Development of a Protocol for Anaerobic Preparation and Banking of Fecal Microbiota Transplantation Material: Evaluation of Bacterial Richness in the Cultivated Fraction
Abstract
:1. Introduction
2. Materials and Methods
2.1. Fecal Donors
2.2. Protocol for Anaerobic Fecal Suspension Preparation and Banking
2.3. Anaerobic Transplant Preparation and Preservation Study
2.4. Cultivation of Stool Samples
2.5. DNA Extraction, 16S rRNA Gene Amplicon Sequencing, and Data Analysis
2.6. Statistical Analysis
2.7. Ethical Considerations
3. Results
3.1. 16S rRNA Sequence Data Analysis
3.2. The Prevalent Fecal Microbiota of the Donors
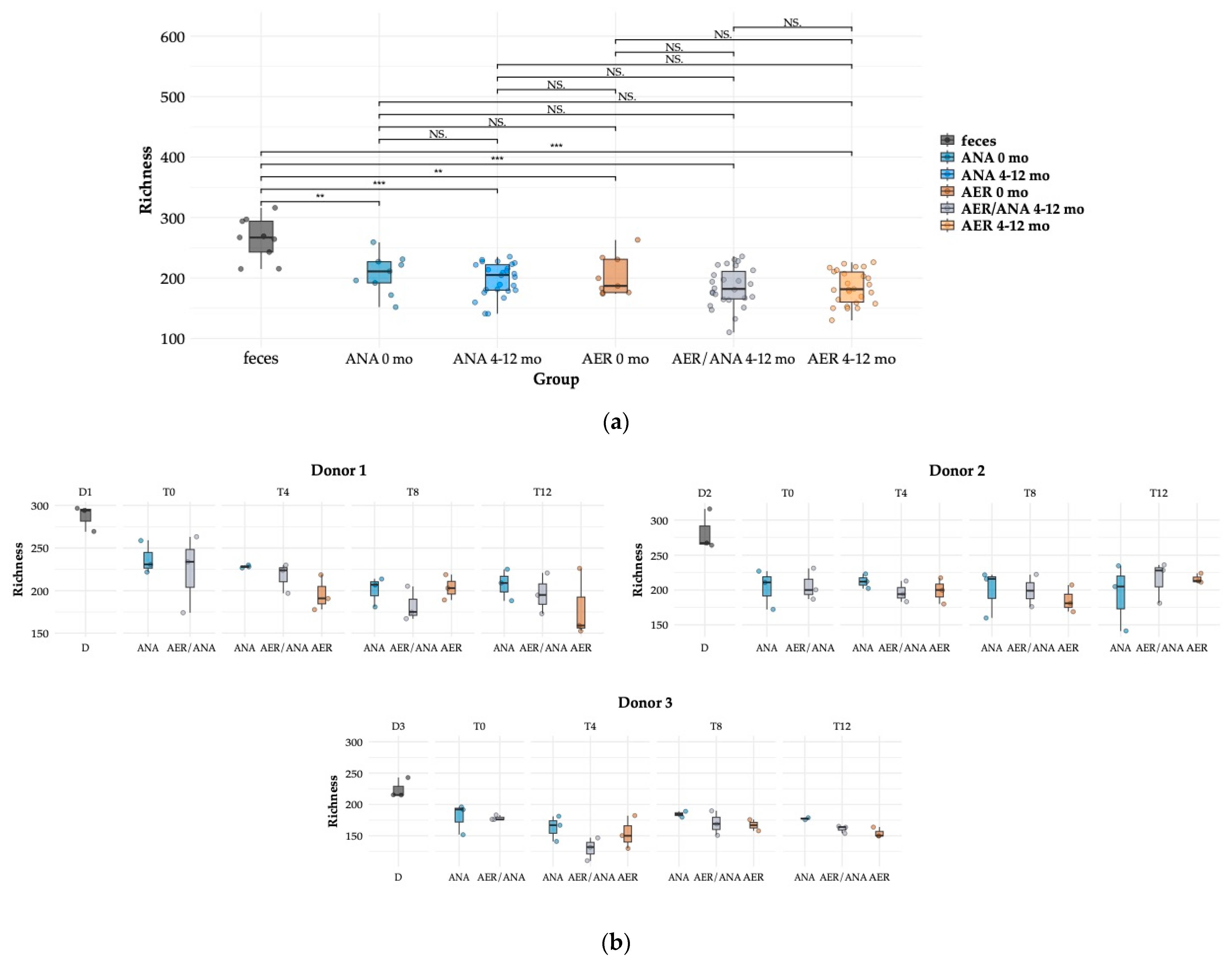
3.3. Preservation of Bacterial Richness in Fecal Suspensions with and without Oxygen Exposure
3.4. Presence of Specific Bacterial Genera in the Cultivated Fraction
3.5. Overall Presence and Absence of Taxa in the Cultivated Fraction
4. Discussion
5. Conclusions
Supplementary Materials
Author Contributions
Funding
Data Availability Statement
Acknowledgments
Conflicts of Interest
References
- Degruttola, A.K.; Low, D.; Mizoguchi, A.; Mizoguchi, E. Current understanding of dysbiosis in disease in human and animal models. Inflamm. Bowel Dis. 2016, 22, 1137–1150. [Google Scholar] [CrossRef] [PubMed]
- Boulangé, C.L.; Neves, A.L.; Chilloux, J.; Nicholson, J.K.; Dumas, M.E. Impact of the gut microbiota on inflammation, obesity, and metabolic disease. Genome Med. 2016, 8, 42. [Google Scholar] [CrossRef] [PubMed]
- De Vos, W.M.; Tilg, H.; Van Hul, M.; Cani, P.D. Gut microbiome and health: Mechanistic insights. Gut 2022, 71, 1020–1032. [Google Scholar] [CrossRef] [PubMed]
- Xie, E.; Ensink, P.; Li, J.; Gordevičius, L.L.; Marshall, S.; George, J.A.; Pospisilik, V.T.E.; Aho, M.C.; Houser, P.A.B.; Pereira, K.; et al. Bacterial Butyrate in Parkinson’s Disease Is Linked to Epigenetic Changes and Depressive Symptoms. Mov. Disord. 2022, 37, 1644–1653. [Google Scholar] [CrossRef] [PubMed]
- Rinninella, E.; Raoul, P.; Cintoni, M.; Franceschi, F.; Miggiano, G.A.D.; Gasbarrini, A.; Mele, M.C. What is the healthy gut microbiota composition? A changing ecosystem across age, environment, diet, and diseases. Microorganisms 2019, 7, 14. [Google Scholar] [CrossRef] [PubMed]
- Duvallet, C.; Gibbons, S.M.; Gurry, T.; Irizarry, R.A.; Alm, E.J. Meta-analysis of gut microbiome studies identifies disease-specific and shared responses. Nat. Commun. 2017, 8, 1784. [Google Scholar] [CrossRef]
- Cao, Y.; Shen, J.; Ran, Z.H. Association between faecalibacterium prausnitzii reduction and inflammatory bowel disease: A meta-analysis and systematic review of the literature. Gastroenterol. Res. Pract. 2014, 2014, 872725. [Google Scholar] [CrossRef]
- Santana, P.T.; Rosas, S.L.B.; Ribeiro, B.E.; Marinho, Y.; de Souza, H.S.P. Dysbiosis in Inflammatory Bowel Disease: Pathogenic Role and Potential Therapeutic Targets. Int. J. Mol. Sci. 2022, 23, 3464. [Google Scholar] [CrossRef]
- Morgan, X.C.; Tickle, T.L.; Sokol, H.; Gevers, D.; Devaney, K.L.; Ward, D.V.; Reyes, J.A.; Shah, S.A.; LeLeiko, N.; Snapper, S.B.; et al. Dysfunction of the intestinal microbiome in inflammatory bowel disease and treatment. Genome Biol. 2012, 13, R79. [Google Scholar] [CrossRef]
- Sokol, H.; Pigneur, B.N.D.; Watterlot, L.; Lakhdari, O.; Bermú dez-Humará, L.G.; Gratadoux, J.-J.; Blugeon, S.B.; Bridonneau, C.; Furet, J.-P.; Corthier, G.R.; et al. Faecalibacterium prausnitzii is an anti-inflammatory commensal bacterium identified by gut microbiota analysis of Crohn disease patients. Proc. Natl. Acad. Sci. USA 2008, 105, 16731–16736. Available online: www.pnas.orgcgidoi10.1073pnas.0804812105 (accessed on 28 October 2008). [CrossRef]
- Aho, V.T.E.; Houser, M.C.; Pereira, P.A.B.; Chang, J.; Rudi, K.; Paulin, L.; Hertzberg, V.; Auvinen, P.; Tansey, M.G.; Scheperjans, F. Relationships of gut microbiota, short-chain fatty acids, inflammation, and the gut barrier in Parkinson’s disease. Mol. Neurodegener. 2021, 16, 6. [Google Scholar] [CrossRef] [PubMed]
- Lin, Y.; Xu, Z.; Yeoh, Y.K.; Tun, H.M.; Huang, W.; Jiang, W.; Chan, F.K.L.; Ng, S.C. Combing fecal microbial community data to identify consistent obesity-specific microbial signatures and shared metabolic pathways. IScience 2023, 26, 106476. [Google Scholar] [CrossRef] [PubMed]
- Tabowei, G.; Gaddipati, G.N.; Mukhtar, M.; Alzubaidee, M.J.; Dwarampudi, R.S.; Mathew, S.; Bichenapally, S.; Khachatryan, V.; Muazzam, A.; Hamal, C.; et al. Microbiota Dysbiosis a Cause of Colorectal Cancer or Not? A Systematic Review. Cureus 2022, 14. [Google Scholar] [CrossRef] [PubMed]
- Mazier, W.; Le Corf, K.; Martinez, C.; Tudela, H.; Kissi, D.; Kropp, C.; Coubard, C.; Soto, M.; Elustondo, F.; Rawadi, G.; et al. A new strain of christensenella minuta as a potential biotherapy for obesity and associated metabolic diseases. Cells 2021, 10, 823. [Google Scholar] [CrossRef] [PubMed]
- Pascal, V.; Pozuelo, M.; Borruel, N.; Casellas, F.; Campos, D.; Santiago, A.; Martinez, X.; Varela, E.; Sarrabayrouse, G.; Machiels, K.; et al. A microbial signature for Crohn’s disease. Gut 2017, 66, 813–822. [Google Scholar] [CrossRef]
- Kummen, M.; Holm, K.; Anmarkrud, J.A.; Nygård, S.; Vesterhus, M.; Høivik, M.L.; Trøseid, M.; Marschall, H.-U.; Schrumpf, E.; Moum, B.; et al. The gut microbial profile in patients with primary sclerosing cholangitis is distinct from patients with ulcerative colitis without biliary disease and healthy controls. Gut 2017, 66, 611–619. [Google Scholar] [CrossRef] [PubMed]
- Pittayanon, R.; Lau, J.T.; Yuan, Y.; Leontiadis, G.I.; Tse, F.; Surette, M.; Moayyedi, P. Gut Microbiota in Patients with Irritable Bowel Syndrome—A Systematic Review. Gastroenterology 2019, 157, 97–108. [Google Scholar] [CrossRef]
- Shimizu, H.; Arai, K.; Asahara, T.; Takahashi, T.; Tsuji, H.; Matsumoto, S.; Takeuchi, I.; Kyodo, R.; Yamashiro, Y. Stool preparation under anaerobic conditions contributes to retention of obligate anaerobes: Potential improvement for fecal microbiota transplantation. BMC Microbiol. 2021, 21, 275. [Google Scholar] [CrossRef]
- Gweon, T.G.; Na, S.Y. Next generation fecal microbiota transplantation. Clin. Endosc. 2021, 54, 152–156. [Google Scholar] [CrossRef]
- Quraishi, M.N.; Widlak, M.; Bhala, N.; Moore, D.; Price, M.; Sharma, N.; Iqbal, T.H. Systematic review with meta-analysis: The efficacy of faecal microbiota transplantation for the treatment of recurrent and refractory Clostridium difficile infection. Aliment. Pharmacol. Ther. 2017, 46, 479–493. [Google Scholar] [CrossRef]
- Allegretti, J.R.; Mullish, B.H.; Kelly, C.; Fischer, M. The evolution of the use of faecal microbiota transplantation and emerging therapeutic indications. Lancet 2019, 394, 420–431. [Google Scholar] [CrossRef] [PubMed]
- Paramsothy, S.; Kamm, M.A.; Kaakoush, N.O.; Walsh, A.J.; van den Bogaerde, J.; Samuel, D.; Leong, R.W.L.; Connor, S.; Ng, W.; Paramsothy, R.; et al. Multidonor intensive faecal microbiota transplantation for active ulcerative colitis: A randomised placebo-controlled trial. Lancet 2017, 389, 1218–1228. [Google Scholar] [CrossRef]
- Rossen, N.G.; Fuentes, S.; Van Der Spek, M.J.; Tijssen, J.G.; Hartman, J.H.A.; Duflou, A.; Löwenberg, M.; Van Den Brink, G.R.; Mathus-Vliegen, E.M.H.; De Vos, W.M.; et al. Findings from a Randomized Controlled Trial of Fecal Transplantation for Patients With Ulcerative Colitis. Gastroenterology 2015, 149, 110–118.e4. [Google Scholar] [CrossRef] [PubMed]
- Costello, S.P.; Hughes, P.A.; Waters, O.; Bryant, R.V.; Vincent, A.D.; Blatchford, P.; Katsikeros, R.; Makanyanga, J.; Campaniello, M.A.; Mavrangelos, C.; et al. Effect of Fecal Microbiota Transplantation on 8-Week Remission in Patients with Ulcerative Colitis: A Randomized Clinical Trial. JAMA J. Am. Med. Assoc. Am. Med. Assoc. 2019, 321, 156–164. [Google Scholar] [CrossRef] [PubMed]
- Paramsothy, S.; Nielsen, S.; Kamm, M.A.; Deshpande, N.P.; Faith, J.J.; Clemente, J.C.; Paramsothy, R.; Walsh, A.J.; van den Bogaerde, J.; Samuel, D.; et al. Specific Bacteria and Metabolites Associated with Response to Fecal Microbiota Transplantation in Patients with Ulcerative Colitis. Gastroenterology 2019, 156, 1440–1454.e2. [Google Scholar] [CrossRef] [PubMed]
- Zhang, Z.; Mocanu, V.; Cai, C.; Dang, J.; Slater, L.; Deehan, E.C.; Walter, J.; Madsen, K.L. Impact of fecal microbiota transplantation on obesity and metabolic syndrome—A systematic review. Nutrients 2019, 11, 2291. [Google Scholar] [CrossRef]
- Vrieze, A.; Van Nood, E.; Holleman, F.; Salojärvi, J.; Kootte, R.S.; Bartelsman, J.F.W.M.; Dallinga-Thie, G.M.; Ackermans, M.T.; Serlie, M.J.; Oozeer, R.; et al. Transfer of intestinal microbiota from lean donors increases insulin sensitivity in individuals with metabolic syndrome. Gastroenterology 2012, 143, 913–916.e7. [Google Scholar] [CrossRef]
- Gomes, A.C.; Bueno, A.A.; De Souza, R.G.M.H.; Mota, J.F. Gut microbiota, probiotics and diabetes. Nutr. J. 2014, 13, 60. [Google Scholar] [CrossRef]
- Kootte, R.S.; Levin, E.; Salojärvi, J.; Smits, L.P.; Hartstra, A.V.; Udayappan, S.D.; Hermes, G.; Bouter, K.E.; Koopen, A.M.; Holst, J.J.; et al. Improvement of Insulin Sensitivity after Lean Donor Feces in Metabolic Syndrome Is Driven by Baseline Intestinal Microbiota Composition. Cell Metab. 2017, 26, 611–619.e6. [Google Scholar] [CrossRef]
- Dao, M.C.; Everard, A.; Aron-Wisnewsky, J.; Sokolovska, N.; Prifti, E.; Verger, E.O.; Kayser, B.D.; Levenez, F.; Chilloux, J.; Hoyles, L.; et al. Akkermansia muciniphila and improved metabolic health during a dietary intervention in obesity: Relationship with gut microbiome richness and ecology. Gut 2016, 65, 426–436. [Google Scholar] [CrossRef]
- Shin, N.R.; Lee, J.C.; Lee, H.Y.; Kim, M.S.; Whon, T.W.; Lee, M.S.; Bae, J.W. An increase in the Akkermansia spp. population induced by metformin treatment improves glucose homeostasis in diet-induced obese mice. Gut 2014, 63, 727–735. [Google Scholar] [CrossRef] [PubMed]
- Keller, J.J.; Ooijevaar, R.E.; Hvas, C.L.; Terveer, E.M.; Lieberknecht, S.C.; Högenauer, C.; Arkkila, P.; Sokol, H.; Gridnyev, O.; Mégraud, F.; et al. A standardised model for stool banking for faecal microbiota transplantation: A consensus report from a multidisciplinary UEG working group. UEG J. 2021, 9, 229–247. [Google Scholar] [CrossRef] [PubMed]
- Papanicolas, L.E.; Choo, J.M.; Wang, Y.; Leong, L.E.X.; Costello, S.P.; Gordon, D.L.; Wesselingh, S.L.; Rogers, G.B. Bacterial viability in faecal transplants: Which bacteria survive? EBioMedicine 2019, 41, 509–516. [Google Scholar] [CrossRef] [PubMed]
- Cammarota, G.; Ianiro, G.; Kelly, C.R.; Mullish, B.H.; Allegretti, J.R.; Kassam, Z.; Putignani, L.; Fischer, M.; Keller, J.J.; Costello, S.P.; et al. International consensus conference on stool banking for faecal microbiota transplantation in clinical practice. Gut 2019, 68, 2111–2121. [Google Scholar] [CrossRef] [PubMed]
- Duncan, S.H.; Louis, P.; Thomson, J.M.; Flint, H.J. The role of pH in determining the species composition of the human colonic microbiota. Environ. Microbiol. 2009, 11, 2112–2122. [Google Scholar] [CrossRef] [PubMed]
- Yu, Z.; Morrison, M. Improved extraction of PCR-quality community DNA from digesta and fecal samples. Biotechniques 2004, 36, 808–812. [Google Scholar] [CrossRef]
- Salonen, A.; Nikkilä, J.; Jalanka-Tuovinen, J.; Immonen, O.; Rajilić-Stojanović, M.; Kekkonen, R.A.; Palva, A.; de Vos, W.M. Comparative analysis of fecal DNA extraction methods with phylogenetic microarray: Effective recovery of bacterial and archaeal DNA using mechanical cell lysis. J. Microbiol. Methods 2010, 81, 127–134. [Google Scholar] [CrossRef]
- Ronkainen, A.; Khan, I.; Krzyżewska-Dudek, E.; Hiippala, K.; Freitag, T.L.; Satokari, R. In vitro adhesion, pilus expression, and in vivo amelioration of antibiotic-induced microbiota disturbance by Bifidobacterium spp. strains from fecal donors. Gut Microbes 2023, 15, 2229944. [Google Scholar] [CrossRef]
- Callahan, B.J.; McMurdie, P.J.; Rosen, M.J.; Han, A.W.; Johnson, A.J.A.; Holmes, S.P. DADA2: High-resolution sample inference from Illumina amplicon data. Nat. Methods 2016, 13, 581–583. [Google Scholar] [CrossRef]
- Bolger, A.M.; Lohse, M.; Usadel, B. Trimmomatic: A flexible trimmer for Illumina sequence data. Bioinformatics 2014, 30, 2114–2120. [Google Scholar] [CrossRef]
- Callahan, B. RDP Taxonomic Training Data Formatted for DADA2 (RDP Trainset 18/Release 11.5). 2020. Available online: https://zenodo.org/records/4310151 (accessed on 7 December 2020).
- Barnett, D.J.M.; Arts, I.C.W.; Penders, J. microViz: An R package for microbiome data visualization and statistics. J. Open Source Softw. 2021, 6, 3201. [Google Scholar] [CrossRef]
- McMurdie, P.J.; Holmes, S. Phyloseq: An R Package for Reproducible Interactive Analysis and Graphics of Microbiome Census Data. PLoS ONE 2023, 8, e61217. [Google Scholar] [CrossRef] [PubMed]
- Ernst, F.; Shetty, S.; Borman, T.; Lahti, L. mia: Microbiome Analysis. 2023. Available online: https://bioconductor.org/packages/mia (accessed on 7 December 2020).
- Bardenhorst, S.K.; Vital, M.; Karch, A.; Rübsamen, N. Richness estimation in microbiome data obtained from denoising pipelines. Comput. Struct. Biotechnol. J. 2022, 20, 508–520. [Google Scholar] [CrossRef] [PubMed]
- Wickham, H. ggplot2: Elegant Graphics for Data Analysis; Springer: New York, NY, USA, 2016; Available online: https://ggplot2.tidyverse.org (accessed on 28 June 2023).
- Hamilton, M.J.; Weingarden, A.R.; Sadowsky, M.J.; Khoruts, A. Standardized frozen preparation for transplantation of fecal microbiota for recurrent Clostridium difficile infection. Am. J. Gastroenterol. 2012, 107, 761–767. [Google Scholar] [CrossRef] [PubMed]
- Ding, X.; Li, Q.; Li, P.; Zhang, T.; Cui, B.; Ji, G.; Lu, X.; Zhang, F. Long-Term Safety and Efficacy of Fecal Microbiota Transplant in Active Ulcerative Colitis. Drug Saf. 2019, 42, 869–880. [Google Scholar] [CrossRef] [PubMed]
- Scheperjans, F.; Levo, R.; Bosch, B.; Lääperi, M.; Lahtinen, P.; Ortiz, R.; Kaasinen, V.; Satokari, R.; Arkkila, P. Double-blind placebo-controlled multicenter trial of fecal microbiota transplantation in Parkinson’s disease. In Proceedings of the 6th World Parkinson Congress, Barcelona, Spain, 4–7 July 2023. [Google Scholar]
- Martínez, N.; Hidalgo-Cantabrana, C.; Delgado, S.; Margolles, A.; Sánchez, B. Filling the gap between collection, transport and storage of the human gut microbiota. Sci. Rep. 2019, 9, 8327. [Google Scholar] [CrossRef] [PubMed]
- Thursby, E.; Juge, N. Introduction to the human gut microbiota. Biochem. J. 2017, 474, 1823–1836. [Google Scholar] [CrossRef]
- Zhang, T.; Li, Q.; Cheng, L.; Buch, H.; Zhang, F. Akkermansia muciniphila is a promising probiotic. Microb. Biotechnol. 2019, 12, 1109–1125. [Google Scholar] [CrossRef]
- Ropot, A.V.; Karamzin, A.M.; Sergeyev, O.V. Cultivation of the Next-Generation Probiotic Akkermansia muciniphila, Methods of Its Safe Delivery to the Intestine, and Factors Contributing to Its Growth In Vivo. Curr. Microbiol. 2020, 77, 1363–1372. [Google Scholar] [CrossRef]
- Stojanov, S.; Berlec, A.; Štrukelj, B. The influence of probiotics on the firmicutes/bacteroidetes ratio in the treatment of obesity and inflammatory bowel disease. Microorganisms 2020, 8, 1715. [Google Scholar] [CrossRef]
- Vacca, M.; Celano, G.; Calabrese, F.M.; Portincasa, P.; Gobbetti, M.; De Angelis, M. The controversial role of human gut lachnospiraceae. Microorganisms 2020, 8, 573. [Google Scholar] [CrossRef] [PubMed]
- Nie, K.; Ma, K.; Luo, W.; Shen, Z.; Yang, Z.; Xiao, M.; Tong, T.; Yang, Y.; Wang, X. Roseburia intestinalis: A Beneficial Gut Organism From the Discoveries in Genus and Species. Front. Cell. Infect. Microbiol. 2021, 11, 757718. [Google Scholar] [CrossRef] [PubMed]
- Hillman, E.T.; Kozik, A.J.; Hooker, C.A.; Burnett, J.L.; Heo, Y.; Kiesel, V.A.; Nevins, C.J.; Oshiro, J.M.K.I.; Robins, M.M.; Thakkar, R.D.; et al. Comparative genomics of the genus Roseburia reveals divergent biosynthetic pathways that may influence colonic competition among species. Microb. Genom. 2020, 6, 7–24. [Google Scholar] [CrossRef] [PubMed]
- Parthasarathy, G.; Chen, J.; Chen, X.; Chia, N.; O’Connor, H.M.; Wolf, P.G.; Gaskins, H.R.; Bharucha, A.E. Relationship between Microbiota of the Colonic Mucosa vs Feces and Symptoms, Colonic Transit, and Methane Production in Female Patients with Chronic Constipation. Gastroenterology 2016, 150, 367–379.e1. [Google Scholar] [CrossRef] [PubMed]
- Kellermayer, R. Roseburia Species: Prime Candidates for Microbial Therapeutics in Inflammatory Bowel Disease. Gastroenterology 2019, 157, 1163–1164. [Google Scholar] [CrossRef] [PubMed]
- Frank, D.N.; Amand, A.L.S.; Feldman, R.A.; Boedeker, E.C.; Harpaz, N.; Pace, N.R. Molecular-Phylogenetic Characterization of Microbial Community Imbalances in Human Inflammatory Bowel Diseases. Proc. Natl. Acad. Sci. USA 2007, 104, 13780–13785. [Google Scholar] [CrossRef]
- Khan, M.T.; Duncan, S.H.; Stams, A.J.M.; Van Dijl, J.M.; Flint, H.J.; Harmsen, H.J.M. The gut anaerobe Faecalibacterium prausnitzii uses an extracellular electron shuttle to grow at oxic-anoxic interphases. ISME J. 2012, 6, 1578–1585. [Google Scholar] [CrossRef]
- Silva, V.L.; Carvalho, M.A.R.; Nicoli, J.R.; Farias, L.M. Aerotolerance of human clinical isolates of Prevotella spp. J. Appl. Microbiol. 2003, 94, 701–707. [Google Scholar] [CrossRef]
- Lu, Z.; Imlay, J.A. When anaerobes encounter oxygen: Mechanisms of oxygen toxicity, tolerance and defence. Nat. Rev. Microbiol. 2021, 19, 774–785. [Google Scholar] [CrossRef]
- Bessis, S.; Ndongo, S.; Lagier, J.C.; Raoult, D.; Fournier, P.E. “Neglecta timonensis” gen. nov., sp. nov., a new human-associated species. N. Microbes. N. Infect. 2016, 13, 13–14. [Google Scholar] [CrossRef]
- Li, Y.; Zhang, L.L.; Liu, L.; Tian, Y.Q.; Liu, X.F.; Li, W.J.; Dai, Y.M. Paludicola psychrotolerans gen. Nov., sp. nov., a novel psychrotolerant chitinolytic anaerobe of the family ruminococcaceae. Int. J. Syst. Evol. Microbiol. 2017, 67, 4100–4103. [Google Scholar] [CrossRef] [PubMed]
- Bianchimano, P.; Britton, G.J.; Wallach, D.S.; Smith, E.M.; Cox, L.M.; Liu, S.; Iwanowski, K.; Weiner, H.L.; Faith, J.J.; Clemente, J.C.; et al. Mining the microbiota to identify gut commensals modulating neuroinflammation in a mouse model of multiple sclerosis. Microbiome 2022, 10, 174. [Google Scholar] [CrossRef] [PubMed]
- Pridmore, A.; Austin, C. Variability in oxygen tolerance among bacterial strains associated with the normal intestinal microbiota. Access Microbiol. 2022, 4, 28. [Google Scholar] [CrossRef]




| Predominant Taxa | |
|---|---|
| Donor 1 | Mean ± SD |
| Lachnospiraceae | 21.109 ± 4.892 |
| Faecalibacterium | 15.811 ± 2.078 |
| Prevotella | 12.076 ± 4.127 |
| Ruminococcaceae | 5.635 ± 3.823 |
| Gemmiger | 5.293 ± 0.544 |
| Holdemanella | 3.716 ± 1.125 |
| Donor 2 | |
| Faecalibacterium | 19.190 ± 3.868 |
| Lachnospiraceae | 15.258 ± 2.220 |
| Ruminococcaceae | 10.280 ± 1.159 |
| Prevotella | 9.407 ± 5.397 |
| Dialister | 6.984 ± 1.456 |
| Roseburia | 4.465 ± 1.558 |
| Donor 3 | |
| Faecalibacterium | 17.580 ± 4.440 |
| Lachnospiraceae | 16.911 ± 4.202 |
| Agathobacter | 13.214 ± 5.314 |
| Gemmiger | 8.984 ± 0.939 |
| Ruminococcaceae | 6.956 ± 3.176 |
| Blautia | 5.953 ± 1.543 |
| Donors/Time Points and Cultivated Bacteria | 1 | 2 | 3 | ||||||
|---|---|---|---|---|---|---|---|---|---|
| 0 months (T0) | ANA | AER/ANA | AER | ANA | AER/ANA | AER | ANA | AER/ANA | AER |
| Faecalibacterium | + | + | + | + | + | + | + | + | + |
| Prevotella | + | + | + | + | + | + | + | + | + |
| Akkermansia | (+) | - | - | - | - | - | - | - | - |
| Roseburia | + | + | + | + | + | + | + | + | + |
| Coprococcus | - | - | - | - | - | - | - | + | + |
| Negativibacillus | + | + | + | + | + | + | - | - | - |
| Gemmiger | + | + | + | + | + | + | + | + | + |
| Holdemanella | + | + | + | - | (+) | (+) | - | - | - |
| Dialister | (+) | (+) | (+) | + | + | + | + | (+) | (+) |
| Blautia | + | + | + | + | + | + | + | + | + |
| Dorea | + | + | + | + | + | + | + | + | + |
| 4 months (T4) | |||||||||
| Faecalibacterium | + | + | + | + | + | + | + | + | + |
| Prevotella | + | + | + | + | + | + | (+) | + | + |
| Akkermansia | - | - | - | - | + | - | - | - | - |
| Roseburia | + | (+) | + | + | + | + | + | (+) | (+) |
| Coprococcus | - | - | - | - | - | - | (+) | - | - |
| Negativibacillus | + | + | + | + | + | + | - | - | - |
| Gemmiger | + | + | + | + | + | + | + | (+) | (+) |
| Holdemanella | + | + | + | (+) | (+) | + | - | - | - |
| Dialister | - | (+) | - | + | + | + | - | - | - |
| Blautia | + | + | + | + | + | + | + | + | + |
| Dorea | + | + | + | + | + | + | + | + | + |
| 8 months (T8) | |||||||||
| Faecalibacterium | + | + | + | + | + | + | + | + | + |
| Prevotella | + | + | + | + | + | + | + | + | (+) |
| Akkermansia | - | - | - | - | - | - | - | - | - |
| Roseburia | + | + | + | + | + | + | + | + | (+) |
| Coprococcus | - | - | - | - | - | - | (+) | (+) | (+) |
| Negativibacillus | + | + | + | + | + | + | - | - | - |
| Gemmiger | + | + | + | + | + | + | + | + | + |
| Holdemanella | + | + | + | (+) | (+) | (+) | - | - | - |
| Dialister | - | - | (+) | + | + | + | (+) | - | (+) |
| Blautia | + | + | + | + | + | + | + | + | + |
| Dorea | + | + | + | + | + | + | + | + | + |
| 12 months (T12) | |||||||||
| Faecalibacterium | + | + | + | + | + | + | + | + | + |
| Prevotella | + | + | + | + | + | + | (+) | (+) | (+) |
| Akkermansia | (+) | - | - | - | + | (+) | - | - | - |
| Roseburia | + | (+) | (+) | + | + | + | + | + | + |
| Coprococcus | - | - | - | - | - | - | - | - | - |
| Negativibacillus | + | + | + | + | + | + | - | - | - |
| Gemmiger | + | + | + | + | + | + | + | + | + |
| Holdemanella | + | + | + | (+) | - | - | - | - | - |
| Dialister | - | - | - | + | + | + | - | - | (+) |
| Blautia | + | + | + | + | + | + | + | + | + |
| Dorea | + | + | + | + | + | + | + | + | + |
Disclaimer/Publisher’s Note: The statements, opinions and data contained in all publications are solely those of the individual author(s) and contributor(s) and not of MDPI and/or the editor(s). MDPI and/or the editor(s) disclaim responsibility for any injury to people or property resulting from any ideas, methods, instructions or products referred to in the content. |
© 2023 by the authors. Licensee MDPI, Basel, Switzerland. This article is an open access article distributed under the terms and conditions of the Creative Commons Attribution (CC BY) license (https://creativecommons.org/licenses/by/4.0/).
Share and Cite
Bosch, B.; Hartikainen, A.; Ronkainen, A.; Scheperjans, F.; Arkkila, P.; Satokari, R. Development of a Protocol for Anaerobic Preparation and Banking of Fecal Microbiota Transplantation Material: Evaluation of Bacterial Richness in the Cultivated Fraction. Microorganisms 2023, 11, 2901. https://doi.org/10.3390/microorganisms11122901
Bosch B, Hartikainen A, Ronkainen A, Scheperjans F, Arkkila P, Satokari R. Development of a Protocol for Anaerobic Preparation and Banking of Fecal Microbiota Transplantation Material: Evaluation of Bacterial Richness in the Cultivated Fraction. Microorganisms. 2023; 11(12):2901. https://doi.org/10.3390/microorganisms11122901
Chicago/Turabian StyleBosch, Berta, Anna Hartikainen, Aki Ronkainen, Filip Scheperjans, Perttu Arkkila, and Reetta Satokari. 2023. "Development of a Protocol for Anaerobic Preparation and Banking of Fecal Microbiota Transplantation Material: Evaluation of Bacterial Richness in the Cultivated Fraction" Microorganisms 11, no. 12: 2901. https://doi.org/10.3390/microorganisms11122901
APA StyleBosch, B., Hartikainen, A., Ronkainen, A., Scheperjans, F., Arkkila, P., & Satokari, R. (2023). Development of a Protocol for Anaerobic Preparation and Banking of Fecal Microbiota Transplantation Material: Evaluation of Bacterial Richness in the Cultivated Fraction. Microorganisms, 11(12), 2901. https://doi.org/10.3390/microorganisms11122901

