Isolation and Identification of Biocontrol Bacteria against Atractylodes Chinensis Root Rot and Their Effects
Abstract
:1. Introduction
2. Materials and Methods
2.1. Screening of Culturable Biocontrol Strains
2.2. Assessment of Antagonistic Effect
2.3. Identification of Strains
2.4. Identification of Biocontrol Factors and Detection of Indoleacetic Acid Content
2.5. Evaluation of Growth-Promoting Activity of Strains
2.6. Pot Experiment for Screening the Biocontrol Potential of Isolated Strains
2.7. Promotion Effect of Biocontrol Strains on the Growth of A. chinensis Seedlings
2.8. DNA Extraction, PCR, and Sequencing
2.9. Bioinformatics and Statistical Analysis
2.10. Statistical Analysis
3. Results
3.1. Screening and Identification of Biocontrol Strains
3.2. Biological Control and Growth Promotion Evaluation
3.3. Biocontrol Agent Is Effective in Preventing and Promoting Disease in A. chinensis
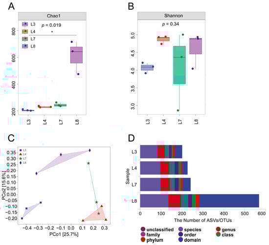
3.4. Diversity of Microbial Communities
4. Discussion
4.1. Screening and Identification of Biological Control Strains
4.2. Growth-Promoting Effect of Biocontrol Strains
4.3. Biocontrol Effect of Biocontrol Strains
4.4. Biocontrol Effect of Biocontrol Strains
5. Conclusions
Author Contributions
Funding
Data Availability Statement
Acknowledgments
Conflicts of Interest
References
- Liu, J.X.; Shi, M.M.; Zhang, Z.L.; Xie, H.B.; Kong, W.J.; Wang, Q.L.; Zhao, X.L.; Zhao, C.Y.; Lin, Y.L.; Zhang, X.X.; et al. Phylogenomic analyses based on the plastid genome and concatenated nrDNA sequence data reveal cytonuclear discordance in genus Atractylodes (Asteraceae: Carduoideae). Front. Plant Sci. 2022, 13, 1045423. [Google Scholar] [CrossRef]
- Peng, H.S.; Yuan, Q.J.; Li, Q.Q.; Huang, L.Q. Molecular systematics of genus Atractylodes (Compositae, Cardueae): Evidence from internal transcribed spacer (ITS) and trnL-F sequences. Int. J. Mol. Sci. 2012, 13, 14623–14633. [Google Scholar] [CrossRef]
- You, J.M.; Lin, X.M.; Guo, J.; Zhang, M.D.; Liao, C.L.; He, M.J.; You, J.W.; Sun, Y.L. First report of root rot on Atractylodes macrocephala (Largehead Atractylodes Rhizome) caused by Ceratobasidium sp. in China. Plant Dis. 2013, 97, 139. [Google Scholar] [CrossRef] [PubMed]
- Wu, H.S.; Zhou, X.D.; Shi, X.; Liu, Y.D.; Wang, M.Y.; Shang, X.X.; Gu, D.L.; Wang, W.Z.; Wu, C.W. In vitro responses of Fusarium oxysporum f. sp. niveum to phenolic acids in decaying watermelon tissues. Phytochem. Lett. 2014, 8, 171–178. [Google Scholar] [CrossRef]
- Arora, N.K.; Mishra, J. Prospecting the roles of metabolites and additives in future bioformulations for sustainable agriculture. Appl. Soil Ecol. 2016, 107, 405–407. [Google Scholar] [CrossRef]
- Asudi, G.O.; van den Berg, J.; Midega, C.A.O.; Pittchar, J.; Pickett, J.A.; Khan, Z.R. Napier grass stunt disease in East Africa: Farmers’ perspectives on disease management. Crop Prot. 2015, 71, 116–124. [Google Scholar] [CrossRef]
- Yang, J.I.; Ruegger, P.M.; McKenry, M.V.; Becker, J.O.; Borneman, J. Correlations between root-associated microorganisms and peach replant disease Ssymptoms in a California soil. PLoS ONE 2012, 7, e46420. [Google Scholar] [CrossRef]
- Whipps, J.M. Microbial interactions and biocontrol in the rhizosphere. J. Exp. Bot. 2001, 52, 487–511. [Google Scholar] [CrossRef]
- Thiruvengadam, R.; Gandhi, K.; Vaithiyanathan, S.; Sankarasubramanian, H.; Loganathan, K.; Lingan, R.; Rajagopalan, V.R.; Muthurajan, R.; Iyadurai, J.E.; Kuppusami, P. Complete genome sequence analysis of Bacillus subtilis Bbv57, a promising biocontrol agent against phytopathogens. Int. J. Mol. Sci. 2022, 23, 9732. [Google Scholar] [CrossRef]
- Sempere, F.; Santamarina, M.P. In vitro biocontrol analysis of Alternaria alternata (Fr.) Keissler under different environmental conditions. Mycopathologia 2007, 163, 183–190. [Google Scholar] [CrossRef]
- Wang, S.Y.; Herrera-Balandrano, D.D.; Wang, Y.X.; Shi, X.C.; Chen, X.; Jin, Y.; Liu, F.Q.; Laborda, P. Biocontrol ability of the Bacillus amyloliquefaciens group, B. amyloliquefaciens, B. velezensis, B. nakamurai, and B. siamensis, for the management of fungal postharvest diseases: A Review. J. Agric. Food Chem. 2022, 70, 6591–6616. [Google Scholar] [CrossRef] [PubMed]
- Khatri, S.; Dubey, S.; Shivay, Y.S.; Jelsbak, L.; Sharma, S. Organic farming induces changes in bacterial community and disease suppressiveness against fungal phytopathogens. Appl. Soil Ecol. 2023, 181, 104658. [Google Scholar] [CrossRef]
- Abdel-Naby, M.A.; Ismail, A.M.S.; Ahmed, S.A.; Fattah, A.F.A. Production and immobilization of alkaline protease from Bacillus mycoides. Bioresour. Technol. 1998, 64, 205–210. [Google Scholar] [CrossRef]
- Lastochkina, O.; Pusenkova, L.; Garshina, D.; Yuldashev, R.; Shpirnaya, I.; Kasnak, C.; Palamutoglu, R.; Mardanshin, I.; Garipova, S.; Sobhani, M.; et al. The effect of endophytic bacteria Bacillus subtilis and salicylic acid on some resistance and quality traits of stored Solanum tuberosum L. tubers infected with fusarium dry rot. Plants 2020, 9, 738. [Google Scholar] [CrossRef]
- Yao, Z.M.; Chen, Y.L.; Luo, S.Y.; Wang, J.L.; Zhang, J.F.; Zhang, J.F.; Tian, C.J.; Tian, L. Culturable screening of plant growth-promoting and biocontrol bacteria in the rhizosphere and phyllosphere of wild rice. Microorganisms 2022, 10, 1468. [Google Scholar] [CrossRef]
- Bruinsma, J. A Comment on Spectrophotometric Determination of Chlorophyll. Biochim. Biophys. Acta 1961, 52, 576–578. [Google Scholar] [CrossRef]
- Ji, L.; Tian, L.; Nasir, F.; Chang, J.J.; Chang, C.L.; Zhang, J.F.; Li, X.J.; Tian, C.J. Impacts of replanting American ginseng on fungal assembly and abundance in response to disease outbreaks. Arch. Microbiol. 2021, 203, 2157–2170. [Google Scholar] [CrossRef]
- Zhang, J.F.; Luo, S.Y.; Yao, Z.M.; Zhang, J.F.; Chen, Y.L.; Sun, Y.; Wang, E.Z.; Ji, L.; Li, Y.X.; Tian, L.; et al. Effect of different types of continuous cropping on microbial communities and physicochemical properties of black soils. Diversity 2022, 14, 954. [Google Scholar] [CrossRef]
- Zhao, Y.D. Auxin Biosynthesis: A simple two-step pathway converts tryptophan to indole-3-acetic acid in plants. Mol. Plant 2012, 5, 334–338. [Google Scholar] [CrossRef]
- Panth, M.; Hassler, S.C.; Baysal-Gurel, F. Methods for management of soil borne diseases in crop production. Agriculture 2020, 10, 16. [Google Scholar] [CrossRef]
- Shoda, M. Bacterial control of plant diseases. J. Biosci. Bioeng. 2000, 89, 515–521. [Google Scholar] [CrossRef]
- Peng, Y.; Li, S.J.; Yan, J.; Tang, Y.; Cheng, J.P.; Gao, A.J.; Yao, X.; Ruan, J.J.; Xu, B.L. Research progress on phytopathogenic fungi and their role as biocontrol agents. Front. Microbiol. 2021, 12, 670135. [Google Scholar] [CrossRef] [PubMed]
- Nandi, P.; Sen, G.P. An antifungal substance from a strain of B-Subtilis. Nature 1953, 172, 871–872. [Google Scholar] [CrossRef] [PubMed]
- Guzman-Guzman, P.; Kumar, A.; de los Santos-Villalobos, S.; Parra-Cota, F.I.; Orozco-Mosqueda, M.D.; Fadiji, A.E.; Hyder, S.; Babalola, O.O.; Santoyo, G. Trichoderma Species: Our best fungal allies in the biocontrol of plant diseases—A Review. Plants 2023, 12, 432. [Google Scholar] [CrossRef]
- Abdenaceur, R.; Farida, B.T.; Mourad, D.; Rima, H.; Zahia, O.; Fatma, S.H. Effective biofertilizer Trichoderma spp. isolates with enzymatic activity and metabolites enhancing plant growth. Int. Microbiol. 2022, 25, 817–829. [Google Scholar] [CrossRef] [PubMed]
- Ahmad, F.; Ahmad, I.; Khan, M.S. Screening of free-living rhizospheric bacteria for their multiple plant growth promoting activities. Microbiol. Res. 2008, 163, 173–181. [Google Scholar] [CrossRef]
- Budi, S.W.; van Tuinen, D.; Arnould, C.; Dumas-Gaudot, E.; Gianinazzi-Pearson, V.; Gianinazzi, S. Hydrolytic enzyme activity of Paenibacillus sp. strain B2 and effects of the antagonistic bacterium on cell integrity of two soil-borne pathogenic fungi. Appl. Soil Ecol. 2000, 15, 191–199. [Google Scholar] [CrossRef]
- Liu, B.; Huang, L.L.; Buchenauer, H.; Kang, Z.S. Isolation and partial characterization of an antifungal protein from the endophytic Bacillus subtilis strain EDR4. Pestic. Biochem. Physiol. 2010, 98, 305–311. [Google Scholar] [CrossRef]
- Tseng, S.C.; Liu, S.Y.; Yang, H.H.; Lo, C.T.; Peng, K.C. Proteomic study of biocontrol mechanisms of Trichoderma harzianum ETS 323 in response to Rhizoctonia solani. J. Agric. Food Chem. 2008, 56, 6914–6922. [Google Scholar] [CrossRef]
- Xu, G.G.; Zhao, Y.X.; Du, L.C.; Qian, G.L.; Liu, F.Q. Hfq regulates antibacterial antibiotic biosynthesis and extracellular lytic-enzyme production in Lysobacter enzymogenes OH11. Microb. Biotechnol. 2015, 8, 499–509. [Google Scholar] [CrossRef]
- Zhang, S.B.; Zhang, J.L.; Slik, J.W.F.; Cao, K.F. Leaf element concentrations of terrestrial plants across China are influenced by taxonomy and the environment. Glob. Ecol. Biogeogr. 2012, 21, 809–818. [Google Scholar] [CrossRef]
- Noor, H.; Ding, P.C.; Ren, A.X.; Sun, M.; Gao, Z.Q. Effects of Nitrogen Fertilizer on Photosynthetic Characteristics and Yield. Agronomy 2023, 13, 1550. [Google Scholar] [CrossRef]
- Chen, Y.; Sun, T.T.; Qian, H.Y.; Fan, J.B.; He, Y.Q.; Sun, B. Nitrogen mineralization as a result of phosphorus supplementation in long-term phosphate deficient soil. Appl. Soil Ecol. 2016, 106, 24–32. [Google Scholar] [CrossRef]
- Yang, J.Y.; He, Z.L.; Yang, Y.G.; Stoffella, P.; Yang, X.E.; Banks, D.; Mishra, S. Use of amendments to reduce leaching loss of phosphorus and other nutrients from a sandy soil in Florida. Environ. Sci. Pollut. Res. 2007, 14, 266–269. [Google Scholar] [CrossRef] [PubMed]
- Senechkin, I.V.; van Overbeek, L.S.; van Bruggen, A.H.C. Greater Fusarium wilt suppression after complex than after simple organic amendments as affected by soil pH, total carbon and ammonia-oxidizing bacteria. Appl. Soil Ecol. 2014, 73, 148–155. [Google Scholar] [CrossRef]
- Walters, D.R.; Bingham, I.J. Influence of nutrition on disease development caused by fungal pathogens: Implications for plant disease control. Ann. Appl. Biol. 2007, 151, 307–324. [Google Scholar] [CrossRef]
- Huo, J.Q.; Chen, L.; Si, H.L.; Yuan, S.T.; Li, J.H.; Dong, H.J.; Hu, S.Q.; Huo, J.L.; Kou, S.; Xiong, D.; et al. 2-Arylindoles: Concise Syntheses and a Privileged Scaffold for Fungicide Discovery. J. Agric. Food Chem. 2022, 70, 6982–6992. [Google Scholar] [CrossRef] [PubMed]
- Shen, H.M.; Shi, C.Y.; Lee, H.P.; Ong, C.N. Aflatoxin B1-Induced Lipid-Peroxidation in Rat-Liver. Toxicol. Appl. Pharmacol. 1994, 127, 145–150. [Google Scholar] [CrossRef]
- Bai, G.L.; Luo, F.; Zou, Y.L.Y.; Liu, Y.L.; Wang, R.; Yang, H.; Liu, Z.S.; Chang, J.J.; Wu, Z.B.; Zhang, Y. Effects of vermiculite on the growth process of submerged macrophyte Vallisneria spiralis and sediment microecological environment. J. Environ. Sci. 2022, 118, 130–139. [Google Scholar] [CrossRef]
- Fan, J.T.; Wang, J.Y.; Liu, X.Z.; Zhao, C.P.; Zhou, C.B.; Saba, T.; Wu, J.J.; Hui, W.K.; Gong, W. Responses of Antioxidant Enzyme Activity to Different Fertilizer and Soil Moisture Conditions in Relation to Cold Resistance in Zanthoxylum armatum. Hortic. Sci. Technol. 2022, 40, 261–272. [Google Scholar] [CrossRef]
- Wang, C.T.; Sun, Y.; Ruan, H.H.; Yang, J. Toxic effects of 2,4,4 ‘-trichlorobiphenyl (PCB-28) on growth, photosynthesis characteristics and antioxidant defense system of Lemna minor L. Plant Physiol. Biochem. 2021, 166, 505–511. [Google Scholar] [CrossRef] [PubMed]
- Ngadze, E.; Icishahayo, D.; Coutinho, T.A.; van der Waals, J.E. Role of Polyphenol Oxidase, Peroxidase, Phenylalanine Ammonia Lyase, Chlorogenic Acid, and Total Soluble Phenols in Resistance of Potatoes to Soft Rot. Plant Dis. 2012, 96, 186–192. [Google Scholar] [CrossRef] [PubMed]
- Mousavi, E.A.; Kalantari, K.M.; Nasibi, F.; Oloumi, H. Effects of carrageenan as elicitor to stimulate defense responses of basil against Cuscuta campestris Yunck. Acta Bot. Croat. 2018, 77, 62–69. [Google Scholar] [CrossRef]
- Richter, H.; Lieberei, R.; Strnad, M.; Novak, O.; Gruz, J.; Rensing, S.A.; von Schwartzenberg, K. Polyphenol oxidases in Physcomitrella: Functional PPO1 knockout modulates cytokinin-dependent developmentin the moss Physcomitrella patens. J. Exp. Bot. 2012, 63, 5121–5135. [Google Scholar] [CrossRef]
- Aquino-Bolanos, E.N.; Mercado-Silva, E. Effects of polyphenol oxidase and peroxidase activity, phenolics and lignin content on the browning of cut jicama. Postharvest Biol. Technol. 2004, 33, 275–283. [Google Scholar] [CrossRef]
- Chernov, T.I.; Tkhakakhova, A.K.; Kutovaya, O.V. Assessment of diversity indices for the characterization of the soil prokaryotic community by metagenomic analysis. Eurasian Soil Sci. 2015, 48, 410–415. [Google Scholar] [CrossRef]
- Zhang, F.G.; Xu, X.X.; Wang, G.L.; Wu, B.; Xiao, Y. Medicago sativa and soil microbiome responses to Trichoderma as a biofertilizer in alkaline-saline soils. Appl. Soil Ecol. 2020, 153, 103573. [Google Scholar] [CrossRef]
- Zhao, Q.Y.; Dong, C.X.; Yang, X.M.; Mei, X.L.; Ran, W.; Shen, Q.R.; Xu, Y.C. Biocontrol of Fusarium wilt disease for Cucumis melo melon using bio-organic fertilizer. Appl. Soil Ecol. 2011, 47, 67–75. [Google Scholar] [CrossRef]
- Ahmed, W.; Dai, Z.L.; Zhang, J.H.; Li, S.C.; Ahmed, A.; Munir, S.; Liu, Q.; Tan, Y.J.; Ji, G.H.; Zhao, Z.X. Plant-Microbe Interaction: Mining the Impact of Native Bacillus amyloliquefaciens WS-10 on Tobacco Bacterial Wilt Disease and Rhizosphere Microbial Communities. Microbiol. Spectr. 2022, 10, e01471-22. [Google Scholar] [CrossRef]
- Duran, P.; Tortella, G.; Viscardi, S.; Barra, P.J.; Carrion, V.J.; Mora, M.D.; Pozo, M.J. Microbial Community Composition in Take-All Suppressive Soils. Front. Microbiol. 2018, 9, 2198. [Google Scholar] [CrossRef]
- Challacombe, J.F.; Hesse, C.N.; Bramer, L.M.; McCue, L.A.; Lipton, M.; Purvine, S.; Nicora, C.; Gallegos-Graves, L.; Porras-Alfaro, A.; Kuske, C.R. Genomes and secretomes of Ascomycota fungi reveal diverse functions in plant biomass decomposition and pathogenesis. BMC Genom. 2019, 20, 976. [Google Scholar] [CrossRef] [PubMed]
- Steffen, K.T.; Hatakka, A.; Hofrichter, M. Degradation of humic acids by the litter-decomposing basidiomycete Collybia dryophila. Appl. Environ. Microbiol. 2002, 68, 3442–3448. [Google Scholar] [CrossRef] [PubMed]
- Mestre, M.C.; Fontenla, S.; Bruzone, M.C.; Fernandez, N.V.; Dames, J. Detection of plant growth enhancing features in psychrotolerant yeasts from Patagonia (Argentina). J. Basic Microbiol. 2016, 56, 1098–1106. [Google Scholar] [CrossRef]
- Samson, R.A. Constraints Associated with Taxonomy of Biocontrol Fungi. Can. J. Bot. Rev. Can. Bot. 1995, 73, S83–S88. [Google Scholar] [CrossRef]







| Name | Antagonism Rate (%) | Error Value |
|---|---|---|
| MH | 86.01 a | 0.48 |
| CJ1 | 76.31 cde | 1.13 |
| CJ2 | 74.16 e | 0.96 |
| CJ3 | 67.41 f | 0.96 |
| CJ4 | 75.55 de | 0.90 |
| CJ5 | 82.78 b | 0.96 |
| CJ6 | 76.64 cd | 1.76 |
| CJ7 | 82.77 b | 1.16 |
| CJ8 | 80.07 b | 0.64 |
| CJ9 | 81.40 b | 1.38 |
| CJ11 | 75.21 de | 1.76 |
| CJ14 | 75.21 e | 1.02 |
| CJ17 | 76.01 de | 0.70 |
| Factor | Name | Diameter of Transparent Ring (cm) | Error Value (cm) | Diameter of the Colony (cm) | Error Value (cm) | D Value | Activity Level |
|---|---|---|---|---|---|---|---|
| Protease activity | MH | 4.20 | 0.05 | 2.60 | 0.03 | 1.60 | +++ |
| CJ5 | 5.40 | 0.07 | 3.00 | 0.06 | 2.40 | ++++ | |
| CJ7 | 5.00 | 0.10 | 1.00 | 0.12 | 4.00 | ++++ | |
| CJ8 | 4.90 | 0.07 | 1.00 | 0.08 | 3.90 | ++++ | |
| CJ9 | 5.00 | 0.08 | 1.40 | 0.03 | 3.60 | ++++ | |
| Cellulase activity | MH | 3.20 | 0.05 | 3.10 | 0.03 | 0.10 | + |
| Chitin activity | MH | 2.40 | 0.06 | 0.90 | 0.03 | 1.5 | +++ |
| CJ5 | 1.00 | 0.03 | 0.20 | 0.05 | 0.8 | ++ | |
| CJ7 | 0.80 | 0.05 | 0.20 | 0.04 | 0.6 | ++ | |
| CJ8 | 1.30 | 0.02 | 0.30 | 0.03 | 1.0 | ++ | |
| CJ9 | 0.80 | 0.05 | 0.20 | 0.02 | 0.6 | ++ |
| Strain Name | Potassium Releasing | Solubilizing Phosphorus | Nitrogen Fixation | IAA Capability (µg/g) |
|---|---|---|---|---|
| MH | - | - | - | 63.05 |
| CJ5 | + | + | + | 16.66 |
| CJ7 | + | + | + | 27.56 |
| CJ8 | + | + | + | 17.39 |
| CJ9 | + | + | + | 14.68 |
| Treatment | L1 | L2 | L5 | L6 |
|---|---|---|---|---|
| Root fresh weight (g) | 2.91 ± 0.54 b | 5.16 ± 1.33 b | 5.26 ± 1.68 b | 13.60 ± 1.35 a |
| Root dry weight (g) | 1.37 ± 0.54 b | 1.36 ± 0.30 b | 1.29 ± 0.21 b | 3.31 ± 0.82 a |
| Root water content (%) | 53.54 ± 12.19 b | 72.18 ± 9.58 a | 74.74 ± 4.29 a | 75.68 ± 5.45 a |
| Stem fresh weight (g) | 0.50 ± 0.01 c | 1.55 ± 0.75 b | 0.82 ± 0.17 bc | 3.39 ± 0.35 a |
| Stem dry weight (g) | 0.25 ± 0.01 c | 0.65 ± 0.28 a | 0.29 ± 0.05 b | 0.58 ± 0.16 ab |
| Stem water content (%) | 49.66 ± 1.52 b | 57.33 ± 3.35 b | 63.08 ± 12.64 b | 82.53 ± 6.58 a |
| Longest root length (cm) | 2.87 ± 0.31 c | 15.00 ± 0.60 b | 13.73 ± 0.64 b | 13.40 ± 0.53 a |
| Stem length (cm) | 9.47 ± 0.45 c | 15.50 ± 2.43 b | 13.67 ± 0.58 b | 22.50 ± 2.18 a |
| Root width (cm) | 1.07 ± 0.15 b | 2.13 ± 0.23 a | 2.03 ± 0.35 a | 2.63 ± 0.76 a |
| Treatment | L1 | L2 | L5 | L6 |
|---|---|---|---|---|
| TN (mg/kg) | 15,050.29 ± 674.53 c | 16,943.18 ± 105.68 b | 16,700.45 ± 321.54 bc | 19,134.34 ± 708.24 a |
| TP (mg/kg) | 1685.80 ± 116.54 b | 1723.73 ± 408.13 b | 2071.62 ± 57.74 b | 3726.47 ± 238.80 a |
| TK (mg/kg) | 7903.85 ± 57.74 c | 8618.81 ± 419.21 b | 10,631.81 ± 393.70 b | 12,989.92 ± 2125.36 a |
| IAA (μg/g) | 40.80 ± 1.39 c | 65.64 ± 2.52 a | 50.82 ± 2.33 b | 69.00 ± 1.00 a |
| Chlorophyll α (mg/g) | 4.93 ± 0.18 d | 9.04 ± 0.18 c | 15.55 ± 0.89 b | 18.54 ± 1.68 a |
| Chlorophyll β (mg/g) | 7.80 ± 0.09 d | 9.63 ± 0.46 c | 12.41 ± 0.52 b | 14.11 ± 0.98 a |
| Treatment | MDA | PPO | PAL | POD |
|---|---|---|---|---|
| L1 | 5.55 ± 0.39 d | 22.33 ± 1.68 c | 13.34 ± 0.42 c | 13.34 ± 0.42 d |
| L2 | 5.59 ± 1.00 d | 22.73 ± 1.33 c | 12.20 ± 1.59 c | 12.20 ± 1.59 d |
| L3 | 10.81 ± 1.02 a | 35.27 ± 2.20 b | 15.56 ± 0.26 b | 15.56 ± 0.26 c |
| L4 | 7.16 ± 0.43 c | 46.47 ± 2.42 a | 18.58 ± 0.35 a | 18.58 ± 0.35 b |
| L5 | 5.50 ± 0.39 d | 27.47 ± 4.56 c | 13.21 ± 1.55 c | 13.21 ± 1.55 d |
| L6 | 5.39 ± 0.86 d | 20.60 ± 1.44 c | 12.74 ± 0.68 c | 12.74 ± 0.68 d |
| L7 | 9.31 ± 0.36 b | 45.40 ± 5.10 a | 18.04 ± 0.62 a | 18.04 ± 0.62 a |
| L8 | 7.67 ± 0.22 c | 45.73 ± 2.72 a | 18.91 ± 0.98 a | 18.91 ± 0.98 a |
Disclaimer/Publisher’s Note: The statements, opinions and data contained in all publications are solely those of the individual author(s) and contributor(s) and not of MDPI and/or the editor(s). MDPI and/or the editor(s) disclaim responsibility for any injury to people or property resulting from any ideas, methods, instructions or products referred to in the content. |
© 2023 by the authors. Licensee MDPI, Basel, Switzerland. This article is an open access article distributed under the terms and conditions of the Creative Commons Attribution (CC BY) license (https://creativecommons.org/licenses/by/4.0/).
Share and Cite
Luo, S.; Tian, C.; Zhang, H.; Yao, Z.; Guan, Z.; Li, Y.; Zhang, J.; Song, Y. Isolation and Identification of Biocontrol Bacteria against Atractylodes Chinensis Root Rot and Their Effects. Microorganisms 2023, 11, 2384. https://doi.org/10.3390/microorganisms11102384
Luo S, Tian C, Zhang H, Yao Z, Guan Z, Li Y, Zhang J, Song Y. Isolation and Identification of Biocontrol Bacteria against Atractylodes Chinensis Root Rot and Their Effects. Microorganisms. 2023; 11(10):2384. https://doi.org/10.3390/microorganisms11102384
Chicago/Turabian StyleLuo, Shouyang, Chunjie Tian, Hengfei Zhang, Zongmu Yao, Zhihui Guan, Yingxin Li, Jianfeng Zhang, and Yanyu Song. 2023. "Isolation and Identification of Biocontrol Bacteria against Atractylodes Chinensis Root Rot and Their Effects" Microorganisms 11, no. 10: 2384. https://doi.org/10.3390/microorganisms11102384
APA StyleLuo, S., Tian, C., Zhang, H., Yao, Z., Guan, Z., Li, Y., Zhang, J., & Song, Y. (2023). Isolation and Identification of Biocontrol Bacteria against Atractylodes Chinensis Root Rot and Their Effects. Microorganisms, 11(10), 2384. https://doi.org/10.3390/microorganisms11102384

