Homo-Acetogens: Their Metabolism and Competitive Relationship with Hydrogenotrophic Methanogens
Abstract
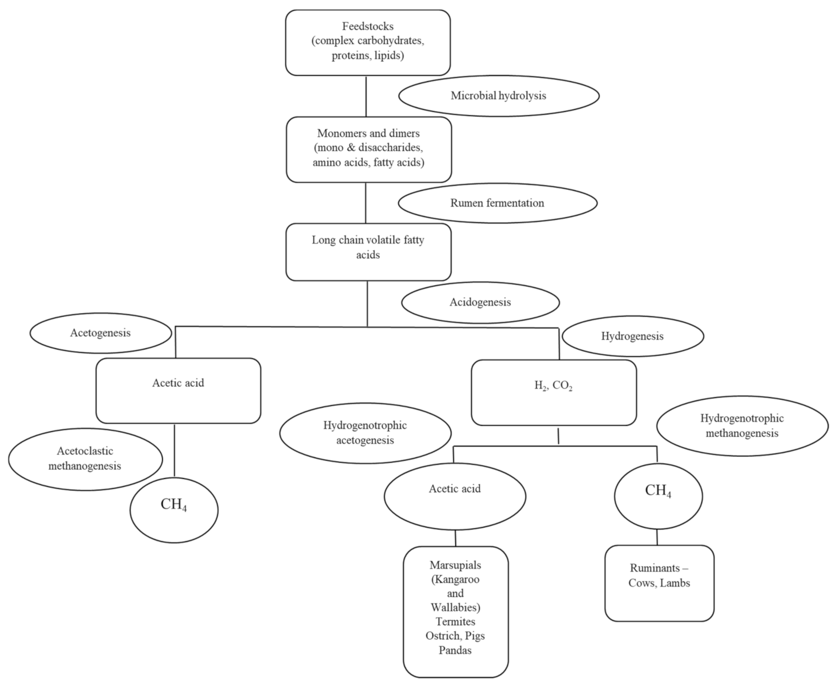
1. Introduction to Homo-Acetogens
2. Homo-Acetogens Niche
2.1. Sedimentary Environments
2.2. Gastro-Intestinal Tract of Animals
2.2.1. Hindgut Fermenters
- Homo-acetogens in Rabbits
- Homo-acetogens in Ostrich
- Homo-acetogens in Termites
- Homo-acetogens in Pigs
- Homo-acetogens in Pandas
2.2.2. Foregut Fermenters
- Homo-acetogens in Kangaroos
- Homo-acetogens in Tammar wallaby
- Homo-acetogens in rumen
3. Rumen as a Bioprocess Reactor
- Diet modification
- Feed transformation
- Defaunation
- Direct-Fed Microbes (DFMs)
- Chemical-based feed additives
4. Competition with Hydrogenotrophic Methanogenesis
5. Discussion
6. Conclusions
Author Contributions
Funding
Institutional Review Board Statement
Informed Consent Statement
Data Availability Statement
Conflicts of Interest
References
- Wood, T. The Biology, Physiology and Ecology of Termites. In Economic Impact and Control of Social Insects; Praeger Publishers: Westport, CT, USA, 1986; pp. 1–67. [Google Scholar]
- Bruant, G.; Lévesque, M.-J.; Peter, C.; Guiot, S.R.; Masson, L. Genomic analysis of carbon monoxide utilization and butanol production by Clostridium carboxidivorans strain P7T. PLoS ONE 2010, 5, e13033. [Google Scholar] [CrossRef] [PubMed]
- Yang, C.; Mi, L.; Hu, X.; Liu, J.; Wang, J. Investigation into host selection of the cecal acetogen population in rabbits after weaning. PLoS ONE 2016, 11, e0158768. [Google Scholar] [CrossRef] [PubMed]
- Köpke, M.; Mihalcea, C.; Liew, F.; Tizard, J.H.; Ali, M.S.; Conolly, J.J.; Al-Sinawi, B.; Simpson, S.D. 2,3-Butanediol production by acetogenic bacteria, an alternative route to chemical synthesis, using industrial waste gas. Appl. Environ. Microbiol. 2011, 77, 5467–5475. [Google Scholar] [CrossRef] [PubMed]
- Karekar, S.C.; Srinivas, K.; Ahring, B.K. Kinetic study on heterotrophic growth of Acetobacterium woodii on lignocellulosic substrates for acetic acid production. Fermentation 2019, 5, 17. [Google Scholar] [CrossRef]
- Ukpong, M.N.; Atiyeh, H.K.; De Lorme, M.J.; Liu, K.; Zhu, X.; Tanner, R.S.; Wilkins, M.R.; Stevenson, B.S. Physiological response of Clostridium carboxidivorans during conversion of synthesis gas to solvents in a gas-fed bioreactor. Biotechnol. Bioeng. 2012, 109, 2720–2728. [Google Scholar] [CrossRef] [PubMed]
- Fuchs, G. CO2 fixation in acetogenic bacteria: Variations on a theme. FEMS Microbiol. Rev. 1986, 2, 181–213. [Google Scholar] [CrossRef]
- Fuchs, G. Variations of the Acetyl-CoA Pathway in Diversely Related Microorganisms That Are Not Acetogens. In Acetogenesis; Chapman & Hall: London, UK, 1995; pp. 507–520. [Google Scholar]
- Schouten, S.; Strous, M.; Kuypers, M.M.; Rijpstra, W.I.C.; Baas, M.; Schubert, C.J.; Jetten, M.S.; Damsté, J.S.S. Stable carbon isotopic fractionations associated with inorganic carbon fixation by anaerobic ammonium-oxidizing bacteria. Appl. Environ. Microbiol. 2004, 70, 3785–3788. [Google Scholar] [CrossRef]
- Henstra, A.M.; Stams, A.J. Novel physiological features of Carboxydothermus hydrogenoformans and Thermoterrabacterium ferrireducens. Appl. Environ. Microbiol. 2004, 70, 7236–7240. [Google Scholar] [CrossRef]
- Svetlitchnyi, V.; Dobbek, H.; Meyer-Klaucke, W.; Meins, T.; Thiele, B.; Römer, P.; Huber, R.; Meyer, O. A functional Ni-Ni-[4Fe-4S] cluster in the monomeric acetyl-CoA synthase from Carboxydothermus hydrogenoformans. Proc. Natl. Acad. Sci. USA 2004, 101, 446–451. [Google Scholar] [CrossRef]
- Drake, H.L.; Gößner, A.S.; Daniel, S.L. Old acetogens, new light. Ann. N. Y. Acad. Sci. 2008, 1125, 100–128. [Google Scholar] [CrossRef] [PubMed]
- Rieu-Lesme, F.; Dauga, C.; Morvan, B.; Bouvet, O.; Grimont, P.; Doré, J. Acetogenic coccoid spore-forming bacteria isolated from the rumen. Res. Microbiol. 1996, 147, 753–764. [Google Scholar] [CrossRef]
- Liou, J.-C.; Madsen, E. Microbial Ecological Processes: Aerobic/Anaerobic. In Encyclopedia of Ecology; Elsevier: Amsterdam, The Netherlands, 2008; pp. 2348–2357. [Google Scholar]
- Fischer, F.; Lieske, R.; Winzer, K. Uber die Bildung von Essigsaure bei der biologischen Umsetzung von Kohlenoxyd und Kohlensaure mit Wasserstoff zu Methan. Biochem. Z. 1932, 245, 2–12. [Google Scholar]
- Wieringa, K. Over het verdwijnen van waterstof en koolzuur onder anaerobe voorwaarden. Antonie Leeuwenhoek 1936, 3, 263–273. [Google Scholar] [CrossRef]
- Wieringa, K. The formation of acetic acid from carbon dioxide and hydrogen by anaerobic spore-forming bacteria. Antonie Leeuwenhoek 1939, 6, 251–262. [Google Scholar] [CrossRef]
- Wieringa, K. Uberdie Bildung von Essigsaure aus Kohlensaure und Wasserstoff Durch Anaerobe Bazillen. Brennst.-Chem. 1941, 22, 161–164. [Google Scholar]
- Daniel, S.L.; Hsu, T.; Dean, S.; Drake, H. Characterization of the H2-and CO-dependent chemolithotrophic potentials of the acetogens Clostridium thermoaceticum and Acetogenium kivui. J. Bacteriol. 1990, 172, 4464–4471. [Google Scholar] [CrossRef] [PubMed]
- Küsel, K.; Dorsch, T.; Acker, G.; Stackebrandt, E.; Drake, H.L. Clostridium scatologenes strain SL1 isolated as an acetogenic bacterium from acidic sediments. Int. J. Syst. Evol. Microbiol. 2000, 50, 537–546. [Google Scholar] [CrossRef]
- Weinberg, M.; Ginsbourg, B. Données Récentes sur Les Microbes Anaérobies et Leur Rôle en Pathologie; Masson: Paris, France, 1927. [Google Scholar]
- Klieve, A. Using Kangaroo Bacteria to Reduce Emissions of Methane and Increase Productivity; Meat & Livestock Australia: North Sydney, Australia, 2009. [Google Scholar]
- Hoover, R.B.; Pikuta, E.V. Psychrophilic and Psychrotolerant Microbial Extremophiles in Polar Environments; CRC Press: Boca Raton, FL, USA, 2010; pp. 115–156. [Google Scholar]
- Greening, R.C.; Leedle, J.A.Z. Enrichment and isolation of Acetitomaculum ruminis, gen. nov., sp. nov.: Acetogenic bacteria from the bovine rumen. Arch. Microbiol. 1989, 151, 399–406. [Google Scholar] [CrossRef]
- Lopez, S.; McIntosh, F.M.; Wallace, R.J.; Newbold, C.J. Effect of Adding Acetogenic Bacteria on Methane Production by Mixed Rumen Microorganisms. In Animal Feed Science and Technology; Elsevier: Amsterdam, The Netherlands, 1999; Volume 78, pp. 1–9. [Google Scholar] [CrossRef]
- Krumholz, L.R.; Harris, S.H.; Tay, S.T.; Suflita, J.M. Characterization of two subsurface H2-utilizing bacteria, Desulfomicrobium hypogeium sp. nov. and Acetobacterium psammolithicum sp. nov., and their ecological roles. Appl. Environ. Microbiol. 1999, 65, 2300–2306. [Google Scholar] [CrossRef] [PubMed]
- Kita, A.; Iwasaki, Y.; Sakai, S.; Okuto, S.; Takaoka, K.; Suzuki, T.; Yano, S.; Sawayama, S.; Tajima, T.; Kato, J. Development of genetic transformation and heterologous expression system in carboxydotrophic thermophilic acetogen Moorella thermoacetica. J. Biosci. Bioeng. 2013, 115, 347–352. [Google Scholar] [CrossRef] [PubMed]
- Ouwerkerk, D.; Klieve, A.V.; Forster, R.J.; Templeton, J.M.; Maguire, A.J. Characterization of culturable anaerobic bacteria from the forestomach of an eastern grey kangaroo, Macropus giganteus. Lett. Appl. Microbiol. 2005, 41, 327–333. [Google Scholar] [CrossRef]
- Jiang, W.; Abrar, S.; Romagnoli, M.; Carroll, K.C. Clostridium glycolicum wound infections: Case reports and review of the literature. J. Clin. Microbiol. 2009, 47, 1599–1601. [Google Scholar] [CrossRef]
- Kridelbaugh, D.; Doerner, K.C. Development of a defined medium for Clostridium scatologenes ATCC 25775. Lett. Appl. Microbiol. 2009, 48, 426–432. [Google Scholar] [CrossRef] [PubMed]
- Rieu-Lesme, F.; Dauga, C.; Fonty, G.; Dore, J. Isolation from the Rumen of a New Acetogenic Bacterium Phylogenetically Closely Related to Clostridium difficile. Anaerobe 1998, 4, 89–94. [Google Scholar] [CrossRef] [PubMed]
- Edwards, A.N.; Suárez, J.M.; McBride, S.M. Culturing and maintaining Clostridium difficile in an anaerobic environment. J. Vis. Exp. 2013, e50787. [Google Scholar] [CrossRef] [PubMed]
- Bomar, M.; Hippe, H.; Schink, B. Lithotrophic growth and hydrogen metabolism by Clostridium magnum. FEMS Microbiol. Lett. 1991, 83, 347–349. [Google Scholar] [CrossRef]
- Huang, Y.L.; Mann, K.; Novak, J.M.; Yang, S.T. Acetic Acid Production from Fructose by Clostridiumformicoaceticum Immobilized in a Fibrous-Bed Bioreactor. Biotechnol. Prog. 1998, 14, 800–806. [Google Scholar] [CrossRef]
- Conrad, R.; Bak, F.; Seitz, H.J.; Thebrath, B.; Mayer, H.P.; Schütz, H. Hydrogen turnover by psychrotrophic homoacetogenic and mesophilic methanogenic bacteria in anoxic paddy soil and lake sediment. FEMS Microbiol. Ecol. 1989, 5, 285–293. [Google Scholar] [CrossRef]
- Hermann, M.; Popoff, M.-R.; Sebald, M. Sporomusa paucivorans sp. nov., a Methylotrophic Bacterium That Forms Acetic Acid from Hydrogen and Carbon Dioxide. Int. J. Syst. Bacteriol. 1987, 37, 93–101. [Google Scholar] [CrossRef]
- Rosencrantz, D.; Rainey, F.A.; Janssen, P. Culturable populations of Sporomusa spp. and Desulfovibrio spp. in the anoxic bulk soil of flooded rice microcosms. Appl. Environ. Microbiol. 1999, 65, 3526–3533. [Google Scholar] [CrossRef]
- Breznak, J.A.; Switzer, J.M.; Seitz, H.J. Sporomusa termitida sp. nov., an H2/CO2-utilizing acetogen isolated from termites. Arch. Microbiol. 1988, 150, 282–288. [Google Scholar] [CrossRef]
- Gagen, E.J.; Wang, J.; Padmanabha, J.; Liu, J.; de Carvalho, I.P.C.; Liu, J.; Webb, R.I.; Al Jassim, R.; Morrison, M.; Denman, S.E. Investigation of a new acetogen isolated from an enrichment of the tammar wallaby forestomach. BMC Microbiol. 2014, 14, 314. [Google Scholar] [CrossRef]
- Kelly, W.J.; Henderson, G.; Pacheco, D.M.; Li, D.; Reilly, K.; Naylor, G.E.; Janssen, P.H.; Attwood, G.T.; Altermann, E.; Leahy, S.C. The complete genome sequence of Eubacterium limosum SA11, a metabolically versatile rumen acetogen. Stand. Genom. Sci. 2016, 11, 26. [Google Scholar] [CrossRef] [PubMed]
- Ouwerkerk, D.; Maguire, A.J.; McMillen, L.; Klieve, A.V. Hydrogen utilising bacteria from the forestomach of eastern grey (Macropus giganteus) and red (Macropus rufus) kangaroos. Anim. Prod. Sci. 2009, 49, 1043–1051. [Google Scholar] [CrossRef]
- Godwin, S.; Kang, A.; Gulino, L.-M.; Manefield, M.; Gutierrez-Zamora, M.-L.; Kienzle, M.; Ouwerkerk, D.; Dawson, K.; Klieve, A.V. Investigation of the microbial metabolism of carbon dioxide and hydrogen in the kangaroo foregut by stable isotope probing. ISME J. 2014, 8, 1855–1865. [Google Scholar] [CrossRef] [PubMed]
- Rieu-Lesme, F.; Morvan, B.; Collins, M.D.; Fonty, G.; Willems, A. A new H2/CO2-using acetogenic bacterium from the rumen: Description of Ruminococcus schinkii sp. nov. FEMS Microbiol. Lett. 1996, 140, 281–286. [Google Scholar] [CrossRef][Green Version]
- Gagen, E.J.; Denman, S.E.; Padmanabha, J.; Zadbuke, S.; Al Jassim, R.; Morrison, M.; McSweeney, C.S. Functional Gene Analysis Suggests Different Acetogen Populations in the Bovine Rumen and Tammar Wallaby Forestomach. Appl. Environ. Microbiol. 2010, 76, 7785–7795. [Google Scholar] [CrossRef]
- Katano, Y.; Fujinami, S.; Kawakoshi, A.; Nakazawa, H.; Oji, S.; Iino, T.; Oguchi, A.; Ankai, A.; Fukui, S.; Terui, Y.; et al. Complete genome sequence of Oscillibacter valericigenes Sjm18–20T(=NBRC 101213T). Stand. Genom. Sci. 2012, 6, 406–414. [Google Scholar] [CrossRef]
- Nozhevnikova, A.N.; Simankova, M.V.; Parshina, S.N.; Kotsyurbenko, O.R. Temperature characteristics of methanogenic archaea and acetogenic bacteria isolated from cold environments. Water Sci. Technol. 2001, 44, 41–48. [Google Scholar] [CrossRef]
- Palacios, P.A.; Francis, W.R.; Rotaru, A.-E. A Win–Loss Interaction on Fe0 Between Methanogens and Acetogens from a Climate Lake. Front. Microbiol. 2021, 12, 638282. [Google Scholar] [CrossRef]
- Palacios, P.A.; Snoeyenbos-West, O.; Löscher, C.R.; Thamdrup, B.; Rotaru, A.-E. Baltic Sea methanogens compete with acetogens for electrons from metallic iron. ISME J. 2019, 13, 3011–3023. [Google Scholar] [CrossRef] [PubMed]
- Chapelle, F.H.; Bradley, P.M. Microbial acetogenesis as a source of organic acids in ancient Atlantic Coastal Plain sediments. Geology 1996, 24, 925–928. [Google Scholar] [CrossRef]
- Phelps, T.J.; Zeikus, J.G. Influence of pH on Terminal Carbon Metabolism in Anoxic Sediments from a Mildly Acidic Lake. Appl. Environ. Microbiol. 1984, 48, 1088–1095. [Google Scholar] [CrossRef]
- Zhang, B.; Li, Y.; Xiang, S.-Z.; Yan, Y.; Yang, R.; Lin, M.-P.; Wang, X.-M.; Xue, Y.-L.; Guan, X.-Y. Sediment Microbial Communities and Their Potential Role as Environmental Pollution Indicators in Xuande Atoll, South China Sea. Front. Microbiol. 2020, 11, 1011. [Google Scholar] [CrossRef]
- Capone, D.G.; Kiene, R.P. Comparison of microbial dynamics in marine and freshwater sediments: Contrasts in anaerobic carbon catabolism 1. Limnol. Oceanogr. 1988, 33, 725–749. [Google Scholar] [CrossRef]
- Brooks Avery, G.; Shannon, R.D.; White, J.R.; Martens, C.S.; Alperin, M.J. Controls on methane production in a tidal freshwater estuary and a peatland: Methane production via acetate fermentation and CO2 reduction. Biogeochemistry 2003, 62, 19–37. [Google Scholar] [CrossRef]
- Ferry, J.G.; Lessner, D.J. Methanogenesis in Marine Sediments. Ann. N. Y. Acad. Sci. 2008, 1125, 147–157. [Google Scholar] [CrossRef]
- Liu, F.; Conrad, R. Chemolithotrophic acetogenic H2/CO2 utilization in Italian rice field soil. ISME J. 2011, 5, 1526–1539. [Google Scholar] [CrossRef]
- Conrad, R.; Babbel, M. Effect of dilution on methanogenesis, hydrogen turnover and interspecies hydrogen transfer in anoxic paddy soil. FEMS Microbiol. Ecol. 1989, 5, 21–27. [Google Scholar] [CrossRef]
- Conrad, R.; Lupton, F.S.; Zeikus, J.G. Hydrogen metabolism and sulfate-dependent inhibition of methanogenesis in a eutrophic lake sediment (Lake Mendota). FEMS Microbiol. Ecol. 1987, 3, 107–115. [Google Scholar] [CrossRef]
- Conrad, R.; Phelps, T.J.; Zeikus, J.G. Gas Metabolism Evidence in Support of the Juxtaposition of Hydrogen-Producing and Methanogenic Bacteria in Sewage Sludge and Lake Sediments. Appl. Environ. Microbiol. 1985, 50, 595–601. [Google Scholar] [CrossRef] [PubMed]
- Conrad, R.; Wetter, B. Influence of temperature on energetics of hydrogen metabolism in homoacetogenic, methanogenic, and other anaerobic bacteria. Arch. Microbiol. 1990, 155, 94–98. [Google Scholar] [CrossRef]
- Cord-Ruwisch, R.; Seitz, H.-J.; Conrad, R. The capacity of hydrogenotrophic anaerobic bacteria to compete for traces of hydrogen depends on the redox potential of the terminal electron acceptor. Arch. Microbiol. 1988, 149, 350–357. [Google Scholar] [CrossRef]
- Ye, R.; Jin, Q.; Bohannan, B.; Keller, J.K.; Bridgham, S.D. Homoacetogenesis: A potentially underappreciated carbon pathway in peatlands. Soil Biol. Biochem. 2014, 68, 385–391. [Google Scholar] [CrossRef]
- Stecher, B.; Hardt, W.-D. The role of microbiota in infectious disease. Trends Microbiol. 2008, 16, 107–114. [Google Scholar] [CrossRef]
- Bergman, E.N. Energy contributions of volatile fatty acids from the gastrointestinal tract in various species. Physiol. Rev. 1990, 70, 567–590. [Google Scholar] [CrossRef]
- Herrera, E.A. Capybara Digestive Adaptations. In Capybara; Springer: New York, NY, USA, 2013; pp. 97–106. [Google Scholar]
- Godoy-Vitorino, F.; Goldfarb, K.C.; Karaoz, U.; Leal, S.; Garcia-Amado, M.A.; Hugenholtz, P.; Tringe, S.G.; Brodie, E.L.; Dominguez-Bello, M.G. Comparative analyses of foregut and hindgut bacterial communities in hoatzins and cows. ISME J. 2012, 6, 531–541. [Google Scholar] [CrossRef]
- Sakaguchi, E.I. Digestive strategies of small hindgut fermenters. Anim. Sci. J. 2003, 74, 327–337. [Google Scholar] [CrossRef]
- Jami, E.; Israel, A.; Kotser, A.; Mizrahi, I. Exploring the bovine rumen bacterial community from birth to adulthood. ISME J. 2013, 7, 1069–1079. [Google Scholar] [CrossRef]
- Yatsunenko, T.; Rey, F.E.; Manary, M.J.; Trehan, I.; Dominguez-Bello, M.G.; Contreras, M.; Magris, M.; Hidalgo, G.; Baldassano, R.N.; Anokhin, A.P. Human gut microbiome viewed across age and geography. Nature 2012, 486, 222–227. [Google Scholar] [CrossRef]
- Kušar, D.; Avguštin, G. Molecular profiling and identification of methanogenic archaeal species from rabbit caecum. FEMS Microbiol. Ecol. 2010, 74, 623–630. [Google Scholar] [CrossRef] [PubMed]
- Fievez, V.; Mbanzamihigo, L.; Piattoni, F.; Demeyer, D. Evidence for reductive acetogenesis and its nutritional significance in ostrich hindgut as estimated from in vitro incubations. J. Anim. Physiol. Anim. Nutr. 2001, 85, 271–280. [Google Scholar] [CrossRef] [PubMed]
- Fievez, V.; Piattoni, F.; Mbanzamihigo, L.; Demeyer, D. Reductive acetogenesis in the hindgut and attempts to its induction in the rumen—A review. J. Appl. Anim. Res. 1999, 16, 1–22. [Google Scholar] [CrossRef]
- Swart, D.; Mackie, R.; Hayes, J. Fermentative digestion in the ostrich (Struthio camelus var. domesticus), a large avian species that utilizes cellulose. S. Afr. J. Anim. Sci. 1993, 23, 127–135. [Google Scholar]
- Swart, D.; Mackie, R.; Hayes, J. Influence of live mass, rate of passage and site of digestion on energy metabolism and fibre digestion in the ostrich (Struthio camelus var. domesticus). S. Afr. J. Anim. Sci. 1993, 23, 119–126. [Google Scholar]
- Durand, M.; Bernalier, A. Reductive Acetogenesis in Animal and Human Gut. In Physiological and Clinical Aspects of Short-Chain Fatty Acids; Cambridge University Press: Cambridge, UK, 1994. [Google Scholar]
- Hungate, R.E. The Rumen and its Microbes; Academic Press: Cambridge, MA, USA, 2013. [Google Scholar]
- Nollet, L.; Verstraete, W. Effet des Acides Biliaires, des Composés de L’azote et des Bactéries Lactiques sur le Métabolisme de H2 au Niveau de L’écologie Microbienne de L’intestin. In Proceedings of the Procédés du Colloque Intitulé Micro-Organismes Anaérobies Organisé par les Sections d’Ecol ogie Microbienne de Génétique et Physiologie de Microbiologique clinique, Faculté des Sciences Pharmaceutiques, Toulouse, France, 20–21 March 1997; pp. 311–320. [Google Scholar]
- Immig, I. The effect of porcine bile acids on methane production by rumen contents in vitro. Arch. Anim. Nutr. 1998, 51, 21–26. [Google Scholar] [CrossRef] [PubMed]
- Marounek, M.; Fievez, V.; Mbanzamihigo, L.; Demeyer, D.; Maertens, L. Age and incubation time effects on in vitro caecal fermentation pattern in rabbits before and after weaning. Arch. Anim. Nutr. 1999, 52, 195–201. [Google Scholar]
- Piattoni, F.; Demeyer, D.; Maertens, L. In vitro study of the age-dependent caecal fermentation pattern and methanogenesis in young rabbits. Reprod. Nutr. Dev. 1996, 36, 253–261. [Google Scholar] [CrossRef]
- Brauman, A.; Kane, M.D.; Labat, M.; Breznak, J.A. Genesis of acetate and methane by gut bacteria of nutritionally diverse termites. Science 1992, 257, 1384–1387. [Google Scholar] [CrossRef] [PubMed]
- Brauman, A.; Doré, J.; Eggleton, P.; Bignell, D.; Breznak, J.A.; Kane, M.D. Molecular phylogenetic profiling of prokaryotic communities in guts of termites with different feeding habits. FEMS Microbiol. Ecol. 2001, 35, 27–36. [Google Scholar] [CrossRef]
- Ebert, A.; Brune, A. Hydrogen concentration profiles at the oxic-anoxic interface: A microsensor study of the hindgut of the wood-feeding lower termite Reticulitermes flavipes (Kollar). Appl. Environ. Microbiol. 1997, 63, 4039–4046. [Google Scholar] [CrossRef]
- Leadbetter, J.R.; Schmidt, T.M.; Graber, J.R.; Breznak, J.A. Acetogenesis from H2 plus CO2 by spirochetes from termite guts. Science 1999, 283, 686–689. [Google Scholar] [CrossRef]
- Cleveland, L.R.; Grimstone, A. The fine structure of the flagellate Mixotricha paradoxa and its associated micro-organisms. Proc. R. Soc. Lond. Ser. B. Biol. Sci. 1964, 159, 668–686. [Google Scholar]
- Paster, B.; Dewhirst, F.; Cooke, S.; Fussing, V.; Poulsen, L.K.; Breznak, J. Phylogeny of not-yet-cultured spirochetes from termite guts. Appl. Environ. Microbiol. 1996, 62, 347–352. [Google Scholar] [CrossRef] [PubMed]
- Graber, J.R.; Leadbetter, J.R.; Breznak, J.A. Description of Treponema azotonutricium sp. nov. and Treponema primitia sp. nov., the first spirochetes isolated from termite guts. Appl. Environ. Microbiol. 2004, 70, 1315–1320. [Google Scholar] [CrossRef] [PubMed]
- Brune, A. Termite Guts: The World’s Smallest Bioreactors. In Trends in Biotechnology; CellPress: Cambridge, MA, USA, 1998; Volume 16, pp. 16–21. [Google Scholar]
- Bignell, D.E. Soil-Feeding and Gut Morphology in Higher Termites. In Nourishment and Evolution in Insect Societies; Westview Press: Boulder, CO, USA, 1994; pp. 131–157. [Google Scholar]
- Noirot, C. From Wood-to Humus-Feeding: An Important Trend in Termite Evolution. In Proceedings of the First European Congress of Social Insects, Leuven, Belgium, 19–22 August 1991. [Google Scholar]
- Tholen, A.; Brune, A. Localization and in situ activities of homoacetogenic bacteria in the highly compartmentalized hindgut of soil-feeding higher termites (Cubitermes spp.). Appl. Environ. Microbiol. 1999, 65, 4497–4505. [Google Scholar] [CrossRef]
- Bignell, D.; Eggleton, P. On the elevated intestinal pH of higher termites (Isoptera: Termitidae). Insectes Sociaux 1995, 42, 57–69. [Google Scholar] [CrossRef]
- Brune, A.; Kühl, M. pH profiles of the extremely alkaline hindguts of soil-feeding termites (Isoptera: Termitidae) determined with microelectrodes. J. Insect Physiol. 1996, 42, 1121–1127. [Google Scholar] [CrossRef]
- Gagen, E.J.; Denman, S.E.; McSweeney, C.S. Acetogenesis as an Alternative to Methanogenesis in the Rumen. In Livestock Production and Climate Change; CABI: Wallingford, UK, 2015; Volume 6, p. 292. [Google Scholar]
- Munn, A.J.; Streich, W.J.; Hummel, J.; Clauss, M. Modelling digestive constraints in non-ruminant and ruminant foregut-fermenting mammals. Comp. Biochem. Physiol. Part A Mol. Integr. Physiol. 2008, 151, 78–84. [Google Scholar] [CrossRef]
- Munn, A.; Dawson, T.; McLeod, S. Feeding biology of two functionally different foregut-fermenting mammals, the marsupial red kangaroo and the ruminant sheep: How physiological ecology can inform land management. J. Zool. 2010, 282, 226–237. [Google Scholar] [CrossRef]
- Dellow, D.W.; Hume, I.; Sutherland, T. Physiology of Digestion in the Macropodine Marsupials. Ph.D. Thesis, The University of New England, Armidale, NSW, Australia, 1979. [Google Scholar]
- Leng, R.A. Unravelling methanogenesis in ruminants, horses and kangaroos: The links between gut anatomy, microbial biofilms and host immunity. Anim. Prod. Sci. 2018, 58, 1175–1191. [Google Scholar] [CrossRef]
- Langer, P.; Dellow, D.; Hume, I. Stomach structure and function in three species of Macropodine Marsupials. Aust. J. Zool. 1980, 28, 1–18. [Google Scholar] [CrossRef]
- Richardson, K. The Structure and Radiographic Anatomy of the Alimentary Tract of the Tammar Wallaby, Macropus Eugenii (Marsupialia) 1. The Stomach. Aust. J. Zool. 1980, 28, 367–379. [Google Scholar] [CrossRef]
- Dar, S.A.; Kleerebezem, R.; Stams, A.J.; Kuenen, J.G.; Muyzer, G. Competition and coexistence of sulfate-reducing bacteria, acetogens and methanogens in a lab-scale anaerobic bioreactor as affected by changing substrate to sulfate ratio. Appl. Microbiol. Biotechnol. 2008, 78, 1045–1055. [Google Scholar] [CrossRef]
- von Engelhardt, W.; Wolter, S.; Lawrenz, H.; Hemsley, J.A. Production of methane in two non-ruminant herbivores. Comp. Biochem. Physiol. Part A Physiol. 1978, 60, 309–311. [Google Scholar] [CrossRef]
- Carberry, C.A.; Waters, S.M.; Kenny, D.A.; Creevey, C.J. Rumen Methanogenic Genotypes Differ in Abundance According to Host Residual Feed Intake Phenotype and Diet Type. Appl. Environ. Microbiol. 2014, 80, 586–594. [Google Scholar] [CrossRef] [PubMed]
- Genthner, B.R.; Davis, C.L.; Bryant, M.P. Features of rumen and sewage sludge strains of Eubacterium limosum, a methanol- and H2-CO2-utilizing species. Appl. Environ. Microbiol. 1981, 42, 12–19. [Google Scholar] [CrossRef] [PubMed]
- Genthner, B.R.S.; Bryant, M.P. Additional characteristics of one-carbon-compound utilization by Eubacterium limosum and Acetobacterium woodii. Appl. Environ. Microbiol. 1987, 53, 471–476. [Google Scholar] [CrossRef]
- Pereira, R.C.; Muetzel, S.; Arbestain, M.C.; Bishop, P.; Hina, K.; Hedley, M. Assessment of the influence of biochar on rumen and silage fermentation: A laboratory-scale experiment. Anim. Feed. Sci. Technol. 2014, 196, 22–31. [Google Scholar] [CrossRef]
- Suybeng, B.; Charmley, E.; Gardiner, C.P.; Malau-Aduli, B.S.; Malau-Aduli, A.E. Methane Emissions and the Use of Desmanthus in Beef Cattle Production in Northern Australia. Animals 2019, 9, 542. [Google Scholar] [CrossRef]
- Matthews, C.; Crispie, F.; Lewis, E.; Reid, M.; O’Toole, P.W.; Cotter, P.D. The rumen microbiome: A crucial consideration when optimising milk and meat production and nitrogen utilisation efficiency. Gut Microbes 2019, 10, 115–132. [Google Scholar] [CrossRef]
- McLoughlin, S.; Spillane, C.; Claffey, N.; Smith, P.E.; O′Rourke, T.; Diskin, M.G.; Waters, S.M. Rumen Microbiome Composition Is Altered in Sheep Divergent in Feed Efficiency. Front. Microbiol. 2020, 11, 1981. [Google Scholar] [CrossRef]
- Christopherson, M.R.; Suen, G. Nature′s bioreactor: The rumen as a model for biofuel production. Biofuels 2013, 4, 511–521. [Google Scholar] [CrossRef]
- Ripple, W.J.; Smith, P.; Haberl, H.; Montzka, S.A.; McAlpine, C.; Boucher, D.H. Ruminants, climate change and climate policy. Nat. Clim. Chang. 2014, 4, 2–5. [Google Scholar] [CrossRef]
- Weimer, P.J. End product yields from the extraruminal fermentation of various polysaccharide, protein and nucleic acid components of biofuels feedstocks. Bioresour. Technol. 2011, 102, 3254–3259. [Google Scholar] [CrossRef]
- Ahring, B.; Murali, N.; Srinivas, K. Fermentation of cellulose with a mixed microbial rumen culture with and without methanogenesis. Ferment. Technol. 2018, 7, 152. [Google Scholar] [CrossRef]
- Murali, N.; Fernandez, S.; Ahring, B.K. Fermentation of wet-exploded corn stover for the production of volatile fatty acids. Bioresour. Technol. 2017, 227, 197–204. [Google Scholar] [CrossRef]
- Xiros, C.; Shahab, R.L.; Studer, M.H.-P. A cellulolytic fungal biofilm enhances the consolidated bioconversion of cellulose to short chain fatty acids by the rumen microbiome. Appl. Microbiol. Biotechnol. 2019, 103, 3355–3365. [Google Scholar] [CrossRef]
- Janssen, P.H.; Kirs, M. Structure of the Archaeal Community of the Rumen. Appl. Environ. Microbiol. 2008, 74, 3619–3625. [Google Scholar] [CrossRef]
- Shin, E.C.; Choi, B.R.; Lim, W.J.; Hong, S.Y.; An, C.L.; Cho, K.M.; Kim, Y.K.; An, J.M.; Kang, J.M.; Lee, S.S. Phylogenetic analysis of archaea in three fractions of cow rumen based on the 16S rDNA sequence. Anaerobe 2004, 10, 313–319. [Google Scholar] [CrossRef]
- Ungerfeld, E.M. A theoretical comparison between two ruminal electron sinks. Front. Microbiol. 2013, 4, 319. [Google Scholar] [CrossRef] [PubMed]
- Pind, P.F.; Angelidaki, I.; Ahring, B.K. Dynamics of the anaerobic process: Effects of volatile fatty acids. Biotechnol. Bioeng. 2003, 82, 791–801. [Google Scholar] [CrossRef] [PubMed]
- Belanche, A.; de la Fuente, G.; Newbold, C.J. Study of methanogen communities associated with different rumen protozoal populations. FEMS Microbiol. Ecol. 2014, 90, 663–677. [Google Scholar] [CrossRef]
- Lan, W.; Yang, C. Ruminal methane production: Associated microorganisms and the potential of applying hydrogen-utilizing bacteria for mitigation. Sci. Total Environ. 2019, 654, 1270–1283. [Google Scholar] [CrossRef] [PubMed]
- Patra, A.; Park, T.; Kim, M.; Yu, Z. Rumen methanogens and mitigation of methane emission by anti-methanogenic compounds and substances. J. Anim. Sci. Biotechnol. 2017, 8, 13. [Google Scholar] [CrossRef] [PubMed]
- Hegarty, R.; Gerdes, R. Hydrogen production and transfer in the rumen. Recent Adv. Anim. Nutr. Aust. 1999, 12, 37–44. [Google Scholar]
- Ungerfeld, E.M. Metabolic hydrogen flows in rumen fermentation: Principles and possibilities of interventions. Front. Microbiol. 2020, 11, 589. [Google Scholar] [CrossRef] [PubMed]
- Castillo-González, A.; Burrola-Barraza, M.; Domínguez-Viveros, J.; Chávez-Martínez, A. Rumen microorganisms and fermentation. Arch. De Med. Vet. 2014, 46, 349–361. [Google Scholar] [CrossRef]
- Deusch, S.; Camarinha-Silva, A.; Conrad, J.; Beifuss, U.; Rodehutscord, M.; Seifert, J. A structural and functional elucidation of the rumen microbiome influenced by various diets and microenvironments. Front. Microbiol. 2017, 8, 1605. [Google Scholar] [CrossRef]
- Haque, M.N. Dietary manipulation: A sustainable way to mitigate methane emissions from ruminants. J. Anim. Sci. Technol. 2018, 60, 15. [Google Scholar] [CrossRef]
- Yanti, Y.; Yayota, M. Agricultural By-Products as Feed for Ruminants in Tropical Area: Nutritive Value and Mitigating Methane Emission. Rev. Agric. Sci. 2017, 5, 65–76. [Google Scholar] [CrossRef]
- Arowolo, M.A.; Yang, S.; Wang, M.; He, J.H.; Wang, C.; Wang, R.; Wen, J.N.; Ma, Z.Y.; Tan, Z.L. The effect of forage theoretical cut lengths on chewing activity, rumen fermentation, dissolved gases, and methane emissions in goats. Anim. Feed. Sci. Technol. 2020, 263, 114454. [Google Scholar] [CrossRef]
- Blümmel, M.; Teymouri, F.; Moore, J.; Nielson, C.; Videto, J.; Kodukula, P.; Pothu, S.; Devulapalli, R.; Varijakshapanicker, P. Ammonia Fiber Expansion (AFEX) as spin off technology from 2nd generation biofuel for upgrading cereal straws and stovers for livestock feed. Anim. Feed. Sci. Technol. 2018, 236, 178–186. [Google Scholar] [CrossRef]
- Levy, B.; Jami, E. Exploring the Prokaryotic Community Associated with the Rumen Ciliate Protozoa Population. Front. Microbiol. 2018, 9, 2526. [Google Scholar] [CrossRef] [PubMed]
- Morgavi, D.P.; Forano, E.; Martin, C.; Newbold, C.J. Microbial ecosystem and methanogenesis in ruminants. Animal 2010, 4, 1024–1036. [Google Scholar] [CrossRef] [PubMed]
- Henning, P.H.; Horn, C.H.; Leeuw, K.J.; Meissner, H.H.; Hagg, F.M. Effect of ruminal administration of the lactate-utilizing strain Megasphaera elsdenii (Me) NCIMB 41125 on abrupt or gradual transition from forage to concentrate diets. Anim. Feed. Sci. Technol. 2010, 157, 20–29. [Google Scholar] [CrossRef]
- Philippeau, C.; Lettat, A.; Martin, C.; Silberberg, M.; Morgavi, D.P.; Ferlay, A.; Berger, C.; Nozière, P. Effects of bacterial direct-fed microbials on ruminal characteristics, methane emission, and milk fatty acid composition in cows fed high- or low-starch diets. J. Dairy Sci. 2017, 100, 2637–2650. [Google Scholar] [CrossRef] [PubMed]
- Raeth-Knight, M.L.; Linn, J.G.; Jung, H.G. Effect of Direct-Fed Microbials on Performance, Diet Digestibility, and Rumen Characteristics of Holstein Dairy Cows. J. Dairy Sci. 2007, 90, 1802–1809. [Google Scholar] [CrossRef]
- Nollet, L.; Mbanzamihigo, L.; Demeyer, D.; Verstraete, W. Effect of the addition of Peptostreptococcus productus ATCC 35244 on reductive acetogenesis in the ruminal ecosystem after inhibition of methanogenesis by cell-free supernatant of Lactobacillus plantarum 80. Anim. Feed. Sci. Technol. 1998, 71, 49–66. [Google Scholar] [CrossRef]
- Martin, C.; Morgavi, D.P.; Doreau, M. Methane mitigation in ruminants: From microbe to the farm scale. Animal 2010, 4, 351–365. [Google Scholar] [CrossRef] [PubMed]
- Zhang, Z.-W.; Wang, Y.-L.; Chen, Y.-Y.; Zhang, L.-T.; Zhang, Y.-J.; Liu, Y.-Q.; Guo, Y.-X.; Yang, H.-J. The Dietary Supplemental Effect of Nitroethanol in Comparison with Monensin on Methane Emission, Growth Performance and Carcass Characteristics in Female Lambs. Animals 2021, 11, 327. [Google Scholar] [CrossRef] [PubMed]
- Hristov, A.N.; Oh, J.; Giallongo, F.; Frederick, T.W.; Harper, M.T.; Weeks, H.L.; Branco, A.F.; Moate, P.J.; Deighton, M.H.; Williams, S.R.O. An inhibitor persistently decreased enteric methane emission from dairy cows with no negative effect on milk production. Proc. Natl. Acad. Sci. USA 2015, 112, 10663–10668. [Google Scholar] [CrossRef]
- Immig, I.; Demeyer, D.; Fiedler, D.; Van Nevel, C.; Mbanzamihigo, L. Attempts to induce reductive acetogenesis into a sheep rumen. Arch. Anim. Nutr. 1996, 49, 363–370. [Google Scholar] [CrossRef] [PubMed]
- Jeyanathan, J.; Martin, C.; Morgavi, D.P. The use of direct-fed microbials for mitigation of ruminant methane emissions: A review. Animal 2014, 8, 250–261. [Google Scholar] [CrossRef] [PubMed]
- Dellow, D.; Hume, I.; Clarke, R.; Bauchop, T. Microbial Activity in the Forestomach of Free-Living Macropodid Marsupials—Comparisons with Laboratory Studies. Aust. J. Zool. 1988, 36, 383–395. [Google Scholar] [CrossRef]
- Kempton, T.; Murray, R.; Leng, R. Methane Production and Digestibility Measurements in the Grey Kangaroo and Sheep. Aust. J. Biol. Sci. 1976, 29, 209–214. [Google Scholar] [CrossRef] [PubMed]
- Thauer, R.K.; Jungermann, K.; Decker, K. Energy conservation in chemotrophic anaerobic bacteria. Bacteriol. Rev. 1977, 41, 100–180. [Google Scholar] [CrossRef] [PubMed]
- Gibson, G.R.; Cummings, J.H.; Macfarlane, G.T. Factors Affecting Hydrogen Uptake by Bacteria Growing in the Human Large Intestine. In Microbiology and Biochemistry of Strict Anaerobes Involved in Interspecies Hydrogen Transfer; Bélaich, J.-P., Bruschi, M., Garcia, J.-L., Eds.; Springer: Boston, MA, USA, 1990; pp. 191–202. [Google Scholar]
- Kotsyurbenko, O.R.; Glagolev, M.V.; Nozhevnikova, A.N.; Conrad, R. Competition between homoacetogenic bacteria and methanogenic archaea for hydrogen at low temperature. FEMS Microbiol. Ecol. 2001, 38, 153–159. [Google Scholar] [CrossRef]
- Avery, G.B., Jr.; Shannon, R.D.; White, J.R.; Martens, C.S.; Alperin, M.J. Effect of seasonal changes in the pathways of methanogenesis on the δ13C values of pore water methane in a Michigan peatland. Glob. Biogeochem. Cycles 1999, 13, 475–484. [Google Scholar] [CrossRef]
- Hornibrook, E.R.C.; Longstaffe, F.J.; Fyfe, W.S. Spatial distribution of microbial methane production pathways in temperate zone wetland soils: Stable carbon and hydrogen isotope evidence. Geochim. Cosmochim. Acta 1997, 61, 745–753. [Google Scholar] [CrossRef]
- Miyajima, T.; Wada, E.; Hanba, Y.T.; Vijarnsorn, P. Anaerobic mineralization of indigenous organic matters and methanogenesis in tropical wetland soils. Geochim. Cosmochim. Acta 1997, 61, 3739–3751. [Google Scholar] [CrossRef]
- Stephen Lupton, F.; Gregory Zeikus, J. Physiological basis for sulfate-dependent hydrogen competition between sulfidogens and methanogens. Curr. Microbiol. 1984, 11, 7–11. [Google Scholar] [CrossRef]
- Robinson, J.A.; Tiedje, J.M. Competition between sulfate-reducing and methanogenic bacteria for H2 under resting and growing conditions. Arch. Microbiol. 1984, 137, 26–32. [Google Scholar] [CrossRef]
- Sonne-Hansen, J.; Westermann, P.; Ahring, B.K. Kinetics of Sulfate and Hydrogen Uptake by the Thermophilic Sulfate-Reducing Bacteria Thermodesulfobacterium sp. Strain JSP and Thermodesulfovibrio sp. Strain R1Ha3. Appl. Environ. Microbiol. 1999, 65, 1304–1307. [Google Scholar] [CrossRef]
- Seitz, H.J.; Schink, B.; Pfennig, N.; Conrad, R. Energetics of syntrophic ethanol oxidation in defined chemostat cocultures. Arch. Microbiol. 1990, 155, 82–88. [Google Scholar] [CrossRef]
- Schuchmann, K.; Müller, V. Energetics and Application of Heterotrophy in Acetogenic Bacteria. Appl. Environ. Microbiol. 2016, 82, 4056–4069. [Google Scholar] [CrossRef] [PubMed]


| Micro-Organism | Habitat | Growth Temperature | Growth pH | References |
|---|---|---|---|---|
| Acetobacterium woodii | Sediments | 30 °C | 6.8–7 | ATCC; [12] |
| Acetobacterium woodii (AF29570) | Kangaroo | 30 °C | 7 | [12,22] |
| Acetobacterium carbinolicum | Freshwater sediments | 30 °C | – | ATCC; DSMZ; [12] |
| Acetobacterium malicum | Sediments | 30 °C | – | ATCC; [12] |
| Acetobacterium HP4 | Lake sediments | 1–25 °C psychrotrophic | – | [23] |
| Acetobacterium ruminis ATCC 10825 | 20 h old lamb, rumen fluid | 30 °C | 7.2 | ATCC; [24,25] |
| Acetobacterium psammolithicum | Subsurface sandstone, kangaroo | 30 °C | 6.8 | [22,26] |
| Clostradiaceae sps. | Kangaroo, rabbit | – | – | [27,28] |
| Clostridium drakei | Coal mine sediments | 30–37 °C | 5.4–7.5 | DSMZ |
| Clostridium glycolicum RD-1 | Sea grass roots | 22–37 °C | 7.4–7.6 | [29] |
| Clostridium carboxidivoran P7 | Sediments | 35–38 °C | 6.2 | DSMZ; [12] |
| Clostridium scatologenes | Coal mine pond sediments, soil | 37 °C | 6.3 | [30] |
| Clostridium difficile | Rumen, sediments | 37 °C | – | [31,32] |
| Clostridium magnum | Kangaroo, freshwater sediment | 30 °C | – | [12,22,33] |
| Clostridium formicaceticum (AF295075) | Kangaroo | 37 ° | 7.6 | [22,33] |
| Sporomusa malonica | Fresh water sediments | 30 °C | – | DSMZ; [12,34] |
| Sporomusa paucivorans | Lake sediments | 34 °C | 6.7 | [35] |
| Sporomusa DR6 | Rice field soil | – | – | [36] |
| Sporomusa DR1/8 | Rice field soil | – | – | [36] |
| Sporomusa ovata (AF295708) | Kangaroo | 30 °C | – | DSMZ; [22] |
| Sporomusa termitida (AF295075) | Kangaroo | 30 °C | 7.2 | [37] |
| Sporomusa termitida | Gut of wood-eating termite | 30 °C | 7.2 | [37] |
| Morella thermoacetica (J02911) | Kangaroo | 55–60 °C | 5.7–7.7, 6.8 | [22] |
| Eubacteriaceae | Tammar wallaby | 35–40 °C, 37 °C ideal | – | [38] |
| Eubacterium limosum | Rumen fluid, sheep | 30–45 °C, 37 °C (O) | 5–7.5, 7 (O) | [25,39] |
| Eubacterium limosum ATCC8486 | Kangaroo, 20 h old lamb | 37 °C | 7.3 ± 0.2 | ATCC; [22] |
| Eubacterium limosum (ELI494825) | Kangaroo | 30–45 °C, 37 °C (O) | 5–7.5, 7 (O) | [22,39] |
| Ruminococcaceae | Kangaroo, rabbit | – | – | [27,40] |
| Ruminococcus Productus ATCC 35244 | Rumen, kangaroo | 37 °C | 7 | ATCC; [25,40] |
| Ruminococcus chinkii sp. | rumen | – | – | [41] |
| Blautia sp. | Kangaroo, tammar wallaby, rumen, rabbit | 37 °C | 7 ± 0.2 | ATCC; [27,39,42] |
| Blautia coccoides | Kangaroo, rabbit | 37 °C | 7 | ATCC; [27,43] |
| Blautia hydrogenotrophica | Tammar wallaby, rabbit | 35–37 °C | 7 ± 0.2 | ATCC; [27,42] |
| Blautia schinkii | rabbit | – | – | [27] |
| Prevotella salivae EPSA11 | Kangaroo | 37 °C | 7–7.3 | DSMZ; [27] |
| Prevotella salivae JCM 12084 | Kangaroo | 37 °C | 7.6–7.8 | JCM; [43] |
| Streptococcus YE54 | Kangaroo | – | – | [43] |
| Streptococcus mitis MG3 | Kangaroo | – | – | [43] |
| Streptococcus caballi 151 | Kangaroo | 35 °C | 7.3–7.4 ± 0.2 | ATCC; [43] |
| Oscillibacter valericigenes Sjm18–20 | Kangaroo | 15–35 °C, 30 °C (O) | – | [44] |
| Treponema sp. ZAS1 | Termites | 22–32 °C, 30 (O) | – | [22,45] |
| Treponema sp. ZAS2 (TSP494823) | Kangaroo, termites | 22–32 °C, 30 °C (O) | – | [22,45] |
| Treponema azotonutricium ZAS9 | termites | 30 °C | – | [45] |
| Thermoanaerobacter kivui (AF29) | Kangaroo | 50–72 °C, 60 °C (O) | 5.3–7.3 | DSMZ; [22] |
| YE257 | Grey and red kangaroo | – | – | [22] |
| YE266 | Grey kangaroo | – | – | [40] |
| YE273 | Grey kangaroo | – | – | [40] |
| Ser 5 | 20 h old lamb | – | – | [25] |
| Ser 8 | 20 h old lamb | – | – | [25] |
| Lachnospiraceae sps. | Kangaroo, tammar wallaby, rabbit | – | – | [27,42,44] |
Publisher’s Note: MDPI stays neutral with regard to jurisdictional claims in published maps and institutional affiliations. |
© 2022 by the authors. Licensee MDPI, Basel, Switzerland. This article is an open access article distributed under the terms and conditions of the Creative Commons Attribution (CC BY) license (https://creativecommons.org/licenses/by/4.0/).
Share and Cite
Karekar, S.; Stefanini, R.; Ahring, B. Homo-Acetogens: Their Metabolism and Competitive Relationship with Hydrogenotrophic Methanogens. Microorganisms 2022, 10, 397. https://doi.org/10.3390/microorganisms10020397
Karekar S, Stefanini R, Ahring B. Homo-Acetogens: Their Metabolism and Competitive Relationship with Hydrogenotrophic Methanogens. Microorganisms. 2022; 10(2):397. https://doi.org/10.3390/microorganisms10020397
Chicago/Turabian StyleKarekar, Supriya, Renan Stefanini, and Birgitte Ahring. 2022. "Homo-Acetogens: Their Metabolism and Competitive Relationship with Hydrogenotrophic Methanogens" Microorganisms 10, no. 2: 397. https://doi.org/10.3390/microorganisms10020397
APA StyleKarekar, S., Stefanini, R., & Ahring, B. (2022). Homo-Acetogens: Their Metabolism and Competitive Relationship with Hydrogenotrophic Methanogens. Microorganisms, 10(2), 397. https://doi.org/10.3390/microorganisms10020397

