Yersinia enterocolitica-Derived Outer Membrane Vesicles Inhibit Initial Stage of Biofilm Formation
Abstract
1. Introduction
2. Materials and Methods
2.1. Bacterial Strains and Culture Condition
2.2. Quantification of Biofilm Formation
2.3. Transmission Electron Microscopy
2.4. Scanning Electron Microscopy
2.5. Isolation and Quantification of OMVs
2.6. SDS-PAGE and Western Blot
2.7. Effect of OMVs on Biofilm Formation
2.8. Growth Assay
2.9. Enzymatic Hydrolysis
2.10. LPS Extraction from OMVs
2.11. Motility Assay
2.12. Expression Analyses of Biofilm-Related Genes by RT-qPCR
2.13. Effect of LPS on Biofilm Formation
2.14. Statistical Analysis
3. Results
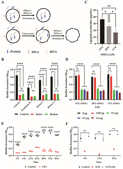
3.1. Characterization of Y. enterocolitica OMVs
3.2. Effects of Y. enterocolitica OMVs on Biofilm Formation
3.3. Inhibition of Biofilm Formation by LPS
3.4. LPS Inhibited the Expression of Biofilm-Related Genes
3.5. LPS Inhibit Biofilm Formation with Broad-Spectrum Ability
4. Discussion
5. Conclusions
Supplementary Materials
Author Contributions
Funding
Data Availability Statement
Conflicts of Interest
References
- Martins, B.T.F.; Botelho, C.V.; Silva, D.A.L.; Lanna, F.; Grossi, J.L.; Campos-Galvão, M.E.M.; Yamatogi, R.S.; Falcão, J.P.; Bersot, L.D.S.; Nero, L.A. Yersinia enterocolitica in a Brazilian pork production chain: Tracking of contamination routes, virulence and antimicrobial resistance. Int. J. Food Microbiol. 2018, 276, 5–9. [Google Scholar] [CrossRef] [PubMed]
- Laukkanen-Ninios, R.; Fredriksson-Ahomaa, M.; Maijala, R.; Korkeala, H. High prevalence of pathogenic Yersinia enterocolitica in pig cheeks. Food Microbiol. 2014, 43, 50–52. [Google Scholar] [CrossRef] [PubMed]
- Ioannidis, A.; Kyratsa, A.; Ioannidou, V.; Bersimis, S.; Chatzipanagiotou, S. Detection of biofilm production of Yersinia enterocolitica strains isolated from infected children and comparative antimicrobial susceptibility of biofilm versus planktonic forms. Mol. Diagn. Ther. 2014, 18, 309–314. [Google Scholar] [CrossRef] [PubMed]
- Duan, R.; Liang, J.; Zhang, J.; Chen, Y.; Wang, J.; Tong, J.; Guo, B.; Hu, W.; Wang, M.; Zhao, J.; et al. Prevalence of Yersinia enterocolitica Bioserotype 3/O:3 among Children with Diarrhea, China, 2010–2015. Emerg. Infect. Dis. 2017, 23, 1502–1509. [Google Scholar] [CrossRef]
- Keto-Timonen, R.; Hietala, N.; Palonen, E.; Hakakorpi, A.; Lindström, M.; Korkeala, H. Cold Shock Proteins: A Minireview with Special Emphasis on Csp-family of Enteropathogenic Yersinia. Front. Microbiol. 2016, 7, 1151. [Google Scholar] [CrossRef]
- Annamalai, T.; Venkitanarayanan, K. Role of proP and proU in betaine uptake by Yersinia enterocolitica under cold and osmotic stress conditions. Appl. Environ. Microbiol. 2009, 75, 1471–1477. [Google Scholar] [CrossRef]
- Nieckarz, M.; Raczkowska, A.; Dębski, J.; Kistowski, M.; Dadlez, M.; Heesemann, J.; Rossier, O.; Brzostek, K. Impact of OmpR on the membrane proteome of Yersinia enterocolitica in different environments: Repression of major adhesin YadA and heme receptor HemR. Environ. Microbiol. 2016, 18, 997–1021. [Google Scholar] [CrossRef]
- Milne-Davies, B.; Helbig, C.; Wimmi, S.; Cheng, D.W.C.; Paczia, N.; Diepold, A. Life After Secretion-Yersinia enterocolitica Rapidly Toggles Effector Secretion and Can Resume Cell Division in Response to Changing External Conditions. Front. Microbiol. 2019, 10, 2128. [Google Scholar] [CrossRef]
- Schwechheimer, C.; Kuehn, M.J. Outer-membrane vesicles from Gram-negative bacteria: Biogenesis and functions. Nat. Rev. Microbiol. 2015, 13, 605–619. [Google Scholar] [CrossRef]
- Wang, X.; Singh, A.K.; Zhang, X.; Sun, W. Induction of Protective Antiplague Immune Responses by Self-Adjuvanting Bionanoparticles Derived from Engineered Yersinia pestis. Infect. Immun. 2020, 88, e00081-20. [Google Scholar] [CrossRef]
- Bauwens, A.; Kunsmann, L.; Karch, H.; Mellmann, A.; Bielaszewska, M. Antibiotic-Mediated Modulations of Outer Membrane Vesicles in Enterohemorrhagic Escherichia coli O104:H4 and O157:H7. Antimicrob. Agents Chemother. 2017, 61, e00937-17. [Google Scholar] [CrossRef] [PubMed]
- Gerritzen, M.J.H.; Martens, D.E.; Uittenbogaard, J.P.; Wijffels, R.H.; Stork, M. Sulfate depletion triggers overproduction of phospholipids and the release of outer membrane vesicles by Neisseria meningitidis. Sci. Rep. 2019, 9, 4716. [Google Scholar] [CrossRef] [PubMed]
- Macdonald, I.A.; Kuehn, M.J. Stress-induced outer membrane vesicle production by Pseudomonas aeruginosa. J. Bacteriol. 2013, 195, 2971–2981. [Google Scholar] [CrossRef] [PubMed]
- Podolich, O.; Kukharenko, O.; Zaets, I.; Orlovska, I.; Palchykovska, L.; Zaika, L.; Sysoliatin, S.; Zubova, G.; Reva, O.; Galkin, M.; et al. Fitness of Outer Membrane Vesicles From Komagataeibacter intermedius Is Altered Under the Impact of Simulated Mars-like Stressors Outside the International Space Station. Front. Microbiol. 2020, 11, 1268. [Google Scholar] [CrossRef]
- Lappann, M.; Otto, A.; Becher, D.; Vogel, U. Comparative proteome analysis of spontaneous outer membrane vesicles and purified outer membranes of Neisseria meningitidis. J. Bacteriol. 2013, 195, 4425–4435. [Google Scholar] [CrossRef]
- Kulp, A.; Kuehn, M.J. Biological functions and biogenesis of secreted bacterial outer membrane vesicles. Annu. Rev. Microbiol. 2010, 64, 163–184. [Google Scholar] [CrossRef]
- Biller, S.J.; McDaniel, L.D.; Breitbart, M.; Rogers, E.; Paul, J.H.; Chisholm, S.W. Membrane vesicles in sea water: Heterogeneous DNA content and implications for viral abundance estimates. ISME J. 2017, 11, 394–404. [Google Scholar] [CrossRef]
- Choi, J.W.; Kim, S.C.; Hong, S.H.; Lee, H.J. Secretable Small RNAs via Outer Membrane Vesicles in Periodontal Pathogens. J. Dent. Res. 2017, 96, 458–466. [Google Scholar] [CrossRef]
- Vanaja, S.K.; Russo, A.J.; Behl, B.; Banerjee, I.; Yankova, M.; Deshmukh, S.D.; Rathinam, V.A.K. Bacterial Outer Membrane Vesicles Mediate Cytosolic Localization of LPS and Caspase-11 Activation. Cell 2016, 165, 1106–1119. [Google Scholar] [CrossRef]
- Liu, Q.; Liu, Q.; Yi, J.; Liang, K.; Liu, T.; Roland, K.L.; Jiang, Y.; Kong, Q. Outer membrane vesicles derived from Salmonella Typhimurium mutants with truncated LPS induce cross-protective immune responses against infection of Salmonella enterica serovars in the mouse model. Int. J. Med. Microbiol. IJMM 2016, 306, 697–706. [Google Scholar] [CrossRef]
- Reyes-Robles, T.; Dillard, R.S.; Cairns, L.S.; Silva-Valenzuela, C.A.; Housman, M.; Ali, A.; Wright, E.R.; Camilli, A. Vibrio cholerae Outer Membrane Vesicles Inhibit Bacteriophage Infection. J. Bacteriol. 2018, 200, e00792-17. [Google Scholar] [CrossRef] [PubMed]
- Koeppen, K.; Hampton, T.H.; Jarek, M.; Scharfe, M.; Gerber, S.A.; Mielcarz, D.W.; Demers, E.G.; Dolben, E.L.; Hammond, J.H.; Hogan, D.A.; et al. A Novel Mechanism of Host-Pathogen Interaction through sRNA in Bacterial Outer Membrane Vesicles. PLoS Pathog. 2016, 12, e1005672. [Google Scholar] [CrossRef] [PubMed]
- Ling, Z.; Dayong, C.; Denggao, Y.; Yiting, W.; Liaoqiong, F.; Zhibiao, W. Escherichia Coli Outer Membrane Vesicles Induced DNA Double-Strand Breaks in Intestinal Epithelial Caco-2 Cells. Med. Sci. Monit. Basic Res. 2019, 25, 45–52. [Google Scholar] [CrossRef]
- Chatterjee, S.; Mondal, A.; Mitra, S.; Basu, S. Acinetobacter baumannii transfers the blaNDM-1 gene via outer membrane vesicles. J. Antimicrob. Chemother. 2017, 72, 2201–2207. [Google Scholar] [CrossRef] [PubMed]
- Kaparakis-Liaskos, M.; Ferrero, R.L. Immune modulation by bacterial outer membrane vesicles. Nat. Rev. Immunol. 2015, 15, 375–387. [Google Scholar] [CrossRef]
- Yonezawa, H.; Osaki, T.; Kurata, S.; Fukuda, M.; Kawakami, H.; Ochiai, K.; Hanawa, T.; Kamiya, S. Outer membrane vesicles of Helicobacter pylori TK1402 are involved in biofilm formation. BMC Microbiol. 2009, 9, 197. [Google Scholar] [CrossRef] [PubMed]
- Yonezawa, H.; Osaki, T.; Fukutomi, T.; Hanawa, T.; Kurata, S.; Zaman, C.; Hojo, F.; Kamiya, S. Diversification of the AlpB Outer Membrane Protein of Helicobacter pylori Affects Biofilm Formation and Cellular Adhesion. J. Bacteriol. 2017, 199, e00729-16. [Google Scholar] [CrossRef] [PubMed]
- Esoda, C.N.; Kuehn, M.J. Pseudomonas aeruginosa Leucine Aminopeptidase Influences Early Biofilm Composition and Structure via Vesicle-Associated Antibiofilm Activity. mBio 2019, 10, e02548-19. [Google Scholar] [CrossRef] [PubMed]
- Baumgarten, T.; Sperling, S.; Seifert, J.; von Bergen, M.; Steiniger, F.; Wick, L.Y.; Heipieper, H.J. Membrane vesicle formation as a multiple-stress response mechanism enhances Pseudomonas putida DOT-T1E cell surface hydrophobicity and biofilm formation. Appl. Environ. Microbiol. 2012, 78, 6217–6224. [Google Scholar] [CrossRef] [PubMed]
- Altindis, E.; Fu, Y.; Mekalanos, J.J. Proteomic analysis of Vibrio cholerae outer membrane vesicles. Proc. Natl. Acad. Sci. USA 2014, 111, E1548–E1556. [Google Scholar] [CrossRef]
- Terán, L.C.; Distefano, M.; Bellich, B.; Petrosino, S.; Bertoncin, P.; Cescutti, P.; Sblattero, D. Proteomic Studies of the Biofilm Matrix including Outer Membrane Vesicles of Burkholderia multivorans C1576, a Strain of Clinical Importance for Cystic Fibrosis. Microorganisms 2020, 8, 1826. [Google Scholar] [CrossRef]
- Seike, S.; Kobayashi, H.; Ueda, M.; Takahashi, E.; Okamoto, K.; Yamanaka, H. Outer Membrane Vesicles Released From Aeromonas Strains Are Involved in the Biofilm Formation. Front. Microbiol. 2020, 11, 613650. [Google Scholar] [CrossRef] [PubMed]
- Goes, A.; Vidakovic, L.; Drescher, K.; Fuhrmann, G. Interaction of myxobacteria-derived outer membrane vesicles with biofilms: Antiadhesive and antibacterial effects. Nanoscale 2021, 13, 14287–14296. [Google Scholar] [CrossRef] [PubMed]
- Wrobel, A.; Saragliadis, A.; Pérez-Ortega, J.; Sittman, C.; Göttig, S.; Liskiewicz, K.; Spence, M.H.; Schneider, K.; Leo, J.C.; Arenas, J.; et al. The inverse autotransporters of Yersinia ruckeri, YrInv and YrIlm, contribute to biofilm formation and virulence. Environ. Microbiol. 2020, 22, 2939–2955. [Google Scholar] [CrossRef]
- Klimentová, J.; Stulík, J. Methods of isolation and purification of outer membrane vesicles from gram-negative bacteria. Microbiol. Res. 2015, 170, 1–9. [Google Scholar] [CrossRef] [PubMed]
- Chevallet, M.; Luche, S.; Rabilloud, T. Silver staining of proteins in polyacrylamide gels. Nat. Protoc. 2006, 1, 1852–1858. [Google Scholar] [CrossRef] [PubMed]
- Jin, L.T.; Hwang, S.Y.; Yoo, G.S.; Choi, J.K. Sensitive silver staining of protein in sodium dodecyl sulfate-polyacrylamide gels using an azo dye, calconcarboxylic acid, as a silver-ion sensitizer. Electrophoresis 2004, 25, 2494–2500. [Google Scholar] [CrossRef]
- Zhao, X.; Cui, Y.; Yan, Y.; Du, Z.; Tan, Y.; Yang, H.; Bi, Y.; Zhang, P.; Zhou, L.; Zhou, D.; et al. Outer membrane proteins ail and OmpF of Yersinia pestis are involved in the adsorption of T7-related bacteriophage Yep-phi. J. Virol. 2013, 87, 12260–12269. [Google Scholar] [CrossRef]
- Han, E.C.; Choi, S.Y.; Lee, Y.; Park, J.W.; Hong, S.H.; Lee, H.J. Extracellular RNAs in periodontopathogenic outer membrane vesicles promote TNF-α production in human macrophages and cross the blood-brain barrier in mice. FASEB J. Off. Publ. Fed. Am. Soc. Exp. Biol. 2019, 33, 13412–13422. [Google Scholar] [CrossRef] [PubMed]
- Malgorzata-Miller, G.; Heinbockel, L.; Brandenburg, K.; van der Meer, J.W.; Netea, M.G.; Joosten, L.A. Bartonella quintana lipopolysaccharide (LPS): Structure and characteristics of a potent TLR4 antagonist for in-vitro and in-vivo applications. Sci. Rep. 2016, 6, 34221. [Google Scholar] [CrossRef]
- Murakami, K.; Kamimura, D.; Hasebe, R.; Uchida, M.; Abe, N.; Yamamoto, R.; Jiang, J.J.; Hidaka, Y.; Nakanishi, Y.; Fujita, S.; et al. Rhodobacter azotoformans LPS (RAP99-LPS) Is a TLR4 Agonist That Inhibits Lung Metastasis and Enhances TLR3-Mediated Chemokine Expression. Front. Immunol. 2021, 12, 675909. [Google Scholar] [CrossRef]
- Frahm, M.; Felgner, S.; Kocijancic, D.; Rohde, M.; Hensel, M.; Curtiss, R., 3rd; Erhardt, M.; Weiss, S. Efficiency of conditionally attenuated Salmonella enterica serovar Typhimurium in bacterium-mediated tumor therapy. mBio 2015, 6, e00254-15. [Google Scholar] [CrossRef] [PubMed]
- Meng, J.; Huang, C.; Huang, X.; Liu, D.; Han, B.; Chen, J. Osmoregulated Periplasmic Glucans Transmit External Signals Through Rcs Phosphorelay Pathway in Yersinia enterocolitica. Front. Microbiol. 2020, 11, 122. [Google Scholar] [CrossRef]
- Klimentova, J.; Pavkova, I.; Horcickova, L.; Bavlovic, J.; Kofronova, O.; Benada, O.; Stulik, J. Francisella tularensis subsp. holarctica Releases Differentially Loaded Outer Membrane Vesicles Under Various Stress Conditions. Front. Microbiol. 2019, 10, 2304. [Google Scholar] [CrossRef] [PubMed]
- Wang, E.; Qin, Z.; Yu, Z.; Ai, X.; Wang, K.; Yang, Q.; Liu, T.; Chen, D.; Geng, Y.; Huang, X.; et al. Molecular Characterization, Phylogenetic, Expression, and Protective Immunity Analysis of OmpF, a Promising Candidate Immunogen Against Yersinia ruckeri Infection in Channel Catfish. Front. Immunol. 2018, 9, 2003. [Google Scholar] [CrossRef]
- Guzev, K.V.; Isaeva, M.P.; Novikova, O.D.; Solov’eva, T.F.; Rasskazov, V.A. Molecular characteristics of OmpF-like porins from pathogenic Yersinia. Biochem. Biokhimiia 2005, 70, 1104–1110. [Google Scholar] [CrossRef] [PubMed]
- Hargreaves, C.E.; Grasso, M.; Hampe, C.S.; Stenkova, A.; Atkinson, S.; Joshua, G.W.; Wren, B.W.; Buckle, A.M.; Dunn-Walters, D.; Banga, J.P. Yersinia enterocolitica provides the link between thyroid-stimulating antibodies and their germline counterparts in Graves’ disease. J. Immunol. 2013, 190, 5373–5381. [Google Scholar] [CrossRef]
- Balhuizen, M.D.; van Dijk, A.; Jansen, J.W.A.; van de Lest, C.H.A.; Veldhuizen, E.J.A.; Haagsman, H.P. Outer Membrane Vesicles Protect Gram-Negative Bacteria against Host Defense Peptides. mSphere 2021, 6, e0052321. [Google Scholar] [CrossRef] [PubMed]
- Taheri, N.; Fällman, M.; Wai, S.N.; Fahlgren, A. Accumulation of virulence-associated proteins in Campylobacter jejuni Outer Membrane Vesicles at human body temperature. J. Proteom. 2019, 195, 33–40. [Google Scholar] [CrossRef] [PubMed]
- Zingl, F.G.; Thapa, H.B.; Scharf, M.; Kohl, P.; Müller, A.M.; Schild, S. Outer Membrane Vesicles of Vibrio cholerae Protect and Deliver Active Cholera Toxin to Host Cells via Porin-Dependent Uptake. mBio 2021, 12, e0053421. [Google Scholar] [CrossRef]
- Li, C.; Zhu, L.; Wang, D.; Wei, Z.; Hao, X.; Wang, Z.; Li, T.; Zhang, L.; Lu, Z.; Long, M.; et al. T6SS secretes an LPS-binding effector to recruit OMVs for exploitative competition and horizontal gene transfer. ISME J. 2021, 16, 500–510. [Google Scholar] [CrossRef] [PubMed]
- Sardar, R.K.; Kavita, K.; Jha, B. Lipopolysaccharide of Marinobacter litoralis inhibits swarming motility and biofilm formation in Pseudomonas aeruginosa PA01. Carbohydr. Polym. 2015, 123, 468–475. [Google Scholar] [CrossRef] [PubMed]
- Wang, S.; Yu, S.; Zhang, Z.; Wei, Q.; Yan, L.; Ai, G.; Liu, H.; Ma, L.Z. Coordination of swarming motility, biosurfactant synthesis, and biofilm matrix exopolysaccharide production in Pseudomonas aeruginosa. Appl. Environ. Microbiol 2014, 80, 6724–6732. [Google Scholar] [CrossRef] [PubMed]
- Kang, J.; Li, Q.; Liu, L.; Jin, W.; Wang, J.; Sun, Y. The specific effect of gallic acid on Escherichia coli biofilm formation by regulating pgaABCD genes expression. Appl. Microbiol. Biotechnol. 2018, 102, 1837–1846. [Google Scholar] [CrossRef] [PubMed]
- Itoh, Y.; Rice, J.D.; Goller, C.; Pannuri, A.; Taylor, J.; Meisner, J.; Beveridge, T.J.; Preston, J.F., 3rd; Romeo, T. Roles of pgaABCD genes in synthesis, modification, and export of the Escherichia coli biofilm adhesin poly-beta-1,6-N-acetyl-D-glucosamine. J. Bacteriol. 2008, 190, 3670–3680. [Google Scholar] [CrossRef] [PubMed]
- McMahon, K.J.; Castelli, M.E.; García Vescovi, E.; Feldman, M.F. Biogenesis of outer membrane vesicles in Serratia marcescens is thermoregulated and can be induced by activation of the Rcs phosphorelay system. J. Bacteriol. 2012, 194, 3241–3249. [Google Scholar] [CrossRef]
- Kim, S.; Li, X.H.; Hwang, H.J.; Lee, J.H. Thermoregulation of Pseudomonas aeruginosa Biofilm Formation. Appl. Environ. Microbiol. 2020, 86, e01584-20. [Google Scholar] [CrossRef]
- Speziale, P.; Pietrocola, G.; Foster, T.J.; Geoghegan, J.A. Protein-based biofilm matrices in Staphylococci. Front. Cell. Infect. Microbiol. 2014, 4, 171. [Google Scholar] [CrossRef] [PubMed]
- Kwon, H.Y.; Kim, J.Y.; Liu, X.; Lee, J.Y.; Yam, J.K.H.; Dahl Hultqvist, L.; Xu, W.; Rybtke, M.; Tolker-Nielsen, T.; Heo, W.; et al. Visualizing biofilm by targeting eDNA with long wavelength probe CDr15. Biomater. Sci. 2019, 7, 3594–3598. [Google Scholar] [CrossRef]
- Limoli, D.H.; Jones, C.J.; Wozniak, D.J. Bacterial Extracellular Polysaccharides in Biofilm Formation and Function. Microbiol. Spectr. 2015, 3. [Google Scholar] [CrossRef]
- Grande, R.; Di Marcantonio, M.C.; Robuffo, I.; Pompilio, A.; Celia, C.; Di Marzio, L.; Paolino, D.; Codagnone, M.; Muraro, R.; Stoodley, P.; et al. Helicobacter pylori ATCC 43629/NCTC 11639 Outer Membrane Vesicles (OMVs) from Biofilm and Planktonic Phase Associated with Extracellular DNA (eDNA). Front. Microbiol. 2015, 6, 1369. [Google Scholar] [CrossRef]
- Lalaouna, D.; Fochesato, S.; Harir, M.; Ortet, P.; Schmitt-Kopplin, P.; Heulin, T.; Achouak, W. Amplifying and Fine-Tuning Rsm sRNAs Expression and Stability to Optimize the Survival of Pseudomonas brassicacerum in Nutrient-Poor Environments. Microorganisms 2021, 9, 250. [Google Scholar] [CrossRef] [PubMed]
- Maldonado, R.F.; Sá-Correia, I.; Valvano, M.A. Lipopolysaccharide modification in Gram-negative bacteria during chronic infection. FEMS Microbiol. Rev. 2016, 40, 480–493. [Google Scholar] [CrossRef] [PubMed]
- Huszczynski, S.M.; Lam, J.S.; Khursigara, C.M. The Role of Pseudomonas aeruginosa Lipopolysaccharide in Bacterial Pathogenesis and Physiology. Pathogens 2019, 9, 6. [Google Scholar] [CrossRef] [PubMed]
- Meng, J.; Xu, J.; Huang, C.; Chen, J. Rcs Phosphorelay Responses to Truncated Lipopolysaccharide-Induced Cell Envelope Stress in Yersinia enterocolitica. Molecules 2020, 25, 5718. [Google Scholar] [CrossRef]
- Bendaoud, M.; Vinogradov, E.; Balashova, N.V.; Kadouri, D.E.; Kachlany, S.C.; Kaplan, J.B. Broad-spectrum biofilm inhibition by Kingella kingae exopolysaccharide. J. Bacteriol. 2011, 193, 3879–3886. [Google Scholar] [CrossRef] [PubMed]
- Valle, J.; Da Re, S.; Henry, N.; Fontaine, T.; Balestrino, D.; Latour-Lambert, P.; Ghigo, J.M. Broad-spectrum biofilm inhibition by a secreted bacterial polysaccharide. Proc. Natl. Acad. Sci. USA 2006, 103, 12558–12563. [Google Scholar] [CrossRef] [PubMed]
- Wang, X.; Preston, J.F., 3rd; Romeo, T. The pgaABCD locus of Escherichia coli promotes the synthesis of a polysaccharide adhesin required for biofilm formation. J. Bacteriol. 2004, 186, 2724–2734. [Google Scholar] [CrossRef] [PubMed]
- Minamino, T.; MacNab, R.M. Interactions among components of the Salmonella flagellar export apparatus and its substrates. Mol. Microbiol. 2000, 35, 1052–1064. [Google Scholar] [CrossRef]
- Kutsukake, K. Autogenous and global control of the flagellar master operon, flhD, in Salmonella typhimurium. Mol. Gen. Genet. MGG 1997, 254, 440–448. [Google Scholar] [CrossRef]
- Lee, K.J.; Lee, M.A.; Hwang, W.; Park, H.; Lee, K.H. Deacylated lipopolysaccharides inhibit biofilm formation by Gram-negative bacteria. Biofouling 2016, 32, 711–723. [Google Scholar] [CrossRef] [PubMed]
- Noh, J.G.; Jeon, H.E.; So, J.S.; Chang, W.S. Effects of the Bradyrhizobium japonicum waaL (rfaL) Gene on Hydrophobicity, Motility, Stress Tolerance, and Symbiotic Relationship with Soybeans. Int. J. Mol. Sci. 2015, 16, 16778–16791. [Google Scholar] [CrossRef] [PubMed]
- Abeyrathne, P.D.; Daniels, C.; Poon, K.K.; Matewish, M.J.; Lam, J.S. Functional characterization of WaaL, a ligase associated with linking O-antigen polysaccharide to the core of Pseudomonas aeruginosa lipopolysaccharide. J. Bacteriol. 2005, 187, 3002–3012. [Google Scholar] [CrossRef]
- Ruhal, R.; Antti, H.; Rzhepishevska, O.; Boulanger, N.; Barbero, D.R.; Wai, S.N.; Uhlin, B.E.; Ramstedt, M. A multivariate approach to correlate bacterial surface properties to biofilm formation by lipopolysaccharide mutants of Pseudomonas aeruginosa. Colloids Surf. B Biointerfaces 2015, 127, 182–191. [Google Scholar] [CrossRef] [PubMed]







| Bacteria | Strains | Source | Reference |
|---|---|---|---|
| Yersinia enterocolitica | Y1083 | Beef | This study |
| Yersinia enterocolitica | 3445A3-1 | Mutton | This study |
| Yersinia enterocolitica | C2143 | Chicken | This study |
| Salmonella enteritidis | L38 | Diarrhea patient | This study |
| Salmonella enteritidis | 51-71 | Dumpling | This study |
| Salmonella enteritidis | 48-1 | Pork | This study |
| Escherichia coli | 3724-3 | Chicken | This study |
| Escherichia coli | 1553-5 | Minced meat | This study |
| Escherichia coli | 230-1 | Chicken | This study |
| Staphylococcus aureus | 4074 | Chicken | This study |
| Staphylococcus aureus | 1048 | Chicken | This study |
| Staphylococcus aureus | 2743-1 | Chicken | This study |
| Listeria monocytogenes | 1516-2 | Meat bun | This study |
| Listeria monocytogenes | 2919-1 | Enoki mushroom | This study |
| Listeria monocytogenes | 948-1 | Chicken | This study |
| Primer | Relevant Physiological Process | Sequences (5′→3′) | bp | Reference |
|---|---|---|---|---|
| flhA | flagellar biosynthesis protein | F: CGAAGCTGACCGAGGACTTT R: GTACCACCGCGGTTAACTCA | 174 | This study |
| flhB | flagellar type III secretion system protein | F: TGATTGCTCAGGGGTTGCAT R: TTGACTCGCCGCTAAACAGT | 183 | This study |
| flhC | flagellar transcriptional regulator | F: TGGACCTTGGTTCGCTTTGT R: ATCGGCAGATTGCGGAGAAA | 174 | This study |
| flhD | flagellar transcriptional regulator | F: CATGGCCGATGCATTATCGC R: ATTCCGGTGTGGATTTGCTG | 159 | This study |
| flgD | flagellar hook assembly protein | F: GTGACGACAACACCGTTTGG R: TGACGGTATAAGCGCCATCC | 190 | This study |
| pgaA | poly-beta-1,6 N-acetyl-D-glucosamine export porin | F: AGTCAGATTATCAGCGGGCG R: AATATAGGCAGAAGCGGCCC | 152 | This study |
| pgaB | poly-beta-1,6-N-acetyl-D-glucosamine N-deacetylase | F: ACATGGCTACCAAATGGCGA R: GTGCCGGATCTGGATCGTAG | 197 | This study |
| pgaC | poly-beta-1,6 N-acetyl-D-glucosamine synthase | F: CGTACCCGTTCGACCTTGAT R: ATCCGGACTCCAGTAACCGA | 168 | This study |
| pgaD | poly-beta-1,6-N-acetyl-D-glucosamine biosynthesis protein | F: GGGCCGATCCCGTTTAGAAT R: TCCATGCTATCGGCGAGTTC | 185 | This study |
| motB | flagellar motor protein | F: CGCAAAGCCAAACATGGTCA R: TTTCAACGGCGTGCGAAAAT | 165 | This study |
| ompR | two-component system response regulator | F: AACCTATGCCACTGACCAGC R: GGCGCAAACGTGAAATCTGT | 159 | This study |
| crp | cAMP-activated global transcriptional regulator | F: GCCTGTCTTCACAAATGGCG R: GACCAATTTCCTGGCGGGTA | 177 | This study |
| 16S | - | F: AGCCATGCCGCGTGTGTGAAGA R: AAACCGCCTGCGTGCGATTTAC | 199 | This study |
Publisher’s Note: MDPI stays neutral with regard to jurisdictional claims in published maps and institutional affiliations. |
© 2022 by the authors. Licensee MDPI, Basel, Switzerland. This article is an open access article distributed under the terms and conditions of the Creative Commons Attribution (CC BY) license (https://creativecommons.org/licenses/by/4.0/).
Share and Cite
Ma, G.; Ding, Y.; Wu, Q.; Zhang, J.; Liu, M.; Wang, Z.; Wang, Z.; Wu, S.; Yang, X.; Li, Y.; et al. Yersinia enterocolitica-Derived Outer Membrane Vesicles Inhibit Initial Stage of Biofilm Formation. Microorganisms 2022, 10, 2357. https://doi.org/10.3390/microorganisms10122357
Ma G, Ding Y, Wu Q, Zhang J, Liu M, Wang Z, Wang Z, Wu S, Yang X, Li Y, et al. Yersinia enterocolitica-Derived Outer Membrane Vesicles Inhibit Initial Stage of Biofilm Formation. Microorganisms. 2022; 10(12):2357. https://doi.org/10.3390/microorganisms10122357
Chicago/Turabian StyleMa, Guoxiang, Yu Ding, Qingping Wu, Jumei Zhang, Ming Liu, Zhi Wang, Zimeng Wang, Shi Wu, Xiaojuan Yang, Ying Li, and et al. 2022. "Yersinia enterocolitica-Derived Outer Membrane Vesicles Inhibit Initial Stage of Biofilm Formation" Microorganisms 10, no. 12: 2357. https://doi.org/10.3390/microorganisms10122357
APA StyleMa, G., Ding, Y., Wu, Q., Zhang, J., Liu, M., Wang, Z., Wang, Z., Wu, S., Yang, X., Li, Y., Wei, X., & Wang, J. (2022). Yersinia enterocolitica-Derived Outer Membrane Vesicles Inhibit Initial Stage of Biofilm Formation. Microorganisms, 10(12), 2357. https://doi.org/10.3390/microorganisms10122357

