Transcriptome Analysis of Arbuscular Mycorrhizal Casuarina glauca in Damage Mitigation of Roots on NaCl Stress
Abstract
:1. Introduction
2. Materials and Method
2.1. Plant Material
2.2. Experimental Design
2.3. Mycorrhizal Inoculum
2.4. Growth Medium
2.5. Growth Conditions
2.6. Plant Harvest
2.7. Mycorrhizal Colonization
2.8. Plant Biomass and Water Content
2.9. Concentrations and Contents of Na+, K+, Ca2+, and Cl−
2.10. Antioxidant Enzyme Activities
2.11. MDA Concentration
2.12. RNA Extraction, RNA–seq, and Bioinformatics Analysis
2.13. Gene Expression Based on Quantitative Real-Time PCR (qRT–PCR)
2.14. Statistical Analyses
3. Results
3.1. Physiological and Biochemical Analysis in C. glauca Roots
3.2. Summary of Sequencing Results
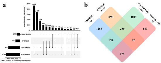
3.3. Analysis of DEGs
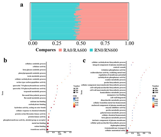
3.4. Analysis of GO, KEGG Enrichment
3.5. Response of DEGs Induced by R. irregularis under NaCl Stress
3.6. Exploration of Transcription Factor Family Induced by R. irregularis
3.7. The qRT–PCR Verification
4. Discussion
4.1. R. irregularis Inoculation Enhances the Ability to Remove the ROS of C. glauca under NaCl Stress
4.2. R. irregularis Inoculation Promotes the Ion Absorption Capacity of C. glauca under NaCl Stress
4.3. Regulation of Transcription Factors by R. irregularis Inoculation under NaCl Stress
5. Conclusions
Supplementary Materials
Author Contributions
Funding
Institutional Review Board Statement
Informed Consent Statement
Data Availability Statement
Acknowledgments
Conflicts of Interest
References
- Cirillo, V.; Masin, R.; Maggio, A.; Zanin, G. Crop-weed interactions in saline environments. Eur. J. Agron. 2018, 99, 51–61. [Google Scholar] [CrossRef]
- Jiang, Z.H.; Zhou, X.P.; Tao, M.; Yuan, F.; Liu, L.L.; Wu, F.H.; Wu, X.M.; Xiang, Y.; Niu, Y.; Liu, F.; et al. Plant cell-surface GIPC sphingolipids sense salt to trigger Ca2+ influx. Nature 2019, 572, 341–346. [Google Scholar] [CrossRef]
- Li, Y.; Niu, W.Q.; Cao, X.S.; Wang, J.W.; Zhang, M.Z.; Duan, X.H.; Zhang, Z.X. Effect of soil aeration on root morphology and photosynthetic characteristics of potted tomato plants (Solanum lycopersicum) at different NaCl salinity levels. BMC Plant Biol. 2019, 19, 331. [Google Scholar] [CrossRef] [PubMed] [Green Version]
- Batista-Santos, P.; Duro, N.; Rodrigues, A.P.; Semedo, J.N.; Alves, P.; da Costa, M.; Graca, I.; Pais, I.P.; Scotti-Campos, P.; Lidon, F.C.; et al. Is salt stress tolerance in Casuarina glauca Sieb. ex Spreng. associated with its nitrogen-fixing root-nodule symbiosis? An analysis at the photosynthetic level. Plant Physiol. Biochem. 2015, 96, 97–109. [Google Scholar] [CrossRef]
- Bharti, A.; Garg, N. SA and AM symbiosis modulate antioxidant defense mechanisms and asada pathway in chickpea genotypes under salt stress. Ecotoxicol. Environ. Saf. 2019, 178, 66–78. [Google Scholar] [CrossRef] [PubMed]
- Evelin, H.; Devi, T.S.; Gupta, S.; Kapoor, R. Mitigation of Salinity Stress in Plants by Arbuscular Mycorrhizal Symbiosis: Current Understanding and New Challenges. Front. Plant Sci. 2019, 10, 470. [Google Scholar] [CrossRef] [Green Version]
- Singh, H.; Kumar, P.; Kumar, A.; Kyriacou, C.M.; Colla, G.; Rouphael, Y. Grafting Tomato as a Tool to Improve Salt Tolerance. Agronomy 2020, 10, 263. [Google Scholar] [CrossRef] [Green Version]
- Feng, S.; Sun, H.W.; Ma, H.P.; Zhang, X.; Ma, S.R.; Qiao, K.; Zhou, A.M.; Bu, Y.Y.; Liu, S.K. Sexual Differences in Physiological and Transcriptional Responses to Salinity Stress of Salix linearistipularis. Front. Plant Sci. 2020, 11, 517962. [Google Scholar] [CrossRef]
- Castelan-Munoz, N.; Herrera, J.; Cajero-Sanchez, W.; Arrizubieta, M.; Trejo, C.; Garcia-Ponce, B.; Sanchez, M.P.; Alvarez-Buylla, E.R.; Garay-Arroyo, A. MADS-Box Genes Are Key Components of Genetic Regulatory Networks Involved in Abiotic Stress and Plastic Developmental Responses in Plants. Front. Plant Sci. 2019, 10, 853. [Google Scholar] [CrossRef] [PubMed] [Green Version]
- Estrada, B.; Aroca, R.; Maathuis, F.J.; Barea, J.M.; Ruiz-Lozano, J.M. Arbuscular mycorrhizal fungi native from a Mediterranean saline area enhance maize tolerance to salinity through improved ion homeostasis. Plant Cell Environ. 2013, 36, 1771–1782. [Google Scholar] [CrossRef] [PubMed]
- Kaur, S.; Suseela, V. Unraveling Arbuscular Mycorrhiza-Induced Changes in Plant Primary and Secondary Metabolome. Metabolites 2020, 10, 335. [Google Scholar] [CrossRef]
- Santander, C.; Aroca, R.; Cartes, P.; Vidal, G.; Cornejo, P. Aquaporins and cation transporters are differentially regulated by two arbuscular mycorrhizal fungi strains in lettuce cultivars growing under salinity conditions. Plant Physiol. Biochem. 2021, 158, 396–409. [Google Scholar] [CrossRef]
- Xu, J.; Liu, S.J.; Song, S.R.; Guo, H.L.; Tang, J.J.; Yong, W.H.J.; Ma, Y.D.; Chen, X. Arbuscular mycorrhizal fungi influence decomposition and the associated soil microbial community under different soil phosphorus availability. Soil Biol. Biochem. 2018, 120, 181–190. [Google Scholar] [CrossRef]
- Vives-Peris, V.; de Ollas, C.; Gomez-Cadenas, A.; Perez-Clemente, R.M. Root exudates: From plant to rhizosphere and beyond. Plant. Cell Rep. 2020, 39, 3–17. [Google Scholar] [CrossRef]
- Parvin, S.; Van Geel, M.; Yeasmin, T.; Verbruggen, E.; Honnay, O. Effects of single and multiple species inocula of arbuscular mycorrhizal fungi on the salinity tolerance of a Bangladeshi rice (Oryza sativa L.) cultivar. Mycorrhiza 2020, 30, 431–444. [Google Scholar] [CrossRef]
- Diagne, N.; Ngom, M.; Djighaly, P.I.; Fall, D.; Hocher, V.; Svistoonoff, S. Roles of Arbuscular Mycorrhizal Fungi on Plant Growth and Performance: Importance in Biotic and Abiotic Stressed Regulation. Diversity 2020, 12, 370. [Google Scholar] [CrossRef]
- Chandrasekaran, M. A Meta-Analytical Approach on Arbuscular Mycorrhizal Fungi Inoculation Efficiency on Plant Growth and Nutrient Uptake. Agriculture 2020, 10, 370. [Google Scholar] [CrossRef]
- Zhang, X.H.; Han, C.Z.; Gao, H.M.; Cao, Y.P. Comparative transcriptome analysis of the garden asparagus (Asparagus officinalis L.) reveals the molecular mechanism for growth with arbuscular mycorrhizal fungi under salinity stress. Plant Physiol. Biochem. 2019, 141, 20–29. [Google Scholar] [CrossRef] [PubMed]
- Santander, C.; Aroca, R.; Ruiz-Lozano, J.M.; Olave, J.; Cartes, P.; Borie, F.; Cornejo, P. Arbuscular mycorrhiza effects on plant performance under osmotic stress. Mycorrhiza 2017, 27, 639–657. [Google Scholar] [CrossRef] [PubMed]
- Ngom, M.; Gray, K.; Diagne, N.; Oshone, R.; Fardoux, J.; Gherbi, H.; Hocher, V.; Svistoonoff, S.; Laplaze, L.; Tisa, L.S.; et al. Symbiotic Performance of Diverse Frankia Strains on Salt-Stressed Casuarina glauca and Casuarina equisetifolia Plants. Front. Plant Sci. 2016, 7, 1331. [Google Scholar] [CrossRef] [PubMed] [Green Version]
- Djighaly, P.I.; Diagne, N.; Ngom, M.; Ngom, D.; Hocher, V.; Fall, D.; Diouf, D.; Laplaze, L.; Svistoonoff, S.; Champion, A. Selection of arbuscular mycorrhizal fungal strains to improve Casuarina equisetifolia L. and Casuarina glauca Sieb. tolerance to salinity. Ann. For. Sci. 2018, 75, 72. [Google Scholar] [CrossRef] [Green Version]
- Djighaly, P.I.; Ngom, D.; Diagne, N.; Fall, D.; Ngom, M.; Diouf, D.; Hocher, V.; Laplaze, L.; Champion, A.; Farrant, J.M.; et al. Effect of Casuarina Plantations Inoculated with Arbuscular Mycorrhizal Fungi and Frankia on the Diversity of Herbaceous Vegetation in Saline Environments in Senegal. Diversity 2020, 12, 293. [Google Scholar] [CrossRef]
- Fan, C.; Qiu, Z.; Zeng, B.; Li, X.; Xu, S.H. Physiological adaptation and gene expression analysis of Casuarina equisetifolia under salt stress. Biol. Plantarum. 2018, 62, 489–500. [Google Scholar] [CrossRef]
- Zhang, Y.; Zhong, C.L.; Chen, Y.; Chen, Z.; Jiang, Q.B.; Wu, C.; Pinyopusarerk, K. Improving drought tolerance of Casuarina equisetifolia seedlings by arbuscular mycorrhizas under glasshouse conditions. New For. 2010, 40, 261–271. [Google Scholar] [CrossRef]
- Li, J.L.; Cui, J.; Dai, C.H.; Liu, T.J.; Cheng, D.Y.; Luo, C.F. Whole-Transcriptome RNA Sequencing Reveals the Global Molecular Responses and CeRNA Regulatory Network of mRNAs, lncRNAs, miRNAs and circRNAs in Response to Salt Stress in Sugar Beet (Beta vulgaris). Int. J. Mol. Sci. 2020, 22, 289. [Google Scholar] [CrossRef] [PubMed]
- Liu, J.G.; Han, X.; Yang, T.; Cui, W.H.; Wu, A.M.; Fu, C.X.; Wang, B.C.; Liu, L.J. Genome-wide transcriptional adaptation to salt stress in Populus. BMC Plant Biol. 2019, 19, 367. [Google Scholar] [CrossRef]
- Ye, W.B.; Wang, T.T.; Wei, W.; Lou, S.T.; Lan, F.X.; Zhu, S.; Li, Q.Z.; Ji, G.L.; Lin, C.T.; Wu, X.H.; et al. The Full-Length Transcriptome of Spartina alterniflora Reveals the Complexity of High Salt Tolerance in Monocotyledonous Halophyte. Plant Cell Physiol. 2020, 61, 882–896. [Google Scholar] [CrossRef]
- Li, B.S.; Duan, H.; Li, J.G.; Deng, X.W.; Yin, W.L.; Xia, X.L. Global identification of miRNAs and targets in Populus euphratica under salt stress. Plant Mol. Biol. 2013, 81, 525–539. [Google Scholar] [CrossRef]
- Phillips, J.M.; Hayman, D.S. Improved procedures for clearing roots and staining parasitic and vesicular-arbuscular mycorrhizal fungi for rapid assessment of infection. Trans. Br. Myco. Soc. 1970, 55, 158–161. [Google Scholar] [CrossRef]
- Giovannetti, M.; Mosse, B. An evaluation of techniques for measuring vesicular arbuscular mycorrhizal infection in roots. New Phytol. 1980, 84, 489–500. [Google Scholar] [CrossRef]
- Matsushita, N.; Matoh, T. Characterization of Na+ exclusion mechanisms of salt-tolerant reed plants in comparison with salt-sensitive rice plants. Physiol. Plantarum. 1991, 83, 170–176. [Google Scholar] [CrossRef]
- Zhan, X.C.; Li, C.R.; Li, Z.Y.; Yang, X.C.; Zhong, S.G.; Yi, T. Highly Accurate Nephelometric Titrimetry. J. Pharm Sci. 2004, 93, 441–448. [Google Scholar] [CrossRef] [PubMed]
- Bao, S.D. Soil Agricultural Chemistry Analysis, 3rd ed.; China Agricultural Press: Beijing, China, 2000. [Google Scholar]
- Mallick, N.; Mohn, F.H. Reactive oxygen species: Response of algal cells. J. Plant Physiol. 2000, 157, 183–193. [Google Scholar] [CrossRef]
- Fang, W.C.; Kao, C.H. Enhanced peroxidase activity in rice leaves in response to excess iron, copper and zinc. Plant Sci. 2000, 158, 71–76. [Google Scholar] [CrossRef]
- Kramer, G.F.; Norman, H.A.; Krizek, D.T.; Mirecki, R.M. influence of UV-B radiation on polyamines, lipid peroxidation and membrane lipids in cucumber. Phytochemistry 1991, 30, 2101–2108. [Google Scholar] [CrossRef]
- Martin, M. Cutadapt removes adapter sequences from high-throughput sequencing reads. EMBnet J. 2011, 17, 10–12. [Google Scholar] [CrossRef]
- Grabherr, M.G.; Haas, B.J.; Yassour, M.; Levin, J.Z.; Thompson, D.A.; Amit, I.; Adiconis, X.; Fan, L.; Raychowdhury, R.; Zeng, Q.; et al. Full-length transcriptome assembly from RNA-Seq data without a reference genome. Nat. Biotechnol. 2011, 29, 644–652. [Google Scholar] [CrossRef] [Green Version]
- Ashburner, M.; Ball, C.A.; Blake, J.A.; Botstein, D.; Butler, H.; Cherry, J.M.; Davis, A.P.; Dolinski, K.; Dwight, S.S.; Eppig, J.T.; et al. Gene Ontology: Tool for the unification of biology. Nat. Genet. 2000, 25, 25–29. [Google Scholar] [CrossRef] [Green Version]
- Kanehisa, M.; Araki, M.; Goto, S.; Hattori, M.; Hirakawa, M.; Itoh, M.; Katayama, T.; Kawashima, S.; Okuda, S.; Tokimatsu, T.; et al. KEGG for linking genomes to life and the environment. Nucleic Acids Res. 2008, 36, D480–D484. [Google Scholar] [CrossRef]
- Powell, S.; Szklarczyk, D.; Trachana, K.; Roth, A.; Kuhn, M.; Muller, J.; Arnold, R.; Rattei, T.; Letunic, I.; Doerks, T.; et al. eggNOG v3.0: Orthologous groups covering 1133 organisms at 41 different taxonomic ranges. Nucleic Acids Res. 2012, 40, D284–D289. [Google Scholar] [CrossRef]
- Li, B.; Dewey, C.N. RSEM: Accurate transcript quantification from RNA-Seq data with or without a reference genome. BMC Bioinform. 2011, 12, 16. [Google Scholar] [CrossRef] [PubMed] [Green Version]
- Wang, L.K.; Feng, Z.X.; Wang, X.; Wang, X.W.; Zhang, X.G. DEGseq: An R package for identifying differentially expressed genes from RNA-seq data. Bioinformatics 2010, 26, 136–138. [Google Scholar] [CrossRef]
- Alexa, A.; Rahnenfuhrer, J.; Lengauer, T. Improved scoring of functional groups from gene expression data by decorrelating GO graph structure. Bioinformatics 2006, 22, 1600–1607. [Google Scholar] [CrossRef] [PubMed] [Green Version]
- Livak, K.J.; Schmittgen, T.D. Analysis of relative gene expression data using real-time quantitative PCR and the 2(-Delta Delta C(T)) Method. Methods 2001, 25, 402–408. [Google Scholar] [CrossRef] [PubMed]
- Hashem, A.; Alqarawi, A.A.; Radhakrishnan, R.; Al-Arjani, A.F.; Aldehaish, H.A.; Egamberdieva, D.; Abd Allah, E.F. Arbuscular mycorrhizal fungi regulate the oxidative system, hormones and ionic equilibrium to trigger salt stress tolerance in Cucumis sativus L. Saudi J. Biol. Sci. 2018, 25, 1102–1114. [Google Scholar] [CrossRef] [PubMed]
- Eroglu, C.G.; Cabral, C.; Ravnskov, S.; Bak Topbjerg, H.; Wollenweber, B. Arbuscular mycorrhiza influences carbon-use efficiency and grain yield of wheat grown under pre- and post-anthesis salinity stress. Plant Biol. 2020, 22, 863–871. [Google Scholar] [CrossRef]
- Wu, N.; Li, Z.; Wu, F.; Tang, M. Comparative photochemistry activity and antioxidant responses in male and female Populus cathayana cuttings inoculated with arbuscular mycorrhizal fungi under salt. Sci. Rep. 2016, 6, 37663. [Google Scholar] [CrossRef] [PubMed]
- Chen, J.; Zhang, H.Q.; Zhang, X.L.; Tang, M. Arbuscular Mycorrhizal Symbiosis Alleviates Salt Stress in Black Locust through Improved Photosynthesis, Water Status, and K+/Na+ Homeostasis. Front. Plant Sci. 2017, 8, 1739. [Google Scholar] [CrossRef]
- Wang, Y.H.; Zhang, N.L.; Wang, M.Q.; He, X.B.; Lv, Z.Q.; Wei, J.; Su, X.; Wu, A.P.; Li, Y. Sex-Specific Differences in the Physiological and Biochemical Performance of Arbuscular Mycorrhizal Fungi-Inoculated Mulberry Clones Under Salinity Stress. Front. Plant Sci. 2021, 12, 614162. [Google Scholar] [CrossRef]
- Mansour, S.R.; Abdel-lateif, K.; Bogusz, D.; Franche, C. Influence of salt stress on inoculated Casuarina glauca seedlings. Symbiosis 2016, 70, 129–138. [Google Scholar] [CrossRef]
- Mushke, R.; Yarra, R.; Kirti, P.B. Improved salinity tolerance and growth performance in transgenic sunflower plants via ectopic expression of a wheat antiporter gene (TaNHX2). Mol. Biol. Rep. 2019, 46, 5941–5953. [Google Scholar] [CrossRef] [PubMed]
- Fan, Y.F.; Wan, S.M.; Jiang, Y.S.; Xia, Y.Q.; Chen, X.H.; Gao, M.Z.; Cao, Y.X.; Luo, Y.H.; Zhou, Y.; Jiang, X.Y. Over-expression of a plasma membrane H+-ATPase SpAHA1 conferred salt tolerance to transgenic Arabidopsis. Protoplasma 2018, 255, 1827–1837. [Google Scholar] [CrossRef] [PubMed]
- Nath, M.; Bhatt, D.; Prasad, R.; Tuteja, N. Reactive Oxygen Species (ROS) Metabolism and Signaling in Plant-Mycorrhizal Association Under Biotic and Abiotic Stress Conditions. In Mycorrhiza—Eco-Physiology, Secondary Metabolites, Nanomaterials; Springer International Publishing: New York, NY, USA, 2017; pp. 223–232. [Google Scholar] [CrossRef]
- Navarro, J.M.; Perez-Tornero, O.; Morte, A. Alleviation of salt stress in citrus seedlings inoculated with arbuscular mycorrhizal fungi depends on the rootstock salt tolerance. J. Plant Physiol. 2014, 171, 76–85. [Google Scholar] [CrossRef] [PubMed]
- Elgharably, A.; Nafady, N.A. Inoculation with Arbuscular mycorrhizae, Penicillium funiculosum and Fusarium oxysporum enhanced wheat growth and nutrient uptake in the saline soil. Rhizosphere 2021, 18, 100345. [Google Scholar] [CrossRef]
- Hidri, R.; Mahmoud, O.M.B.; Farhat, N.; Cordero, I.; Pueyo, J.J.; Debez, A.; Barea, J.M.; Abdelly, C.; Azcon, R. Arbuscular mycorrhizal fungus and rhizobacteria affect the physiology and performance of Sulla coronariaplants subjected to salt stress by mitigation of ionic imbalance. J. Plant Nutr. Soil Sci. 2019, 182, 451–462. [Google Scholar] [CrossRef]
- Park, Y.C.; Lim, S.D.; Moon, J.C.; Jang, C.S. A rice really interesting new gene H2-type E3 ligase, OsSIRH2-14, enhances salinity tolerance via ubiquitin/26S proteasome-mediated degradation of salt-related proteins. Plant Cell Environ. 2019, 42, 3061–3076. [Google Scholar] [CrossRef]
- Zhou, X.Q.; Li, J.Y.; Tang, N.W.; Xie, H.Y.; Fan, X.N.; Chen, H.; Tang, M.; Xie, X. Genome-Wide Analysis of Nutrient Signaling Pathways Conserved in Arbuscular Mycorrhizal Fungi. Microorganisms 2021, 9, 1557. [Google Scholar] [CrossRef] [PubMed]
- Wang, L.; Liu, Y.H.; Li, D.; Feng, S.J.; Yang, J.W.; Zhang, J.J.; Zhang, J.L.; Wang, D.; Gan, Y.T. Improving salt tolerance in potato through overexpression of AtHKT1 gene. BMC Plant Biol. 2019, 19, 357. [Google Scholar] [CrossRef]
- Yang, Y.N.; Jiang, H.; Wang, M.L.; Korpelainen, H.; Li, C.Y. Male poplars have a stronger ability to balance growth and carbohydrate accumulation than do females in response to a short-term potassium deficiency. Physiol. Plant 2015, 155, 400–413. [Google Scholar] [CrossRef] [Green Version]
- Huertas, R.; Rubio, L.; Cagnac, O.; Garcia-Sanchez, M.J.; Alche Jde, D.; Venema, K.; Fernandez, J.A.; Rodriguez-Rosales, M.P. The K+/H+ antiporter LeNHX2 increases salt tolerance by improving K+ homeostasis in transgenic tomato. Plant Cell Environ. 2013, 36, 2135–2149. [Google Scholar] [CrossRef]
- Yaish, M.W.; Al-Lawati, A.; Al-Harrasi, I.; Patankar, H.V. Genome-wide DNA Methylation analysis in response to salinity in the model plant caliph medic (Medicago truncatula). BMC Genom. 2018, 19, 78. [Google Scholar] [CrossRef] [Green Version]
- Zhang, G.B.; Meng, S.; Gong, J.M. The Expected and Unexpected Roles of Nitrate Transporters in Plant Abiotic Stress Resistance and Their Regulation. Int. J. Mol. Sci. 2018, 19, 3535. [Google Scholar] [CrossRef] [Green Version]
- Fan, X.R.; Naz, M.; Fan, X.R.; Xuan, W.; Miller, J.A.; Xu, G.H. Plant nitrate transporters: From gene function to application. J. Exp. Bot. 2017, 68, 2463–2475. [Google Scholar] [CrossRef]
- Liu, H.L.; Yang, L.L.; Xin, M.M.; Ma, F.W.; Liu, J.Y. Gene-Wide Analysis of Aquaporin Gene Family in Malus domestica and Heterologous Expression of the Gene MpPIP2;1 Confers Drought and Salinity Tolerance in Arabidposis thaliana. Int. J. Mol. Sci. 2019, 20, 3710. [Google Scholar] [CrossRef] [PubMed] [Green Version]
- Du, X.L.; Wang, G.; Ji, J.; Shi, L.P.; Guan, C.F.; Jin, C. Comparative transcriptome analysis of transcription factors in different maize varieties under salt stress conditions. Plant Growth Regul. 2016, 81, 183–195. [Google Scholar] [CrossRef]
- Cheng, P.L.; Gao, J.J.; Feng, Y.T.; Zhang, Z.X.; Liu, Y.N.; Fang, W.M.; Chen, S.M.; Chen, F.D.; Jiang, J.F. The chrysanthemum leaf and root transcript profiling in response to salinity stress. Gene 2018, 674, 161–169. [Google Scholar] [CrossRef] [PubMed]
- Zhang, X.H.; Gao, H.M.; Liang, Y.Q.; Cao, Y.P. Full-length transcriptome analysis of asparagus roots reveals the molecular mechanism of salt tolerance induced by arbuscular mycorrhizal fungi. Environ. Exp. Bot. 2021, 185, 104402. [Google Scholar] [CrossRef]
- Chen, K.Q.; Song, M.R.; Guo, Y.N.; Liu, L.F.; Xue, H.; Dai, H.Y.; Zhang, Z.H. MdMYB46 could enhance salt and osmotic stress tolerance in apple by directly activating stress-responsive signals. Plant Biotechnol. J. 2019, 17, 2341–2355. [Google Scholar] [CrossRef] [PubMed] [Green Version]
- Yogendra, K.N.; Sarkar, K.; Kage, U.; Kushalappa, A.C. Potato NAC43 and MYB8 Mediated Transcriptional Regulation of Secondary Cell Wall Biosynthesis to Contain Phytophthora infestans Infection. Plant Mol. Biol. Rep. 2017, 35, 519–533. [Google Scholar] [CrossRef]
- Shen, Z.D.; Yao, J.; Sun, J.; Chang, L.W.; Wang, S.J.; Ding, M.Q.; Qian, Z.Y.; Zhang, H.L.; Zhao, N.; Sa, G.; et al. Populus euphratica HSF binds the promoter of WRKY1 to enhance salt tolerance. Plant Sci. 2015, 235, 89–100. [Google Scholar] [CrossRef]
- Çatav, Ş.S.; Surgun-Acar, Y.; Zemheri-Navruz, F. Physiological, biochemical, and molecular responses of wheat seedlings to salinity and plant-derived smoke. S. Afr. J. Bot. 2021, 139, 148–157. [Google Scholar] [CrossRef]






| RN0 | RA0 | RN600 | RA600 | |||
|---|---|---|---|---|---|---|
| Fresh weight of shoot (g·plant−1) | 4.65 ± 0.58 b | 16.23 ± 1.74 a | 0.59 ± 0.10 d | 2.79 ± 0.32 c | ||
| Fresh weight of root (g·plant−1) | 1.89 ± 0.38 b | 6.45 ± 1.00 a | 0.46 ± 0.08 c | 1.67 ± 0.20 b | ||
| Height (cm) | 26.9 ± 0.5 b | 51.3 ± 0.9 a | 11.0 ± 0.3 d | 23.8 ± 0.5 c | ||
| Ground diameter (mm) | 2.19 ± 0.39 b | 3.92 ± 0.59 a | 1.31 ± 0.28 c | 2.32 ± 0.46 b | ||
| Colonization of arbuscule (%) | ND | 39.30 ± 4.15 a | ND | 13.49 ± 6.56 b | ||
| Colonization of hypha (%) | ND | 92.26 ± 5.85 a | ND | 81.71 ± 6.58 a | ||
| Colonization of vesicle & spore (%) | ND | 33.77 ± 4.60 b | ND | 56.59 ± 9.67 a | ||
| Concentration of Na+ (mg·g−1) | 1.61 ± 0.39 d | 3.00 ± 0.48 c | 14.52 ± 0.92 a | 12.81 ± 0.71 b | ||
| Content of Na+ (mg) | 1.02 ± 0.16 b | 6.48 ± 1.81 a | 2.48 ± 0.26 b | 8.29 ± 1.22 a | ||
| Concentration of Na+ in soil (g·kg−1) | 0.13 ± 0.03 c | 0.04 ± 0.00 c | 0.71 ± 0.16 a | 0.44 ± 0.13 b | ||
| Content of K+ (mg) | 16.06 ± 1.98 b | 44.73 ± 5.24 a | 2.03 ± 0.24 d | 8.89 ± 1.49 c | ||
| Content of Ca 2+ (mg) | 16.49 ± 4.52 b | 64.88 ± 11.99 a | 5.55 ± 0.46 c | 15.71 ± 2.59 b | ||
| Concentration of Cl− (mg·g−1) | 5.26 ± 0.91 b | 2.00 ± 0.36 c | 12.01 ± 0.51 a | 11.43 ± 1.29 a | ||
| Content of Cl− (mg) | 3.36 ± 0.67 bc | 4.52 ± 1.29 b | 2.06 ± 0.25 c | 7.41 ± 1.51 a | ||
| Concentration of Cl− in soil (g·kg−1) | 0.02 ± 0.00 b | 0.02 ± 0.00 b | 3.23 ± 0.55 a | 2.64 ± 0.65 a | ||
| Na+/K+ | 0.08 ± 0.01 c | 0.12 ± 0.03 c | 1.23 ± 0.07 a | 0.93 ± 0.05 b | ||
| Na+/Ca 2+ | 0.06 ± 0.02 d | 0.10 ± 0.02 c | 0.60 ± 0.03 a | 0.41 ± 0.02 b | ||
| Concentration of MDA (mmol·g−1 FW) | 44.76 ± 8.90 bc | 34.66 ± 4.12 c | 69.03 ± 6.05 a | 52.42 ± 1.88 b | ||
| Activity of POD (μg·g−1 FW·min−1) | 88.25 ± 3.07 b | 39.65 ± 7.50 b | 260.09 ± 61.26 a | 258.77 ± 21.68 a | ||
| Activity of SOD (U·g−1 FW·min−1) | 254.53 ± 91.47 c | 237.61 ± 33.78 c | 655.01 ± 218.34 b | 1066.13 ± 54.52 a | ||
| NaCl stress | inoculation of R. irregularis | their interaction | ||||
| Fresh weight of shoot (g·plant−1) | ** | ** | ** | |||
| Fresh weight of root (g·plant−1) | ** | ** | ** | |||
| Height (cm) | ** | ** | ** | |||
| Ground diameter (mm) | ** | ** | ** | |||
| Concentration of Na+ (mg·g−1) | ns | ** | ** | |||
| Content of Na+ (mg) | ** | * | ns | |||
| Concentration of Na+ in soil (g·kg−1) | * | ** | ns | |||
| Content of K+ (mg) | ** | ** | ** | |||
| Content of Ca 2+ (mg) | ** | ** | ** | |||
| Concentration of Cl− (mg·g−1) | ** | ** | ** | |||
| Content of Cl− (mg) | ** | ns | ** | |||
| Concentration of Cl− in soil (g·kg−1) | ns | ** | ns | |||
| Na+/K+ | ** | ** | ** | |||
| Na+/Ca 2+ | ** | ** | ** | |||
| Concentration of MDA (mmol·g−1 FW) | ** | ** | ns | |||
| Activity of POD (μg·g−1 FW·min−1) | ns | ** | ns | |||
| Activity of SOD (U·g−1 FW·min−1) | ** | ** | ** | |||
Publisher’s Note: MDPI stays neutral with regard to jurisdictional claims in published maps and institutional affiliations. |
© 2021 by the authors. Licensee MDPI, Basel, Switzerland. This article is an open access article distributed under the terms and conditions of the Creative Commons Attribution (CC BY) license (https://creativecommons.org/licenses/by/4.0/).
Share and Cite
Wang, Y.; Dong, F.; Tang, M. Transcriptome Analysis of Arbuscular Mycorrhizal Casuarina glauca in Damage Mitigation of Roots on NaCl Stress. Microorganisms 2022, 10, 15. https://doi.org/10.3390/microorganisms10010015
Wang Y, Dong F, Tang M. Transcriptome Analysis of Arbuscular Mycorrhizal Casuarina glauca in Damage Mitigation of Roots on NaCl Stress. Microorganisms. 2022; 10(1):15. https://doi.org/10.3390/microorganisms10010015
Chicago/Turabian StyleWang, Yihan, Fengxin Dong, and Ming Tang. 2022. "Transcriptome Analysis of Arbuscular Mycorrhizal Casuarina glauca in Damage Mitigation of Roots on NaCl Stress" Microorganisms 10, no. 1: 15. https://doi.org/10.3390/microorganisms10010015
APA StyleWang, Y., Dong, F., & Tang, M. (2022). Transcriptome Analysis of Arbuscular Mycorrhizal Casuarina glauca in Damage Mitigation of Roots on NaCl Stress. Microorganisms, 10(1), 15. https://doi.org/10.3390/microorganisms10010015

