Speed Control of Permanent Magnet Synchronous Motor Based on Variable Fractional-Order Fuzzy Sliding Mode Controller
Abstract
1. Introduction
- A VFO sliding mode surface that guarantees the convergence of the system states is proposed;
- To cope with the unmeasurable nature of some state parameters of the PMSM, we add adaptive fuzzy rules to the proposed VFOSMC;
- The accurate control of the PMSM is achieved by the proposed VFOFSMC methodology;
- The VFOFSMC is applied to a real PMSM system to assess its performance, in terms of the motor speed of response, robustness and accuracy, and comparison with a PID and constant order fuzzy SMC (COFSMC) control methods is performed.
2. Mathematical Background and System Modeling
2.1. Preliminary Concepts on Fractional Calculus
2.2. Preliminary Concepts on Fuzzy Logic
2.3. PMSM Fractional-Order Modeling
3. Design of the New Control Strategy
3.1. The Proposed Sliding Surface
3.2. The Novel VFOFSMC
- IF , THEN increase ;
- IF , THEN decrease .
3.3. Analysis of Stability
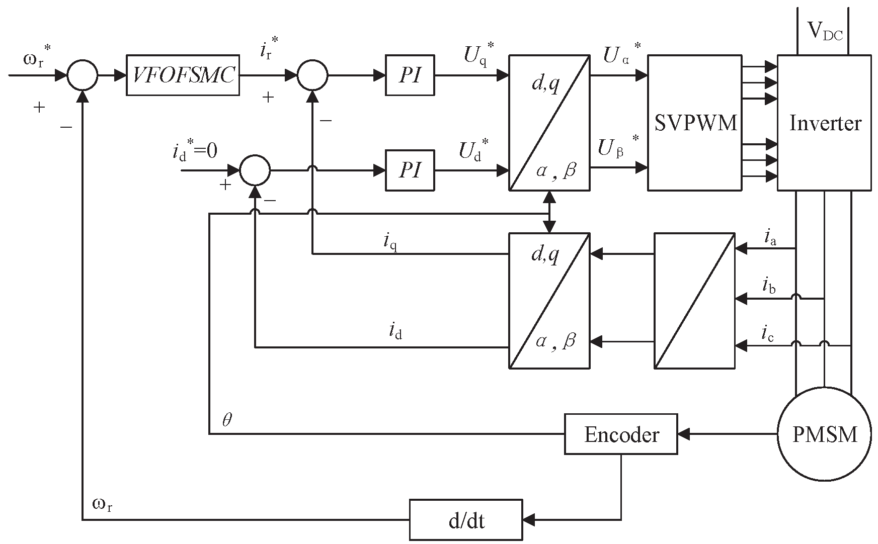
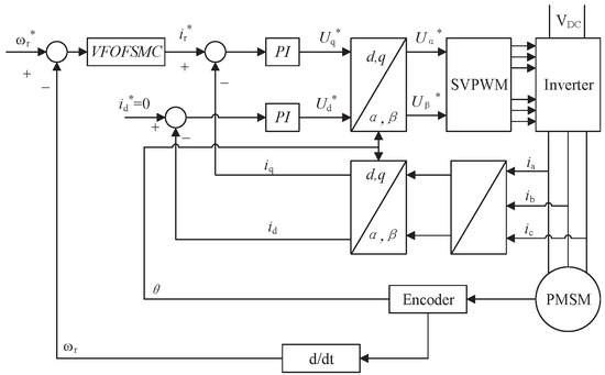
4. Numerical and Experimental Results
5. Conclusions
Author Contributions
Funding
Data Availability Statement
Conflicts of Interest
References
- Vlachou, V.I.; Sakkas, G.K.; Xintaropoulos, F.P.; Pechlivanidou, M.S.C.; Kefalas, T.D.; Tsili, M.A.; Kladas, A.G. Overview on Permanent Magnet Motor Trends and Developments. Energies 2024, 17, 538. [Google Scholar] [CrossRef]
- Mercorelli, P. Control of Permanent Magnet Synchronous Motors for Track Applications. Electronics 2023, 12, 3285. [Google Scholar] [CrossRef]
- Lu, X.; Liao, W.; Huang, W.; Xu, Y.; Chen, X. An improved linear quadratic regulator control method through convolutional neural network–based vibration identification. J. Vib. Control 2021, 27, 839–853. [Google Scholar] [CrossRef]
- Neto, H.C.; Trindade, M.A. Control of drill string torsional vibrations using optimal static output feedback. Control Eng. Pract. 2023, 130, 105366. [Google Scholar] [CrossRef]
- Swethamarai, P.; Lakshmi, P. Adaptive-fuzzy fractional order PID controller-based active suspension for vibration control. IETE J. Res. 2022, 68, 3487–3502. [Google Scholar] [CrossRef]
- Du, P.; Liu, Y.; Chen, W.; Zhang, S.; Deng, J. Fast and Precise Control for the Vibration Amplitude of an Ultrasonic Transducer Based on Fuzzy PID Control. IEEE Trans. Ultrason. Ferroelectr. Freq. Control 2021, 68, 2766–2774. [Google Scholar] [CrossRef]
- Zheng, Y.; Zhao, H.; Zhen, S.; Sun, H. Fuzzy-set theory based optimal robust constraint-following control for permanent magnet synchronous motor with uncertainties. Control Eng. Pract. 2021, 115, 104911. [Google Scholar] [CrossRef]
- Jamil, M.; Khan, M.N.; Rind, S.J.; Awais, Q.; Uzair, M. Neural network predictive control of vibrations in tall structure: An experimental controlled vision. Comput. Electr. Eng. 2021, 89, 106940. [Google Scholar] [CrossRef]
- Paneiro, G.; Rafael, M. Artificial neural network with a cross-validation approach to blast-induced ground vibration propagation modeling. Undergr. Space 2021, 6, 281–289. [Google Scholar] [CrossRef]
- Oveisi, A.; Nestorović, T. Robust observer-based adaptive fuzzy sliding mode controller. Mech. Syst. Signal Process. 2016, 76, 58–71. [Google Scholar] [CrossRef]
- Yousefpour, A.; Vahidi-Moghaddam, A.; Rajaei, A.; Ayati, M. Stabilization of nonlinear vibrations of carbon nanotubes using observer-based terminal sliding mode control. Trans. Inst. Meas. Control 2020, 42, 1047–1058. [Google Scholar] [CrossRef]
- Wang, H.; Chang, L.; Tian, Y. Extended state observer–based backstepping fast terminal sliding mode control for active suspension vibration. J. Vib. Control 2021, 27, 2303–2318. [Google Scholar] [CrossRef]
- Poznyak, A.; Polyakov, A.Y.; Strygin, V. Analysis of finite-time convergence by the method of Lyapunov functions in systems with second-order sliding modes. J. Appl. Math. Mech. 2011, 75, 289–303. [Google Scholar] [CrossRef]
- Long, T.; Li, E.; Hu, Y.; Yang, L.; Fan, J.; Liang, Z.; Guo, R. A vibration control method for hybrid-structured flexible manipulator based on sliding mode control and reinforcement learning. IEEE Trans. Neural Netw. Learn. Syst. 2020, 32, 841–852. [Google Scholar] [CrossRef] [PubMed]
- Kaslik, E.; Sivasundaram, S. Non-existence of periodic solutions in fractional-order dynamical systems and a remarkable difference between integer and fractional-order derivatives of periodic functions. Nonlinear Anal. Real World Appl. 2012, 13, 1489–1497. [Google Scholar] [CrossRef]
- Lin, X.; Liu, J.; Liu, F.; Liu, Z.; Gao, Y.; Sun, G. Fractional-Order Sliding Mode Approach of Buck Converters with Mismatched Disturbances. IEEE Trans. Circuits-Syst.-Regul. Pap. Publ. IEEE Circuits Syst. Soc. 2021, 68, 3890–3900. [Google Scholar] [CrossRef]
- Liu, H.; Cheng, L.; Tan, M.; Hou, Z.G. Exponential finite-time consensus of fractional-order multiagent systems. IEEE Trans. Syst. Man Cybern. Syst. 2018, 50, 1549–1558. [Google Scholar] [CrossRef]
- Wang, C.; Zhou, X.; Shi, X.; Jin, Y. Variable fractional order sliding mode control for seismic vibration suppression of uncertain building structure. J. Vib. Eng. Technol. 2022, 10, 299–312. [Google Scholar] [CrossRef]
- Fei, J.; Feng, Z. Fractional-order finite-time super-twisting sliding mode control of micro gyroscope based on double-loop fuzzy neural network. IEEE Trans. Syst. Man Cybern. Syst. 2020, 51, 7692–7706. [Google Scholar] [CrossRef]
- Sun, G.; Wu, L.; Kuang, Z.; Ma, Z.; Liu, J. Practical tracking control of linear motor via fractional-order sliding mode. Automatica 2018, 94, 221–235. [Google Scholar] [CrossRef]
- Jahanshahi, H.; Xiong, P.Y.; Alcaraz, R.; Chu, Y.M.; Alsaadi, F.E. Spectral Entropy Analysis and Synchronization of a Multi-Stable Fractional-Order Chaotic System using a Novel Neural Network-Based Chattering-Free Sliding Mode Technique. Chaos Solitons Fractals 2021, 144, 110576. [Google Scholar]
- Nicola, M.; Nicola, C.I.; Selișteanu, D.; Ionete, C.; Șendrescu, D. Improved Performance of the Permanent Magnet Synchronous Motor Sensorless Control System Based on Direct Torque Control Strategy and Sliding Mode Control Using Fractional Order and Fractal Dimension Calculus. Appl. Sci. 2024, 14, 8816. [Google Scholar] [CrossRef]
- Ramirez, L.E.; Coimbra, C.F. On the selection and meaning of variable order operators for dynamic modeling. Int. J. Differ. Equ. 2010, 2010, 846107. [Google Scholar] [CrossRef]
- Ramirez, L.E. The Selection and Application of Variable Order Differential Operators. Ph.D. Thesis, University of California Merced, Merced, CA, USA, 2009. [Google Scholar]
- Zheng, X.; Wang, H. A hidden-memory variable-order time-fractional optimal control model: Analysis and approximation. SIAM J. Control Optim. 2021, 59, 1851–1880. [Google Scholar] [CrossRef]
- Sweilam, N.; Al-Mekhlafi, S.; Albalawi, A.; Machado, J.T. Optimal control of variable-order fractional model for delay cancer treatments. Appl. Math. Model. 2021, 89, 1557–1574. [Google Scholar] [CrossRef]
- Jiang, J.; Cao, D.; Chen, H. Sliding mode control for a class of variable-order fractional chaotic systems. J. Frankl. Inst. 2020, 357, 10127–10158. [Google Scholar] [CrossRef]
- Meng, X.; Wu, Z.; Gao, C.; Jiang, B.; Karimi, H.R. Finite-time projective synchronization control of variable-order fractional chaotic systems via sliding mode approach. IEEE Trans. Circuits Syst. II Express Briefs 2021, 68, 2503–2507. [Google Scholar] [CrossRef]
- Machado, J.T.; Pahnehkolaei, S.M.A.; Alfi, A. Complex-order particle swarm optimization. Commun. Nonlinear Sci. Numer. Simul. 2021, 92, 105448. [Google Scholar] [CrossRef]
- Scherer, R.; Kalla, S.L.; Tang, Y.; Huang, J. The Grünwald–Letnikov method for fractional differential equations. Comput. Math. Appl. 2011, 62, 902–917. [Google Scholar] [CrossRef]
- Ortigueira, M.D.; Valério, D.; Machado, J.T. Variable order fractional systems. Commun. Nonlinear Sci. Numer. Simul. 2019, 71, 231–243. [Google Scholar] [CrossRef]
- Mani, P.; Rajan, R.; Shanmugam, L.; Joo, Y.H. Adaptive fractional fuzzy integral sliding mode control for PMSM model. IEEE Trans. Fuzzy Syst. 2018, 27, 1674–1686. [Google Scholar] [CrossRef]
- Tian, Y.; Chai, Y.; Li, S. Speed Control of Fractional-Order PMSM Model Based on Global Sliding Mode Controller. In Proceedings of the 2023 42nd Chinese Control Conference (CCC), Tianjin, China, 24–26 July 2023; pp. 246–250. [Google Scholar]
- Chen, L.; Cao, Z.; Lopes, A.M.; Wu, R.; Dong, X.; Chen, Y.; Xu, K. A variable fractional-order sliding mode controller for uncertain vibration building structures. Structures 2023, 55, 2023–2035. [Google Scholar] [CrossRef]
- Xu, K.; Chen, L.; Lopes, A.M.; Wang, M.; Li, X. Adaptive fuzzy variable fractional-order sliding mode vibration control of uncertain building structures. Eng. Struct. 2023, 282, 115772. [Google Scholar] [CrossRef]



















| Rule | ||
|---|---|---|
| R1 | NB | NB |
| R2 | NM | NM |
| R3 | NS | NS |
| R4 | ZO | ZO |
| R5 | PS | PS |
| R6 | PM | PM |
| R7 | PB | PB |
| Parameter | Value |
|---|---|
| Rated voltage | 1080 V |
| Rated current | 200 A |
| Rated torque | 1500 N · m |
| Rated speed | 1500 r/min |
| DC side voltage | 1500 V |
| Resistance of stator | 0.02 |
| Inductance in d-axis | 1.5 mH |
| Inductance in q-axis | 3.572 mH |
| Flux of permanent magnet | 0.892 Wb |
| Coefficient of viscous friction | 0.001 N · m · s/rad |
| Rotational moment of inertia J | 100 kg · m2 |
| Number of PMSM pole-pairs | 4 |
| Method | (%) | |||
|---|---|---|---|---|
| VFOFSMC | 2.802 | 0.0530 | 0.01533 | 1542.0302 |
| CFOFSMC | 3.771 | 0.7045 | 0.01569 | 1556.5706 |
| PID | 5.361 | 0.0653 | 0.02697 | 1580.4150 |
| Method | (%) | |||
|---|---|---|---|---|
| VFOFSMC | 6.387 | 0.4130 | 0.3014 | 1595.8197 |
| CFOFSMC | 6.963 | 0.4468 | 0.3055 | 1604.4487 |
| PID | 8.434 | 0.4512 | 0.3043 | 1626.5200 |
Disclaimer/Publisher’s Note: The statements, opinions and data contained in all publications are solely those of the individual author(s) and contributor(s) and not of MDPI and/or the editor(s). MDPI and/or the editor(s) disclaim responsibility for any injury to people or property resulting from any ideas, methods, instructions or products referred to in the content. |
© 2025 by the authors. Licensee MDPI, Basel, Switzerland. This article is an open access article distributed under the terms and conditions of the Creative Commons Attribution (CC BY) license (https://creativecommons.org/licenses/by/4.0/).
Share and Cite
Chen, L.; Liu, H.; Cao, Z.; Lopes, A.M.; Yin, L.; Liu, G.; Chen, Y. Speed Control of Permanent Magnet Synchronous Motor Based on Variable Fractional-Order Fuzzy Sliding Mode Controller. Actuators 2025, 14, 38. https://doi.org/10.3390/act14010038
Chen L, Liu H, Cao Z, Lopes AM, Yin L, Liu G, Chen Y. Speed Control of Permanent Magnet Synchronous Motor Based on Variable Fractional-Order Fuzzy Sliding Mode Controller. Actuators. 2025; 14(1):38. https://doi.org/10.3390/act14010038
Chicago/Turabian StyleChen, Liping, Haoyu Liu, Ze Cao, António M. Lopes, Lisheng Yin, Guoquan Liu, and Yangquan Chen. 2025. "Speed Control of Permanent Magnet Synchronous Motor Based on Variable Fractional-Order Fuzzy Sliding Mode Controller" Actuators 14, no. 1: 38. https://doi.org/10.3390/act14010038
APA StyleChen, L., Liu, H., Cao, Z., Lopes, A. M., Yin, L., Liu, G., & Chen, Y. (2025). Speed Control of Permanent Magnet Synchronous Motor Based on Variable Fractional-Order Fuzzy Sliding Mode Controller. Actuators, 14(1), 38. https://doi.org/10.3390/act14010038

