Development of a Small-Working-Volume Plunger Hydraulic Pump with Improved Performance Characteristics
Abstract
1. Introduction
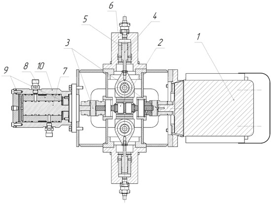
2. Materials and Methods
3. Results and Discussion
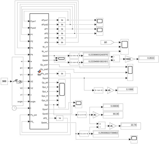
3.1. Mathematical Model of the Pump
3.2. Computational Experiment





- (1)
- At an outlet pressure of 0.1 MPa, the maximum momentary flow rate in the pressure line is 9.9201 × 10−6 m3, and the maximum momentary flow rate in the suction line is 9.953 × 10−6 m3 (Figure 8).
- (2)
- At a pressure of 0.5 MPa, the maximum momentary flow rate in the discharge line is 8.9006 × 10−6 m3, and the maximum momentary flow rate in the suction line is 9.796 × 10−6 m3.
- (3)
- At a pressure of 1 MPa, the maximum momentary flow rate in the discharge line is 5.6096 × 10−6 m3, and the maximum momentary flow rate in the suction line is 8.104 × 10−6 m3.
- (4)
- At a pressure of 1.5 MPa, the maximum momentary flow rate in the discharge line is 2.7976 × 10−6 m3, and the maximum momentary flow rate in the suction line is 7.418 × 10−6 m3.




3.3. Full-Scale Experiment





4. Conclusions
Author Contributions
Funding
Data Availability Statement
Acknowledgments
Conflicts of Interest
References
- Sidorenko, V.S.; Poleshkin, M.S.; Antonenko, V.I.; Grishchenko, V.I.; Dymochkin, D.D.; Kilina, M.S. Hydromechanical Systems of Stationary and Mobile Technological Machines: Textbook for Students of Higher Educational Institutions in the Field of Mechanical Engineering. Bachelor’s Thesis, INFRA-M, Moscow, Russia, 2019; 281p. [Google Scholar] [CrossRef]
- Myrzakhmet, B. Positive-Displacement Pumps. In Proceedings of the 18th Seifullin Readings: Science of the 21st Century—The Era of Transformation, Astana, Kazakhstan, 6 October 2022; Kazakh Agrotechnical University Named after S. Seifullin: Astana, Kazakhstan, 2022; Volume 1. [Google Scholar]
- Li, K.; Zhou, X.; Zheng, H.; Liu, B.; Chen, S.; Chen, W.; Liu, J. Achieving Full Forward Flow of Valveless Piezoelectric Micro-pump Used for Micro Analysis System. Actuators 2022, 11, 218. [Google Scholar] [CrossRef]
- Procon. Available online: https://www.proconpumps.com/ (accessed on 25 October 2024).
- Ulka. Available online: https://ulkapumps.com/ (accessed on 25 October 2024).
- Heavy-Duty Industrial Pumps. Available online: https://www.hydra-cell.com/ (accessed on 25 October 2024).
- Yu, B.; Li, H.; Ma, G.; Liu, X.; Chen, C.; Zheng, B.; Ba, K.; Kong, X. Design and matching control strategy of electro-hydraulic load-sensitive hydraulic power unit for legged robots. Energy 2024, 313, 133730. [Google Scholar] [CrossRef]
- Pate, K.; Marschand, J.R.; Breidi, F.; Salem, T.; Lumkes, J. Design and Sensitivity Analysis of Mechanically Actuated Digital Radial Piston Pumps. Processes 2024, 12, 504. [Google Scholar] [CrossRef]
- Nikolsky, S.G.; Poleshkin, M.S.; Grishchenko, V.I. Analysis of water supply systems of steam plasma power plants. Actual problems of science and technology. In Proceedings of the All-Russian (National) Scientific and Practical Conference 2022, Rostov-on-Don, Russia, 16–18 March 2022; Volume 1006. Available online: https://ntb.donstu.ru/conference2022 (accessed on 25 October 2024).
- Zhou, H.; Dong, P.; Zhu, S.; Li, S.; Zhao, S.; Wang, Y. Design and theoretical analysis of a liquid piston hydrogen compressor. J. Energy Storage 2021, 41, 102861. [Google Scholar] [CrossRef]
- Medvedev, D.D.; Grishchenko, V.I.; Ivliev, E.A.; Sidorenko, V.S. Mathematical modeling of a low-flow hydraulic plunger pump. Proc. Tula State Univ. Tech. Sci. 2023, 12, 335–342. [Google Scholar] [CrossRef]
- Guo, T.; Lin, T.; Ren, H.; Miao, C.; Zhao, S. Modeling and Theoretical Study of Relief Chamfer Method for Reducing the Flow Ripple of a Spool Valves Distribution Radial Piston Pump. J. Mech. Eng. Sci. 2021, 235, 3819–3832. [Google Scholar] [CrossRef]
- Medvedev, D.D.; Grishhenko, V.I.; Martynov, V.V. Mathematical model of the pneumatic actuator follower system. E3S Web Conf. 2021, 279, 01009. [Google Scholar] [CrossRef]
- Rybak, A.T.; Ivanovskaya, A.V.; Batura, P.P.; Pelipenko, A.Y. Synchronization in multi-motor hydromechanical systems. Adv. Eng. Res. 2021, 21, 337–345. [Google Scholar] [CrossRef]
- Khinikadze, T.A.; Rybak, A.T.; Popikov, P.I. Simulation of the hydraulic system of a device with self-adaptation for power and kinematic parameters on the working body. Adv. Eng. Res. 2021, 21, 55–61. [Google Scholar] [CrossRef]
- Rybak, A.T.; Shishkarev, M.P.; Demyanov, A.A.; Zharov, V.P. Modeling and calculation of hydromechanical systems dynamics based on the volume rigidity theory. MATEC Web Conf. 2018, 226, 01001. [Google Scholar] [CrossRef]
- Rybak, A.; Meskhi, B.; Rudoy, D.; Olshevskaya, A.; Serdyukova, Y.; Teplyakova, S.; Pelipenko, A. Improving the Efficiency of the Drive of the Test Bench of Rotary Hydraulic Machines. Actuators 2024, 13, 63. [Google Scholar] [CrossRef]
- Ivliev, E.A.; Grishhenko, V.I.; Medvedev, D.D. Mathematical model of an electrohydraulic actuator. Izvestia of Higher educational institutions. The North Caucasus region. Tech. Sci. 2023, 4, 98. [Google Scholar] [CrossRef]
- Bai, X.; Lu, L.; Zhang, T.; Ouyang, X.; Wang, Y. Analysis of the Thermal–Mechanical–Hydraulic Coordination Mechanism of a Constrained Piston Hydraulic Engine. Sustainability 2023, 15, 9341. [Google Scholar] [CrossRef]
- Zhao, S.; Liu, Y.; Wu, D.; Wang, C.; Wang, Z. Theoretical and Experimental Flow Characteristics of a Large-Scale Annular Channel in Terms of Deformation Gradient, Eccentricity, and Water Compressibility. Lubricants 2023, 11, 134. [Google Scholar] [CrossRef]
- Sun, Y.; Zhang, H.; Yang, J. The Structure Principle and Dynamic Characteristics of Mechanical-Electric-Hydraulic Dynamic Coupling Drive System and Its Application in Electric Vehicle. Electronics 2022, 11, 1601. [Google Scholar] [CrossRef]
- Yue, D.; Zuo, X.; Liu, Z.; Liu, Y.; Wei, L.; Sun, J.; Gao, H. Simulation Analysis of a Novel Digital Pump with Direct Recycling of Hydraulic Energy. Axioms 2023, 12, 696. [Google Scholar] [CrossRef]
- Yu, C.; Yan, H.; Zhang, X.; Ye, H. A Multi-Model Diagnosis Method for Slowly Varying Faults of Plunger Pump. J. Mar. Sci. Eng. 2022, 10, 1968. [Google Scholar] [CrossRef]
- Qiu, N.; Shang, X.; Liu, R.; Jin, P.; Gao, W. Analysis of the Dynamic Characteristics of the Pump Valve System of an Ultra-High Pressure Liquid Hydrogen Reciprocating Pump. Energies 2022, 15, 4255. [Google Scholar] [CrossRef]
- Lin, J.; Wang, Y.; Zhou, S.; Wu, W.; Ma, H.; Han, Q. Simulation and Experimental Analysis of Pressure Pulsation Characteristics of Pump Source Fluid. Appl. Sci. 2021, 11, 9559. [Google Scholar] [CrossRef]
- Ledvoň, M.; Hružík, L.; Bureček, A.; Dýrr, F.; Polášek, T. Leakage Characteristics of Proportional Directional Valve. Processes 2023, 11, 512. [Google Scholar] [CrossRef]
- Tadano, K.; Ishida, Y.; Takeishi, H. Development of a Four-Way Pinch-Type Servo Valve for Pneumatic Actuator. Appl. Sci. 2020, 10, 1066. [Google Scholar] [CrossRef]
- Cao, W.; Miao, R.; Liu, Y.; Wu, D.; Chen, X. Effects of distribution valve spring stiffness and opening pressure on the volumetric efficiency of micro high-pressure plunger pump. Adv. Mech. Eng. 2024, 16, 10. [Google Scholar] [CrossRef]
- Qiu, X.; Shen, T.; Wang, F.; Jin, X.; Zheng, Y. A position-free control strategy in the full speed domain based on an electro-hydraulic pump. Meas. Control 2024. [Google Scholar] [CrossRef]
- Shampine, L.F.; Reichelt, M.W. The MATLAB ODE Suite. SIAM J. Sci. Comput. 1997, 18, 1–22. [Google Scholar] [CrossRef]
- Shampine, L.F.; Reichelt, M.W.; Kierzenka, J.A. Solving Index-1 DAEs in MATLAB and Simulink. SIAM Rev. 1999, 41, 538–552. [Google Scholar] [CrossRef]
- ISO 3696:1987; Water for Analytical Laboratory Use—Specification and Test Methods (MOD). International Organization for Standardization: Geneva, Switzerland, 1987. Available online: https://www.iso.org/standard/9169.html (accessed on 18 December 2024).
- TX01-RS Tachometer with RS-4. Available online: https://owen.ru/product/tx01rs (accessed on 18 December 2024).
- Tretyakova, E.A. Modeling of Water Hammer in an Axial-Piston Pump. Manag. Large Syst. Proc. 2023, 101, 86–96. [Google Scholar] [CrossRef]
- Popov, D.N.; Panaiotti, S.S.; Ryabinin, M.V. Hydromechanics, 3rd ed.; Moscow State Technical University Named after N.E. Bauman: Moscow, Russia, 2014; 320p, ISBN 978-5-7038-3920-1. [Google Scholar]




| Name | Value | Unit Measure | Description |
|---|---|---|---|
| Ddr | 0.005 | m | Throttle orifice diameter |
| Dkl | 0.004 | m | Diameter of spool valve channels |
| Dpor | 13 | mm | Plunger diameter |
| L | 30 | mm | Plunger length |
| X | 5 | mm | Plunger stroke |
| S | 0.01 | mm | Clearance between plunger and fluid liner |
| Dzol | 0.03 | m | Spool valve diameter |
| szol | 0.01 | mm | Clearance between spool and valve sleeve |
| st | 0.01 | mm | Clearance between spool and end plates |
| b | 5 | mm | Discharge/suction valve sleeve width (leakage width) |
| E | 50 | MPa | Fluid bulk modulus |
| mu | 1003 × 10−6 | Pa × s | Coefficient of dynamic viscosity of water at 20 °C |
| ro | 1000 | kg/m3 | Power fluid density |
| MUedr | 0.7 | - | Discharge coefficient of the equivalent throttle |
| MUkl | 0.6 | - | Spool valve channel discharge coefficient |
| W1, W2, W3, W4 | 4 | sm3 | Concentrated volumes |
| Patm | 100,000 | Pa | Atmospheric pressure |
Disclaimer/Publisher’s Note: The statements, opinions and data contained in all publications are solely those of the individual author(s) and contributor(s) and not of MDPI and/or the editor(s). MDPI and/or the editor(s) disclaim responsibility for any injury to people or property resulting from any ideas, methods, instructions or products referred to in the content. |
© 2025 by the authors. Licensee MDPI, Basel, Switzerland. This article is an open access article distributed under the terms and conditions of the Creative Commons Attribution (CC BY) license (https://creativecommons.org/licenses/by/4.0/).
Share and Cite
Beskopylny, A.N.; Medvedev, D.; Grishchenko, V.; Ivliev, E. Development of a Small-Working-Volume Plunger Hydraulic Pump with Improved Performance Characteristics. Actuators 2025, 14, 34. https://doi.org/10.3390/act14010034
Beskopylny AN, Medvedev D, Grishchenko V, Ivliev E. Development of a Small-Working-Volume Plunger Hydraulic Pump with Improved Performance Characteristics. Actuators. 2025; 14(1):34. https://doi.org/10.3390/act14010034
Chicago/Turabian StyleBeskopylny, Alexey N., Denis Medvedev, Vyacheslav Grishchenko, and Evgeniy Ivliev. 2025. "Development of a Small-Working-Volume Plunger Hydraulic Pump with Improved Performance Characteristics" Actuators 14, no. 1: 34. https://doi.org/10.3390/act14010034
APA StyleBeskopylny, A. N., Medvedev, D., Grishchenko, V., & Ivliev, E. (2025). Development of a Small-Working-Volume Plunger Hydraulic Pump with Improved Performance Characteristics. Actuators, 14(1), 34. https://doi.org/10.3390/act14010034

