Research on Positioning Control Strategy for a Hydraulic Support Pushing System Based on Iterative Learning
Abstract
:1. Introduction
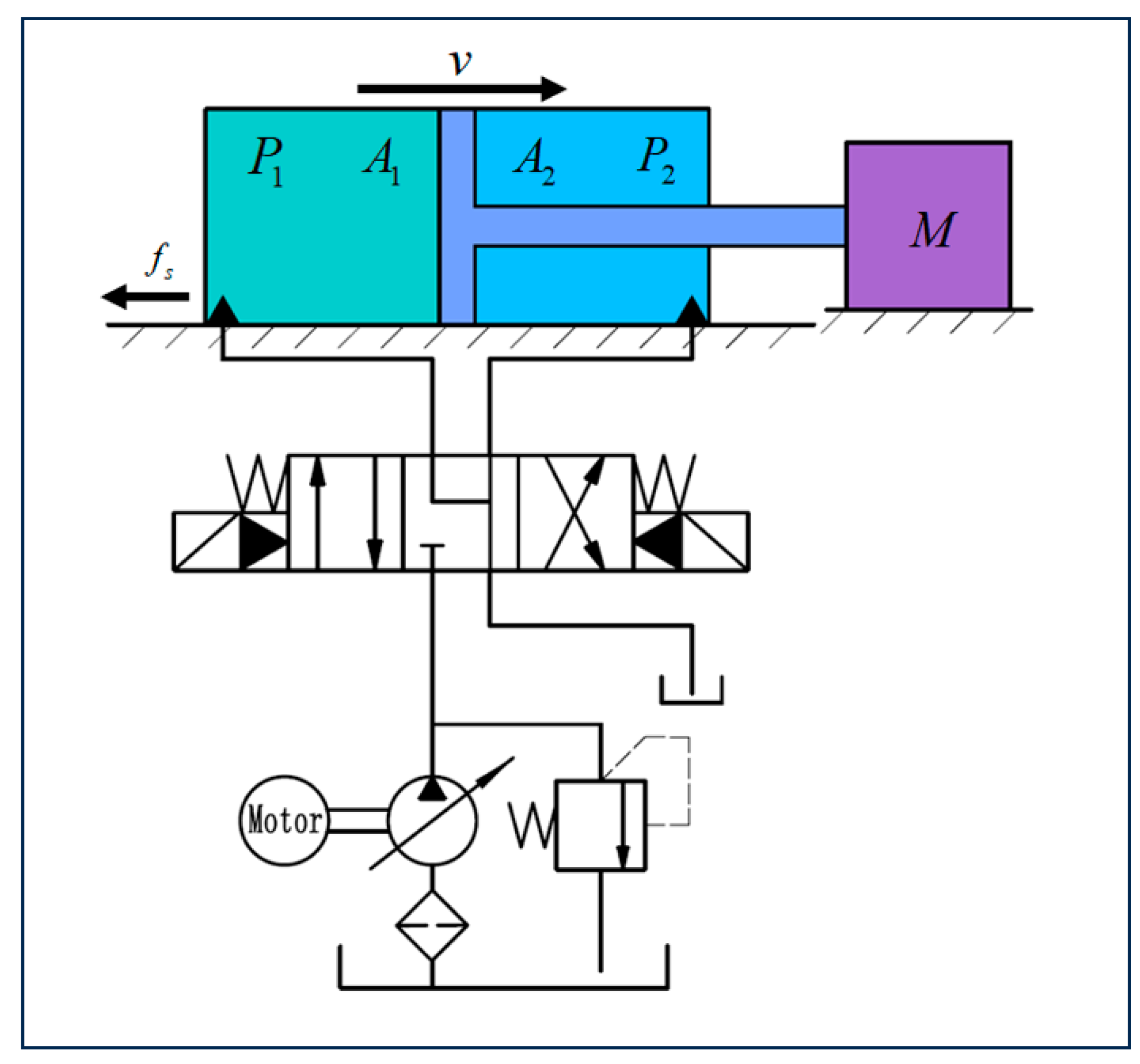
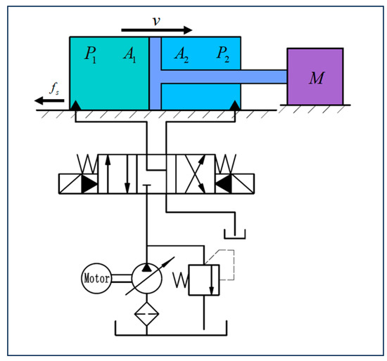
2. Modeling of the Hydraulic Support Pushing System
- (1)
- Flow continuity equation of the hydraulic cylinder
- (2)
- Load force balance equation
- (3)
- Mathematical model of the electrohydraulic directional valve
3. Design of Controller
3.1. State Observer
3.2. P−Type Iterative Learning Controller (P−ilc)
4. Simulation Analysis of Single−Cylinder and Multi−Cylinder Pulling Systems
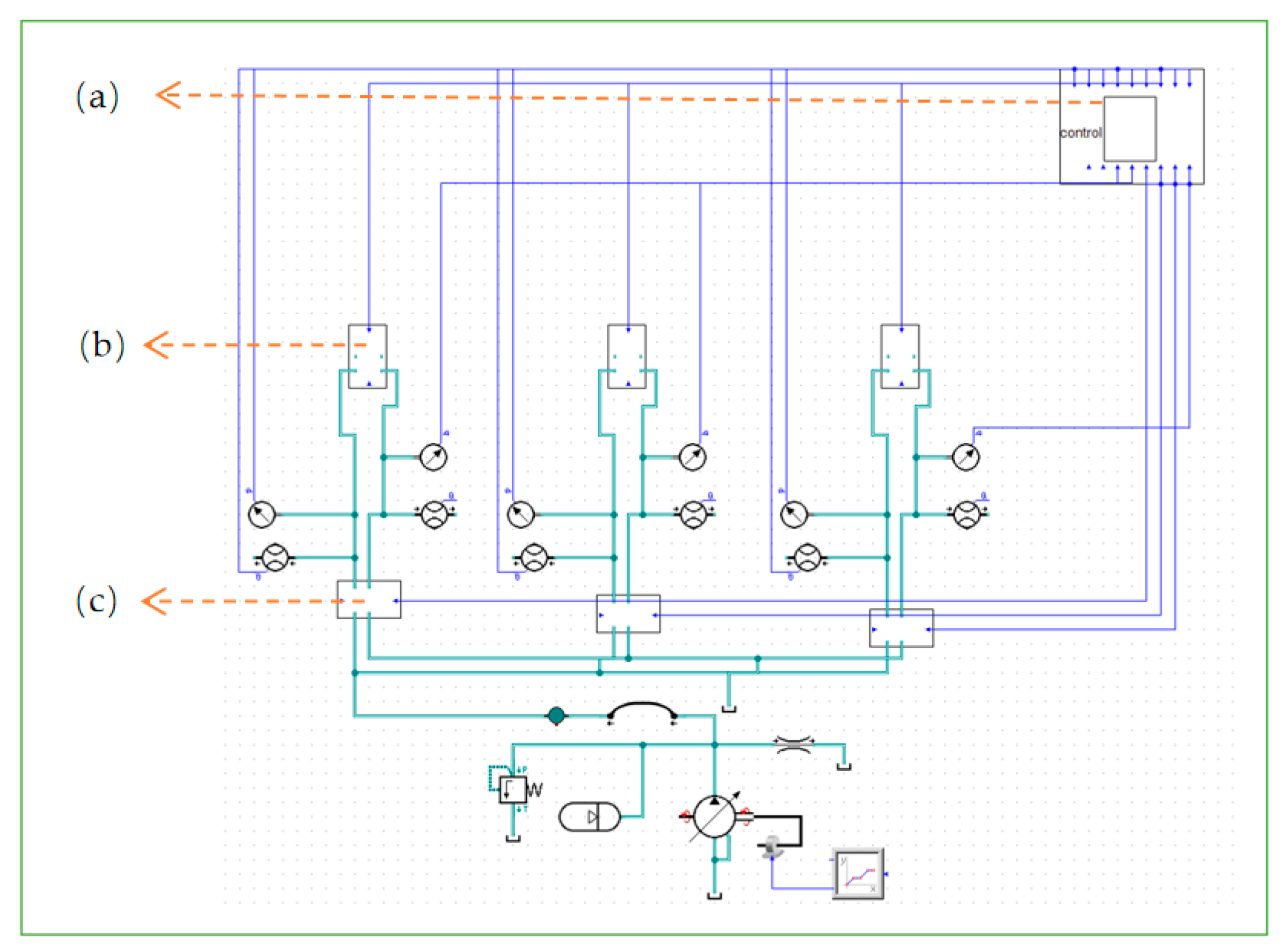
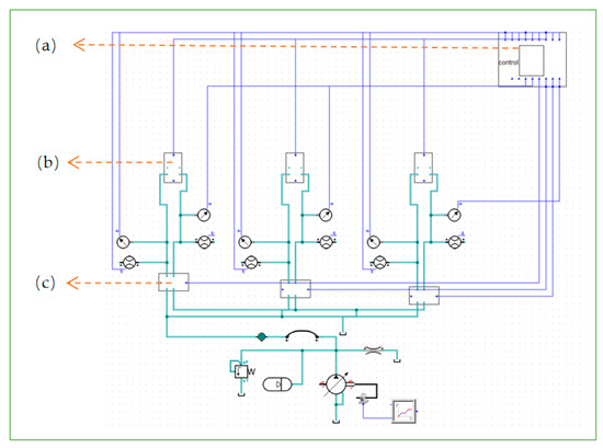
4.1. Control Strategy and Modeling of a Hydraulic Support Multi−Cylinder Pulling System
4.2. Simulation Results and Analysis
- (1)
- Input of hidden layer (ith node):
- (2)
- Output of hidden layer (ith node):
- (3)
- Input of the jth node in the output layer:
- (4)
- Output of the kth node in the output layer:
5. Test Analysis
5.1. Single−Cylinder and Multi−Cylinder Pulling Control Method Tests
5.2. Verification of the Multi-Cylinder Synchronous Draw Support Control Method
6. Conclusions
- (1)
- Due to the actual working conditions of high pressure, large flow, and high−water base underground, the electrohydraulic directional valve is still used as the control component. Studying the positioning control strategy of the hydraulic support pushing system for the electrohydraulic directional valve is the key to solving the low straightness of the overall hydraulic support group in the underground, fully mechanized mining face. For this reason, a predictive positioning control method is proposed, in which the state observer overestimates the unmeasurable parameters of the system and the iterative learning controller is used to predict the advance of the cylinder’s position. This method is one of the new ways to solve the above problems.
- (2)
- The process of pulling the hydraulic support with the electrohydraulic reversing valve as the control element was modeled mathematically, the single−cylinder and multi−cylinder synchronous controllers were designed, and the joint simulation model was established. The results showed that after 30 iterations, the trajectory is essentially consistent with the expected trajectory, and the mean square error approaches zero. Compared with BP neural networks and other controllers, the simulation and experimental results show that, using P−type iterative learning, the single−cylinder positioning control accuracy can be controlled within 10 mm, and the synchronization error of the three cylinders is within 15 mm.
- (3)
- The P−type iterative method solves the problem of large positioning error caused by undesirable characteristics such as low switching frequency and time delays in the control process of the electrohydraulic directional valve. In the process of controlling the straightness of the entire working face in the coal mine site, there will still be random errors and cumulative errors. Developing a control method that integrates internal and external closed−loop control, and applying digital twin and signal processing related technologies to it, will be the next focus of our work.
Author Contributions
Funding
Institutional Review Board Statement
Informed Consent Statement
Data Availability Statement
Conflicts of Interest
References
- Zhang, Y.; Zhang, H.; Gao, K.; Xu, W.; Zeng, Q. New Method and Experiment for Detecting Relative Position and Posture of the Hydraulic Support. IEEE Access 2019, 42, 181842–181854. [Google Scholar] [CrossRef]
- Ren, H.; Zhang, S.; Zhang, D.; Zhou, J.; Ren, C.; Miao, X.; Liu, K.; Hou, W. Research status and development trend of hydraulic support precision nudging and fast following technology. Ind. Min. Autom. 2022, 48, 1–9+15. [Google Scholar]
- Li, W.; Zhou, Z. Automatic straightening technology of header mining face based on inertial guidance system. Shaanxi Coal 2022, 41, 130–133+146. [Google Scholar]
- Wang, G. Development direction of automation, intelligent and unmanned set of technology and equipment for header mining. Coal Sci. Technol. 2014, 42, 30–39. [Google Scholar]
- Jin, L.-Y.; Wang, Q.-F. Positioning control of hydraulic cylinder with unknown friction using on/off. Proc. Inst. Mech. Eng. Part I J. Syst. Control. Eng. 2018, 232, 983–993. [Google Scholar]
- Yang, H.; Guo, Y.; Zhang, H.; Wang, X.; Lin, B.; Dang, Y. Research on the position control system of hydraulic cylinder based on solenoid-operated reversing valve. Mech. Des. Manuf. Eng. 2020, 49, 101–104. [Google Scholar]
- Wang, Y.; Zhao, J.; Wang, H.; Ding, H. Output feedback control for the driving cylinder of hydraulic support with error constraint. J. Vib. Control. 2023, 29, 3126–3136. [Google Scholar] [CrossRef]
- Wang, Y.; Zhao, J.; Cao, C. Position control of asymmetric cylinder electrohydraulic system based on double disturbance observer. J. Cent. South Univ. 2021, 52, 3864–3871. [Google Scholar]
- Wang, X. A hybrid model predictive controller design for hydraulic servo system position tracking. Mach. Tools Hydraul. 2020, 48, 132–136. [Google Scholar]
- Chou, Z.; Su, Q.; Fang, Z.; Li, H.; Chen, D.; Fang, L. A state feedback-based control method for proportional servo valves. Flight Control. Detect. 2022, 5, 39–47. [Google Scholar]
- He, C.; Shi, G.; Guo, Q.; Wang, D. Adaptive robust control strategy for valve-controlled asymmetric hydraulic cylinder position control system. J. Shanghai Jiaotong Univ. 2019, 53, 209–216. [Google Scholar]
- Yu, B.; Jin, Z.; Wang, X.; Lou, W.; Song, Y.; Li, H.; Qin, H. Dynamic performance analysis and experimental study of incremental digital valve-controlled cylinder position control system. Eng. Sci. Technol. 2020, 52, 183–189. [Google Scholar]
- Guo, Y.-Q.; Zha, X.-M.; Shen, Y.-Y.; Wang, Y.-N.; Chen, G. Research on PID Position Control of a Hydraulic Servo System Based on Kalman Genetic Optimization. Actuators 2022, 11, 162. [Google Scholar] [CrossRef]
- Zhang, Y.; Li, K.; Cai, M.; Wei, F.; Gong, S.; Li, S.; Lv, B. Establishment and Experimental Verification of a Nonlinear Position Servo System Model for a Magnetically Coupled Rodless Cylinder. Actuators 2022, 11, 50. [Google Scholar] [CrossRef]
- Wang, Z.; Jing, X.; Chao, T.; Lei, S. Moving distance measurement for hydraulic support based on fruit flyoptimization algorithm. Opt. Eng. 2017, 56, 856–865. [Google Scholar]
- Wang, B.; Xie, J.; Wang, X.; Liu, S.; Liu, Y. A New Method for Measuring the Attitude and Straightness of Hydraulic Support Groups Based on Point Clouds. Arab. J. Sci. Eng. 2021, 46, 11739–11757. [Google Scholar] [CrossRef]
- Kelly, M.; Hainsworth, D.; Reid, D.; Lever, P.; Gurgenci, H. Longwall automation: A new approach. In Proceedings of the 3th International Symposium High Performance Mine Production, Melbourne, FL, USA, 19–22 November 2003; CRISO Exploration&Mining: Aachen, Germany, 2003; pp. 5–16. [Google Scholar]
- Reid, D.C.; Hainsworth, D.W.; Ralston, J.C.; McPhee, R.J.; Hargrave, C.O. Inertial Navigation: Enabling Technology for Longwall Mining Automation; Computer Application in Minerals Industries: Calgary, AB, Canada, 2003. [Google Scholar]
- ANON. Directorate—General for Research and Innovation. New Mechanisation and Automation of Longwall and Drivage Equipment; European Commission: Luxembourg, 2011; pp. 1–14. [Google Scholar]
- JOY Global Inc. Joy advanced shearer automation. Coal Int. 2013, 261, 61–64. [Google Scholar]
- CATPILLAR Inc. Setting the record straight longwall production. Coal Int. 2013, 261, 34–37. [Google Scholar]
- Ge, S.; Zhang, F.; Wang, S.; Wang, Z. Research on the Technical Architecture of Digital Twin Intelligent Mining Faces. J. Coal Ind. 2020, 45, 1925–1936. [Google Scholar]
- Wang, Y. Research on the Control Strategy of Multi-Cylinder Cooperative System of Hydraulic Support Group. Ph.D. Thesis, China University of Mining and Technology, Beijing, China, 2021. [Google Scholar]
- Liao, Y.; Ren, H.; Zhang, D.; Lian, Z. Hydrodynamic calculation method of hydraulic support reversing valve and its application. J. Coal 2019, 44, 1609–1615. [Google Scholar]
- Cao, J.; Wei, M.; Zhao, H. Adaptive iterative learning control of a hybrid-drive flex-cable parallel robot. Mech. Drives 2022, 46, 42–47. [Google Scholar]
- Lin, J.; Fang, Y.; Lu, B.; Hao, Y.; Cao, H. Iterative learning and neural network based control of marine cranes. Control. Theory Appl. 2022, 39, 602–612. [Google Scholar]
- Meng, Q.; Nan, X.; Zhang, Y. Trajectory tracking control of robotic arm based on PD-type iterative learning. Comb. Mach. Tools Autom. Mach. Technol. 2022, 585, 62–65+69. [Google Scholar]
- Liang, J.; Li, C. Cooperative control of hydraulic support multi-cylinder based on neural network approximator. Coal Technol. 2023, 42, 223–225. [Google Scholar]





















| Name | Parameter | Unit | Annotations | |
|---|---|---|---|---|
| Pushing cylinder | Cylinder diameter | Φ180 | mm | |
| Rod diameter | Φ120 | mm | ||
| Cylinder stroke | 960 | mm | ||
| Moving force | 800 | kN | 31.5 MPa | |
| Step distance | 600 | mm | ||
| Centre distance | 1500 | mm | ||
| Pipeline parameters | Pump station pressure | 31.5 | Mpa | |
| Total inlet pipe diameter | Φ32 | mm | ||
| Total return pipe diameter | Φ51 | mm | ||
| Inlet directional valve | Φ19 | mm |
| Name | Manufacturer | Model | Range | Accuracy | Signal Type |
|---|---|---|---|---|---|
| Pressure sensor | MEACON | MIK−P300 | 0–40 MPa | 0.25%FS | 4–20 mA |
| Flow sensor | LERO | CT300−V−B−B−6 | 10–300 L/min | 1%FS | 0–5 V |
| Displacement sensor | MIRAN | MPS−S−1000mm−A1 | 0–1000 mm | 0.3%FS | 4–20 mA |
| Flow Value | Manual Error/mm | PLC Internal Closed-Loop Positioning Control Error/mm | P-ilc Positioning Control Error/mm |
|---|---|---|---|
| 100 L/min | −12 | −9 | −3 |
| 135 L/min | −15 | −8 | 2 |
Disclaimer/Publisher’s Note: The statements, opinions and data contained in all publications are solely those of the individual author(s) and contributor(s) and not of MDPI and/or the editor(s). MDPI and/or the editor(s) disclaim responsibility for any injury to people or property resulting from any ideas, methods, instructions or products referred to in the content. |
© 2023 by the authors. Licensee MDPI, Basel, Switzerland. This article is an open access article distributed under the terms and conditions of the Creative Commons Attribution (CC BY) license (https://creativecommons.org/licenses/by/4.0/).
Share and Cite
Hou, T.; Kou, Z.; Wu, J.; Jin, T.; Su, K.; Du, B. Research on Positioning Control Strategy for a Hydraulic Support Pushing System Based on Iterative Learning. Actuators 2023, 12, 306. https://doi.org/10.3390/act12080306
Hou T, Kou Z, Wu J, Jin T, Su K, Du B. Research on Positioning Control Strategy for a Hydraulic Support Pushing System Based on Iterative Learning. Actuators. 2023; 12(8):306. https://doi.org/10.3390/act12080306
Chicago/Turabian StyleHou, Tengyan, Ziming Kou, Juan Wu, Tianyi Jin, Kaiyuan Su, and Binghua Du. 2023. "Research on Positioning Control Strategy for a Hydraulic Support Pushing System Based on Iterative Learning" Actuators 12, no. 8: 306. https://doi.org/10.3390/act12080306
APA StyleHou, T., Kou, Z., Wu, J., Jin, T., Su, K., & Du, B. (2023). Research on Positioning Control Strategy for a Hydraulic Support Pushing System Based on Iterative Learning. Actuators, 12(8), 306. https://doi.org/10.3390/act12080306

