Relationship Between Cell Surface Viral Glycoprotein Expression and Resistance of Parainfluenza Virus Persistently Infected Cells to Complement-Mediated Lysis
Abstract
1. Introduction
2. Materials and Methods
2.1. Cell Lines, Viruses, and Treatments
2.2. Cell Viability Assay
2.3. Flow Cytometry
2.4. RT-qPCR
2.5. Statistics
3. Results
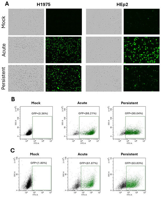
3.1. PIV5 PI Cells Have Reduced Viral Gene Expression and Progeny Infectious Virus Production Compared to AI Cells
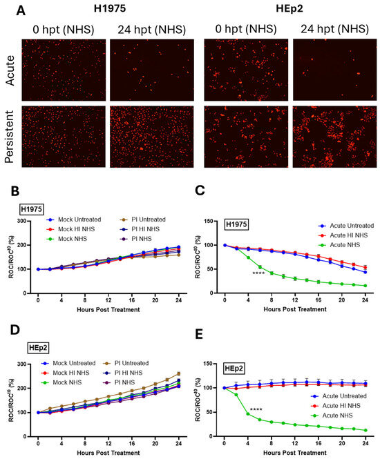
3.2. Differential Sensitivity of PIV5 PI Versus AI Cells to C′-Mediated Lysis
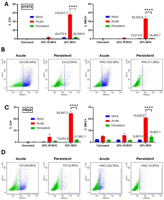
3.3. Surface Deposition of C3 and MAC on PIV5 AI Cells but Not PI Cells
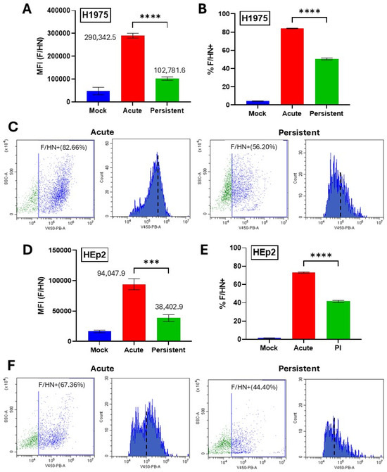
3.4. Manipulating Cell Surface Viral Glycoprotein Levels Alters the Sensitivity to C′-Mediated Killing of PIV5 Infected Cells
3.5. Cell Surface Sialic Acid Levels on PI Cells Are Similar to Naïve Cells
3.6. Expression of C′ Regulators on H1975 and HEp2 PI Cells Does Not Correlate with Sensitivity to C′-Mediated Lysis
4. Discussion
Author Contributions
Funding
Institutional Review Board Statement
Informed Consent Statement
Data Availability Statement
Acknowledgments
Conflicts of Interest
References
- Randall, R.E.; Griffin, D.E. Within host RNA virus persistence: Mechanisms and consequences. Curr. Opin. Virol. 2017, 23, 35–42. [Google Scholar] [CrossRef] [PubMed]
- Randall RE, R.W. Paramyxovirus persistence. Consequences for host and virus. In The Paramyxoviruses; Kingsbury, D.W., Ed.; Plenum Press: New York, NY, USA, 1991; pp. 299–321. [Google Scholar]
- Marques, A.D.; Graham-Wooten, J.; Fitzgerald, A.S.; Sobel Leonard, A.; Cook, E.J.; Everett, J.K.; Rodino, K.G.; Moncla, L.H.; Kelly, B.J.; Collman, R.G.; et al. SARS-CoV-2 evolution during prolonged infection in immunocompromised patients. mBio 2024, 15, e0011024. [Google Scholar] [CrossRef] [PubMed]
- Fearns, R.; Young, D.F.; Randall, R.E. Evidence that the paramyxovirus simian virus 5 can establish quiescent infections by remaining inactive in cytoplasmic inclusion bodies. J. Gen. Virol. 1994, 75 Pt 12, 3525–3539. [Google Scholar] [CrossRef]
- Young, D.F.; Didcock, L.; Randall, R.E. Isolation of highly fusogenic variants of simian virus 5 from persistently infected cells that produce and respond to interferon. J. Virol. 1997, 71, 9333–9342. [Google Scholar] [CrossRef]
- Rima, B.K.; Duprex, W.P. Molecular mechanisms of measles virus persistence. Virus Res. 2005, 111, 132–147. [Google Scholar] [CrossRef]
- Baillie, K.; Davies, H.E.; Keat, S.B.K.; Ladell, K.; Miners, K.L.; Jones, S.A.; Mellou, E.; Toonen, E.J.M.; Price, D.A.; Morgan, B.P.; et al. Complement dysregulation is a prevalent and therapeutically amenable feature of long COVID. Med 2024, 5, 239–253.e235. [Google Scholar] [CrossRef]
- Cervia-Hasler, C.; Bruningk, S.C.; Hoch, T.; Fan, B.; Muzio, G.; Thompson, R.C.; Ceglarek, L.; Meledin, R.; Westermann, P.; Emmenegger, M.; et al. Persistent complement dysregulation with signs of thromboinflammation in active Long Covid. Science 2024, 383, eadg7942. [Google Scholar] [CrossRef]
- Sigal, A.; Neher, R.A.; Lessells, R.J. The consequences of SARS-CoV-2 within-host persistence. Nat. Rev. Microbiol. 2025, 23, 288–302. [Google Scholar] [CrossRef]
- Rima, B.K. Paramyxoviruses and chronic human diseases. Bone 1999, 24, 23S–26S. [Google Scholar] [CrossRef]
- Garg, R.K.; Mahadevan, A.; Malhotra, H.S.; Rizvi, I.; Kumar, N.; Uniyal, R. Subacute sclerosing panencephalitis. Rev. Med. Virol. 2019, 29, e2058. [Google Scholar] [CrossRef] [PubMed]
- Gibson, L.; Ribas, M.P.; Kemp, J.; Restif, O.; Suu-Ire, R.D.; Wood, J.L.N.; Cunningham, A.A. Persistence of Multiple Paramyxoviruses in a Closed Captive Colony of Fruit Bats (Eidolon helvum). Viruses 2021, 13, 1659. [Google Scholar] [CrossRef] [PubMed]
- Johnson, R.I.; Tachedjian, M.; Clayton, B.A.; Layton, R.; Bergfeld, J.; Wang, L.F.; Marsh, G.A. Characterization of Teviot virus, an Australian bat-borne paramyxovirus. J. Gen. Virol. 2019, 100, 403–413. [Google Scholar] [CrossRef]
- Fox, C.R.; Yousef, N.N.; Varudkar, N.; Shiffer, E.M.; Aquino, J.R.; Kedarinath, K.; Parks, G.D. Resistance to complement-mediated lysis of parainfluenza virus 5-infected cells is acquired after transition from acute to persistent infection. J. Virol. 2025, 99, e0189524. [Google Scholar] [CrossRef]
- Young, D.F.; Wignall-Fleming, E.B.; Busse, D.C.; Pickin, M.J.; Hankinson, J.; Randall, E.M.; Tavendale, A.; Davison, A.J.; Lamont, D.; Tregoning, J.S.; et al. The switch between acute and persistent paramyxovirus infection caused by single amino acid substitutions in the RNA polymerase P subunit. PLoS Pathog. 2019, 15, e1007561. [Google Scholar] [CrossRef]
- Kurebayashi, Y.; Bajimaya, S.; Watanabe, M.; Lim, N.; Lutz, M.; Dunagan, M.; Takimoto, T. Human parainfluenza virus type 1 regulates cholesterol biosynthesis and establishes quiescent infection in human airway cells. PLoS Pathog. 2021, 17, e1009908. [Google Scholar] [CrossRef]
- Fujii, N.; Kimura, K.; Murakami, T.; Indoh, T.; Ishida, S.; Fujinaga, K.; Oguma, K. Suppression of interferon-induced oligo-2′,5′-adenylate synthetase induction in persistent infection. J. Gen. Virol. 1990, 71 Pt 12, 3071–3074. [Google Scholar] [CrossRef] [PubMed]
- Genoyer, E.; Lopez, C.B. The Impact of Defective Viruses on Infection and Immunity. Annu. Rev. Virol. 2019, 6, 547–566. [Google Scholar] [CrossRef]
- Manzoni, T.B.; Lopez, C.B. Defective (interfering) viral genomes re-explored: Impact on antiviral immunity and virus persistence. Future Virol. 2018, 13, 493–503. [Google Scholar] [CrossRef]
- Young, D.F.; Chatziandreou, N.; He, B.; Goodbourn, S.; Lamb, R.A.; Randall, R.E. Single amino acid substitution in the V protein of simian virus 5 differentiates its ability to block interferon signaling in human and murine cells. J. Virol. 2001, 75, 3363–3370. [Google Scholar] [CrossRef] [PubMed]
- Fox, C.R.; Parks, G.D. Parainfluenza Virus Infection Sensitizes Cancer Cells to DNA-Damaging Agents: Implications for Oncolytic Virus Therapy. J. Virol. 2018, 92, 10–1128. [Google Scholar] [CrossRef] [PubMed]
- Carlos, T.S.; Young, D.F.; Schneider, M.; Simas, J.P.; Randall, R.E. Parainfluenza virus 5 genomes are located in viral cytoplasmic bodies whilst the virus dismantles the interferon-induced antiviral state of cells. J. Gen. Virol. 2009, 90, 2147–2156. [Google Scholar] [CrossRef] [PubMed]
- Patra, T.; Ray, R.B.; Ray, R. Strategies to Circumvent Host Innate Immune Response by Hepatitis C Virus. Cells 2019, 8, 274. [Google Scholar] [CrossRef]
- Gasque, P. Complement: A unique innate immune sensor for danger signals. Mol. Immunol. 2004, 41, 1089–1098. [Google Scholar] [CrossRef]
- Hirsch, R.L.; Wolinsky, J.S.; Winkelstein, J.A. Activation of the alternative complement pathway by mumps infected cells: Relationship to viral neuraminidase activity. Arch. Virol. 1986, 87, 181–190. [Google Scholar] [CrossRef] [PubMed]
- Manuse, M.J.; Parks, G.D. Role for the paramyxovirus genomic promoter in limiting host cell antiviral responses and cell killing. J. Virol. 2009, 83, 9057–9067. [Google Scholar] [CrossRef]
- Varudkar, N.; Oyer, J.L.; Copik, A.; Parks, G.D. Oncolytic parainfluenza virus combines with NK cells to mediate killing of infected and non-infected lung cancer cells within 3D spheroids: Role of type I and type III interferon signaling. J. Immunother. Cancer 2021, 9, e002373. [Google Scholar] [CrossRef]
- Fox, C.R.; Parks, G.D. Complement Inhibitors Vitronectin and Clusterin Are Recruited from Human Serum to the Surface of Coronavirus OC43-Infected Lung Cells through Antibody-Dependent Mechanisms. Viruses 2021, 14, 29. [Google Scholar] [CrossRef]
- Aquino, J.R.; Fox, C.R.; Parks, G.D. Role of Defective Interfering Particles in Complement-Mediated Lysis of Parainfluenza Virus-Infected Cells. Viruses 2025, 17, 488. [Google Scholar] [CrossRef]
- Randall, R.E.; Young, D.F.; Goswami, K.K.; Russell, W.C. Isolation and characterization of monoclonal antibodies to simian virus 5 and their use in revealing antigenic differences between human, canine and simian isolates. J. Gen. Virol. 1987, 68 Pt 11, 2769–2780. [Google Scholar] [CrossRef] [PubMed]
- Homann, H.E.; Hofschneider, P.H.; Neubert, W.J. Sendai virus gene expression in lytically and persistently infected cells. Virology 1990, 177, 131–140. [Google Scholar] [CrossRef] [PubMed]
- Doi, T.; Kwon, H.J.; Honda, T.; Sato, H.; Yoneda, M.; Kai, C. Measles virus induces persistent infection by autoregulation of viral replication. Sci. Rep. 2016, 6, 37163. [Google Scholar] [CrossRef]
- Shiffer, E.M.; Oyer, J.L.; Copik, A.J.; Parks, G.D. Parainfluenza Virus 5 V Protein Blocks Interferon Gamma-Mediated Upregulation of NK Cell Inhibitory Ligands and Improves NK Cell Killing of Neuroblastoma Cells. Viruses 2024, 16, 1270. [Google Scholar] [CrossRef]
- Kihira, S.; Uematsu, J.; Kawano, M.; Itoh, A.; Ookohchi, A.; Satoh, S.; Maeda, Y.; Sakai, K.; Yamamoto, H.; Tsurudome, M.; et al. Ribavirin inhibits human parainfluenza virus type 2 replication in vitro. Microbiol. Immunol. 2014, 58, 628–635. [Google Scholar] [CrossRef] [PubMed]
- Leyssen, P.; Balzarini, J.; De Clercq, E.; Neyts, J. The predominant mechanism by which ribavirin exerts its antiviral activity in vitro against flaviviruses and paramyxoviruses is mediated by inhibition of IMP dehydrogenase. J. Virol. 2005, 79, 1943–1947. [Google Scholar] [CrossRef] [PubMed]
- Welch, B.D.; Yuan, P.; Bose, S.; Kors, C.A.; Lamb, R.A.; Jardetzky, T.S. Structure of the parainfluenza virus 5 (PIV5) hemagglutinin-neuraminidase (HN) ectodomain. PLoS Pathog. 2013, 9, e1003534. [Google Scholar] [CrossRef]
- Dugan, A.S.; Gasparovic, M.L.; Atwood, W.J. Direct correlation between sialic acid binding and infection of cells by two human polyomaviruses (JC virus and BK virus). J. Virol. 2008, 82, 2560–2564. [Google Scholar] [CrossRef]
- McSharry, J.J.; Pickering, R.J.; Caliguiri, L.A. Activation of the alternative complement pathway by enveloped viruses containing limited amounts of sialic acid. Virology 1981, 114, 507–515. [Google Scholar] [CrossRef]
- Zelek, W.M.; Harrison, R.A. Complement and COVID-19: Three years on, what we know, what we don’t know, and what we ought to know. Immunobiology 2023, 228, 152393. [Google Scholar] [CrossRef] [PubMed]
- Kasbe, R.; Tripathy, A.S.; Wani, M.R.; Mullick, J. Elevated Complement Activation Fragments and C1q-Binding Circulating Immune Complexes in Varied Phases of Chikungunya Virus Infection. Curr. Microbiol. 2024, 81, 242. [Google Scholar] [CrossRef]
- Persson, B.D.; Schmitz, N.B.; Santiago, C.; Zocher, G.; Larvie, M.; Scheu, U.; Casasnovas, J.M.; Stehle, T. Structure of the extracellular portion of CD46 provides insights into its interactions with complement proteins and pathogens. PLoS Pathog. 2010, 6, e1001122. [Google Scholar] [CrossRef]
- Janeway, C.A.; Travers, P.; Walport, M.; Shlomchik, M.J. Immunobiology: The Immune System in Health and Disease, 5th ed.; Garland Science: New York, NY, USA, 2001. [Google Scholar]
- Schnorr, J.J.; Dunster, L.M.; Nanan, R.; Schneider-Schaulies, J.; Schneider-Schaulies, S.; ter Meulen, V. Measles virus-induced down-regulation of CD46 is associated with enhanced sensitivity to complement-mediated lysis of infected cells. Eur. J. Immunol. 1995, 25, 976–984. [Google Scholar] [CrossRef] [PubMed]
- Delpeut, S.; Noyce, R.S.; Siu, R.W.; Richardson, C.D. Host factors and measles virus replication. Curr. Opin. Virol. 2012, 2, 773–783. [Google Scholar] [CrossRef]
- Lin, L.T.; Richardson, C.D. The Host Cell Receptors for Measles Virus and Their Interaction with the Viral Hemagglutinin (H) Protein. Viruses 2016, 8, 250. [Google Scholar] [CrossRef]
- Fraczek, L.A.; Martin, B.K. Transcriptional control of genes for soluble complement cascade regulatory proteins. Mol. Immunol. 2010, 48, 9–13. [Google Scholar] [CrossRef]
- Hourcade, D.E.; Mitchell, L.M.; Medof, M.E. Decay acceleration of the complement alternative pathway C3 convertase. Immunopharmacology 1999, 42, 167–173. [Google Scholar] [CrossRef]
- Thieblemont, N.; Haeffner-Cavaillon, N.; Weiss, L.; Maillet, F.; Kazatchkine, M.D. Complement activation by gp160 glycoprotein of HIV-1. AIDS Res. Hum. Retrovir. 1993, 9, 229–233. [Google Scholar] [CrossRef]
- Devaux, P.; Christiansen, D.; Plumet, S.; Gerlier, D. Cell surface activation of the alternative complement pathway by the fusion protein of measles virus. J. Gen. Virol. 2004, 85, 1665–1673. [Google Scholar] [CrossRef] [PubMed]
- Schmidt, C.Q.; Hipgrave Ederveen, A.L.; Harder, M.J.; Wuhrer, M.; Stehle, T.; Blaum, B.S. Biophysical analysis of sialic acid recognition by the complement regulator Factor H. Glycobiology 2018, 28, 765–773. [Google Scholar] [CrossRef]
- Blaum, B.S.; Hannan, J.P.; Herbert, A.P.; Kavanagh, D.; Uhrin, D.; Stehle, T. Structural basis for sialic acid-mediated self-recognition by complement factor H. Nat. Chem. Biol. 2015, 11, 77–82. [Google Scholar] [CrossRef] [PubMed]
- Ram, S.; Sharma, A.K.; Simpson, S.D.; Gulati, S.; McQuillen, D.P.; Pangburn, M.K.; Rice, P.A. A novel sialic acid binding site on factor H mediates serum resistance of sialylated Neisseria gonorrhoeae. J. Exp. Med. 1998, 187, 743–752. [Google Scholar] [CrossRef]
- Azoulay, E.; Zuber, J.; Bousfiha, A.A.; Long, Y.; Tan, Y.; Luo, S.; Essafti, M.; Annane, D. Complement system activation: Bridging physiology, pathophysiology, and therapy. Intensive Care Med. 2024, 50, 1791–1803. [Google Scholar] [CrossRef] [PubMed]








| Gene | Primer (Forward) | Primer (Reverse) |
|---|---|---|
| β-Actin | 5′ GATCATTCGTCCTCCTGAGC 3′ | 5′ ACTCCTGCTTGCTGATCCAC 3′ |
| F | 5′ ACGTGTTATGGTGACTGGCA 3′ | 5′ GAACAGCACGAATCGAGTGA 3′ |
| HN | 5′ TGACCAACCCTTCGTCTACC 3′ | 5′ CTTGACCGCTTGATCCAAAT 3′ |
| M | 5′ TCATGAGCCACTGGTGACAT 3′ | 5′ TGGAATTCCCTCAGTTGTCC 3′ |
| NP | 5′ TGACCAGTCACCAGAAGCTG 3′ | 5′ CGGAATCAACGAAAGGTGTT 3′ |
| CD46 | 5′ TGGCTACCTGTCTCAGATGACG 3′ | 5′ GCATCTGATAACCAAACTCGTAAG 3′ |
| CD55 | 5′ TGACCCGTTGCCAGAGTGCAG 3′ | 5′ TGATGAAGGAGAGTGGAGTGGC 3′ |
| CFH | 5′ GTCTCCTGACCTCCCAATATG 3′ | 5′ TCCACCACTTCACTGTGT 3′ |
Disclaimer/Publisher’s Note: The statements, opinions and data contained in all publications are solely those of the individual author(s) and contributor(s) and not of MDPI and/or the editor(s). MDPI and/or the editor(s) disclaim responsibility for any injury to people or property resulting from any ideas, methods, instructions or products referred to in the content. |
© 2025 by the authors. Licensee MDPI, Basel, Switzerland. This article is an open access article distributed under the terms and conditions of the Creative Commons Attribution (CC BY) license (https://creativecommons.org/licenses/by/4.0/).
Share and Cite
Yousef, N.N.; Parks, G.D. Relationship Between Cell Surface Viral Glycoprotein Expression and Resistance of Parainfluenza Virus Persistently Infected Cells to Complement-Mediated Lysis. Pathogens 2025, 14, 815. https://doi.org/10.3390/pathogens14080815
Yousef NN, Parks GD. Relationship Between Cell Surface Viral Glycoprotein Expression and Resistance of Parainfluenza Virus Persistently Infected Cells to Complement-Mediated Lysis. Pathogens. 2025; 14(8):815. https://doi.org/10.3390/pathogens14080815
Chicago/Turabian StyleYousef, Nasser N., and Griffith D. Parks. 2025. "Relationship Between Cell Surface Viral Glycoprotein Expression and Resistance of Parainfluenza Virus Persistently Infected Cells to Complement-Mediated Lysis" Pathogens 14, no. 8: 815. https://doi.org/10.3390/pathogens14080815
APA StyleYousef, N. N., & Parks, G. D. (2025). Relationship Between Cell Surface Viral Glycoprotein Expression and Resistance of Parainfluenza Virus Persistently Infected Cells to Complement-Mediated Lysis. Pathogens, 14(8), 815. https://doi.org/10.3390/pathogens14080815
