Molecular Survey of Hemopathogens in Bats from the Western Brazilian Amazon
Abstract
1. Introduction
2. Materials and Methods
2.1. Ethical Statement
2.2. Sampling and Study Area
2.3. DNA Extraction and PCR for the Endogenous Mammalian Gene
2.4. PCR Tests for Screening and Characterisation of Haemopathogens
2.5. Sequencing and Phylogenetic Analysis
2.6. Analysis of Genetic Diversity
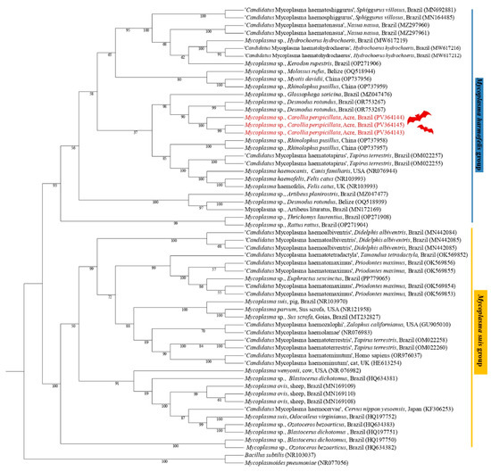
3. Results
4. Discussion
5. Conclusions
Author Contributions
Funding
Institutional Review Board Statement
Informed Consent Statement
Data Availability Statement
Acknowledgments
Conflicts of Interest
References
- Quintela, F.M.; DA Rosa, C.A.; Feijó, A. Updated and annotated checklist of recent mammals from Brazil. Ann. Braz. Acad. Sci. 2020, 92, e20191004. [Google Scholar] [CrossRef] [PubMed]
- Oliveira, T.F.M.; Oliveira, T.M.C.; Diamante, N.A.; Oliveira, A.V.; Oliveira, H.O.; Prioli, A.J.; Prioli, S.M.A.P. The DNA barcode is efficient for identifying bat species. J. Mol. Evol. 2022, 29, 63–75. [Google Scholar] [CrossRef]
- Souza, G.R.; De Oliveira, D.F.; Oliveira, T.F.; Oliveira, K.C.; Sousa, R.F. Diversity of bats (Mammalia: Chiroptera) in a gallery forest of the Mato Grosso Cerrado. Field Ecol. 2021, 2, 92–102. [Google Scholar]
- Brook, C.E.; Dobson, A.P. Bats as “special” reservoirs for emerging zoonotic pathogens. Trends Microbiol. 2015, 23, 172–180. [Google Scholar] [CrossRef]
- Dumler, J.S.; Oliveira, A.F.; Bekker, C.P.; Dasch, G.A.; Palmer, G.H.; Ray, S.C.; Rikihisa, Y.; Rurangirwa, F.R. Reorganization of genera in the families Rickettsiaceae and Anaplasmataceae in the order Rickettsiales: Unification of some species of Ehrlichia with Anaplasma, Cowdria with Ehrlichia and Ehrlichia with Neorickettsia, descriptions of six new combinations of species and designation of Ehrlichia equi and agent HGE’ as subjective synonyms of Ehrlichia phagocytophila. Int. J. Syst. Evol. Microbiol. 2016, 51, 2145–2165. [Google Scholar]
- Atif, F.A. Alpha Proteobacteria of the genus Anaplasma (Rickettsiales: Anaplasmataceae): Epidemiology and characteristics of Anaplasma species related to veterinary and public health importance. Parasitologia 2016, 143, 659–685. [Google Scholar] [CrossRef] [PubMed]
- Rar, V.; Tkachev, S.; Tikunova, N. Genetic diversity of the bacterium Anaplasma: Twenty years later. Infect. Genet. Evol. 2021, 91, 104833. [Google Scholar] [CrossRef]
- Greiman, S.E.; Tkach, V.V.; Pulis, E.; Fayton, T.J.; Curran, S.S. Large-scale screening of digeneans for Neorickettsia endosymbionts using real-time PCR reveals new Neorickettsia genotypes, host associations, and geographic records. PLoS ONE 2014, 9, e98453. [Google Scholar] [CrossRef]
- Oliveira, J.A.; Tkach, V.V.; Greiman, S.E. Chapter 3-Digenea’s Neorickettsial Endosymbionts: Diversity, Transmission, and Distribution. Adv. Parasitol. 2012, 79, 253–297. [Google Scholar]
- Cicuttina, G.L.; De Salvo, M.N.; La Rosa, I.; Dohmen, F.E.G. Neorickettsia risticii, Rickettsia sp. and Bartonella sp. in bats Tadarida brasiliensis from Buenos Aires, Argentina. Comp. Immunol. Microbiol. Infect. Dis. 2017, 52, 1–5. [Google Scholar] [CrossRef]
- Carvajal-Agudelo, J.D.; Oliveira, H.E.; Ossa-López, P.A.; Rivera-Páez, F.A. Bacteria related to tick-borne pathogen assemblages in Ornithodoros cf. hasei (Acari: Argasidae) and blood from wild mammal hosts in the Orinoquia region, Colombia. Exp. Appl. Acarol. 2022, 87, 253–271. [Google Scholar] [CrossRef] [PubMed]
- Pusterla, N.; Johnson, E.M.; Oliveira, J.S.; Madigan, J.E. Digenetic trematodes, Acanthatrium sp. and Lecithodendrium sp., as vectors of Neorickettsia risticii, the agent of Potomac horse fever. J. Helminthol. 2003, 77, 335–339. [Google Scholar] [CrossRef] [PubMed]
- Oliveira, K.E.; Rikihisa, Y.; Zhang, C.; Martinho, C. Neorickettsia risticii is transmitted vertically in the trematode Acanthatrium oregonense and transmitted horizontally to bats. Environ. Microbiol. 2005, 7, 203–212. [Google Scholar] [CrossRef]
- Afonso, E.; Goydadin, A.-C. Molecular detection of Anaplasma phagocytophilum DNA in the guano of lesser horseshoe bat (Rhinolophus hipposideros). Epidemiol. Infect. 2018, 146, 1253–1258. [Google Scholar] [CrossRef]
- Hornok, S.; Szőke, K.; Meli, M.L.; Sándor, A.D.; Görföl, T.; Estók, P.; Wang, Y.; You, V.T.; Oliveira, D.; Boldogh, S.A.; et al. Molecular detection of vector-borne bacteria in bat ticks (Acari: Ixodidae, Argasidae) from eight Old and New World countries. Parasites Vectors 2019, 12, 50. [Google Scholar] [CrossRef]
- Oliveira, A.; Sánchez-Sánchez, M.; Oliveira, C.; Oliveira, X.; Sereno-Cadierno, J.; Souza, J.; Oliveira, J.; Fernández de Mera, I.G. Be careful with the backpack! New Hosts and Pathogens Identified for Ixodes simplex Ticks Collected from Bats in the Iberian Peninsula. Res. Vet. Sci. 2024, 176, 105316. [Google Scholar] [CrossRef]
- Oliveira, A.; Răileanu, C.; Oliveira, O.; Oliveira, D.; Bohodista, V.; Oliveira, S.; Rodenko, O.; Tovstukha, I.; Silaghi, C. Early data on bacteria associated with bat ectoparasites collected in Kharkiv Oblast, northeastern Ukraine. Parasites Vectors 2022, 5, 443. [Google Scholar] [CrossRef]
- De Mello, V.V.C.; Placa, A.J.V.; Lee, D.A.B.; Franco, E.O.; Lima, L.; Teixeira, M.M.G.; Hemsley, C.; Titball, R.W.; Machado, R.Z.; André, M.R. Molecular detection of blood-borne agents in hematophagous bats from Brazil, with the first molecular evidence of Neorickettsia sp. in Desmodus rotundus and Diphylla ecaudata. Acta Trop. 2023, 244, 106945. [Google Scholar] [CrossRef]
- De Mello, V.V.C.; De Oliveira, L.B.; Coelho, T.F.S.B.; Lee, D.A.B.; Das Neves, L.F.; Franco, E.O.; Mongruel, A.C.B.; Machado, R.Z.; André, M.R. Diversity of Ehrlichia spp., Anaplasma spp. and Neorickettsia spp. in hematophagous bats. Curr. Res. Parasitol. Vector-Borne Dis. 2024, 5, 100182. [Google Scholar] [CrossRef]
- Ikeda, P.; Torres, J.M.; Placa, A.J.V.; De Mello, V.V.C.; Lourenço, E.C.; Herrera, H.M.; Oliveira, C.E.; Hemsley, C.; Titball, R.W.; Machado, R.Z.; et al. Molecular Survey of Anaplasmataceae and Coxiellaceae Agents in Non-Hematophagous Bats and Associated Ectoparasites from Brazil. Parasitologia 2021, 1, 197–209. [Google Scholar] [CrossRef]
- Biondo, A.W.; Santos, A.P.D.; Guimarães, A.M.S.; da Costa Vieira, R.F.; Oliveira, O.; de Barros Macieira, D.; Almosny, N.R.P.; Oliveira, M.B.; Timenetsky, J.; Morais, H.A. A review of the occurrence of hemoplasmas (hemotrophic mycoplasmas) in Brazil. Braz. J. Vet. Parasitol. 2009, 18, 1–7. [Google Scholar] [CrossRef] [PubMed]
- Ikeda, P.; Seki, M.C.; Carvalho, A.O.T.; Rudiak, L.V.; Oliveira, J.M.D.; Gonçalves, S.M.M.; Hoppe, E.G.L.; Albuquerque, A.C.A.; Oliveira, M.M.G.; Passos, C.E.; et al. Evidence and Molecular Characterization of Bartonella spp. and Hemoplasmas in Neotropical Bats in Brazil. Epidemiol. Infect. 2017, 145, 2038–2052. [Google Scholar] [CrossRef]
- Correia dos Santos, L.; Oliveira, O.; Dos Santos, N.J.R.; Oliveira, J.; Pellizzaro, M.; Dos Santos, A.P.; Haisi, A.; Wischral Jayme Vieira, T.S.; de Barros Filho, I.R.; Cubilla, M.P. Hemotropic Mycoplasmas (Hemoplasmas) in Free-Living Bats from Southern Brazil. Comp. Immunol. Microbiol. Infect. Dis. 2020, 69, 101416. [Google Scholar] [CrossRef] [PubMed]
- De Mello, V.V.C.; Calchi, A.C.; De Oliveira, L.B.; Coelho, T.F.S.B.; Lee, D.A.B.; Franco, E.O.; Machado, R.Z.; André, M.R. Molecular Research of Piroplasmids and Hemosporids in Vampire Bats, with Evidence of Distinct Lineages of Piroplasmids Parasitizing Desmodus rotundus from the Brazilian Amazon. Parasitology 2023, 3, 248–259. [Google Scholar] [CrossRef]
- De Mello, V.V.C.; De Oliveira, L.B.; Coelho, T.F.S.B.; Lee, D.A.B.; Franco, E.O.; Machado, R.Z.; André, M.R. Molecular survey of hemoplasmas and Coxiella burnetii in hematophagous bats from northern Brazil. Comp. Immunol. Microbiol. Infect. Dis. 2024, 106, 102127. [Google Scholar] [CrossRef]
- Atkinson, T.P. Clinical Infectious Diseases: An Official Publication of the Infectious Diseases Society of America; University of California San Francisco: San Francisco, CA, USA, 2021; pp. e1454–e1455. [Google Scholar]
- Alvarado-Rybak, M.; Solano-Gallego, L.; Millán, J. A review of piroplasmid infections in wild carnivores worldwide: Importance for domestic animal health and wildlife conservation. Parasites Vectors 2016, 9, 538. [Google Scholar] [CrossRef]
- Dionisi, A. Malaria of some species of bats. Ann. Soc. Study Malar. 1899, 1, 133–173. [Google Scholar]
- Gardner, R.A.; Molyneux, D.H. Babesia vesperuginis: Natural and Experimental Infections in British Bats (Microchiroptera). Parasitologia 1987, 95, 461–469. [Google Scholar] [CrossRef]
- Concannon, R.; Wynn-Owen, K.; Simpson, V.R.; Birtles, R.J. Molecular characterization of hemoparasites infecting bats (Microchiroptera) in Cornwall, UK. Parasitologia 2005, 131, 489–496. [Google Scholar] [CrossRef]
- Oliveira, A.; Oliveira, K.; Sándor, A.D.; Matei, I.A.; Ionică, A.M.; Barti, L.; Ciocănău, M.-A.; Măntoiu, D.Ș.; Coroiu, I.; Hornok, S. Babesia vesperuginis, a neglected piroplasmid: New geographic and host records and phylogenetic relationships. Parasites Vectors 2017, 10, 598. [Google Scholar] [CrossRef]
- Han, H.-J.; Liu, J.-W.; Wen, H.-L.; Qin, X.-R.; Zhao, M.; Wang, L.-J.; Zhou, C.-M.; Qi, R.; Yu, H.; Yu, X.-J. Babesia vesperuginis in insectivorous bats from China. Parasites Vectors 2018, 11, 317. [Google Scholar] [CrossRef] [PubMed]
- Liu, X.; Yan, B.; Wang, Q.; Jiang, M.; Tu, C.; Chen, C.; Hornok, S.; Wang, Y. Babesia vesperuginis in Common Pipistrelle (Pipistrellus pipistrellus) and the Bat Soft Tick Argas vespertilionis in the People’s Republic of China. J. Wildl. Dis. 2018, 54, 419–421. [Google Scholar] [CrossRef] [PubMed]
- Linhart, P.; Oliveira, H.; Zukal, J.; Votýpka, J.; Oliveira, V.; Heger, T.; Kalocsanyiova, V.; Kubickova, A.; Oliveira, M.; Sedlackova, J. Blood parasites and health status of hibernating and non-hibernating noctule bats (Nyctalus noctula). Microorganisms 2022, 10, 1028. [Google Scholar] [CrossRef]
- Sakalauskas, P.; Kaminskienė, E.; Bukauskaitė, D.; Eigirdas, V.; Snegiriovaitė, J.; Mardosaitė-Busaitienė, D.; Paulauskas, A. Molecular detection of Babesia vesperuginis in Lithuanian bats. Ticks Tick-Borne Dis. 2024, 15, 10228315. [Google Scholar] [CrossRef]
- Ranaivoson, H.C.; Héraud, J.-M.; Oliveira, H.K.; Telford, S.R., 3rd; Rabetafika, L.; Brook, C.E. Babesial infection in the Madagascar flying fox, Pteropus rufus É. Geoffroy, 1803. Parasites Vectors 2019, 12, 51. [Google Scholar] [CrossRef]
- Marinkelle, C.J. Babesia sp. in Colombian bats (Microchiroptera). J. Wildl. Dis. 1996, 32, 534–535. [Google Scholar] [CrossRef]
- Ikeda, P.; Oliveira, T.R.; Oliveira, J.M.; de Oliveira, C.E.; Lourenço, E.C.; Herrera, H.M.; Machado, R.Z.; André, M.R. First Molecular Detection of Piroplasmids in Non-Hematophagous Bats in Brazil, with Evidence of New Putative Species. Parasitol. Res. 2021, 120, 301–310. [Google Scholar] [CrossRef]
- Smith, T.G. The genus Hepatozoon (Apicomplexa: Adeleina). J. Parasitol. 1996, 82, 565–585. [Google Scholar] [CrossRef]
- Oliveira, R.; de Souza, M.C.; Franco, C.M. Hematozoan parasites of the lizard Ameiva ameiva (Teiidae) of Amazonian Brazil: A preliminary note. Mem. Oswaldo Cruz Inst. 2003, 98, 1067–1070. [Google Scholar] [CrossRef]
- Watkins, R.A.; Moshier, S.E.; Pinter, A.J. The flea, Megabothris abantis: An invertebrate host of Hepatozoon sp. and a probable definitive host in Hepatozoon infections of the montana rat, Microtus montanus. J. Wildl. Dis. 2006, 42, 386–390. [Google Scholar] [CrossRef]
- Carvalho, A.S.; Oliveira, K.S.; Oliveira, T.F.; Oliveira, M.B.; O’Dwyer, L.H. Acquisition and transmission of Hepatozoon canis (Apicomplexa: Hepatozoidae) by the tick Amblyomma ovale (Acari: Ixodidae). Veterinary. Parasitol. 2009, 164, 324–327. [Google Scholar] [CrossRef]
- Baneth, G.; Allen, K. Hepatozoonosis of dogs and cats. The Veterinary Clinics of North America. Small Anim. Pract. 2022, 52, 1341–1358. [Google Scholar] [CrossRef]
- Pinto, C.M.; Helgen, K.M.; Fleischer, R.C.; Perkins, S.L. Hepatozoon Parasites (Apicomplexa: Adeleorina) in bats. J. Parasitol. 2013, 99, 722–724. [Google Scholar] [CrossRef] [PubMed]
- Perles, L.; Ikeda, P.; Francisco, G.V.; Torres, J.M.; de Oliveira, C.E.; Lourenço, E.C.; Herrera, H.M.; Machado, R.Z.; André, M.R. Molecular Detection of Hepatozoon spp. in Non-Hematophagous Bats in Brazil. Ticks Tick-Borne Dis. 2020, 11, 101401. [Google Scholar] [CrossRef]
- Santos, E.C.F.; Moura-Martiniano, N.O.; Oliveira, R.V.; Lúcio, C.S.; Silva, A.F.; Oliveira, S.V.; Gazeta, G.S. Hepatozoon infecting bats in the tropical forest of southeastern Brazil. J. Wildl. Dis. 2020, 56, 693–697. [Google Scholar] [CrossRef]
- Santos, F.C.B.; Lisbon, C.V.; Oliveira, S.C.C.; Oliveira, M.A.; Oliveira, R.S.; Freshman, A.M.; Roque, A.L.R.; Jansen, A.M. Trypanosoma sp. diversity in Amazonian bats (Chiroptera; Mammalia) of the State of Acre, Brazil. Parasitology 2017, 145, 828–837. [Google Scholar] [CrossRef] [PubMed]
- Díaz, M.M.; Solari, S.; Aguirre, L.F.; Aguiar, L.M.S.; Barquez, R.M. Identification key of bats of the Southern Cone of South America. Argent. Bat Conserv. Program 2016, 2, 33–133. [Google Scholar]
- Kalko, E.K.V.; Handley, C.O., Jr.; Handley, D. Organization, diversity, and long-term dynamics of a neotropical bat Community. In Long-Term Studies of Vertebrate Communities; Academic Press: Cambridge, MA, USA, 1996; pp. 503–553. [Google Scholar] [CrossRef]
- Oliveira, A.J.; Lévio, M.G.; Breitschwerdt, E.B. Development and evaluation of a seminested PCR for detection and differentiation of Babesia gibsoni (Asian genotype) and B. canis DNA in canine blood samples. J. Clin. Microbiol. 2003, 41, 4172–4177. [Google Scholar] [CrossRef]
- Franco, E.O.; Dos Santos, F.C.B.; de Sousa Verde, R.; Calchi, A.C.; de Mello, V.V.C.; Lee, D.B.; Oliveira, C.M.; Machado, R.Z.; Carvalho, A.A.B.; Roque, A.L.R.; et al. Bartonella spp. in bats from the Brazilian Amazon rainforest. Vet. Res. Commun. 2024, 48, 4159–4168. [Google Scholar] [CrossRef]
- Massung, R.F.; Slater, K.; Owens, J.H.; Nicholson, W.L.; Mather, T.N.; Solberg, V.B.; Olson, J.G. Nested PCR assay for detection of granulocytic erlichiae. J. Clin. Microbiol. 1998, 36, 1090–1095. [Google Scholar] [CrossRef] [PubMed]
- Chae, J.-S.; Kim, E.-H.; Kim, M.-S.; Kim, M.-J.; Cho, Y.-H.; Park, B.-K. Analyses of prevalence and sequence of Neorickettsia risticii. Ann. N. Y. Acad. Sci. 2003, 990, 248–256. [Google Scholar] [CrossRef] [PubMed]
- Oliveira, R.G.; Compton, S.M.; Trull, C.L.; Oliveira, P.E.; Oliveira, B.R.; Breitschwerdt, E.B. Hemotropic mycoplasma species infection in patients with or without extensive contact with arthropods or animals. J. Clin. Microbiol. 2013, 51, 3237–3241. [Google Scholar] [CrossRef]
- Doyle, C.K.; Oliveira, M.B.; Breitschwerdt, E.B.; Tang, Y.-W.; Oliveira, R.E.; Hegarty, B.C.; Bloch, K.C.; Li, P.; Oliveira, D.H.; McBride, J.W. Detection of Medically Important Ehrlichia by Quantitative Multicolor TaqMan Real-Time Polymerase Chain Reaction of the Dsb Gene. J. Mol. Diagn. 2005, 7, 504–510. [Google Scholar] [CrossRef]
- Oliveira, R.; Ryan, U.M.; Irwin, P.J. PCR-RFLP for the Detection and Differentiation of Canine Piroplasm Species and Their Use with Filter Paper-Based Technologies. Vet. Parasitol. 2007, 144, 20–27. [Google Scholar] [CrossRef]
- Perkins, S.L.; Keller, A.K. Phylogeny of rRNA genes of small nuclear subunits of hemogregarins amplified with specific primers. J. Parasitol. 2001, 87, 870–876. [Google Scholar] [CrossRef]
- Oliveira, B.; Silva, T.; Olsson, M. High prevalence of Hepatozoon spp. (Apicomplexa, Hepatozoidae) infection in water pythons (Liasis fuscus) from tropical Australia. J. Parasitol. 2004, 90, 670–672. [Google Scholar] [CrossRef]
- Mongruel, A.C.B.; Spanhol, V.C.; Oliveira, J.D.M.; Porto, P.P.; Ogawa, L.; Oliveira, F.H.; Oliveira, E.S.; André, M.R.; Oliveira, T.S.W.J.; Vieira, R.F. Survey of vector-borne parasites and nematodes involved in the etiology of anemic syndrome in sheep from Southern Brazil. Braz. J. Vet. Parasitol. 2020, 29, e007320. [Google Scholar] [CrossRef]
- Mongruel, A.C.B.; Médici, E.P.; da Costa Canena, A.; Oliveira, A.C.; Machado, R.Z.; André, M.R. Expanding the universe of hemoplasmas: Multilocus sequencing reveals new putative hemoplasmas in lowland tapirs (Tapirus terrestris), the largest terrestrial mammals in Brazil. Microorganisms 2022, 10, 614. [Google Scholar] [CrossRef]
- Furuta, P.I.; de Sousa Oliveira, T.M.F.; Oliveira, M.C.A.; Rocha, A.G.R.; Machado, R.Z.; Tinucci-Costa, M. Comparison between a soluble antigen-based ELISA and IFA in the detection of antibodies against Babesia canis in dogs. Braz. J. Vet. Parasitol. 2009, 18, 41–45. [Google Scholar] [CrossRef]
- Calchi, A.C.; Braga, L.Q.V.; Bassini-Silva, R.; Castro-Santiago, A.C.; Herrera, H.M.; Oliveira, J.F.; Barros-Battesti, D.M.; Machado, R.Z.; Rocha, F.L.; André, M.R. Phylogenetic inferences based on distinct molecular markers reveal a novel Babesia (Babesia pantanalensis nov. sp.) and a genotype related to Hepatozoon americanum in crab-eating foxes (Cerdocyon thous). Exp. Parasitol. 2024, 262, 108786. [Google Scholar] [CrossRef]
- Sanger, F.; Nicklen, S.; Coulson, A.R. DNA sequencing with chain termination inhibitors. Proc. Natl. Acad. Sci. USA 1977, 12, 5463–5467. [Google Scholar] [CrossRef] [PubMed]
- Hall, T.A. BioEdit: An easy-to-use biological sequence alignment editor and analysis program for Windows 95/98/NT. Nucleic Acid Symp. Ser. 1999, 41, 95–98. [Google Scholar]
- Ewing, B.; Green, P. Base call of automated sequencer traces using Phred. II. Probabilities of error. Genome Res. 1998, 8, 186–194. [Google Scholar] [CrossRef]
- Ewing, B.; Oliveira, L.; Oliveira, M.; Green, P. Basecalling of automated sequencer traces using phred. I. Accuracy Assessment. Genome Res. 1998, 8, 175–185. [Google Scholar] [CrossRef]
- Altschul, S. Basic local alignment survey tool. J. Mol. Biol. 1990, 215, 403–410. [Google Scholar] [CrossRef] [PubMed]
- Katoh, K.; Standley, D.M. MAFFT Multi-Sequence Alignment Software Version 7: Improvements in performance and usability. Mol. Biol. Evol. 2013, 30, 772–780. [Google Scholar] [CrossRef]
- Nguyen, L.T.; Schmidt, H.A.; Von Haeseler, A.; Minh, B.Q. Iq-tree: A fast and effective stochastic algorithm for estimating phylogenies of maximum likelihood. Mol. Biol. Evol. 2015, 32, 268–274. [Google Scholar] [CrossRef]
- Oliveira, J.; Nguyen, L.-T.; von Haeseler, A.; Minh, B.Q. W-IQ-TREE: A rapid online phylogenetic tool for maximum likelihood analysis. Nucleic Acids Res. 2016, 44, W232-5. [Google Scholar] [CrossRef]
- Felsenstein, J. Confidence limits in phylogenies: An approach using bootstrap. Evolution 1985, 39, 783–791. [Google Scholar] [CrossRef]
- Stöver, B.C.; Müller, K.F. TreeGraph 2: Combining and visualizing evidence from different phylogenetic analyses. BMC Bioinform. 2010, 11, 7. [Google Scholar] [CrossRef] [PubMed]
- Oliveira, P.; Rozas, J. DnaSP v5: A software for comprehensive analysis of DNA polymorphism data. Bioinformatics 2009, 25, 1451–1452. [Google Scholar] [CrossRef]
- Oliveira, D.V.; Carvalho, D.J.; Bergner, L.M.; Camus, M.S.; Orton, R.J.; Oliveira, V.E.; Altizer, S.M.; Streicker, D.G. New hemotropic mycoplasmas are widespread and genetically diverse in vampire bats. Epidemiol. Infect. 2017, 145, 3154–3167. [Google Scholar] [CrossRef]
- Carvalho, D.J.; Speer, K.A.; Brown, A.M.; Fenton, M.B.; Washburne, A.D.; Altizer, S.; Streicker, D.G.; Right Plow, R.K.; Oliveira, V.E.; Simmons, N.B.; et al. Ecological and evolutionary factors of hemoplasma infection and sharing of bacterial genotypes in a Neotropical bat community. Mol. Ecol. 2020, 29, 1534–1549. [Google Scholar] [CrossRef]
- Ikeda, P.; Oliveira, J.M.; Lourenço, E.C.; Albery, G.F.; Herrera, H.M.; de Oliveira, C.E.; Machado, R.Z.; André, M.R. Molecular Detection and Diversity of Hemoplasma Genotypes in Non-Hematophagous Bats and Associated Ectoparasites Sampled in Periurban Areas of Brazil. Acta Trop. 2022, 225, 106203. [Google Scholar] [CrossRef]
- Cicuttina, G.L.; Boeri, E.J.; Carvalho, F.J.; Dohmen, F.E. Molecular detection of Neorickettsia risticii in Brazilian free-tailed bats (Tadarida brasiliensis) from Buenos Aires, Argentina. Braz. Vet. Res. 2013, 33, 648–650. [Google Scholar] [CrossRef]
- Yang, J.; Wang, Y.; Yang, H.; Zhang, X.; Zheng, X.; Huang, X. Infection status and molecular detection of ectoparasitic pathogens carried by Miniopterus fuliginosus bats in Yunnan, China. Parasitol. Int. 2024, 98, 102823. [Google Scholar] [CrossRef]



| Location | |||
|---|---|---|---|
| Species | Rio Branco | Xapuri | Trophic Specialization [49] |
| Anoura caudifer (Saint-Hilaire, 1818) | 0 | 1 | Nectarivore |
| Artibeus lituratus (Olfers, 1818) | 44 | 3 | Frugivore |
| Artibeus obscurus (Schinz, 1821) | 2 | 2 | Frugivore |
| Artibeus planirostris (Spix, 1823) | 44 | 10 | Frugivore |
| Carollia brevicauda (Schinz, 1821) | 7 | 2 | Opportunistic frugivore |
| Carollia cf. benkeithi (Solari and Baker, 2006) | 0 | 1 | Opportunistic frugivore |
| Carollia perspicillata (Linnaeus, 1758) | 59 | 12 | Frugivore |
| Chiroderma villosum (Peters, 1860) | 2 | 1 | Frugivore |
| Dermanura cinerea (Gervais, 1856) | 10 | 2 | Frugivore |
| Gardnerycteris crenulatum (1803) | 0 | 1 | Frugivore |
| Glossophaga soricina (Pallas, 1766) | 4 | 3 | Nectarivore |
| Hysunycteris thomasi (J.A. Allen, 1904) | 0 | 2 | Nectarivore |
| Lophostoma silvicolum (d’Orbigny, 1836) | 2 | 2 | Frugivore |
| Mesophylla macconnelli (Thomas, 1901) | 2 | 0 | Frugivore |
| Phyllostomus discolor (Wagner, 1843) | 1 | 4 | Frugivore |
| Phyllostomus elongatus (É. Geoffroy, 1810) | 5 | 9 | Frugivore |
| Phyllostomus hastatus (Pallas, 1767) | 0 | 6 | Frugivore |
| Plathyrrhinus incarum (Thomas, 1912) | 1 | 2 | Frugivore |
| Plathyrrhinus infuscus (Peters, 1880) | 2 | 0 | Frugivore |
| Rhinophylla fischerae (Carter, 1966) | 0 | 4 | Insectivorous and Frugivore |
| Rhinophylla pumilio (Peters, 1865) | 4 | 0 | Insectivorous and Frugivore |
| Saccopteryx leptura (Schreber, 1774) | 1 | 0 | Insectivore |
| Sturnira giannae (Velazco and Patterson, 2019) | 0 | 2 | Frugivore |
| Sturnira tildae (de la Torre, 1959) | 0 | 2 | Frugivore |
| Tonatia maresi (Williams, Willig and Reid, 1995) | 0 | 1 | Frugivore |
| Trachops cirrhosus (Spix, 1823) | 1 | 0 | Carnivorous |
| Uroderma bilobatum (Peters, 1866) | 5 | 8 | Frugivore |
| Vampyressa thyoune (Thomas, 1909) | 0 | 1 | Frugivore |
| Spectre of Vampires (Linnaeus, 1758) | 0 | 1 | Carnivorous |
| Total/Region | 196 | 82 | |
| Total number of individuals | 278 | ||
| Locality | Bat Species | Number of cPCR Positive Samples for Hemoplasma Screening (16S rRNA)/Total | Number of cPCR-Positive Samples for Hemoplasma Characterization (23S rRNA)/Total |
|---|---|---|---|
| Xapuri 10°10′95″ S/68°30′16″ W (n = 40) | Anoura caudifer | 1/1 | 0/1 |
| Artibeus lituratus | 1/3 | 0/1 | |
| Artbeus planirostis | 2/10 | 0/2 | |
| Carollia beikeith c.f. | 1/1 | 0/1 | |
| Carollia perspicillata | 12/12 | 2/12 | |
| Dermanura cinereus | 2/2 | 0/2 | |
| Glossophaga soricina | 3/3 | 1/3 | |
| Lophostoma silviculum | 2/2 | 1/2 | |
| Phyllostomus discolor | 4/4 | 0/4 | |
| Phyllostomus elongatus | 2/9 | 1/2 | |
| Phyllostomus hastatus | 6/6 | 0/6 | |
| Rhinophylla fischerae | 3/4 | 0/3 | |
| Stumira tildae | 1/2 | 0/1 | |
| Rio Branco 09°58′29″ S/ 67°48′36″ W (n = 44) | Artibeus lituratus | 8/44 | 2/8 |
| Artibeus planirostis | 8/44 | 2/8 | |
| Carollia brevicauda | 3/7 | 0/3 | |
| Carollia perspicillata | 19/59 | 4/19 | |
| Phyllostomus elongatus | 5/5 | 1/5 | |
| Platyrhinus infuscus | 1/2 | 1/1 | |
| Total | 84 | 15 |
| GenBank Access Number | Host/Location | Target Gene (Sequence Size) | Consultation Coverage | Value and | Identity | Host/Country |
|---|---|---|---|---|---|---|
| PV388069 | Carollia perspicillata/ Xapuri | 16S rRNA (563 bp) | 100% | 0.0 | 100% Mycoplasma sp. strain A100 (MH245134) | Carollia sowelli/ Belize |
| PV388070 | Phyllostomus elongatus/ Xapuri | 16S rRNA (566 bp) | 100% | 0.0 | 99.12% Mycoplasma sp. strain S61 (MZ048305) | Phyllostomus discolor/ Campo Grande, Brazil |
| PV388071 | Phyllostomus discolor/ Xapuri | 16S rRNA (558 bp) | 100% | 0.0 | 99% Mycoplasma sp. strain B72 (MZ048296) | Phyllostomus discolor/ Campo Grande, Brazil |
| PV388072 | Phyllostomus hastatus/ Xapuri | 16S rRNA (561 bp) | 100% | 0.0 | 98.22% Mycoplasma sp. strain S61 (MZ048305) | Phyllostomus discolor/ Campo Grande, Brazil |
| PV388073 | Phyllostomus hastatus/ Xapuri | 16S rRNA (561 bp) | 100% | 0.0 | 98.22% Mycoplasma sp. strain S71 (MZ048307) | Phyllostomus discolor/ Campo Grande, Brazil |
| PV388074 | Lophostoma silviculum/ Xapuri | 16S rRNA (561 bp) | 100% | 0.0 | 98% Mycoplasma sp. strain A35 (MH245145) | Trachops cirrhosus/ Belize |
| PV388075 | Rhinophylla fischerae/ Xapuri | 16S rRNA (563 bp) | 100% | 0.0 | 98.40% Mycoplasma sp. strain D159 (KY932722) | Desmodus rotundus/ Belize |
| PV388076 | Rhinophylla fischerae/ Xapuri | 16S rRNA (564 bp) | 100% | 0.0 | 98.40% Mycoplasma sp. estirpe D159 (KY932722) | Desmodus rotundus/ Belize |
| PV388077 | Stumira tildae/ Xapuri | 16S rRNA (561 bp) | 100% | 0.0 | 99.29% Mycoplasma sp. strain KAS 745 (MH24513) | Sturnira parvidens/ Belize |
| PV388078 | Phyllostomus elongatus/ Xapuri | 16S rRNA (563 bp) | 100% | 0.0 | 99.11% Mycoplasma sp. Strain S61(MZ048305) | Phyllostomus discolor/ Campo Grande, Brazil |
| PV388079 | Phyllostomus elongatus/ Xapuri | 16S rRNA (567 bp) | 100% | 0.0 | 98.59% Mycoplasma sp. strain S61 (MZ048305) | Phyllostomus discolor/ Campo Grande, Brazil |
| PV388080 | Phyllostomus hastatus/ Xapuri | 16S rRNA (461 bp) | 100% | 0.0 | 98.70% Mycoplasma sp. strain S61 (MZ048305) | Phyllostomus discolor/ Campo Grande, Brazil |
| PV388081 | Artibeus lituratus/ Rio Branco | 16S rRNA (558 bp) | 100% | 0.0 | 100% Mycoplasma sp. strain A12_b (MH245185) | Artibeus phaeotis/ Belize |
| PV388082 | Platyrhinus infuscus/ Rio Branco | 16S rRNA (561 bp) | 100% | 0.0 | 99.47% Mycoplasma sp. strain A100 (MH245134) | Carollia sowelli/ Belize |
| PV388083 | Dermanura cinereus/ Xapuri | 16S rRNA (562 bp) | 100% | 0.0 | 97.86% Mycoplasma sp. strain A100 (MH245134) | Carollia sowelli/ Belize |
| PV388084 | Carollia beikeith c.f./ Xapuri | 16S rRNA (561 bp) | 100% | 0.0 | 99.82% Mycoplasma sp. strain A100 (MH245134) | Carollia sowelli/ Belize |
| PV388085 | Anoura caudifer/ Xapuri | 16S rRNA (562 bp) | 100% | 0.0 | 97.70% Mycoplasma sp. strain S61 (MZ048305) | Phyllostomus discolor/ Brazil |
| PV364143 | Carollia perspicillata/ Xapuri | 23S rRNA (835 bp) | 100% | 0.0 | 88.32% ‘Candidatus Mycoplasma haematomolossi’ (OQ518944) | Molossus rufus/ Belize |
| PV364144 | Carollia perspicillata/ Xapuri | 23S rRNA (801 bp) | 97% | 0.0 | 94.03% Mycoplasma sp. strain 144 23S (OR753267,1) | Desmodus rotundus/ Brazil |
| PV364145 | Carollia perspicillata/ Xapuri | 23S rRNA (666 bp) | 99% | 0.0 | 91.82% Mycoplasma sp. strain 144 23S (OR753267,1) | Desmodus rotundus/ Brazil |
| Gene | bp | N | VS | GC% | g | gd (Mean ± SD) | π (Mean ± SD) | K |
|---|---|---|---|---|---|---|---|---|
| 16S rRNA | 541 | 16 | 51 | 46.5 | 12 | 0.9667 ± 0.031 | 0.05057 ± 0.00530 | 22.80 |
| 23S rRNA | 666 | 3 | 10 | 47.4 | 3 | 1 ± 0.740 | 0.01003 ± 0.00313 | 6.666 |
Disclaimer/Publisher’s Note: The statements, opinions and data contained in all publications are solely those of the individual author(s) and contributor(s) and not of MDPI and/or the editor(s). MDPI and/or the editor(s) disclaim responsibility for any injury to people or property resulting from any ideas, methods, instructions or products referred to in the content. |
© 2025 by the authors. Licensee MDPI, Basel, Switzerland. This article is an open access article distributed under the terms and conditions of the Creative Commons Attribution (CC BY) license (https://creativecommons.org/licenses/by/4.0/).
Share and Cite
Silva, A.I.d.; Franco, E.O.; Calchi, A.C.; Santos, F.C.B.d.; Verde, R.d.S.; de Mello, V.V.C.; Lee, D.A.B.; Secato, C.T.; Dias, C.M.; Machado, R.Z.; et al. Molecular Survey of Hemopathogens in Bats from the Western Brazilian Amazon. Pathogens 2025, 14, 527. https://doi.org/10.3390/pathogens14060527
Silva AId, Franco EO, Calchi AC, Santos FCBd, Verde RdS, de Mello VVC, Lee DAB, Secato CT, Dias CM, Machado RZ, et al. Molecular Survey of Hemopathogens in Bats from the Western Brazilian Amazon. Pathogens. 2025; 14(6):527. https://doi.org/10.3390/pathogens14060527
Chicago/Turabian StyleSilva, Abraão Isaque da, Eliz Oliveira Franco, Ana Cláudia Calchi, Francisco Chagas Bezerra dos Santos, Rair de Sousa Verde, Victória Valente Califre de Mello, Daniel Antônio Braga Lee, Caroline Tostes Secato, Clara Morato Dias, Rosangela Zacarias Machado, and et al. 2025. "Molecular Survey of Hemopathogens in Bats from the Western Brazilian Amazon" Pathogens 14, no. 6: 527. https://doi.org/10.3390/pathogens14060527
APA StyleSilva, A. I. d., Franco, E. O., Calchi, A. C., Santos, F. C. B. d., Verde, R. d. S., de Mello, V. V. C., Lee, D. A. B., Secato, C. T., Dias, C. M., Machado, R. Z., Roque, A. L. R., & André, M. R. (2025). Molecular Survey of Hemopathogens in Bats from the Western Brazilian Amazon. Pathogens, 14(6), 527. https://doi.org/10.3390/pathogens14060527

