Characterization of the Antibiotic and Copper Resistance of Emergent Species of Onion-Pathogenic Burkholderia Through Genome Sequence Analysis and High-Throughput Sequencing of Differentially Enriched Random Transposon Mutants
Abstract
1. Introduction
2. Materials and Methods
2.1. Bacterial Strains and Culture Media
2.2. DNA Extraction, Whole Genome Sequencing, and De Novo Genome Assembly
2.3. Phylogenomics and ARGs Prediction
2.4. Transposon Mutagenesis and Copper Resistance Screening
2.5. Amplification of MiniTn-Tagged DNA Fragments and DNA Sequencing
2.6. Sequencing Analysis of Transposon Insertion Sites

3. Results and Discussion
3.1. De Novo Assembly of the Genomes of B. cenocepacia CCRMBC56 and B. orbicola CCRMBC23
3.2. Comparative Genomic Analysis

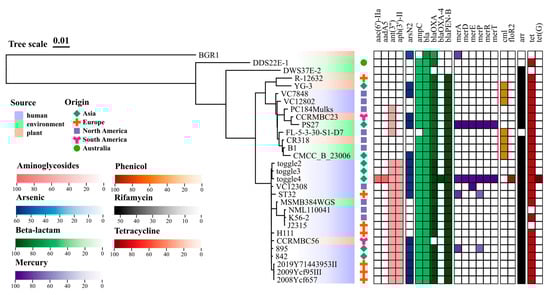
3.3. ARG Prediction
3.4. Identification of Essential Genes for Normal and Copper-Stressed Conditions
3.5. Identification of Beneficial and Deleterious Gene Mutations for Resistance to Copper Stress of B. cenocepacia CCRMBC56
4. Conclusions
Supplementary Materials
Author Contributions
Funding
Institutional Review Board Statement
Informed Consent Statement
Data Availability Statement
Conflicts of Interest
References
- Dhole, S.; Mahakalkar, C.; Kshirsagar, S.; Bhargava, A. Antibiotic Prophylaxis in Surgery: Current Insights and Future Directions for Surgical Site Infection Prevention. Cureus 2023, 15, e47858. [Google Scholar] [CrossRef] [PubMed]
- Tang, K.W.K.; Millar, B.C.; Moore, J.E. Antimicrobial Resistance (AMR). Br. J. Biomed. Sci. 2023, 80, 11387. [Google Scholar] [CrossRef] [PubMed]
- Hutchings, M.I.; Truman, A.W.; Wilkinson, B. Antibiotics: Past, present and future. Curr. Opin. Microbiol. 2019, 51, 72–80. [Google Scholar] [CrossRef] [PubMed]
- Llor, C.; Bjerrum, L. Antimicrobial resistance: Risk associated with antibiotic overuse and initiatives to reduce the problem. Ther. Adv. Drug Saf. 2014, 5, 229–241. [Google Scholar] [CrossRef]
- Mohareb, A.M.; Letourneau, A.R.; Sánchez, S.M.; Walensky, R.P.; Hyle, E.P. Addressing Antibiotic Overuse in the Outpatient Setting: Lessons from Behavioral Economics. Mayo Clin. Proc. 2021, 96, 537–542. [Google Scholar] [CrossRef]
- Muteeb, G.; Rehman, M.T.; Shahwan, M.; Aatif, M. Origin of Antibiotics and Antibiotic Resistance, and Their Impacts on Drug Development: A Narrative Review. Pharmaceuticals 2023, 16, 1615. [Google Scholar] [CrossRef]
- Antimicrobial resistance: A silent pandemic. Nat. Commun. 2024, 15, 6198. [CrossRef]
- Sirota, M. Should we stop referring to the pandemic of antimicrobial resistance as silent? JAC Antimicrob. Resist. 2024, 6, dlae018. [Google Scholar] [CrossRef]
- Graham, D.W.; Bergeron, G.; Bourassa, M.W.; Dickson, J.; Gomes, F.; Howe, A.; Kahn, L.H.; Morley, P.S.; Scott, H.M.; Simjee, S.; et al. Complexities in understanding antimicrobial resistance across domesticated animal, human, and environmental systems. Ann. N. Y. Acad. Sci. 2019, 1441, 17–30. [Google Scholar] [CrossRef]
- Ager, E.O.; Carvalho, T.; Silva, E.M.; Ricke, S.C.; Hite, J.L. Global trends in antimicrobial resistance on organic and conventional farms. Sci. Rep. 2023, 13, 22608. [Google Scholar] [CrossRef]
- McKernan, C.; Benson, T.; Farrell, S.; Dean, M. Antimicrobial use in agriculture: Critical review of the factors influencing behaviour. JAC Antimicrob. Resist. 2021, 3, dlab178. [Google Scholar] [CrossRef] [PubMed]
- Wang, H.; Qi, J.-F.; Qin, R.; Ding, K.; Graham, D.W.; Zhu, Y.-G. Intensified livestock farming increases antibiotic resistance genotypes and phenotypes in animal feces. Commun. Earth Environ. 2023, 4, 123. [Google Scholar] [CrossRef]
- Yu, Y.; Liu, H.; Xia, H.; Chu, Z. Double- or Triple-Tiered Protection: Prospects for the Sustainable Application of Copper-Based Antimicrobial Compounds for Another Fourteen Decades. Int. J. Mol. Sci. 2023, 24, 10893. [Google Scholar] [CrossRef]
- Elkins, R.B.; Temple, T.N.; Shaffer, C.A.; Ingels, C.A.; Lindow, S.B.; Zoller, B.G.; Johnson, K.B. Evaluation of Dormant-Stage Inoculum Sanitation as a Component of a Fire Blight Management Program for Fresh-Market Bartlett Pear. Plant Dis. 2015, 99, 1147–1152. [Google Scholar] [CrossRef] [PubMed]
- Ninot, A.; Aletà, N.; Moragrega, C.; Montesinos, E. Evaluation of a Reduced Copper Spraying Program to Control Bacterial Blight of Walnut. Plant Dis. 2002, 86, 583–587. [Google Scholar] [CrossRef] [PubMed]
- Wimalajeewa, D.; Cahill, R.; Hepworth, G.; Schneider, H.; Washbourne, J. Chemical control of bacterial canker (Pseudomonas syringae pv. syringae) of apricot and cherry in Victoria. Aust. J. Exp. Agric. 1991, 31, 705–708. [Google Scholar] [CrossRef]
- US EPA (Ed.) Reregistration Eligibility Decision (RED) for Coppers; EPA 738-R-09-304; U.S. Government Printing Office: Washington, DC, USA, 2009. [Google Scholar]
- Arendsen, L.P.; Thakar, R.; Sultan, A.H. The Use of Copper as an Antimicrobial Agent in Health Care, Including Obstetrics and Gynecology. Clin. Microbiol. Rev. 2019, 32, 00125-18. [Google Scholar] [CrossRef]
- Benhalima, L.; Amri, S.; Bensouilah, M.; Ouzrout, R. Antibacterial effect of copper sulfate against multi-drug resistant nosocomial pathogens isolated from clinical samples. Pak. J. Med. Sci. 2019, 35, 1322–1328. [Google Scholar] [CrossRef]
- Ladomersky, E.; Petris, M.J. Copper tolerance and virulence in bacteria. Metallomics 2015, 7, 957–964. [Google Scholar] [CrossRef]
- Ramos-Zúñiga, J.; Bruna, N.; Pérez-Donoso, J.M. Toxicity Mechanisms of Copper Nanoparticles and Copper Surfaces on Bacterial Cells and Viruses. Int. J. Mol. Sci. 2023, 24, 10503. [Google Scholar] [CrossRef]
- Wallner, A.; King, E.; Ngonkeu, E.L.M.; Moulin, L.; Béna, G. Genomic analyses of Burkholderia cenocepacia reveal multiple species with differential host-adaptation to plants and humans. BMC Genom. 2019, 20, 803. [Google Scholar] [CrossRef] [PubMed]
- Morales-Ruíz, L.M.; Rodríguez-Cisneros, M.; Kerber-Díaz, J.C.; Rojas-Rojas, F.U.; Ibarra, J.A.; Estrada-de Los Santos, P. Burkholderia orbicola sp. nov., a novel species within the Burkholderia cepacia complex. Arch. Microbiol. 2022, 204, 178. [Google Scholar] [CrossRef] [PubMed]
- Velez, L.S.; Aburjaile, F.F.; Farias, A.R.G.; Baia, A.D.B.; Oliveira, W.J.; Silva, A.M.F.; Benko-Iseppon, A.M.; Azevedo, V.; Brenig, B.; Ham, J.H.; et al. Burkholderia semiarida sp. nov. and Burkholderia sola sp. nov., two novel B. cepacia complex species causing onion sour skin. Syst. Appl. Microbiol. 2023, 46, 126415. [Google Scholar] [CrossRef] [PubMed]
- Burkholder, W.H. Sour skin, a bacterial rot of Onion bulbs. Phytopathology 1950, 40, 115–117. [Google Scholar]
- Tsuji, M.; Kadota, I. Identification and phylogenetic analysis of Burkholderia cepacia complex bacteria isolated from rot of onion bulbs in Tohoku region of Japan. J. General. Plant Pathol. 2020, 86, 376–386. [Google Scholar] [CrossRef]
- Baia, A.D.B.; Silva, A.M.F.; Ribeiro, B.G.; Souza, C.C.; Silva Júnior, W.J.; Balbino, V.Q.; Leal, C.M.; de Farias, A.R.G.; Souza, E.B.; Gama, M.A.S. Predominance of Burkholderia cenocepacia lineages causing onion sour skin in the semi-arid region of north-east Brazil. Plant Pathol. 2021, 70, 521–533. [Google Scholar] [CrossRef]
- García-Romero, I.; Valvano, M.A. Complete Genome Sequence of Burkholderia cenocepacia K56-2, an Opportunistic Pathogen. Microbiol. Resour. Announc. 2020, 9, 01015-20. [Google Scholar] [CrossRef]
- Jones, A.M.; Dodd, M.E.; Webb, A.K. Burkholderia cepacia: Current clinical issues, environmental controversies and ethical dilemmas. Eur. Respir. J. 2001, 17, 295–301. [Google Scholar] [CrossRef]
- Jaiyesimi, O.A.; McAvoy, A.C.; Fogg, D.N.; Garg, N. Metabolomic profiling of Burkholderia cenocepacia in synthetic cystic fibrosis sputum medium reveals nutrient environment-specific production of virulence factors. Sci. Rep. 2021, 11, 21419. [Google Scholar] [CrossRef]
- Leitão, J.H.; Sousa, S.A.; Ferreira, A.S.; Ramos, C.G.; Silva, I.N.; Moreira, L.M. Pathogenicity, virulence factors, and strategies to fight against Burkholderia cepacia complex pathogens and related species. Appl. Microbiol. Biotechnol. 2010, 87, 31–40. [Google Scholar] [CrossRef]
- Ansari, M.; Taghavi, S.M.; Zarei, S.; Miri, K.; Portier, P.; Osdaghi, E. Pathogenicity and molecular phylogenetic analysis reveal a distinct position of the banana fingertip rot pathogen among the Burkholderia cenocepacia genomovars. Plant Pathol. 2019, 68, 804–815. [Google Scholar] [CrossRef]
- Lee, Y.-A.; Chan, C.-W.; Shiao, Y.-Y.; Chao, C.-P. Determination of genomovar status of Burkholderia cepacia causing banana finger-tip rot and Development of a simple semi-selective medium for isolation of the pathogen. Plant Pathol. Bull. 2004, 13, 267–274. [Google Scholar]
- Rhodes, K.A.; Schweizer, H.P. Antibiotic resistance in Burkholderia species. Drug Resist. Updat. 2016, 28, 82–90. [Google Scholar] [CrossRef] [PubMed]
- Ganesan, S.; Sajjan, U.S. Host Evasion by Burkholderia cenocepacia. Front. Cell. Infect. Microbiol. 2012, 1, 25. [Google Scholar] [CrossRef]
- Scoffone, V.C.; Chiarelli, L.R.; Trespidi, G.; Mentasti, M.; Riccardi, G.; Buroni, S. Burkholderia cenocepacia Infections in Cystic Fibrosis Patients: Drug Resistance and Therapeutic Approaches. Front. Microbiol. 2017, 8, 1592. [Google Scholar] [CrossRef]
- Holden, M.T.G.; Seth-Smith, H.M.B.; Crossman, L.C.; Sebaihia, M.; Bentley, S.D.; Cerdeño-Tárraga, A.M.; Thomson, N.R.; Bason, N.; Quail, M.A.; Sharp, S.; et al. The Genome of Burkholderia cenocepacia J2315, an Epidemic Pathogen of Cystic Fibrosis Patients. J. Bacteriol. 2009, 191, 261–277. [Google Scholar] [CrossRef]
- Kolmogorov, M.; Yuan, J.; Lin, Y.; Pevzner, P.A. Assembly of long, error-prone reads using repeat graphs. Nat. Biotechnol. 2019, 37, 540–546. [Google Scholar] [CrossRef]
- Hunt, M.; Silva, N.D.; Otto, T.D.; Parkhill, J.; Keane, J.A.; Harris, S.R. Circlator: Automated circularization of genome assemblies using long sequencing reads. Genome Biol. 2015, 16, 294. [Google Scholar] [CrossRef]
- Gurevich, A.; Saveliev, V.; Vyahhi, N.; Tesler, G. QUAST: Quality assessment tool for genome assemblies. Bioinformatics 2013, 29, 1072–1075. [Google Scholar] [CrossRef]
- Manni, M.; Berkeley, M.R.; Seppey, M.; Zdobnov, E.M. BUSCO: Assessing Genomic Data Quality and Beyond. Curr. Protoc. 2021, 1, e323. [Google Scholar] [CrossRef]
- Richter, M.; Rosselló-Móra, R.; Oliver Glöckner, F.; Peplies, J. JSpeciesWS: A web server for prokaryotic species circumscription based on pairwise genome comparison. Bioinformatics 2016, 32, 929–931. [Google Scholar] [CrossRef] [PubMed]
- Schwengers, O.; Jelonek, L.; Dieckmann, M.A.; Beyvers, S.; Blom, J.; Goesmann, A. Bakta: Rapid and standardized annotation of bacterial genomes via alignment-free sequence identification. Microb. Genom. 2021, 7, 000685. [Google Scholar] [CrossRef] [PubMed]
- Emms, D.M.; Kelly, S. OrthoFinder: Phylogenetic orthology inference for comparative genomics. Genome Biol. 2019, 20, 238. [Google Scholar] [CrossRef] [PubMed]
- Feldgarden, M.; Brover, V.; Gonzalez-Escalona, N.; Frye, J.G.; Haendiges, J.; Haft, D.H.; Hoffmann, M.; Pettengill, J.B.; Prasad, A.B.; Tillman, G.E.; et al. AMRFinderPlus and the Reference Gene Catalog facilitate examination of the genomic links among antimicrobial resistance, stress response, and virulence. Sci. Rep. 2021, 11, 12728. [Google Scholar] [CrossRef] [PubMed]
- Kwon, Y.M.; Ricke, S.C. Efficient amplification of multiple transposon-flanking sequences. J. Microbiol. Methods 2000, 41, 195–199. [Google Scholar] [CrossRef]
- Bolger, A.M.; Lohse, M.; Usadel, B. Trimmomatic: A flexible trimmer for Illumina sequence data. Bioinformatics 2014, 30, 2114–2120. [Google Scholar] [CrossRef]
- Martin, M. Cutadapt removes adapter sequences from high-throughput sequencing reads. EMBnet J. 2011, 17, 10–12. [Google Scholar] [CrossRef]
- Barquist, L.; Mayho, M.; Cummins, C.; Cain, A.K.; Boinett, C.J.; Page, A.J.; Langridge, G.C.; Quail, M.A.; Keane, J.A.; Parkhill, J. The TraDIS toolkit: Sequencing and analysis for dense transposon mutant libraries. Bioinformatics 2016, 32, 1109–1111. [Google Scholar] [CrossRef]
- Yu, G.; Wang, L.G.; Han, Y.; He, Q.Y. clusterProfiler: An R package for comparing biological themes among gene clusters. Omics 2012, 16, 284–287. [Google Scholar] [CrossRef]
- Gu, Z.; Gu, L.; Eils, R.; Schlesner, M.; Brors, B. circlize implements and enhances circular visualization in R. Bioinformatics 2014, 30, 2811–2812. [Google Scholar] [CrossRef]
- Jain, C.; Rodriguez-R, L.M.; Phillippy, A.M.; Konstantinidis, K.T.; Aluru, S. High throughput ANI analysis of 90K prokaryotic genomes reveals clear species boundaries. Nat. Commun. 2018, 9, 5114. [Google Scholar] [CrossRef] [PubMed]
- Daligault, H.E.; Davenport, K.W.; Minogue, T.D.; Bishop-Lilly, K.A.; Broomall, S.M.; Bruce, D.C.; Chain, P.S.; Coyne, S.R.; Frey, K.G.; Gibbons, H.S.; et al. Whole-Genome Assemblies of 56 Burkholderia Species. Genome Announc. 2014, 2, 01106-14. [Google Scholar] [CrossRef] [PubMed]
- Rodriguez-R, L.M.; Conrad, R.E.; Feistel, D.J.; Viver, T.; Rosselló-Móra, R.; Konstantinidis, K.T. A natural definition for a bacterial strain and clonal complex. bioRxiv 2022. [Google Scholar] [CrossRef]
- Rodriguez, R.L.; Conrad, R.E.; Viver, T.; Feistel, D.J.; Lindner, B.G.; Venter, S.N.; Orellana, L.H.; Amann, R.; Rossello-Mora, R.; Konstantinidis, K.T. An ANI gap within bacterial species that advances the definitions of intra-species units. mBio 2024, 15, e0269623. [Google Scholar] [CrossRef] [PubMed]
- Rodriguez, R.L.; Jain, C.; Conrad, R.E.; Aluru, S.; Konstantinidis, K.T. Reply to: “Re-evaluating the evidence for a universal genetic boundary among microbial species”. Nat. Commun. 2021, 12, 4060. [Google Scholar] [CrossRef]
- Jin, Y.; Zhou, J.; Zhou, J.; Hu, M.; Zhang, Q.; Kong, N.; Ren, H.; Liang, L.; Yue, J. Genome-based classification of Burkholderia cepacia complex provides new insight into its taxonomic status. Biol. Direct 2020, 15, 6. [Google Scholar] [CrossRef]
- Mullins, A.J.; Mahenthiralingam, E. The Hidden Genomic Diversity, Specialized Metabolite Capacity, and Revised Taxonomy of Burkholderia Sensu Lato. Front. Microbiol. 2021, 12, 726847. [Google Scholar] [CrossRef]
- Kolde, R. pheatmap: Pretty Heatmaps. 2018. Available online: https://github.com/raivokolde/pheatmap (accessed on 26 January 2025).
- Sakagianni, A.; Koufopoulou, C.; Feretzakis, G.; Kalles, D.; Verykios, V.S.; Myrianthefs, P.; Fildisis, G. Using Machine Learning to Predict Antimicrobial Resistance-A Literature Review. Antibiotics 2023, 12, 452. [Google Scholar] [CrossRef]
- Su, M.; Satola, S.W.; Read, T.D. Genome-Based Prediction of Bacterial Antibiotic Resistance. J. Clin. Microbiol. 2019, 57, 10-1128. [Google Scholar] [CrossRef]
- USDA, United States Department of Agriculture. ARS Research on Antimicrobial Resistance (AMR) and Alternatives to Antibiotics (ATA). Antimicrobial Resistance (AMR). Available online: https://www.ars.usda.gov/research/amr/ (accessed on 24 June 2024).
- Guerra, D.; Vidal, P.; Paccoud, O.; Maillard, A.; Cachera, L.; Junot, H.; Gauzit, R.; Zahar, J.R.; Abreu, M.A.; Bleibtreu, A. Dual beta-lactam treatment: Pros and cons. Porto Biomed. J. 2022, 7, e189. [Google Scholar] [CrossRef]
- Ma, H.R.; Xu, H.Z.; Kim, K.; Anderson, D.J.; You, L. Private benefit of β-lactamase dictates selection dynamics of combination antibiotic treatment. Nat. Commun. 2024, 15, 8337. [Google Scholar] [CrossRef] [PubMed]
- Schwendener, S.; Perreten, V. The bla and mec families of β-lactam resistance genes in the genera Macrococcus, Mammaliicoccus and Staphylococcus: An in-depth analysis with emphasis on Macrococcus. J. Antimicrob. Chemother. 2022, 77, 1796–1827. [Google Scholar] [CrossRef] [PubMed]
- Xie, J.; Chen, Y.; Cai, G.; Cai, R.; Hu, Z.; Wang, H. Tree Visualization By One Table (tvBOT): A web application for visualizing, modifying and annotating phylogenetic trees. Nucleic Acids Res. 2023, 51, W587–W592. [Google Scholar] [CrossRef] [PubMed]
- Holten, K.B.; Onusko, E.M. Appropriate prescribing of oral beta-lactam antibiotics. Am. Fam. Physician 2000, 62, 611–620. [Google Scholar]
- Arul Selvaraj, R.C.; Rajendran, M.; Nagaiah, H.P. Re-Potentiation of β-Lactam Antibiotic by Synergistic Combination with Biogenic Copper Oxide Nanocubes against Biofilm Forming Multidrug-Resistant Bacteria. Molecules 2019, 24, 3055. [Google Scholar] [CrossRef]
- Vasiliev, G.; Kubo, A.-L.; Vija, H.; Kahru, A.; Bondar, D.; Karpichev, Y.; Bondarenko, O. Synergistic antibacterial effect of copper and silver nanoparticles and their mechanism of action. Sci. Rep. 2023, 13, 9202. [Google Scholar] [CrossRef]
- Gupta, D.; Singh, A.; Khan, A.U. Nanoparticles as Efflux Pump and Biofilm Inhibitor to Rejuvenate Bactericidal Effect of Conventional Antibiotics. Nanoscale Res. Lett. 2017, 12, 454. [Google Scholar] [CrossRef]
- Orta-Rivera, A.M.; Meléndez-Contés, Y.; Medina-Berríos, N.; Gómez-Cardona, A.M.; Ramos-Rodríguez, A.; Cruz-Santiago, C.; González-Dumeng, C.; López, J.; Escribano, J.; Rivera-Otero, J.J.; et al. Copper-Based Antibiotic Strategies: Exploring Applications in the Hospital Setting and the Targeting of Cu Regulatory Pathways and Current Drug Design Trends. Inorganics 2023, 11, 252. [Google Scholar] [CrossRef]
- Wickham, H. Ggplot2: Elegant Graphics for Data Analysis, 2nd ed.; Use R! Springer International Publishing: Berlin/Heidelberg, Germany, 2013. [Google Scholar]
- Giachino, A.; Waldron, K.J. Copper tolerance in bacteria requires the activation of multiple accessory pathways. Mol. Microbiol. 2020, 114, 377–390. [Google Scholar] [CrossRef]
- Moreira Martins, P.M.; Gong, T.; de Souza, A.A.; Wood, T.K. Copper Kills Escherichia coli Persister Cells. Antibiotics 2020, 9, 506. [Google Scholar] [CrossRef]
- Porcheron, G.; Garénaux, A.; Proulx, J.; Sabri, M.; Dozois, C.M. Iron, copper, zinc, and manganese transport and regulation in pathogenic Enterobacteria: Correlations between strains, site of infection and the relative importance of the different metal transport systems for virulence. Front. Cell Infect. Microbiol. 2013, 3, 90. [Google Scholar] [CrossRef] [PubMed]
- Arizala, D.; Arif, M. Impact of Homologous Recombination on Core Genome Evolution and Host Adaptation of Pectobacterium parmentieri. Genome Biol. Evol. 2024, 16, evae032. [Google Scholar] [CrossRef] [PubMed]
- Tripathi, A.K.; Saxena, P.; Thakur, P.; Rauniyar, S.; Samanta, D.; Gopalakrishnan, V.; Singh, R.N.; Sani, R.K. Transcriptomics and Functional Analysis of Copper Stress Response in the Sulfate-Reducing Bacterium Desulfovibrio alaskensis G20. Int. J. Mol. Sci. 2022, 23, 1396. [Google Scholar] [CrossRef] [PubMed]
- Baker, J.; Sitthisak, S.; Sengupta, M.; Johnson, M.; Jayaswal, R.K.; Morrissey, J.A. Copper stress induces a global stress response in Staphylococcus aureus and represses sae and agr expression and biofilm formation. Appl. Environ. Microbiol. 2010, 76, 150–160. [Google Scholar] [CrossRef]
- Lee, D.H.; O’Connor, T.R.; Pfeifer, G.P. Oxidative DNA damage induced by copper and hydrogen peroxide promotes CG-->TT tandem mutations at methylated CpG dinucleotides in nucleotide excision repair-deficient cells. Nucleic Acids Res. 2002, 30, 3566–3573. [Google Scholar] [CrossRef]
- Peralta, D.R.; Farizano, J.V.; Bulacio Gil, N.; Corbalán, N.S.; Pomares, M.F.; Vincent, P.A.; Adler, C. Less is more: Enterobactin concentration dependency in copper tolerance and toxicity. Front. Mol. Biosci. 2022, 9, 961917. [Google Scholar] [CrossRef]
- Cosgrove, K.; Coutts, G.; Jonsson, I.M.; Tarkowski, A.; Kokai-Kun, J.F.; Mond, J.J.; Foster, S.J. Catalase (KatA) and alkyl hydroperoxide reductase (AhpC) have compensatory roles in peroxide stress resistance and are required for survival, persistence, and nasal colonization in Staphylococcus aureus. J. Bacteriol. 2007, 189, 1025–1035. [Google Scholar] [CrossRef]
- Saenkham, P.; Ritter, M.; Donati, G.L.; Subashchandrabose, S. Copper primes adaptation of uropathogenic Escherichia coli to superoxide stress by activating superoxide dismutases. PLoS Pathog. 2020, 16, e1008856. [Google Scholar] [CrossRef]
- Rowland, J.L.; Niederweis, M. A multicopper oxidase is required for copper resistance in Mycobacterium tuberculosis. J. Bacteriol. 2013, 195, 3724–3733. [Google Scholar] [CrossRef]
- Hu, Y.; Liu, B. The Copper Efflux Regulator (CueR). Subcell. Biochem. 2024, 104, 17–31. [Google Scholar] [CrossRef]
- Hyre, A.; Casanova-Hampton, K.; Subashchandrabose, S. Copper Homeostatic Mechanisms and Their Role in the Virulence of Escherichia coli and Salmonella enterica. EcoSal Plus 2021, 9, eESP00142020. [Google Scholar] [CrossRef] [PubMed]
- Chaturvedi, K.S.; Henderson, J.P. Pathogenic adaptations to host-derived antibacterial copper. Front. Cell. Infect. Microbiol. 2014, 4, 3. [Google Scholar] [CrossRef] [PubMed]
- Yang, S.; Lian, G. ROS and diseases: Role in metabolism and energy supply. Mol. Cell Biochem. 2020, 467, 1–12. [Google Scholar] [CrossRef] [PubMed]




| Sample 1 | Total Reads | Reads Matched | % Matched | Reads Mapped | % Mapped | Total Unique Insertion Sites | Total Seq Len/Total UIS |
|---|---|---|---|---|---|---|---|
| Control 1 | 15,089,775 | 2,487,624 | 16.48549 | 1,109,433 | 44.5981 | 88,092 | 88.32355 |
| Control 2 | 9,778,537 | 1,862,460 | 19.04641 | 889,442 | 47.7563 | 78,646 | 98.9319 |
| Control 3 | 15,373,016 | 2,460,912 | 16.008 | 1,138,419 | 46.26005 | 85,234 | 91.28514 |
| Condition 1 | 9,686,912 | 1,801,336 | 18.59556 | 833,144 | 46.25145 | 76,117 | 102.2189 |
| Condition 2 | 12,189,030 | 2,360,912 | 19.36915 | 1,140,352 | 48.30133 | 84,853 | 91.69503 |
| Condition 3 | 13,791,454 | 2,605,272 | 18.89048 | 1,322,081 | 50.74637 | 100,160 | 77.68169 |
Disclaimer/Publisher’s Note: The statements, opinions and data contained in all publications are solely those of the individual author(s) and contributor(s) and not of MDPI and/or the editor(s). MDPI and/or the editor(s) disclaim responsibility for any injury to people or property resulting from any ideas, methods, instructions or products referred to in the content. |
© 2025 by the authors. Licensee MDPI, Basel, Switzerland. This article is an open access article distributed under the terms and conditions of the Creative Commons Attribution (CC BY) license (https://creativecommons.org/licenses/by/4.0/).
Share and Cite
Padilla, J.J.; da Gama, M.A.S.; Barphagha, I.; Ham, J.H. Characterization of the Antibiotic and Copper Resistance of Emergent Species of Onion-Pathogenic Burkholderia Through Genome Sequence Analysis and High-Throughput Sequencing of Differentially Enriched Random Transposon Mutants. Pathogens 2025, 14, 226. https://doi.org/10.3390/pathogens14030226
Padilla JJ, da Gama MAS, Barphagha I, Ham JH. Characterization of the Antibiotic and Copper Resistance of Emergent Species of Onion-Pathogenic Burkholderia Through Genome Sequence Analysis and High-Throughput Sequencing of Differentially Enriched Random Transposon Mutants. Pathogens. 2025; 14(3):226. https://doi.org/10.3390/pathogens14030226
Chicago/Turabian StylePadilla, Jonas J., Marco A. S. da Gama, Inderjit Barphagha, and Jong Hyun Ham. 2025. "Characterization of the Antibiotic and Copper Resistance of Emergent Species of Onion-Pathogenic Burkholderia Through Genome Sequence Analysis and High-Throughput Sequencing of Differentially Enriched Random Transposon Mutants" Pathogens 14, no. 3: 226. https://doi.org/10.3390/pathogens14030226
APA StylePadilla, J. J., da Gama, M. A. S., Barphagha, I., & Ham, J. H. (2025). Characterization of the Antibiotic and Copper Resistance of Emergent Species of Onion-Pathogenic Burkholderia Through Genome Sequence Analysis and High-Throughput Sequencing of Differentially Enriched Random Transposon Mutants. Pathogens, 14(3), 226. https://doi.org/10.3390/pathogens14030226

