Metagenomic Analysis of the Gastrointestinal Phageome and Incorporated Dysbiosis in Children with Persistent Diarrhea of Unknown Etiology in Vietnam
Abstract
1. Introduction
2. Materials and Methods
2.1. Sample Collection
2.2. Investigation of Processes for Extracting Phage Metagenomic Material
2.2.1. Investigation of Processes
2.2.2. Synthesis of cDNA and Sequencing
2.3. Extraction of Gut Phage Metagenomes from the Healthy and Diarrheal Children and Shotgun Metagenomic Sequencing
2.4. Taxonomic Annotation and Metagenomic Analysis
2.5. Statistical Analysis
3. Results
3.1. Investigation of Optimal Processes for Phage’s Enrichment and Extraction of Phage’s Metagenome
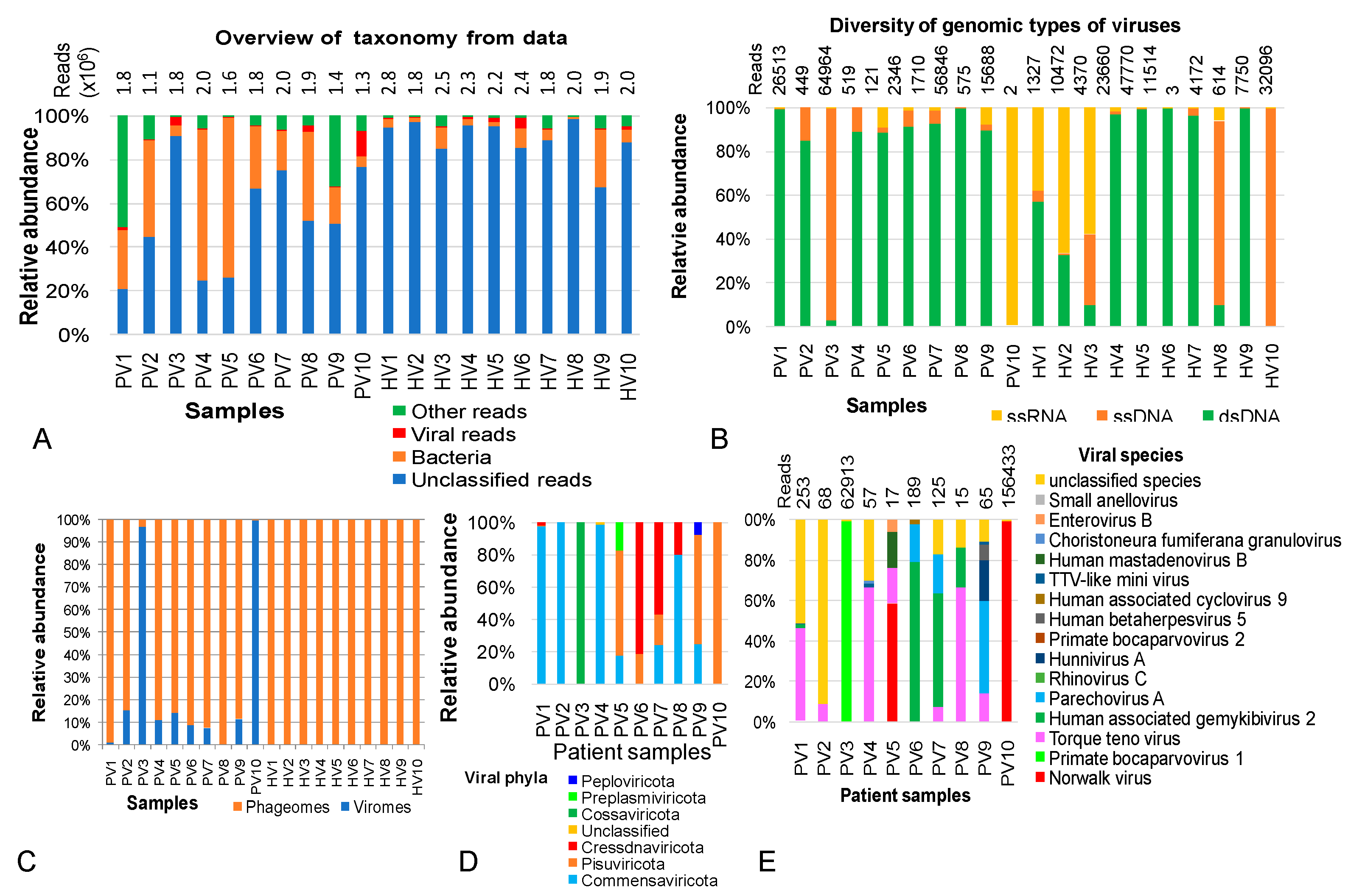
3.2. Overview of Metagenomic Data of the Gastrointestinal Phageome and Analysis of Viral Communities in the Healthy Children and Children with NIPD
3.3. The Intestinal Phage Compositions in the Healthy Children and Children with NIPD
3.4. Analysis of Bacterial Gene Origins in the Phage Metagenomic Data
3.5. Primary Interaction of Bacteria and Phages Revealed by Phage Metagenomic Analysis
4. Discussion
4.1. Filtration and DNAse I Treatment Enriched Viral Metagenome from Fecal Supernatant, and Combined Use of TopPURE and QIAamp Kits Improves Phage Recovery
4.2. Metagenomic Data of Intestinal Phageomes in Children with Persistent Diarrhea Children Reveal Uncommon Viruses Associated with Diarrhea
4.3. Variability of Intestinal Phage Compositions Between Control and the Persistent Diarrhea Groups
4.4. Bacterial Genes in Phage Metagenomic Data Reflect Bacterial Variability and Dysbiosis in Persistent Diarrhea
4.5. Bacteria–Phage Interaction Exhibits the Antagonistic and Balancing
4.6. Study Limitations and Future Research Directions
5. Conclusions
Supplementary Materials
Author Contributions
Funding
Institutional Review Board Statement
Informed Consent Statement
Data Availability Statement
Acknowledgments
Conflicts of Interest
Abbreviations
| NIPD | Not-yet-identified pathogenic persistent diarrhea |
References
- Alemu, Z.A.; Girmay, A.M.; Teklu, K.T.; Adugna, E.A.; Serte, M.G.; Alemayehu, T.A.; Likasa, B.W.; Collyer, B.; Mehari, Z.; Salasibew, M.; et al. Prevalence of Diarrhea Disease and Associated Factors among Children under 5 Years in Geshiyaro Project Implementation Sites in Ethiopia: A Cross-Sectional Study. Health Sci. Rep. 2025, 8, e70380. [Google Scholar] [CrossRef]
- Anders, K.L.; Thompson, C.N.; Thuy, N.T.V.; Nguyet, N.M.; Tu, L.T.P.; Dung, T.T.N.; Phat, V.V.; Van, N.T.H.; Hieu, N.T.; Tham, N.T.H.; et al. The Epidemiology and Aetiology of Diarrhoeal Disease in Infancy in Southern Vietnam: A Birth Cohort Study. Int. J. Infect. Dis. 2015, 35, 3–10. [Google Scholar] [CrossRef] [PubMed]
- Vu, N.T.; Le, V.P.; Le, H.C.; Nguyen, G.K.; Weintraub, A. Etiology and Epidemiology of Diarrhea in Children in Hanoi, Vietnam. Int. J. Infect. Dis. 2006, 10, 298–308. [Google Scholar] [CrossRef]
- Moore, S.R.; Lima, N.L.; Soares, A.M.; Oriá, R.B.; Pinkerton, R.C.; Barrett, L.J.; Guerrant, R.L.; Lima, A.A.M. Prolonged Episodes of Acute Diarrhea Reduce Growth and Increase Risk of Persistent Diarrhea in Children. Gastroenterology 2010, 139, 1156–1164. [Google Scholar] [CrossRef] [PubMed]
- de Andrade, J.A.B.; Fagundes-Neto, U. Persistent Diarrhea: Still an Important Challenge for the Pediatrician. J. Pediatr. (Rio J.) 2011, 87, 199–205. [Google Scholar] [CrossRef] [PubMed][Green Version]
- Abba, K.; Sinfield, R.; Hart, C.A.; Garner, P. Pathogens Associated with Persistent Diarrhoea in Children in Low and Middle Income Countries: Systematic Review. BMC Infect. Dis. 2009, 9, 88. [Google Scholar] [CrossRef]
- Gilbert, J.A.; Blaser, M.J.; Caporaso, J.G.; Jansson, J.K.; Lynch, S.V.; Knight, R. Current Understanding of the Human Microbiome. Nat. Med. 2018, 24, 392–400. [Google Scholar] [CrossRef]
- Bankole, T.; Li, Y. The Early-Life Gut Microbiome in Common Pediatric Diseases: Roles and Therapeutic Implications. Front. Nutr. 2025, 12, 1597206. [Google Scholar] [CrossRef]
- Li, Y.; Xia, S.; Jiang, X.; Feng, C.; Gong, S.; Ma, J.; Fang, Z.; Yin, J.; Yin, Y. Gut Microbiota and Diarrhea: An Updated Review. Front. Cell Infect. Microbiol. 2021, 11, 625210. [Google Scholar] [CrossRef]
- Bao, S.; Wang, H.; Li, W.; Wu, H.; Lu, C.; Yong, L.; Zhang, Q.; Lu, X.; Zhao, M.; Lu, J.; et al. Viral Metagenomics of the Gut Virome of Diarrheal Children with Rotavirus A Infection. Gut Microbes 2023, 15, 2234653. [Google Scholar] [CrossRef]
- Gallardo, P.; Izquierdo, M.; Viver, T.; Bustos-Caparros, E.; Piras, D.; Vidal, R.M.; Harmsen, H.J.M.; Farfan, M.J. A Metagenomic Approach to Unveil the Association between Fecal Gut Microbiota and Short-Chain Fatty Acids in Diarrhea Caused by Diarrheagenic Escherichia coli in Children. Microb. Cell 2024, 11, 116–127. [Google Scholar] [CrossRef]
- Tesfaw, G.; Siraj, D.S.; Abdissa, A.; Jakobsen, R.R.; Johansen, Ø.H.; Zangenberg, M.; Hanevik, K.; Mekonnen, Z.; Langeland, N.; Bjørang, O.; et al. Gut Microbiota Patterns Associated with Duration of Diarrhea in Children under Five Years of Age in Ethiopia. Nat. Commun. 2024, 15, 7532. [Google Scholar] [CrossRef] [PubMed]
- Zhang, Y.; Wang, R. The Human Gut Phageome: Composition, Development, and Alterations in Disease. Front. Microbiol. 2023, 14, 1213625. [Google Scholar] [CrossRef]
- Howard, A.; Carroll-Portillo, A.; Alcock, J.; Lin, H.C. Dietary Effects on the Gut Phageome. Int. J. Mol. Sci. 2024, 25, 8690. [Google Scholar] [CrossRef] [PubMed]
- Mpakosi, A.; Sokou, R.; Theodoraki, M.; Iacovidou, N.; Cholevas, V.; Tsantes, A.G.; Liakou, A.I.; Drogari-Apiranthitou, M.; Kaliouli-Antonopoulou, C. The Role of Infant and Early Childhood Gut Virome in Immunity and the Triggering of Autoimmunity—A Narrative Review. Diagnostics 2025, 15, 413. [Google Scholar] [CrossRef]
- Zhang, Y.; Sharma, S.; Tom, L.; Liao, Y.T.; Wu, V.C.H. Gut Phageome—An Insight into the Role and Impact of Gut Microbiome and Their Correlation with Mammal Health and Diseases. Microorganisms 2023, 11, 2454. [Google Scholar] [CrossRef]
- Tobin, C.A.; Hill, C.; Shkoporov, A.N. Factors Affecting Variation of the Human Gut Phageome. Annu. Rev. Microbiol. 2023, 77, 363–379. [Google Scholar] [CrossRef]
- Shamash, M.; Maurice, C.F. Phages in the Infant Gut: A Framework for Virome Development during Early Life. ISME J. 2022, 16, 323–330. [Google Scholar] [CrossRef]
- Townsend, E.M.; Kelly, L.; Muscatt, G.; Box, J.D.; Hargraves, N.; Lilley, D.; Jameson, E. The Human Gut Phageome: Origins and Roles in the Human Gut Microbiome. Front. Cell Infect. Microbiol. 2021, 11, 643214. [Google Scholar] [CrossRef] [PubMed]
- Blanco-Picazo, P.; Gómez-Gómez, C.; Tormo, M.; Ramos-Barbero, M.D.; Rodríguez-Rubio, L.; Muniesa, M. Prevalence of Bacterial Genes in the Phage Fraction of Food Viromes. Food Res. Int. 2022, 156, 111342. [Google Scholar] [CrossRef]
- Nguyen, T.Q.; Dao, T.K.; Nguyen, H.D.; Phung, T.B.T.; Pham, T.T.N.; Nguyen, T.V.H.; Trinh, T.H.; Le, H.C.; Le, T.T.H.; Do, T.H. Application of PCR-Based Techniques for the Identification of Genetic Fingerprint Diversity of Dominant Bacteria in Fecal Samples of Children with Diarrhea in Vietnam. Infect. Dis. Rep. 2024, 16, 932–951. [Google Scholar] [CrossRef]
- Zhang, Y.; Huang, J.; Xiong, Y.; Zhang, X.; Lin, Y.; Liu, Z. Jasmine Tea Attenuates Chronic Unpredictable Mild Stress-Induced Depressive-like Behavior in Rats via the Gut-Brain Axis. Nutrients 2022, 14, 99. [Google Scholar] [CrossRef] [PubMed]
- Wood, D.E.; Lu, J.; Langmead, B. Improved Metagenomic Analysis with Kraken 2. Genome Biol. 2019, 20, 257. [Google Scholar] [CrossRef] [PubMed]
- Mihara, T.; Nishimura, Y.; Shimizu, Y.; Nishiyama, H.; Yoshikawa, G.; Uehara, H.; Hingamp, P.; Goto, S.; Ogata, H. Linking Virus Genomes with Host Taxonomy. Viruses 2016, 8, 66. [Google Scholar] [CrossRef]
- Li, D.; Liu, C.M.; Luo, R.; Sadakane, K.; Lam, T.W. MEGAHIT: An Ultra-Fast Single-Node Solution for Large and Complex Metagenomics Assembly via Succinct de Bruijn Graph. Bioinformatics 2015, 31, 1674–1676. [Google Scholar] [CrossRef]
- Guo, J.; Bolduc, B.; Zayed, A.A.; Varsani, A.; Dominguez-Huerta, G.; Delmont, T.O.; Pratama, A.A.; Gazitúa, M.C.; Vik, D.; Sullivan, M.B.; et al. VirSorter2: A Multi-Classifier, Expert-Guided Approach to Detect Diverse DNA and RNA Viruses. Microbiome 2021, 9, 37. [Google Scholar] [CrossRef] [PubMed]
- Nayfach, S.; Camargo, A.P.; Schulz, F.; Eloe-Fadrosh, E.; Roux, S.; Kyrpides, N.C. CheckV Assesses the Quality and Completeness of Metagenome-Assembled Viral Genomes. Nat. Biotechnol. 2020, 39, 578–585. [Google Scholar] [CrossRef]
- Wu, S.; Fang, Z.; Tan, J.; Li, M.; Wang, C.; Guo, Q.; Xu, C.; Jiang, X.; Zhu, H. DeePhage: Distinguishing Virulent and Temperate Phage-Derived Sequences in Metavirome Data with a Deep Learning Approach. Giga Sci. 2021, 10, giab056. [Google Scholar] [CrossRef]
- Wu, Y.; Gao, N.; Sun, C.; Feng, T.; Liu, Q.; Chen, W.-H. A Compendium of Ruminant Gastrointestinal Phage Genomes Revealed a Higher Proportion of Lytic Phages than in Any Other Environments. Microbiome 2024, 12, 69. [Google Scholar] [CrossRef]
- Shkoporov, A.N.; Ryan, F.J.; Draper, L.A.; Forde, A.; Stockdale, S.R.; Daly, K.M.; McDonnell, S.A.; Nolan, J.A.; Sutton, T.D.S.; Dalmasso, M.; et al. Reproducible Protocols for Metagenomic Analysis of Human Faecal Phageomes. Microbiome 2018, 6, 68. [Google Scholar] [CrossRef]
- North, D.; Bibby, K. Comparison of Viral Concentration Techniques for Native Fecal Indicators and Pathogens from Wastewater. Sci. Total Environ. 2023, 905, 167190. [Google Scholar] [CrossRef]
- Bikel, S.; Gallardo-Becerra, L.; Cornejo-Granados, F.; Ochoa-Leyva, A. Protocol for the Isolation, Sequencing, and Analysis of the Gut Phageome from Human Fecal Samples. STAR Protoc. 2022, 3, 101170. [Google Scholar] [CrossRef]
- Malathi, V.G.; Renuka Devi, P. ssDNA Viruses: Key Players in Global Virome. Virus Dis. 2019, 30, 3–12. [Google Scholar] [CrossRef]
- Fanson, B.G.; Osmack, P.; Di Bisceglie, A.M. A Comparison between the Phenol-Chloroform Method of RNA Extraction and the QIAamp Viral RNA Kit in the Extraction of Hepatitis C and GB Virus-C/Hepatitis G Viral RNA from Serum. J. Virol. Methods 2000, 89, 23–27. [Google Scholar] [CrossRef] [PubMed]
- Lista, M.J.; Matos, P.M.; Maguire, T.J.A.; Poulton, K.; Ortiz-Zapater, E.; Page, R.; Sertkaya, H.; Ortega-Prieto, A.M.; Scourfield, E.; O’Byrne, A.M.; et al. Resilient SARS-CoV-2 Diagnostics Workflows Including Viral Heat Inactivation. PLoS ONE 2021, 16, e0256813. [Google Scholar] [CrossRef] [PubMed]
- Akello, J.O.; Bujaki, E.; Shaw, A.G.; Khurshid, A.; Arshad, Y.; Troman, C.; Majumdar, M.; O’Toole, Á.; Rambaut, A.; Alam, M.M.; et al. Comparison of Eleven RNA Extraction Methods for Poliovirus Direct Molecular Detection in Stool Samples. Microbiol. Spectr. 2023, 11, e04252-22. [Google Scholar] [CrossRef] [PubMed]
- Natarajan, A.; Han, A.; Zlitni, S.; Brooks, E.F.; Vance, S.E.; Wolfe, M.; Singh, U.; Jagannathan, P.; Pinsky, B.A.; Boehm, A.; et al. Standardized and Optimized Preservation, Extraction and Quantification Techniques for Detection of Fecal SARS-CoV-2 RNA. medRxiv 2021. [Google Scholar] [CrossRef]
- Li, H.; Wang, H.; Ju, H.; Lv, J.; Yang, S.; Zhang, W.; Lu, H. Comparison of Gut Viral Communities in Children under 5 Years Old and Newborns. Virol. J. 2023, 20, 52. [Google Scholar] [CrossRef]
- Colazo Salbetti, M.B.; Boggio, G.A.; Moreno, L.; Adamo, M.P. Human Bocavirus Respiratory Infection: Tracing the Path from Viral Replication and Virus-Cell Interactions to Diagnostic Methods. Rev. Med. Virol. 2023, 33, e2482. [Google Scholar] [CrossRef]
- Tuladhar, E.T.; Shrestha, S.; Vernon, S.; Droit, L.; Mihindukulasuriya, K.A.; Tamang, M.; Karki, L.; Elong Ngono, A.; Jha, B.; Awal, B.K.; et al. Gemykibivirus Detection in Acute Encephalitis Patients from Nepal. mSphere 2024, 9, e00219-24. [Google Scholar] [CrossRef]
- Zucherato, V.S.; Giovanetti, M.; Costa, L.O.A.; Krause, L.M.F.; Alves, D.C.C.; Moreira, R.M.A.; Pimentel, B.M.S.; Haddad, R.; Bitencourt, H.T.; Ciccozzi, M.; et al. Molecular Identification of the Emerging Human Gemykibivirus-2 (HuGkV-2) among Brazilian Blood Donors. Transfus. Apher. Sci. 2023, 62, 103516. [Google Scholar] [CrossRef]
- Łusiak-Szelachowska, M.; Weber-Dąbrowska, B.; Żaczek, M.; Borysowski, J.; Górski, A. The Presence of Bacteriophages in the Human Body: Good, Bad or Neutral? Microorganisms 2020, 8, 2012. [Google Scholar] [CrossRef]
- Colomer-Lluch, M.; Jofre, J.; Muniesa, M. Antibiotic Resistance Genes in the Bacteriophage DNA Fraction of Environmental Samples. PLoS ONE 2011, 6, e17549. [Google Scholar] [CrossRef]
- Quirós, P.; Colomer-Lluch, M.; Martínez-Castillo, A.; Miró, E.; Argente, M.; Jofre, J.; Navarro, F.; Muniesa, M. Antibiotic Resistance Genes in the Bacteriophage DNA Fraction of Human Fecal Samples. Antimicrob. Agents Chemother. 2014, 58, 606–609. [Google Scholar] [CrossRef] [PubMed]
- Derrien, M.; Alvarez, A.-S.; de Vos, W.M. The Gut Microbiota in the First Decade of Life. Trends Microbiol. 2019, 27, 997–1010. [Google Scholar] [CrossRef]
- Monira, S.; Nakamura, S.; Gotoh, K.; Izutsu, K.; Watanabe, H.; Alam, N.H.; Endtz, H.P.; Cravioto, A.; Ali, S.I.; Nakaya, T.; et al. Gut Microbiota of Healthy and Malnourished Children in Bangladesh. Front. Microbiol. 2011, 2, 228. [Google Scholar] [CrossRef]
- Xiao, Q.; Chen, B.; Zhu, Z.; Yang, T.; Tao, E.; Hu, C.; Zheng, W.; Tang, W.; Shu, X.; Jiang, M. Alterations in the Fecal Microbiota Composition in Pediatric Acute Diarrhea: A Cross-Sectional and Comparative Study of Viral and Bacterial Enteritis. Infect. Drug Resist. 2023, 16, 5473–5483. [Google Scholar] [CrossRef]
- Méndez-Salazar, E.O.; Ortiz-López, M.G.; Granados-Silvestre, M.d.l.Á.; Palacios-González, B.; Menjivar, M. Altered Gut Microbiota and Compositional Changes in Firmicutes and Proteobacteria in Mexican Undernourished and Obese Children. Front. Microbiol. 2018, 9, 2494. [Google Scholar] [CrossRef] [PubMed]
- Wang, J.; Zhuang, P.; Lin, B.; Li, H.; Zheng, J.; Tang, W.; Ye, W.; Chen, X.; Zheng, M. Gut Microbiota Profiling in Obese Children from Southeastern China. BMC Pediatr. 2024, 24, 193. [Google Scholar] [CrossRef]
- Ou, Y.; Belzer, C.; Smidt, H.; de Weerth, C. Development of the Gut Microbiota in Healthy Children in the First Ten Years of Life: Associations with Internalizing and Externalizing Behavior. Gut Microb. 2022, 14, 2038853. [Google Scholar] [CrossRef] [PubMed]
- Casaburi, G.; Duar, R.M.; Brown, H.; Mitchell, R.D.; Kazi, S.; Chew, S.; Cagney, O.; Flannery, R.L.; Sylvester, K.G.; Frese, S.A.; et al. Metagenomic Insights of the Infant Microbiome Community Structure and Function across Multiple Sites in the United States. Sci. Rep. 2021, 11, 1472. [Google Scholar] [CrossRef] [PubMed]
- Geraldes, C.; Tavares, L.; Gil, S.; Oliveira, M. Enterococcus Virulence and Resistant Traits Associated with Its Permanence in the Hospital Environment. Antibiotics 2022, 11, 857. [Google Scholar] [CrossRef] [PubMed]
- Kiani, A.K.; Anpilogov, K.; Dautaj, A.; Marceddu, G.; Sonna, W.N.; Percio, M.; Dundar, M.; Beccari, T.; Bertelli, M. Bacteriophages in Food Supplements Obtained from Natural Sources. Acta Biomed. 2020, 91, e2020025. [Google Scholar] [CrossRef]





| Steps | P1 | P2 | P3 | P4 | P5 | P6 |
|---|---|---|---|---|---|---|
| Filter | No | No | 0.45 µm | 0.45 µm | 0.22 µm | 0.22 µm |
| Removal of free DNA | No | No | No | Yes | Yes | Yes |
| Metagenomic extraction kits | TopPURE | QIAamp | QIAamp | QIAamp | TopPURE | QIAamp |
| Synthesis of cDNA | Yes | Yes | Yes | Yes | Yes | Yes, then mixed with equal amount of cDNA from P5 |
| Metagenomic sequencing | Yes | Yes | Yes | Yes | Yes | Yes |
| Processes | P1 | P2 | P3 | P4 | P5 | P6 | ||||||
|---|---|---|---|---|---|---|---|---|---|---|---|---|
| Filter | No | No | 0.45 µm | 0.45 µm | 0.22 µm | 0.22 µm | ||||||
| Removal of free DNA | No | No | No | Yes | Yes | Yes | ||||||
| Extracted kit | TopPURE | QIAamp | QIAamp | QIAamp | TopPURE | QIAamp+ TopPURE | ||||||
| Sequencing data | ||||||||||||
| Q30 (%) | 92 | 92 | 96 | 96 | 96 | 96 | ||||||
| Total reads | 1,641,227 | 2,095,218 | 1,471,541 | 1,504,359 | 1,525,953 | 1,646,164 | ||||||
| Total classified reads | 186,231 | 289,899 | 85,976 | 89,604 | 73,345 | 79,458 | ||||||
| Diversity of kingdoms | Reads | (%) | Reads | (%) | Reads | (%) | Reads | (%) | Reads | (%) | Reads | (%) |
| Bacteria | 145,638 | 78.20 | 266,037 | 91.77 | 56,703 | 65.95 | 49,912 | 55.70 | 34,759 | 47.39 | 41,389 | 52.09 |
| Viruses | 40,469 | 21.73 | 23,100 | 7.97 | 28,903 | 33.62 | 39,314 | 43.88 | 35,359 | 48.21 | 35,610 | 44.82 |
| Eukaryota | 120 | 0.06 | 757 | 0.26 | 370 | 0.43 | 376 | 0.42 | 3227 | 4.40 | 2459 | 3.09 |
| Archaea | 4 | 0.00 | 5 | 0.00 | 0 | 0.00 | 2 | 0.00 | 0 | 0.00 | 0 | 0.00 |
| Virus types | 40,469 | (%) | 23,093 | (%) | 28,903 | (%) | 39,314 | (%) | 35,359 | (%) | 35,609 | (%) |
| dsDNA | 40,115 | 99.13 | 23,048 | 99.81 | 28,877 | 99.91 | 39,306 | 99.98 | 35,322 | 99.90 | 35,563 | 99.87 |
| ssRNA | 0 | 0.00 | 26 | 0.11 | 10 | 0.03 | 3 | 0.01 | 2 | 0.01 | 6 | 0.02 |
| ssDNA | 354 | 0.87 | 19 | 0.08 | 16 | 0.06 | 5 | 0.01 | 35 | 0.10 | 40 | 0.11 |
| Viral diversity at taxa | Numbers | |||||||||||
| Order | 1 | 4 | 2 | 1 | 1 | 2 | ||||||
| Family | 5 | 10 | 8 | 7 | 7 | 9 | ||||||
| Genus | 8 | 14 | 9 | 7 | 9 | 12 | ||||||
| Species | 8 | 13 | 8 | 6 | 9 | 12 | ||||||
| Diversity at family | Reads | (%) | Reads | (%) | Reads | (%) | Reads | (%) | Reads | (%) | Reads | (%) |
| Myoviridae (phage) | 39193 | 96.87 | 22,811 | 98.75 | 28,685 | 99.25 | 38,973 | 99.13 | 34,770 | 98.33 | 35,123 | 98.64 |
| Podoviridae (phage) | 401 | 0.99 | 102 | 0.44 | 52 | 0.18 | 188 | 0.48 | 320 | 0.91 | 204 | 0.57 |
| Siphoviridae (phage) | 511 | 1.26 | 134 | 0.58 | 139 | 0.48 | 135 | 0.34 | 225 | 0.64 | 220 | 0.62 |
| Anelloviridae (virus) | 353 | 0.87 | 18 | 0.08 | 13 | 0.04 | 4 | 0.01 | 33 | 0.09 | 34 | 0.10 |
| Circoviridae (virus) | 1 | 0.002 | 0 | 0 | 0 | 0 | 0 | |||||
| Adenoviridae (virus) | 0 | 1 | 0.004 | 1 | 0.003 | 10 | 0.03 | 7 | 0.02 | 13 | 0.04 | |
| Genomoviridae (plant virus) | 0 | 1 | 0.004 | 0 | 0 | 0 | 0 | |||||
| Coronaviridae (virus) | 0 | 1 | 0.004 | 0 | 0 | 0 | 0 | |||||
| Caulimoviridae (plant virus) | 0 | 7 | 0.03 | 0 | 0 | 0 | 0 | |||||
| Picornaviridae (virus) | 0 | 13 | 0.06 | 7 | 0.02 | 0 | 0 | 0 | ||||
| Luteoviridae (phage) | 0 | 12 | 0.05 | 3 | 0.01 | 3 | 0.01 | 2 | 0.01 | 6 | 0.02 | |
| Geminiviridae (plant virus) | 0 | 0 | 3 | 0.01 | 0 | 2 | 0.01 | 5 | 0.01 | |||
| Parvoviridae (phage) | 0 | 0 | 0 | 1 | 0.003 | 0 | 1 | 0.003 | ||||
| Retroviridae (plant virus) | 0 | 0 | 0 | 0 | 0 | 1 | 0.003 | |||||
Disclaimer/Publisher’s Note: The statements, opinions and data contained in all publications are solely those of the individual author(s) and contributor(s) and not of MDPI and/or the editor(s). MDPI and/or the editor(s) disclaim responsibility for any injury to people or property resulting from any ideas, methods, instructions or products referred to in the content. |
© 2025 by the authors. Licensee MDPI, Basel, Switzerland. This article is an open access article distributed under the terms and conditions of the Creative Commons Attribution (CC BY) license (https://creativecommons.org/licenses/by/4.0/).
Share and Cite
Dao, T.K.; Pham, T.T.N.; Nguyen, H.D.; Dam, Q.T.; Phung, T.B.T.; Nguyen, T.V.H.; Nguyen, T.Q.; Hoang, K.C.; Do, T.H. Metagenomic Analysis of the Gastrointestinal Phageome and Incorporated Dysbiosis in Children with Persistent Diarrhea of Unknown Etiology in Vietnam. Pathogens 2025, 14, 985. https://doi.org/10.3390/pathogens14100985
Dao TK, Pham TTN, Nguyen HD, Dam QT, Phung TBT, Nguyen TVH, Nguyen TQ, Hoang KC, Do TH. Metagenomic Analysis of the Gastrointestinal Phageome and Incorporated Dysbiosis in Children with Persistent Diarrhea of Unknown Etiology in Vietnam. Pathogens. 2025; 14(10):985. https://doi.org/10.3390/pathogens14100985
Chicago/Turabian StyleDao, Trong Khoa, Thi Thanh Nga Pham, Hong Duong Nguyen, Quang Trung Dam, Thi Bich Thuy Phung, Thi Viet Ha Nguyen, Thi Quy Nguyen, Kim Chi Hoang, and Thi Huyen Do. 2025. "Metagenomic Analysis of the Gastrointestinal Phageome and Incorporated Dysbiosis in Children with Persistent Diarrhea of Unknown Etiology in Vietnam" Pathogens 14, no. 10: 985. https://doi.org/10.3390/pathogens14100985
APA StyleDao, T. K., Pham, T. T. N., Nguyen, H. D., Dam, Q. T., Phung, T. B. T., Nguyen, T. V. H., Nguyen, T. Q., Hoang, K. C., & Do, T. H. (2025). Metagenomic Analysis of the Gastrointestinal Phageome and Incorporated Dysbiosis in Children with Persistent Diarrhea of Unknown Etiology in Vietnam. Pathogens, 14(10), 985. https://doi.org/10.3390/pathogens14100985

