Colistin Resistance Mechanism in Enterobacter hormaechei subsp. steigerwaltii Isolated from Wild Boar (Sus scrofa) in France
Abstract
:1. Introduction
2. Results
2.1. Antimicrobial Susceptibility Testing
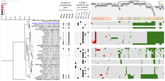
2.2. Molecular Analysis
3. Discussion
4. Materials and Methods
4.1. Sample Processing and Antimicrobial Susceptibility Testing
4.2. DNA Extraction and Sequencing
4.3. Molecular Analysis
4.3.1. Data Preparation
4.3.2. Molecular Characterization
| Strain Identification | Acc. No. | Strain | ST. Acc. | dnaA | fusA | gyrB | leuS | pyrG | rplB | rpoB | Source | MIC (mg/L) | Mcr Genes | References |
|---|---|---|---|---|---|---|---|---|---|---|---|---|---|---|
| E. h. subsp. steigerwaltii | ST1042 | B-107 | 1042 | 4 | 6 | 4 | 77 | 11 | 36 | 39 | wild boar | 4 | No | This study |
| E. h. subsp. steigerwaltii a | CP017179 | DSM 16691 | 906 | 58 | 174 | 4 | 6 | 42 | 4 | 25 | [46] | |||
| E. h. subsp. steigerwaltii | CP083849 | 14269 | 125 | 63 | 3 | 66 | 68 | 3 | 16 | 3 | 8 | mcr-9.2 | [30] | |
| E. h. subsp. hoffmannii a | CP017186 | DSM 14563 | 816 | 59 | 9 | 80 | 172 | 35 | 6 | 6 | [46] | |||
| E. h. subsp. oharae a | CP017180 | DSM 16687 | 108 | 68 | 8 | 75 | 63 | 65 | 34 | 35 | ||||
| E. hormachei | DRX366480 | En42 | 1579 | 4 | 4 | 4 | 6 | 72 | 4 | 6 | Dog | >128 | No | [47] |
| E. roggenkampii | CP083853 | 12795 | 523 | 36 | 39 | 192 | 206 | 49 | 12 | 20 | >128 | mcr-9.2 | [30] | |
| E. roggenkampii | CP083819 | 13840 | 702 | 36 | 25 | 49 | 30 | 49 | 21 | 143 | 16 | mcr-10.1 | ||
| E. roggenkampii | DRX366478 | En37 | 1576 | 72 | 278 | 71 | 383 | 160 | 46 | 172 | Dog | >128 | mcr-10 | [47] |
| E. roggenkampii | DRX366479 | En50 | 606 | 37 | 27 | 49 | 57 | 200 | 21 | 20 | Cat | >128 | No | |
| E. oligotrophica a | AP019007 | CCA6 | Novel | 401 b | 266 | 423 | 496 b | 342 b | 4 | 273 | leaf soil | [46] | ||
| E. roggenkampii a | CP017184 | DSM 16690 | Novel | 270 | 39 | 91 | 92 | 312 | 12 | 26 | ||||
| E. xiangfangenisc a | CP017183 | LMG 27195 | 544 | 10 | 21 | 9 | 44 | 45 | 4 | 33 | ||||
| E. c. subsp. cloacae a | CP0011918 | ATCC 13047 | 873 | 85 | 63 | 101 | 103 | 96 | 6 | 53 | Human | 8 | No | |
| E. c. subsp. cloacae | CP083821 | 12961 | 84 | 60 | 1 | 61 | 1 | 36 | 22 | 1 | >128 | mcr-10.1 | [30] | |
| E. cloacae | DRX366481 | En46 | 765 | 156 | 92 | 169 | 218 | 105 | 22 | 99 | Dog | >128 | No | [47] |
| E. cloacae | CP010512 | colR/S | 252 | 22 | 15 | 102 | 104 | 101 | 11 | 10 | Human | 1/500 | No | [31] |
| E. cloacae | CP032291 | /0073 | 73 | 8 | 33 | 6 | 9 | 12 | 6 | 8 | Human | >8 | No | [48] |
| E. cloacae | CP021749 | 163 | 163 | 71 | 3 | 87 | 89 | 13 | 16 | 3 | Human | >8 | No | |
| E. cloacae | CP014280 | MBRL1077 | Novel | 467 b | 202 | 484 b | 582 b | 377 | 219 | 266 | Human | > 4 | No | [49] |
| E. kobei a | CP017181 | ATCC BAA-260 | 806 | 71 | 3 | 87 | 312 | 254 | 16 | 167 | [46] | |||
| E. kobei | CP083828 | 11778 | 280 | 3 | 3 | 58 | 37 | 3 | 16 | 17 | >128 | mcr-10.2 | [30] | |
| E. kobei | DRX366470 | En3 | 591 | 3 | 3 | 110 | 232 | 19 | 16 | 17 | Dog | >128 | No | [47] |
| E. kobei | DRX366471 | En4 | 591 | 3 | 3 | 110 | 232 | 19 | 16 | 17 | Dog | >128 | No | |
| E. kobei | DRX366472 | En5 | 591 | 3 | 3 | 110 | 232 | 19 | 16 | 17 | Dog | >128 | No | |
| E. kobei | DRX366473 | En14 | 591 | 3 | 3 | 110 | 232 | 19 | 16 | 17 | Cat | >128 | No | |
| E. kobei | DRX366474 | En49 | 1577 | 316 | 277 | 110 | 518 | 3 | 16 | 210 | Dog | >128 | No | |
| E. kobei | CP083862 | 11743 | 56 | 42 | 3 | 52 | 37 | 23 | 16 | 3 | >128 | mcr9.1/2 copies | [30] | |
| E. kobei | CP083857 | 12379 | 57 | 43 | 3 | 51 | 36 | 18 | 16 | 19 | >128 | mcr-9.2 | ||
| E. asburiae a | CP011863 | ATCC 35953 | 807 | 255 | 166 | 280 | 313 | 255 | 11 | 166 | Human | 1 | No | [3] |
| E. asburiae | DRX366475 | En6 | 1578 | 229 | 14 | 235 | 519 | 98 | 11 | 16 | Dog | >128 | No | [47] |
| E. asburiae | DRX366476 | En19 | 562 | 22 | 15 | 102 | 104 | 101 | 11 | 71 | Cat | >128 | No | |
| E. asburiae | DRX366477 | En30 | 1578 | 229 | 14 | 235 | 519 | 98 | 11 | 16 | Cat | >128 | mcr-9 | |
| E. asburiae | CP083842 | 16773 | 41 | 37 | 25 | 49 | 30 | 49 | 21 | 20 | >128 | mcr-9.1 | [30] | |
| E. asburiae | CP083834 | AR0468 | 27 | 26 | 16 | 25 | 53 | 22 | 9 | 15 | >128 | mcr-9.1 | ||
| E. asburiae | CP083830 | AR2284 | 252 | 22 | 15 | 102 | 104 | 101 | 11 | 10 | >128 | mcr-9.1 + mcr-9.2 | ||
| E.asburiae | AP022628 | A2563 | 484 | 26 | 14 | 143 | 191 | 61 | 11 | 89 | Human | 0.125 | mcr-9 | [50] |
| E. asburiae | CP083815 | 161373 | 1 | 1 | 1 | 1 | 1 | 1 | 1 | 1 | 16 | mcr-10.1 | [30] | |
| E. ludwigii a | CP017279 | EN-119 | 714 | 13 | 2 | 105 | 133 | 51 | 2 | 14 | [46] | |||
| E. ludwigii | CP083824 | 11894 | Novel | 280 b | 15 | 318 b | 361 b | 293 | 106 | 156 | 128 | mcr-10.4 | [30] |
5. Conclusions
Author Contributions
Funding
Informed Consent Statement
Data Availability Statement
Acknowledgments
Conflicts of Interest
References
- Mancuso, G.; Midiri, A.; Gerace, E.; Biondo, C. Bacterial antibiotic resistance: The most critical pathogens. Pathogens 2021, 10, 1310. [Google Scholar] [CrossRef] [PubMed]
- Annavajhala, M.K.; Gomez-Simmonds, A.; Uhlemann, A.C. Multidrug-resistant Enterobacter cloacae Complex emerging as a global, diversifying Threat. Front. Microbiol. 2019, 10, 44. [Google Scholar] [CrossRef] [PubMed]
- Mushtaq, S.; Reynolds, R.; Gilmore, M.C.; Esho, O.; Adkin, R.; García-Romero, I.; Chaudhry, A.; Horner, C.; Bartholomew, T.L.; Valvano, M.A. Inherent colistin resistance in genogroups of the Enterobacter cloacae Complex: Epidemiological, genetic and biochemical analysis from the BSAC Resistance Surveillance Programme. J. Antimicrob. Chemother. 2020, 75, 2452–2461. [Google Scholar] [CrossRef]
- Hong, Y.K.; Ko, K.S. PmrAB and PhoPQ variants in colistin-resistant Enterobacter spp. isolates in Korea. Curr. Microbiol. 2019, 76, 644–649. [Google Scholar] [CrossRef] [PubMed]
- Kim, J.S.; Yu, J.K.; Jeon, S.J.; Park, S.H.; Han, S.; Park, S.H.; Kang, M.; Jang, J.I.; Shin, E.K.; Kim, J.; et al. Distribution of mcr genes among aarbapenem-resistant enterobacterales clinical isolates: High prevalence of mcr-positive Enterobacter cloacae complex in Seoul, Republic of Korea. Int. J. Antimicrob. Agents 2021, 58, 106418. [Google Scholar] [CrossRef]
- Eugene Sanders, W.E.; Sanders, C.C. Enterobacter spp.: Pathogens poised to flourish at the turn of the century. Clin. Microbiol. Rev. 1997, 10, 220–241. [Google Scholar] [CrossRef]
- Rice, L.B. Federal funding for the study of antimicrobial resistance in nosocomial pathogens: No ESKAPE. J. Infect. Dis. 2008, 197, 1079–1081. [Google Scholar] [CrossRef]
- Wisplinghoff, H.; Bischoff, T.; Tallent, S.M.; Seifert, H.; Wenzel, R.P.; Edmond, M.B. Nosocomial bloodstream infections in US hospitals: Analysis of 24,179 cases from a prospective nationwide surveillance study. Clin. Infect. Dis. 2004, 39, 309–317. [Google Scholar] [CrossRef]
- Sousa, M.; Gonçalves, A.; Silva, N.; Serra, R.; Alcaide, E.; Zorrilla, I.; Torres, C.; Caniça, M.; Igrejas, G.; Poeta, P. Acquired antibiotic resistance among wild animals: The case of Iberian Lynx (Lynx Pardinus). Vet. Q. 2014, 34, 105–112. [Google Scholar] [CrossRef]
- Lillehaug, A.; Bergsjø, B.; Schau, J.; Bruheim, T.; Vikøren, T.; Handeland, K. Campylobacter spp., Salmonella spp., verocytotoxic Escherichia coli, and antibiotic resistance in indicator organisms in wild cervids. Acta Vet. Scand. 2005, 46, 23. [Google Scholar] [CrossRef]
- Torres, R.T.; Cunha, M.V.; Caetano, T.; Mendo, S.; Serrano, E.; Fonseca, C. Antimicrobial resistance in wild boar in europe: Present knowledge and future challenges. In Ecology, Conservation and Management of Wild Pigs and Peccaries; Cambridge University Press: Cambridge, UK, 2017. [Google Scholar]
- Hamame, A.; Davoust, B.; Cherak, Z.; Rolain, J.-M.; Diene, S.M. Mobile colistin resistance (mcr) genes in cats and dogs and their zoonotic transmission risks. Pathogens 2022, 11, 698. [Google Scholar] [CrossRef] [PubMed]
- Hamame, A.; Davoust, B.; Rolain, J.M.; Diene, S.M. Screening of colistin-resistant bacteria in domestic pets from France. Animals 2022, 12, 633. [Google Scholar] [CrossRef] [PubMed]
- Furness, L.E.; Campbell, A.; Zhang, L.; Gaze, W.H.; McDonald, R.A. Wild small mammals as sentinels for the environmental transmission of antimicrobial resistance. Environ. Res. 2017, 154, 28–34. [Google Scholar] [CrossRef] [PubMed]
- Smith, S.; Wang, J.; Fanning, S.; McMahon, B.J. Antimicrobial resistant bacteria in wild mammals and birds: A coincidence or cause for concern? Ir. Vet. J. 2014, 67, 8. [Google Scholar] [CrossRef]
- Radhouani, H.; Poeta, P.; Gonçalves, A.; Pacheco, R.; Sargo, R.; Igrejas, G. Wild birds as biological indicators of environmental pollution: Antimicrobial resistance patterns of Escherichia coli and enterococci isolated from common buzzards (Buteo Buteo). J. Med. Microbiol. 2012, 61, 837–843. [Google Scholar] [CrossRef]
- Andersson, D.I.; Hughes, D. Microbiological effects of sublethal levels of antibiotics. Nat. Rev. Microbiol. 2014, 12, 465–478. [Google Scholar] [CrossRef]
- White, A.; Hughes, J.M. Critical importance of a one health approach to antimicrobial resistance. Ecohealth 2019, 16, 404–409. [Google Scholar] [CrossRef]
- Lammie, S.L.; Hughes, J.M. Antimicrobial resistance, food safety, and one health: The need for convergence. Annu. Rev. Food Sci. Technol. 2016, 7, 287–312. [Google Scholar] [CrossRef]
- Letunic, I.; Bork, P. Interactive tree of life (itol) v5: An online tool for phylogenetic tree display and annotation. Nucleic Acids Res. 2021, 49, W293–W296. [Google Scholar] [CrossRef]
- Felsenstein, J. PHYLIP—Phylogeny Inference Package, version 3.69; University of Washington: Seattle, WA, USA, 2009. [Google Scholar]
- Hassell, J.M.; Begon, M.; Ward, M.J.; Fèvre, E.M. Urbanization and disease emergence: Dynamics at the wildlife–livestock–human interface. Trends Ecol. Evol. 2017, 32, 55–67. [Google Scholar] [CrossRef] [Green Version]
- Plaza-Rodríguez, C.; Alt, K.; Grobbel, M.; Hammerl, J.A.; Irrgang, A.; Szabo, I.; Stingl, K.; Schuh, E.; Wiehle, L.; Pfefferkorn, B.; et al. wildlife as sentinels of antimicrobial resistance in Germany? Front. Vet. Sci. 2021, 7, 627821. [Google Scholar] [CrossRef] [PubMed]
- Torres, R.T.; Fernandes, J.; Carvalho, J.; Cunha, M.V.; Caetano, T.; Mendo, S.; Serrano, E.; Fonseca, C. Wild boar as a reservoir of antimicrobial resistance. Sci. Total Environ. 2020, 717, 135001. [Google Scholar] [CrossRef] [PubMed]
- Vittecoq, M.; Godreuil, S.; Prugnolle, F.; Durand, P.; Brazier, L.; Renaud, N.; Arnal, A.; Aberkane, S.; Jean-Pierre, H.; Gauthier-Clerc, M.; et al. Review: Antimicrobial resistance in wildlife. J. Appl. Ecol. 2016, 53, 519–529. [Google Scholar] [CrossRef]
- Radhouani, H.; Silva, N.; Poeta, P.; Torres, C.; Correia, S.; Igrejas, G. Potential impact of antimicrobial resistance in wildlife, environment, and human health. Front. Microbiol. 2014, 5, 23. [Google Scholar] [CrossRef]
- Yeh, T.-K.; Lin, H.-J.; Liu, P.-Y.; Wang, J.-H.; Hsueh, P.-R. Antibiotic resistance in Enterobacter hormaechei. Int. J. Antimicrob. Agents 2022, 4, 106650. [Google Scholar] [CrossRef]
- Macesic, N.; Blakeway, L.V.; Stewart, J.D.; Hawkey, J.; Wyres, K.L.; Judd, L.M.; Wick, R.R.; Jenney, A.W.; Holt, K.E.; Peleg, A.Y. Silent spread of mobile colistin resistance gene mcr-9.1 on inchi2 ‘superplasmids’ in clinical carbapenem-resistant enterobacterales. Clin. Microbiol. Infect. 2021, 27, 1856.E7–1856.E13. [Google Scholar] [CrossRef]
- Xu, T.; Zhang, C.; Ji, Y.; Song, J.; Liu, Y.; Guo, Y.; Zhou, K. Identification of mcr-10 carried by self-transmissible plasmids and chromosome in Enterobacter roggenkampii strains isolated from hospital sewage water. Environ. Pollut. 2021, 268, 115706. [Google Scholar] [CrossRef]
- Liao, W.; Cui, Y.; Quan, J.; Zhao, D.; Han, X.; Shi, Q.; Wang, Q.; Jiang, Y.; Du, X.; Li, X.; et al. High prevalence of colistin resistance and mcr-9/10 genes in Enterobacter spp. in a Tertiary hospital over a decade. Int. J. Antimicrob. Agents 2022, 59, 106573. [Google Scholar] [CrossRef]
- Band, V.I.; Crispell, E.K.; Napier, B.A.; Herrera, C.M.; Tharp, G.K.; Vavikolanu, K.; Pohl, J.; Read, T.D.; Bosinger, S.E.; Trent, M.S.; et al. Antibiotic failure mediated by a resistant subpopulation in Enterobacter cloacae. Nat. Microbiol. 2016, 1, 16053. [Google Scholar] [CrossRef]
- Baron, S.; Hadjadj, L.; Rolain, J.M.; Olaitan, A.O. Molecular mechanisms of polymyxin resistance: Knowns and unknowns. Int. J. Antimicrob. Agents 2016, 48, 583–591. [Google Scholar] [CrossRef]
- Hamel, M.; Rolain, J.M.; Baron, S.A. The history of colistin resistance mechanisms in bacteria: Progress and challenges. Microorganisms 2021, 9, 442. [Google Scholar] [CrossRef] [PubMed]
- Bardet, L.; le Page, S.; Leangapichart, T.; Rolain, J.M. LBJMR Medium: A new polyvalent culture medium for isolating and selecting vancomycin and colistin-resistant bacteria. BMC Microbiol. 2017, 17, 220. [Google Scholar] [CrossRef] [PubMed]
- Zerbino, D.R.; Birney, E. Velvet: Algorithms for de novo short read assembly using de bruijn graphs. Genome Res. 2008, 18, 821–829. [Google Scholar] [CrossRef] [PubMed]
- Luo, R.; Liu, B.; Xie, Y.; Li, Z.; Huang, W.; Yuan, J.; He, G.; Chen, Y.; Pan, Q.; Liu, Y.; et al. SOAPdenovo2: An empirically improved memory-efficient short-read de novo assembler. Gigascience 2012, 1, 2047-217X. [Google Scholar] [CrossRef]
- Bankevich, A.; Nurk, S.; Antipov, D.; Gurevich, A.A.; Dvorkin, M.; Kulikov, A.S.; Lesin, V.M.; Nikolenko, S.I.; Pham, S.; Prjibelski, A.D.; et al. SPAdes: A new genome assembly algorithm and its applications to single-cell sequencing. J. Comput. Biol. 2012, 19, 455–477. [Google Scholar] [CrossRef]
- Yacouba, A.; Sissoko, S.; Tchoupou Saha, O.L.F.; Haddad, G.; Dubourg, G.; Gouriet, F.; Tidjani Alou, M.; Alibar, S.; Million, M.; Lagier, J.-C. Description of Acinetobacter ihumii sp. nov., Microbacterium ihumii sp. nov., and Gulosibacter massiliensis sp. nov., three new bacteria isolated from human blood. FEMS Microbiol. Lett. 2022, 369, fnac038. [Google Scholar] [CrossRef]
- Katoh, K.; Rozewicki, J.; Yamada, K.D. MAFFT Online service: Multiple sequence alignment, interactive sequence choice and visualization. Brief. Bioinform. 2018, 20, 1160–1166. [Google Scholar] [CrossRef]
- Hall, T.; Biosciences, I.; Carlsbad, C. BioEdit: An important software for molecular biology. GERF Bull. Biosci. 2011, 2, 60–61. [Google Scholar]
- Gouy, M.; Guindon, S.; Gascuel, O. Sea View Version 4: A multiplatform graphical user interface for sequence alignment and phylogenetic tree building. Mol. Biol. Evol. 2010, 27, 221–224. [Google Scholar] [CrossRef]
- Nguyen, L.T.; Schmidt, H.A.; von Haeseler, A.; Minh, B.Q. IQ-TREE: A fast and effective stochastic algorithm for estimating maximum-likelihood phylogenies. Mol. Biol. Evol. 2015, 32, 268–274. [Google Scholar] [CrossRef]
- Kalyaanamoorthy, S.; Minh, B.Q.; Wong, T.K.F.; von Haeseler, A.; Jermiin, L.S. ModelFinder: Fast model selection for accurate phylogenetic estimates. Nat. Methods 2017, 14, 587–589. [Google Scholar] [CrossRef] [PubMed] [Green Version]
- Choi, Y.; Sims, G.E.; Murphy, S.; Miller, J.R.; Chan, A.P. Predicting the functional effect of amino acid substitutions and indels. PLoS ONE 2012, 7, e46688. [Google Scholar] [CrossRef] [PubMed]
- Letunic, I.; Khedkar, S.; Bork, P. SMART: Recent updates, new developments and status in 2020. Nucleic Acids Res. 2021, 49, D458–D460. [Google Scholar] [CrossRef] [PubMed]
- Wu, W.; Feng, Y.; Zong, Z. precise species identification for Enterobacter: A genome sequence-based study with reporting of two novel species, Enterobacter quasiroggenkampii sp. nov. and Enterobacter quasimori sp. nov. mSystems 2020, 5, e00527-20. [Google Scholar] [CrossRef] [PubMed]
- Sato, T.; Harada, K.; Usui, M.; Yokota, S.; Horiuchi, M. Colistin susceptibility in companion animal-derived Escherichia coli, Klebsiella spp., and Enterobacter spp. in Japan: Frequent isolation of colistin-resistant Enterobacter cloacae complex. Front. Cell. Infect. Microbiol. 2022, 12, 899. [Google Scholar] [CrossRef]
- Lutgring, J.D.; Machado, M.J.; Benahmed, F.H.; Conville, P.; Shawar, R.M.; Patel, J.; Brown, A.C. Fda-Cdc Antimicrobial resistance isolate bank: A publicly available resource to support research, development, and regulatory requirements. J. Clin. Microbiol. 2018, 56, e01415-17. [Google Scholar] [CrossRef]
- Norgan, A.P.; Freese, J.M.; Tuin, P.M.; Cunningham, S.A.; Jeraldo, P.R.; Patel, R. Carbapenem- and colistin-resistant Enterobacter cloacae from Delta, Colorado, in 2015. Antimicrob. Agents Chemother. 2016, 60, 3141–3144. [Google Scholar] [CrossRef]
- Kananizadeh, P.; Oshiro, S.; Watanabe, S.; Iwata, S.; Kuwahara-Arai, K.; Shimojima, M.; Ogawa, M.; Tada, T.; Kirikae, T. Emergence of carbapenem-resistant and colistin-susceptible Enterobacter cloacae complex co-harboring blaIMP-1 and mcr-9 in Japan. BMC Infect. Dis. 2020, 20, 282. [Google Scholar] [CrossRef] [Green Version]


Publisher’s Note: MDPI stays neutral with regard to jurisdictional claims in published maps and institutional affiliations. |
© 2022 by the authors. Licensee MDPI, Basel, Switzerland. This article is an open access article distributed under the terms and conditions of the Creative Commons Attribution (CC BY) license (https://creativecommons.org/licenses/by/4.0/).
Share and Cite
Laidoudi, Y.; Ngaiganam, E.P.; Marié, J.-L.; Pagnier, I.; Rolain, J.-M.; Mouhamadou Diene, S.; Davoust, B. Colistin Resistance Mechanism in Enterobacter hormaechei subsp. steigerwaltii Isolated from Wild Boar (Sus scrofa) in France. Pathogens 2022, 11, 1022. https://doi.org/10.3390/pathogens11091022
Laidoudi Y, Ngaiganam EP, Marié J-L, Pagnier I, Rolain J-M, Mouhamadou Diene S, Davoust B. Colistin Resistance Mechanism in Enterobacter hormaechei subsp. steigerwaltii Isolated from Wild Boar (Sus scrofa) in France. Pathogens. 2022; 11(9):1022. https://doi.org/10.3390/pathogens11091022
Chicago/Turabian StyleLaidoudi, Younes, Edgarthe Priscilla Ngaiganam, Jean-Lou Marié, Isabelle Pagnier, Jean-Marc Rolain, Seydina Mouhamadou Diene, and Bernard Davoust. 2022. "Colistin Resistance Mechanism in Enterobacter hormaechei subsp. steigerwaltii Isolated from Wild Boar (Sus scrofa) in France" Pathogens 11, no. 9: 1022. https://doi.org/10.3390/pathogens11091022
APA StyleLaidoudi, Y., Ngaiganam, E. P., Marié, J.-L., Pagnier, I., Rolain, J.-M., Mouhamadou Diene, S., & Davoust, B. (2022). Colistin Resistance Mechanism in Enterobacter hormaechei subsp. steigerwaltii Isolated from Wild Boar (Sus scrofa) in France. Pathogens, 11(9), 1022. https://doi.org/10.3390/pathogens11091022

