Virus Yellows and Syndrome “Basses Richesses” in Western Switzerland: A Dramatic 2020 Season Calls for Urgent Control Measures
Abstract
:1. Introduction
2. Results
2.1. Survey of VY and SBR in 2020 across Switzerland
2.2. VY Vectors Monitoring
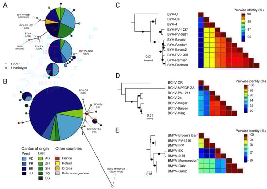
2.3. Viral Sequence Analysis
2.4. BYV and BChV Quantification Tools
2.5. SBR Vector Monitoring
2.6. Greenhouse Inoculation of SBR
3. Discussion
4. Materials and Methods
4.1. Plant Sampling and Nucleic acid Extraction
4.2. (RT-PCR Detection
4.3. Maps
4.4. Sequencing of Viral Genomes
4.5. Bioinformatics Analyses
4.6. Aphids Monitoring
4.7. SBR Vector Monitoring
4.8. Aphid-Mediated Inoculation
4.9. Cixiid-Mediated Inoculation and Grafting
4.10. qPCR Analyses
5. Conclusions
Supplementary Materials
Author Contributions
Funding
Institutional Review Board Statement
Informed Consent Statement
Data Availability Statement
Acknowledgments
Conflicts of Interest
References
- Stevens, M.; Liu, H.-Y.; Lemaire, O. Virus Diseases. In Sugar Beet; John Wiley & Sons, Ltd.: Hoboken, NJ, USA, 2006; pp. 256–285. ISBN 978-0-470-75111-4. [Google Scholar]
- Bennett, C.W. Sugar Beet Yellows Disease in the United States; US Department of Agriculture: Wahsington DC, USA, 1960.
- Kirk, M.; Temple, S.R.; Summers, C.G.; Wilson, L.T. Transmission Efficiencies of Field-Collected Aphid (Homoptera: Aphididae) Vectors of Beet Yellows Virus. J. Econ. Entomol. 1991, 84, 638–643. [Google Scholar] [CrossRef]
- Stevens, M.; Freeman, B.; Liu, H.-Y.; Herrbach, E.; Lemaire, O. Beet Poleroviruses: Close Friends or Distant Relatives? Mol. Plant. Pathol. 2005, 6, 1–9. [Google Scholar] [CrossRef] [PubMed] [Green Version]
- Wintermantel, W.M. Co-Infection of Beet Mosaic Virus with Beet Yellowing Viruses Leads to Increased Symptom Expression on Sugar Beet. Plant. Dis. 2005, 89, 325–331. [Google Scholar] [CrossRef] [PubMed] [Green Version]
- Hauer, M.; Hansen, A.L.; Manderyck, B.; Olsson, Å.; Raaijmakers, E.; Hanse, B.; Stockfisch, N.; Märländer, B. Neonicotinoids in Sugar Beet Cultivation in Central and Northern Europe: Efficacy and Environmental Impact of Neonicotinoid Seed Treatments and Alternative Measures. Crop. Prot. 2017, 93, 132–142. [Google Scholar] [CrossRef]
- Puinean, A.M.; Foster, S.P.; Oliphant, L.; Denholm, I.; Field, L.M.; Millar, N.S.; Williamson, M.S.; Bass, C. Amplification of a Cytochrome P450 Gene Is Associated with Resistance to Neonicotinoid Insecticides in the Aphid Myzus Persicae. PLoS Genet. 2010, 6, e1000999. [Google Scholar] [CrossRef] [Green Version]
- Gatineau, F.; Jacob, N.; Vautrin, S.; Larrue, J.; Lherminier, J.; Richard-Molard, M.; Boudon-Padieu, E. Association with the Syndrome “Basses Richesses” of Sugar Beet of a Phytoplasma and a Bacterium-Like Organism Transmitted by a Pentastiridius Sp. Phytopathology 2002, 92, 384–392. [Google Scholar] [CrossRef] [Green Version]
- Bressan, A.; Sémétey, O.; Nusillard, B.; Clair, D.; Boudon-Padieu, E. Insect Vectors (Hemiptera: Cixiidae) and Pathogens Associated with the Disease Syndrome “Basses Richesses” of Sugar Beet in France. Plant. Dis. 2008, 92, 113–119. [Google Scholar] [CrossRef] [Green Version]
- Bressan, A.; Sémétey, O.; Arneodo, J.; Lherminier, J.; Boudon-Padieu, E. Vector Transmission of a Plant-Pathogenic Bacterium in the Arsenophonus Clade Sharing Ecological Traits with Facultative Insect Endosymbionts. Phytopathology 2009, 99, 1289–1296. [Google Scholar] [CrossRef] [Green Version]
- Behrmann, S.; Schwind, M.; Schieler, M.; Vilcinskas, A.; Martinez, O.; Lee, K.-Z.; Lang, C. Spread of bacterial and virus yellowing diseases of sugar beet in South and Central Germany from 2017–2020. Sugar Ind. 2021, 146, 476–485. [Google Scholar] [CrossRef]
- Schaerer, S.; Bussereau, F.; Breitenmoser, S.; Sostizzo, T.; Bünter, M.; Corna, B. Syndrome des basses richesses-SBR. Agroscope Merkblatt 2019, 97, 1–2. [Google Scholar]
- van der Werf, W. Yellowing Viruses in Sugarbeet: Epidemiology and Damage; Wageningen University and Research: Wageningen, The Netherlands, 1988. [Google Scholar]
- Kundu, K.; Rysánek, P. Detection of Beet Yellows Virus by RT-PCR and Immunocapture RT-PCR in Tetragonia Expansa and Beta Vulgaris. Acta Virol. 2004, 48, 177–182. [Google Scholar] [PubMed]
- Hauser, S.; Weber, C.; Vetter, G.; Stevens, M.; Beuve, M.; Lemaire, O. Improved Detection and Differentiation of Poleroviruses Infecting Beet or Rape by Multiplex RT-PCR. J. Virol. Methods 2000, 89, 11–21. [Google Scholar] [CrossRef]
- Eicholtz, M.; Grinstead, S.; Wu, L.-P.; Kinard, G.; Li, R. First Report of Beet Western Yellows Virus Infecting Epiphyllum Spp. Plant. Dis. 2018, 102, 464. [Google Scholar] [CrossRef]
- Nemchinov, L.G.; Hammond, J.; Jordan, R.; Hammond, R.W. The Complete Nucleotide Sequence, Genome Organization, and Specific Detection of Beet Mosaic Virus. Arch. Virol. 2004, 149, 1201–1214. [Google Scholar] [CrossRef] [PubMed]
- Sémétey, O.; Bressan, A.; Gatineau, F.; Boudon-Padieu, E. Development of a Specific Assay Using RISA for Detection of the Bacterial Agent of ‘Basses Richesses’ Syndrome of Sugar Beet and Confirmation of a Pentastiridius Sp. (Fulgoromopha, Cixiidae) as the Economic Vector. Plant. Pathol. 2007, 56, 797–804. [Google Scholar] [CrossRef]
- Fabre, A.; Danet, J.-L.; Foissac, X. The Stolbur Phytoplasma Antigenic Membrane Protein Gene Stamp Is Submitted to Diversifying Positive Selection. Gene 2011, 472, 37–41. [Google Scholar] [CrossRef]
- Little, D.P. A DNA Mini-Barcode for Land Plants. Mol. Ecol. Resour. 2014, 14, 437–446. [Google Scholar] [CrossRef]
- Hurst, G.W. Forecasting the Severity of Sugar Beet Yellows. Plant. Pathol. 1965, 14, 47–53. [Google Scholar] [CrossRef]
- Watson, M.A.; Heathcote, G.D.; Lauckner, F.B.; Sowray, P.A. The Use of Weather Data and Counts of Aphids in the Field to Predict the Incidence of Yellowing Viruses of Sugar-Beet Crops in England in Relation to the Use of Insecticides. Ann. Appl. Biol. 1975, 81, 181–198. [Google Scholar] [CrossRef]
- Qi, A.; Dewar, A.M.; Harrington, R. Decision Making in Controlling Virus Yellows of Sugar Beet in the UK. Pest. Manag. Sci. 2004, 60, 727–732. [Google Scholar] [CrossRef]
- Bulletin Climatologique Hiver 2019/2020-MétéoSuisse. Available online: https://www.meteosuisse.admin.ch/home/actualite/infos.subpage.html/fr/data/news/2020/3/bulletin-climatologique-hiver-2019-2020.html (accessed on 5 August 2022).
- Bulletin Climatologique Année 2020-MétéoSuisse. Available online: https://www.meteosuisse.admin.ch/home/climat/climat-de-la-suisse/rapports-climatiques.subpage.html/fr/data/publications/2021/1/bulletin-climatologique-annee-2020.html (accessed on 21 October 2021).
- Vončina, D.; Pospišil, M.; Šimon, S.; Bažok, R. First Report of Beet Yellows Virus (BYV) on Sugar Beet in Croatia. Plant. Dis. 2015, 99, 1656. [Google Scholar] [CrossRef]
- Peremyslov, V.V.; Hagiwara, Y.; Dolja, V.V. Genes Required for Replication of the 15.5-Kilobase RNA Genome of a Plant Closterovirus. J. Virol. 1998, 72, 5870–5876. [Google Scholar] [CrossRef] [PubMed] [Green Version]
- Peremyslov, V.V.; Hagiwara, Y.; Dolja, V.V. HSP70 Homolog Functions in Cell-to-Cell Movement of a Plant Virus. Proc. Natl. Acad. Sci. USA 1999, 96, 14771–14776. [Google Scholar] [CrossRef] [PubMed] [Green Version]
- Agranovsky, A.A.; Koonin, E.V.; Boyko, V.P.; Maiss, E.; Frötschl, R.; Lunina, N.A.; Atabekov, J.G. Beet Yellows Closterovirus: Complete Genome Structure and Identification of a Leader Papain-like Thiol Protease. Virology 1994, 198, 311–324. [Google Scholar] [CrossRef] [PubMed]
- Hauser, S.; Stevens, M.; Beuve, M.; Lemaire, O. Biological Properties and Molecular Characterization of Beet Chlorosis Virus (BChV). Arch. Virol. 2002, 147, 745–762. [Google Scholar] [CrossRef] [PubMed]
- Kozlowska-Makulska, A.; Guilley, H.; Szyndel, M.S.; Beuve, M.; Lemaire, O.; Herrbach, E.; Bouzoubaa, S. P0 Proteins of European Beet-Infecting Poleroviruses Display Variable RNA Silencing Suppression Activity. J. Gen. Virol. 2010, 91, 1082–1091. [Google Scholar] [CrossRef]
- Guilley, H.; Richards, K.E.; Jonard, G. Nucleotide Sequence of Beet Mild Yellowing Virus RNA. Arch. Virol. 1995, 140, 1109–1118. [Google Scholar] [CrossRef] [PubMed]
- Klein, E.; Brault, V.; Klein, D.; Weyens, G.; Lefèbvre, M.; Ziegler-Graff, V.; Gilmer, D. Divergence of Host Range and Biological Properties between Natural Isolate and Full-Length Infectious CDNA Clone of the Beet Mild Yellowing Virus 2ITB. Mol. Plant. Pathol. 2014, 15, 22–30. [Google Scholar] [CrossRef]
- Stephan, D.; Maiss, E. Biological Properties of Beet Mild Yellowing Virus Derived from a Full-Length CDNA Clone. J. Gen. Virol. 2006, 87, 445–449. [Google Scholar] [CrossRef]
- Stevens, M.; Viganó, F. Production of a Full-Length Infectious GFP-Tagged CDNA Clone of Beet Mild Yellowing Virus for the Study of Plant–Polerovirus Interactions. Virus Genes 2007, 34, 215–221. [Google Scholar] [CrossRef]
- Taski-Ajdukovic, K.; Nagl, N.; Kovacev, L.; Curcic, Z.; Danojevic, D. Development and Application of QRT-PCR for Sugar Beet Gene Expression Analysis in Response to in Vitro Induced Water Deficit. Electron. J. Biotechnol. 2012, 15, 10. [Google Scholar] [CrossRef]
- Werf, W.V.D.; Westerman, P.R.; Verweij, R.; Peters, D. The Influence of Primary Infection Date and Establishment of Vector Populations on the Spread of Yellowing Viruses in Sugar Beet. Ann. Appl. Biol. 1992, 121, 57–74. [Google Scholar] [CrossRef] [Green Version]
- Hossain, R.; Menzel, W.; Lachmann, C.; Varrelmann, M. New Insights into Virus Yellows Distribution in Europe and Effects of Beet Yellows Virus, Beet Mild Yellowing Virus, and Beet Chlorosis Virus on Sugar Beet Yield Following Field Inoculation. Plant. Pathol. 2021, 70, 584–593. [Google Scholar] [CrossRef]
- Stevens, M.; Smith, H.G.; Hallsworth, P.B. The Host Range of Beet Yellowing Viruses among Common Arable Weed Species. Plant. Pathol. 1994, 43, 579–588. [Google Scholar] [CrossRef]
- Esau, K.; Cronshaw, J.; Hoefert, L.L. Relation of Beet Yellows Virus to the Phloem and to Movement in the Sieve Tube. J. Cell Biol. 1967, 32, 71–87. [Google Scholar] [CrossRef] [PubMed]
- Boissinot, S.; Pichon, E.; Sorin, C.; Piccini, C.; Scheidecker, D.; Ziegler-Graff, V.; Brault, V. Systemic Propagation of a Fluorescent Infectious Clone of a Polerovirus Following Inoculation by Agrobacteria and Aphids. Viruses 2017, 9, 166. [Google Scholar] [CrossRef] [PubMed] [Green Version]
- Harper, S.J.; Cowell, S.J.; Robertson, C.J.; Dawson, W.O. Differential Tropism in Roots and Shoots Infected by Citrus Tristeza Virus. Virology 2014, 460–461, 91–99. [Google Scholar] [CrossRef] [Green Version]
- Andika, I.B.; Kondo, H.; Sun, L. Interplays between Soil-Borne Plant Viruses and RNA Silencing-Mediated Antiviral Defense in Roots. Front. Microbiol. 2016, 7, 1458. [Google Scholar] [CrossRef] [Green Version]
- Bressan, A.; Moral García, F.J.; Boudon-Padieu, E. The Prevalence of “Candidatus Arsenophonus Phytopathogenicus” Infecting the Planthopper Pentastiridius Leporinus (Hemiptera: Cixiidae) Increase Nonlinearly with the Population Abundance in Sugar Beet Fields. Environ. Entomol. 2011, 40, 1345–1352. [Google Scholar] [CrossRef]
- Bressan, A. Emergence and Evolution of Arsenophonus Bacteria as Insect-Vectored Plant Pathogens. Infect. Genet. Evol. 2014, 22, 81–90. [Google Scholar] [CrossRef]
- Pentastiridius Leporinus | EPPO Global Database. Available online: https://gd.eppo.int/taxon/PNSTLE/distribution (accessed on 10 October 2021).
- Bressan, A.; Holzinger, W.E.; Nusillard, B.; Sémétey, O.; Gatineau, F.; Simonato, M.; Boudon-Padieu, E. Identification and Biological Traits of a Planthopper from the Genus Pentastiridius (Hemiptera: Cixiidae) Adapted to an Annual Cropping Rotation. EJE 2009, 106, 405–413. [Google Scholar] [CrossRef] [Green Version]
- Sémétey, O.; Bressan, A.; Richard-Molard, M.; Boudon-Padieu, E. Monitoring of Proteobacteria and Phytoplasma in Sugar Beets Naturally or Experimentally Affected by the Disease Syndrome ‘Basses Richesses.’. Eur. J. Plant. Pathol. 2007, 117, 187–196. [Google Scholar] [CrossRef]
- Bressan, A. Agronomic Practices as Potential Sustainable Options for the Management of Pentastiridius Leporinus (Hemiptera: Cixiidae) in Sugar Beet Crops. J. Appl. Entomol. 2009, 133, 760–766. [Google Scholar] [CrossRef]
- Paliwal, D.; Hamilton, A.J.; Barrett, G.A.; Alberti, F.; van Emden, H.; Monteil, C.L.; Mauchline, T.H.; Nauen, R.; Wagstaff, C.; Bass, C.; et al. Identification of Novel Aphid-Killing Bacteria to Protect Plants. Microb. Biotechnol. 2021. [Google Scholar] [CrossRef] [PubMed]
- Langer, M.; Maixner, M.; Kirchmair, M.; Huber, L. Efficacy of Metarhizium Anisopliae against Hyalesthes Obsoletus (Auchenorryhncha: Cixiidae). VITIS-J. Grapevine Res. 2005, 44, 99. [Google Scholar] [CrossRef]
- Moussa, A.; Maixner, M.; Stephan, D.; Santoiemma, G.; Passera, A.; Mori, N.; Quaglino, F. Entomopathogenic Nematodes and Fungi to Control Hyalesthes Obsoletus (Hemiptera: Auchenorrhyncha: Cixiidae). BioControl 2021, 66, 523–534. [Google Scholar] [CrossRef]
- Maclot, F.J.; Debue, V.; Blouin, A.G.; Fontdevila Pareta, N.; Tamisier, L.; Filloux, D.; Massart, S. Identification, Molecular and Biological Characterization of Two Novel Secovirids in Wild Grass Species in Belgium. Virus Res. 2021, 298, 198397. [Google Scholar] [CrossRef]
- Bolger, A.M.; Lohse, M.; Usadel, B. Trimmomatic: A Flexible Trimmer for Illumina Sequence Data. Bioinformatics 2014, 30, 2114–2120. [Google Scholar] [CrossRef] [Green Version]
- Prjibelski, A.; Antipov, D.; Meleshko, D.; Lapidus, A.; Korobeynikov, A. Using SPAdes De Novo Assembler. Curr. Protoc. Bioinform. 2020, 70, e102. [Google Scholar] [CrossRef]
- Langmead, B.; Salzberg, S.L. Fast Gapped-Read Alignment with Bowtie 2. Nat. Methods 2012, 9, 357–359. [Google Scholar] [CrossRef] [Green Version]
- Okonechnikov, K.; Golosova, O.; Fursov, M. UGENE team Unipro UGENE: A Unified Bioinformatics Toolkit. Bioinformatics 2012, 28, 1166–1167. [Google Scholar] [CrossRef] [PubMed] [Green Version]
- Edgar, R.C. MUSCLE: Multiple Sequence Alignment with High Accuracy and High Throughput. Nucleic Acids Res. 2004, 32, 1792–1797. [Google Scholar] [CrossRef] [PubMed] [Green Version]
- Mahillon, M.; Romay, G.; Liénard, C.; Legrève, A.; Bragard, C. Description of a Novel Mycovirus in the Phytopathogen Fusarium Culmorum and a Related EVE in the Yeast Lipomyces Starkeyi. Viruses 2020, 12, 523. [Google Scholar] [CrossRef] [PubMed]
- Muhire, B.M.; Varsani, A.; Martin, D.P. SDT: A Virus Classification Tool Based on Pairwise Sequence Alignment and Identity Calculation. PLoS ONE 2014, 9, e108277. [Google Scholar] [CrossRef]
- Holzinger, W.E.; Kammerlander, I.; Nickel, H. The Auchenorrhyncha of Central Europe. Die Zikaden Mitteleuropas, Volume 1: Fulgoromorpha, Cicadomorpha Excl. Cicadellidae; Brill: Leiden, The Netherlands, 2003; ISBN 978-90-04-23110-8. [Google Scholar]
- Dittmer, J.; Lusseau, T.; Foissac, X.; Faoro, F. Skipping the Insect Vector: Plant Stolon Transmission of the Phytopathogen ‘Ca. Phlomobacter Fragariae’ from the Arsenophonus Clade of Insect Endosymbionts. Insects 2021, 12, 93. [Google Scholar] [CrossRef]
- Dewar, A.M.; Qi, A. The Virus Yellows Epidemic in Sugar Beet in the UK in 2020 and the Adverse Effect of the EU Ban on Neonicotinoids on Sugar Beet Production. Outlooks Pest. Manag. 2021, 32, 53–59. [Google Scholar] [CrossRef]







| Names | Sequences | Targets | Ref. |
|---|---|---|---|
| BYV-2a | CTATTCGGACCACCCTGCG | BYV | [14] |
| BYV-2b | AGGAGAATACGCTGAACGAGTGAT | ||
| MPxBM+ | ATGCAATTTCAGCTTAAAACAAACA | BMYV | [15] |
| MPxBM- | GCTTTCAGCACACCATACTG | ||
| MpxBC+ | ATGAACTTTGAGATTTGCTTC | BChV | |
| MpxBC- | TGACAGCTTTTTCTGAAGAG | ||
| BWYV-f4972 | TCTGAAGGTCGGTGAAGGAGG | BWYV | [16] |
| BWYV-r56 | ACAATGGGTACCACTCGTTGC | ||
| BtMV-LN 26 | GACACTCAGAACTATCTCGACGAAG | BtMV | [17] |
| BtMV-LN 27 | CACTCTGTAATGTGGAACAACTC | ||
| SpotF_SBR | CCTATTAGAACTTCAACAAAGTGCAGG | Ca. A. phytopathogenicus | [10] |
| SporR_SBR | CGAAGGTAGAATTATCGAATTGCCT | ||
| Alb1 | GCCAGCGAGTAGAGTCGG | [18] | |
| Oliv1 | GCTGACTGCGCACCTACGC | ||
| Stamp-F | GTAGGTTTTGGATGTTTTAAG | Ca. P. solani | [19] |
| Stamp-R0 | AAATAAAAGAACAAGTATA-GACGA | ||
| Stamp-F1 | TTCTTTAAACACACCAAGAC | ||
| Stamp-R1 | AAGCCAGAATTTAATCTAGC | ||
| rbcL_1 | TTGGCAGCATTYCGAGTAACTCC | Plant rbcL | [20] |
| rbcL_b | AACCYTCTTCAAAAAGGTC |
| Names | Sequences | Targets | Ref. |
|---|---|---|---|
| SpoTSBR_F | AGGTCATGCTTGTGTTGGAG | Ca. A. phytopathogenicus | This study |
| SpoTSBR_R | TGGTCTGCCCGGTATTTAAC | ||
| SpoTSBR-FAM-LNA | FAM-TGAGACA*AAG*GATA*AGGTTGGCGA-BHQ-1 | ||
| Glua3F | GACCTCCATATTACTGAAAGGAAG | Sugar beet | [36] |
| Glua3R | GAGTAATTGCTCCATCCTGTTCA | ||
| GluD1 | HEX-CTACGAAGTTTAAAGTATGTGCCGCTC-BHQ-2 | ||
| BYV-2673 F | ATAATGTTGACTCCCGCAT | BYV | This study |
| BYV-2773 R | GCTGAACGAGTGATTTTGTAG | ||
| BYV-2726 P-HEX | HEX-TACGAAAACCGAATGGGCG-BHQ1 | ||
| BChV-164 F | TGGACACCAAGTTGAACAGT | BChV | |
| BChV-273 R | GTGTAAAGGGCCTGTCACCA | ||
| BChV-221 P-FAM | FAM-TTGGAGCTCTTGGGACCATG-BHQ1 | ||
| COX-F | CGTCGCATTCCCGATTATCCA | Sugar beet | |
| COX-R | CAACTACAGAGATATAAGAGC | ||
| COX-P-ROX | ROX-TGCTTACGCAGGATGGAATGCCCT-BHQ2 |
| Date | Location | Number of Insects PCR-Positive/Collected |
|---|---|---|
| 06/16 | Yens | 7/7 |
| 06/20 | Changins | 3/3 |
| 06/20 | Gilly | 6/12 |
| 06/20 | Cornaux | 1/2 |
| 06/26 | Alchenflüh | 0/1 |
| 06/29 | Penthalaz | 8/10 |
| 07/01 | Selzach | 1/3 |
| 07/08 | Zollikofen | 3/7 |
Publisher’s Note: MDPI stays neutral with regard to jurisdictional claims in published maps and institutional affiliations. |
© 2022 by the authors. Licensee MDPI, Basel, Switzerland. This article is an open access article distributed under the terms and conditions of the Creative Commons Attribution (CC BY) license (https://creativecommons.org/licenses/by/4.0/).
Share and Cite
Mahillon, M.; Groux, R.; Bussereau, F.; Brodard, J.; Debonneville, C.; Demal, S.; Kellenberger, I.; Peter, M.; Steinger, T.; Schumpp, O. Virus Yellows and Syndrome “Basses Richesses” in Western Switzerland: A Dramatic 2020 Season Calls for Urgent Control Measures. Pathogens 2022, 11, 885. https://doi.org/10.3390/pathogens11080885
Mahillon M, Groux R, Bussereau F, Brodard J, Debonneville C, Demal S, Kellenberger I, Peter M, Steinger T, Schumpp O. Virus Yellows and Syndrome “Basses Richesses” in Western Switzerland: A Dramatic 2020 Season Calls for Urgent Control Measures. Pathogens. 2022; 11(8):885. https://doi.org/10.3390/pathogens11080885
Chicago/Turabian StyleMahillon, Mathieu, Raphaël Groux, Floriane Bussereau, Justine Brodard, Christophe Debonneville, Sonia Demal, Isabelle Kellenberger, Madlaina Peter, Thomas Steinger, and Olivier Schumpp. 2022. "Virus Yellows and Syndrome “Basses Richesses” in Western Switzerland: A Dramatic 2020 Season Calls for Urgent Control Measures" Pathogens 11, no. 8: 885. https://doi.org/10.3390/pathogens11080885
APA StyleMahillon, M., Groux, R., Bussereau, F., Brodard, J., Debonneville, C., Demal, S., Kellenberger, I., Peter, M., Steinger, T., & Schumpp, O. (2022). Virus Yellows and Syndrome “Basses Richesses” in Western Switzerland: A Dramatic 2020 Season Calls for Urgent Control Measures. Pathogens, 11(8), 885. https://doi.org/10.3390/pathogens11080885

