Next Article in Journal
Antiviral Activity of Ribavirin against Tilapia tilapinevirus in Fish Cells
Next Article in Special Issue
Characterization of Salmonella enterica Contamination in Pork and Poultry Meat from São Paulo/Brazil: Serotypes, Genotypes and Antimicrobial Resistance Profiles
Previous Article in Journal
Structural Characterization of Haemophilus influenzae Enolase and Its Interaction with Human Plasminogen by In Silico and In Vitro Assays
Previous Article in Special Issue
Antimicrobial Resistance Patterns and Risk Factors Associated with Salmonella spp. Isolates from Poultry Farms in the East Coast of Peninsular Malaysia: A Cross-Sectional Study
 
 
Font Type:
Arial Georgia Verdana
Font Size:
Aa Aa Aa
Line Spacing:
Column Width:
Background:
Article

Whole-Genome Analysis of Multidrug-Resistant Salmonella Enteritidis Strains Isolated from Poultry Sources in Korea

College of Veterinary Medicine, Konkuk University, Seoul 05029, Korea
*
Author to whom correspondence should be addressed.
Pathogens 2021, 10(12), 1615; https://doi.org/10.3390/pathogens10121615
Submission received: 22 November 2021 / Revised: 8 December 2021 / Accepted: 9 December 2021 / Published: 10 December 2021

Abstract

The Salmonella Enterica subsp. Enterica serovar Enteritidis is one of main serovars isolated from human patients with food poisoning and poultry without clinical signs. Consumption of poultry products contaminated with Salmonella Enteritidis is a common source of human salmonellosis; 82 Salmonella spp. were isolated from 291 samples of retail chicken meat, 201 one-day-old chicks, 30 internal organs of chickens, 156 chicken eggs, 100 duck eggs, 38 straw bedding samples, 18 samples of retail duck meat, and 19 swab samples from slaughterhouses in 2019 and 2020. An antibiotic susceptibility test was performed for all isolates, revealing 33 multidrug-resistant (MDR) strains. The whole genome of 33 MDR strains isolated in 2019 and 2020 and 10 strains isolated in 2011, 2012, and 2017 was sequenced using the MinION sequencing protocol. Within these 43 samples, 5 serovars were identified: S. Enteritidis, S. Agona, S. Virchow, S. Albany, and S. Bareilly. The most common serovar was S. Enteritidis (26/43), which showed the highest resistance to ampicillin (100%), followed by nalidixic acid (90%) and colistin (83%). Core genome multilocus sequence typing analysis showed that the S. Enteritidis strains isolated from different sources and in different years were clustered together. In addition, the S. Enteritidis strains isolated since 2011 consistently harbored the same antibiotic resistance patterns.

1. Introduction

Non-typhoidal S. Enterica causes foodborne salmonellosis and has become a global health threat [1]. Salmonella Enteritidis is frequently isolated from human patients with salmonellosis caused by the consumption of contaminated chicken meat and chicken products, such as eggs [1]. Fever, abdominal cramps, and diarrhea are common clinical symptoms of Salmonella Enteritidis infection in humans, which appear 12 to 72 h after consuming the contaminated food [2]. In most cases, the symptoms last 4 to 7 days and resolve on their own without the need for antibiotics. However, in the elderly, infants, and people with weakened immune systems, the diarrhea symptoms can be severe, and septicemia, and even death, can occur [3]. No clinical symptoms are observed in birds infected with Salmonella Enteritidis [4].
In Korea, antibiotic usage is not regulated in the poultry industry, to which about 1000 tons of antibiotics were sold between 2011 and 2017 [5]. In 2012, 720,000 tons of chicken meat were produced, which represents the second-largest protein source in Korea [6]. It is noteworthy that the prevalence of antibiotic-resistant Salmonella is high in retail chicken in Korea [5,7].
Recently, the isolation of multidrug-resistant (MDR) Salmonella, which is resistant not only to traditional first-line antibiotics such as ampicillin, chloramphenicol, and trimethoprim but also to currently recommended antibiotics such as fluoroquinolones and extended-spectrum cephalosporins, has increased dramatically [8,9]. MDR Salmonella with the same antibiotic resistance phenotype has been isolated from humans and poultry [10]. The spread of antibiotic resistance genes from animal bacteria to human populations is a major public health concern [11]. Investigation and epidemiological analysis of the MDR Salmonella in foods are necessary to prevent the development of the spread of MDR strains [12].
Epidemiological sources of Salmonella outbreaks have been investigated using pulsed-field gel electrophoresis (PFGE) and multiple-locus variable-number tandem repeats (MLVA) analysis [13]. In previous studies, these approaches have successfully detected the genetic relationship between Salmonella Enteritidis strains isolated from human patients or poultry sources in Korea [14,15]. However, the discrimination power of these methods for genetically closely related Salmonella Enteritidis strains is limited [16,17].
Whole-genome sequencing (WGS) has improved the resolution of genome analyses; thus, the sources of Salmonella outbreaks can now be traced [18,19,20]. Two analytic methods are commonly used for WGS-based genome analysis: single-nucleotide polymorphism (SNP) analysis and multilocus sequence typing (MLST) [21]. SNPs are identified by mapping sequence data of isolates to a reference genome and then recording the nucleotides that differ within the datasets [22]. The MLST method explores the allelic difference in a predefined set of gene loci [23]. In order to improve the resolution power of the MLST, the number of genes included in the scheme was increased [24]. Core genome MLST (cgMLST) balances the number of loci included in a scheme by considering those loci present in the majority of the isolates (ranging from 95% to 99%) in a given species [22,25].
Recently, several studies have used WGS to investigate the molecular relationship of Salmonella isolated from various sources [26,27,28,29]. However, only a small number of studies using WGS for the epidemiological analysis of Salmonella spp. have been reported in Korea [30,31,32].
Here, we have isolated 82 MDR Salmonella strains from 853 poultry sources in Korea and sequenced their genomes using the Oxford Nanopore approach. In order to investigate the relationships between the Salmonella Enteritidis strains, the whole genome sequences of the MDR isolates were compared using cgMLST and whole-genome SNP (wgSNP).

2. Materials and Methods

2.1. Sample Collection

Between 1 April 2019 to 11 May 2020, a total of 853 samples (291 samples of retail chicken meat, 201 one-day-old chicks, 30 internal organs of chickens for pet food, 156 chicken eggs, 100 duck eggs, 38 straw bedding samples, 18 samples of retail duck meat, and 19 swab samples from slaughterhouses) were collected. Retail chicken meats were purchased in two local supermarkets, three traditional markets, and from the internet. From each sample, 2–10 pieces of packed chicken meat were collected. Chicken eggs were purchased in one local supermarket. Retail duck meat samples were purchased in two local supermarkets and one traditional market. Duck eggs were purchased in one local supermarket and from online stores. Straw bedding samples from geographically separated multiple poultry farms were collected. Swab samples positive for Salmonella, as determined by polymerase chain reaction (PCR), from eight geographically separated slaughterhouses were collected. In addition, 11 Salmonella Enteritidis strains isolated in 2011, 2012, and 2017 were kindly provided by the Avian Disease Laboratory, College of Veterinary Medicine, Konkuk University, Korea.

2.2. Salmonella Isolation

For retail chicken, duck meat, and internal organs of chicken, each sample was aseptically placed in a sterile plastic bag containing 400 mL of buffered peptone water broth (BPW, Difco, Detroit, MI, USA) and shaken for 2 min. The rinsed material (20 mL) was vortex-mixed in 20 mL of BPW for 15 s, and then incubated at 37 °C for 24 h. For straw bedding and swab samples, each sample was aseptically placed in a sterile plastic bag containing 20 mL of BPW and shaken for 15 s. The rinsed material (0.1 mL) was incubated at 37 °C for 24 h. Chicken and duck egg samples were incubated in the egg incubator for 21 and 28 days, respectively. Liver, spleen, and cecal tonsil were collected from the egg embryo. The organs were placed into a sterile plastic bag containing 20 mL of BPW and homogenized using the stomacher for 2 min. The homogenized sample (0.1 mL) was vortex-mixed in 10 mL of Rappaport-Vassiliadis broth (RV, Difco, Detroit, MI, USA) and incubated at 37 °C for 24 h. Incubated BPW (100 µL) was vortex-mixed for 15 s in 10 mL of RV and then incubated at 41.5 °C for 20 h. The presence of Salmonella spp. in the incubated RV was analyzed by PCR, as described previously [33]. Samples that yielded positive results were streaked onto Salmonella ChromoSelect agar (Sigma-Aldrich, St. Louis, MO, USA), followed by incubation at 37 °C for 24 h. Pink colonies of Salmonella spp. on the agar were validated by PCR, and positive colonies were stored at −80 °C in glycerol.

2.3. Antibiotic Susceptibility Test

Antibiotic susceptibility was determined using the Sensititre panel (KRCDC2F; Thermo Fisher Scientific, Waltham, MA, USA) with the following antibiotics: ciprofloxacin (CIP, 0.03–0.5 µg), nalidixic acid (NAL, 2–128 µg), imipenem (IMI, 1–8 µg), colistin (COL, 2–16 µg), ampicillin (AMP, 2–64 µg), tetracycline (TET, 2–128 µg), chloramphenicol (CHL, 2–32 µg), azithromycin (AZI, 2–32 µg), gentamicin (GEN, 1–64 µg), streptomycin (STR, 2–128 µg), amikacin (AMI, 4–64 µg), trimethoprim/sulfamethoxazole (SXT, 1/19–16/304), cefotaxime (FOT, 1–32 µg), ceftriaxone (AXO, 1–32 µg), cefoxitin (FOX, 4–32 µg), and ceftazidime (TAZ, 1–16 µg), according to the Clinical and Laboratory Standards Institute guidelines (Wayne, PA, USA) [34]. Briefly, 10 µL portions of Salmonella spp. strains (1 × 105 cfu/mL) cultured overnight were thoroughly mixed with 11 mL of Muller Hinton Broth with N-Tris (hydroxymethyl) methyl-2-aminoethanesulfonic acid; 50 µL portions were placed in the wells of the Sensititre panel. The panel was sealed with film, and the results were assessed manually after 24 h incubation at 37 °C. The minimum inhibitory concentration (MIC) was recorded as the lowest concentration of antibiotic that inhibited visible growth, identified as a turbidity or deposit of cells at the bottom of a wall. Escherichia coli (ATCC25922) was used as the quality control standard. Salmonella spp. resistant to more than three classes and more than one antibiotic in a single class were designated as an MDR strain.

2.4. Extraction and WGS of MDR Salmonella Genomic DNA

Genomic DNA was extracted from overnight cultured MDR Salmonella spp. using a MagAttract kit (Qiagen, Hilden, Germany) according to the manufacturer’s protocol. The purity and concentration of the extracted DNA were measured with a NanoDrop spectrophotometer (Thermo Fisher Scientific) and a Quantus fluorometer (Promega, Madison, WI, USA), respectively. A library was prepared for sequencing using native barcoding genomic DNA kits, and WGS sequencing was performed using the MinION system (Oxford Nanopore Technologies, Oxford, UK), as described by the respective manufacturers. The library was loaded onto FLO-MIN106 R9.4.1 flow cells and sequenced for 48 h. Data were base-called using Albacore (Oxford Nanopore Technologies). A library prepared using a TrueSeq Nano DNA instrument (Illumina, San Diego, CA, USA) was also sequenced using the HiSeq4000 system (Illumina, San Diego, CA, USA) for error correction of the nanopore sequencing results.

2.5. Assembly, Polishing, and Annotation of MDR Salmonella DNA

Reads generated from nanopore sequencing were downsampled to generate ~100× coverage depth of the Salmonella genome (4.9 Mb) using seqtk (https://github.com/lh3/seqtk; accessed on 22 September 2021). Downsampled reads were de novo assembled using the Flye algorithm [35] with default parameters. The assembled contigs were polished using unicycler_polish [36] with the Illumina fastq reads with default parameters. The assembled Salmonella genome was annotated using Prokka [37].

2.6. Data Analysis

MDR Salmonella serovar was predicted using SeqSero from assembled contigs [38]. CgMLST was determined using SeqSero. The minimum spanning tree of core genome MLST was visualized using GrapeTree [39]. Antibiotic resistance genes were identified using Resfinder [40]. SNPs between the whole genomes of the sequenced Salmonella Enteritidis strains in this study and those of the Korean Salmonella Enteritidis strains deposited in the public database were identified and aligned using kSNP3.0 [41] with the optimum kmer size 19. The genomic sequence of the Salmonella Enteritidis P125109 strain (GenBank no. NC011294) was used as the reference genome for SNP calling. A whole-genome SNP tree was constructed based on the pan SNPs generated by kSNP3.0 using RAxML, with the General Time Reversible gamma substitution model and 1000 bootstrap replicates. The phylogenetic tree with antibiotic resistance genes was visualized using the interactive Tree of Life version 5 (iTOLv5) (http://itol.embl.de/; accessed on 22 September 2021).

3. Results

3.1. Prevalence of Salmonella spp.

In total, 82 Salmonella spp. were isolated from 853 samples: 100% from swab samples from the slaughterhouses (19/19), 61% from retail duck meat (11/18), 26.7% from internal organs of chickens (8/30), 14.1% from retail chicken meat (41/291), 5.3% from straw bedding samples (2/38), and 0.5% from one-day-old chicks (1/201). No Salmonella spp. was detected from chicken and duck eggs.

3.2. Antibiotic Resistance Profiles of the Isolated Salmonella spp.

The antibiotic resistance profiles of the Salmonella spp. isolates are shown in Table 1. Among the 82 Salmonella spp. tested, 40% isolates were identified as MDR strains (33/82). All 10 Salmonella Enteritidis strains isolated in 2011, 2012, and 2017 were identified as MDR. The highest resistance rate was to ampicillin (100%, 43/43), followed by nalidixic acid (76.74%, 33/43), tetracycline (74.42, 32/43), and colistin (53.49%, 23/43). All MDR isolates were susceptible to imipenem, azithromycin, and amikacin.

3.3. Results of Whole-Genome Sequencing and In-Silico Serotyping of MDR Salmonella spp.

The genomic features of the MDR Salmonella spp. are shown in Table 2. The sequence data for all MDR isolates yielded a depth of greater than 100, except for one sample with a depth of 87.5. The genome assembly generated 1–5 contigs. The size of the chromosome was 4,547,043–4,878,409 bp. MDR isolates were assigned to five serovars. Salmonella Enteritidis was the most prevalent serovar (57.78%, 26/43) followed by Salmonella Agona (15.6%, 7/43), Salmonella Virchow (13.3%, 6/43), Salmonella Albany (8.89%, 4/43), and Salmonella Bareilly (2.2%, 1/43).

3.4. Antibiotic Resistance Profiles of MDR Salmonella Enteritidis

The highest resistance observed in MDR Salmonella Enteritidis strains was to ampicillin (100%, 26/26), followed by nalidixic acid (96.15%, 25/26), colistin (88.46%, 23/26), and tetracycline (69.23%, 18/26). Resistance to third-generation cephalosporins (cefotaxime, ceftriaxone, and ceftazidime) was observed in 16 isolates (46.15%). These isolates were also resistant to nalidixic acid, colistin, ampicillin, tetracycline, and gentamicin. Isolation sources of these isolates were internal organs of chicken, retail chicken meat, straw for bedding, and farm environment. MDR Salmonella Enteritidis strains that were resistant to colistin were also resistant to ampicillin and nalidixic acid. All the sequenced Salmonella Enteritidis strains harbored antibiotic resistance genes that coincided with antibiotic resistance phenotypes except colistin resistance (Table 3). All MDR Salmonella Enteritidis strains carried the aac(6)-Iaa gene. The mobile colistin resistance (mcr) gene and chromosomal mutations related to colistin resistance were not found.

3.5. CgMLST

The results of CgMLST analysis showed that the MDR Salmonella Enteritidis strains isolated from different sources and years were clustered together (Figure 1). MDR Salmonella Enteritidis strains isolated in 2019 with antibiotic resistance patterns NAL-COL-AMP-TET-GEN-FOT-AXO-TAX clustered with Salmonella Enteritidis strains isolated in 2011 and 2012 with antibiotic resistance patterns NAL-COL-AMP-TET-GEN-STR-FOT-AXO-TAX. These strains were isolated from retail chicken meat, internal organs of chicken, trucks, and straw for bedding.

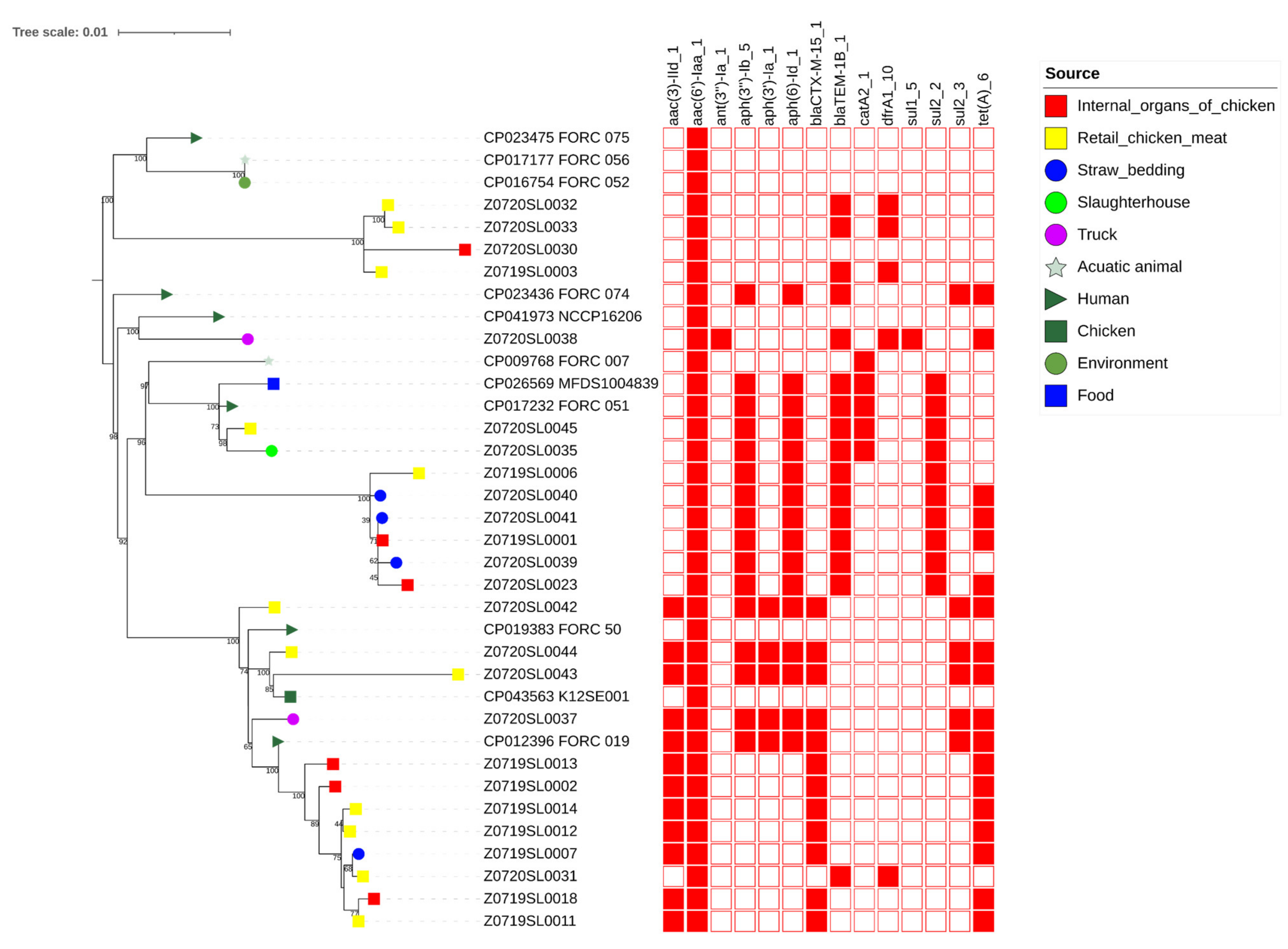
3.6. wgSNP Phylogenetic Analysis of the Salmonella Enteritidis Strains

The Salmonella Enteritidis genomes were clustered into five different groups (I to VII) with one singleton genome (Figure 2). The Salmonella Enteritidis strains in the same cluster had similar antibiotic resistance genes. Strains from different sources and different years were grouped with monophyletic clusters. In Cluster I, isolates from humans, the environment, and aquatic animals were clustered together. Four isolates from chicken meat (n = 3) and internal organs of chicken (n = 1) were grouped in Cluster II. Cluster III contained two isolates from truck and human. Cluster IV included four isolates from food, humans, a slaughterhouse, and chicken meat. Six isolates from straw bedding (n = 3), internal organs of chicken (n = 2), and chicken meat (n = 1) were clustered in Cluster V. In Cluster VI, 15 isolates from chicken meat (n = 7), chicken (n = 1), internal organs of chicken (n = 3), humans (n = 2), straw bedding (n = 1), and trucks (n = 1) were included. The Salmonella Enteritidis in Clusters II and IV carried blaTEM-1B in a plasmid, and those in Cluster V carried blaTEM-1B in a chromosome. In Cluster VI, the Salmonella Enteritidis strains carrying blaCTX-M-15 were isolated from chicken meat, internal organs of chicken, straw bedding, humans, and trucks. The Z0720SL0042, Z0720SL0043, and Z0720SL0044 strains were isolated in 2011. The Z0720SL0037 and FORC_019 strains were isolated in 2012 and 2015, respectively. The Z0719SL0002, Z0719SL0007, Z0719SL0011, Z0719SL0012, Z0719SL0013, Z0719SL0014, and Z0719SL0018 strains were isolated in 2019.

4. Discussion

To the best of our knowledge, this is the first study that uses WGS to determine the genetic relationship among Salmonella Enteritidis strains isolated from humans and poultry sources in Korea. Previous findings obtained by PFGE and MLVA analysis of Salmonella Enteritidis strains isolated from humans and poultry sources suggest that Salmonella Enteritidis strains have already been transmitted from poultry sources to humans in Korea [14,15]. In this study, results of wgSNP analysis between Salmonella Enteritidis strains isolated from humans and poultry sources were consistent with those of the previous PFGE and MLVA studies. The wgSNP phylogenetic analysis revealed a monophyletic relationship, with the support of 100 bootstrap replicates between Salmonella Enteritidis isolated from different sources. The Salmonella Enteritidis strains in the same cluster had identical antimicrobial resistance gene patterns, indicating that vertical clonal expansion occurred rather than horizontal transmission of the antimicrobial resistance gene.
Salmonella is the most common zoonotic foodborne pathogen responsible for gastroenteritis in humans [1]. The rapid emergence of antibiotic resistance in Salmonella has been a serious public health problem worldwide [42]. The isolation of MDR Salmonella, which is resistant to not only traditional first-line antibiotics such as ampicillin, chloramphenicol, and trimethoprim but also to currently recommended antibiotics, including fluoroquinolones and extended-spectrum cephalosporins, has recently dramatically increased [8,9]. Genotypic and phenotypic antibiotic resistance of the Salmonella observed in this study was consistent with the previous findings that MDR Salmonella Enteritidis strains isolated showed a high resistance rate to antibiotics commonly used in the Korean poultry industry [5]. Because of the risk of human transmission, the high prevalence of MDR Salmonella Enteritidis in the Korean poultry food chain is concerning. MDR Salmonella isolated from poultry sources has also been reported in other countries [43,44]. Nevertheless, the prevalence of MDR strains reported herein and in a previous study [5], 50.5% and 50.9, respectively, were higher than that in Spain (9.7%) [45] and China (24.3%) [46].
Colistin was recently used as a last-resort therapeutic option for the therapy of intestinal infections in humans [47]. It is critical to monitor resistance to this agent in isolates from food-producing animals worldwide. Colistin, in turn, has been widely used in the food-animal industry in several countries for the purpose of therapeutic, prophylactic, and growth promotion [48,49]. Colistin was included in poultry formula feeds in Korea prior to 2009. Resistance to colistin can be conferred by various mechanisms, including chromosomal mutation and transmissible genetic mobile elements carrying the colistin resistance gene [50]. Lipid A modification, mediated by mutations in the pmrHFIJKLM operon, have been shown to confer resistance to colistin in Enterobacteriaceae [51]. Mutations in pmrAB and pmrLM, as well as the AcrAB efflux pump, have been shown to confer resistance in S. Typhymurium [52]. The MDR isolates in this study had no mutations in any of these genes. mcr in the plasmid confers resistance by reducing the anionic changes of lipid A, resulting in a lower binding affinity to colistin [51]. To date, 10 variants of mcr have been described [53]. The MDR isolates in this study had no mcr gene. The absence of colistin resistance, conferring mutations and plasmid-mediated colistin resistance genes in Salmonella Enteritidis, has been previously reported [54], suggesting the presence of a novel mechanism for colistin resistance.
Extended-spectrum cephalosporins (ESCs) are the first-line antibiotics for treating salmonellosis and other bacterial infections [55]. Salmonella isolates resistant to ciprofloxacin and ESC have increased in recent years [56,57]. Herein, 12 isolates, which were resistant to three third-generation cephalosporins, were clustered together in Cluster VII. Those isolates showed similar antibiotic resistance patterns (NAL-COL-AMP-TET-GEN-FOT-AXO-TAZ). Isolates collected before 2015 showed additional resistance to STR, and one isolate from 2011 showed resistance to both STR and CIP. Most of the antibiotic-resistant genes in strains within Cluster VII were located in the plasmid. MDR Salmonella Enteritidis strains in this clade were isolated from various sources and different years. This is a serious public health problem because the vertical clonal expansion of those strains has occurred and been transferred to humans through contaminated food sources.
In conclusion, this study reveals the high prevalence of MDR Salmonella in poultry sources in Korea. Considering the location of the antibiotic resistance genes (mainly in the plasmid), analysis of how these plasmids evolve is still warranted to further elucidate the epidemiological emergence of MDR Salmonella spp.

Author Contributions

Conceptualization, T.-M.L.; methodology, H.-J.L. and T.K.; software, T.-M.L.; validation, T.-M.L.; formal analysis, T.-M.L.; investigation, J.-B.L., S.-Y.P., I.-S.C., S.-W.L.; writing—original draft preparation, T.-M.L.; writing—review and editing, J.-B.L., S.-Y.P., I.-S.C., S.-W.L.; visualization, T.-M.L.; supervision, J.-B.L., S.-Y.P., I.-S.C., S.-W.L.; funding acquisition, S.-W.L. All authors have read and agreed to the published version of the manuscript.

Funding

This research was funded (2019ER540501) by the Korea Centers for Disease Control and Prevention.

Institutional Review Board Statement

The datasets generated during and/or analysed during the current study are available from the corresponding author on reasonable request.

Informed Consent Statement

Not applicable.

Data Availability Statement

The complete genomes of Salmonella spp. in this study are available from the GenBank under BioProjects PRJNA658425 and PRJNA780385.

Conflicts of Interest

The authors declare no conflict of interest.

References

  1. Dewey-Mattia, D.; Manikonda, K.; Hall, A.J.; Wise, M.E.; Crowe, S.J. Surveillance for Foodborne Disease Outbreaks—United States, 2009–2015. MMWR Surveill. Summ. 2018, 67, 1–11. [Google Scholar] [CrossRef] [PubMed]
  2. Eng, S.-K.; Pusparajah, P.; Mutalib, N.-S.A.; Ser, H.-L.; Chan, K.-G.; Lee, L.-H. Salmonella: A Review on Pathogenesis, Epidemiology and Antibiotic Resistance. Front. Life Sci. 2015, 8, 284–293. [Google Scholar] [CrossRef]
  3. Omwandho, C.O.A.; Kubota, T. Salmonella Enterica Serovar Enteritidis: A Mini-Review of Contamination Routes and Limitations to Effective Control. Jpn. Agric. Res. Q. 2010, 44, 7–16. [Google Scholar] [CrossRef]
  4. Hogue, A.; White, P.; Guard-Petter, J.; Schlosser, W.; Gast, R.; Ebel, E.; Farrar, J.; Gomez, T.; Madden, J.; Madison, M.; et al. Epidemiology and Control of Egg-Associated Salmonella Enteriditis in the United States of America. Rev. Sci. Tech. 1997, 16, 542–553. [Google Scholar] [CrossRef] [PubMed]
  5. Sin, M.; Yoon, S.; Kim, Y.B.; Noh, E.B.; Seo, K.W.; Lee, Y.J. Molecular Characteristics of Antimicrobial Resistance Determinants and Integrons in Salmonella Isolated from Chicken Meat in Korea. J. Appl. Poult. Res. 2020, 29, 502–514. [Google Scholar] [CrossRef]
  6. Choi, S.-W.; Ha, J.-S.; Kim, B.-Y.; Lee, D.-H.; Park, J.-K.; Youn, H.-N.; Hong, Y.-H.; Lee, S.-B.; Lee, J.-B.; Park, S.-Y.; et al. Prevalence and Characterization of Salmonella Species in Entire Steps of a Single Integrated Broiler Supply Chain in Korea. Poult. Sci. 2014, 93, 1251–1257. [Google Scholar] [CrossRef] [PubMed]
  7. Seo, K.W.; Lee, Y.J. Prevalence and Characterization of β-Lactamases Genes and Class 1 Integrons in Multidrug-Resistant Escherichia coli Isolates from Chicken Meat in Korea. Microb. Drug Resist. 2018, 24, 1599–1606. [Google Scholar] [CrossRef] [PubMed]
  8. Yan, M.; Li, X.; Liao, Q.; Li, F.; Zhang, J.; Kan, B. The Emergence and Outbreak of Multidrug-Resistant Typhoid Fever in China. Emerg. Microbes Infect. 2019, 5, 1–6. [Google Scholar] [CrossRef]
  9. Crump, J.A.; Mintz, E.D. Global Trends in Typhoid and Paratyphoid Fever. Clin. Infect. Dis. 2010, 50, 241–246. [Google Scholar] [CrossRef]
  10. Tamang, M.D.; Nam, H.-M.; Kim, T.-S.; Jang, G.-C.; Jung, S.-C.; Lim, S.-K. Emergence of Extended-Spectrum β-Lactamase (CTX-M-15 and CTX-M-14)-Producing Nontyphoid Salmonella with Reduced Susceptibility to Ciprofloxacin among Food Animals and Humans in Korea. J. Clin. Microbiol. 2011, 49, 2671–2675. [Google Scholar] [CrossRef]
  11. Dessie, H.K.; Bae, D.H.; Lee, Y.J. Characterization of Integrons and Their Cassettes in Escherichia coli and Salmonella Isolates from Poultry in Korea. Poult. Sci. 2013, 92, 3036–3043. [Google Scholar] [CrossRef] [PubMed]
  12. Hyeon, J.-Y.; Chon, J.-W.; Hwang, I.-G.; Kwak, H.-S.; Kim, M.-S.; Kim, S.-K.; Choi, I.-S.; Song, C.-S.; Park, C.; Seo, K.-H. Prevalence, Antibiotic Resistance, and Molecular Characterization of Salmonella Serovars in Retail Meat Products. J. Food Prot. 2016, 74, 161–166. [Google Scholar] [CrossRef]
  13. Boxrud, D.; Pederson-Gulrud, K.; Wotton, J.; Medus, C.; Lyszkowicz, E.; Besser, J.; Bartkus, J.M. Comparison of Multiple-Locus Variable-Number Tandem Repeat Analysis, Pulsed-Field Gel Electrophoresis, and Phage Typing for Subtype Analysis of Salmonella Enterica Serotype Enteritidis. J. Clin. Microbiol. 2006, 45, 536–543. [Google Scholar] [CrossRef]
  14. Lee, D.-H.; Hyeon, J.-Y.; Kim, J.; Kim, J.S.; Kim, S.J.; Jeon, S.-E.; Choi, S.-W.; Hong, W.-T.; Song, C.-S.; Lee, S.-W. Close Genetic Relationship between Salmonella Enterica Serovar Enteritidis Isolated from Patients with Diarrhoea and Poultry in the Republic of Korea. Clin. Microbiol. Infect. 2015, 21, e68–e70. [Google Scholar] [CrossRef][Green Version]
  15. Kang, M.-S.; Oh, J.-Y.; Kwon, Y.-K.; Lee, D.-Y.; Jeong, O.-M.; Choi, B.-K.; Youn, S.-Y.; Jeon, B.-W.; Lee, H.-J.; Lee, H.-S. Public Health Significance of Major Genotypes of Salmonella Enterica Serovar Enteritidis Present in Both Human and Chicken Isolates in Korea. Res. Vet. Sci. 2017, 112, 125–131. [Google Scholar] [CrossRef] [PubMed]
  16. Allard, M.W.; Luo, Y.; Strain, E.; Pettengill, J.; Timme, R.; Wang, C.; Li, C.; Keys, C.E.; Zheng, J.; Stones, R.; et al. On the Evolutionary History, Population Genetics and Diversity among Isolates of Salmonella Enteritidis PFGE Pattern JEGX01.0004. PLoS ONE 2013, 8, e55254. [Google Scholar] [CrossRef]
  17. Saeed, A.M.; Walk, S.T.; Arshad, M.; Whittam, T.S. Clonal Structure and Variation in Virulence of Salmonella Enteritidis Isolated from Mice, Chickens, and Humans. J. AOAC Int. 2006, 89, 504–511. [Google Scholar] [CrossRef]
  18. Taylor, A.J.; Lappi, V.; Wolfgang, W.J.; Lapierre, P.; Palumbo, M.J.; Medus, C.; Boxrud, D. Characterization of Foodborne Outbreaks of Salmonella Enterica Serovar Enteritidis with Whole-Genome Sequencing Single Nucleotide Polymorphism-Based Analysis for Surveillance and Outbreak Detection. J. Clin. Microbiol. 2015, 53, 3334–3340. [Google Scholar] [CrossRef]
  19. Jackson, B.R.; Tarr, C.; Strain, E.; Jackson, K.A.; Conrad, A.; Carleton, H.; Katz, L.S.; Stroika, S.; Gould, L.H.; Mody, R.K.; et al. Implementation of Nationwide Real-Time Whole-Genome Sequencing to Enhance Listeriosis Outbreak Detection and Investigation. Clin. Infect. Dis. 2016, 63, 380–386. [Google Scholar] [CrossRef]
  20. Den Bakker, H.C.; Allard, M.W.; Bopp, D.; Brown, E.W.; Fontana, J.; Iqbal, Z.; Kinney, A.; Limberger, R.; Musser, K.A.; Shudt, M.; et al. Rapid Whole-Genome Sequencing for Surveillance of Salmonella Enterica Serovar Enteritidis. Emerg. Infect. Dis. 2014, 20, 1306–1314. [Google Scholar] [CrossRef]
  21. Brown, E.; Dessai, U.; McGarry, S.; Gerner-Smidt, P. Use of Whole-Genome Sequencing for Food Safety and Public Health in the United States. Foodborne Pathog. Dis. 2019, 16, 441–450. [Google Scholar] [CrossRef] [PubMed]
  22. Den Bakker, H.C.; Switt, A.I.M.; Cummings, C.A.; Hoelzer, K.; Degoricija, L.; Rodriguez-Rivera, L.D.; Wright, E.M.; Fang, R.; Davis, M.; Root, T.; et al. A Whole-Genome Single Nucleotide Polymorphism-Based Approach to Trace and Identify Outbreaks Linked to a Common Salmonella Enterica Subsp. Enterica Serovar Montevideo Pulsed-Field Gel Electrophoresis Type. Appl. Environ. Microbiol. 2011, 77, 8648–8655. [Google Scholar] [CrossRef] [PubMed]
  23. Maiden, M.C.J.; Bygraves, J.A.; Feil, E.; Morelli, G.; Russell, J.E.; Urwin, R.; Zhang, Q.; Zhou, J.; Zurth, K.; Caugant, D.A.; et al. Multilocus Sequence Typing: A Portable Approach to the Identification of Clones within Populations of Pathogenic Microorganisms. Proc. Natl. Acad. Sci. USA 1998, 95, 3140–3145. [Google Scholar] [CrossRef] [PubMed]
  24. Hoffmann, M.; Zhao, S.; Pettengill, J.; Luo, Y.; Monday, S.R.; Abbott, J.; Ayers, S.L.; Cinar, H.N.; Muruvanda, T.; Li, C.; et al. Comparative Genomic Analysis and Virulence Differences in Closely Related Salmonella Enterica Serotype Heidelberg Isolates from Humans, Retail Meats, and Animals. Genome Biol. Evol. 2014, 6, 1046–1068. [Google Scholar] [CrossRef] [PubMed]
  25. Bratcher, H.B.; Corton, C.; Jolley, K.A.; Parkhill, J.; Maiden, M.C. A Gene-by-Gene Population Genomics Platform: De Novo Assembly, Annotation and Genealogical Analysis of 108 Representative Neisseria meningitidis Genomes. BMC Genom. 2014, 15, 1138. [Google Scholar] [CrossRef] [PubMed]
  26. Leekitcharoenphon, P.; Hendriksen, R.S.; Hello, S.L.; Weill, F.-X.; Baggesen, D.L.; Jun, S.-R.; Ussery, D.W.; Lund, O.; Crook, D.W.; Wilson, D.J.; et al. Global Genomic Epidemiology of Salmonella Enterica Serovar Typhimurium DT104. Appl. Environ. Microbiol. 2016, 82, 2516–2526. [Google Scholar] [CrossRef]
  27. Deng, X.; Desai, P.T.; den Bakker, H.C.; Mikoleit, M.; Tolar, B.; Trees, E.; Hendriksen, R.S.; Frye, J.G.; Porwollik, S.; Weimer, B.C.; et al. Genomic Epidemiology of Salmonella Enterica Serotype Enteritidis Based on Population Structure of Prevalent Lineages. Emerg. Infect. Dis. 2014, 20, 1481–1489. [Google Scholar] [CrossRef]
  28. Toro, M.; Retamal, P.; Ayers, S.; Barreto, M.; Allard, M.; Brown, E.W.; Gonzalez-Escalona, N. Whole-Genome Sequencing Analysis of Salmonella Enterica Serovar Enteritidis Isolates in Chile Provides Insights into Possible Transmission between Gulls, Poultry, and Humans. Appl. Environ. Microbiol. 2016, 82, 6223–6232. [Google Scholar] [CrossRef]
  29. Pearce, M.E.; Alikhan, N.-F.; Dallman, T.J.; Zhou, Z.; Grant, K.; Maiden, M.C.J. Comparative Analysis of Core Genome MLST and SNP Typing within a European Salmonella Serovar Enteritidis Outbreak. Int. J. Food Microbiol. 2018, 274, 1–11. [Google Scholar] [CrossRef]
  30. Park, A.K.; Shin, E.; Kim, S.; Park, J.; Jeong, H.J.; Chun, J.-H.; Hwang, K.J.; Kim, J. Traveller-Associated High-Level Ciprofloxacin-Resistant Salmonella Enterica Serovar Kentucky in the Republic of Korea. J. Glob. Antimicrob. Resist. 2020, 22, 190–194. [Google Scholar] [CrossRef]
  31. Kim, S.; Kim, E.; Park, S.; Hahn, T.-W.; Yoon, H. Genomic Approaches for Understanding the Characteristics of Salmonella Enterica subsp. Enterica Serovar Typhimurium ST1120, Isolated from Swine Feces in Korea. J. Microbiol. Biotechnol. 2017, 27, 1983–1993. [Google Scholar] [CrossRef] [PubMed]
  32. Hyeon, J.-Y.; Li, S.; Mann, D.A.; Zhang, S.; Kim, K.-J.; Lee, D.-H.; Deng, X.; Song, C.-S. Whole-Genome Sequencing Analysis of Salmonella Enterica Serotype Enteritidis Isolated from Poultry Sources in South Korea, 2010–2017. Pathogens 2021, 10, 45. [Google Scholar] [CrossRef] [PubMed]
  33. Halatsi, K.; Oikonomou, I.; Lambiri, M.; Mandilara, G.; Vatopoulos, A.; Kyriacou, A. PCR Detection of Salmonella spp. Using Primers Targeting the Quorum Sensing Gene sdiA. FEMS Microbiol. Lett. 2006, 259, 201–207. [Google Scholar] [CrossRef] [PubMed]
  34. Clinical and Laboratory Standards Institute. Performance Standards for Antimicrobial Susceptibility Testing; CLSI Document M100-S29; Clinical and Laboratory Standards Institute: Wayne, PA, USA, 2019. [Google Scholar]
  35. Kolmogorov, M.; Yuan, J.; Lin, Y.; Pevzner, P.A. Assembly of Long, Error-Prone Reads Using Repeat Graphs. Nat. Biotechnol. 2019, 37, 540–546. [Google Scholar] [CrossRef] [PubMed]
  36. Wick, R.R.; Judd, L.M.; Gorrie, C.L.; Holt, K.E. Unicycler: Resolving Bacterial Genome Assemblies from Short and Long Sequencing Reads. PLoS Comput. Biol. 2017, 13, e1005595. [Google Scholar] [CrossRef]
  37. Seemann, T. Prokka: Rapid Prokaryotic Genome Annotation. Bioinformatics 2014, 30, 2068–2069. [Google Scholar] [CrossRef]
  38. Zhang, S.; Yin, Y.; Jones, M.B.; Zhang, Z.; Kaiser, B.L.D.; Dinsmore, B.A.; Fitzgerald, C.; Fields, P.I.; Deng, X. Salmonella Serotype Determination Utilizing High-Throughput Genome Sequencing Data. J. Clin. Microbiol. 2015, 53, 1685–1692. [Google Scholar] [CrossRef]
  39. Zhou, Z.; Alikhan, N.-F.; Sergeant, M.J.; Luhmann, N.; Vaz, C.; Francisco, A.P.; Carriço, J.A.; Achtman, M. GrapeTree: Visualization of Core Genomic Relationships among 100,000 Bacterial Pathogens. Genome Res. 2018, 28, 1395–1404. [Google Scholar] [CrossRef] [PubMed]
  40. Zankari, E.; Hasman, H.; Cosentino, S.; Vestergaard, M.; Rasmussen, S.; Lund, O.; Aarestrup, F.M.; Larsen, M.V. Identification of Acquired Antimicrobial Resistance Genes. J. Antimicrob. Chemother. 2012, 67, 2640–2644. [Google Scholar] [CrossRef]
  41. Gardner, S.N.; Slezak, T.; Hall, B.G. KSNP3.0: SNP Detection and Phylogenetic Analysis of Genomes without Genome Alignment or Reference Genome. Bioinformatics 2015, 31, 2877–2878. [Google Scholar] [CrossRef] [PubMed]
  42. Su, L.-H.; Chiu, C.-H.; Chu, C.; Ou, J.T. Antimicrobial Resistance in Nontyphoid Salmonella Serotypes: A Global Challenge. Clin. Infect. Dis. 2004, 39, 546–551. [Google Scholar] [CrossRef] [PubMed]
  43. De Oliveira, S.D.; Flores, F.S.; dos Santos, L.R.; Brandelli, A. Antimicrobial Resistance in Salmonella Enteritidis Strains Isolated from Broiler Carcasses, Food, Human and Poultry-Related Samples. Int. J. Food Microbiol. 2005, 97, 297–305. [Google Scholar] [CrossRef] [PubMed]
  44. Thung, T.Y.; Mahyudin, N.A.; Basri, D.F.; Radzi, C.W.J.W.M.; Nakaguchi, Y.; Nishibuchi, M.; Radu, S. Prevalence and Antibiotic Resistance of Salmonella Enteritidis and Salmonella Typhimurium in Raw Chicken Meat at Retail Markets in Malaysia. Poult. Sci. 2016, 95, 1888–1893. [Google Scholar] [CrossRef] [PubMed]
  45. Lamas, A.; Fernandez-No, I.C.; Miranda, J.M.; Vázquez, B.; Cepeda, A.; Franco, C.M. Prevalence, Molecular Characterization and Antimicrobial Resistance of Salmonella Serovars Isolated from Northwestern Spanish Broiler Flocks (2011–2015). Poult. Sci. 2016, 95, 2097–2105. [Google Scholar] [CrossRef]
  46. Cui, M.; Xie, M.; Qu, Z.; Zhao, S.; Wang, J.; Wang, Y.; He, T.; Wang, H.; Zuo, Z.; Wu, C. Prevalence and Antimicrobial Resistance of Salmonella Isolated from an Integrated Broiler Chicken Supply Chain in Qingdao, China. Food Control 2016, 62, 270–276. [Google Scholar] [CrossRef]
  47. Ahmed, M.A.E.-G.E.-S.; Zhong, L.-L.; Shen, C.; Yang, Y.; Doi, Y.; Tian, G.-B. Colistin and Its Role in the Era of Antibiotic Resistance: An Extended Review (2000–2019). Emerg. Microbes Infect. 2020, 9, 868–885. [Google Scholar] [CrossRef]
  48. Rhouma, M.; Beaudry, F.; Thériault, W.; Letellier, A. Colistin in Pig Production: Chemistry, Mechanism of Antibacterial Action, Microbial Resistance Emergence, and One Health Perspectives. Front. Microbiol. 2016, 7, 1789. [Google Scholar] [CrossRef]
  49. Poirel, L.; Jayol, A.; Nordmann, P. Polymyxins: Antibacterial Activity, Susceptibility Testing, and Resistance Mechanisms Encoded by Plasmids or Chromosomes. Clin. Microbiol. Rev. 2017, 30, 557–596. [Google Scholar] [CrossRef]
  50. Sun, S.; Negrea, A.; Rhen, M.; Andersson, D.I. Genetic Analysis of Colistin Resistance in Salmonella Enterica Serovar Typhimurium. Antimicrob. Agents Chemother. 2009, 53, 2298–2305. [Google Scholar] [CrossRef]
  51. Sekyere, J.O.; Govinden, U.; Bester, L.A.; Essack, S.Y. Colistin and Tigecycline Resistance in Carbapenemase-producing Gram-negative Bacteria: Emerging Resistance Mechanisms and Detection Methods. J. Appl. Microbiol. 2016, 121, 601–617. [Google Scholar] [CrossRef]
  52. Morales, A.S.; de Araújo, J.F.; de Moura Gomes, V.T.; Costa, A.T.R.; dos Prazeres Rodrigues, D.; Ferreira, T.S.P.; de Lima Filsner, P.H.N.; Felizardo, M.R.; Moreno, A.M. Colistin Resistance in Escherichia coli and Salmonella Enterica Strains Isolated from Swine in Brazil. Sci. World J. 2012, 2012, 109795. [Google Scholar] [CrossRef]
  53. Wang, C.; Feng, Y.; Liu, L.; Wei, L.; Kang, M.; Zong, Z. Identification of Novel Mobile Colistin Resistance Gene mcr-10. Emerg. Microbes Infect. 2020, 9, 508–516. [Google Scholar] [CrossRef]
  54. Rule, R.; Mbelle, N.; Sekyere, J.O.; Kock, M.; Hoosen, A.; Said, M. A Rare Case of Colistin-Resistant Salmonella Enteritidis Meningitis in an HIV-Seropositive Patient. BMC Infect. Dis. 2019, 19, 806. [Google Scholar] [CrossRef]
  55. White, D.G.; Zhao, S.; Sudler, R.; Ayers, S.; Friedman, S.; Chen, S.; McDermott, P.F.; McDermott, S.; Wagner, D.D.; Meng, J. The Isolation of Antibiotic-Resistant Salmonella from Retail Ground Meats. N. Engl. J. Med. 2001, 345, 1147–1154. [Google Scholar] [CrossRef]
  56. Williamson, D.A.; Lane, C.R.; Easton, M.; Valcanis, M.; Strachan, J.; Veitch, M.G.; Kirk, M.D.; Howden, B.P. Increasing Antimicrobial Resistance in Nontyphoidal Salmonella Isolates in Australia from 1979 to 2015. Antimicrob. Agents Chemother. 2018, 62, e02012-17. [Google Scholar] [CrossRef]
  57. Trongjit, S.; Angkititrakul, S.; Tuttle, R.E.; Poungseree, J.; Padungtod, P.; Chuanchuen, R. Prevalence and Antimicrobial Resistance in Salmonella Enterica Isolated from Broiler Chickens, Pigs and Meat Products in Thailand-Cambodia Border Provinces. Microbiol. Immunol. 2017, 61, 23–33. [Google Scholar] [CrossRef] [PubMed]
Figure 1. Minimum spanning tree of CgMLST of MDR Salmonella Enteritidis. The color of the node indicates (a) isolates, (b) year of isolation, (c) source of isolation, and (d) antibiotic resistance profiles.
Figure 1. Minimum spanning tree of CgMLST of MDR Salmonella Enteritidis. The color of the node indicates (a) isolates, (b) year of isolation, (c) source of isolation, and (d) antibiotic resistance profiles.
Pathogens 10 01615 g001
Figure 2. wgSNPs phylogenetic tree of MDR Salmonella Enteritidis. Phylogeny was rooted at the midpoint. The presence of antibiotic resistance genes is highlighted in red. The source of isolation of each Salmonella Enteritidis is indicated.
Figure 2. wgSNPs phylogenetic tree of MDR Salmonella Enteritidis. Phylogeny was rooted at the midpoint. The presence of antibiotic resistance genes is highlighted in red. The source of isolation of each Salmonella Enteritidis is indicated.
Pathogens 10 01615 g002
Table 1. Antibiotic susceptibility profiles of MDR Salmonella spp.
Table 1. Antibiotic susceptibility profiles of MDR Salmonella spp.
StrainCIPNALIMICOLAMPTETCHLAZIGENSTRAMISXTFOTAXOFOXTAZNumber of ResistanceNumber of Antibiotics ClassesIsolation YearSource of Isolation
Z0719SL0002IRSRRRSSRSSSRRSR862019Internal organs of chicken
Z0719SL0007IRSRRRSSRSSSRRSR862019Straw bedding samples
Z0719SL0011IRSRRRSSRSSSRRSR862019Retail chicken meat
Z0719SL0012IRSRRRSSRSSSRRSR862019Retail chicken meat
Z0719SL0013IRSRRRSSRSSSRRSR862019Internal organs of chicken
Z0719SL0014IRSRRRSSRSSSRRSR862019Retail chicken meat
Z0719SL0018IRSRRRSSRSSSRRSR862019Internal organs of chicken
Z0720SL0031IRSRRRSSRSSSRRSR862019Retail chicken meat
Z0719SL0004IRSSRSSSSSSSRRRR632019Retail chicken meat
Z0719SL0001IRSRRRSSSRSSSSSS552019Internal organs of chicken
Z0720SL0023IRSRRRSSSRSSSSSS552019Internal organs of chicken
Z0719SL0008RRSSRSRSSSSSSSRS542019Straw bedding samples
Z0719SL0009IRSSRRRSSSSRSSSS552019Slaughterhouse
Z0719SL0010IRSSRRRSSSSRSSSS552019Slaughterhouse
Z0719SL0021IRSSRRRSSSSRSSSS552019Slaughterhouse
Z0720SL0026IRSSRRRSSSSRSSSS552019Slaughterhouse
Z0719SL0003IRSRRSSSSSSRSSSS442019Retail chicken meat
Z0719SL0005IRSRRSSSSRSSSSSS442019Retail chicken meat
Z0719SL0017RSSSRRISSRSSSSSS442019Slaughterhouse
Z0719SL0022RSSSRRISSRSSSSSS442019Slaughterhouse
Z0720SL0029IRSSRSSSSSSSRRII432019Retail chicken meat
Z0719SL0006IRSSRSSSSRSSSSSS332019Retail chicken meat
Z0719SL0015ISSSRRSSSRSSSSSS332019Slaughterhouse
Z0719SL0016ISSSRRSSSRSSSSSS332019Slaughterhouse
Z0719SL0019ISSSRRSSSRSSSSSS332019Internal organs of chicken
Z0719SL0020ISSSRRSSSRSSSSSS332019Slaughterhouse
Z0720SL0025ISSSRRSSSRSSSSSS332019Slaughterhouse
Z0720SL0027ISSSRRSSSRSSISSS332019Slaughterhouse
Z0720SL0030IRSRRSSSSSSSSSSS332019Internal organs of chicken
Z0720SL0028ISSSRRSSSRSSSSSS332019Slaughterhouse
Z0720SL0033IRSRRSSSSRSRSSSS552020Retail chicken meat
Z0720SL0034RRSSRRISSRSSSSSS542020Retail chicken meat
Z0720SL0032IRSSRSSSSSSRSSSS332020Retail chicken meat
Z0720SL0035IRSRRRSSSRSSSSSS552012Slaughterhouse
Z0720SL0037IRSRRRSSRRSSRRSR962012Truck
Z0720SL0038SSSSRRRSSRSRSSSS552012Truck
Z0720SL0039IRSRRRSSSSSRSSSS552017Environment
Z0720SL0040IRSRRRSSSRSSSSSS552017Retail chicken meat
Z0720SL0041IRSRRSRSSRSSSSSS552017Environment
Z0720SL0042IRSRRRSSRRSSRRSR962011Retail chicken meat
Z0720SL0043RRSRRRSSRRSSRRSR1062011Retail chicken meat
Z0720SL0044IRSRRRSSRRSSRRSR962011Retail chicken meat
Z0720SL0045IRSRRSRSSRSSSSSS552011Retail chicken meat
Ciprofloxacin (CIP), nalidixic acid (NAL), imipenem (IMI), colistin (COL), ampicillin (AMP), tetracycline (TET), chloramphenicol (CHL), azithromycin (AZI), gentamicin (GEN), streptomycin (STR), amikacin (AMI), trimethoprim/sulfamethoxazole (SXT), cefotaxime (FOT), ceftriaxone (AXO), cefoxitin (FOX), ceftazidime (TAZ); R, resistant; S, susceptible; I, intermediate.
Table 2. The genomic features of the MDR Salmonella spp.
Table 2. The genomic features of the MDR Salmonella spp.
Sample NameData Output
(gb)
Fold Coverage (X)Chromosome Size (bp)Number of PlasmidSerovar
Z0720SL00231.8375.04,783,7051Enteritidis
Z0719SL00015.21083.34,783,8761Enteritidis
Z0719SL00041.8375.04,673,3480Virchow
Z0719SL00036.41333.34,679,6043Enteritidis
Z0719SL00025.91229.24,680,7021Enteritidis
Z0719SL00051.75364.64,779,0361Enteritidis
Z0719SL00065.91229.24,779,8500Enteritidis
Z0719SL00072.8583.34,681,4861Enteritidis
Z0719SL00082.5520.84,670,3312Virchow
Z0719SL00114.5937.54,681,4601Enteritidis
Z0719SL00124.7979.24,681,4751Enteritidis
Z0719SL00092.1437.54,809,4701Albany
Z0719SL00102.1437.54,809,4852Albany
Z0719SL00134.81000.04,683,1471Enteritidis
Z0719SL00145.31104.24,678,9181Enteritidis
Z0719SL00181208.34,681,4591Enteritidis
Z0719SL001971458.34,843,5791Agona
Z0720SL00250.62129.24,878,4091Agona
Z0719SL00212.85593.84,844,5310Albany
Z0720SL00260.4287.54,844,4850Albany
Z0720SL00270.6125.04,593,0801Virchow
Z0720SL00282.09435.44,677,1462Virchow
Z0719SL00152.7562.54,843,5921Agona
Z0719SL001651041.74,843,5811Agona
Z0719SL00174.91020.84,877,9281Agona
Z0719SL00222.05427.14,877,1501Agona
Z0719SL00202.05427.14,878,4181Agona
Z0720SL00300.51106.34,547,0430Enteritidis
Z0720SL00310.54112.54,681,3594Enteritidis
Z0720SL00323.3687.54,679,6004Enteritidis
Z0720SL00331.05218.84,679,6114Enteritidis
Z0720SL00341.1229.24,670,3180Virchow
Z0720SL00351.31272.94,680,3801Enteritidis
Z0720SL00371.55322.94,680,1923Enteritidis
Z0720SL00381.56325.04,680,0912Enteritidis
Z0720SL00391.53318.84,807,5442Enteritidis
Z0720SL00402.55531.34,782,4441Enteritidis
Z0720SL00411.32275.04,783,5831Enteritidis
Z0720SL00421.29268.84,678,6931Enteritidis
Z0720SL00431.47306.34,664,8741Enteritidis
Z0720SL00441.36283.34,680,6691Enteritidis
Z0720SL00451.49310.44,679,4661Enteritidis
Table 3. Antibiotic resistance patterns and antibiotic resistance genes in MDR Salmonella Enteritidis strains.
Table 3. Antibiotic resistance patterns and antibiotic resistance genes in MDR Salmonella Enteritidis strains.
Antibiotic ResistanceSources of IsolationAntibiotic Resistance GeneNo. of IsolatesNo. of AntibioticsNo. of Classes
NAL-COL-AMP-TET-GEN-FOT-AXO-TAZRetail chicken meataac(6′)-Iaa_1
aac(3)-IId_1
blaCTX-M-15_1
tet(A)_6
386
Straw for bedding1
Internal organs of chicken3
NAL-COL-AMP-TET-GEN-STR-FOT-AXO-TAZRetail chicken meataac(6′)-Iaa_1
sul2_3
aph(3″)-Ib_5
aph(6)-Id_1
aph(3′)-Ia_1
aac(3)-IId_1
blaCTX-M-15_1
tet(A)_6
296
Truck1
CIP-NAL-COL-AMP-TET-GEN-STR-FOT-AXO-TAZRetail chicken meataac(6′)-Iaa_1
aac(3)-IId_1
sul2_3
aph(3″)-Ib_5
aph(6)-Id_1
aph(3′)-Ia_1
tet(A)_6
blaCTX-M-15_1
1106
NAL-COL-AMP-TET-STRRetail chicken meataac(6′)-Iaa_1
blaTEM-1B_1
aph(6)-Id_1
aph(3″)-Ib_5
tet(A)_6
aph(6)-Id_1
aph(3″)-Ib_5
sul2_2
155
Environment1
Internal organs of chicken2
NAL-COL-AMP-STR-SXTRetail chicken meataac(6′)-Iaa_1
blaTEM-1B_1
dfrA1_10
155
NAL-COL-AMP-CHL-STRSlaughterhouseaac(6′)-Iaa_1
blaTEM-1B_1
aph(6)-Id_1
aph(3′)-Ib_5
tet(A)_6
aph(6)-Id_1
aph(3″)-Ib_5
sul2_2
155
Retail chicken meat1
NAL-COL-AMP-TET-SXTTruckaac(6′)-Iaa_1
blaTEM-1B_1
aph(6)-Id_1
aph(3″)-Ib_5
tet(A)_6
aph(6)-Id_1
aph(3″)-Ib_5
sul2_2
155
AMP-TET-CHL-STR-SXTEnvironmentaac(6′)-Iaa_1
catA2_1
sul2_2
aph(3″)-Ib_5
aph(6)-Id_1
blaTEM-1B_1
155
NAL-COL-AMP-SXTRetail chicken meataac(6′)-Iaa_1
blaTEM-1B_1
dfrA1_10
244
NAL-COL-AMP-STRRetail chicken meatsul2_2
aph(3″)-Ib_5
aph(6)-Id_1
blaTEM-1B_1
aac(6′)-Iaa_1
144
NAL-AMP-STRRetail chicken meatsul2_2
aph(3″)-Ib_5
aph(6)-Id_1
blaTEM-1B_1
aac(6′)-Iaa_1
133
NAL-COL-AMPInternal organs of chickenaac(6′)-Iaa_1133
NAL-AMP-SXTRetail chicken meatdfrA1_10
blaTEM-1B_1
aac(6′)-Iaa_1
133
Publisher’s Note: MDPI stays neutral with regard to jurisdictional claims in published maps and institutional affiliations.

Share and Cite

MDPI and ACS Style

La, T.-M.; Kim, T.; Lee, H.-J.; Lee, J.-B.; Park, S.-Y.; Choi, I.-S.; Lee, S.-W. Whole-Genome Analysis of Multidrug-Resistant Salmonella Enteritidis Strains Isolated from Poultry Sources in Korea. Pathogens 2021, 10, 1615. https://doi.org/10.3390/pathogens10121615

AMA Style

La T-M, Kim T, Lee H-J, Lee J-B, Park S-Y, Choi I-S, Lee S-W. Whole-Genome Analysis of Multidrug-Resistant Salmonella Enteritidis Strains Isolated from Poultry Sources in Korea. Pathogens. 2021; 10(12):1615. https://doi.org/10.3390/pathogens10121615

Chicago/Turabian Style

La, Tae-Min, Taesoo Kim, Hong-Jae Lee, Joong-Bok Lee, Seung-Yong Park, In-Soo Choi, and Sang-Won Lee. 2021. "Whole-Genome Analysis of Multidrug-Resistant Salmonella Enteritidis Strains Isolated from Poultry Sources in Korea" Pathogens 10, no. 12: 1615. https://doi.org/10.3390/pathogens10121615

APA Style

La, T.-M., Kim, T., Lee, H.-J., Lee, J.-B., Park, S.-Y., Choi, I.-S., & Lee, S.-W. (2021). Whole-Genome Analysis of Multidrug-Resistant Salmonella Enteritidis Strains Isolated from Poultry Sources in Korea. Pathogens, 10(12), 1615. https://doi.org/10.3390/pathogens10121615

Note that from the first issue of 2016, this journal uses article numbers instead of page numbers. See further details here.

Article Metrics

Back to TopTop