Next Article in Journal
Measuring Restrictive Masculinity: Development and Implementation Within University Students
Next Article in Special Issue
The COVID Shift: Comparing Hybrid Telehealth to In-Person Group Therapy for Incarcerated Women Survivors of Sexual Violence Victimization
Previous Article in Journal
From Passion to Burnout: The Role of Work–Family Conflict and Job Satisfaction in the Workplace
Previous Article in Special Issue
Examining Trauma-Related Shame and Trauma Coping Self-Efficacy as Predictors of PTSD in Women in Jail
 
 
Font Type:
Arial Georgia Verdana
Font Size:
Aa Aa Aa
Line Spacing:
Column Width:
Background:
Article

A Novel Exploration of Women’s Pathways Through Prison and the Roles of Trauma, Addiction, and Mental Health

1
Washington State Department of Corrections, Olympia, WA 98501, USA
2
Department of Psychiatry, University of Arkansas for Medical Sciences, Little Rock, AR 72205, USA
3
Department of Psychology, University of Nebraska-Lincoln, Lincoln, NE 68588, USA
*
Author to whom correspondence should be addressed.
Soc. Sci. 2025, 14(2), 105; https://doi.org/10.3390/socsci14020105
Submission received: 13 December 2024 / Revised: 6 February 2025 / Accepted: 8 February 2025 / Published: 12 February 2025

Abstract

Trauma, mental illnesses, and substance use disorders (SUD) are well-documented contributors leading to women’s incarceration; however, less is known about how these factors also influence women’s pathways through prison once incarcerated. To address this gap, we examined (1) women’s pathways to and through prison-based mental health services, (2) summarized their sociodemographic and diagnostic profiles, and (3) examined how mental health and addiction relate to indicators of within-prison functioning, intervention receipt, and recidivism. Data derived from routine administrative and treatment records of women incarcerated between January 2015 and December 2023 in the Washington Corrections Center for Women (WCCW). The full sample comprised 5775 women who entered WCCW during the study period. The majority (53.2%) of women admitted to prison in the study period had at least one mental health diagnosis requiring at least moderate mental health intervention. Substance use (62.73%), trauma-related (61.11%), and mood (47.71%) disorders were most common. Individuals with at least a diagnosis of psychosis, neurocognitive disorders, and personality disorders had greater rates of close observation stays, crisis events, and non-suicidal self-injury risk assessments. Psychosis was associated with the highest rate of crisis events, while personality disorders were associated with the highest rate of non-suicidal self-injury risk assessments. Three-year recidivism rates were highest amongst those with a diagnosis of psychosis or ADHD. Trauma-focused and substance use treatments were associated with lower rates of crisis interventions and other critical incidents in their post-treatment period, but no relationship was observed for reductions in post-release recidivism. Overwhelmingly, women enter prison with significant mental health care needs and require a high-level of care that is largely reflective of the nearly ubiquitous nature of trauma, psychological distress, and addiction. The level of care needed, in response to the varied and complicated diagnostic profile of incarcerated women (e.g., ADHD, psychosis, trauma), as well as the number of critical incidents stemming from symptoms, reflects the need for more clinical staff to expand reach along with training in a wide range of modalities.

1. Introduction

Through nearly four decades of research, the intersections of trauma and victimization, subsequent mental health problems, and substance misuse and addiction have emerged as distinct contributors to criminal-legal system involvement for women—an observation sometimes referred to as the “women’s pathways” model (DeHart et al. 2014; Lynch et al. 2017; Salisbury and Van Voorhis 2009). Despite the existence of known pathways to prison, less is known about the degree to which trauma, victimization, mental health, and addiction contribute to women’s pathways through prison. Because these conditions are often unaddressed prior to incarceration, existing mental health symptomology has substantial implications for in-prison experiences, including the ability to adjust to the prison environment, overall well-being, and subsequent referral to mental health services (Houser and Welsh 2014; Steiner et al. 2020). However, it remains unclear how these factors may relate to in-prison mental health functioning (e.g., emergency placements, non-suicidal self-injury [NSSI]), referral to and interventions received while incarcerated (e.g., trauma-focused therapy, substance use disorder [SUD] treatment), and post-release outcomes (i.e., recidivism)—a gap we aimed to address in this study using operational data from one state’s sole correctional intake facility for women.

1.1. Women’s Pathways to Incarceration

A culmination of research asserts that trauma and victimization are antecedents to women’s involvement in the criminal legal system and that physical, sexual, and emotional abuse are nearly ubiquitous among women who are incarcerated (Bowles et al. 2012; DeHart et al. 2014; DeHart 2008; Green et al. 2016; Karlsson and Zielinski 2020; Salisbury and Van Voorhis 2009; Smith 2017; Verona et al. 2015). The “pathway to prison” for women often begins very early in life; nearly all women who become incarcerated report chronic trauma histories starting in childhood, and nearly half are found to have initially connected with the justice system as young girls (Garcia and Lane 2010; Kajstura and Sawyer 2024). Early and cumulative trauma exposure contributes to mental health difficulties, including emotion dysregulation, suicidal and NSSI (e.g., cutting), and other behaviors that can increase the likelihood of legal involvement (e.g., illicit substance use, aggression, truancy; Chapman et al. 2004; Dube et al. 2005, 2006). Engagement in criminalized behaviors such as substance use, sex work, or gang-related involvement also incurs additional risk of further trauma exposure (e.g., overdose, sexual and/or physical victimization), which can further exacerbate existing symptoms (Kim and Peterson 2020; Verona et al. 2015; Wiechelt and Shdaimah 2011).
Given these pathways, it is not surprising that women entering prison consistently show higher rates of mental health disorders relative to the general population (Fazel et al. 2016). Rates of post-traumatic stress disorder (PTSD) are particularly high, with some evidence suggesting women with higher rates of trauma exposure also experience greater psychiatric comorbidity (Grella et al. 2013; Salgado et al. 2007). Other mental health disorders that are disproportionately represented in prison compared to the general population include substance use disorders, major depression disorders, and psychotic spectrum disorders (Fazel et al. 2016).

1.2. Women’s Pathways Through Prison

The same mental health difficulties leading to incarceration may serve as risk factors for negative outcomes during incarceration and may drive the utilization of specific in-prison mental health services. There is a significant lack of understanding regarding how pre-existing mental health and addiction influence women’s pathways through prison, particularly in relation to (1) critical incidents in prison (i.e., NSSI, emergency placement, crisis services, and disciplinary infractions) and (2) mental health service receipt while incarcerated.

1.2.1. Critical Incidents in Prison

An important aspect of understanding in-prison pathways involves understanding the impact of mental health symptomology on negative psychological and behavioral outcomes during incarceration, including NSSI (e.g., cutting, head banging) and suicidality, serious misconduct, as well as responses to these incidents. Incarcerated women with a history of substance use and clinically significant anxiety and depression scores are more likely to engage in NSSI (Borrill et al. 2003; Roe-Sepowitz 2007; Smith and Kaminski 2011), and those with a diagnosis solely of PTSD have significantly increased risk for NSSI during incarceration (Facer-Irwin et al. 2019). Women most often engage in NSSI early in their incarceration, likely due to difficulties with coping with negative emotions stemming from anger, depression, and anxiety; negative reinforcement; and functional need (Dixon-Gordon et al. 2012; Kottler et al. 2018; Power et al. 2013).
Remarkably, women are 20 times more likely to die by suicide while incarcerated and 36 times more likely to die by suicide one year after release from prison compared to the general population (Fazel and Benning 2009; Pratt et al. 2010). Further, incarcerated women with co-occurring mental health and SUD diagnoses are more likely to engage in aggressive and avoidant behaviors, which are often perceived as prison misconduct, when compared to incarcerated women with singular disorders (Houser et al. 2012). These statistics overwhelmingly emphasize the need for in-prison interventions responding to such critical incidents to prevent potentially fatal consequences. However, very limited information exists on the availability and utilization of emergency services within prisons for mental health crises (Canada et al. 2021).

1.2.2. In-Prison Mental Health Services

Studies that examine women’s referral to and utilization of mental health services during incarceration are scarce and have largely yielded mixed results relevant to availability and accessibility (Green et al. 2005; Zielinski et al. 2016). For example, Norris et al. (2022) conducted qualitative interviews with women who were formerly incarcerated and focused on their experiences with healthcare during incarceration and in the community following release from prison. Women described issues related to access and availability of health care in both prison and the community. While some women described positive experiences with prison-based behavioral health specifically, others expressed the need for better mental health care that is addiction- and trauma-specific. Conversely, Blitz et al. (2006) found that women who were incarcerated had greater access to behavioral health care and were more likely to receive mental health and substance use treatment services compared to when in the community. This finding could suggest that prison may provide a unique window of opportunity to initiate first-time treatment or re-engage women who are disconnected from mental health care (Alves et al. 2016; Fazel and Baillargeon 2011).
Although trauma-focused therapies are not routinely available in prisons, there are a handful of studies that have examined incarcerated women’s perspectives about their willingness to participate in trauma-specific mental health interventions while incarcerated (Fradley et al. 2023; Gajewski-Nemes and Messina 2021; Zielinski et al. 2021). In Gajewski-Nemes and Messina’s (2021) study, incarcerated women who participated in a brief trauma program, Healing Trauma, requested that trauma-intensive therapies become more readily available in carceral settings. Similarly, Zielinski et al. (2021) examined incarcerated women’s reasons for enrolling in SHARE: Survivors Healing from Abuse: Recovery through Exposure, an exposure-based group therapy designed specifically for incarcerated women who experienced sexual violence victimization. The overwhelming majority of women who participated viewed the group positively and would recommend SHARE to other incarcerated women. These findings highlight the need for trauma-specific mental health services during incarceration and emphasize the importance of research examining factors associated with service utilization.

1.2.3. Recidivism

A handful of empirical studies have shown that mental health and SUDs (e.g., depression, PTSD, psychosis) are linked to an increased risk of recidivism (Huebner et al. 2010; King et al. 2018; Sadeh and McNiel 2015). Fewer studies have examined the impact of prison-based mental health service receipt on women’s post-release recidivism, which has yielded conflicting results. Although Huebner et al. (2010) found that SUD diagnoses prior to incarceration predicted post-release recidivism, they observed no significant relationship between participation in prison-based programs and recidivism. Alternatively, in a meta-analysis of correctional interventions for women, Gobeil et al. (2016) found that women who participated in correctional interventions were less likely to become re-engaged with the criminal-legal system compared to non-participants and that gender-informed interventions were significantly more likely to be associated with reductions in recidivism compared to gender-neutral interventions.

1.3. The Current Study

Although there is a wealth of research exploring the factors that contribute to women’s pathways to prison (DeHart et al. 2014; Lynch et al. 2017; Salisbury and Van Voorhis 2009), few studies focus on how these same factors affect women’s pathways through prison and following release (Blitz et al. 2006; Gobeil et al. 2016; Huebner et al. 2010). Specifically, there is a notable gap in research addressing the impact of trauma and victimization, mental health symptoms, and addiction on women’s adjustment to the prison environment, especially in areas of referral to and utilization of mental health services, involvement in crisis incidents and misconduct, as well as recidivism after release. In this study, we aimed to build upon the women’s pathways perspective and address this gap by highlighting how trauma, mental illness, and addiction impact women’s experiences during incarceration and re-entry to help inform future treatment efforts. To this end, we aggregated and analyzed previously collected operational data. Our specific aims were as follows:
  • Describe women’s pathways through prison mental health services, including in-prison critical incidents and post-release recidivism.
  • Describe the sociodemographic and diagnostic profiles of incarcerated women seen by mental health providers.
  • Examine the service need and mental health diagnoses’ association with four types of intervention participation—specifically; participation in general mental health therapy (MHT); trauma-focused therapy (TFT); trauma-focused non-mental health programming (NMHP); and SUD treatment.
  • Compare critical mental health outcomes during incarceration and post-release recidivism across diagnostic profiles.
  • Examine the effect of PTSD treatment on women’s critical mental health outcomes during incarceration and post-release recidivism.
Aims 1–3 are exploratory and descriptive; thus, we did not have specific hypotheses. In Aim 4, we anticipated that women’s mental health status—particularly PTSD and SUD—would predict greater incidence of critical mental health outcomes during incarceration (i.e., self-injury, close observation unit admission, serious infractions) as well as post-release recidivism. In Aim 5, we anticipated that pre-to-post examinations of mental health treatment would find significant reductions in current mental health symptoms.

2. Materials and Methods

2.1. Participants

All women who were admitted post-adjudication to the Washington Corrections Center for Women (WCCW) for at least one full day between 1 January 2015 and 31 December 2021 were included in the dataset used for the retrospective analyses conducted for this study. Individuals who were admitted for a violation only and those who were in prison for less than one day were not included. Any subsequent information associated with the records for individuals in this base population through 31 December 2023 was also included for review. This study was approved by the Washington State Institutional Review Board.

2.2. Setting and Associated Mental Health Service Operations

Washington Corrections Center for Women (WCCW) and Mission Creek Corrections Center for Women (MCCCW) are the only female prisons in Washington state. WCCW is both an intake and parent facility, meaning all incarcerated women process through intake at WCCW and most continue to reside and serve their sentence at WCCW thereafter. WCCW houses all levels of custody, including maximum, close, medium, and minimum custody individuals. MCCCW houses minimum-security individuals with no or limited diagnostically driven mental health needs (i.e., who have S codes 1 or 2; see below Section 2.3) and are within six years of release. The treatment records of individuals residing at MCCCW at the time of the study were not included for two reasons: (a) clients at MCCCW have low diagnostically driven mental health needs, and (b) symptom evaluation records are not available at this site. The average daily population of WCCW and MCCCW in 2023 was 598 and 124, respectively. WCCW houses 82.8% of Washington state’s incarcerated women, and MCCCW houses 17.2% of incarcerated women.

2.3. Initial Assessment for Mental Health Service Need

As part of the standard intake process when admitted to WCCW, women are seen for a brief 14-question mental health intake screening completed by a mental health clinician; this mental health intake occurs within 24 business hours of arrival unless the individual is experiencing active substance withdrawal. For individuals who may still be experiencing withdrawal symptoms, medical assessment is completed, and mental health re-assessment is completed when the client’s physical health is stable. Intake screening questions briefly assess the client’s mental health history, interest in receiving mental health services, suicide/self-harm history, traumatic brain injury, reading and writing ability, and experiences of trauma. Both the woman’s answers and the clinician’s assessment determine initial housing and placement, as well as the woman’s mental health code or “S” code (i.e., 1 being the lowest acuity and 5 being the highest acuity). S codes (or other similar but differently named codes) are used in prison settings in the U.S. to communicate the general health status of an individual via a medical classification system, which allows for the systematic tracking of individual service needs. The intake S code reflects a woman’s initial level of mental health functioning (i.e., the impact of both mental health and SUD symptoms) and the likelihood of needing routine or immediate mental health treatment. An individual’s S code also determines if they will be referred for a more thorough Mental Health Assessment (MHA; described below). Table 1 displays each of the S codes alongside their operational definition.

2.4. Mental Health Assessment (MHA)

Women assessed at intake and given an S code of 2–5 are referred for an MHA, regardless of housing location (i.e., general population, medical unit, mental health units). Client level of participation varies based on the impact of symptoms on functioning. The MHA includes a standardized three-section structure: (1) reason for referral, (2) clinical history, which includes historical items such as childhood development, school and employment, trauma experiences, relationships, and criminal offenses. Cultural formulation questions (drawn from the Cultural Formulation Interview in the Diagnostic and Statistical Manual of Mental Disorders 5th Edition [DSM V]) are included during this assessment to elicit a cultural understanding of the presenting problems and (3) formulation and diagnostic rationale. When a clinician makes a diagnosis, they are required to utilize a standardized legal writing method (Conclusion, Rule, Assessment, Conclusion, or “CRAC”) to ensure that the diagnostic conclusion is supported by facts and meets the full diagnostic rationale as outlined in the DSM-V Text Revised (DSM-V-TR). During the MHA process, clients are offered the opportunity to complete brief self-report assessment measures included in the MHA. A client’s intake S code is reassessed at the conclusion of the MHA and may be maintained or changed (e.g., following a change in symptom presentation or a change in conceptualization after a comprehensive interview). Throughout a client’s duration of incarceration, their S codes fluctuate in response to symptoms, client-shared information, and subsequent clinician assessment (clients are referred for annual Mental Health Updates where S codes may be changed due to improved or worsened symptoms). Clients can be self-referred or referred by staff at any time for re-assessment via an MHA, particularly those who may have initially denied symptoms at intake and/or who may be hesitant to engage with mental health services based on prior experiences. At the completion of the MHA, clients meeting criteria for treatment per the Washington Healthcare Plan are referred for treatment planning (See Section 2.5.1).

2.5. Outpatient Treatment Services and Programming

2.5.1. Mental Health Therapy (MHT)

The Washington Department of Corrections (WA DOC) provides evidence-based mental health treatment for incarcerated women who qualify for care as determined by the MHA process. All group or individual treatment provided follows the guidelines of the Washington Healthcare Plan, which defines when care is considered medically necessary. Medically necessary care is defined as meeting one of the following criteria: (1) care is essential to life or preservation of limb; (2) care reduces intractable pain; (3) care prevents significant deterioration; (4) immediate intervention is not necessary, but delay of care would make future intervention more dangerous or complicated; (5) care reduces severe psychiatric symptoms to a degree that permits engagement in programming that promotes correctional interests; (6) care is described as part of a WA DOC policy; (7) care is an essential component of medical or dental treatment; (8) care is necessary to reduce risk of recidivism and is medically indicated; (9) care is not experimental; and (10) care is not administered solely for the convenience of the patient or healthcare provider.
The Washington Health Plan also defines three levels of care based on functional need: (1) Level 1: meets medically necessary care by nature of the diagnosis (i.e., schizophrenia, bipolar disorder); (2) Level 2: care that is medically necessary if one of the medically necessary criteria above is met (i.e., PTSD); and (3) Level 3: care that is not medically necessary (i.e., adjustment disorder). Of note, SUD treatment is separate from mental health care and not included in the level system. SUD care is determined through Substance Use Disorder Professional (SUDP) assessment utilizing the American Society for Addiction Medicine (ASAM) multidimensional level of care assessment. Treatments are provided to all levels of custody and in all housing units.

2.5.2. Trauma-Focused Therapy (TFT)

Trauma-focused therapy is a type of mental health therapy provided under the WHP guidelines that is specifically tracked using quality indicators. Individual trauma-focused therapy provided included the following evidence-based practices: Cognitive Processing Therapy (CPT; group and individual), Prolonged Exposure (PE; individual), Eye Movement Desensitization and Reprocessing (EMDR; individual), Survivors Healing Abuse: Recovery Through Exposure (SHARE; group), and Written Exposure Therapy (WET; individual). For clients wanting to address intergenerational trauma, an intergenerational book and workbook are used (Wolynn 2016). Clinicians work with clients collaboratively prior to starting trauma therapy to select a type of treatment based on personal and cultural factors.

2.5.3. Trauma-Adjacent Non-Mental Health Programming (NMHP)

Trauma-adjacent non-mental health programming includes any one of the following group programs, Moving On (Van Dieten 1998), Beyond Trauma (Covington 2003), Beyond Violence (Covington 2013), Helping Women Recover (Covington 1999), and Seeking Safety (Najavits 2002). A mental health diagnosis is not required to engage in these programs, and these programs are facilitated by non-mental health programming staff.

2.5.4. Substance Use Disorder Treatment (SUD)

A Substance Use Disorder Professional (SUD-P) assesses all clients for a SUD diagnosis using the DSM-V-TR. For clients with a SUD diagnosis, SUD-Ps utilize the ASAM third edition to assess biomedical, psychological, relapse potential, and social factors that impact a patient’s treatment and recovery needs. The six dimensions of the ASAM 3 inform the level of care recommendation and the treatment plan. WCCW provides levels 2.5 (i.e., high-intensity outpatient) and 3.5 (i.e., clinically managed high-intensity residential).

2.6. Data Sources

WA DOC utilizes a statewide network information system called the Offender Management Network Information (OMNI) system to track high-level operational data, such as custody and classification information, incarcerated individual’s demographics, diagnostic data, infractions, S codes, and the date and time healthcare services are provided. WA DOC does not have an electronic healthcare record. Hence, most daily operational and treatment data is collected primarily via pen-and-paper. Over time, a substantial amount of this data at WCCW has been manually entered into Sharepoint by clinical and administrative staff, although some paper-only records remain. Electronic data used in this study included data stored in the OMNI system and in Sharepoint.
Paper records used in this study included documents related to emergency mental health services that were completed at the time of Close Observation Area (COA) admission (i.e., Conditions of Confinement or COCs). OMNI bed data were used to verify COA admission by cross-referencing COCs. When data appeared missing from either electronic or paper records, both were searched to confirm data were missing. If data that appeared missing in an electronic record was found in a paper record, it was entered into the appropriate Sharepoint record. If no data related to mental health services was found for an individual in either electronic or paper records, they were presumed to have not received those services.

2.7. Measures

We used information collected as part of routine operations as study data, including sample sociodemographic characteristics, data on facility infractions, and responses to self-report measures. An array of administrative variables was created or extracted to describe women’s mental health and service receipt, including presence/absence and dates of intake(s), assessment(s), and intervention(s), including emergency mental health housing admission(s), crisis services, and outpatient care (i.e., general mental health therapy, TFT, NMHP, and SUD treatment). Intake and release dates were also used to determine post-release recidivism; we followed WA DOCs standard 3-year post-release period to track recidivism, defining it as a return to institutions on a new sentence within that time.
Posttraumatic stress symptoms and self-harm behaviors were assessed via self-reported measures and/or via clinical assessment (e.g., during the MHA). Full PTSD criteria (A–E) were assessed during the MHA and during the initial session of trauma therapy. Criterion A events were documented in treatment records. Posttraumatic stress symptoms (criterion B–E) were assessed using the PTSD Checklist of DSM-5 (PCL-5; Weathers et al. 2013), a 20-item checklist divided into four symptom clusters: (1) re-experiencing (cluster B); (2) avoidance (cluster C); (3) negative alterations in cognitions and mood (cluster D); and (4) arousal and reactivity (cluster E). A cutoff score of 33 was used to indicate a probable PTSD diagnosis.
The Inventory of Statements About Self-Injury (ISAS; Klonsky and Glenn 2009) is a paper form provided to any client having thoughts of self-harm, and is used to assess the frequency of 12 behaviors associated with intentional self-injury and without suicidal intent (e.g., banging/hitting; biting) and other descriptive data (e.g., age at first incident; experiences with pain; desire to stop). The presence of this form was utilized as an indicator of NSSI risk.

2.8. Critical Incidents

2.8.1. Emergency Services

Emergency mental health services for incarcerated women are provided in the Close Observation Area (COA), which is the highest level of care in the facility and includes 24 h a day observation via camera and direct line-of-sight by a custody officer. The number of COA admissions and length of stay were extracted from OMNI. The reason for COA admission was documented in the Conditions of Confinement and manually entered into Excel by the first author.

2.8.2. Crisis Services

Incarcerated individuals experiencing a crisis can be referred by any staff member via an electronic form. The presence of this form indicates a crisis referral. Reasons for crisis referral can include one or more of the following concerns: adjustment issues related to transitioning into prison, grief-related, danger to others, housing concerns, job concerns, medication issues, NSSI depending upon risk, or an increase in mental health symptoms.

2.8.3. Serious Infractions

Infractions are violations of correctional institution rules and/or codes of conduct committed by incarcerated persons under Washington Administrative Code 137-25 and/or 137-28. Infractions are manually entered into OMNI and tracked electronically. Of the 329 types of infractions tracked by DOC, 251 of them are considered serious infractions. These may range from behavior considered dangerous to facilities or individuals, such as being present in unauthorized locations, up to criminal behavior such as severe assaults or homicide. Individuals given infractions receive a hearing to determine the findings of facts, including any mitigating factors present, of the alleged violation, a determination of whether the alleged violation was committed, and what punishments, if any, should be applied. Only individuals who had findings substantiating the alleged infraction were counted as having a serious infraction. Verdicts of dismissed or not guilty infractions were not included.

2.9. Procedure

The dataset for our study was compiled from multiple sources within the Washington State Department of Corrections system, including data from the electronic OMNI system, paper records, and SharePoint depositories. All code, output, and data analysis were generated using SAS software (Version 9.4). The full sample was anyone incarcerated at WCCW between the calendar years of 1 January 2015 and 31 December 2021, with any S code (N = 5775). Only the first incarceration of each participant was utilized. Subsequent admissions were not included to allow for assessment of recidivism. Individuals could have been admitted into custody prior to 2015 or released prior to 2021 as long as at least one day of their incarceration took place between those years. Any person included in the base population who remained incarcerated post-2021 had records incorporated through 31 December 2023.
Due to our focus on mental health and its associated outcomes and treatments, we divided the dataset into a high service need group and a low service need group. Of the total participants (N = 5775), we categorized 3075 (53.2%) as a “High Service Need (HSN)” group. The HSN group was defined as individuals who had at least one qualifying non-SUD diagnosis meeting the Washington Healthcare Plan (WHP) criteria for treatment and an S code of 2 or higher. We categorized 2700 (46.8%) individuals as a “Low Service Need (LSN)” group. The LSN group was the remaining sample, defined as individuals who were given an S code of 1 at intake that remained unchanged throughout their incarceration; individuals who were re-assessed to an S code of 1 at the time of their MHA; or individuals at the time of the MHA who received no diagnosis or received a non-qualifying diagnosis for treatment per the WHP. With few exceptions, most individuals in the low-service need group had both S codes below 2 and no diagnoses. This allowed for more direct comparison between and within groups with similar mental health needs.
Aim 5 included an analysis of pre- and post-treatment periods for TFT and SUD treatments. Pre- and post-periods were compared on the rate of various critical incidents occurring per year, with a minimum divisor of one year. For individuals who received treatment, the pre- and post-periods were defined by their first completion date for the type of treatment observed. For comparison groups who did not receive the observed treatment, a midpoint was generated between their admission and release to create pre- and post-periods.

Analytic Approach

To examine the intersection of women’s mental health and pathways through prison, we first created a frequency flowchart to demonstrate how groups intersect and diverge at various steps throughout the diagnostic process. We then ran further descriptive tables to observe the demographic differences between those individuals in the HSN and LSN groups and the diagnostic distribution of the HSN group. A series of chi-squares, t-tests, and analyses of variance were performed to confirm statistical differences between the levels of S code and diagnoses compared to their likelihood to receive multiple types of treatment during their time in prison. Finally, a linear regression was run to define the predictive value of various diagnosis categories on receiving multiple types of treatment. We then turned our focus to investigating the relationship between specific diagnoses, treatment, and outcomes. Due to the high number of possible combinations for diagnoses, we utilized a series of t-tests to assess the presence or absence of each individual diagnosis against the outcomes of crisis referrals, COA admissions, NSSI risk, serious infractions, and recidivism. This series of tests was then repeated for individuals diagnosed with a trauma-related disorder and at least one other comorbid diagnosis. Our results concluded with mean testing of various treatments’ association with these same outcomes with a particular focus on those individuals diagnosed with trauma and substance abuse disorders.

3. Results

3.1. Aim 1: Women’s Pathway Through Prison

We began our investigation into women’s correctional and mental health outcomes by defining the non-linear pathways that women take through the prison’s mental health services, the presence of critical incidents, and release and recidivism outcomes. Appendix A displays the frequencies for the number of individuals observed at each point in the service process and includes a breakdown between our HSN and LSN samples and between S codes within the HSN sample. S codes determined at the conclusion of the MHA were utilized for analysis from this point forward in this study.
Within the HSN group, 2709 (88.1%) had an S code of 2, 314 (10.2%) had a code of 3, and the remaining 52 (1.7%) had codes of 4 or 5. Interventions and outcomes appeared to differ among the S code groups. Those with an S code of 2 had higher rates of programming than those with an S code of 3 or 4 and 5, but a lower overall rate of treatment. The average number of critical incidents for crisis referrals, COA, NSSI risk, and infractions were also less frequent for those with an S code of 2 than for those with higher S codes.
Based on the limited operational data available on clinical critical incidents (i.e., use of emergency services, crisis, and NSSI behaviors and functions) during women’s incarceration, we provided descriptive statistics for each clinical critical incident. See Appendix B. Significance testing was not completed as this aim was descriptive in nature. The average number of serious infractions (standard deviation) was descriptively assessed for HSN, LSN, and the full sample. The average number of serious infractions (standard deviation) was HSN 1.00 (1.49), LSN 0.53 (1.06), and the full sample was 0.78 (1.33).
Most individuals either released or reached the end of the observation period with the same S code as originally assessed; the only exception was observed among those with initial S codes of 3, where a slight plurality ended with an S code of 2. Higher-ending S codes also appeared to have higher frequencies of field violations and recidivism, while those who ended with an S code of 1 had recidivism and field violation rates that were roughly equal to the LSN group.

3.2. Aim 2: Sociodemographic and Diagnostic Profiles of Women Who Received Mental Health Services

The sociodemographic and diagnostic profiles of women who were seen by mental health providers are presented in Table 2, separated by sample type (i.e., high service need or HSN, low service need or LSN, full sample).
The HSN group spent longer periods of time incarcerated, were more likely to identify as LGBTQIA2S+, had a higher assigned custody level at admit requiring increased security conditions, and had a higher average of serious infractions than the LSN group. The HSN group included greater frequencies for higher S codes, diagnoses, and mental health assessments, as each of those was an inclusion criterion for the analytic group. There did not appear to be substantial differences between the HSN and LSN groups for age, race, or the last risk level assessed before release or the end of the study period. Significance tests were not conducted as Aim 2 was intended to be descriptive only. A more detailed version of this table is available in Appendix C.
The HSN group’s frequencies for each diagnostic category were calculated. Substance use disorders (62.73%) and trauma and stressor-related disorders (61.11%) were most common, followed by mood disorders (47.71%). A strong majority of individuals had more than one diagnosis (80.36%) with an average of 2.85 diagnoses per person. For a detailed breakdown of diagnoses by category, please see Appendix D.

3.3. Aim 3: Associations Between Service Need, Diagnostic Status, and Intervention Receipt

To examine the relationship between service need and intervention, we looked at participation rates for (1) mental health therapy, (2) trauma-focused therapy, (3) trauma-focused non-mental health programming (see Section 2.5.3 for specific examples), (4) and SUD treatment. Of the 5775 individuals admitted to WCCW between 2015 and 2021, 4213 (72.95%) received at least one of these four interventions. Table 3 shows the distribution across these four types of intervention for initially assessed S codes, diagnosis levels, and diagnosis types along with the mean number of interventions in which an individual participated. It should be noted that S codes can change during an individual’s time in prison; this resulted in some individuals with initially low S codes receiving mental health treatment later. A series of chi-square tests on this distribution confirmed a significant difference between participators and non-participators for all S codes, for Level 1 and 2 diagnoses, and for all diagnosis types. Subsequent t-tests and Analysis of Variance indicated a statistically significant parabolic distribution for the average number of interventions by S code (F = 267.97, p < 0.001) and diagnosis level (F = 8.20, p < 0.001). Co-occurring mental health and SUDs also had a higher mean intervention participation rate than mental health disorders alone (t = 8.19, p < 0.001).
We also created a generalized linear regression model to examine the relationship between specific mental health diagnoses and the average number of interventions while controlling for other potential factors that may influence the likelihood of participating in multiple types of treatment interventions (N = 5775). S codes of 0 or 1 served as the comparison for all t values provided in this table; no other controls were applied. Only diagnoses shared by at least 50 individuals were included in the model. Table 4 displays the estimates from this regression, which was slightly predictive of receiving a higher number of interventions overall (R2 = 0.126, p < 0.0001). Among the diagnoses examined, personality, trauma-related, and substance use disorders predicted receiving a higher number of intervention types, while mood disorders 1 and 2 were predicted to receive a lower number.

3.4. Aim 4: Critical Mental Health Outcomes During Incarceration and Post-Release Recidivism

Due to high levels of comorbidity amongst mental health diagnoses, we conducted analyses based on the presence or absence of specific diagnoses rather than creating exclusive diagnostic profiles. This allowed for us to measure a larger number of individuals for each diagnosis, as well as limit the number of tests and provide a greater focus on the effects each individual diagnosis may have on prison and post-release outcomes (See Table 5). The average number of COA stays ( x ¯ = 0.192), crisis ( x ¯ = 0.085), and NSSI risk assessments ( x ¯ = 0.004) was relatively low for those with no diagnoses, which contributed to strong statistical differences when compared to those with any diagnosis. As compared to individuals with an S code of 0 or 1 (no diagnosis), the largest mean rates of COA stays were seen among those individuals with an S code of 2 or above, who had at least a diagnosis of psychosis ( x ¯ = 0.540; p < 0.0001), neurocognitive disorders ( x ¯ = 0.482; p < 0.0001), and personality disorders ( x ¯ = 0.462; p < 0.0001). The same three remained the highest for both crisis and NSSI risk assessments, with a diagnosis of psychosis associated with the largest rate in crisis events ( x ¯ = 0.532; p < 0.0001), while personality disorders had the highest rate for NSSI risk assessments events ( x ¯ = 0.115; p < 0.0001). The yearly rate for serious infractions was higher across all groups, including those with no diagnoses, and was highest for those with at least a diagnosis of ADHD ( x ¯ = 0.806; p < 0.0001). Three-year recidivism rates were highest amongst those with at least a diagnosis of psychosis ( x ¯ = 0.309; p < 0.0001) and ADHD ( x ¯ = 0.276; p < 0.0001). Due to the number of tests run, we adjusted our p values using the Bonferroni method, which increases each p value by a factor equal to the number of tests run—in this case; 45. This caused us to reject seven tests that we might otherwise have accepted without the adjustment (e.g., t-test for NSSI risk comparing individuals with an S code of 0 or 1 to individuals with an S code of 2 or above who were diagnosed with ADHD).
A similar series of t-tests, this time comparing the prison and post-release outcomes for individuals who only have a single diagnosis of trauma-related disorders (PTSD, Acute Stress Disorder, Dissociative Identity Disorder) and those who have at least one comorbid diagnosis with a trauma-related disorder, was completed (See Table 6). Once again, p values were adjusted using the Bonferroni method to account for multiple tests. Some diagnoses, such as neurocognitive disorders, had a low comorbidity rate with trauma-related disorders and were removed from this analysis. Individuals diagnosed with a trauma-related disorder who were at least comorbid with psychosis had the highest rates of COA stays ( x ¯ = 0.536; p < 0.0001), crisis events ( x ¯ = 0.652; p < 0.0001), and three-year recidivism ( x ¯ = 0.442; p < 0.0001). Due to adjustments from multiple testing, individuals diagnosed with a trauma-related disorder who were at least comorbid with personality disorders, a group that consists primarily of those with complex trauma (comorbid borderline personality disorder and PTSD diagnoses), had the highest statistically distinct mean for NSSI risk assessments events ( x ¯ = 0.139; p < 0.05), while no statistically distinct differences in means remained for rates of serious infractions. Overall, far fewer comorbid diagnoses had statistically significant mean differences with those diagnosed with only a trauma-related disorder as compared to the number of statistically significant differences between those with no diagnoses and individuals with at least one.

3.5. Aim 5: Effect of PTSD Treatment on Women’s Pre- and Post-Release Outcomes

Along with the pre- and post-release outcomes included above, we measured the association between completing TFT or SUD treatment and changes in assessment scores and symptom clusters. Paired t-tests run on the clusters for the PCL-5 showed significant mean differences across all areas between the first and last PCL-5s for those individuals receiving TFT, along with a drop in overall score from an average of 43.78 to 30.12. Table 7 displays these tests, with the highest difference in means observed in Cluster D ( x ¯ = −4.767; p < 0.0001).
Table 8 contains another series of paired t-tests comparing rates of COA stays and crisis events in the pre- and post-treatment periods for those undergoing TFT or Substance Abuse Recovery Unit (SARU) treatment, or pre- and post-midpoint of incarceration for those that did not. Each analysis was limited to either those who had at least a trauma-related disorder or those who had a diagnosis of SUD, respectively. Small but statistically significant decreases were observed in the mean rate of COA stays for the non-TFT trauma- related disorder diagnosed group ( x ¯ = −0.031; p < 0.01) and for both the SARU ( x ¯ = −0.055; p < 0.01) and non-SARU ( x ¯ = −0.059; p < 0.01) SUD groups. Both non-TFT trauma and non-SARU SUD-diagnosed individuals saw an increase in post-midpoint CRISIS events ( x ¯ = 0.157; p < 0.01), whereas neither the TFT nor the SARU groups returned a statistically significant difference in means.
Three-year recidivism was compared by program completion for individuals diagnosed with at least SUD and for individuals diagnosed with at least the comorbidity of trauma-related and SUD diagnoses (See Table 9). Individuals in the latter group were considered as completing treatment if they completed either SARU or TFT. While the means for both groups receiving treatment were measured as lower, we did not find this as a statistically significant difference for either those with SUD or those with the comorbidity of SUD and trauma-related disorders.

4. Discussion

Our exploration of women’s pathways through prison extends previous research on the broader pathways perspective by providing novel insights into how incarcerated women’s mental health service needs influence their trajectories through prison, particularly mental health service receipt and its impact on critical mental health outcomes during incarceration and post-release. Perhaps unsurprisingly, our findings confirmed the immense mental health service need of women who are incarcerated and validated the decades of research on the consequences of trauma, mental health problems, and addiction (DeHart et al. 2014; DeHart 2008; Green et al. 2016; Salisbury and Van Voorhis 2009; Smith 2017). An overwhelming portion of women entered prison with significant mental health care needs requiring intervention and a high level of care that is largely reflective of the nearly ubiquitous nature of trauma, psychological distress, and addiction. More specifically, the clinical and diagnostic profiles are consistent with previous findings that a history of trauma, substance use, and mood disorders are common among incarcerated women, and that comorbidity of such disorders is the norm rather than the exception (Facer-Irwin et al. 2019). Women with particular demographic characteristics, such as those who identify as LGBTQIA2S+, were overrepresented in the high service need category, also consistent with past research showing people who are LGBTQIA2S+ are a vulnerable population that experience a high prevalence of mental health conditions with poor outcomes, including NSSI and suicide (Liu et al. 2019); however, appropriate and responsive interventions to address the specific risk and needs of this population during incarceration are yet to be understood (Donohue et al. 2021).
As related to the role of specific mental health conditions in critical mental health outcomes during incarceration, nearly all diagnoses were associated with higher rates of crisis intervention, NSSI risk requiring assessment, and serious infractions, which was somewhat to be expected among those with disorders that are associated with serious mental illness (Houser et al. 2012; Houser and Welsh 2014; Houser and Belenko 2015). Diagnostic findings highlighted critical incident profiles in specific diagnostic groups, such as for those with ADHD (who were more likely to have serious infractions) and for those with comorbid trauma-related, psychotic, and personality disorder diagnoses (who had higher S codes and were more likely to have emergency placements in the COA). Additionally, those with comorbid personality and trauma-related disorders emerged as particularly high risk for NSSI, crisis intervention, and close observation placement, which could be indicative of complex trauma. Although not recognized as a separate diagnosis per the DSM-5, previous studies have conceptualized trauma-related symptoms and personality disorders as complex PTSD (C-PTSD; Cloitre et al. 2013, 2014). Individuals with this profile often need multifaceted and repeated treatment, yet TFTs are seldom available in carceral settings or accessed in the community after release from prison (Gajewski-Nemes and Messina 2021; Messina and Schepps 2021; Norris et al. 2022), which may contribute to continued poor health and recidivism (Sadeh and McNiel 2015).
The lack of trauma-focused and trauma-informed services in many prison systems stems, in part, from the strongly polarized perspectives of victimization and criminality, which often neglect the remarkable overlap between victimization and subsequent incarceration (Jennings et al. 2012). Moreover, prisons are designed to house and secure ‘offenders’ and not victims; therefore, they are inherently punitive and prioritize facility operations and safety over rehabilitative efforts (Craig 2004). Yet, our current findings showed that participation in trauma-focused and SUD treatment both showed reductions in trauma symptoms and critical incidents of close observation admissions and crisis intervention despite setting insecurity. Studies on trauma-focused therapies in high-conflict regions highlight the effectiveness of these interventions even when implemented in settings with persistent insecurity, including repeated violence and conflict (Kaysen et al. 2020). Despite ongoing or the possibility of future traumatic experiences, evidence shows that individuals who complete TFT sustain lower levels of trauma symptoms.
Although effectiveness studies of evidence-based, trauma-focused treatments with incarcerated populations are scarce (Malik et al. 2021), women who participate in gender-responsive, trauma-focused interventions while incarcerated report significant decreases in mental health symptoms (Fradley et al. 2023). Although this study observed no significant relationship between TFT or SUD treatment and recidivism, the finding that these interventions led to improvements in mental health suggests that at minimum they may be meaningful mechanisms to begin to disrupt pathways that lead women back to prison. Thus, completion of TFT during incarceration could serve as a protective factor against future PTSD risk, which is critical in preparing individuals for release who could be transitioning back to insecure environments characterized by housing instability, ongoing violence and conflict, and unsafe conditions. The focus on critical incidents may provide a more direct measure of treatment success than recidivism, as the latter is greatly influenced by factors beyond an individual’s recovery.
Relatedly, the fact that most women in our sample were assigned S codes associated with a greater need for services at intake and a markedly minimal change in S code was observed at release, suggesting that women still exhibit a high need for services when leaving prison, highlighting the importance of continued support in women’s reintegration into the community. Although our study did not examine mental health service utilization after release from prison, existing evidence would suggest that far fewer women receive mental health services in the community following release, even among those who receive mental health treatment while incarcerated (Broner et al. 2010). Therefore, TFT and SUD treatment during incarceration is a first step to addressing needs, but a high degree of re-entry support and continuity of care would also be required to have a greater impact on recidivism and warrants further investigation.
In general, our findings highlight the complexity of providing treatment in carceral settings, the substantial need for an array of services to treat multifaceted, comorbid mental health conditions equivalent to high-intensity, outpatient care, and in some cases inpatient care (i.e., individuals with acute psychosis). Despite the high level of trauma-related disorders, only a small number of women in our study had access to trauma-focused therapy, suggesting that the demand for trauma-focused interventions extends beyond available resources. The varied and complicated diagnostic profile of incarcerated women (i.e., ADHD, psychosis, trauma), specialized populations (i.e., LGBTQUIA2+ individuals, individuals with lengthy sentences), and number of critical incidents stemming from symptoms reflect the need for additional clinical staff with training in a wide range of therapeutic modalities.

Strengths, Limitations, and Future Directions

Strengths of this study include our use of operational and treatment data to validate findings from externally initiated research trials. In general, incarceration healthcare data are scarce due to barriers such as resource constraints and challenges with data system functionality, such as limited tools and the lack of electronic healthcare records (Bellass et al. 2022). The operational data that do exist typically stems from statewide electronic systems, which focus on systemwide demographics (i.e., infractions, risk) and process variables (i.e., policy compliance) due to the aforementioned barriers. This means that large sections of women’s data are invisible, a gap that we were able to address in this study using an 8-year observation period. Data were collected in the context of normative challenges often faced in prison settings, such as short staffing, prison overcapacity, lack of resources, and lack of training, as well as before, during, and after the impact of the global pandemic of COVID. This makes results applicable to other prison settings facing these situations. Additionally, in this context, critical outcomes were assessed, going further than previous literature assessing the impact of symptoms on daily operations.
Our study also shows what can be conducted in a prison where treatment is prioritized and pursued with commitment and fidelity to evidence-based models. Our results challenge the belief that treatments used in the community (i.e., exposure therapy, cognitive restructuring, therapeutic community SUD care, high-intensity outpatient SUD care) cannot be completed successfully in prison. PCL-5 results indicated that on average, women who completed treatment no longer met the criteria for PTSD. SUD care results showed that lower levels of care were needed at the completion of treatment. Co-occurring care showed promising gains in reducing critical outcomes in prison. Treatment can be, and is, effective in prison.
Limitations, many of which are counterpoints to the current study’s strengths, should also be noted. Because we used operational data, we had a limited range of available mental health symptom assessments that were possible to analyze as indicators of treatment effectiveness and/or quality (i.e., due to sample size, measure completion). Measurements of readiness to change, depression, and other assessments were not standardized or provided widely enough to evaluate. Additionally, self-reported data are limited by accuracy and reliability; however, alternative sources of operational data were used to verify and triangulate self-reported responses. A particular limitation was the lack of SUD-relevant assessments available, limiting assessment into specific avenues of change for clients with an SUD diagnosis. Also, because mental health services in the prison from which study data were drawn are only available to people with particular diagnosable conditions (i.e., those in the HSN group), most of our results center on this group, and we are not able to speak to needs across the full population. The fuller population may very well include people with subthreshold symptoms from a diagnostic lens, but who would have still benefitted from care and for whom treatment outcomes would have been helpful to also examine if available. Results in this study may not be applicable to incarceration settings with lower service needs (i.e., stand-alone camps). It is also worth noting that our observation period overlapped with the COVID-19 pandemic, which significantly impacted the prison’s census, routine operations, and service provision and availability at the time data were collected. Significant changes in service provision occurred during this time (i.e., decreases in frequency of care, telemedicine care prioritized over in-person care, and reduced symptom assessments). Generalizability is also a concern. WA DOC is located in a resource-rich region in close proximity to training universities that provide evidence-based clinical services and training for staff. WCCW provides an atypical, more robust level of TFT and SUD treatment compared to most prison facilities. Results may not be generalizable to other, particularly rural, prison systems that do not have this level of support, collaborative partnerships, or service provision.
Future areas of research include the impact of successful interventions on prison operations. The burden of critical incidents on staff and incarcerated individuals is immense. Reducing critical incidents in prison could improve the health of both clients and staff. Future research on the coordination of care between prison and the community is also needed, a point that is underscored by the minimal change in women’s service needs between intake and release. Finally, while low statistical power to detect differences likely impacted our findings related to the impact of TFT and SUD care on recidivism, this finding would also benefit from additional exploration in future research with more robust samples. Lastly, exploring recidivism using a more fluid model (e.g., Markov Chain) may lead to a greater understanding of how recidivism is affected by fluid components such as varying levels of mental illness, barriers to treatment, and types of interventions to provide insight on how best to connect with treatment efforts. Recidivism is a complicated concept with diverse influences, many of which are not modifiable by the person whose outcome is being assessed (e.g., prosecution practices in the county where charges occur), and it would be unsurprising if individual-level treatments cannot be expected to reduce recidivism in isolation. More work assessing systems-level factors, such as continuity of care between carceral and community treatment and the impact of subsequent psychosocial supports (e.g., case management), would be beneficial. More generally, longitudinal studies that assess a greater variety of outcomes related to women’s pathways after prison are also needed.

5. Conclusions

Overall, women’s pathway to prison and women’s pathway through prison run parallel, and women’s trajectory through the prison system is largely affected by the same factors that lead them to prison. Women’s pathway through prison and mental health service receipt is driven by consequences of trauma, mental health, and addiction. The need for trauma-focused treatment and operations is clear.

Author Contributions

Conceptualization, R.C. and M.J.Z.; Methodology, M.L., C.B.-C. and H.C.; Formal analysis, M.L., C.B.-C. and C.K.C.; Investigation, R.C.; Resources, R.C.; Data curation, R.C., M.L., C.B.-C. and C.K.C.; Writing—original draft, R.C., M.K.S.S., M.L., C.B.-C. and M.J.Z.; Writing—review and editing, R.C., M.K.S.S., H.C. and M.J.Z.; Visualization, C.B.-C. and C.K.C.; Supervision, R.C., M.K.S.S. and M.J.Z.; Project administration, R.C. All authors have read and agreed to the published version of the manuscript.

Funding

This research received no external funding.

Institutional Review Board Statement

The study was conducted in accordance with the Declaration of Helsinki and approved by the Institutional Review Board of Washington State Project 2021-112 on 20 December 2021.

Informed Consent Statement

Not applicable. This was an operational data review only.

Data Availability Statement

The original contributions presented in this study are included in the article. Further inquiries can be directed to the corresponding author.

Acknowledgments

The authors are grateful to the dedicated clinicians who provide mental health care every day at WCCW, making this work possible. These clinicians include Kathleen Andersson, Lauren Brodie, Rachel Gardner, Stacey Hoag, Sara Martin, Rachael Stewart, Christina Thompson, and Jared Williams. We also wish to thank Nathan Ward and Mary Homan for administrative support, Kate Morisset (Quality Assurance Manager), Thea Mounts (Chief Data Officer), data analysts Reiko Wolf, Larissa Caldeira, Ryan Fieldsend, and data support staff Jon Barr and Alysa Rincon. We are also so grateful to the clients of WCCW who collaborate with us daily on recovery and healing to make safer communities.

Conflicts of Interest

The authors declare no conflicts of interest.

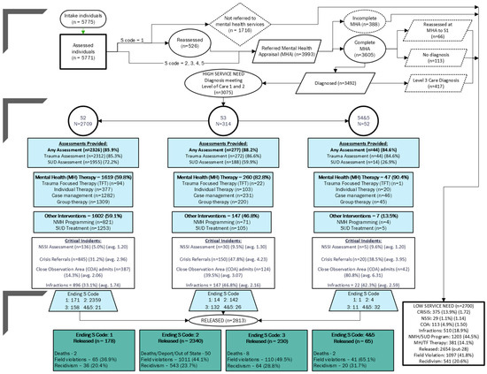
Appendix A. Flowchart of Women’s Pathways Through Prison

Figure A1. Bolded headings of “Any Assessment”, “Mental Health Therapy”, and “Other Interventions” include total numbers of assessments and interventions provided to this sample. Items underneath these categories in non-bold text (e.g., trauma assessment, trauma-focused therapy) were specifically highlighted because they were examined in this paper. The non-bolded examples do not add up to the bolded heading title due to three reasons: (1 several types of assessments or interventions were not provided in a standardized way (e.g., clients with psychosis complete assessments in response to need and symptoms versus as a screening), (2) several types of assessments were started at a later date, limiting the sample size available for analysis (e.g., the readiness for change assessment began to be provided routinely in 2021, leading to limited sample size for this analysis), and (3) several interventions that were not the focus of this paper are included in the large bolded headings (e.g., motivational interviewing, Acceptance Commitment Therapy).
Figure A1. Bolded headings of “Any Assessment”, “Mental Health Therapy”, and “Other Interventions” include total numbers of assessments and interventions provided to this sample. Items underneath these categories in non-bold text (e.g., trauma assessment, trauma-focused therapy) were specifically highlighted because they were examined in this paper. The non-bolded examples do not add up to the bolded heading title due to three reasons: (1 several types of assessments or interventions were not provided in a standardized way (e.g., clients with psychosis complete assessments in response to need and symptoms versus as a screening), (2) several types of assessments were started at a later date, limiting the sample size available for analysis (e.g., the readiness for change assessment began to be provided routinely in 2021, leading to limited sample size for this analysis), and (3) several interventions that were not the focus of this paper are included in the large bolded headings (e.g., motivational interviewing, Acceptance Commitment Therapy).
Socsci 14 00105 g0a1

Appendix B. Descriptive Tables for Critical Incidents

Descriptives of ISAS
All High Service NeedPTSDSUDPTSD and SUD
Sample Size208163158122
Average Age of Starting to Self-Harm s.d.12.41 7.2711.83 6.0812.33 7.5811.90 6.37
n%n%n%n%
Types of Self-Harming Actions
Biting5124.52%45 27.61%4226.58%3629.51%
Burning7937.98%68 41.72%6037.97%5141.80%
Carving7134.13%6137.42%5534.81%4738.52%
Cutting16981.25%13280.98%13182.91%10182.79%
Banging or Hitting Self10751.44%8451.53%7849.37%6049.18%
Intervening with Wound Healing7033.65%5734.97%5434.18%4133.61%
Pinching3918.75%3622.09%3320.89%3024.59%
Pulling Hair6732.21%5734.97%5635.44%4637.70%
Rubbing Skin against Rough Surface3617.31%3018.40%2616.46%2117.21%
Severe Scratching7033.65%5835.58%5534.81%4637.70%
Sticking Self with Needles4622.12%3722.70%3622.78%3024.59%
Swallowing Dangerous Items6832.69%5332.52%5232.91%4032.79%
Other Behaviors4019.23%3320.25%2817.72%2419.67%
Time Between Thoughts and Actions
<1 h10349.52%8250.31%7849.37%6351.64%
1 to 3 h3918.75%2615.95%3018.99%1915.57%
3 to 6 h73.37%53.07%42.53%21.64%
6 to 12 h41.92%42.45%31.90%32.46%
12 to 24 h62.88%53.07%53.16%43.28%
>1 day3315.87%2817.18%2616.46%2218.03%
Missing167.69%137.98%127.59%97.38%
Experience of Pain
Yes15072.12%11872.39%11371.52%8771.31%
No5425.96%4225.77%4125.95%3226.23%
Missing41.92%31.84%42.53%32.46%
Desire to Stop
Yes16679.81%12677.30%12881.01%9779.50%
No2311.06%2112.88%1710.76%1512.30%
Missing199.13%169.82%138.23%108.20%
Reasons for Self-Harm
Intrapersonal Factors
Affect Regulation19593.75%15293.25%15094.94%11594.26%
Anti-Dissociation Feeling14670.19%11469.94%11472.15%8872.13%
Anti-Suicidal14067.31%11469.94%10667.09%8670.49%
Making Distress16177.40%12476.07%12277.22%9477.05%
Self-Punishment16981.25%13381.60%13484.81%10384.43%
Interpersonal Factors
Autonomy7536.06%6238.04%6037.97%5040.98%
Interpersonal Boundaries11153.37%8954.60%8453.16%6754.92%
Interpersonal Influence11454.81%8853.99%8553.80%6654.10%
Peer Bonding3215.38%2515.34%2616.46%2016.39%
Revenge4722.60%3923.93%3723.42%3125.41%
Seeking Sensation9143.75%7244.17%7748.73%6150.00%
Self-Care14368.75%11771.78%11975.32%9678.69%
Toughness10751.44%8350.92%8553.80%6654.10%
Note: People who chose ‘Sometimes’ when being asked about experience of pain were categorized as ‘Yes’ in this table. A person can have multiple self-harming behaviors and multiple reasons for self-harm; hence, Types of Self-Harming Actions and Reasons for Self-Harm will not add up to the sample size of each group.
Descriptives of COA
All High Service NeedPTSDSUDPTSD and SUD
Sample size553335349229
Total Stays1454844836514
n%n%n%n%
Reasons for Admission
Risk of Self-Harm61842.50%39847.16%39547.25%25649.81%
Risk of Suicide42829.44%27933.06%24028.71%16431.91%
Psychiatric Decompensation34123.45%13616.11%17921.41%9217.90%
Danger to Others1329.08%647.58%627.42%295.64%
Other1258.60%769.00%809.57%509.73%
Length of Stay
<10 days127087.35%74187.80%74088.52%45889.11%
10 to 30 days1429.77%799.36%809.57%499.53%
1 to 6 months372.54%222.61%141.67%61.17%
6 to 12 months20.14%00.00%10.12%00.00%
>1 year30.21%20.24%10.12%10.19%
nMean s.d.nMean s.d.nMean s.d.nMean s.d.
High Utilization3016.27
6.39
1417.79
7.97
1516.40
6.54
717.43
7.61
Note: A person can have multiple stays at different time points during the study period, and they can have different reasons for admission for each stay. Each stay, including the length of stay and reasons for admission, was being recorded and counted; hence, the numbers in the Length of Stay, as well as the numbers in the Reasons for Admission, will not sum up to the sample size. High utilization is defined as 10 or more stays for the same person. In terms of reasons for admission, the ‘Other’ reasons include Housing, Individual Behavior Management Plan (IBMP), Relationship Distress, Request to Decrease Stimuli, and Proactive Admission.
Descriptives of Crisis
All High Service NeedPTSDSUDPTSD and SUD
Sample Size3213232321711568
n%n%n%n%
Seen Immediately113435.29%78133.62%78035.93%54234.57%
Reason for Admission
Adjustment53016.50%41017.65%36516.81%27617.60%
Grief1604.98%1215.21%1235.67%905.74%
Homicidal371.15%251.08%291.34%211.34%
Housing Concern1665.17%1134.86%1115.11%734.66%
Job Concern662.05%552.37%391.80%311.98%
Medication Concern2106.54%1556.67%1537.05%1157.33%
Self-Harm37911.80%25911.15%25611.79%17811.35%
Symptoms107933.58%73731.73%72833.53%50232.02%

Appendix C. Full Version of Table 2: Characteristics of Women Who Received Mental Health Services in WCCW

High Service NeedLow Service NeedAll Population
n = 3075n = 2700n = 5775
Average Age (s.d.)34.399.8034.1710.2034.299.99
Average Months Incarcerated (s.d.)30.3142.46 18.8433.0924.9538.79
n%n%n%
<1 year 1199 38.99% 166161.52%2860 49.52%
1 to 3 years 1198 38.96% 74027.41%1938 33.56%
3 to 6 years 383 12.46% 1917.07%574 9.94%
>6 years 295 9.59% 1084.00%403 6.98%
Race
American Indian/Alaska Native 138 4.49% 1284.74%266 4.61%
Asian/Pacific Islander 64 2.08% 712.63%135 2.34%
Black 212 6.89% 1686.22%380 6.58%
White 1699 55.25% 147754.70%3176 55.00%
White Hispanic 246 8.00% 2609.63%506 8.76%
White and Other 335 10.89% 2489.19%583 10.10%
Two or more 368 11.97% 33512.41%703 12.17%
Other/Unknown 13 0.42% 130.48%26 0.45%
LGBTQIA2S+
Yes 318 10.34% 1073.96%425 7.36%
No 2757 89.66% 259396.04%5350 92.64%
Assigned Custody Level at Admission
Minimum 1895 61.63% 198173.37%3876 67.12%
Medium 940 30.57% 62823.26%1568 27.15%
Closed 240 7.80% 913.37%331 5.73%
Risk Level at End
Low 620 20.16% 53319.74%1153 19.97%
Moderate 335 10.89% 34712.85%682 11.81%
High Property 448 14.57% 40214.89%850 14.72%
High Drug 421 13.69% 33012.22%751 13.00%
High Non-Violent 820 26.67% 84431.26%1664 28.81%
High Violent 264 8.59% 1676.19%431 7.46%
High Diverse (HVPD) 160 5.20% 702.59%230 3.98%
Unclassified 7 0.23% 70.26%14 0.24%
Average Number of Serious Infractions (s.d.)1.00 1.49 0.531.060.78 1.33
Mental Health (S) Code
Initial
0 0 0.00% 40.15%4 0.07%
1 0 0.00% 177865.85%1778 30.79%
2 2709 88.10% 83330.85%3542 61.33%
3 314 10.21% 742.74%388 6.72%
4 35 1.14% 70.26%42 0.73%
5 17 0.55% 40.15%21 0.36%
High
0 0 0.00% 40.15%4 0.07%
1 0 0.00% 170263.04%1702 29.47%
2 2416 78.57% 87832.52%3294 57.04%
3 531 17.27% 983.63%629 10.89%
4 85 2.76% 120.44%97 1.68%
5 43 1.40% 60.22%49 0.85%
End
0 0 0.00% 40.15%4 0.07%
1 186 6.05% 208877.33%2274 39.38%
2 2505 81.46% 55120.41%3056 52.92%
3 304 9.89% 461.70%350 6.06%
4 66 2.15% 100.37%76 1.32%
5 14 0.46% 10.04%15 0.26%
Mental Health Assessment
Yes 3075 100.00% 67925.15%3754 65.00%
No 0 0.00% 202174.85%2021 35.00%
Diagnosis
Level 1 1399 45.50% 501.85%144918.08%
Level 2 2531 82.31% 1927.11%272338.23%
Level 3 37 1.20% 381.41%751.07%
No Level 2101 68.33% 60622.44%270735.71%
Programs
Yes 896 29.14% 42415.70%1320 22.86%
No 2179 70.86% 227684.30%4455 77.14%
Trauma-Focused Therapy
Yes 117 3.80% 10.04%118 2.04%
No 2958 96.20% 269999.96%5657 97.96%
Mental Health Therapy
Yes 2199 71.51% 52119.30%2720 47.10%
No 876 28.49% 217980.70%3055 52.90%
Substance Use Disorder Treatment
Yes 1363 44.33% 99436.81%2357 40.81%
No 1712 55.67% 170663.19%3418 59.19%

Appendix D. Prevalence of Psychiatric Diagnoses Within High Service Need Group (N = 3075)

DiagnosisLevelHSN Group
n%
Mood Disorders 146747.71%
Bipolar I1 309 10.05%
Bipolar II2 130 4.23%
Major Depression, Moderate, Severe1 877 28.52%
Major Depression, Mild, Unspecified2 236 7.67%
Premenstrual Dysphoric Disorder2 1 0.03%
Cyclothymia3 3 0.10%
Neurocognitive Disorders 541.76%
Dementia1 9 0.29%
Mild Neurocognitive Disorder1 36 1.17%
Moderate Neurocognitive Disorder1 5 0.16%
Unspecified Neurocognitive Disorder1 7 0.23%
Psychosis 2377.71%
Delusional Disorder1 14 0.46%
Schizoaffective Disorder1 124 4.03%
Schizophrenia1 73 2.37%
Schizophreniform Disorder1 7 0.23%
Other Psychotic Disorders1 40 1.30%
ADHD22839.20%
Anxiety Disorders 38912.65%
Generalized Anxiety Disorder2 230 7.48%
Obsessive-Compulsive Disorder2 35 1.14%
Panic Disorder2 70 2.28%
Social Phobia2 28 0.91%
Other Anxiety Disorders2 51 1.66%
Autism Spectrum Disorder2 70.23%
Eating Disorders 361.17%
Anorexia Nervosa2 5 0.16%
Bulimia Nervosa2 17 0.55%
Other Specified Feeding or Eating Disorder2 17 0.55%
Elimination Disorders2 10.03%
Gender Dysphoria2 391.27%
Personality Disorders 42613.85%
Paranoid2 9 0.29%
Schizoid2 4 0.13%
Schizotypal2 10 0.33%
Antisocial2 90 2.93%
Borderline2 265 8.62%
Histrionic2 3 0.10%
Narcissistic2 5 0.16%
Avoidant2 10 0.33%
Dependent2 15 0.49%
Obsessive2 9 0.29%
Not Otherwise Specified2 72 2.34%
Somatic Disorder 100.33%
Functional Neurological Symptom Disorder2 3 0.10%
Somatoform Disorder2 7 0.23%
Trauma and Related Stressor Disorder 187961.11%
Acute Stress2 127 4.13%
Bereavement2 5 0.16%
Depersonalization-Derealization Disorder2 2 0.07%
Dissociative Identity Disorder2 10 0.33%
Other Dissociative and Conversion Disorders2 5 0.16%
Post-Traumatic Stress Disorder2 1779 57.85%
Adjustment Disorder3 290.94%
Factitious Disorders3 30.10%
Learning Disorders3 30.10%
Sleep Wake Disorder 20.07%
Insomnia3 1 0.03%
Other Sleep Wake Disorder3 1 0.03%
Behavioral Addiction 60.20%
Pathological GamblingNo Level 5 0.16%
KleptomaniaNo Level 1 0.03%
Substance Use Disorders 192962.73%
Alcohol DependenceNo Level 374 12.16%
Amphetamine DependenceNo Level 254 8.26%
Cannabis DependenceNo Level 249 8.10%
Cocaine DependenceNo Level 50 1.63%
Hallucinogen DependenceNo Level 15 0.49%
Nicotine DependenceNo Level 7 0.23%
Opioid DependenceNo Level 842 27.38%
Stimulant DependenceNo Level 1137 36.98%
Other DependenceNo Level 34 1.11%
Sedative, Hypnotic, AnxiolyticNo Level 15 0.49%
Average number of diagnosis (s.d.) 2.851.56
Only one diagnosis 60419.64%
More than one diagnoses 247180.36%
Maximum number of diagnoses 12
Note: A person can have more than one diagnosis, whether the diagnoses are in the same or different categories or categorical levels. The breakdown of people having different Mood Disorders will not sum up to the total number of people having any types of Mood Disorders because a person could be diagnosed with Bipolar I at one point in time and with Bipolar II at a later time point during the study period. Both diagnoses were recorded and counted in the breakdown, but the total number will not count the duplicates. On another instance, a person could be diagnosed with ADHD, alcohol dependence, stimulant dependence, and acute stress. All of these were recorded and counted as well.

References

  1. Alves, Joana, Ângela Maia, and Filipa Teixeira. 2016. Health Conditions Prior to Imprisonment and the Impact of Prison on Health: Views of Detained Women. Qualitative Health Research 26: 782–92. [Google Scholar] [CrossRef] [PubMed]
  2. Bellass, Sue, Krysia Canvin, Kate McLintock, Nat Wright, Tracey Farragher, Robbie Foy, and Laura Sheard. 2022. Quality indicators and performance measures for prison healthcare: A scoping review. Health & Justice 10: 13. [Google Scholar] [CrossRef]
  3. Blitz, Cynthia L., Nancy Wolff, and Kris Paap. 2006. Availability of behavioral health treatment for women in prison. Psychiatric Services 57: 356–60. [Google Scholar] [CrossRef]
  4. Borrill, Jo, Rachel Burnett, Richard Atkins, Sarah Miller, Daniel Briggs, Tim Weaver, and Anthony Maden. 2003. Patterns of self-harm and attempted suicide among white and black/mixed race female prisoners. Criminal Behaviour and Mental Health 13: 229–40. [Google Scholar] [CrossRef]
  5. Bowles, Melissa A., Dana DeHart, and Jennifer Reid Webb. 2012. Family influences on female offenders’ substance use: The role of adverse childhood events among incarcerated women. Journal of Family Violence 27. [Google Scholar] [CrossRef]
  6. Broner, Nahama, Pamela K. Lattimore, and Danielle M. Steffey. 2010. Mental health needs and services receipt of reentering offenders: Multisite study of men, women, and male youth. In Reentry Planning for Offenders with Mental Disorders: Policy and Practice. Edited by H. A. Dlugacz. Princeton: Civic Research Institute, pp. 12-1–12-41. [Google Scholar]
  7. Canada, Kelli E., Amy C. Watson, and Scott O’kelley. 2021. Utilizing Crisis Intervention Teams in Prison to Improve Officer Knowledge, Stigmatizing Attitudes, and Perception of Response Options. Criminal Justice and Behavior 48: 10–31. [Google Scholar] [CrossRef]
  8. Chapman, Daniel P., Charles L. Whitfield, Vincent J. Felitti, Shanta R. Dube, Valerie J. Edwards, and Robert F. Anda. 2004. Adverse childhood experiences and the risk of depressive disorders in adulthood. Journal of Affective Disorders 82: 217–25. [Google Scholar] [CrossRef] [PubMed]
  9. Cloitre, Marylène, Donn W. Garvert, Brandon Weiss, Eve B. Carlson, and Richard A. Bryant. 2014. Distinguishing PTSD, complex PTSD, and borderline personality disorder: A latent class analysis. European Journal of Psychotraumatology 5: 25097. [Google Scholar] [CrossRef]
  10. Cloitre, Marylène, Donn W. Garvert, Chris R. Brewin, Richard A. Bryant, and Andreas Maercker. 2013. Evidence for proposed ICD-11 PTSD and complex PTSD: A latent profile analysis. European Journal of Psychotraumatology 4: 20706. [Google Scholar] [CrossRef]
  11. Covington, Stephanie S. 1999. Helping Women Recover: A Program for Treating Addiction (Criminal Justice). Hoboken: John Wiley & Sons, Inc. [Google Scholar]
  12. Covington, Stephanie S. 2003. Beyond Trauma: A Healing Journey for Women, 2nd ed. Center City: Hazelden Publishing. [Google Scholar]
  13. Covington, Stephanie S. 2013. Beyond Violence: A Prevention Program for Criminal-Justice Involved Women. Hoboken: John Wiley & Sons, Inc. [Google Scholar]
  14. Craig, Susan Clark. 2004. Rehabilitation versus control: An organizational theory of prison management. The Prison Journal 84: 92S–114S. [Google Scholar] [CrossRef]
  15. DeHart, Dana D. 2008. Pathways to prison: Impact of victimization in the lives of incarcerated women. Violence Against Women 14: 1362–81. [Google Scholar] [CrossRef]
  16. DeHart, Dana D., Shannon Lynch, Joanne Belknap, Priscilla Dass-Brailsford, and Bonnie Green. 2014. Life history models of female offending: The roles of serious mental illness and trauma in women’s pathways to jail. Psychology of Women Quarterly 38: 138–51. [Google Scholar] [CrossRef]
  17. Dixon-Gordon, Katherine, Natalie Harrison, and Ronald Roesch. 2012. Non-suicidal self-injury within offender populations: A systematic review. International Journal of Forensic Mental Health 11: 33–50. [Google Scholar] [CrossRef]
  18. Donohue, Gráinne, Edward McCann, and Michael Brown. 2021. Views and Experiences of LGBTQ+ People in Prison Regarding Their Psychosocial Needs: A Systematic Review of the Qualitative Research Evidence. International Journal of Environmental Research and Public Health 18: 9335. [Google Scholar] [CrossRef] [PubMed]
  19. Dube, Shanta R., Jacqueline W. Miller, David W. Brown, Wayne H. Giles, Vincent J. Felitti, Maxia Dong, and Robert F. Anda. 2006. Adverse childhood experiences and the association with ever using alcohol and initiating alcohol in adolescence. Journal of Adolescent Health 38: 444.E1–444.E10. [Google Scholar] [CrossRef]
  20. Dube, Shanta R., Robert F. Anda, Charles L. Whitfield, David W. Brown, Vincent J. Felitti, Maxia Dong, and Wayne H. Giles. 2005. Long-term consequences of childhood sexual abuse by gender of victim. AJPM 28: 430–38. [Google Scholar] [CrossRef]
  21. Facer-Irwin, Emma, Nigel J. Blackwood, Annie Bird, Hannah Dickson, Daniel McGlade, Filipa Alves-Costa, and Deirdre MacManus. 2019. PTSD in prison settings: A systematic review and meta-analysis of comorbid mental disorders and problematic behaviours. PLoS ONE 14: e0222407. [Google Scholar] [CrossRef] [PubMed]
  22. Fazel, Seena, and Jacques Baillargeon. 2011. The health of prisoners. The Lancet 377: 956–65. [Google Scholar] [CrossRef] [PubMed]
  23. Fazel, Seena, and Ram Benning. 2009. Suicides in female prisoners in England and Wales, 1978–2004. British Journal of Psychiatry 194: 183–84. [Google Scholar] [CrossRef] [PubMed]
  24. Fazel, Seena, Adrian J. Hayes, Katrina Bartellas, Massimo Clerici, and Robert Trestman. 2016. Mental health of prisoners: Prevalence, adverse outcomes, and interventions. The Lancet Psychiatry 3: 871–81. [Google Scholar] [CrossRef] [PubMed]
  25. Fradley, Marley F., M. Kathryn Allison, Mollee K. Steely Smith, MeeSoh Bossard, and Melissa J. Zielinski. 2023. Justice-Involved, Sexually Victimized Women’s Perspectives on the Acceptability of Receiving Trauma-Focused Therapy in Prison. Violence Against Women 29: 2964–85. [Google Scholar] [CrossRef] [PubMed]
  26. Gajewski-Nemes, Julia, and Nena Messina. 2021. Exploring and Healing Invisible Wounds: Perceptions of Trauma-Specific Treatment from Incarcerated Men and Women. Journal of Trauma & Treatment 10: 1–8. [Google Scholar]
  27. Garcia, Crystal A., and Jodi Lane. 2010. Looking in the rearview mirror: What incarcerated women think girls need from the system. Feminist Criminology 5: 227–43. [Google Scholar] [CrossRef]
  28. Gobeil, Renee, Kelley Blanchette, and Lynn Stewart. 2016. A meta-analytic review of correctional interventions for women offenders: Gender-neutral versus gender-informed approaches. Criminal Justice and Behavior 43: 301–22. [Google Scholar] [CrossRef]
  29. Green, Bonnie L., Jeanne Miranda, Anahita Daroowalla, and Juned Siddique. 2005. Trauma Exposure, Mental Health Functioning, and Program Needs of Women in Jail. Crime and Delinquency 51: 133–51. [Google Scholar] [CrossRef]
  30. Green, Bonnie L., Priscilla Dass-Brailsford, Alejandra Hurtado de Mendoza, Mihriye Mete, Shannon M. Lynch, Dana D. DeHart, and Joanne Belknap. 2016. Trauma experiences and mental health among incarcerated women. Psychological Trauma: Theory, Research, Practice, and Policy 8: 455–63. [Google Scholar] [CrossRef] [PubMed]
  31. Grella, Christine E., Katherine Lovinger, and Umme S. Warda. 2013. Relationships Among Trauma Exposure, Familial Characteristics, and PTSD: A Case-Control Study of Women in Prison and in the General Population. Women & Criminal Justice 23: 63–79. [Google Scholar] [CrossRef]
  32. Houser, Kimberly A., and Steven Belenko. 2015. Disciplinary responses to misconduct among female prison inmates with mental illness, substance use disorders, and co-occurring disorders. Psychiatric Rehabilitation Journal 38: 24–34. [Google Scholar] [CrossRef] [PubMed]
  33. Houser, Kimberly A., and Wayne Welsh. 2014. Examining the associations between co-occuring disorders and seriousness of misconduct by female prison inmates. Criminal Justice & Behavior 41: 650–66. [Google Scholar]
  34. Houser, Kimberly A., Steven Belenko, and Pauline K. Brennan. 2012. The effects of mental health and substance abuse disorders on institutional misconduct among female inmates. Justice Quarterly 29: 799–828. [Google Scholar] [CrossRef]
  35. Huebner, Beth M., Christina DeJong, and Jennifer Cobbina. 2010. Women Coming Home: Long-Term Patterns of Recidivism. Justice Quarterly 27: 225–54. [Google Scholar] [CrossRef]
  36. Jennings, Wesley G., Alex R. Piquero, and Jennifer M. Reingle. 2012. On the overlap between victimization and offending: A review of the literature. Aggression & Violent Behavior 17: 16–26. [Google Scholar]
  37. Kajstura, Aleks, and Wendy Sawyer. 2024. Women’s Mass Incarceration: The Whole Pie 2024. Prison Policy Initative. Available online: https://www.prisonpolicy.org/reports/pie2024women.html (accessed on 12 December 2024).
  38. Karlsson, Marie E., and Melissa J. Zielinski. 2020. Sexual victimization and mental illness prevalence rates among incarcerated Women: A literature review. Trauma, Violence, and Abuse 21: 326–49. [Google Scholar] [CrossRef] [PubMed]
  39. Kaysen, Debra, Cynthia A. Stappenbeck, Haley Carroll, Rena Fukunaga, Katie Robinette, Emily R. Dworkin, Sarah M. Murray, Wietse A. Tol, Jeannie Annan, Paul Bolton, and et al. 2020. Impact of setting insecurity on Cognitive Processing Therapy implementation and outcomes in eastern Democratic Republic of the Congo. European Journal of Psychotraumatology 11: 1735162. [Google Scholar] [CrossRef] [PubMed]
  40. Kim, Sage J., and Caryn Peterson. 2020. The health effects of gendered and devalued work: Health outcomes of incarcerated women engaging in sex work and care/service work. Health & Justice 8: 23. [Google Scholar] [CrossRef]
  41. King, Erin A., Stephen J. Tripodi, and Christopher A. Veeh. 2018. The Relationship Between Severe Mental Disorders and Recidivism in a Sample of Women Released from Prison. Psychiatric Quarterly 89: 717–31. [Google Scholar] [CrossRef]
  42. Klonsky, E. David, and Catherine R. Glenn. 2009. Assessing the Functions of Non-suicidal Self-injury: Psychometric Properties of the Inventory of Statements About Self-injury (ISAS). Journal of Psychopathology and Behavioral Assessment 31: 215–19. [Google Scholar] [CrossRef] [PubMed]
  43. Kottler, Chris, Jared G. Smith, and Annie Bartlett. 2018. Patterns of violence and self-harm in women prisoners: Characteristics, co-incidence and clinical significance. The Journal of Forensic Psychiatry & Psychology 29: 617–34. [Google Scholar] [CrossRef]
  44. Liu, Richard T., Ana E. Sheehan, Rachel F. L. Walsh, Christina M. Sanzari, Shayna M. Cheek, and Evelyn M. Hernandez. 2019. Prevalence and correlates of non-suicidal self-injury among lesbian, gay, bisexual, and transgender individuals: A systematic review and meta-analysis. Clinical Psychology Review 74: 101783. [Google Scholar] [CrossRef] [PubMed]
  45. Lynch, Shannon M., Dana D. DeHart, Joanne Belknap, Bonnie L. Green, Priscilla Dass-Brailsford, Kristine M. Johnson, and Maria M. Wong. 2017. An examination of the associations among victimization, mental health, and offending in women. Criminal Justice and Behavior 44: 796–814. [Google Scholar] [CrossRef]
  46. Malik, Nabeela, Emma Facer-Irwin, Hannah Dickson, Annie Bird, and Deirdre MacManus. 2021. The effectiveness of trauma-focused interventions in prison settings: A systematic review and meta-analysis. Trauma, Violence, & Abuse 24: 844–57. [Google Scholar] [CrossRef]
  47. Messina, Nena Portia, and Mitchell Schepps. 2021. Opening the proverbial ‘can of worms’ on trauma-specific treatment in prison: The association of adverse childhood experiences to treatment outcomes. Clinical Psychology and Psychotherapy 28: 1210–21. [Google Scholar] [CrossRef] [PubMed]
  48. Najavits, Lisa M. 2002. Seeking Safety: A Treatment Manual for PTSD and Substance Abuse. New York: The Guilford Press. [Google Scholar]
  49. Norris, Whitney K., M. Kathryn Allison, Marley F. Fradley, and Melissa J. Zielinski. 2022. ‘You’re setting a lot of people up for failure’: What formerly incarcerated women would tell healthcare decision makers. Health and Justice 10: 4. [Google Scholar] [CrossRef] [PubMed]
  50. Power, Jenelle, ShelleyL Brown, and AmeliaM Usher. 2013. Non-suicidal self-injury in women offenders: Motivations, emotions, and precipitating events. International Journal of Forensic Mental Health 12: 192–204. [Google Scholar] [CrossRef]
  51. Pratt, Daniel, Louis Appleby, Mary Piper, Roger Webb, and Jon Shaw. 2010. Suicide in recently released prisoners: A case-control study. Psychological Medicine 40: 827–35. [Google Scholar] [CrossRef]
  52. Roe-Sepowitz, Dominique. 2007. Characteristics and predictors of self-mutilation: A study of incarcerated women. Criminal Behaviour and Mental Health 17: 312–21. [Google Scholar] [CrossRef]
  53. Sadeh, Naomi, and Dale E. McNiel. 2015. Posttraumatic stress disorder increases risk of criminal recidivism among justice-involved persons with mental disorders. Criminal Justice and Behavior 42: 573–86. [Google Scholar] [CrossRef]
  54. Salgado, Dawn M., Kristen J. Quinlan, and Caron Zlotnick. 2007. The relationship of lifetime polysubstance dependence to trauma exposure, symptomatology, and psychosocial functioning in incarcerated women with comorbid PTSD and substance use disorder. Journal of Trauma and Dissociation 8: 9–26. [Google Scholar] [CrossRef]
  55. Salisbury, Emily J., and Patricia Van Voorhis. 2009. Gendered pathways: A quantitative investigation of women probationers’ paths to incarceration. Criminal Justice and Behavior 36: 541–66. [Google Scholar] [CrossRef]
  56. Smith, Hayden P., and Robert J. Kaminski. 2011. Self-Injurious Behaviors in State Prisons: Findings from a National Survey. Criminal Justice and Behavior 38: 26–41. [Google Scholar] [CrossRef]
  57. Smith, Vivian C. 2017. Substance-abusing female offenders as victims: Chronological sequencing of pathways into the criminal justice system. Victims & Offenders 12: 113–37. [Google Scholar] [CrossRef]
  58. Steiner, Benjamin, Emily M. Wright, and Sara Toto. 2020. The sources of violent and nonviolent offending among women in prison. Justice Quarterly 37: 644–66. [Google Scholar] [CrossRef]
  59. Van Dieten, Marilyn. 1998. Moving On: A Program for At-Risk Women. Ottawa: Orbis Partners Inc. [Google Scholar]
  60. Verona, Edelyn, Brett Murphy, and Shabnam Javdani. 2015. Gendered pathways: Violent childhood maltreatment, sex exchange, and drug use. Psychology of Violence 6: 124. [Google Scholar] [CrossRef] [PubMed]
  61. Weathers, Frank W., B. T. Litz, Terence M. Keane, P. A. Palmieri, Brian P. Marx, and Paula P. Schnurr. 2013. The PTSD Checklist for DSM-5 (PCL-5). Boston: National Center for PTSD. [Google Scholar] [CrossRef]
  62. Wiechelt, Shelly A., and Corey S. Shdaimah. 2011. Trauma and Substance Abuse Among Women in Prostitution: Implications for a Specialized Diversion Program. Journal of Forensic Social Work 1: 159–84. [Google Scholar] [CrossRef]
  63. Wolynn, Mark. 2016. It Didn’t Start with You: How Inherited Family Trauma Shapes Who We Are and How to End the Cycle. Los Angeles: Viking. [Google Scholar]
  64. Zielinski, Melissa J., Marie E. Karlsson, and Ana J. Bridges. 2016. Adapting evidence-based trauma treatment for incarcerated women: A model for implementing exposure-based group therapy and considerations for practitioners. The Behavior Therapist 39: 205–10. [Google Scholar]
  65. Zielinski, Melissa J., Marie E. Karlsson, and Ana J. Bridges. 2021. “I’m not alone, my story matters”: Incarcerated women’s perspectives on the impact and acceptability of group psychotherapy involving imaginal exposure to sexual assault memories. Health & Justice 9: 25. [Google Scholar]
Table 1. Descriptions of WCCW Mental Health Codes.
Table 1. Descriptions of WCCW Mental Health Codes.
Code 1Definition
S1Individuals with this code have been assessed by a clinician to not have current diagnostic-driven mental health needs. There is no diagnosis and no referral for services.
S2Individuals with this code have a mental health diagnosis, need further assessment, their symptoms appear relatively stable, they can live in General Population (GP), and they will most often be provided case management and/or medications for conditions such as depression or anxiety.
S3Individuals with this code have a mental health diagnosis, need further assessment, have symptoms that are not stable, can live in GP, and can live in a Residential Treatment Unit (RTU) depending upon symptom presentation; they are likely on non-formulary medications or multiple medications, may have complicating factors (i.e., both medical and mental health diagnoses), and will need substantial interventions (i.e., medications, therapy, behavior management).
S4Individuals with this code have acute symptoms and cannot live in GP. Individuals with this code are housed in the Residential Treatment Unit (RTU) level of care, which includes a higher level of care including milieu management, daily psychological intervention, weekly psychiatric care, and group and individual therapy.
S5Individuals with this code have severe symptoms and cannot live in GP. Individuals with this code are housed in the RTU and/or in the Close Observation Area (COA). They receive the same care as individuals with an S code of 4 and may also require a guardian, involuntary medications, and/or multiple times a day care.
1 There are four individuals with a recorded S code of 0 (zero). An S code of 0 indicates that the individual did not receive an assessment for mental health service needs at any point during their incarceration.
Table 2. Characteristics of Women Who Received Mental Health Services in WCCW.
Table 2. Characteristics of Women Who Received Mental Health Services in WCCW.
High Service Need Low Service Need All Population
n = 3075 n = 2700 n = 5775
Average Age (s.d.)34.399.8034.1710.2034.299.99
Average Months Incarcerated (s.d.)30.3142.4618.8433.0924.9538.79
n%n%n%
<1 year119938.99%166161.52%286049.52%
1 to 3 years119838.96%74027.41%193833.56%
3 to 6 years38312.46%1917.07%5749.94%
>6 years2959.59%1084.00%4036.98%
Race
American Indian/Alaska Native1384.49%1284.74%2664.61%
Asian/Pacific Islander642.08%712.63%1352.34%
Black2126.89%1686.22%3806.58%
White169955.25%147754.70%317655.00%
White Hispanic2468.00%2609.63%5068.76%
White and Other33510.89%2489.19%58310.10%
Two or more36811.97%33512.41%70312.17%
Other/Unknown130.42%130.48%260.45%
LGBTQIA2S+
Yes31810.34%1073.96%425 7.36%
No275789.66%259396.04%535092.64%
Risk Level at End
Low62020.16%53319.74%115319.97%
Moderate33510.89%34712.85%68211.81%
High Property44814.57%40214.89%85014.72%
High Drug42113.69%33012.22%75113.00%
High Non-Violent82026.67%84431.26%166428.81%
High Violent2648.59%1676.19%4317.46%
High Diverse (HVPD)1605.20%702.59%2303.98%
Unclassified70.23%70.26%140.24%
Average Number of Serious Infractions (s.d.)1.001.49 0.531.060.781.33
Mental Health (S) Code
Initial
000.00%40.15%4 0.07%
100.00%177865.85%177830.79%
2270988.10%83330.85%354261.33%
331410.21% 742.74%3886.72%
4351.14% 70.26%420.73%
5170.55% 40.15%210.36%
Diagnosis
Level 1139945.50%501.85%144918.08%
Level 2253182.31%1927.11%272338.23%
Level 3371.20%381.41%751.07%
No Level210168.33%60622.44%270735.71%
Programs
Yes89629.14%42415.70%132022.86%
No217970.86%227684.30%445577.14%
Trauma-Focused Therapy
Yes1173.80%10.04%118 2.04%
No295896.20%269999.96%565797.96%
Mental Health Therapy
Yes219971.51%52119.30%272047.10%
No87628.49%217980.70%305552.90%
Substance Use Disorder Treatment
Yes136344.33%99436.81%235740.81%
No171255.67%170663.19%341859.19%
Note: In terms of Risk Level, High Diverse (HVPD) is defined as high risk of violence, property, and drug; whereas unclassified refers to those whose risk level has not been assessed yet at the end of the study period. In terms of diagnosis, a person can have more than one level of diagnosis; hence, the numbers will not sum up their number of populations.
Table 3. Distribution of Intervention Types Received by Individual.
Table 3. Distribution of Intervention Types Received by Individual.
Intervention Received
ComponentNNoneMHTTFTNMHPSUDMean Intervention Types Received
Initial S Code
0 and 1178287019702866860.66
2354262921809594815351.34
33885129222811281.35
4 and 56312511561
Total577515622720118132023551.13
Non-SUD Diagnosis Level
11449181969574186101.42
218381691389605318421.52
336724010141.33
Total3323357238211795914661.48
Diagnosis Type
MH Only1222183770623414441.32
SUD Only17718133038881.46
Co-Occurring210117416125561810221.57
Total3500375251511799715541.48
Note: Treatment and programming can be provided multiple times to an individual based on service need. In this table, only the first course of treatment or programming was counted. If an individual repeated the intervention, the repeat intervention was not included to avoid artificially inflating service provision numbers.
Table 4. Linear Regression for Predictors of Total Interventions.
Table 4. Linear Regression for Predictors of Total Interventions.
Model DF R-Square F Value Pr > F
Total Interventions 200.12614.86<0.0001
Parameter EstimateStandard Error t Value Pr > |t|
Intercept 1.5670.12512.51 *<0.0001
Initial S Code −0.1260.040−3.12 *0.0018
Age at Admit −0.0060.002−2.97 *0.003
Race (Binary) **0.0670.0381.750.0809
Months Incarcerated 0.0020.0005.52 *<0.0001
Previously Incarcerated 0.2400.0445.44 *<0.0001
High Substance Use Need 0.1660.0433.84 *0.0001
Mod. Substance Use Need 0.2210.0494.5 *<0.0001
High Mental Health Need −0.1590.038−4.2 *<0.0001
Current Violent Offense 0.1490.0453.34 *0.0009
Current Drug Offense 0.1060.0412.61 *0.0092
Current Property Offense 0.1100.0402.78 *0.0055
Mood Disorders 1 Diagnosis−0.1510.039−3.86 *0.0001
Neurocognitive Diagnosis ***−0.0350.126−0.280.7805
Psychosis Diagnosis−0.1170.077−1.520.1274
ADHD Diagnosis0.0690.0671.030.3014
Anxiety Diagnosis0.0240.0560.430.6703
Mood Disorders 2 Diagnosis−0.1500.063−2.39 *0.0169
Personality Disorder Diagnosis0.1540.0602.59 *0.0097
Trauma Diagnosis0.0780.0382.06 *0.0395
Substance Use Disorder Diagnosis0.2830.0377.57 *<0.0001
* Indicates statistical significance at 0.01 level. ** Race was dichotomized due to overall lower numbers of Black Indigenous People of Color (BIPOC) individuals in the population. *** Category includes major, mild, and unspecified Neurocognitive Disorders, Dementia, Intellectual Disabilities, Parkinson’s Disease, and cognitive impairment due to unknown etiology or not otherwise specified.
Table 5. Differences in Prison and Post-Release Outcomes by Diagnosis.
Table 5. Differences in Prison and Post-Release Outcomes by Diagnosis.
NMean95% CL MeanStd DevMethodt ValuePr > |t|
COA
S Code 0 or 115620.1920.1240.2600.137
Mood Disorders 111670.1640.1420.1850.370Satterthwaite−12.70 *<0.0001
Neurocognitive540.4820.3440.6190.504Satterthwaite −6.73 *<0.0001
Psychosis2370.5400.4760.6040.499 Satterthwaite−15.96 *<0.0001
ADHD2830.2010.1540.2480.402 Satterthwaite−7.55 *<0.0001
Anxiety3890.1490.1140.1850.357 Satterthwaite−7.05 *<0.0001
Mood Disorders 23630.1790.1390.2190.384 Satterthwaite−7.82 *<0.0001
Personality Disorders4260.4620.4150.5100.499 Satterthwaite−18.14 *<0.0001
Trauma18790.1860.1680.2030.389 Satterthwaite−17.31 *<0.0001
Substance Use19290.1830.1650.2000.386 Satterthwaite−17.26 *<0.0001
CRISIS
S Code 0 or 115620.0850.0710.0990.279
Mood Disorders 111670.3230.2960.3500.468 Satterthwaite−15.44 *<0.0001
Neurocognitive540.5190.3810.6560.504 Satterthwaite−6.28 *<0.0001
Psychosis2370.5320.4680.5960.500 Satterthwaite−13.43 *<0.0001
ADHD2830.3360.2800.3910.473Satterthwaite −8.64 *<0.0001
Anxiety3890.2650.2210.3090.442 Satterthwaite−7.65 *<0.0001
Mood Disorders 23630.3200.2710.3680.467 Satterthwaite−9.19 *<0.0001
Personality Disorders4260.4980.4500.5450.501 Satterthwaite−16.33 *<0.0001
Trauma18790.3780.3560.4000.485 Satterthwaite−22.16 *<0.0001
Substance Use19290.3400.3180.3610.474 Satterthwaite−19.73 *<0.0001
NSSI Risk Assessment
S Code 0 or 115620.0040.0010.0080.067
Mood Disorders 111670.0570.0430.0700.231 Satterthwaite−7.47 *<0.0001
Neurocognitive540.0930.0130.1730.293Satterthwaite −2.211.0000
Psychosis2370.1010.0630.1400.302Satterthwaite −4.91 *<0.0001
ADHD2830.0600.0320.0880.238 Satterthwaite−3.90 *0.0045
Anxiety3890.0360.0170.0550.187 Satterthwaite−3.28 *0.0495
Mood Disorders 23630.0470.0250.0690.212 Satterthwaite−3.77 *0.009
Personality Disorders4260.1150.0850.1450.319 Satterthwaite−7.10 *<0.0001
Trauma18790.0730.0610.0850.260 Satterthwaite−10.98 *<0.0001
Substance Use19290.0570.0470.0670.232 Satterthwaite−9.48 *<0.0001
Serious Infraction Rate
S Code 0 or 115620.4880.4360.5401.047
Mood Disorders 111670.5610.5110.6120.883 Satterthwaite−2.001.0000
Neurocognitive540.7480.5000.9960.908 Pooled−1.801.000
Psychosis2370.6920.5710.8140.949 Pooled−2.840.2025
ADHD2830.8060.6930.9180.960 Pooled−4.76 *<0.0001
Anxiety3890.5990.5170.6810.820 Satterthwaite−2.261.000
Mood Disorders 23630.6210.5310.7120.874 Satterthwaite−2.530.5265
Personality Disorders4260.7000.6120.7890.929 Satterthwaite−4.07 *<0.0001
Trauma18790.6420.5990.6860.957 Satterthwaite−4.48 *<0.0001
Substance Use19290.6590.6180.7000.921 Satterthwaite−5.07 *<0.0001
Recidivism
S Code 0 or 114870.1230.1060.1400.329
Mood Disorders 19800.1630.1400.1860.370 Satterthwaite−2.760.261
Neurocognitive420.2860.1430.4280.457 Satterthwaite−2.291.000
Psychosis1940.3090.2440.3750.463 Satterthwaite−5.42 *<0.0001
ADHD2570.2760.2210.3310.448 Satterthwaite−5.24 *<0.0001
Anxiety3280.1920.1490.2350.395 Satterthwaite−2.950.153
Mood Disorders 23070.1690.1270.2120.376 Satterthwaite−2.011.000
Personality Disorders3440.2560.2100.3020.437 Satterthwaite−5.30 *<.0001
Trauma14770.2160.1950.2370.412 Satterthwaite−6.79 *<0.0001
Substance Use16680.2280.2080.2490.420 Satterthwaite−7.89 *<0.0001
* Indicates statistical significance at 0.01 level. Note: A person may have more than one diagnosis. These categories reflect whether that diagnosis was ever present for them during their time incarcerated.
Table 6. Differences in Prison and Post-Release Outcomes by Diagnoses Comorbid with Trauma.
Table 6. Differences in Prison and Post-Release Outcomes by Diagnoses Comorbid with Trauma.
NMean95% CL MeanStd DevMethodt ValuePr > |t|
COA
Trauma Only3090.0970.0640.1300.297
Mood Disorders 15610.2090.1750.2420.407 Satterthwaite−4.63 *<0.0001
Psychosis1120.5360.4420.6300.501 Satterthwaite−8.73 *<0.0001
ADHD1560.2760.2050.3470.448Satterthwaite −4.50 *<0.0001
Anxiety1400.2140.1460.2830.412 Satterthwaite−3.030.0980
Mood Disorders 21700.2000.1390.2610.401 Satterthwaite−2.930.1260
Personality Disorders2590.4710.4100.5320.500 Satterthwaite−10.58 *<0.0001
Substance Use12320.1890.1670.2110.392 Satterthwaite−4.55 *<0.0001
CRISIS
Trauma Only3090.3200.2680.3730.467
Mood Disorders 15610.4030.3620.4440.491Pooled −2.410.5635
Psychosis1120.6520.5620.7410.479 Pooled−6.39 *<0.0001
ADHD1560.4040.3260.4820.492 Pooled−1.791.0000
Anxiety1400.3640.2840.4450.483 Pooled−0.911.0000
Mood Disorders 21700.4060.3310.4810.493 Pooled−1.881.0000
Personality Disorders2590.5410.4790.6020.499 Pooled−5.42 *<0.0001
Substance Use12320.3770.3500.4050.485 Pooled−1.861.0000
ISAS
Trauma Only3090.0520.0270.0770.222
Mood Disorders 15610.0780.0560.1010.269 Satterthwaite−1.571.0000
Psychosis1120.1610.0920.2300.369 Satterthwaite−2.940.1365
ADHD1560.0960.0490.1430.296 Satterthwaite−1.651.0000
Anxiety1400.0710.0280.1150.259 Satterthwaite−0.781.0000
Mood Disorders 21700.0710.0320.1100.257 Satterthwaite−0.801.0000
Personality Disorders2590.1390.0970.1810.347 Satterthwaite−3.49 *0.0175
Substance Use12320.0750.0600.0890.263 Satterthwaite−1.561.0000
Serious Infraction Rate
Trauma Only3090.6200.5030.7381.048
Mood Disorders 15610.6050.5300.6800.901 Satterthwaite0.221.0000
Psychosis1120.6710.5120.831 0.850Satterthwaite−0.511.0000
ADHD1560.8610.7061.0160.980 Pooled−2.440.5250
Anxiety1400.5890.4510.7270.827 Satterthwaite0.341.0000
Mood Disorders 21700.6090.4670.7510.938Pooled 0.121.0000
Personality Disorders2590.6310.5360.7250.772 Satterthwaite−0.131.0000
Substance Use12320.6620.6100.7150.939 Satterthwaite−0.641.0000
Recidivism
Trauma Only2170.0970.0570.1360.296
Mood Disorders 14380.2010.1630.2390.401 Satterthwaite−3.75 *0.0070
Psychosis860.4420.3350.5490.500 Satterthwaite−6.00 *<0.0001
ADHD1370.3070.2280.3850.463 Satterthwaite−4.73 *<0.0001
Anxiety1080.2690.1840.3540.445 Satterthwaite−3.63 *0.0140
Mood Disorders 21310.1990.1290.2680.400 Satterthwaite−2.520.4375
Personality Disorders2000.2900.2270.3530.455Satterthwaite −5.09 *<0.0001
Substance Use10240.2540.2270.2810.436 Satterthwaite−6.47 *<0.0001
* Indicates statistical significance at 0.01 level. Note: A person may have more than one diagnosis. These categories reflect whether that diagnosis was ever-present alongside a diagnosis of Trauma during an individual’s time incarcerated.
Table 7. Differences in First and Last PCL-5 Scores for Individuals Receiving TFT.
Table 7. Differences in First and Last PCL-5 Scores for Individuals Receiving TFT.
PCL ClusterNMean Difference95% CL MeanStd Devt ValuePr > |t|
Cluster B73−3.6986−2.5772−4.82014.8065 −6.57<0.0001
Cluster C73−1.7123−1.1522−2.27252.4007 −6.09<0.0001
Cluster D73−4.7671−6.389−3.14536.9513 −5.86<0.0001
Cluster E73−3.4795−4.8305−2.12845.7906−5.13 <0.0001
Overall Score73−13.6575−17.5756−9.739416.793 −6.95<0.0001
Table 8. Differences in Prison Mental Health Outcomes by Treatment Completion for Individuals Diagnosed with Trauma-Related Disorder and SUD.
Table 8. Differences in Prison Mental Health Outcomes by Treatment Completion for Individuals Diagnosed with Trauma-Related Disorder and SUD.
Diagnosis of Trauma
COA N Mean Difference 95% CL MeanStd Dev t Value Pr > |t|
No TFT 1803 −0.0311 −0.0519 −0.0104 0.4484−2.95 0.0032
Completed TFT 76 −0.306 −0.5657 −0.0463 1.1365−2.35 0.0216
CRISIS
No TFT 1803 0.1673 0.0781 0.2564 1.9305 3.68 0.0002
Completed TFT 76 −0.2575 −0.5703 0.0553 1.3689 −1.64 0.1053
Diagnosis of SUD
COA
No SARU 1509 −0.059 −0.092 −0.027 0.648 −3.55 0.0004
Completed SARU 420 −0.055 −0.083 −0.026 0.300 −3.72 0.0002
CRISIS
No SARU 1509 0.157 0.067 0.246 1.924 3.44 0.0006
Completed SARU 420 0.098 −0.010 0.205 1.120 1.79 0.0749
Table 9. Differences in Three-Year Recidivism by Treatment Completion for Individuals Diagnosed with SUD and Comorbid Trauma and SUD.
Table 9. Differences in Three-Year Recidivism by Treatment Completion for Individuals Diagnosed with SUD and Comorbid Trauma and SUD.
Diagnosis of SUD
Recidivism N Mean 95% CL MeanStd Dev Method t Value Pr > |t|
No SARU 1303 0.234 0.211 0.257 0.424
Completed SARU 365 0.208 0.166 0.250 0.407 Pooled 1.04 0.2986
Diagnosis of Trauma and SUD
No SARU or TFT 802 0.2569 0.2266 0.2872 0.4372
Completed SARU or TFT 222 0.2432 0.1864 0.3001 0.43 Pooled 0.41 0.6804
Disclaimer/Publisher’s Note: The statements, opinions and data contained in all publications are solely those of the individual author(s) and contributor(s) and not of MDPI and/or the editor(s). MDPI and/or the editor(s) disclaim responsibility for any injury to people or property resulting from any ideas, methods, instructions or products referred to in the content.

Share and Cite

MDPI and ACS Style

Carei, R.; Steely Smith, M.K.; Landon, M.; Church, H.; Bagdon-Cox, C.; Cheong, C.K.; Zielinski, M.J. A Novel Exploration of Women’s Pathways Through Prison and the Roles of Trauma, Addiction, and Mental Health. Soc. Sci. 2025, 14, 105. https://doi.org/10.3390/socsci14020105

AMA Style

Carei R, Steely Smith MK, Landon M, Church H, Bagdon-Cox C, Cheong CK, Zielinski MJ. A Novel Exploration of Women’s Pathways Through Prison and the Roles of Trauma, Addiction, and Mental Health. Social Sciences. 2025; 14(2):105. https://doi.org/10.3390/socsci14020105

Chicago/Turabian Style

Carei, Rain, Mollee K. Steely Smith, Matthew Landon, Haley Church, Courtney Bagdon-Cox, Chee Kay Cheong, and Melissa J. Zielinski. 2025. "A Novel Exploration of Women’s Pathways Through Prison and the Roles of Trauma, Addiction, and Mental Health" Social Sciences 14, no. 2: 105. https://doi.org/10.3390/socsci14020105

APA Style

Carei, R., Steely Smith, M. K., Landon, M., Church, H., Bagdon-Cox, C., Cheong, C. K., & Zielinski, M. J. (2025). A Novel Exploration of Women’s Pathways Through Prison and the Roles of Trauma, Addiction, and Mental Health. Social Sciences, 14(2), 105. https://doi.org/10.3390/socsci14020105

Note that from the first issue of 2016, this journal uses article numbers instead of page numbers. See further details here.

Article Metrics

Back to TopTop