A BIM-based PSS Approach for the Management of Maintenance Operations of Building Equipment
Abstract
1. Introduction
2. Research Background and Motivations
2.1. The PSS Approach
- Product-Oriented (PO) PSS, when the product’s ownership belongs to the customer, who receives some services such as warranty, maintenance and customer support, which are able to increase the product’s value through the augmentation of its effectiveness and efficiency.
- Use-Oriented (UO) PSS, which differs from the previous model since the ownership of the product is retained by the manufacturer, while the customer usually purchases “per time use” or “per unit use” PSSs.
- Result-Oriented (RO) PSS, when the ownership of the product is retained by the manufacturer, who provides the customer with functions (intangible goods) only, rather than with tangible goods.
2.2. The BIM Approach
2.3. Research Issues
- the life-cycle perspective and multi-stakeholder approach provided by the PSS business model, shifting the ownership and operation and thus the responsibility of the equipment to the provider; and
- the detailed information flow concerning the operations management of the building’s facilities, which can be achieved through the BIM model and its dynamic augmentations.
3. Research Approach
- Definition of the PSS context, such as the equipment characteristics, the characteristics of the place of installation, the customer requirements concerning the maintenance operations, e.g., in terms of availability and operability expected features.
- Definition of the maintenance operations’ technical characteristics, such as the response time in case of malfunctioning, the operational time of technical support, etc.
- Definition of the PSS actors, as for example the role of building managers and their staff for the solution of minor malfunctioning problems, the presence of third-party maintenance operators, etc.
- Definition of the PSS components, which include the physical components of the equipment as well as the service components that can be distinguished in information and service tools [38]: e.g., maintenance operations’ database and malfunctioning detection’s instruments.
- Definition of the workflow processes, such as the ordinary maintenance operations (scheduled interventions), the training activities for the building managers and their staff, the flows of information in case of extraordinary interventions (unscheduled interventions, such as restore damaged equipment), etc.
- Definition of the feedback processes, which are aimed at monitoring and improving the PSS performances.
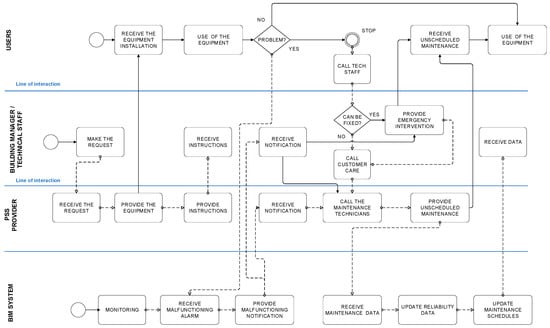
- In the PSS implementation stage, information on the equipment’s components is integrated with the one related to the expected characteristics of maintenance services. In other words, the PSS provider needs to analyze customer needs and expectations in order to define the characteristics of the PSS (i.e., product and service characteristics), and then translate them into PSS components, which can be split into “product components”, “information components” and “service components” [74]. On the one hand, data on “product components” are usually at the provider disposal and can be directly provided by means of a BIM module (as schematized in Figure 3). On the other hand, data related to the components of the maintenance services (e.g., the response time in case of malfunctioning, the customer care characteristics, etc.) are elicited through the analysis of customer requirements [75,76]. Hence, such an approach can allow a better understanding and management of customer needs, making the information in the BIM model more complete and satisfactory for the customer.
- In the maintenance management stage, contextual and use data from BIM can be used to optimize maintenance operations and the related information exchange between the provider and the customer. In fact, data related to maintenance operations derived from the previous stage are put into practice through the definition of maintenance plans and schedules adapted to the needs of the customers. Accordingly, BIM tools can improve the flow of information during these activities by means of improved data sharing and information control [77]. In fact, maintenance operations can be easily tracked and the related data can be stored through the creation of a database on maintenance activities that is capable of providing updated data and reports at the disposal of both the provider and the customer. The practical implementation of the BIM system can be carried out using different software solutions [68] as the definition of a specific set of tools for the implementation of BIM depends on whether a pre-existing BIM is already available or not [78]. As better explained in the case study section, we adopted the use of Autodesk Revit [57] to describe the physical characteristics of the system and the features of the maintenance operations. This can facilitate a further implementation of the building information model to obtain Construction Operations Building Information Exchange (COBIE) or Computerized Maintenance Management Systems (CMMS) deliverables [79].
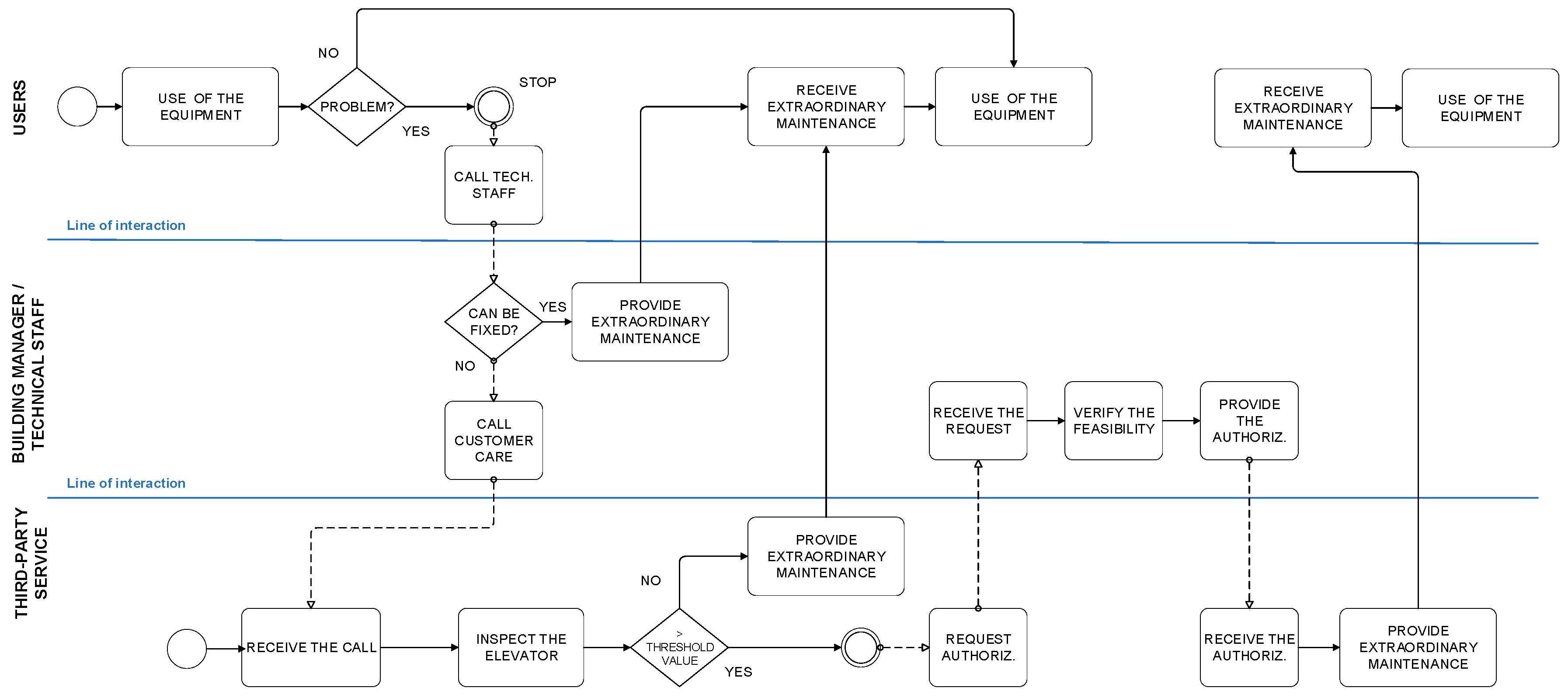
4. Case Study
- two inspections every month are foreseen, in order to verify the proper functioning of the elevator’s components, including those for the compliance with safety requirements;
- a prompt intervention in case of malfunctioning is guaranteed to restore safety conditions of the equipment;
- interventions requiring the replacement of small parts or similar activities such as the refill of the hydraulic system’s oil, or the cleaning of the pit are included in the contract, while other repair interventions are paid for separately.
- In the case of interventions over the threshold value, an average period of about a week passed between the request for intervention and the authorization to proceed, during which the elevator was out of service.
- In the period analyzed, seven interventions over the threshold value happened involving the four elevators of the building.
- No maintenance plans were provided to the building manager, while maintenance schedules were communicated mainly by fax a few days before the interventions.
- Several times, not only was more than one elevator out of service simultaneously, but also the same elevators were unavailable for three days in a month due to regular inspection activities.
- Type of maintenance intervention;
- Date of the maintenance intervention;
- Start time of the maintenance intervention (hour);
- End time of the maintenance intervention (hour);
- Duration of the maintenance intervention (end time– start time);
- Elements checked (the components of the elevators inspected);
- Problems identified (specify);
- Solution adopted (for the each problem);
- New components installation (specify);
- Verification of the compliance with mandatory safety requirements (e.g., periodic checks).
- Inspection of safety systems (specify);
- Inspection of emergency systems (specify);
- Inspection of the remote monitoring system (specify);
- Name/code of the operator;
- Date of the next inspection, etc.
5. Discussion of Results
- 35 working days of unavailability due to the exchange of communications in case of extraordinary maintenance interventions requiring costs over the threshold value could be avoided.
- 30 days of partial unavailability for each elevator could be avoided, since almost 50% of inspections and ordinary maintenance activities were carried out in three different days per months instead of two.
- From the analysis of the half-year reports provided to the building manager, it was found that in 5 cases ordinary maintenance interventions were skipped and the service company had shifted these activities in the following months, increasing the number of elevators being unavailable in those periods. In this case, the proposed model would have avoided these “missing routines”, providing at the same time a prompt information to the building manager.
- The BIM-based model would have reduced the elevators’ unavailability due to the supply of spare parts (21 working days of delay in providing the interventions were registered).
- The costs of all the interventions in the five-year period were estimated equal to the cost of a new elevator with similar characteristics as the ones installed.
- 3 times the building manager had to request the half-year report concerning maintenance activities and related costs, as documents were missing.
- Ordinary maintenance interventions can be provided timely and all the operations are registered, updating the information related to the equipment components automatically. In this way, redundant or missing activities can be avoided, reducing costs for both the service provider and the building manager, as well as augmenting the availability and life span of the equipment.
- The interventions for extraordinary maintenance can be provided faster and in a more effective manner, since BIM technology allows a direct information exchange between the service provider and building manager. Hence, a short response time in case of malfunctioning can reduce the equipment downtime, while augmenting customer satisfaction.
- Maintenance technicians can get information on the type of components and the repair actions needed more easily, reducing the time invested in field trips and supply of the new components [83].
- The BIM system allows the storage of all data related to maintenance and repair information, updating the maintenance schedules continuously: this type of information can be used to monitor the reliability of the equipment and its components, as well as to facilitate the implementation of predictive maintenance techniques, further augmenting the equipment availability.
6. Conclusions
Author Contributions
Funding
Conflicts of Interest
References
- Tukker, A. Product Services for a Resource-Efficient and Circular Economy—A Review. J. Clean. Prod. 2015, 97, 76–91. [Google Scholar] [CrossRef]
- Organisation for Economic Cooperation and Development (OECD). Business Models for the Circular Economy: Opportunities and Challenges for Policy; OECD Publishing: Paris, France, 2019. [Google Scholar] [CrossRef]
- Matschewsky, J.; Kambanou, M.L.; Sakao, T. Designing and providing integrated product-service systems–challenges, opportunities and solutions resulting from prescriptive approaches in two industrial companies. Int. J. Prod. Res. 2018, 56, 2150–2168. [Google Scholar] [CrossRef]
- Umeda, Y.; Takata, S.; Kimura, F.; Tomiyama, T.; Sutherland, J.W.; Kara, S.; Herrmann, C.; Duflou, J.R. Toward integrated product and process lifecycle planning-An environmental perspective. CIRP Ann. 2012, 61, 681–702. [Google Scholar] [CrossRef]
- Ulaga, W.; Reinartz, W.J. Hybrid offerings: how manufacturing firms combine goods and services successfully. J. Mark. 2011, 75, 5–23. [Google Scholar] [CrossRef]
- Fargnoli, M.; De Minicis, M.; Tronci, M. Product’s life cycle modelling for ecodesigning product-service systems. In DS 70, Proceedings of the DESIGN 2012, the 12th International Design Conference, Dubrovnik, Croatia, 21–24 May 2012; Marjanovic, D., Storga, M., Pavkovic, N., Bojcetic, N., Eds.; International Design Conference: Dubrovnik, Croatia, 2012; pp. 869–878. [Google Scholar]
- Takata, S.; Kirnura, F.; van Houten, F.J.; Westkamper, E.; Shpitalni, M.; Ceglarek, D.; Lee, J. Maintenance: changing role in life cycle management. CIRP Ann. 2004, 53, 643–655. [Google Scholar] [CrossRef]
- Kirchherr, J.; Reike, D.; Hekkert, M. Conceptualizing the circular economy: An analysis of 114 definitions. Resour. Conserv. Recycl. 2017, 127, 221–232. [Google Scholar] [CrossRef]
- Ploeger, H.; Prins, M.; Straub, A.; Van den Brink, R. Circular economy and real estate: the legal (im)possibilities of operational lease. Facilities 2019. [Google Scholar] [CrossRef]
- Gao, J.; Yao, Y.L.; Zhu, V.C.Y.; Sun, L.Y.; Lin, L. Service-oriented manufacturing a new product pattern and manufacturing paradigm. J. Intell. Manuf. 2011, 22, 435–446. [Google Scholar] [CrossRef]
- Oliva, R.; Kallenberg, R. Managing the transition from products to services. Int. J. Serv. Ind. Manag. 2003, 14, 160–172. [Google Scholar] [CrossRef]
- Grubic, T. Remote monitoring technology and servitization: Exploring the relationship. Comput. Ind. 2018, 100, 148–158. [Google Scholar] [CrossRef]
- Frank, A.G.; Mendes, G.H.; Ayala, N.F.; Ghezzi, A. Servitization and Industry 4.0 convergence in the digital transformation of product firms: A business model innovation perspective. Technol. Forecast. Soc. Chang. 2019, 141, 341–351. [Google Scholar] [CrossRef]
- Song, W.; Sakao, T. An environmentally conscious PSS recommendation method based on users’ vague ratings: A rough multi-criteria approach. J. Clean. Prod. 2018, 172, 1592–1606. [Google Scholar] [CrossRef]
- Van Ostaeyen, J.; Van Horenbeek, A.; Pintelon, L.; Duflou, J.R. A refined typology of product–service systems based on functional hierarchy modeling. J. Clean. Prod. 2013, 51, 261–276. [Google Scholar] [CrossRef]
- Hara, T.; Arai, T.; Shimomura, Y.; Sakao, T. Service/Product Engineering: a new discipline for value production. In Proceedings of the 19th International Conference on Production Research, Valparaiso, Chile, 29 July–2 August 2007; Volume 29, ISBN 9563107519. [Google Scholar]
- Cortesi, S.; Vezzoli, C.A.; Donghi, C. Case study of the design of Eco-Efficient Product-Service-System for KONE Corporation, using the MSDS method and tools. In Proceedings of the Sustainability in Design: Now!—Challenges and Opportunities for Design Research, Education and Practice in the XXI Century, Bangalore, India, 29 September–1 October 2010; pp. 1201–1211, ISBN 9781906093556. [Google Scholar]
- Succar, B. Building information modelling framework: a research and delivery foundation for industry stakeholders. Autom. Constr. 2009, 18, 357–375. [Google Scholar] [CrossRef]
- Hernández, J.; Martín Lerones, P.; Bonsma, P.; van Delft, A.; Deighton, R.; Braun, J.D. An IFC Interoperability Framework for Self-Inspection Process in Buildings. Buildings 2018, 8, 32. [Google Scholar] [CrossRef]
- Wong, J.K.W.; Ge, J.; He, S.X. Digitisation in facilities management: A literature review and future research directions. Autom. Constr. 2018, 92, 312–326. [Google Scholar] [CrossRef]
- Chen, W.; Chen, K.; Cheng, J.C.; Wang, Q.; Gan, V.J. BIM-based framework for automatic scheduling of facility maintenance work orders. Autom. Constr. 2018, 91, 15–30. [Google Scholar] [CrossRef]
- Bertoni, A.; Larsson, T. Data mining in product service systems design: Literature review and research questions. Procedia CIRP 2017, 64, 306–311. [Google Scholar] [CrossRef]
- Ardolino, M.; Rapaccini, M.; Saccani, N.; Gaiardelli, P.; Crespi, G.; Ruggeri, C. The role of digital technologies for the service transformation of industrial companies. Int. J. Prod. Res. 2018, 56, 2116–2132. [Google Scholar] [CrossRef]
- Sakao, T.; Shimomura, Y. Service Engineering: a novel engineering discipline for producers to increase value combining service and product. J. Clean. Prod. 2007, 15, 590–604. [Google Scholar] [CrossRef]
- Cavalieri, S.; Pezzotta, G. Product service systems engineering: state of the art and research challenges. J. Clean. Prod. 2012, 63, 278–288. [Google Scholar] [CrossRef]
- Matschewsky, J.; Sakao, T.; Khanagha, S.; Elfving, S.W. What’s in it for the Provider? The Case of a Telecom Vendor’s Value Capturing from the Transition to Product-Service Systems. Procedia CIRP 2016, 47, 6–11. [Google Scholar] [CrossRef]
- Matschewsky, J.; Lindahl, M.; Sakao, T. Capturing and enhancing provider value in product-service systems throughout the lifecycle: A systematic approach. CIRP J. Manuf. Sci. Technol. 2018, 1–14. [Google Scholar] [CrossRef]
- Bertoni, A.; Bertoni, M.; Isaksson, O. Value visualization in Product Service Systems preliminary design. J. Clean. Prod. 2013, 53, 103–117. [Google Scholar] [CrossRef]
- Tukker, A. Eight types of product service system: eight ways to sustainability? Experiences from Suspronet. Bus. Strategy Environ. 2004, 13, 246–260. [Google Scholar] [CrossRef]
- Vasantha, G.V.A.; Roy, R.; Lelah, A.; Brissaud, D. A review of product service-systems designs methodologies. J. Eng. Des. 2012, 23, 635–659. [Google Scholar] [CrossRef]
- McAloone, T.C.; Pigosso, D.C. From ecodesign to sustainable product/service-systems: a journey through research contributions over recent decades. In Sustainable Manufacturing. Sustainable Production, Life Cycle Engineering and Management; Stark, R., Seliger, G., Bonvoisin, J., Eds.; Springer: Cham, Switzerland, 2017; pp. 99–111. [Google Scholar] [CrossRef]
- Qu, M.; Yu, S.; Chen, D.; Chu, J.; Tian, B. State-of-the-art of design, evaluation, and operation methodologies in product service systems. Comput. Ind. 2016, 77, 1–14. [Google Scholar] [CrossRef]
- Bertoni, M. Multi-Criteria Decision Making for Sustainability and Value Assessment in Early PSS Design. Sustainability 2019, 11, 1952. [Google Scholar] [CrossRef]
- Metz, P.; Burek, S.; Hultgren, T.R.; Kogan, S.; Schwartz, L. The Path to Sustainability-Driven Innovation: Environmental sustainability can be the foundation for increasing competitive advantage and the basis for effective innovation. Res. Technol. Manag. 2016, 59, 50–61. [Google Scholar] [CrossRef]
- Lingegard, S.; Sakao, T.; Lindahl, M. Integrated product service engineering factors influencing environmental performance. In Design for Innovative Value towards a Sustainable Society; Springer: Dordrecht, The Netherlands, 2012; pp. 386–391. [Google Scholar] [CrossRef]
- Alonso-Rasgado, T.; Thompson, G.; Elfström, B.O. The design of functional (total care) products. J. Eng. Des. 2004, 15, 515–540. [Google Scholar] [CrossRef]
- Haber, N.; Fargnoli, M. Design for product-service systems: a procedure to enhance functional integration of product-service offerings. Int. J. Prod. Dev. 2017, 22, 135–164. [Google Scholar] [CrossRef]
- Sakao, T.; Song, W.; Matschewsky, J. Creating service modules for customising product/service systems by extending DSM. CIRP Ann. 2017, 66, 21–24. [Google Scholar] [CrossRef]
- Trevisan, L.; Brissaud, D. Engineering models to support product–service system integrated design. CIRP J. Manuf. Sci. Technol. 2016, 15, 3–18. [Google Scholar] [CrossRef]
- Fargnoli, M.; Haber, N.; Sakao, T. PSS modularisation: a customer-driven integrated approach. Int. J. Prod. Res. 2018, 1–17. [Google Scholar] [CrossRef]
- Liu, S.; Meng, X.; Tam, C. Building information modeling based building design optimization for sustainability. Energy Build. 2015, 105, 139–153. [Google Scholar] [CrossRef]
- Hossain, M.U.; Ng, S.T. Critical consideration of buildings’ environmental impact assessment towards adoption of circular economy: An analytical review. J. Clean. Prod. 2018, 205, 763–780. [Google Scholar] [CrossRef]
- Maskil-Leitan, R.; Reychav, I. A sustainable sociocultural combination of building information modeling with integrated project delivery in a social network perspective. Clean Technol. Environ. Policy 2018, 20, 1017–1032. [Google Scholar] [CrossRef]
- Mauger, C.; Blessing, L.T.M.; Qureshi, A.J.; Gericke, K. Transdisciplinary Research-Buildings as Service-Oriented Product-Service Systems. In The Future of Transdisciplinary Design: Proceedings of the Workshop on “The Future of Transdisciplinary Design”, University of Luxembourg 2013; Springer International Publishing AG: Cham, Switzerland, 2013; pp. 124–135. ISBN 978-3-319-06381-2. [Google Scholar]
- Zou, R.R.; Tang, L.; Goh, M. Assessment of information maturity during design, operation and maintenance stages within BIM use environment. In Proceedings of the 19th International Conference on Engineering Design, ICED13, Seoul, Korea, 19–22 August 2013; pp. 41–52, ISBN 978-1-904670-49-0. [Google Scholar]
- Verghote, A.; Al-Haddad, S.; Goodrum, P.; Van Emelen, S. The Effects of Information Format and Spatial Cognition on Individual Wayfinding Performance. Buildings 2019, 9, 29. [Google Scholar] [CrossRef]
- Dasović, B.; Galić, M.; Klanšek, U. Active BIM Approach to Optimize Work Facilities and Tower Crane Locations on Construction Sites with Repetitive Operations. Buildings 2019, 9, 21. [Google Scholar] [CrossRef]
- Zhang, S.; Teizer, J.; Lee, J.K.; Eastman, C.M.; Venugopal, M. Building information modeling (BIM) and safety: Automatic safety checking of construction models and schedules. Autom. Constr. 2013, 29, 183–195. [Google Scholar] [CrossRef]
- Denis, F.; Vandervaeren, C.; De Temmerman, N. Using Network Analysis and BIM to Quantify the Impact of Design for Disassembly. Buildings 2018, 8, 113. [Google Scholar] [CrossRef]
- Ramaji, I.J.; Memari, A.M. Extending the current model view definition standards to support multi-storey modular building projects. Archit. Eng. Des. Manag. 2018, 14, 158–176. [Google Scholar] [CrossRef]
- Jiang, Y.; Liu, X.; Liu, F.; Wu, D.; Anumba, C. An analysis of BIM web service requirements and design to support energy efficient building lifecycle. Buildings 2016, 6, 20. [Google Scholar] [CrossRef]
- Antwi-Afari, M.F.; Li, H.; Pärn, E.A.; Edwards, D.J. Critical success factors for implementing building information modelling (BIM): A longitudinal review. Autom. Constr. 2018, 91, 100–110. [Google Scholar] [CrossRef]
- Ahankoob, A.; Manley, K.; Hon, C.; Drogemuller, R. The impact of building information modelling (BIM) maturity and experience on contractor absorptive capacity. Archit. Eng. Des. Manag. 2018, 14, 363–380. [Google Scholar] [CrossRef]
- Röck, M.; Hollberg, A.; Habert, G.; Passer, A. LCA and BIM: Visualization of environmental potentials in building construction at early design stages. Build. Environ. 2018, 140, 153–161. [Google Scholar] [CrossRef]
- Eleftheriadis, S.; Mumovic, D.; Greening, P. Life cycle energy efficiency in building structures: A review of current developments and future outlooks based on BIM capabilities. Renew. Sustain. Energy Rev. 2017, 67, 811–825. [Google Scholar] [CrossRef]
- Dong, B.; O’Neill, Z.; Li, Z. A BIM-enabled information infrastructure for building energy Fault Detection and Diagnostics. Autom. Constr. 2014, 44, 197–211. [Google Scholar] [CrossRef]
- Autodesk Revit. Multidisciplinary BIM software for higher quality, coordinated designs. Available online: https://www.autodesk.com/products/revit/overview (accessed on 14 January 2019).
- Re Cecconi, F.; Maltese, S.; Dejaco, M.C. Leveraging BIM for digital built environment asset management. Innov. Infrastruct. Solut. 2017, 2, 14. [Google Scholar] [CrossRef]
- Li, J.; Ng, S.T.; Skitmore, M. Review of low-carbon refurbishment solutions for residential buildings with particular reference to multi-story buildings in Hong Kong. Renew. Sustain. Energy Rev. 2017, 73, 393–407. [Google Scholar] [CrossRef]
- Hosseini, M.R.; Roelvink, R.; Papadonikolaki, E.; Edwards, D.J.; Pärn, E. Integrating BIM into facility management: Typology matrix of information handover requirements. Int. J. Build. Pathol. Adapt. 2018, 36, 2–14. [Google Scholar] [CrossRef]
- Gao, X.; Pishdad-Bozorgi, P. BIM-enabled facilities operation and maintenance: A review. Adv. Eng. Inf. 2019, 39, 227–247. [Google Scholar] [CrossRef]
- Hubka, V.; Eder, W.E. Engineering Design; Heurista: Zürich, Switzerland, 1992. [Google Scholar]
- McArthur, J.J. A building information management (BIM) framework and supporting case study for existing building operations, maintenance and sustainability. Procedia Eng. 2015, 118, 1104–1111. [Google Scholar] [CrossRef]
- Pishdad-Bozorgi, P.; Gao, X.; Eastman, C.; Self, A.P. Planning and developing facility management-enabled building information model (FM-enabled BIM). Autom. Constr. 2018, 87, 22–38. [Google Scholar] [CrossRef]
- Chen, Y.; Jupp, J. Model-Based Systems Engineering and Through-Life Information Management in Complex Construction. In Proceedings of the IFIP International Conference on Product Lifecycle Management, Turin, Italy, 2–4 July 2018; pp. 80–92. [Google Scholar] [CrossRef]
- Love, P.E.; Matthews, J.; Simpson, I.; Hill, A.; Olatunji, O.A. A benefits realization management building information modeling framework for asset owners. Autom. Constr. 2014, 37, 1–10. [Google Scholar] [CrossRef]
- Song, W.; Sakao, T. A customization-oriented framework for design of sustainable product/service system. J. Cleaner Prod. 2017, 140, 1672–1685. [Google Scholar] [CrossRef]
- Hara, T.; Arai, T.; Shimomura, Y. A CAD System for Service Innovation: Integrated Representation of Function, Service Activity, and Product Behaviour. J. Eng. Des. 2009, 20, 367–388. [Google Scholar] [CrossRef]
- Kazemzadeh, Y.; Milton, S.K.; Johnson, L.W. Service blueprinting and business process modeling notation (BPMN): a conceptual comparison. Asian Soc. Sci. 2015, 11, 307. [Google Scholar] [CrossRef][Green Version]
- Ramaji, I.J.; Memari, A.M.; Messner, J.I. Product-oriented information delivery framework for multistory modular building projects. J. Comput. Civil Eng. 2017, 31, 04017001. [Google Scholar] [CrossRef]
- Fargnoli, M.; Haber, N. A practical ANP-QFD methodology for dealing with requirements’ inner dependency in PSS development. Comput. Ind. Eng. 2019, 127, 536–548. [Google Scholar] [CrossRef]
- Kimita, K.; Sakao, T.; Shimomura, Y. A failure analysis method for designing highly reliable product-service systems. Res. Eng. Des. 2018, 29, 143–160. [Google Scholar] [CrossRef]
- Grubic, T.; Jennions, I. Remote monitoring technology and servitised strategies–factors characterising the organisational application. Int. J. Prod. Res. 2018, 56, 2133–2149. [Google Scholar] [CrossRef]
- Sakao, T.; Lindahl, M. A value based evaluation method for Product/Service System using design information. CIRP Ann. 2012, 61, 51–54. [Google Scholar] [CrossRef]
- Song, W. Requirement management for product-service systems: Status review and future trends. Comput. Ind. 2017, 85, 11–22. [Google Scholar] [CrossRef]
- Haber, N.; Fargnoli, M. Prioritizing customer requirements in a product-service system (PSS) context. TQM J. 2019, 31, 257–273. [Google Scholar] [CrossRef]
- Ghaffarianhoseini, A.; Tookey, J.; Ghaffarianhoseini, A.; Naismith, N.; Azhar, S.; Efimova, O.; Raahemifar, K. Building Information Modelling (BIM) uptake: Clear benefits, understanding its implementation, risks and challenges. Renew. Sustain. Energy Rev. 2017, 75, 1046–1053. [Google Scholar] [CrossRef]
- Volk, R.; Stengel, J.; Schultmann, F. Building Information Modeling (BIM) for existing buildings—Literature review and future needs. Autom. Constr. 2014, 38, 109–127. [Google Scholar] [CrossRef]
- Whole Building Design Guide (WBDG). Comprehensive Facility Operation & Maintenance Manual. Available online: http://www.wbdg.org/facilities-operations-maintenance/comprehensive-facility-operation-maintenance-manual (accessed on 27 May 2019).
- DigiPara. DigiPara® Elevatorarchitect for Autodesk® Revit®. Available online: https://www.digipara.com/products/digipara-elevatorarchitect/ (accessed on 14 January 2019).
- Muller, A.; Marquez, A.C.; Iung, B. On the concept of e-maintenance: Review and current research. Reliab. Eng. Syst. Saf. 2008, 93, 1165–1187. [Google Scholar] [CrossRef]
- Khaja, M.; Seo, J.D.; McArthur, J.J. Optimizing BIM metadata manipulation using parametric tools. Procedia Eng. 2016, 145, 259–266. [Google Scholar] [CrossRef]
- Yang, X.; Ergan, S. Leveraging BIM to provide automated support for efficient troubleshooting of HVAC-related problems. J. Comput. Civ. Eng. 2015, 30, 04015023. [Google Scholar] [CrossRef]
- Wetzel, E.M.; Thabet, W.Y. The use of a BIM-based framework to support safe facility management processes. Autom. Constr. 2015, 60, 12–24. [Google Scholar] [CrossRef]
- Fargnoli, M.; De Minicis, M.; Di Gravio, G. Knowledge Management integration in Occupational Health and Safety systems in the construction industry. Int. J. Prod. Dev. 2011, 14, 165–185. [Google Scholar] [CrossRef]
- Zou, Y.; Kiviniemi, A.; Jones, S.W. A review of risk management through BIM and BIM-related technologies. Saf. Sci. 2017, 97, 88–98. [Google Scholar] [CrossRef]
- Lin, Y.C.; Su, Y.C. Developing mobile-and BIM-based integrated visual facility maintenance management system. Sci. World J. 2013, 2013, 1–10. [Google Scholar] [CrossRef]
- Olatunji, O.A.; Akanmu, A. BIM-FM and consequential loss: how consequential can design models be? Built Environ. Proj. Asset Manag. 2015, 5, 304–317. [Google Scholar] [CrossRef]
- Chowdhury, S.; Haftor, D.; Pashkevich, N. Smart Product-Service Systems (Smart PSS) in Industrial Firms: A Literature Review. Procedia CIRP 2018, 73, 26–31. [Google Scholar] [CrossRef]
- Ardolino, M.; Saccani, N.; Gaiardelli, P.; Rapaccini, M. Exploring the key enabling role of digital technologies for PSS offerings. Procedia CIRP 2016, 47, 561–566. [Google Scholar] [CrossRef]
- Matarneh, S.T.; Danso-Amoako, M.; Al-Bizri, S.; Gaterell, M.; Matarneh, R. Building information modeling for facilities management: A literature review and future research directions. J. Build. Eng. 2019, 100755. [Google Scholar] [CrossRef]
- Ramaji, I.J.; Memari, A.M. Information exchange standardization for BIM application to multi-story modular residential buildings. In Proceedings of the Architectural Engineering National Conference 2015: Birth and Life of the Integrated Building, AEI 2015, Milwaukee, WI, USA, 24–27 March 2015; pp. 13–24. [Google Scholar] [CrossRef]
- Kim, K.; Kim, H.; Kim, W.; Kim, C.; Kim, J.; Yu, J. Integration of IFC objects and facility management work information using Semantic Web. Autom. Constr. 2018, 87, 173–187. [Google Scholar] [CrossRef]
- Kimita, K.; Akasaka, F.; Hosono, S.; Shimomura, Y. Design Method for Concurrent PSS Development. In Proceedings of the 2nd CIRP IPS2 Conference 2010, Linköping; Sweden, 14–15 April 2010; Linköping University Electronic Press: Linköping, Sweden; Volume 77, pp. 283–290. ISBN 978-91-7393-381-0.
- Shalabi, F.; Turkan, Y. IFC BIM-based facility management approach to optimize data collection for corrective maintenance. J. Perform. Constr. Facil. 2016, 31, 04016081. [Google Scholar] [CrossRef]
- Kensek, K. BIM guidelines inform facilities management databases: a case study over time. Buildings 2015, 5, 899–916. [Google Scholar] [CrossRef]
- Nicał, A.K.; Wodyński, W. Enhancing facility management through BIM 6D. Procedia Eng. 2016, 164, 299–306. [Google Scholar] [CrossRef]








| Activities | Outputs | Tools |
|---|---|---|
| Definition of the context | Customer needs | Interviews; BIM model of the building and the equipment. |
| Definition of the maintenance operations’ technical characteristics | PSS Characteristics | Reliability and maintenance data; Interviews. |
| Definition of the PSS components | PSS Components | BIM model of the equipment; BIM databases. |
| Definition of the PSS actors | Actors involved in the processes | Interviews. |
| Definition of the workflow processes | Map of processes | BPNM. |
| Definition of the feedback processes | Map of processes | BPNM. |
| Definition of the PSS schedules | Maintenance schedules | BIM databases; Detection and monitoring systems. |
© 2019 by the authors. Licensee MDPI, Basel, Switzerland. This article is an open access article distributed under the terms and conditions of the Creative Commons Attribution (CC BY) license (http://creativecommons.org/licenses/by/4.0/).
Share and Cite
Fargnoli, M.; Lleshaj, A.; Lombardi, M.; Sciarretta, N.; Di Gravio, G. A BIM-based PSS Approach for the Management of Maintenance Operations of Building Equipment. Buildings 2019, 9, 139. https://doi.org/10.3390/buildings9060139
Fargnoli M, Lleshaj A, Lombardi M, Sciarretta N, Di Gravio G. A BIM-based PSS Approach for the Management of Maintenance Operations of Building Equipment. Buildings. 2019; 9(6):139. https://doi.org/10.3390/buildings9060139
Chicago/Turabian StyleFargnoli, Mario, Antoneta Lleshaj, Mara Lombardi, Nicolò Sciarretta, and Giulio Di Gravio. 2019. "A BIM-based PSS Approach for the Management of Maintenance Operations of Building Equipment" Buildings 9, no. 6: 139. https://doi.org/10.3390/buildings9060139
APA StyleFargnoli, M., Lleshaj, A., Lombardi, M., Sciarretta, N., & Di Gravio, G. (2019). A BIM-based PSS Approach for the Management of Maintenance Operations of Building Equipment. Buildings, 9(6), 139. https://doi.org/10.3390/buildings9060139

