Modeling Early Warning Evaluation of Greenwashing Behavior in Building Materials Enterprises Under Negative Public Opinion
Abstract
1. Introduction
2. Literature Review
2.1. Theoretical Basis
2.1.1. Research on NPO and Early Warning of GWB by Enterprises
2.1.2. Actor Network Theory
2.1.3. Gray System Theory
2.2. Selection of Indicator
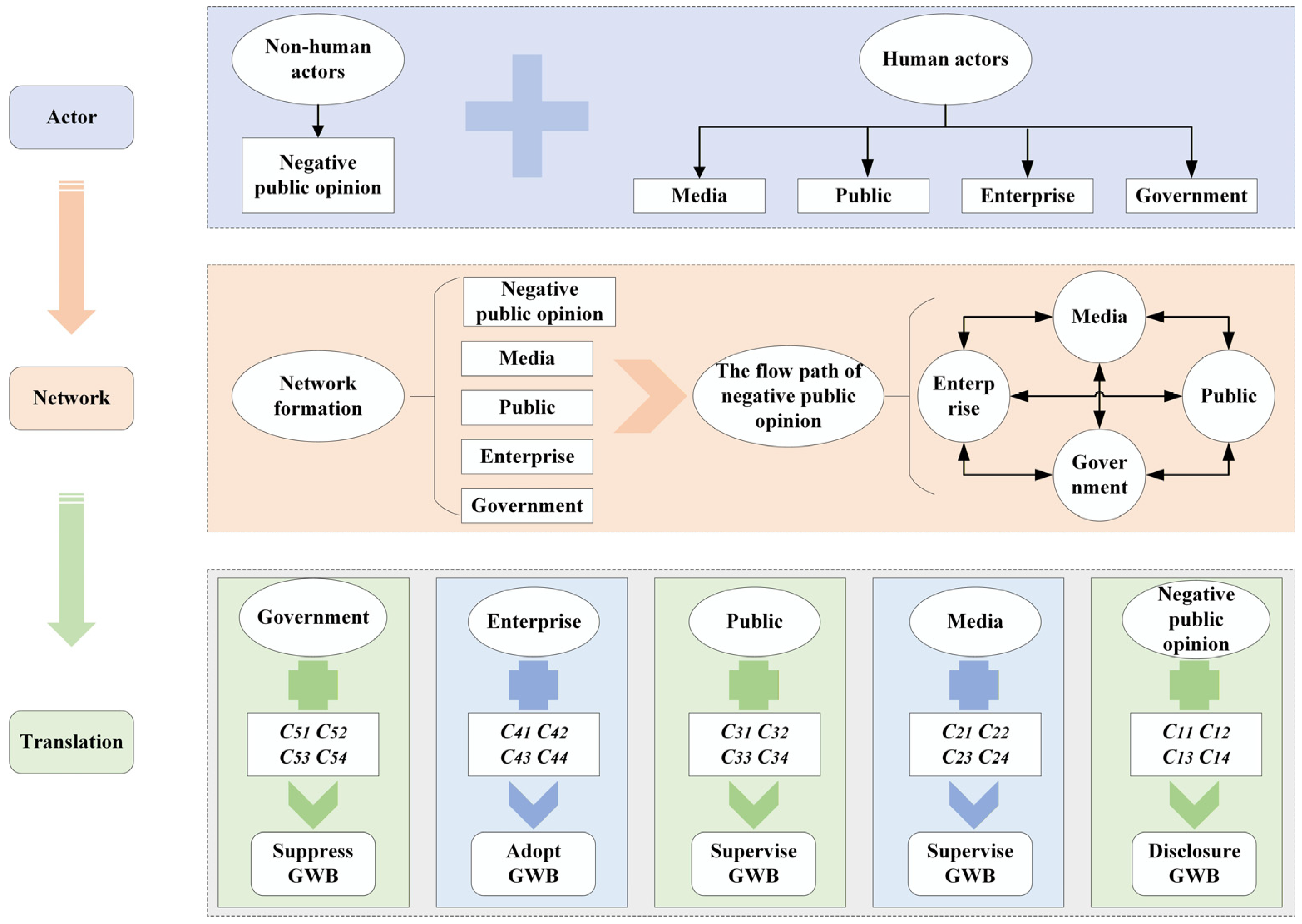
2.3. Theoretical Framework
3. Constructing an Early Warning Evaluation Model
3.1. ANP Determines the Weighting of Early Warning Indicators
3.1.1. Constructing an ANP Structural Model
3.1.2. Constructing a Judgment Matrix
3.1.3. Calculating the Limit Supermatrix
3.2. Constructing a Fuzzy Evaluation Matrix
3.2.1. Establishing a Sample Matrix
3.2.2. Determining the Evaluation of Ash Types
3.2.3. Constructing a Gray Fuzzy Evaluation Matrix
3.3. Comprehensive Evaluation Results
3.4. Sensitivity Analysis
4. Case Study
4.1. Event Review
4.2. Constructing a Sample Matrix
4.3. Constructing a Gray Fuzzy Evaluation Matrix
4.4. Comprehensive Evaluation Results of Early Warning for GWB in BMEs
5. Discussion and Outlook
5.1. Discussion
5.2. Outlook
6. Conclusions and Implication
6.1. Conclusions
6.2. Policy Implication
Author Contributions
Funding
Data Availability Statement
Conflicts of Interest
Abbreviations
| BM | Building materials |
| GWB | Greenwashing behavior |
| NPO | Negative public opinion |
| ANP | Analytic network process |
| GFCE | Gray fuzzy comprehensive evaluation |
| ANT | Actor network theory |
| GST | Gray system theory |
| AHP | Analytic hierarchy process |
| VOC | Volatile organic compound |
Appendix A. Questionnaire 1
- Expert scoring Table 1
| C11 | C12 | C13 | C14 | C21 | C22 | C23 | C24 | C31 | C32 | C33 | C34 | C41 | C42 | C43 | C44 | C51 | C52 | C53 | C54 | |
|---|---|---|---|---|---|---|---|---|---|---|---|---|---|---|---|---|---|---|---|---|
| C11 | 0 | |||||||||||||||||||
| C12 | 0 | |||||||||||||||||||
| C13 | 0 | |||||||||||||||||||
| C14 | 0 | |||||||||||||||||||
| C21 | 0 | |||||||||||||||||||
| C22 | 0 | |||||||||||||||||||
| C23 | 0 | |||||||||||||||||||
| C24 | 0 | |||||||||||||||||||
| C31 | 0 | |||||||||||||||||||
| C32 | 0 | |||||||||||||||||||
| C33 | 0 | |||||||||||||||||||
| C34 | 0 | |||||||||||||||||||
| C41 | 0 | |||||||||||||||||||
| C42 | 0 | |||||||||||||||||||
| C43 | 0 | |||||||||||||||||||
| C44 | 0 | |||||||||||||||||||
| C51 | 0 | |||||||||||||||||||
| C52 | 0 | |||||||||||||||||||
| C53 | 0 | |||||||||||||||||||
| C54 | 0 |
Appendix B. Questionnaire 2
- Expert scoring Table 2
| Scale Cij | Representative Meaning |
|---|---|
| 1 | The importance of factor i is equal to that of factor j. |
| 3 | The importance of factor i is slightly greater than that of factor j. |
| 5 | The importance of factor i is significantly greater than that of factor j. |
| 7 | The importance of factor i is markedly greater than that of factor j. |
| 9 | The importance of factor i is extremely greater than that of factor j. |
| 2,4,6,8 | The scale value corresponds to the intermediate state between the above two judgments. |
| Reciprocal | If the importance of factor j is compared with that of factor i, then Cji = 1/Cij. |
| C1 | 9 | 8 | 7 | 6 | 5 | 4 | 3 | 2 | 1 | 2 | 3 | 4 | 5 | 6 | 7 | 8 | 9 | |
|---|---|---|---|---|---|---|---|---|---|---|---|---|---|---|---|---|---|---|
| C4 | C3 | |||||||||||||||||
| C4 | C2 | |||||||||||||||||
| C4 | C5 | |||||||||||||||||
| C4 | C1 | |||||||||||||||||
| C3 | C2 | |||||||||||||||||
| C3 | C5 | |||||||||||||||||
| C3 | C1 | |||||||||||||||||
| C2 | C5 | |||||||||||||||||
| C2 | C1 | |||||||||||||||||
| C5 | C1 |
| C11 | 9 | 8 | 7 | 6 | 5 | 4 | 3 | 2 | 1 | 2 | 3 | 4 | 5 | 6 | 7 | 8 | 9 | |
|---|---|---|---|---|---|---|---|---|---|---|---|---|---|---|---|---|---|---|
| C13 | C12 | |||||||||||||||||
| C13 | C14 | |||||||||||||||||
| C12 | C14 | |||||||||||||||||
| C22 | C24 | |||||||||||||||||
| C22 | C21 | |||||||||||||||||
| C24 | C21 | |||||||||||||||||
| C31 | C34 | |||||||||||||||||
| C31 | C33 | |||||||||||||||||
| C31 | C32 | |||||||||||||||||
| C34 | C33 | |||||||||||||||||
| C34 | C32 | |||||||||||||||||
| C33 | C32 | |||||||||||||||||
| C53 | C54 | |||||||||||||||||
| C53 | C52 | |||||||||||||||||
| C54 | C52 |
| C12 | 9 | 8 | 7 | 6 | 5 | 4 | 3 | 2 | 1 | 2 | 3 | 4 | 5 | 6 | 7 | 8 | 9 | |
|---|---|---|---|---|---|---|---|---|---|---|---|---|---|---|---|---|---|---|
| C13 | C11 | |||||||||||||||||
| C13 | C14 | |||||||||||||||||
| C11 | C14 | |||||||||||||||||
| C22 | C23 | |||||||||||||||||
| C22 | C24 | |||||||||||||||||
| C22 | C21 | |||||||||||||||||
| C23 | C24 | |||||||||||||||||
| C23 | C21 | |||||||||||||||||
| C24 | C21 | |||||||||||||||||
| C31 | C34 | |||||||||||||||||
| C31 | C33 | |||||||||||||||||
| C31 | C32 | |||||||||||||||||
| C34 | C33 | |||||||||||||||||
| C34 | C32 | |||||||||||||||||
| C33 | C32 | |||||||||||||||||
| C44 | C41 | |||||||||||||||||
| C44 | C43 | |||||||||||||||||
| C41 | C43 | |||||||||||||||||
| C53 | C54 | |||||||||||||||||
| C53 | C52 | |||||||||||||||||
| C54 | C52 |
| C13 | 9 | 8 | 7 | 6 | 5 | 4 | 3 | 2 | 1 | 2 | 3 | 4 | 5 | 6 | 7 | 8 | 9 | |
|---|---|---|---|---|---|---|---|---|---|---|---|---|---|---|---|---|---|---|
| C11 | C12 | |||||||||||||||||
| C11 | C14 | |||||||||||||||||
| C12 | C14 | |||||||||||||||||
| C22 | C23 | |||||||||||||||||
| C22 | C21 | |||||||||||||||||
| C23 | C21 | |||||||||||||||||
| C31 | C33 | |||||||||||||||||
| C31 | C32 | |||||||||||||||||
| C33 | C32 | |||||||||||||||||
| C53 | C54 | |||||||||||||||||
| C53 | C52 | |||||||||||||||||
| C54 | C52 |
| C14 | 9 | 8 | 7 | 6 | 5 | 4 | 3 | 2 | 1 | 2 | 3 | 4 | 5 | 6 | 7 | 8 | 9 | |
|---|---|---|---|---|---|---|---|---|---|---|---|---|---|---|---|---|---|---|
| C13 | C11 | |||||||||||||||||
| C13 | C12 | |||||||||||||||||
| C11 | C12 | |||||||||||||||||
| C22 | C23 | |||||||||||||||||
| C22 | C24 | |||||||||||||||||
| C22 | C21 | |||||||||||||||||
| C23 | C24 | |||||||||||||||||
| C23 | C21 | |||||||||||||||||
| C24 | C21 | |||||||||||||||||
| C31 | C34 | |||||||||||||||||
| C31 | C33 | |||||||||||||||||
| C31 | C32 | |||||||||||||||||
| C34 | C33 | |||||||||||||||||
| C34 | C32 | |||||||||||||||||
| C33 | C32 | |||||||||||||||||
| C53 | C54 |
Appendix C. Questionnaire 3
- Expert scoring Table 3
| First-Level Dimension | Second-Level Indicator | Early Warning Level Rating |
|---|---|---|
| C1 | C11 | |
| C12 | ||
| C13 | ||
| C14 | ||
| C2 | C21 | |
| C22 | ||
| C23 | ||
| C24 | ||
| C3 | C31 | |
| C32 | ||
| C33 | ||
| C34 | ||
| C4 | C41 | |
| C42 | ||
| C43 | ||
| C44 | ||
| C5 | C51 | |
| C52 | ||
| C53 | ||
| C54 |
Appendix D. Sample Matrices (i.e., D2, D3, D4, D5)
Appendix E. Greenwashing Warning Evaluation Results for BMEs (i.e., R2, R3, R4, R5)
| Second-Level Indicator | Extremely Severe | Severe | Relatively Severe | Generally Severe |
|---|---|---|---|---|
| C11 | 0.2857 | 0.3333 | 0.3095 | 0.0714 |
| C12 | 0.3671 | 0.3544 | 0.2278 | 0.0506 |
| C13 | 0.2624 | 0.3498 | 0.2966 | 0.0913 |
| C14 | 0.4123 | 0.3975 | 0.1903 | 0 |
| C21 | 0.4626 | 0.4053 | 0.1322 | 0 |
| C22 | 0.3182 | 0.4091 | 0.2727 | 0 |
| C23 | 0.3120 | 0.3520 | 0.2400 | 0.0960 |
| C24 | 0.3659 | 0.3902 | 0.1951 | 0.0488 |
| C31 | 0.4013 | 0.3822 | 0.1656 | 0.0510 |
| C32 | 0.3223 | 0.3306 | 0.2479 | 0.0992 |
| C33 | 0.3012 | 0.3373 | 0.3133 | 0.0482 |
| C34 | 0.4232 | 0.4126 | 0.1642 | 0 |
| C41 | 0.3023 | 0.3721 | 0.2791 | 0.0465 |
| C42 | 0.2201 | 0.2934 | 0.3475 | 0.1390 |
| C43 | 0.2918 | 0.3580 | 0.2568 | 0.0934 |
| C44 | 0.2652 | 0.3222 | 0.3654 | 0.0472 |
| C51 | 0.3333 | 0.4138 | 0.2529 | 0 |
| C52 | 0.4359 | 0.4103 | 0.1538 | 0 |
| C53 | 0.3012 | 0.3373 | 0.3133 | 0.0482 |
| C54 | 0.2676 | 0.3567 | 0.3302 | 0.0455 |
| Second-Level Indicator | Extremely Severe | Severe | Relatively Severe | Generally Severe |
|---|---|---|---|---|
| C11 | 0.2803 | 0.3260 | 0.2982 | 0.0954 |
| C12 | 0.3447 | 0.3234 | 0.1787 | 0.1532 |
| C13 | 0.3659 | 0.3902 | 0.2439 | 0 |
| C14 | 0.3913 | 0.3478 | 0.2087 | 0.0522 |
| C21 | 0.3127 | 0.3861 | 0.2548 | 0.0463 |
| C22 | 0.2344 | 0.2969 | 0.2812 | 0.1875 |
| C23 | 0.2093 | 0.2791 | 0.3256 | 0.1860 |
| C24 | 0.3227 | 0.3665 | 0.2869 | 0.0239 |
| C31 | 0.3223 | 0.3306 | 0.1983 | 0.1488 |
| C32 | 0.2803 | 0.3260 | 0.2505 | 0.1431 |
| C33 | 0.3116 | 0.3340 | 0.3055 | 0.0489 |
| C34 | 0.3765 | 0.4049 | 0.2186 | 0 |
| C41 | 0.2544 | 0.3077 | 0.2959 | 0.1420 |
| C42 | 0.2093 | 0.2791 | 0.3256 | 0.1860 |
| C43 | 0.2759 | 0.3366 | 0.2701 | 0.1174 |
| C44 | 0.2652 | 0.3222 | 0.3418 | 0.0707 |
| C51 | 0.3034 | 0.4045 | 0.2472 | 0.0449 |
| C52 | 0.3223 | 0.3306 | 0.2479 | 0.0992 |
| C53 | 0.2803 | 0.3260 | 0.2505 | 0.1431 |
| C54 | 0.2414 | 0.3218 | 0.3218 | 0.1149 |
| Second-Level Indicator | Extremely Severe | Severe | Relatively Severe | Generally Severe |
|---|---|---|---|---|
| C11 | 0.3075 | 0.3791 | 0.3133 | 0 |
| C12 | 0.2925 | 0.3748 | 0.3327 | 0 |
| C13 | 0.2093 | 0.2791 | 0.4186 | 0.0930 |
| C14 | 0.1984 | 0.2646 | 0.3969 | 0.1401 |
| C21 | 0.2812 | 0.3438 | 0.2812 | 0.0937 |
| C22 | 0.2147 | 0.2863 | 0.3598 | 0.1393 |
| C23 | 0.1875 | 0.2500 | 0.3750 | 0.1875 |
| C24 | 0.2830 | 0.3774 | 0.3396 | 0 |
| C31 | 0.3282 | 0.4069 | 0.2649 | 0 |
| C32 | 0.2676 | 0.3567 | 0.2846 | 0.0911 |
| C33 | 0.2308 | 0.3077 | 0.3231 | 0.1385 |
| C34 | 0.2977 | 0.3817 | 0.3206 | 0 |
| C41 | 0.3179 | 0.3931 | 0.2890 | 0 |
| C42 | 0.2402 | 0.2546 | 0.2587 | 0.2464 |
| C43 | 0.3127 | 0.3861 | 0.3012 | 0 |
| C44 | 0.2519 | 0.3359 | 0.4122 | 0 |
| C51 | 0.2490 | 0.3004 | 0.3083 | 0.1423 |
| C52 | 0.3500 | 0.3500 | 0.2500 | 0.0500 |
| C53 | 0.3075 | 0.3791 | 0.3133 | 0 |
| C54 | 0.2271 | 0.2709 | 0.2869 | 0.2151 |
| Second-Level Indicator | Extremely Severe | Severe | Relatively Severe | Generally Severe |
|---|---|---|---|---|
| C11 | 0.2254 | 0.3006 | 0.3584 | 0.1156 |
| C12 | 0.2918 | 0.3580 | 0.3035 | 0.0467 |
| C13 | 0.2093 | 0.2791 | 0.3721 | 0.1395 |
| C14 | 0.1709 | 0.2279 | 0.3418 | 0.2593 |
| C21 | 0.3281 | 0.3906 | 0.2578 | 0.0234 |
| C22 | 0.2308 | 0.3077 | 0.3231 | 0.1385 |
| C23 | 0.2490 | 0.3004 | 0.3557 | 0.0949 |
| C24 | 0.2361 | 0.3148 | 0.3800 | 0.0691 |
| C31 | 0.1935 | 0.2258 | 0.2903 | 0.2903 |
| C32 | 0.1709 | 0.2279 | 0.2947 | 0.3065 |
| C33 | 0.2544 | 0.3077 | 0.3195 | 0.1183 |
| C34 | 0.2727 | 0.3636 | 0.3636 | 0 |
| C41 | 0.2925 | 0.3748 | 0.2868 | 0.0459 |
| C42 | 0.2201 | 0.2934 | 0.3938 | 0.0927 |
| C43 | 0.3333 | 0.3810 | 0.2857 | 0 |
| C44 | 0.2598 | 0.3150 | 0.3307 | 0.0945 |
| C51 | 0.2490 | 0.3004 | 0.3083 | 0.1423 |
| C52 | 0.3891 | 0.3849 | 0.2259 | 0 |
| C53 | 0.3225 | 0.3489 | 0.2312 | 0.0974 |
| C54 | 0.2308 | 0.3077 | 0.3692 | 0.0923 |
References
- The United Nations Environment Programme. Global Status Report for Building and Construction 2024/2025; The United Nations Environment Programme: Nairobi, Kenya, 2025; Available online: https://www.unep.org/resources/report/global-status-report-buildings-and-construction-20242025 (accessed on 28 June 2025).
- China Association of Building Energy Efficiency. China Urban and Rural Development Sector Carbon Emissions Research Report (2024 Edition); China Association of Building Energy Efficiency: Beijing, China, 2025; Available online: https://www.cabee.org/site/content/25288.html (accessed on 28 June 2025).
- Qu, W.; Wu, H.; Qu, G.; Yin, J.; Cao, J. Analysis of multi-agent greenwashing governance in China: A stochastic evolutionary game perspective. J. Clean. Prod. 2025, 492, 144729. [Google Scholar] [CrossRef]
- Yang, X.; Liu, B.; Liu, Z.; Zhang, J.; Sun, Q. Does environmental uncertainty increase the likelihood of greenwashing? The roles of government subsidies and media attention. Corp. Soc. Responsib. Environ. Manag. 2025, 32, 2616–2629. [Google Scholar] [CrossRef]
- Jin, Y.; Li, H.; Lu, J. How does energy policy uncertainty perception affect corporate greenwashing behaviors? Evidence from China’s energy companies. Energy 2024, 306, 132403. [Google Scholar] [CrossRef]
- Li, X.; Li, J.; Shen, Q. Infection mechanism of greenwashing behavior of construction material enterprises under multi-agent interaction. Dev. Built Environ. 2024, 17, 100321. [Google Scholar] [CrossRef]
- Wang, W.; Dong, Y.; Huang, X.; Sun, X.; Ma, D. Governance of greenwashing in product circulation: From the perspective of commercial bribery. Ann. Oper. Res. 2025, 350, 1253–1282. [Google Scholar] [CrossRef]
- Boedijanto, F.J.O.; Delina, L.L. Potentials and challenges of artificial intelligence-supported greenwashing detection in the energy sector. Energy Res. Soc. Sci. 2024, 115, 103638. [Google Scholar] [CrossRef]
- Chen, T.; Yin, X.; Peng, L.; Rong, J.; Yang, J.; Cong, G. Monitoring and recognizing enterprise public opinion from high-risk users based on user portrait and random forest algorithm. Axioms 2021, 10, 106. [Google Scholar] [CrossRef]
- Fei, H.; Zhu, J. Analysis of the influence of online public opinion on corporate brand value: An efficient way to avoid unexpected shocks from the internet. Systems 2024, 12, 337. [Google Scholar] [CrossRef]
- Cao, K.; Liu, H.; Yang, J.; Riaz, M. Under the wave of environmentalism: How public attention unmasks the green-washing disguise of corporations. J. Environ. Manag. 2025, 383, 125318. [Google Scholar] [CrossRef]
- Chai, S.; Wei, M.; Tang, L.; Bi, X.; Yu, Y.; Yang, J.; Jie, Z. Can public opinion persuade the government to strengthen the use of environmental regulation policy tools? Evidence from policy texts. J. Clean. Prod. 2024, 434, 140352. [Google Scholar] [CrossRef]
- Zhu, W.; Zhang, T.; Wu, Y.; Li, S.; Li, Z. Research on optimization of an enterprise financial risk early warning method based on the DS-RF model. Int. Rev. Financ. Anal. 2022, 81, 102140. [Google Scholar] [CrossRef]
- Yan, H.; Liu, C.; Yang, X.; Feng, K. Real-Time Digital Twin–Driven 3D Near-Miss Detection System at Construction Sites. J. Constr. Eng. Manag. 2025, 151, 04025021. [Google Scholar] [CrossRef]
- Zhu, R.; Ding, Q.; Yu, M.; Wang, J.; Ma, M. Early warning scheme of COVID-19 related internet public opinion based on RVM-L model. Sustain. Cities Soc. 2021, 74, 103141. [Google Scholar] [CrossRef] [PubMed]
- Kitowski, J.; Kowal-Pawul, A.; Lichota, W. Identifying symptoms of bankruptcy risk based on bankruptcy prediction models—A case study of Poland. Sustainability 2022, 14, 1416. [Google Scholar] [CrossRef]
- Ayvaz, E.; Kaplan, K.; Kuncan, M. An integrated LSTM neural networks approach to sustainable balanced scorecard-based early warning system. IEEE Access 2020, 8, 37958–37966. [Google Scholar] [CrossRef]
- Cong, X.; Ma, L.; Wang, L.; Šaparauskas, J.; Górecki, J.; Skibniewski, M.J. The early warning system for determining the “Not in My Back Yard” of heavy pollution projects based on public perception. J. Clean. Prod. 2021, 282, 125398. [Google Scholar] [CrossRef]
- Liang, C.; Zhu, L.; Zeng, J. Analysis on the impact of media attention on energy enterprises and energy transformation in China. Energy Rep. 2024, 11, 1820–1833. [Google Scholar] [CrossRef]
- Xu, T.; Sun, Y.; He, W. Government digitalization and corporate greenwashing. J. Clean. Prod. 2024, 452, 142015. [Google Scholar] [CrossRef]
- Müller, W.; Leyer, M.; Degirmenci, K.; Barros, A. Designing EV charging networks from a city perspective: A conceptual analysis. Energy Policy 2025, 198, 114516. [Google Scholar] [CrossRef]
- Tang, L.; Wu, T.; Li, Q. Construction and optimization strategy for collaborative governance of construction waste resource utilization. KSCE J. Civ. Eng. 2025, 29, 100034. [Google Scholar] [CrossRef]
- Schneider-Kamp, A.; Franco, P.; Bajde, D.; Ørholm Nøjgaard, M. (Dis)entangling actor-network theory and assemblage theory in consumer and marketing scholarship: A review and future directions. J. Mark. Manag. 2024, 40, 1634–1665. [Google Scholar] [CrossRef]
- Domenteanu, A.; Crișan, G.A.; Frăsineanu, C.; Delcea, C. Exploring grey systems in uncertain environments: A bibliometric analysis of global contributions and research themes. Sustainability 2025, 17, 2764. [Google Scholar] [CrossRef]
- Qin, Y.; Xie, N.; Wang, Y. Capacity assessment for single batch machine production with interval grey processing time. Grey Syst. Theory Appl. 2025, 15, 403–424. [Google Scholar] [CrossRef]
- Mohamed, B.; Marzouk, M. Post-adaptive reuse evaluation of heritage buildings using multi-criteria decision-making techniques. J. Build. Eng. 2025, 99, 111485. [Google Scholar] [CrossRef]
- Pour, S.H.; Fard, O.S.; Zeng, B. A grey prediction model based on Von Bertalanffy equation and its application in energy prediction. Eng. Appl. Artif. Intell. 2025, 143, 110012. [Google Scholar] [CrossRef]
- Li, Q.; Du, Y.; Li, Z.; Hu, J.; Hu, R.; Lv, B.; Jia, P. HK–SEIR model of public opinion evolution based on communication factors. Eng. Appl. Artif. Intell. 2021, 100, 104192. [Google Scholar] [CrossRef]
- Yang, M.J.; Zhu, N. Online public opinion attention, digital transformation, and green investment: A deep learning model based on artificial intelligence. J. Environ. Manag. 2024, 371, 123294. [Google Scholar] [CrossRef]
- Chen, T.; Yin, X.; Yang, J.; Cong, G.; Li, G. Modeling multi-dimensional public opinion process based on complex network dynamics model in the context of derived topics. Axioms 2021, 10, 270. [Google Scholar] [CrossRef]
- Liu, X.; Zhao, J.; Liu, R.; Liu, K. Event history analysis of the duration of online public opinions regarding major health emergencies. Front. Psychol. 2022, 13, 954559. [Google Scholar] [CrossRef]
- Chung, M. Not just numbers: The role of social media metrics in online news evaluations. Comput. Hum. Behav. 2017, 75, 949–957. [Google Scholar] [CrossRef]
- Li, W.; Li, W.; Seppänen, V.; Koivumäki, T. Effects of greenwashing on financial performance: Moderation through local environmental regulation and media coverage. Bus. Strategy Environ. 2023, 32, 820–841. [Google Scholar] [CrossRef]
- Guo, H.; Yan, X.; Niu, Y.; Zhang, J. Dynamic analysis of rumor propagation model with media report and time delay on social networks. J. Appl. Math. Comput. 2023, 69, 2473–2502. [Google Scholar] [CrossRef] [PubMed]
- Zhang, J.; Sun, J. Green talk or green walk: Chinese consumer positive word-of-mouth to corporate environmental actions in polluting industries. Sustainability 2021, 13, 5259. [Google Scholar] [CrossRef]
- Wang, D.; Walker, T. How to regain green consumer trust after greenwashing: Experimental evidence from China. Sustainability 2023, 15, 14436. [Google Scholar] [CrossRef]
- Sun, Y.; Shi, B. Impact of greenwashing perception on consumers’ green purchasing intentions: A moderated mediation model. Sustainability 2022, 14, 12119. [Google Scholar] [CrossRef]
- Yu, P.; Zeng, L. The impact of consumer environmental preferences on the green technological innovation of Chinese listed companies. Sustainability 2024, 16, 2951. [Google Scholar] [CrossRef]
- Yue, J.; Li, Y. Media attention and corporate greenwashing behavior: Evidence from China. Financ. Res. Lett. 2023, 55, 104016. [Google Scholar] [CrossRef]
- Wang, Y.; Hu, F.; Wang, Y. Analyst coverage and greenwashing: Evidence from Chinese A-share listed corporations. Int. Rev. Econ. Financ. 2024, 94, 103423. [Google Scholar] [CrossRef]
- Zhang, K.; Pan, Z.; Janardhanan, M.; Patel, I. Relationship analysis between greenwashing and environmental performance. Environ. Dev. Sustain. 2023, 25, 7927–7957. [Google Scholar] [CrossRef]
- Zhang, K.; Pan, Z.; Zhang, K.; Ji, F. The effect of digitalization transformation on greenwashing of Chinese listed companies: An analysis from the dual perspectives of resource-based view and legitimacy. Front. Environ. Sci. 2023, 11, 1179419. [Google Scholar] [CrossRef]
- Ge, Y.; Zhang, R.; Wang, Z.; Yan, B.; Tao, J.; Song, Y.; Mu, L.; Su, H.; Chen, G. Optimization of Gompertz model with machine learning towards applicable and accurate simulation of anaerobic digestion. Energy 2025, 333, 137395. [Google Scholar] [CrossRef]
- Bojórquez-Tapia, L.A.; Pedroza-Páez, D.; Hernández-Aguilar, B. Incorporating scientific and traditional ecological knowledge into social impact assessment. Environ. Impact Assess. Rev. 2025, 114, 107947. [Google Scholar] [CrossRef]
- Wang, C.; Qiu, X.; Shen, H.; Rao, C. Evaluation mechanism of urban green competitiveness via a gray fuzzy comprehensive evaluation model. Ecol. Indic. 2025, 175, 113510. [Google Scholar] [CrossRef]
- Memmedova, K.; Ertuna, B. Development of a fuzzy Likert scales to measure variables in social sciences. Inf. Sci. 2024, 654, 119792. [Google Scholar] [CrossRef]
- Pek, J.; MacCallum, R.C. Sensitivity analysis in structural equation models: Cases and their influence. Multivar. Behav. Res. 2011, 46, 202–228. [Google Scholar] [CrossRef] [PubMed]
- Li, H.; Zhao, Z.; Cao, Y.; Su, L.; Zhang, Y.; Zhao, J. Servitization in the construction industry: A multiple case study from a value-adding perspective. J. Bus. Ind. Mark. 2025, 40, 116–135. [Google Scholar] [CrossRef]
- Chen, X.; Liu, S.; Liu, R.W.; Wu, H.; Han, B.; Zhao, J. Quantifying Arctic oil spilling event risk by integrating an analytic network process and a fuzzy comprehensive evaluation model. Ocean Coast. Manag. 2022, 228, 106326. [Google Scholar] [CrossRef]
- Sharma, R. Unveiling the effects of the Corporate Sustainability Reporting Directive (CSRD) on company sustainability reporting practices: A case of German companies. Sustain. Account. Manag. Policy J. 2025. ahead of print. [Google Scholar] [CrossRef]
- Zheng, H.; Zhang, J. The dark side of network public opinion: Evidence from ESG ratings. J. Clean. Prod. 2024, 476, 143748. [Google Scholar] [CrossRef]
- Sun, Z.; Zhang, W. Do government regulations prevent greenwashing? An evolutionary game analysis of heterogeneous enterprises. J. Clean. Prod. 2019, 231, 1489–1502. [Google Scholar] [CrossRef]
- Liu, G.; Fang, Y.; Qian, H.; Ding, Z.; Zhang, A.; Zhang, S. Incentive or catering effect of environmental subsidies? Evidence from ESG reports on greenwashing. Int. Rev. Financ. Anal. 2025, 103, 104242. [Google Scholar] [CrossRef]
- Pan, F.; Diao, Z.; Wang, L. The impact analysis of media attention on local environmental governance based on four-party evolutionary game. Ecol. Model. 2023, 478, 110293. [Google Scholar] [CrossRef]
- Wang, W.; Sun, Z.; Zhu, W.; Ma, L.; Dong, Y.; Sun, X.; Wu, F. How does multi-agent govern corporate greenwashing? A stakeholder engagement perspective from “common” to “collaborative” governance. Corp. Soc. Responsib. Environ. Manag. 2023, 30, 291–307. [Google Scholar] [CrossRef]
- Liu, M.; Luo, X.; Lu, W.Z. Public perceptions of environmental, social, and governance (ESG) based on social media data: Evidence from China. J. Clean. Prod. 2023, 387, 135840. [Google Scholar] [CrossRef]




| First-Level Dimension | Second-Level Indicator | Indicator Description | Source |
|---|---|---|---|
| Negative public opinion (C1) | NPO dissemination (C11) | The number of reposts, likes, and comments on the NPO incident itself. | [28] |
| NPO attention (C12) | Number of visits to the NPO incident itself. | [29] | |
| Incidence of secondary NPO (C13) | After an NPO incident occurs, the probability of secondary NPO occurring. | [30] | |
| Duration of NPO (C14) | The duration of NPO events from their emergence to their dissipation. | [31] | |
| Media (C2) | Media authority (C21) | The degree to which the public accepts media content after an NPO incident occurs. | [32] |
| Media visibility (C22) | The number of reports on major online platforms regarding NPO incidents. | [33] | |
| Media favorability (C23) | Emotional trends in media reporting tone following NPO incidents. | [33] | |
| Media reporting speed (C24) | The speed of media response to NPO incidents after they occur. | [34] | |
| Public (C3) | Public sentiment intensity (C31) | The intensity of the public’s emotional response to an NPO incident after it occurs. | [35] |
| Intensity of public behavior (C32) | The intensity of public behavior and activity online and offline following the occurrence of an NPO incident. | [36] | |
| Public perception of greenwashing (C33) | The public’s perception and judgment of false advertising or exaggerated claims made by enterprises or their products in relation to environmental protection and green issues. | [37] | |
| Public environmental preferences (C34) | Public environmental concern or willingness to pay. | [38] | |
| Enterprise (C4) | Managerial risk preference (C41) | Total assets/net assets are used to measure managers’ risk appetite. | [39] |
| Shareholding ratio of green institutional investors (C42) | Measured by green institutional investors’ shareholding proportion. | [40] | |
| Green innovation level (C43) | Green patent share. | [20] | |
| Environmental performance level(C44) | Ratio of environmental funds to revenue. | [41] | |
| Government (C5) | Government subsidy intensity (C51) | Ratio of government subsidies to operating costs. | [42] |
| Environmental regulation intensity (C52) | The strictness of government policies, laws and regulations on environmental protection. | [33] | |
| Regional environmental regulatory capacity (C53) | The comprehensive ability of local governments or relevant departments to supervise and manage the environment within a certain area. | [20] | |
| Optimization of the regional business environment (C54) | Improving the business environment for enterprises in a certain region and enhancing the region’s overall competitiveness through a series of measures and policy adjustments. | [20] |
| Features | Logistic Regression | Machine Learning Models | ANP-GFCE |
|---|---|---|---|
| Data requirements | A large sample size is needed, and the data must follow a normal distribution | A large amount of labeled data is required | Highly robust to small sample sizes and sparse data |
| Relationships between indicators | The variables are independent of one another | Identifies correlations but lacks a logical explanation | Characterizing the feedback relationships between indicators using ANP |
| Explanatory | Stronger | Weak | Strong |
| Applicable scenarios | A clear linear relationship | Complex patterns in big data | Risk assessment of uncertainty |
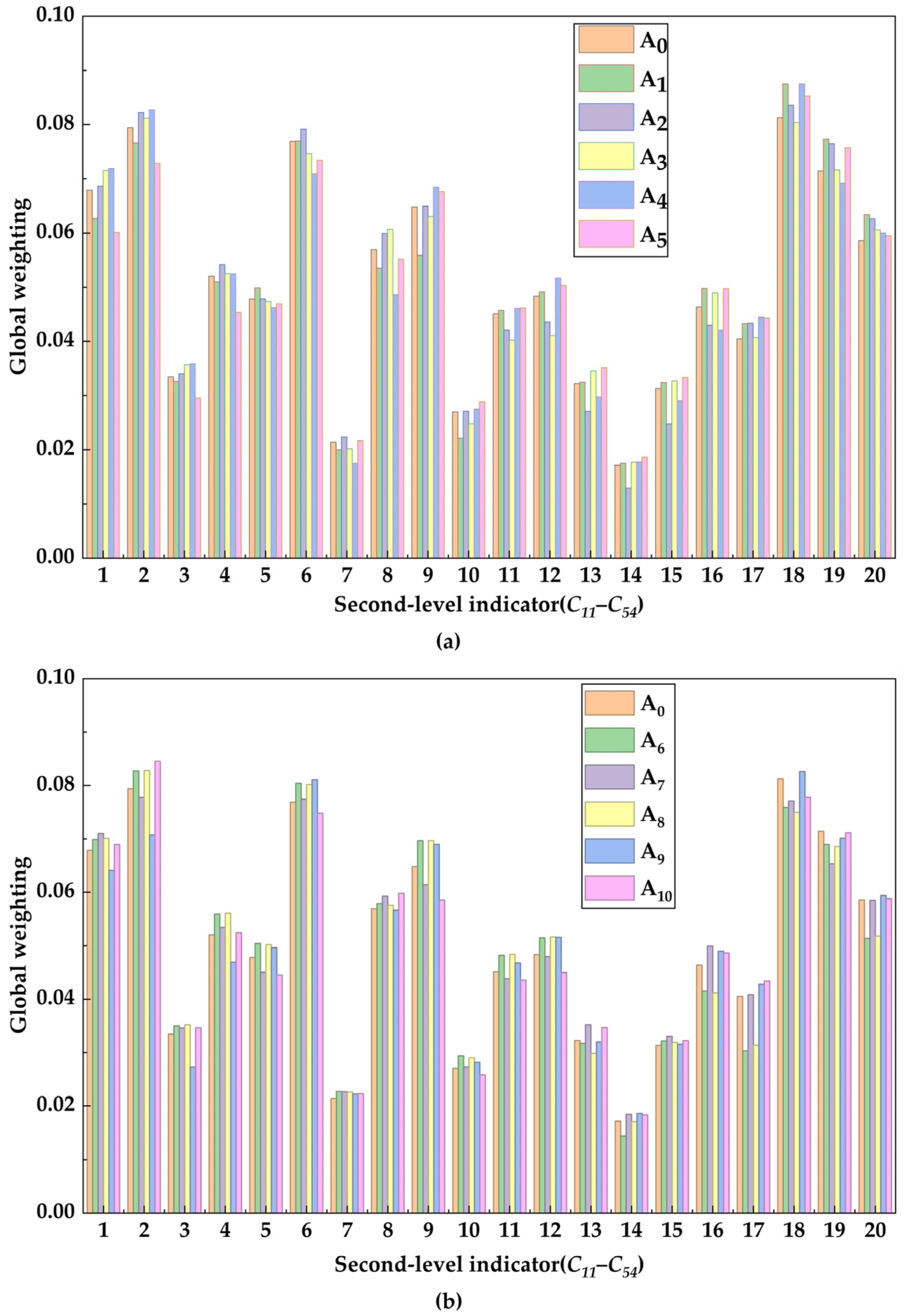
| First-Level Dimension | Weighting (M1) | Second-Level Indicator | Global Weighting (M2) |
|---|---|---|---|
| C1 | 0.232790 | C11 | 0.067887 |
| C12 | 0.079410 | ||
| C13 | 0.033454 | ||
| C14 | 0.052039 | ||
| C2 | 0.203032 | C21 | 0.047804 |
| C22 | 0.076903 | ||
| C23 | 0.021414 | ||
| C24 | 0.056911 | ||
| C3 | 0.185300 | C31 | 0.064825 |
| C32 | 0.027011 | ||
| C33 | 0.045114 | ||
| C34 | 0.048351 | ||
| C4 | 0.127080 | C41 | 0.032246 |
| C42 | 0.017147 | ||
| C43 | 0.031318 | ||
| C44 | 0.046370 | ||
| C5 | 0.251798 | C51 | 0.040476 |
| C52 | 0.081264 | ||
| C53 | 0.071457 | ||
| C54 | 0.058602 |
| Enterprise Name | Primary Business | Country | Listing Status | Industry Characteristics |
|---|---|---|---|---|
| A | Cement | China | Yes | High-energy-consumption, high-emission industries. |
| B | Steel | China | Yes | Belongs to heavy industry. |
| C | Panel | China | Yes | Key industries for formaldehyde release. |
| D | Glass | France | Yes | The production process involves high temperatures and pollutants. |
| E | Paint | United States | Yes | Major chemical users, directly linked to indoor air quality and organic compound emissions. |
| Field of Study | Number of Experts | Total Years of Work (Research) | Level of Familiarity with GWB in BMEs |
|---|---|---|---|
| Academic researcher | 3 | 15–20 years | Very familiar |
| Government officials | 3 | 5–10 years | Very familiar |
| Representatives of the general public | 2 | 3–6 years | Very familiar |
| Business managers | 2 | 20–30 years | Very familiar |
| Second-Level Indicator | Extremely Severe | Severe | Relatively Severe | Generally Severe |
|---|---|---|---|---|
| C11 | 0.4000 | 0.4000 | 0.1500 | 0.0500 |
| C12 | 0.4123 | 0.3975 | 0.1903 | 0 |
| C13 | 0.2759 | 0.3366 | 0.2701 | 0.1174 |
| C14 | 0.3279 | 0.3563 | 0.2672 | 0.0486 |
| C21 | 0.3223 | 0.3306 | 0.2231 | 0.1240 |
| C22 | 0.2706 | 0.3294 | 0.2824 | 0.1176 |
| C23 | 0.2181 | 0.2750 | 0.3418 | 0.1650 |
| C24 | 0.3497 | 0.3681 | 0.2086 | 0.0736 |
| C31 | 0.4490 | 0.4078 | 0.1432 | 0 |
| C32 | 0.3765 | 0.4049 | 0.1943 | 0.0243 |
| C33 | 0.3719 | 0.3802 | 0.2231 | 0.0248 |
| C34 | 0.3174 | 0.3593 | 0.2515 | 0.0719 |
| C41 | 0.3174 | 0.3593 | 0.2515 | 0.0719 |
| C42 | 0.2848 | 0.3152 | 0.3030 | 0.0970 |
| C43 | 0.3719 | 0.3802 | 0.2231 | 0.0248 |
| C44 | 0.4097 | 0.3524 | 0.1850 | 0.0529 |
| C51 | 0.2951 | 0.3115 | 0.2951 | 0.0984 |
| C52 | 0.4340 | 0.4277 | 0.1384 | 0 |
| C53 | 0.3491 | 0.4024 | 0.2485 | 0 |
| C54 | 0.2235 | 0.2824 | 0.3294 | 0.1647 |
| Enterprise Name | Primary Business | Greenwashing Score (Z) | Warning Level | Grade Explanation |
|---|---|---|---|---|
| A | Cement | 3.0065 | Severe | The score falls between severe and extremely severe, leaning closer to the severe category. |
| B | Steel | 3.0163 | Severe | The score is slightly higher than A Enterprise, both falling within the severe category. |
| C | Panel | 2.8387 | Severe | The score falls between severe and relatively severe, leaning closer to the severe category. |
| D | Glass | 2.8245 | Severe | The score is slightly lower than C Enterprise, both falling within the severe category. |
| E | Paint | 2.7382 | Severe | Among the five enterprises, it scored the lowest but still falls into the severe category. |
Disclaimer/Publisher’s Note: The statements, opinions and data contained in all publications are solely those of the individual author(s) and contributor(s) and not of MDPI and/or the editor(s). MDPI and/or the editor(s) disclaim responsibility for any injury to people or property resulting from any ideas, methods, instructions or products referred to in the content. |
© 2026 by the authors. Licensee MDPI, Basel, Switzerland. This article is an open access article distributed under the terms and conditions of the Creative Commons Attribution (CC BY) license.
Share and Cite
Li, X.; Liu, S.; Peng, B.; Tian, C. Modeling Early Warning Evaluation of Greenwashing Behavior in Building Materials Enterprises Under Negative Public Opinion. Buildings 2026, 16, 1460. https://doi.org/10.3390/buildings16071460
Li X, Liu S, Peng B, Tian C. Modeling Early Warning Evaluation of Greenwashing Behavior in Building Materials Enterprises Under Negative Public Opinion. Buildings. 2026; 16(7):1460. https://doi.org/10.3390/buildings16071460
Chicago/Turabian StyleLi, Xingwei, Sijing Liu, Bei Peng, and Congshan Tian. 2026. "Modeling Early Warning Evaluation of Greenwashing Behavior in Building Materials Enterprises Under Negative Public Opinion" Buildings 16, no. 7: 1460. https://doi.org/10.3390/buildings16071460
APA StyleLi, X., Liu, S., Peng, B., & Tian, C. (2026). Modeling Early Warning Evaluation of Greenwashing Behavior in Building Materials Enterprises Under Negative Public Opinion. Buildings, 16(7), 1460. https://doi.org/10.3390/buildings16071460

