Next Article in Journal
Model Updating of a Tower Type Masonry Structure Using Multi-Criteria Decision-Making Methods and Evaluation of Its Earthquake Performance on 6 February 2023
Previous Article in Journal
Large-Scale Airborne LiDAR Point Cloud Building Extraction Based on Improved Voxelized Deep Learning Network
 
 
Font Type:
Arial Georgia Verdana
Font Size:
Aa Aa Aa
Line Spacing:
Column Width:
Background:
Article

Prioritizing Energy-Efficient Envelope Retrofit Strategies for Existing Residential Buildings in Severe Cold Regions Through Multi-Dimensional Benefit Evaluation

1
School of Architecture and Urban Planning, Changchun University of Architecture and Civil Engineering, Changchun 130607, China
2
College of Arts and Design, Jimei University, Xiamen 361021, China
3
Century Newly Created Architectural Limited Company of Jilin Province, Changchun 130000, China
*
Authors to whom correspondence should be addressed.
Buildings 2026, 16(7), 1451; https://doi.org/10.3390/buildings16071451
Submission received: 13 February 2026 / Revised: 30 March 2026 / Accepted: 2 April 2026 / Published: 7 April 2026
(This article belongs to the Section Building Energy, Physics, Environment, and Systems)

Abstract

Energy-efficient retrofit of existing residential buildings is essential for reducing heating energy demand and carbon emissions in severe cold regions. However, the absence of a structured quantitative evaluation approach often limits effective decision-making in practice. This study develops a multi-dimensional evaluation framework integrating the Fuzzy Delphi Method and Analytic Hierarchy Process (AHP) to assess and prioritize building envelope retrofit strategies. A representative non-energy-efficient residential building in Changchun, China, is selected as a case study. Based on expert consultation, a hierarchical indicator system is established, and indicator weights are determined with satisfactory consistency (CR < 0.1). The results indicate that envelope thermal performance and energy–carbon benefits are the dominant factors influencing retrofit decisions. At the parameter level, insulation thermal conductivity and external wall heat transfer coefficient are identified as the most critical variables. The findings suggest that prioritizing improvements in envelope thermal performance can effectively enhance energy-saving and carbon-reduction performance under practical constraints. The proposed framework provides a practical and transferable decision-support tool for energy-efficient retrofit planning for existing residential buildings in severe cold regions.

1. Introduction

Building energy consumption occupies a substantial share of the global energy consumption structure and is one of the primary drivers of sustained growth in energy demand. According to the International Energy Agency (IEA), the building sector accounts for approximately 30% of global final energy consumption and contributes about 28% of global carbon dioxide emissions [1]. Among these, energy consumption during the operational phase of existing buildings constitutes one of the major sources of greenhouse gas emissions [2]. In Europe, buildings account for approximately 40% of total energy consumption, with heating and cooling representing the dominant end uses, particularly in Northern and Eastern Europe, where heating demand is especially pronounced [3].
As one of the fastest-growing economic regions globally, Asia has also experienced a rapid increase in building energy consumption. In China, building energy consumption accounts for approximately 20–30% of total national energy consumption, and this proportion continues to increase with accelerating urbanization [4]. Particularly in severe cold regions of northern China, building energy consumption exceeds 40% of regional energy consumption, largely driven by intensive winter heating demand [5]. Owing to inadequate thermal performance of building envelopes, heating energy consumption in existing residential buildings typically accounts for 60–70% of total building energy use, significantly exceeding the national average and exacerbating energy waste and carbon emissions [6]. Therefore, enhancing the thermal performance of existing building envelopes to reduce heating energy consumption represents a critical pathway for advancing building energy efficiency and achieving carbon peaking and carbon neutrality targets.
As existing buildings are expected to dominate the building stock for decades to come, governments worldwide have actively promoted energy-efficient retrofit initiatives. Approximately 85% of the European building stock was constructed before 2001, and it is estimated that 85–95% of these buildings will remain in use by 2050 [7]. In response, the European Union launched the “Renovation Wave” initiative in 2020, aiming to increase the annual renovation rate to 2% by 2030 and achieve carbon neutrality by 2050 [7].
China possesses an existing building stock exceeding 65 billion m2 [8]. In alignment with the strategic goals of carbon peaking by 2030 and carbon neutrality by 2060, national policies—including the 14th Five-Year Plan for Building Energy Efficiency and Green Building Development and the General Code for Energy Efficiency and Renewable Energy Application in Buildings (GB 55015–2021) [9]—explicitly emphasize the large-scale implementation of green and energy-efficient retrofitting for existing buildings [10]. In severe cold regions, where heating periods are prolonged and energy intensity is high, the demand for energy-efficient retrofitting is particularly urgent. Consequently, improving building envelope performance has emerged as a critical pathway for reducing energy consumption and carbon emissions in these regions.
Previous studies consistently indicate that the thermal performance of building envelopes is a key determinant of building energy consumption. Building energy efficiency standards specify upper limits for heat transfer coefficients of building envelopes [11], while green building assessment standards further require envelope thermal performance improvements of 5–20% relative to baseline energy efficiency standards [11,12,13]. Heat losses through external walls and roofs can account for approximately 60% of total building heat transfer, highlighting the dominant role of envelope components in regulating building energy demand [14].
Rosso, F. et al. [15] reported that, in the retrofitting of existing buildings, adding insulation layers and replacing windows with low-U-value systems could reduce overall energy consumption by up to 36.1% [16]. This study investigated the influence of the window-to-wall ratio on building energy performance, demonstrating its significant impact on heating and cooling loads. Furthermore, previous studies have shown that improving envelope insulation, adopting high-performance window systems, and mitigating thermal bridge effects can substantially reduce heating and cooling energy demand, with these energy-saving effects being particularly pronounced in severe cold climate conditions [17].
Beyond technical feasibility, building energy retrofitting must be comprehensively evaluated from economic and environmental perspectives. Fina et al. (2020) [18] emphasized that life cycle cost (LCC) analysis is essential for assessing the long-term economic benefits of retrofit strategies. In parallel, life cycle assessment (LCA) has been widely applied in the optimization of building envelope systems to quantify environmental impacts across different life-cycle stages [19,20].
In severe cold regions, existing studies have primarily focused on insulation material selection and the optimization of economically optimal insulation thickness. Kaynakli [21] optimized external wall insulation thickness under different heating systems using an LCA-based approach. Liu, X et al. (2020) [22] found that external wall insulation thickness in severe cold regions must be significantly greater than that in temperate climates to achieve optimal energy performance. Song et al. [23] evaluated the economic performance of various envelope retrofit strategies using the net present value (NPV) method, while Fina et al. (2020) [18] combined building energy simulation with LCC to examine the impacts of varying insulation thicknesses on building energy performance in a university building in Chengdu. In addition, Pan, W. et al. (2020) [24] further demonstrated that integrating passive design strategies with envelope retrofitting can enhance the energy-saving potential of buildings in severe cold regions.
Despite the growing body of research on building envelope retrofitting, several critical limitations remain, particularly in the context of severe cold regions. First, existing studies predominantly focus on optimizing individual technical parameters, such as insulation thickness or window performance, while lacking an integrated framework that simultaneously evaluates technical, economic, and environmental performance. Second, energy simulation and lifecycle-based assessments (e.g., LCC or LCA) are often conducted independently, limiting the ability to capture the coupled effects between energy savings and carbon emission reduction under heating-dominated climatic conditions. Third, although multi-criteria decision-making methods have been increasingly applied, their results are rarely validated against objective energy simulation outcomes, which constrains their reliability in practical applications.
Therefore, there remains a critical need for a quantitative and climate-adaptive decision-support framework that integrates energy simulation, lifecycle evaluation, and expert-based weighting. To address this gap, this study develops a unified multi-dimensional framework combining the Fuzzy Delphi Method and Analytic Hierarchy Process (AHP) to systematically evaluate and prioritize envelope retrofit strategies for existing residential buildings in severe cold regions. By integrating expert judgment, dynamic simulation, and lifecycle economic assessment, the proposed approach enables a robust and comprehensive evaluation of retrofit performance and supports more effective decision-making under climate-specific constraints.

2. Literature Review

In the context of global climate governance, the building sector, as the third-largest source of carbon emissions, plays a strategic role in achieving carbon neutrality through energy-efficient retrofitting. According to data from the International Energy Agency (IEA), operational carbon emissions from buildings account for approximately 28% of global total emissions, while in severe cold regions, heating energy consumption per unit floor area is approximately 3–5 times higher than that in temperate climate zones.
In China, severe cold regions encompass Northeast China and eastern Inner Mongolia, involving a population of approximately 120 million. Among approximately 3.5 billion m2 of existing residential buildings in these regions, more than 65% of building envelopes fail to meet current energy-efficiency standards. Against this backdrop, this study systematically reviews domestic and international building envelope retrofit technologies, with a particular focus on climate-specific heat transfer mechanisms, material adaptability, and life-cycle performance evaluation methods in severe cold regions. On this basis, a comprehensive four-dimensional evaluation framework encompassing technical, economic, environmental, and social dimensions is established to support low-carbon transition and decision-making at the regional scale.

2.1. Advancement of Theoretical Framework for Building Energy Retrofit

Existing building retrofit assessment has gradually evolved from single-target energy-saving evaluation toward multidimensional frameworks that simultaneously consider technical performance, economic feasibility, and environmental impact [1,25,26]. This transition is particularly important for existing residential buildings in severe cold regions, where prolonged heating seasons and dominant envelope heat loss make retrofit decisions strongly climate-sensitive [1,5,25]. For this reason, recent studies increasingly emphasize that envelope retrofit should be assessed not only in terms of direct energy-saving potential but also in relation to lifecycle cost, carbon reduction, and implementation priority within a structured decision-support framework [1,5,25,26].

2.1.1. Sustainable Building Assessment Systems

Globally, sustainability-oriented building assessment systems such as LEED, BREEAM, CASBEE, and DGNB have provided an important methodological basis for energy-efficient retrofit evaluation [1]. These systems established the early multidimensional logic of building assessment by extending evaluation beyond operational energy use to broader criteria such as environmental performance, indoor environmental quality, resource efficiency, and lifecycle considerations [1]. Their significance for retrofit research lies less in the direct transfer of individual credits than in the methodological shift they introduced: building performance should be assessed through coordinated multi-criteria frameworks rather than by isolated technical indicators alone [1].
In China, the Green Building Evaluation Standard (GB/T 50378-2019) and the Technical Standard for Nearly Zero Energy Buildings (GB/T 51350-2019) have further institutionalized this multidimensional approach [27,28]. GB/T 50378-2019 explicitly emphasizes comprehensive assessment adapted to local climate and environmental conditions, while GB/T 51350-2019 provides technical guidance for nearly zero-energy building development and high-performance envelope design [27,28]. Together, these standards form an important policy and technical basis for large-scale energy-efficient retrofit of existing buildings [27,28]. However, standards alone cannot fully resolve project-level retrofit prioritization, especially in severe cold regions where multiple envelope measures may compete under limited investment resources [1,2].

2.1.2. Innovation in Multi-Scale Assessment Frameworks

International building assessment standards are evolving from single energy-efficiency indicators toward multi-factor and multi-dimensional evaluation frameworks. LEED v4.1 introduces climate-zone-specific correction factors, imposing enhanced envelope performance requirements for buildings located in severe cold regions. Similarly, DGNB 3.0 incorporates a dedicated “climate adaptability” assessment module, requiring envelope systems to maintain stable performance under extreme low-temperature conditions of −30 °C.
In China, the Technical Standard for Nearly Zero-Energy Buildings further tightens envelope U-value limits in severe cold regions to 0.15–0.25 W/(m2·K), representing an approximately 40% increase in energy-efficiency requirements compared with the 2015 standard. These regulatory advancements reflect a broader shift toward climate-responsive, multi-scale assessment approaches that explicitly account for regional climatic constraints and envelope performance under extreme conditions.
In the field of emerging assessment models, the integration of Building Information Modeling (BIM) with IoT-enabled real-time monitoring systems has gained increasing attention. The ThermoBIM 7.3 (DesignBuilder Software Ltd., Stroud, UK) platform developed by the Norwegian University of Science and Technology (NTNU) integrates infrared thermography data with BIM, enabling precise identification of thermal bridge locations within building envelopes [25].
In parallel, machine-learning-based thermal performance prediction models have been increasingly applied in building energy assessment. An XGBoost-based model implemented in a residential community in Harbin demonstrated an energy consumption prediction error of less than 5%, indicating strong potential for high-accuracy performance evaluation under severe cold climate conditions [5]. In other words, digital tools can improve evaluation accuracy, yet they do not by themselves answer the prioritization question of which envelope interventions should be implemented first in real retrofit projects [1,25,26].

2.1.3. Dynamic Optimization Theory of Thermal Performance

In parallel with the development of assessment frameworks, recent studies have increasingly emphasized the dynamic optimization of thermal performance [5,25,26]. Compared with earlier static evaluations of insulation thickness or U-values, current research pays greater attention to the interaction between envelope design, climate variability, lifecycle cost, and carbon performance [5,25]. Le et al. demonstrated that optimal envelope retrofit strategies should be adjusted under future climate scenarios rather than determined solely from current operating conditions, showing that the best retrofit pathway is inherently climate- and context-dependent [5].
This shift is especially relevant to severe cold regions, where heating demand dominates annual energy use and the performance of opaque envelope components strongly affects long-term outcomes [2,5,25]. Recent envelope-focused studies continue to confirm the importance of walls, roofs, and windows as the principal retrofit variables, but they also show that their relative effectiveness depends on climate context, baseline envelope condition, and the decision criteria used in optimization [2,5,25]. Therefore, thermal-performance optimization should no longer be understood as a purely physical design problem; rather, it should be treated as a decision problem that links technical sensitivity, climate adaptability, lifecycle performance, and implementation priority [1,5,25,26]. This perspective provides the theoretical basis for the present study, which seeks to construct an integrated and climate-responsive decision framework for envelope retrofit of existing residential buildings in severe cold regions [1,2,5,25,26].

2.2. Optimization of Technical Framework for Building Energy Retrofit

Envelope retrofitting represents the primary technical pathway for reducing heating energy demand in severe cold climates. Optimization must balance thermal performance improvement with feasibility and cost considerations. This section reviews envelope integration technologies and optimization approaches that inform the proposed retrofit strategy.

2.2.1. Integrated Envelope Retrofit Technologies

Drawing on Nordic experience, the optimal retrofit pathway in severe cold regions generally follows a “passive-first, active-optimization” principle, emphasizing envelope performance improvement as the primary strategy. Research conducted by Lund University in Sweden indicates that external wall insulation thickness exhibits a critical threshold: when expanded polystyrene (EPS) insulation thickness exceeds 150 mm, marginal energy-saving gains decline to below 3%, primarily due to intensified thermal bridge effects. In contrast, roof retrofitting combined with polyurethane insulation can reduce heat loss by approximately 30%, highlighting the differentiated energy-saving potential of envelope components under severe cold conditions [29].
In addition, numerical simulation approaches—such as computational fluid dynamics (CFD) and EnergyPlus 23.2.0 (U.S. Department of Energy, Washington, DC, USA, released on 29 September 2023)—have been widely employed to optimize envelope retrofit schemes, enabling quantitative assessment of thermal performance improvements and supporting evidence-based design decisions for integrated envelope retrofitting strategies [30].

2.2.2. Synergistic Optimization of Window Systems

Replacing conventional windows with double- or triple-glazed low-emissivity (Low-E) glazing systems, combined with improved frame airtightness, can effectively reduce heat transfer losses through fenestration [31]. Low-E glazing systems can reduce winter heating energy consumption by approximately 15.8%, and when integrated with photovoltaic (PV) window systems, they also demonstrate improved economic performance [32].
In severe cold climate applications, the Passive House Institute specifies that the whole-window U-value should not exceed 0.8 W/(m2·K). When combined with heat recovery ventilation systems, fresh air heat loss can be reduced by up to 50%, further enhancing overall building energy efficiency. In addition, electrochromic vacuum glazing developed by the VTT Technical Research Centre of Finland enables dynamic regulation of the solar heat gain coefficient (SHGC), resulting in a 19% reduction in heating energy demand and a 32% reduction in cooling demand in field tests conducted in Helsinki [33].

2.2.3. Advances in Multi-Objective Optimization Algorithms

A multi-objective optimization model based on the NSGA-III algorithm demonstrated significant performance improvements in a building retrofit project conducted in Shenyang. An optimization model incorporating 12 decision variables—including insulation thickness, the window-to-wall ratio, and the shading coefficient—was established to explore trade-offs between energy efficiency and economic performance. The resulting Pareto-optimal solution set indicates that when the payback period is constrained to within 8 years, an optimal energy-saving rate of 68% can be achieved, corresponding to a rock wool insulation thickness of 100 mm and a triple-glazed Low-E window with a solar heat gain coefficient (SHGC) of 0.45 [34].
Monte Carlo simulations further reveal that material price fluctuations have a significant influence on optimization outcomes. Specifically, when the price of extruded polystyrene (XPS) increases by more than 20%, the optimal solution shifts toward polyurethane-based insulation materials, highlighting the importance of incorporating economic uncertainty into multi-objective retrofit decision-making.
Overall, recent studies have improved the technical basis for envelope retrofit through component-level optimization, window-system upgrading, and multi-objective algorithmic design. Nevertheless, these studies mainly address how to optimize retrofit options, rather than how to prioritize them in practical applications under climatic, economic, and implementation constraints. Therefore, for existing residential buildings in severe cold regions, there is still a lack of an integrated framework capable of translating technical optimization results into climate-responsive and decision-oriented retrofit priorities.

2.3. Enhancement of Life-Cycle Benefit Assessment System

Effective retrofit decisions require lifecycle-based economic and environmental evaluation beyond technical performance improvement. LCA and LCC methods are particularly critical in severe cold regions where heating dominates operational emissions. In recent years, lifecycle-based retrofit research has increasingly shifted from static and single-dimension assessment toward integrated evaluation of cost, carbon, and long-term performance. This section provides the theoretical foundation for the dynamic lifecycle evaluation model developed in this study.

2.3.1. Life Cycle Assessment (LCA)

Life Cycle Assessment (LCA) is widely applied to quantify the carbon emission impacts and mitigation potential of building retrofit measures. Existing studies have shown that envelope insulation can significantly reduce operational carbon emissions; however, as operational energy demand decreases, the relative contribution of embodied carbon from material production, transportation, and construction becomes increasingly important in lifecycle-oriented retrofit evaluation. This trend highlights the critical importance of insulation material selection in life-cycle-oriented retrofit decision-making [20].

2.3.2. Life Cycle Cost Analysis (LCC)

Economic performance evaluation of building retrofit strategies is commonly conducted using the life cycle cost (LCC) method, which comprehensively accounts for variables such as building orientation, the window-to-wall ratio, and envelope thermal parameters. Existing studies indicate that for every 10 mm increase in rock wool insulation thickness, the investment cost increases by approximately 3.02 CNY/m2, while the overall heat loss coefficient can be reduced by approximately 0.218 W/(m2·K) [35]. These results highlight the trade-off between incremental investment and thermal performance improvement in envelope retrofit decision-making.

2.3.3. Dynamic LCC–LCA Coupling Models

Traditional life-cycle evaluation approaches often neglect the time value of economic and environmental impacts, limiting their ability to support long-term retrofit decision-making under dynamic market conditions. To address this limitation, a dynamic LCC–LCA coupling perspective is needed for evaluating the temporal evolution of economic costs and carbon emission benefits associated with envelope retrofit strategies:
N P V = t = 1 T E t · P e , t     C m , t   +   ( C O 2 , t · P c , t ) ( 1 + r ) t
E t —Energy savings in year t; P e , t —Energy price (adjusted by EPl); C O 2 , t —Carbon emission reduction; and P c , t —Carbon price (adjusted by CPF).
However, existing studies still often treat lifecycle assessment, cost analysis, and retrofit optimization as parallel analytical steps rather than as a unified decision-support process. In particular, for existing residential buildings in severe cold regions, there remains limited research that combines lifecycle-based economic and environmental evaluation with climate-responsive retrofit prioritization. This gap provides the motivation for the present study.

3. Materials and Methods

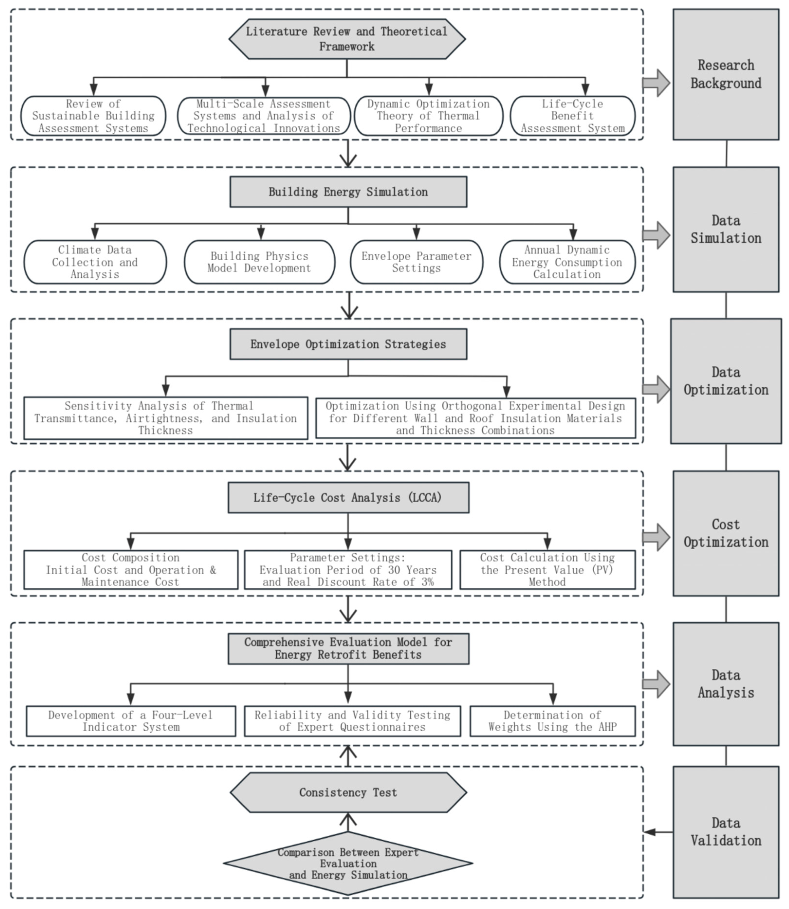
This chapter presents the quantitative evaluation methods adopted in this study. The proposed methodology comprises building energy simulation, envelope optimization strategies, life cycle cost analysis, and a comprehensive retrofit benefit evaluation model. Through the integrated application of these methods, the study aims to systematically evaluate the overall energy, economic, and environmental benefits of envelope energy retrofitting for existing residential buildings in severe cold regions. The overall research framework and methodological workflow are illustrated in Figure 1.

3.1. Building Case Selection and Energy Simulation Modeling

Based on the geographical and climatic conditions of Changchun, building models are developed using BESI 2021.03.18 to simulate and evaluate key parameters of building operational energy consumption.

3.1.1. Climatic Characteristics

The study area is located in Changchun, Jilin Province, which exhibits typical characteristics of a temperate monsoon climate. Specifically, spring is characterized by frequent strong winds, summer is short and humid, autumn experiences rapid temperature decline, and winter is long and severely cold. Strong winds prevail in spring, often causing dust and sandstorms; summer precipitation is concentrated and may occasionally lead to localized waterlogging; winter conditions are harsh and prolonged, with a heating period lasting up to five months (Figure 2).
During winter (December–February), the climate is extremely cold, with minimum temperatures reaching −28 °C and maximum temperatures of only 9 °C. In spring (March–May), temperatures rise rapidly, with minimum temperatures increasing from −17 °C to 2 °C and maximum temperatures reaching 31 °C. Summer (June–August) is warm and humid, with maximum temperatures up to 34 °C and minimum temperatures around 9 °C. In autumn (September–November), temperatures decline sharply, with minimum temperatures dropping to −13 °C. The prevailing wind direction in spring is predominantly southwesterly, while northwesterly winds dominate in winter (Figure 3).
Simultaneously, the annual dew point pattern in Changchun is predominantly driven by seasonal forcing, with a relatively weak diurnal signal; the average hourly values range from approximately −33.9 °C in winter to 23.9 °C in summer, highlighting the critical need for designs accounting for prolonged, profound cold stress (Figure 4).

3.1.2. Development of the Building Physical Model

The case study building is located at the intersection of Puyang Street and Qinglin Road in Lvyuan District, Changchun City. It was constructed in the late 1980s, prior to the implementation of mandatory building energy efficiency standards in China. According to the current Design Standard for Energy Efficiency of Residential Buildings in Severe Cold and Cold Regions (JGJ 26-2018) and the Jilin Provincial Energy Efficiency Design Standard (DB22/T5034-2019) [36], the maximum allowable heat transfer coefficients (U-values) for external walls in severe cold regions are significantly lower than those of the original building envelope. Both measured data and simulation results indicate that the U-values of the existing external wall and roof exceed the current regulatory limits, demonstrating inadequate thermal performance. In addition, the simulated heating energy demand of the original building is considerably higher than that of contemporary energy-efficient residential buildings. Therefore, the case building can reasonably be classified as a non-energy-efficient building representative of the pre-regulation residential stock in severe cold regions.
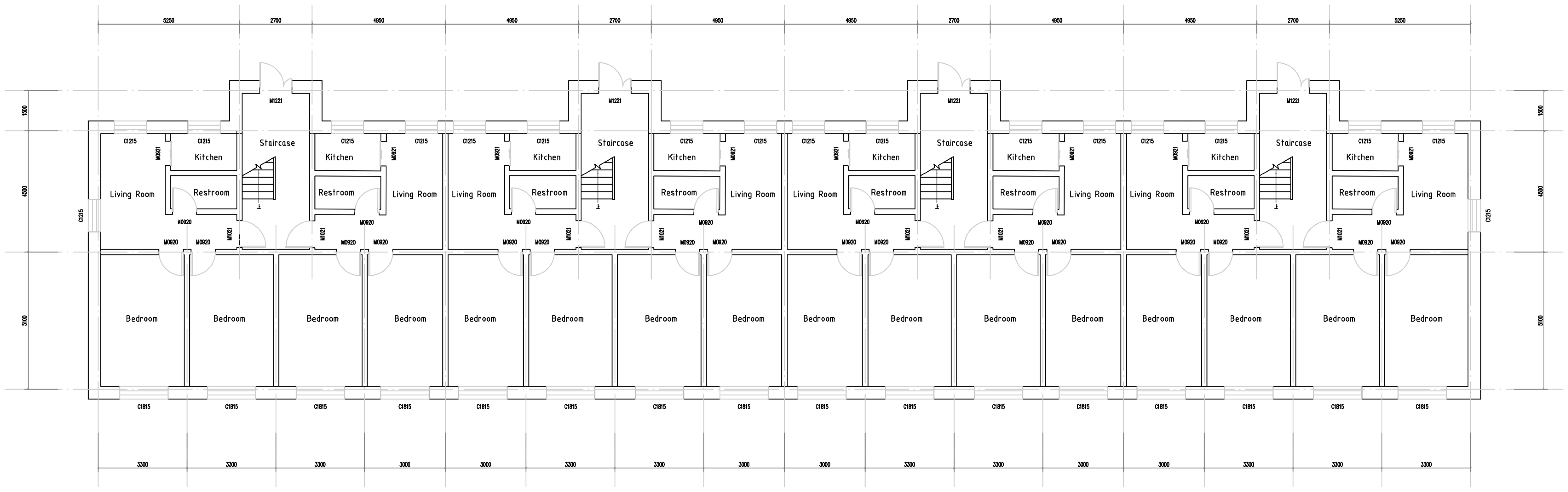
The building adopts a six-story brick–concrete structural system, a typology that constitutes a substantial proportion of existing residential buildings in Changchun and across Jilin Province. Owing to its widespread distribution and typical construction characteristics, this building type exhibits strong representativeness among non-energy-efficient residential buildings constructed during the same period (Figure 5).
The selected building has a total height of 18.3 m and a gross floor area of 3334 m2, with a shape coefficient of 0.29. It is designed with a seismic fortification intensity of Grade 7 and a service life of 50 years. Overall, its structural system, number of stories, and building scale are highly representative of typical residential buildings developed in the late 20th century in severe cold regions, providing a reliable basis for envelope retrofit performance evaluation (Figure 6).
The envelope construction assemblies of the case study building are described as follows: The roof consists of asphalt felt and felt paper, followed by cement mortar, a reinforced concrete slab, and a lime mortar finishing layer. The exterior walls are composed of cement mortar, solid clay brick masonry, cement mortar, and lime mortar, while interior partition walls consist of cement mortar, solid clay brick masonry, and lime mortar. The building is equipped with 12A steel–aluminum single-frame double-glazed windows and a radiator-based space heating system.
These envelope configurations and heating systems are typical of multi-story residential buildings in severe cold regions and effectively reflect the energy consumption characteristics under heating-dominated winter climatic conditions. Based on energy performance simulations conducted using BESI 2021.03.18 software, the thermal transmittance values of each envelope component were obtained, as presented below (Table 1). The significance of Table 1 lies in providing the physical baseline for the subsequent weighting and simulation analysis. The relatively high thermal transmittance values of the wall, roof, and windows indicate that the existing envelope has insufficient thermal resistance, meaning that excessive heat loss is not an assumed condition but an inherent deficiency of the case-study building.

3.1.3. Building Energy Consumption Simulation

Based on the established building physical model, annual dynamic energy consumption simulations were performed using BESI 2021.03.18 software. The simulation process strictly complies with relevant national and regional energy efficiency standards, including the Design Standard for Energy Efficiency of Residential Buildings in Severe Cold and Cold Regions (JGJ 26-2018) and the Jilin Provincial Standard for Residential Building Energy Efficiency Design (DB22/T 5034-2019).
The main simulation parameters include the indoor design temperature, air change rate, lighting power density, and equipment power density. The indoor design temperature was set to 18 ± 2 °C in winter and 26 ± 2 °C in summer, while the air change rate was fixed at 0.5 h−1. Both lighting power density and equipment power density were set to 5 W/m2. The monthly heating and cooling loads of the building prior to retrofit are presented in Figure 7. The results show that the case building operates under a clearly heating-dominated load pattern before retrofit. These results confirms that winter heating demand is the principal source of operational energy consumption and therefore provides the climatic and operational basis for prioritizing envelope thermal improvement over other retrofit measures.
The retrofit external wall assembly is developed based on an existing solid clay brick masonry substrate. A base mortar layer is applied to one side of the clay brick wall, followed by an interface treatment layer to enhance bonding performance between subsequent layers. A fire-resistant layer composed of calcium carbonate board is installed above the interface layer, providing enhanced fire resistance, insect resistance, and flame-retardant performance. In addition, a gypsum-board-based sound insulation layer is incorporated to improve the overall acoustic insulation performance. In combination with the fire-resistant layer, this configuration enhances the overall thermal, fire safety, and acoustic performance of the external wall system, meeting both technical requirements and occupant comfort demands (Figure 8).
To evaluate the energy performance of different insulation strategies, expanded polystyrene (EPS), extruded polystyrene (XPS), and rock wool are selected as insulation materials and incorporated into the external wall assembly for comparative energy consumption simulations.

3.2. Envelope Optimization Strategies

To ensure methodological systematicity while improving computational efficiency, this study adopts a combined analytical approach integrating sensitivity analysis with the orthogonal experimental method. Specifically, key envelope parameters are identified and optimized through sensitivity analysis, while the orthogonal experimental design is employed to efficiently explore optimal parameter combinations. This integrated approach provides a quantitative basis for the development of subsequent energy-efficient envelope retrofit strategies.

3.2.1. Sensitivity Analysis of Envelope Thermal Parameters

Parameter scanning for building energy simulations was conducted using Rhino and Grasshopper 8.0. The analyzed parameters include envelope thermal transmittance, airtightness, and insulation thickness. While keeping all other parameters constant, each parameter was individually perturbed within predefined ranges to quantify its impact on building heating energy consumption.
Sensitivity levels were identified through comparative analysis of the simulation results under different parameter perturbations. The most influential parameters affecting heating energy demand were thus identified and subsequently used as input factors for the orthogonal experimental design, providing a scientific basis for envelope parameter optimization.

3.2.2. Envelope Parameter Optimization Using the Orthogonal Experimental Method

Based on the sensitivity analysis results, the identified key thermal parameters were selected as factors in the orthogonal experimental design. Multiple levels were assigned to each factor to construct the orthogonal experimental scheme (Table 2). The orthogonal experimental method was applied to systematically analyze envelope parameter combinations under multi-factor and multi-level conditions, enabling efficient exploration of the parameter space.
Through comparative analysis of the simulation results for different experimental schemes, the influence patterns of individual parameters and their interactions on building heating energy consumption were investigated. Envelope retrofit combinations with higher energy-saving potential were thus identified, providing a quantitative basis for subsequent life cycle cost analysis and comprehensive retrofit benefit evaluation.
Explanation of Experiment Codes: The first and third digits represent the insulation material type, where “0” stands for XPS, “1” for rock wool, and “2” for EPS. The second digit indicates the thickness of the exterior wall insulation, with “5” representing 50 mm. The fourth digit indicates the thickness of the roof insulation, with “5” representing 50 mm. For example, the code “0505” denotes that both the exterior wall and roof use XPS insulation with a thickness of 50 mm.

3.3. Life Cycle Cost Evaluation Method

Based on the retrofit schemes screened through the orthogonal experimental design, life cycle cost analysis (LCC) was conducted to evaluate the economic performance of different envelope retrofit strategies and to assess the economic feasibility of the proposed energy-saving measures.

3.3.1. Components of Life Cycle Cost and Parameter Settings

The life cycle cost consists of initial investment costs, operation and maintenance (O&M) costs, and operating energy costs. Initial investment costs primarily include material and construction expenses associated with energy-efficient retrofitting of exterior walls, roofs, and windows. Operation and maintenance costs are estimated using an annual percentage-based method, while operating energy costs are calculated based on building energy simulation results and converted using local heating energy prices in Changchun.
A 30-year evaluation period is adopted, and a real discount rate of 3% is applied in the economic evaluation [37].

3.3.2. Life Cycle Cost Calculation Method

In this study, the present value (PV) method is employed to convert all cost components to their present values. The total life cycle cost is calculated using the following equation:
L C C = C 0 + t = 1 n C m , t + C e , t ( 1 + r ) t
where C0 denotes the initial investment cost, Cm,t represents the operation and maintenance cost in year t, Ce,t represents the operating energy cost in year t, r is the discount rate, and n is the evaluation period. This equation is used to calculate the life cycle cost per unit floor area for different envelope retrofit schemes.

3.4. Development of the Comprehensive Retrofit Benefit Evaluation Model

This study conducts two rounds of expert validity questionnaires to identify key indicators influencing the benefits of energy-efficient retrofitting. Expert reliability questionnaires are subsequently employed to test the internal consistency of the retained indicators, ensuring the robustness of the evaluation framework. The analytic hierarchy process (AHP) is then applied to determine the comprehensive weights of each influencing factor.
The comprehensive evaluation model is constructed through two sequential stages: indicator identification and weight determination. The fuzzy Delphi method is adopted to screen and refine the evaluation indicators, while AHP is applied to quantify the relative importance of each indicator, thereby establishing a systematic and decision-oriented evaluation framework for energy-efficient retrofit benefits.

3.4.1. Construction of the Retrofit Benefit Evaluation Indicator System

Based on a comprehensive literature review and the characteristics of energy-efficient retrofitting of existing residential buildings in severe cold regions, an evaluation indicator system for envelope retrofit benefits is established. The index system integrates technical feasibility, economic rationality, and environmental performance considerations, aiming to comprehensively assess the multidimensional impacts of retrofit measures.
The indicator system adopts a four-level hierarchical structure, consisting of a target layer, a dimension layer, an item layer, and a factor layer. This hierarchical framework comprehensively reflects the energy, economic, environmental, and operational benefits associated with envelope energy retrofitting (Table 3). Given the multidimensional nature of retrofit benefits and the inherent uncertainty in expert judgment, the fuzzy Delphi method is introduced to screen and refine the preliminary indicator set. This approach integrates expert opinions, promotes consensus convergence, and reduces the influence of subjective judgment on the construction of the indicator system.

3.4.2. Indicator Screening Using the Fuzzy Delphi Method

To ensure the scientific validity and applicability of the evaluation framework, a structured indicator screening process was conducted using the Fuzzy Delphi Method (FDM). The screening procedure consisted of three main steps.
First, an initial pool of evaluation indicators was established through a comprehensive literature review, covering technical performance, economic efficiency, and the environmental impacts of building envelope retrofits. A total of preliminary indicators were collected from previous studies and relevant standards. Specifically, a total of 125 preliminary indicators were identified from existing studies, standards, and technical reports.
Second, two rounds of expert consultation were conducted to evaluate the importance of each indicator. Experts were invited to rate the importance of each indicator using a Likert scale. The fuzzy Delphi method was applied to transform expert judgments into triangular fuzzy numbers, allowing the aggregation of subjective opinions while accounting for uncertainty.
Third, indicator screening was performed based on predefined criteria. Indicators with a defuzzified importance score below the threshold value (0.7) were eliminated, while those meeting the threshold were retained. In addition, consensus among experts was evaluated by examining the dispersion of fuzzy numbers. Indicators with high disagreement were further discussed and refined in the second round of consultation.
Through this iterative process, the indicator set was effectively reduced and refined, ensuring both relevance and consensus and providing a robust foundation for subsequent hierarchical structuring and weight determination.
Finally, 110 indicators were retained after the two-round screening process, forming the final evaluation indicator system used for subsequent analysis.

3.4.3. Expert Questionnaire Design and Validity–Reliability Testing

To verify the rationality and stability of the proposed retrofit benefit evaluation indicator system and to provide a quantitative data foundation for subsequent analytic hierarchy process (AHP) weighting analysis, an expert questionnaire survey was conducted. A Likert-scale-based expert questionnaire was employed to score the importance of each evaluation indicator, followed by systematic validity and reliability testing.
Content validity analysis was conducted to examine the rationality and consistency of the indicators. Based on two rounds of expert feedback, the overall structure and content of the indicator system were refined, ensuring that the indicators accurately reflect the benefits of envelope energy retrofitting for existing residential buildings in severe cold regions. Cronbach’s α coefficient was employed to test the internal consistency of the questionnaire data. The results show that Cronbach’s α values for all criterion layers exceeded 0.7, while the overall questionnaire α coefficient reached 0.969, indicating a high level of internal consistency and reliability.
Subsequently, the analytic hierarchy process (AHP) is applied to transform expert qualitative judgments into quantitative indicator weights. Consistency tests are conducted to constrain judgment logic and further enhance the reliability of the weighting results.
A panel of experts was invited to participate in the Fuzzy Delphi process and subsequent questionnaire survey. The experts were selected to ensure interdisciplinary representation and practical experience in building energy retrofit. Their backgrounds covered architectural design, HVAC engineering, construction technology, and policy research.
To enhance the transparency and credibility of the expert consultation process, the profile of participating experts is summarized in Table 4.

3.4.4. Determination of Indicator Weights Using AHP

Based on the screened indicator system, the Analytic Hierarchy Process (AHP) was specifically applied in this study to quantify the relative importance of multi-level retrofit indicators under severe cold climate conditions. Rather than presenting a generic AHP procedure, the method was tailored to reflect the decision-making logic of envelope retrofit prioritization.
The hierarchical structure was constructed to explicitly link macro-level decision objectives with micro-level technical variables. The goal layer represents the overall objective of evaluating envelope retrofit benefits, while the criterion layer defines five key dimensions, including thermal performance enhancement, energy and carbon benefits, economic performance, environmental impact, and operational effectiveness. These dimensions were selected to reflect the dominant performance constraints of buildings in severe cold regions.
At the key item and indicator levels, the hierarchy was further decomposed into measurable parameters (e.g., external wall thermal transmittance, insulation material thermal conductivity, and thermal bridge treatment), ensuring that the evaluation framework captures the most sensitive factors influencing heating energy demand. This structure enables the direct translation of expert judgment into technically meaningful design variables.
Pairwise comparison matrices were constructed based on expert scoring results obtained from the questionnaire survey. Instead of relying on hypothetical comparisons, the judgment matrices in this study were derived from aggregated expert evaluations, ensuring that the weighting process reflects both professional experience and practical engineering considerations. All matrices satisfied the consistency requirement (CR < 0.1), indicating reliable judgment logic.
The final composite weights were calculated by synthesizing weights across hierarchical levels (Table 5), providing a quantitative basis for identifying priority retrofit factors and guiding subsequent simulation-based validation and strategy optimization.

4. Results and Discussion

This section presents the quantitative findings derived from the evaluation framework and energy simulation analysis. The results focus on weight distribution characteristics, climate-adaptive data features, and the consistency between expert judgments and simulation outcomes.

4.1. Results

The quantitative results are presented in terms of indicator weight distribution, climate-responsive characteristics, and validation against simulation outcomes.

4.1.1. Weight Distribution Characteristics of the Quantitative Evaluation Model

Based on the indicator screening using the fuzzy Delphi method and the subsequent weight calculation using the analytic hierarchy process (AHP), a multi-level quantitative evaluation model incorporating technical, economic, and environmental dimensions was established. The consistency test results indicate that the consistency ratio (CR) values of all judgment matrices are below 0.10, indicating satisfactory stability and consistency of expert judgments.
The weight calculation results reveal a pronounced concentration of high-weight indicators in the thermal performance of the building envelope (Figure 9 and Figure 10). The most influential factors include exterior wall thermal transmittance, insulation material thermal conductivity, and roof insulation performance. The significance of Figure 9 and Figure 10 is not merely that they display which indicators rank higher, but that they reveal a clear concentration of decision importance in a limited number of high-leverage thermal parameters. This means that, in severe cold regions, the overall effectiveness of retrofit strategies is not determined equally by all dimensions of evaluation; instead, the dominant technical constraint lies in reducing transmission heat loss through the envelope.
To further verify the practical basis of these high-weight indicators, the heat transfer coefficients of the original building envelope were calculated using BECS 20240430 (SP1) energy-saving design software. The average thermal transmittance (K-value) of the external walls, roof, and external windows was 1.39, 2.69, and 3.90 W/(m2·K), respectively. These values significantly exceed the maximum allowable limits specified in the Design Standard for Energy Efficiency of Residential Buildings in Severe Cold and Cold Regions (JGJ26-2018) and the Jilin Provincial Energy Efficiency Design Standard (DB22/T5034-2019), indicating that the envelope has insufficient thermal resistance and is therefore prone to substantial heat loss during the winter heating period.
The dominance of these indicators can be explained by the climatic characteristics of severe cold regions. Due to prolonged heating seasons and large indoor–outdoor temperature differences, building energy consumption in such regions is overwhelmingly heating-dominated, and heat transfer through the envelope becomes the primary pathway of energy loss. Therefore, thermal parameters directly related to the envelope exert a much stronger influence on overall energy performance than other retrofit factors. This result is broadly consistent with previous studies showing that envelope design is a key determinant of building heating and cooling demand, and that retrofit priorities should be interpreted in relation to local climatic conditions rather than from a single-parameter perspective [38]. Compared with studies that mainly optimize individual measures, the present work provides a more integrated prioritization logic by combining technical, economic, and environmental criteria within one decision framework [39]. Thus, the weighting results should be understood not merely as a ranking of isolated variables, but as a structured basis for determining intervention priorities in practical retrofit decision-making.
From a practical perspective, these findings suggest that energy-efficient retrofit strategies in severe cold regions should prioritize improving envelope thermal resistance, particularly through reducing heat loss from exterior walls and roofs, rather than relying primarily on system-level optimization measures.

4.1.2. Quantitative Data Characteristics Adapted to Severe Cold Regions

Based on the weight structure and data distribution characteristics, the comprehensive benefits of the energy-efficient retrofitting of existing residential buildings in severe cold regions exhibit high sensitivity to the physical performance of the building envelope. Compared with economic or operational management-related indicators, envelope thermal performance-related factors show a clear advantage in the comprehensive weight distribution. Figure 11 visually demonstrates the concentration of weights across different indicators, while Table 5 presents the top five indicators ranked by comprehensive weight. The significance of Figure 11 and Table 5 lies in showing that the evaluation structure is strongly shaped by the heating-dominated energy demand of severe cold regions.
This result indicates that improvements in envelope thermal properties play a dominant role in enhancing overall retrofit performance under heating-dominated climatic conditions. Table 6 presents the top five indicators ranked by comprehensive weight.
These quantitative results are highly consistent with the climatic characteristics of severe cold regions, which are characterized by long heating periods and large indoor–outdoor temperature differences. This indicates that the building envelope plays a primary and dominant role in controlling heating energy demand under severe cold climatic conditions. In contrast to studies conducted in mild or hot summer and cold winter climate regions—where greater emphasis is often placed on system efficiency or operational control strategies—this study provides data-driven evidence supporting a technology-oriented retrofit strategy tailored to severe cold regions.
The results further demonstrate that prioritizing improvements in envelope thermal performance can achieve substantial energy savings without relying on complex system upgrades. This finding offers a highly adaptable and scalable foundational technical pathway for energy-efficient retrofitting of existing residential buildings in severe cold regions, with strong potential for practical implementation and wider replication.

4.1.3. Consistency Verification Between Expert Evaluation Results and Energy Simulation Outcomes

Based on the expert-derived weight analysis and comparative building energy simulations conducted using the DesignBuilder and Grasshopper platforms, the results indicate that improvements in envelope thermal performance consistently lead to stable and significant reductions in heating energy demand across multiple retrofit scenarios. Table 7 defines the simulation parameter space by varying roof and wall insulation thickness under controlled conditions. The significance of this table is that it establishes the experimental basis for comparing the relative influence of the two main opaque envelope components, thereby linking the simulation design directly to the priority factors identified in the weighting analysis.
Comparative analysis of the simulation results from DesignBuilder and Grasshopper shows that, for the original building with an additional 50 mm XPS insulation layer applied to the roof, the heating energy demand during the coldest month is 186.9 kWh/m2 when a 10 mm XPS insulation layer is added to the exterior walls, and it further decreases to 173.0 kWh/m2 when the exterior wall insulation thickness is increased to 50 mm. In contrast, when a 50 mm XPS insulation layer is applied to the exterior walls and only a 10 mm XPS layer is added to the roof, the heating energy demand during the coldest month reaches 213.1 kWh/m2. Table 8 is significant because it moves the analysis from qualitative priority judgment to quantitative sensitivity evidence. The higher impact ranking and sensitivity level of wall thickness indicate that exterior wall performance is not only considered important by experts but also produces a stronger measurable response in heating energy reduction.
These results demonstrate that the exterior wall thermal transmittance is the most sensitive variable influencing heating energy consumption. The strong consistency between expert-based subjective evaluations and objective energy simulation results at the technical level further validates the robustness of the proposed evaluation framework and the stability of the derived indicator weights. This consistency provides reliable support for the technology-oriented conclusions regarding envelope retrofit prioritization in existing residential buildings.
More importantly, the agreement between expert-based weighting and simulation-based performance outcomes enhances the credibility of the proposed framework. In many multi-criteria retrofit studies, the final ranking is strongly influenced by the definition and weighting of evaluation criteria [39]. In contrast, the present study shows that the indicators identified as highly important by experts also correspond to those producing the most significant reductions in heating energy demand in the simulation analysis. This cross-validation suggests that the framework is not only a subjective ranking tool but also a practically reliable basis for retrofit prioritization [39]. It also indicates that the proposed method has the potential to bridge qualitative expert knowledge and quantitative building-performance analysis, thereby improving the robustness and practical interpretability of retrofit decision support.
Figure 12 illustrates the retrofit scheme in which 50 mm XPS insulation is added to both the exterior walls and the roof of the original building and the existing windows are replaced with triple-glazed Low-E uPVC windows. After the renovation, calculations were conducted using the Green Building Design BECS2024. The results show that the average thermal transmittance (K-value) of the exterior walls is 0.42 W/(m2·K), the roof thermal transmittance is 0.49 W/(m2·K), and the window thermal transmittance is 1.8 W/(m2·K). The heating energy demand during the coldest month is reduced to 173.05 kWh/(m2·year), compared with 290.64 kWh/(m2·year) for the original building before retrofitting.
This agreement between expert judgment and simulation results not only validates the robustness of the proposed evaluation framework but also enhances its practical credibility. It indicates that the identified key factors are not solely dependent on subjective assessment but are grounded in measurable physical performance, thereby strengthening confidence in their application to real-world retrofit decision-making.

4.2. Discussion

This section interprets the mechanisms underlying the quantitative results, with emphasis on climate-responsive energy and carbon reduction effects in severe cold regions. The broader applicability of the identified retrofit pathway is also discussed.

4.2.1. Climate-Responsive Mechanisms of Envelope Retrofit Strategies in Severe Cold Regions

Under severe cold climatic conditions, the energy-saving benefits of buildings exhibit pronounced climate-responsive behavior as envelope thermal performance improves. This response is fundamentally driven by the extended heating period, the large indoor–outdoor temperature gradient, and the long-term concentration of heat losses through the building envelope.
Energy simulation results indicate that heating energy consumption dominates the operational energy demand of residential buildings in severe cold regions. Consequently, reductions in heating energy demand achieved through envelope retrofitting can be directly translated into substantial carbon emission mitigation, forming a strong synergistic effect between energy savings and carbon reduction. In the study region, where the energy supply structure is dominated by centralized heating systems relying primarily on fossil fuels, this response mechanism not only represents an effective technical pathway for reducing heating energy consumption but also constitutes a critical approach for achieving operational-stage carbon emission reduction in existing residential buildings. These findings provide clear mechanistic support for retrofit strategies oriented toward the coordinated goals of energy conservation and carbon mitigation.
Moreover, for existing residential buildings located in regions with similar severe cold climate classifications, heating systems, and envelope construction characteristics, the observed energy–carbon response mechanism demonstrates strong replicability. It can therefore serve as an important reference for evaluating the benefits of envelope retrofit strategies in comparable contexts.
Table 9 and Table 10 illustrates the comparison of total operational energy consumption during the operational phase before and after renovation.
After the installation of a 50 mm insulation layer on the exterior walls and roof, the operational-phase carbon emissions of the building decreased from 11,933.879 tCO2 to 9382.803 tCO2. Figure 13 compares the monthly building energy consumption before and after the retrofit.

4.2.2. Response Characteristics and Priority Strategy of Envelope Retrofit Schemes

Based on the results of expert weight analysis and the verification of energy simulation calculations, retrofit schemes focusing on the systematic enhancement of the thermal performance of exterior walls and roofs exhibit more stable and significant reductions in heating energy consumption and operational-phase carbon emissions. For existing residential buildings in severe cold regions, envelope energy retrofitting should follow a technology-oriented approach centered on improving thermal performance, with a clearly defined retrofit priority sequence.
The results indicate that, under the condition of fixed insulation material types, priority should be given to reducing exterior wall thermal transmittance by adjusting insulation thickness, followed by the optimization of roof thermal transmittance. The priority assigned to exterior wall and roof retrofitting is physically reasonable because envelope design critically determines heating and cooling service demand, especially in heating-dominated buildings. In the present case, the dominance of exterior wall retrofitting can be explained not only by its high thermal weight but also by its extensive heat transfer area and its continuous contribution to transmission heat loss during the long heating season. Compared with the roof, the exterior wall system usually accounts for a larger portion of the total opaque envelope area in multi-story residential buildings and therefore has a more direct influence on heating load reduction. Roof insulation remains highly important, but its relative priority is slightly lower in this case. Window upgrading, although beneficial for reducing heat loss and improving indoor comfort, generally involves a higher unit investment and is therefore more appropriate as a complementary measure after the thermal performance of the main opaque envelope components has been improved.
This priority logic is also consistent with previous studies indicating that dominant energy needs and suitable retrofit measures vary across climatic zones: in cold and severe cold regions, envelope-focused measures are generally more effective and more likely to be prioritized than in mixed or cooling-dominated climates [40]. At the same time, this sequence should not be generalized mechanically, since recent optimisation studies have shown that optimal retrofit strategies are climate- and context-dependent and should therefore be tailored to local conditions [40].
On this basis, synergistic measures such as window system upgrades and improvements in airtightness can further reduce heat losses; however, their energy-saving potential is highly dependent on the overall thermal performance level of the building envelope.
Under constrained retrofit conditions, the above hierarchical strategy helps improve the cost-effectiveness and practical feasibility of staged implementation. From a methodological perspective, although the specific priority sequence is climate- and case-dependent, the evaluation framework proposed in this study may serve as a transferable decision-support approach for similar residential retrofit projects in severe cold regions.

4.2.3. Component-Level Lifecycle Economic and Carbon Implications

To enhance the practical applicability of the retrofit strategy from a lifecycle perspective, the economic performance of individual envelope components was further decomposed. The retrofit investment is distributed as follows: the external wall insulation covers 2101.69 m2, with a total cost of 363,000 CNY; the roof insulation area is 555.63 m2, with an investment of 96,100 CNY; and the window replacement area is 432 m2, with a total cost of 216,000 CNY.
The unit retrofit investment is therefore approximately 173 CNY/m2 for both external wall and roof insulation, while window replacement reaches approximately 500 CNY/m2, indicating a significantly higher investment intensity for fenestration systems. Although high-performance windows contribute to overall thermal improvement, their economic efficiency per unit area is comparatively lower.
The integrated retrofit scheme achieves annual heating energy savings equivalent to 1.63 t of standard coal (corresponding to 19.08 t of raw coal before applying the regional conversion coefficient of 0.71), resulting in approximately 16,200 CNY in cost savings per heating season under current coal prices. Given the heating-dominated characteristics of severe cold climates and the dominant role of opaque envelope components in steady-state heat transfer, external wall insulation—due to its extensive surface area and moderate investment cost—provides the most stable long-term energy-saving and carbon-reduction potential. Roof insulation demonstrates favorable cost-efficiency owing to its relatively low total investment, while window retrofitting may serve as a complementary strategy to enhance overall envelope performance.
From a carbon mitigation perspective, reductions in heating energy consumption directly translate into decreased fossil fuel combustion and associated CO2 emissions under the regional centralized heating system. Therefore, prioritizing envelope components with favorable cost-to-area ratios contributes not only to economic optimization but also to lifecycle carbon mitigation objectives. This component-level decomposition provides clearer guidance for retrofit sequencing under budget constraints and strengthens the decision-support value of the proposed framework.
From an implementation perspective, the present findings support a staged retrofit logic, in which measures with broader coverage and stronger cost-to-benefit performance are prioritized first under budget constraints [41]. For existing residential buildings in severe cold regions, especially those constructed before stringent energy-efficiency standards were implemented, this means that external wall and roof insulation upgrades should generally be promoted before more expensive component-level interventions are adopted on a large scale. This also has policy relevance, because recent studies have shown that public incentive schemes for building retrofit should balance private cost-effectiveness with broader public energy and environmental benefits [42]. In this sense, the proposed framework may support not only project-level sequencing but also wider retrofit planning and investment prioritization for existing residential buildings in severe cold regions [41,42].

4.2.4. Limitations and Future Research Directions

This study employs an integrated framework combining the Analytic Hierarchy Process (AHP) and dynamic building energy simulation to quantitatively evaluate the benefits of envelope energy retrofitting for existing residential buildings in severe cold regions. While the proposed methodological framework demonstrates internal consistency and cross-validation between expert-based weighting and simulation-based performance outcomes, several limitations remain and warrant further investigation.
First, the case study is based on a single representative six-story brick–concrete residential building constructed in the late 1980s in Changchun. Although this building typology is widely distributed and representative of a large portion of the existing residential stock in severe cold regions of northern China, the results may still be influenced by specific factors such as building geometry, envelope configuration, occupancy patterns, local climate data, and regional policy conditions. Therefore, the quantitative outcomes obtained in this study may not be directly transferable to all building types or locations.
Nevertheless, the primary contribution of this study lies in the proposed evaluation framework rather than the specific numerical results of the case study. The integrated methodology combining the Fuzzy Delphi Method and AHP is inherently adaptable and can be generalized to other existing residential buildings in severe cold regions. For different application contexts, the framework can be flexibly implemented by updating key input parameters, including climate data (e.g., heating degree days), material properties, energy prices, and local policy incentives. In addition, the indicator system and weighting structure can be recalibrated through region-specific expert consultation to reflect local priorities and constraints. This adaptability ensures that the proposed framework can serve as a transferable decision-support tool for a wide range of retrofit scenarios.
Second, the present carbon reduction assessment primarily focuses on operational heating energy consumption. Embodied carbon emissions associated with material production, transportation, construction, maintenance, and end-of-life stages were not explicitly quantified. Integrating a full life cycle assessment (LCA) approach would enable a more comprehensive comparison of lifecycle environmental impacts across different envelope retrofit schemes and further refine decision-making priorities.
Finally, the evaluation model is established under current severe cold climate conditions and does not account for potential shifts in heating demand under future climate change scenarios. Changes in outdoor temperature patterns and heating degree days may influence the long-term effectiveness and economic performance of retrofit measures. Future research could incorporate climate projection data to assess the resilience and adaptability of envelope retrofit strategies under evolving climatic conditions.
Despite these limitations, the integrated evaluation framework provides a systematic and transferable methodological basis for energy-efficient retrofitting decision-making in severe cold regions.

5. Conclusions

This study focuses on energy-efficient envelope retrofit for existing residential buildings in severe cold regions and proposes a multi-dimensional quantitative evaluation and decision-support framework that integrates technical feasibility, energy and carbon emission benefits, and economically related considerations. A representative existing residential building is used as a case study to demonstrate the applicability of the proposed framework. The main conclusions are summarized as follows:
(1)
By integrating the Fuzzy Delphi Method and the Analytic Hierarchy Process (AHP), a hierarchical and quantitative evaluation framework suitable for envelope retrofit decision-making in severe cold regions is established. The proposed approach enables expert knowledge to be systematically translated into comparable and rankable decision criteria, thereby improving the transparency and consistency of retrofit evaluations under data-limited conditions.
(2)
The weighting results indicate that the improvement of envelope thermal performance is the dominant factor influencing the comprehensive benefits of energy-efficient retrofits in severe cold regions. In particular, the heat transfer coefficients of external walls and roofs, together with the thermal properties of insulation materials, play a leading role in determining overall retrofit effectiveness, highlighting the importance of envelope insulation in heating-dominated climates.
(3)
The results further demonstrate that enhancing envelope thermal performance not only contributes to reducing space-heating energy consumption but also leads to meaningful reductions in operational carbon emissions under centralized heating systems predominantly relying on fossil energy. This finding underscores the synergistic relationship between energy saving and carbon emission reduction achieved through envelope retrofit measures.
(4)
Based on the integrated weighting results, this study clarifies the technical prioritization of envelope retrofit measures for existing residential buildings in severe cold regions. The proposed framework provides practical support for selecting retrofit strategies that can achieve relatively optimal energy-saving and carbon-reduction outcomes under investment and technical constraints.
Overall, the proposed multi-dimensional evaluation framework serves as a transferable decision-support tool for the prioritization of energy-efficient envelope retrofit strategies in existing residential buildings in severe cold climates. It offers practical implications for retrofit planning and policy formulation. Future studies may further validate and extend the framework by applying it to different building types and regional contexts, thereby enhancing its general applicability.

Supplementary Materials

The following supporting information can be downloaded at https://www.mdpi.com/article/10.3390/buildings16071451/s1.

Author Contributions

Writing—original draft and Writing—review & editing and Validation, J.T.; Conceptualization and methodology, C.W.; Data curation, L.Z., W.Y. and Y.L.; Software, Z.W. All authors have read and agreed to the published version of the manuscript.

Funding

This research was funded by the Scientific Research Project of the Jilin Provincial Department of Education and the Research Cultivation Project of Changchun University of Architecture, grant number: JJKH20261923KJ and CJKJ202605.

Data Availability Statement

The original contributions presented in this study are included in the article. Further inquiries can be directed to the corresponding author.

Acknowledgments

The authors would like to thank their colleagues for their valuable discussions and assistance during the research process. During the preparation of this manuscript, the authors used ChatGPT-5.2 (OpenAI, San Francisco, CA, USA) for language polishing. The authors have reviewed and edited the generated content and take full responsibility for the content of this publication.

Conflicts of Interest

Weipeng Yin is employed by the Century Newly Created Architectural Limited Company of Jilin Province. The remaining authors declare that the research was conducted in the absence of any commercial or financial relationships that could be construed as potential conflicts of interest.

References

  1. Citaristi, I. International energy agency—IEA. In The Europa Directory of International Organizations 2022; Routledge: New York, NY, USA, 2022; pp. 701–702. [Google Scholar]
  2. Lassandro, P.; Devitofrancesco, A.; Bellazzi, A.; Cascardi, A.; De Aloysio, G.; Laghi, L.; Malvezzi, R. Facing the Constraints to the Deep Energy Renovation Process of Residential Built Stock in European Markets. Sustainability 2023, 16, 294. [Google Scholar] [CrossRef]
  3. European Commission. Energy Performance of Buildings Directive; Directorate-General for Communication Brussels: Brussels, Belgium, 2020.
  4. Building Energy Conservation Research Center, Tsinghua University. Annual Development Research Report on Energy Conservation in Chinese Architecture; Building Energy Conservation Research Center, Tsinghua University: Beijing, China, 2020. [Google Scholar]
  5. JGJ 26-2018; Design Standard for Energy Efficiency of Residential Buildings in Severe Cold and Cold Zones. China Architecture & Building Press: Beijing, China, 2018. (In Chinese)
  6. Hemmati, M.; Bayati, N.; Banjar-Nahor, K.M.; Anvari-Moghaddam, A.; Ebel, T. Optimization-based Dynamic Life Cycle Assessment on Emission-based Demand Response Strategies in Danish Households. Smart Grids Sustain. Energy 2026, 11, 17. [Google Scholar] [CrossRef]
  7. European Commission. A Renovation Wave for Europe—Greening our Buildings, Creating Jobs, Improving Lives; European Commission: Brussels, Belgium, 2016.
  8. He, Q.; Ng, S.T.; Hossain, M.U.; Skitmore, M. Energy-Efficient Window Retrofit for High-Rise Residential Buildings in Different Climatic Zones of China. Sustainability 2019, 11, 6473. [Google Scholar] [CrossRef]
  9. GB 55015-2021; General Code for Energy Efficiency and Renewable Energy Application in Buildings. China Architecture & Building Press: Beijing, China, 2021.
  10. Zhikun, D.; Zhan, W. Multi-objective Optimization Design for Energy-saving Retrofit of Existing Building Envelope. Sci. Technol. Eng. 2024, 24, 7269–7277. [Google Scholar]
  11. Ministry of Housing and Urban Rural Development of the People’s Republic of China (MOHURD). Yearbook, China Urban Construction Statistical; Ministry of Housing and Urban Rural Development of the People’s Republic of China (MOHURD): Beijing, China, 2019.
  12. Li, H.; Song, L.; Zhang, Y.; Yang, J.; Jiu, M.; Zhang, C.; Gong, W. Research and Application Analysis on Post-Occupancy Evaluation Standards for Green Buildings Suitable for China’s National Conditions. Build. Sci. 2020, 36, 131–136+151. [Google Scholar] [CrossRef]
  13. Lu, S.; Wang, Z.; Zhang, Z. Quantitative Analysis and Multi-Index Evaluation of the Green Building Envelope Performance in the Cold Area of China. Sustainability 2020, 12, 437. [Google Scholar] [CrossRef]
  14. Deshmukh, M.; Yadav, M. Optimizing Thermal Efficiency of Building Envelopes with Sustainable Composite Materials. Buildings 2025, 15, 230. [Google Scholar] [CrossRef]
  15. Rosso, F.; Peduzzi, A.; Diana, L.; Cascone, S.; Cecere, C. A Sustainable Approach towards the Retrofit of the Public Housing Building Stock: Energy-Architectural Experimental and Numerical Analysis. Sustainability 2021, 13, 2881. [Google Scholar] [CrossRef]
  16. Krarti, M.; Karrech, A. Cost Benefits of Net Zero Energy Homes in Australia. Buildings 2024, 14, 1107. [Google Scholar] [CrossRef]
  17. Wu, L.; Zhu, L. Sensitivity of factors affecting energy consumption of residential buildings in Hefei area. J. Henan Univ. Urban Constr. 2024, 33, 56–64. [Google Scholar] [CrossRef]
  18. Fina, B.; Auer, H.; Friedl, W. Cost-optimal economic potential of shared rooftop PV in energy communities: Evidence from Austria. Renew. Energy 2020, 152, 217–228. [Google Scholar] [CrossRef]
  19. Bruce-Hyrkäs, T.; Pasanen, P.; Castro, R. Overview of Whole Building Life-Cycle Assessment for Green Building Certification and Ecodesign through Industry Surveys and Interviews. Procedia CIRP 2018, 69, 178–183. [Google Scholar] [CrossRef]
  20. Arbulu, M.; Oregi, X.; Etxepare, L. Environmental and economic optimization and prioritization tool-kit for residential building renovation strategies with life cycle approach. Build. Environ. 2023, 228, 109813. [Google Scholar] [CrossRef]
  21. Deng, Q.; Song, B.; Chen, G.; Yu, Y.; Zhang, S.; Cui, Y. Interpretation of Technical Specification for Energy Saving Renovation of Rural Residential Buildings in Severe Cold and Cold Regions. J. Build. Energy Effic. 2021, 49, 109–113+145. [Google Scholar]
  22. Liu, X.; Chen, X.; Shahrestani, M. Optimization of Insulation Thickness of External Walls of Residential Buildings in Hot Summer and Cold Winter Zone of China. Sustainability 2020, 12, 1574. [Google Scholar] [CrossRef]
  23. Zhang, L.; Liu, Z.A.; Hou, C.; Hou, J.; Wei, D.; Hou, Y. Optimization analysis of thermal insulation layer attributes of building envelope exterior wall based on DeST and life cycle economic evaluation. Case Stud. Therm. Eng. 2019, 14, 100410. [Google Scholar] [CrossRef]
  24. Pan, W.; Mei, H. A Design Strategy for Energy-Efficient Rural Houses in Severe Cold Regions. Int. J. Environ. Res. Public Health 2020, 17, 6481. [Google Scholar] [CrossRef] [PubMed]
  25. Gao, P.; Nor, M.F.I.M. Climate-Responsive Envelope Retrofit Strategies for Aged ResidentialBuildings in China Across Five Climate Zones. Buildings 2025, 15, 2842. [Google Scholar] [CrossRef]
  26. Chabane, N.; Mokhtari, A.M.; Kacemi, M.; Harrat, Z.R.; Hilal, N.; Ademović, N.; Hadzima-Nyarko, M. A Sustainable Multi-Criteria Optimization Approach for the Energy Retrofit of Collective Housing in Algeria Using the ELECTRE III Tool. Sustainability 2025, 17, 4273. [Google Scholar] [CrossRef]
  27. GB/T 50378-2019; Green Building Evaluation Standard. Standards Press of China: Beijing, China, 2019.
  28. GB/T 51350-2019; Technical Standard for Nearly Zero Energy Buildings. China Architecture & Building Press: Beijing, China, 2019.
  29. Yu, J.; Chang, W.-S.; Zhang, R.; Dong, Y.; Huang, H.; Wang, T.-H. In-situ U-value measurements of typical building envelopes in a severe cold region of China: U-value variations and energy Implications. Energy Build. 2024, 324, 114947. [Google Scholar] [CrossRef]
  30. Wu, D.; Zhang, T.; Zhang, J.; Yue, C.; Lu, J.; Zhang, Y.; Fu, M. Uncertainty analysis of envelope retrofits for existing residential buildings in underdeveloped areas: A case study of Daokou, China. Energy Build. 2023, 284, 112828. [Google Scholar] [CrossRef]
  31. Usman, M.; Ali, M.; Rashid, T.u.; Ali, H.M.; Frey, G. Towards zero energy solar households—A model-based simulation and optimization analysis for a humid subtropical climate. Sustain. Energy Technol. Assess. 2021, 48, 101574. [Google Scholar] [CrossRef]
  32. Yang, H.; Jones, P.; Liu, C. Analysis of Green Retrofit Methods for Existing Buildings and Case Studies: A Case Study of Research at the Welsh School of Architecture. Architect 2017, 2, 6–15. [Google Scholar]
  33. Nieminen, S. The Effect from Wind Power Forecast Error on Short-Term Electricity Market. Master’s Thesis, Aalto University, Espoo, Finland, 2023. [Google Scholar]
  34. Kamel, E.; Memari, A.M. Residential Building Envelope Energy Retrofit Methods, Simulation Tools, and Example Projects: A Review of the Literature. Buildings 2022, 12, 954. [Google Scholar] [CrossRef]
  35. Mahlan, S.; Francis, A.; Thumuganti, V.; Thomas, A.; Sadick, A.-M.; Tokede, O. An integrated life cycle assessment and energy simulation framework for residential building walling systems. Build. Environ. 2024, 257, 111542. [Google Scholar] [CrossRef]
  36. DB22/T 5034-2019; Jilin Provincial Energy Efficiency Design Standard. Jilin Science and Technology Press: Changchun, China, 2019.
  37. Haneef, F.; Pernigotto, G.; Gasparella, A.; Kämpf, J.H. Application of Urban Scale Energy Modelling and Multi-Objective Optimization Techniques for Building Energy Renovation at District Scale. Sustainability 2021, 13, 11554. [Google Scholar] [CrossRef]
  38. He, Q.; Ng, S.T.; Hossain, M.U.; Augenbroe, G.L. A Data-driven Approach for Sustainable Building Retrofit—A Case Study of Different Climate Zones in China. Sustainability 2020, 12, 4726. [Google Scholar] [CrossRef]
  39. Daniel, S.; Ghiaus, C. Multi-Criteria Decision Analysis for Energy Retrofit of Residential Buildings: Methodology and Feedback from Real Application. Energies 2023, 16, 902. [Google Scholar] [CrossRef]
  40. Le, D.M.; Christopher, P.; Ngo, T. Optimising building envelope retrofits under future climates: Integrating passive, active, and renewable strategies. Case Stud. Therm. Eng. 2025, 72, 106219. [Google Scholar] [CrossRef]
  41. Lopes, J.; Oliveira, R.A.; Banaitiene, N.; Banaitis, A. A Staged Approach for Energy Retrofitting an Old Service Building: A Cost-Optimal Assessment. Energies 2021, 14, 6929. [Google Scholar] [CrossRef]
  42. Aruta, G.; Ascione, F.; Bianco, N.; Mauro, G.M. Incentive policies for building energy retrofit: A new multi-objective optimization framework to trade-off private and public interests. J. Clean. Prod. 2025, 498, 145142. [Google Scholar] [CrossRef]
Figure 1. Diagram-based Research Method.
Figure 1. Diagram-based Research Method.
Buildings 16 01451 g001
Figure 2. Annual Wind Speed in Changchun.
Figure 2. Annual Wind Speed in Changchun.
Buildings 16 01451 g002
Figure 3. Annual Climatic Characteristics in Changchun.
Figure 3. Annual Climatic Characteristics in Changchun.
Buildings 16 01451 g003
Figure 4. Annual Outdoor Dew Point Temperature in Changchun.
Figure 4. Annual Outdoor Dew Point Temperature in Changchun.
Buildings 16 01451 g004
Figure 5. (a) The present situation for the existing buildings in the southeast corner. (b) The present situation for the existing buildings in the northeast corner.
Figure 5. (a) The present situation for the existing buildings in the southeast corner. (b) The present situation for the existing buildings in the northeast corner.
Buildings 16 01451 g005
Figure 6. Floor Plan of the Existing Building.
Figure 6. Floor Plan of the Existing Building.
Buildings 16 01451 g006
Figure 7. Annual Heating and Cooling Load Statistics of the Building Before Renovation.
Figure 7. Annual Heating and Cooling Load Statistics of the Building Before Renovation.
Buildings 16 01451 g007
Figure 8. (a) External Wall Envelope Construction (Section Detail). (b) External Wall Envelope Construction (Model).
Figure 8. (a) External Wall Envelope Construction (Section Detail). (b) External Wall Envelope Construction (Model).
Buildings 16 01451 g008
Figure 9. Factor Weights at the Criterion Level.
Figure 9. Factor Weights at the Criterion Level.
Buildings 16 01451 g009
Figure 10. Factor Weights of Key Item Level A.
Figure 10. Factor Weights of Key Item Level A.
Buildings 16 01451 g010
Figure 11. Radar Chart of Factor Weights.
Figure 11. Radar Chart of Factor Weights.
Buildings 16 01451 g011
Figure 12. Annual Heating and Cooling Loads of the Renovated Building.
Figure 12. Annual Heating and Cooling Loads of the Renovated Building.
Buildings 16 01451 g012
Figure 13. Monthly Comparison of Building Energy Consumption Before and After Renovation.
Figure 13. Monthly Comparison of Building Energy Consumption Before and After Renovation.
Buildings 16 01451 g013
Table 1. Construction Details of Envelope Components in the Existing Building.
Table 1. Construction Details of Envelope Components in the Existing Building.
Building TypeEnvelope ComponentConstruction DetailThermal Transmittance
W/(m2·K)
Existing BuildingRoofAsphalt felt and roofing felt paper 20 mm + Cement mortar 20 mm + Reinforced concrete 100 mm + Lime mortar 20 mm2.69
WallCement mortar 50 mm + Solid clay brick 370 mm + Cement mortar 30 mm + Lime mortar 20 mm1.39
Exterior Window12A Steel–Aluminum Single Frame Double-Glazed Window3.90
Table 2. Orthogonal Experimental Design.
Table 2. Orthogonal Experimental Design.
Experiment
No.
Exterior Wall Insulation MaterialRoof
Insulation Material
Heating Load Energy Consumption Before Renovation
(Wh/m2·yr)
Heating Load Energy Consumption After Renovation
(Wh/m2·yr)
Energy Consumption Difference
(Wh/2·yr)
0505XPSXPS290,642.88173,047.72117,595.16
0515XPSRook Wool290,642.88175,691.22114,951.66
0525XPSEPS290,642.88175,174.86115,468.02
1505Rook WoolXPS290,642.88174,210.27116,432.61
1515Rook WoolRook Wool290,642.88176,851.35113,791.53
1525Rook WoolEPS290,642.88176,335.38114,307.5
2505EPSXPS290,642.88173,961.26116,681.62
2515EPSRook Wool290,642.88176,602.88114,040.0
2525EPSEPS290,642.88176,086.81114,556.07
Table 3. Evaluation Indicator System for Energy Retrofit Benefits of Building Envelope (See Supplementary Material S1).
Table 3. Evaluation Indicator System for Energy Retrofit Benefits of Building Envelope (See Supplementary Material S1).
Goal LevelCriterion LevelKey Item LevelIndicator Level
Quantification of Energy Retrofit Benefits of Building Envelopes for Existing Residential Buildings in Severe Cold RegionsA Enhancement of Building Thermal PerformanceAA Thermal Transmittance of Envelope ComponentsAA1 Thermal Transmittance of Exterior Walls
AA2 Thermal Transmittance of Roof
AB Insulation Performance of Envelope Components…AB1 Thermal Conductivity of Insulation Materials
AB2 Insulation Material Thickness…
B Energy and Carbon Emission Benefits
BA Heating Energy Consumption VariationBA1 Reduction Ratio of Total Heating Energy Consumption
BA2 Reduction in Energy Consumption per Unit Area…
BB Impact on Carbon Emissions…BB1 Change in Total Carbon Emissions During Heating Season
BB2 Reduction of Carbon Emissions per Unit Area…
Table 4. Profile of Experts Involved in the Fuzzy Delphi Process.
Table 4. Profile of Experts Involved in the Fuzzy Delphi Process.
Expert NumberProfessional FieldProfessional TitleYears of Work Experience
1Related to architectural designProfessor39
2Related to architectural designProfessorate Senior Engineer34
3Related to architectural designAssociate Professor20
4Related to architectural designProfessorate Senior Engineer20
5Related to architectural designProfessorate Senior Engineer18
6Related to building structuresSenior Engineer15
7Related to architectural designSenior Engineer13
8Related to architectural designProfessorate Senior Engineer19
9Related to artificial intelligenceLecturer10
10Related to policy-makingSenior Engineer13
11Related to construction managementLecturer6
12Related to building structuresSenior Engineer14
13Related to building structuresProfessorate Senior Engineer22
14Related to building energyProfessorate Senior Engineer35
15Related to building energyProfessorate Senior Engineer34
Table 5. AHP Hierarchical Weights Example of Aspect Layer A (See Supplementary Material S2).
Table 5. AHP Hierarchical Weights Example of Aspect Layer A (See Supplementary Material S2).
Key Item Level (Code)Key Item Level WeightIndicator Level (Code)Indicator Level WeightComposite Weight
Thermal Transmittance of Envelope Components (AA)0.305Thermal Transmittance of Exterior Walls (AA1)0.3800.046
Thermal Transmittance of Roof (AA2)…0.1500.018
Insulation Performance of Envelope Components (AB)0.403Thermal Conductivity of Insulation Materials (AB1)0.3500.056
Insulation Material Thickness (AB2)…0.2500.040
Enhancement of Exterior Wall Performance (AC)0.224Number of Glass Panes in Exterior Windows (AC1)0.2400.021
Thermal Performance of Window Frames (AC2)…0.2900.026
Optimization of Thermal Bridge Effects (AD)0.068Thermal Bridge Treatment at Balcony Slab–Exterior Wall Junction (AD1)0.1900.005
Thermal Bridge Design at Floor Slab–Exterior Wall Junction (AD2)…0.2500.007
Table 6. Composite Weight Statistics of All Indicators.
Table 6. Composite Weight Statistics of All Indicators.
RankingCriterion LevelCriterion Level WeightKey Item LevelKey Item Level WeightIndicator LevelIndicator LevelIndicator-Level Composite Weight Within Key Item LevelIndicator-Level Composite Weight Within the System
1A
Enhancement of Building Thermal Performance
0.397AB
Insulation Performance of Envelope Components
0.403AB1
Thermal Conductivity of Insulation Materials
0.3500.1410.056
2A
Enhancement of Building Thermal Performance
0.397AA
Thermal Transmittance of Envelope Components
0.305AA1
Thermal Transmittance of Exterior Walls
0.3800.1160.046
3A
Enhancement of Building Thermal Performance
0.397AB
Insulation Performance of Envelope Components
0.403AB2
Insulation Material Thickness
0.2500.1010.040
4B
Energy and Carbon Emission Benefits
0.226BA
Change in Heating Energy Consumption
0.401BA1
Thermal Conductivity of Insulation Materials
0.4260.1710.039
5A
Enhancement of Building Thermal Performance
0.397AB
Insulation Performance of Envelope Components
0.403AB3
Continuity of Insulation Layer
0.2100.0850.034
Table 7. Variation in Insulation Thickness of Roof and Walls.
Table 7. Variation in Insulation Thickness of Roof and Walls.
Factor
Code
Factor
Name
UnitNumber of LevelsLevel 1Level 2Level 3Level 4Level 5
ARoof Thicknessmm51020304050
BWall Thicknessmm51020304050
Table 8. Sensitivity Analysis of Factors.
Table 8. Sensitivity Analysis of Factors.
Variable FactorFixed FactorRange of Fixed Factor 10 mm R1Range of Fixed Factor 20 mm R2Range of Fixed Factor 30 mm R3Range of Fixed Factor 40 mm R4Range of Fixed Factor 50 mm R5Ranking of Impact DegreeSensitivity Level
A
(Roof Thickness)
B
(Wall Thickness)
−13,452.08−13,647.78−13,756.24−13,825.03−13,872.622Medium
B
(Wall Thickness)
A
(Roof Thickness)
−39,634.49−39,818.57−39,929.08−40,003.02−40,055.031High
Table 9. Total Energy Consumption of the Existing Building during Operation.
Table 9. Total Energy Consumption of the Existing Building during Operation.
Electric
Energy
CategoryElectricity Consumption (kWh/m2)Carbon Emission Fator (kgCO2/kWh)Carbon Emission
(tCO2)
Electric PowerCooling4740.3650.57034506.334
Heating2463.2152341.606
HVAC Fan188.220178.928
Lighting456.865434.310
Socket Equipment--
Other0.0000.000
Fossil FuelCategoryHeat Consumption
(kWh/m2)
Carbon Emission
Fator (tCO2/TJ)
Carbon Emission
(tCO2)
Bituminous CoalIIHeating: Boiler3598.058891921.626
Other Energy SourcesCategoryConsumption (kg)Carbon Emission
(tCO2)
RefrigerantCooling00.000
Renewable EnergyCategoryPower Supply (kWh/m2)Carbon Emission (kgCO2/kWh)Carbon Reduction
(tCO2)
Renewable EnergyPhotovoltaic
Energy
0.0000.57030.000
Wind Energy0.0000.000
Total Operational Carbon Emissions of the Building9382.803
Table 10. Total Energy Consumption of the Renovated Building during Operation.
Table 10. Total Energy Consumption of the Renovated Building during Operation.
Electric
Energy
CategoryElectricity Consumption (kWh/m2)Carbon Emission Fator (kgCO2/kWh)Carbon Emission
(tCO2)
Electric PowerCooling4824.5620.57034586.374
Heating2463.2152341.606
HVAC Fan188.270178.975
Lighting456.865434.310
Socket Equipment--
Other0.0000.000
Fossil FuelCategoryHeat Consumption
(kWh/m2)
Carbon Emission
Fator
(tCO2/TJ)
Carbon Emission
(tCO2)
Bituminous CoalIIHeating: Boiler8224.744894392.614
Other Energy SourcesCategoryConsumption (kg)Carbon Emission
(tCO2)
RefrigerantCooling00.000
Renewable EnergyCategoryPower Supply (kWh/m2)Carbon Emission (kgCO2/kWh)Carbon Reduction
(tCO2)
Renewable EnergyPhotovoltaic
Energy
0.0000.57030.000
Wind Energy0.0000.000
Total Operational Carbon Emissions of the Building11,933.879
Disclaimer/Publisher’s Note: The statements, opinions and data contained in all publications are solely those of the individual author(s) and contributor(s) and not of MDPI and/or the editor(s). MDPI and/or the editor(s) disclaim responsibility for any injury to people or property resulting from any ideas, methods, instructions or products referred to in the content.

Share and Cite

MDPI and ACS Style

Teng, J.; Wang, C.; Zhang, L.; Yin, W.; Li, Y.; Wu, Z. Prioritizing Energy-Efficient Envelope Retrofit Strategies for Existing Residential Buildings in Severe Cold Regions Through Multi-Dimensional Benefit Evaluation. Buildings 2026, 16, 1451. https://doi.org/10.3390/buildings16071451

AMA Style

Teng J, Wang C, Zhang L, Yin W, Li Y, Wu Z. Prioritizing Energy-Efficient Envelope Retrofit Strategies for Existing Residential Buildings in Severe Cold Regions Through Multi-Dimensional Benefit Evaluation. Buildings. 2026; 16(7):1451. https://doi.org/10.3390/buildings16071451

Chicago/Turabian Style

Teng, Jiajia, Conrong Wang, Lei Zhang, Weipeng Yin, Yongze Li, and Zijun Wu. 2026. "Prioritizing Energy-Efficient Envelope Retrofit Strategies for Existing Residential Buildings in Severe Cold Regions Through Multi-Dimensional Benefit Evaluation" Buildings 16, no. 7: 1451. https://doi.org/10.3390/buildings16071451

APA Style

Teng, J., Wang, C., Zhang, L., Yin, W., Li, Y., & Wu, Z. (2026). Prioritizing Energy-Efficient Envelope Retrofit Strategies for Existing Residential Buildings in Severe Cold Regions Through Multi-Dimensional Benefit Evaluation. Buildings, 16(7), 1451. https://doi.org/10.3390/buildings16071451

Note that from the first issue of 2016, this journal uses article numbers instead of page numbers. See further details here.

Article Metrics

Back to TopTop