Research on Cable Force Optimization for the Construction of Reinforced Concrete Arch Bridges Based on Improved Whale Optimization Algorithm and Support Vector Machine
Abstract
1. Introduction
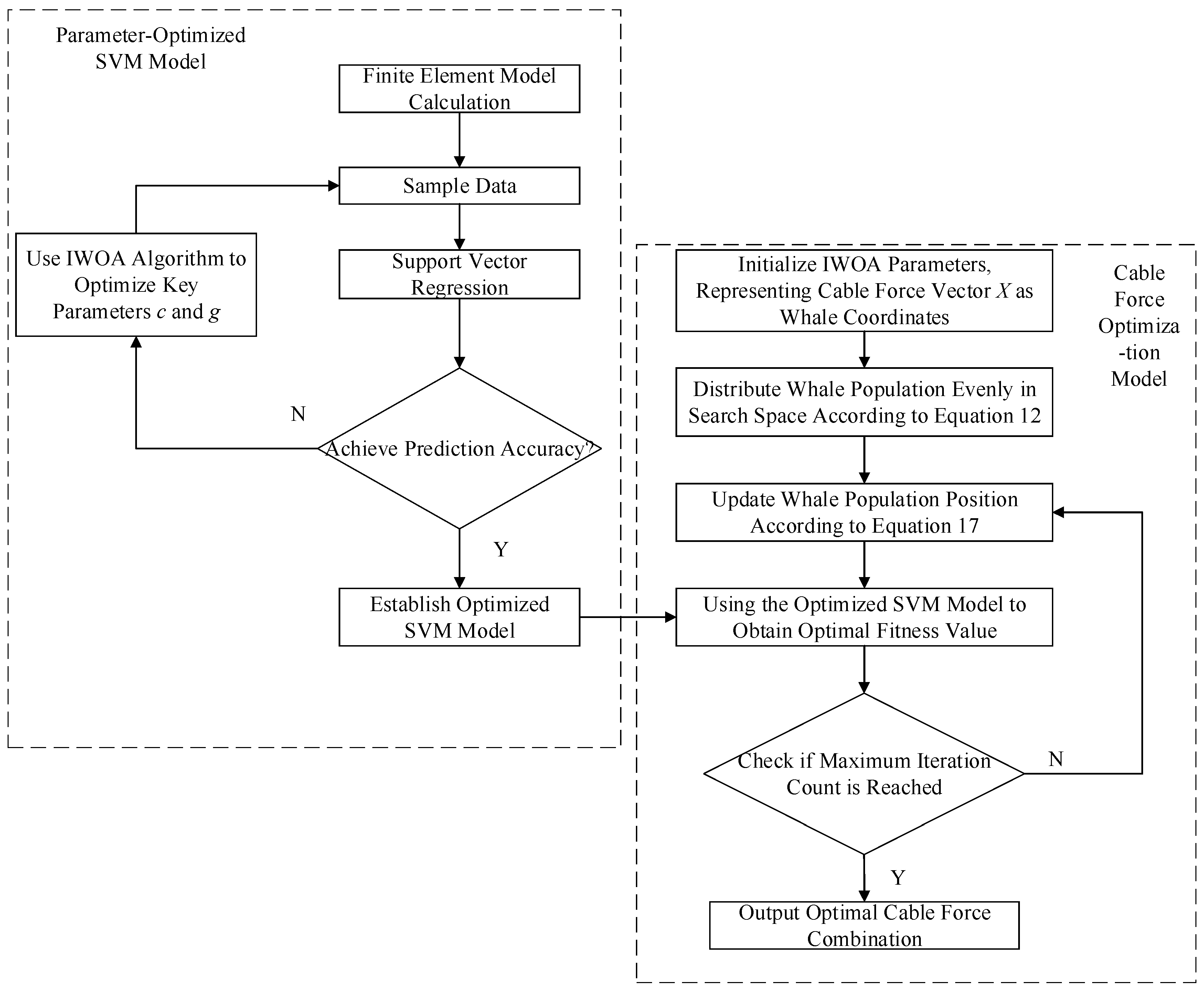
2. Construction of the Support Vector Machine Surrogate Model
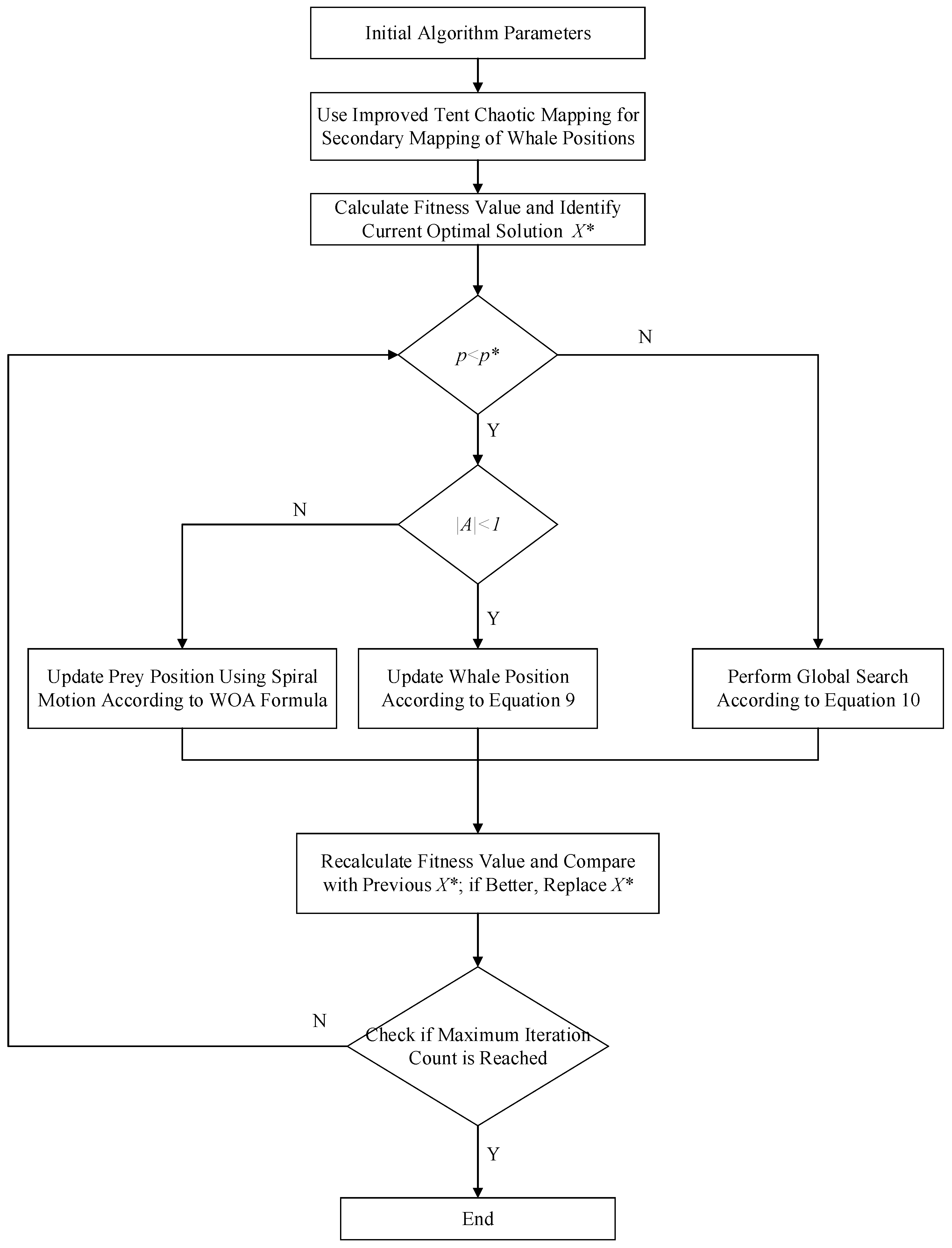
3. IWOA Based on Tent Chaos Mapping and Adaptive Threshold
3.1. Standard Whale Optimization Algorithm
3.2. Improved Whale Optimization Algorithm
3.3. Algorithm Performance Testing
4. IWOA-SVM-Based Cable Force Optimization Model
4.1. Construction of the Cable Force Optimization Mathematical Model
4.2. IWOA-SVM-Based Cable Force Optimization Process
- (1)
- Initialize the IWOA Parameters: Set the population size of the IWOA algorithm to 50 and the maximum number of iterations tmax to 300. Define the key parameters of the SVM model, (c, g), as whale coordinates and distribute the whale population uniformly within the search space as per Equation (12).
- (2)
- Update Whale Population Position: Update the positions of the whale population according to Equation (17), calculate the fitness values, and identify the current optimal solution, assigning it to individual a.
- (3)
- Check Iteration Termination for SVM Parameter Optimization: If the maximum number of iterations is reached, output the optimal parameter combination to obtain the optimized SVM model. If not, return to Step 2.
- (4)
- Initialize Cable Force Optimization Model Parameters: Initialize IWOA parameters for the cable force optimization model. Here, the parameter to be optimized is the cable force X from Equation (19). Set the IWOA algorithm’s population size to 50 and tmax = 300, according to the design variable, the algorithm dimension is set to 18. Represent the designed cable tensile forces as coordinates in the improved whale algorithm. As the Shatuo Bridge is a symmetric structure, only the left half of the structure was analyzed, consisting of 18 cables with design tensile forces for each stage of construction, as shown in Table 2.
- (5)
- Calculate Fitness Using the SVM Model: Compute the fitness value of the arch bridge structure through the SVM model.
- (6)
- Update Whale Positions and Recalculate Fitness: Update the positions of the whale population and recalculate the fitness values.
- (7)
5. Engineering Case Analysis
6. Conclusions
- (1)
- Through the application of an improved Tent chaotic mapping strategy, a nonlinear iteration control parameter, an adaptive weight factor strategy, and an adaptive threshold strategy, the standard WOA was enhanced. Convergence curve results from single-peak and multi-peak test functions indicate that the IWOA algorithm achieved significantly faster convergence speeds and improved optimization performance compared to the other algorithms.
- (2)
- Compared with traditional finite element optimization methods, the IWOA-SVM-based optimization method for cable forces in reinforced concrete arch bridge construction greatly enhances computational efficiency while ensuring optimization effectiveness, resulting in significant time savings.
- (3)
- An IWOA-SVM-based optimization mathematical model for cable forces in reinforced concrete arch bridge structures was developed, yielding optimized cable force results. The optimized cable forces closely followed the distribution trend of the original design, with slight reductions in force at the arch foot and moderate increases in the middle and crown areas. The optimized peak tensile stresses and vertical displacements of each arch segment showed a noticeable reduction, resulting in a more rational distribution of internal forces and linear deformation in the arch. This enhances the overall structural safety and reliability of the reinforced concrete arch bridge. The SVM model trained in this study was specifically designed for the geometric, material, boundary conditions, and optimized construction sequence of the aforementioned particular arch bridge. Its predictive performance may degrade if the formulation is directly applied to other arch bridges with different spans, cross-sections, materials, or construction schemes.
- (4)
- The IWOA-SVM framework constructed in this article provides an efficient safety analysis tool for the cantilever pouring construction control of large-span reinforced concrete arch bridges. In the future, research can be extended to health monitoring during bridge operation, and integrating deep learning models to process real-time monitoring data will be a highly valuable direction.
Author Contributions
Funding
Data Availability Statement
Conflicts of Interest
References
- He, W.; Zhou, W.G.; Tran, J.C. Study of optimization fastening stay forces for arch bridge constructed by cantilever casting. Chin. Bridge Constr. 2015, 45, 32–36. [Google Scholar]
- Cunxin, Y.I.N. New method for adjustment and calculation of cable forces of cable-stayed bridges and software development compounding bending energy method and effect matrix method. Build. Struct. 2021, 51, 1532–1538. [Google Scholar]
- Yu, Q.H.; Li, W.; Zhe, J.G. Calculation and analysis of construction cable force of long-span cantilever reinforced concrete arch bridge. J. Transp. Sci. Eng. 2022, 38, 45–53. [Google Scholar]
- Xie, K.; Yu, M.; Yao, X.; Wang, L.; Hao, T.; Wang, H. Optimization of Suspender Cable Force of Long-Span Concrete Arch Bridges Based on Embedded Matrix Method. Adv. Civ. Eng. 2022, 2022, 2943806. [Google Scholar] [CrossRef]
- Liu, Z.; Zhou, S.; Zou, K.; Qu, Y. A numerical analysis of buckle cable force of concrete arch bridge based on stress balance method. Sci. Rep. 2022, 12, 12451. [Google Scholar] [CrossRef]
- Duan, J.; Wang, H.; Hao, T. Optimal model of arch bridge cable force based on improved grey wolf algorithm and support vector machine. Comput. Eng. Des. 2023, 44, 457–465. [Google Scholar]
- Cao, J.; Liu, G.; Sun, J. Research on Multi-Objective Cable Force Optimization of Reinforced Concrete Arch Bridge with Large Span Cantilever Casting in Reservoir Area. Highw. Eng. 2022, 47, 30–34+56. [Google Scholar]
- Huang, M.; Li, X.; Lei, Y.; Gu, J. Structural damage identification based on modal frequency strain energy assurance criterion and flexibility using enhanced Moth-Flame optimization. Structures 2020, 28, 1119–1136. [Google Scholar] [CrossRef]
- Huang, M.; Zhao, W.; Gu, J.; Lei, Y. Damage Identification of a Steel Frame Based on Integration of Time Series and Neural Network Under Varying Temperatures. Adv. Civ. Eng. 2020, 2020, 4284381. [Google Scholar] [CrossRef]
- Lin, X.L.; Yuan, R.; Sun, Y.Q.; Wang, C.; Chen, C.S. The basic theory and research progress of support vector machine. J. Yangtze Univ. (Nat. Sci. Ed.) 2018, 15, 48–53. [Google Scholar]
- Zhu, F.; Zhao, Q.; Wang, J. The Classification and Application of SVM Based on the RBF Kernel. J. Tangshan Univ. 2017, 30, 13–17+ 39. [Google Scholar]
- Mirjalili, S.; Lewis, A. The whale optimization algorithm. Adv. Eng. Softw. 2016, 95, 51–67. [Google Scholar] [CrossRef]
- Huang, M.; Cheng, X.; Zhu, Z.; Luo, J.; Gu, J. A Novel Two-Stage Structural Damage Identification Method Based on Superposition of Modal Flexibility Curvature and Whale Optimization Algorithm. Int. J. Struct. Stab. Dyn. 2021, 21, 2150169. [Google Scholar] [CrossRef]
- Zhang, N.; Zhao, Z.D.; Bao, X.A.; Qian, J.; Wu, B. Gravitational search algorithm based on improved Tent chaos. Control Decis. 2020, 35, 893–900. [Google Scholar]
- Lan, M.; Hu, H.; Wang, T.; Wang, H. Speed Control Algorithm of Brushless DC Motor Based on Improved Whale Optimization PID. J. Jilin Univ. (Sci. Ed.) 2024, 62, 704–712. [Google Scholar]
- Gao, T.; Yuan, D.C. Improved whale optimization algorithm to optimize support vector machine for breast cancer prediction. Mod. Electron. Tech. 2024, 47, 156–160. [Google Scholar]
- Mao, Q.; Wang, Y.; Niu, X. Improved mayfly optimization algorithm based on anti-attraction velocity update mechanism. J. Beijing Univ. Aeronaut. Astronaut. 2022, 50, 1770–1783. [Google Scholar]
- Fu, H.; Deng, C.; Sun, A.; Peng, W. Research on the Optimization of Cable Tension of Long-Span RC Arch Bridge During Construction Based on Kriging-ISOA. Highw. Eng. 2023, 48, 18–25. [Google Scholar]
- Lei, Y.; Liu, Q.; Wu, X.; Zhu, S.; Zhao, J.; Ren, X. A novel multi-task graph neural network model for cable force optimization in cable-stayed bridges. Eng. Struct. 2025, 345, 121468. [Google Scholar] [CrossRef]
- Liu, S.; Chen, F.; Li, Q.; Ma, X. Cable Force Optimization of Circular Ring Pylon Cable-Stayed Bridges Based on Response Surface Methodology and Multi-Objective Particle Swarm Optimization. Buildings 2025, 15, 2647. [Google Scholar] [CrossRef]
- Tu, B.; Zhang, P.; Cai, S.; Jiao, C. Cable Force Optimization in Cable-Stayed Bridges Using Gaussian Process Regression and an Enhanced Whale Optimization Algorithm. Buildings 2025, 15, 2503. [Google Scholar] [CrossRef]
- Guo, J.; Zhu, L.; Zhang, Y.; Guo, H. Application Research on Cable Force Optimization of Cable-Stayed Bridge Based on Improved Grey Wolf Algorithm. Buildings 2025, 15, 1309. [Google Scholar] [CrossRef]
- Tian, Z.; Zhang, Z.; Ning, C.; Peng, T.; Guo, Y.; Cao, Z. Multi-objective optimization of cable force of arch bridge constructed by cable-stayed cantilever cast-in-situ method based on improved NSGA-II. Structures 2024, 59, 105782. [Google Scholar] [CrossRef]
- Zhou, X.; Cao, L.; Xie, W.; Qin, D. DNN surrogate model based cable force optimization for cantilever erection construction of large span arch bridge with concrete filled steel tube. Adv. Eng. Softw. 2024, 189, 103588. [Google Scholar] [CrossRef]
- Yu, M.; Yao, X.; Deng, N.; Hao, T.; Wang, L.; Wang, H. Optimal cable force adjustment for long-span concrete-filled steel tube arch bridges: Real-Time Correction and Reliable Results. Buildings 2023, 13, 2214. [Google Scholar] [CrossRef]
- Song, C.; Xiao, R.; Sun, B.; Wang, Z.; Zhang, C. Cable force optimization of cable-stayed bridges: A surrogate model-assisted differential evolution method combined with B-Spline interpolation curves. Eng. Struct. 2023, 283, 115856. [Google Scholar] [CrossRef]
- Wang, L.; Xiao, Z.; Li, M.; Fu, N. Cable force optimization of cable-stayed bridge based on multiobjective particle swarm optimization algorithm with mutation operation and the influence matrix. Appl. Sci. 2023, 13, 2611. [Google Scholar] [CrossRef]
- Guo, J.; Guan, Z. Optimization of the cable forces of completed cable-stayed bridges with differential evolution method. Structures 2023, 47, 1416–1427. [Google Scholar] [CrossRef]
- Pouraminian, M.; Pourbakhshian, S. Multi-criteria shape optimization of open-spandrel concrete arch bridges: Pareto front development and decision-making. World J. Eng. 2019, 16, 670–680. [Google Scholar] [CrossRef]
- Wang, C.; Tang, Q.; Wu, B.; Jiang, Y.; Xin, J. Intelligent bridge monitoring system operational status assessment using analytic network-aided triangular intuitionistic fuzzy comprehensive model. Intell. Robot. 2025, 5, 378–403. [Google Scholar] [CrossRef]
- Asgarkhani, N.; Kazemi, F.; Jankowski, R. Machine-learning based tool for seismic response assessment of steel structures including masonry infill walls and soil-foundation-structure interaction. Comput. Struct. 2025, 317, 107918. [Google Scholar] [CrossRef]
- Pouraminian, M.; Ghaemian, M. Shape optimisation of concrete open spandrel arch bridges. Građevinar 2015, 67, 1177–1185. [Google Scholar]













| ID | Function Name | Domain | Theoretical Optimal Solution |
|---|---|---|---|
| f1 | Sphere | [−100, 100] | 0 |
| f2 | Ackley | [−32, 32] | 0 |
| Cable ID | Design Value (kN) | Cable ID | Design Value (kN) |
|---|---|---|---|
| x1 | 1000 | x10 | 2000 |
| x2 | 1300 | x11 | 2100 |
| x3 | 1400 | x12 | 1850 |
| x4 | 1500 | x13 | 1800 |
| x5 | 1500 | x14 | 1750 |
| x6 | 1600 | x15 | 1700 |
| x7 | 1600 | x16 | 1600 |
| x8 | 1750 | x17 | 1600 |
| x9 | 1750 | x18 | 1600 |
| Random Variable | Unit | Mean | Coefficient of Variation | Distribution Form |
|---|---|---|---|---|
| Elastic modulus of arch ring | GPa | 36 | 0.1 | Normal distribution |
| Arch ring bulk density | kN/m3 | 27.5 | 0.1 | Normal distribution |
| Elastic modulus of buckle | GPa | 195 | 0.1 | Normal distribution |
| Buckle density | kN/m3 | 78.5 | 0.1 | Normal distribution |
| Elastic modulus of the tower | GPa | 206 | 0.1 | Normal Distribution |
| Tower density t | kN/m3 | 78.5 | 0.1 | Normal Distribution |
| Models | R2 | MAE | RMSE (×10−2) |
|---|---|---|---|
| SVM | 0.977 | 0.165 | 0.256 |
| BP neural network | 0.963 | 0.181 | 0.548 |
| RF | 0.965 | 0.178 | 0.577 |
| Optimization Method | Optimization Duration (min) |
|---|---|
| Finite element method | 1548 |
| IWOA-SVM | 297 |
Disclaimer/Publisher’s Note: The statements, opinions and data contained in all publications are solely those of the individual author(s) and contributor(s) and not of MDPI and/or the editor(s). MDPI and/or the editor(s) disclaim responsibility for any injury to people or property resulting from any ideas, methods, instructions or products referred to in the content. |
© 2026 by the authors. Licensee MDPI, Basel, Switzerland. This article is an open access article distributed under the terms and conditions of the Creative Commons Attribution (CC BY) license.
Share and Cite
Ye, H.; Liu, J.; Yang, J.; Zhu, J.; Zhang, J.; Jiang, Z.; Zhang, Z. Research on Cable Force Optimization for the Construction of Reinforced Concrete Arch Bridges Based on Improved Whale Optimization Algorithm and Support Vector Machine. Buildings 2026, 16, 1254. https://doi.org/10.3390/buildings16061254
Ye H, Liu J, Yang J, Zhu J, Zhang J, Jiang Z, Zhang Z. Research on Cable Force Optimization for the Construction of Reinforced Concrete Arch Bridges Based on Improved Whale Optimization Algorithm and Support Vector Machine. Buildings. 2026; 16(6):1254. https://doi.org/10.3390/buildings16061254
Chicago/Turabian StyleYe, Hongping, Jianjun Liu, Jian Yang, Jinbo Zhu, Jijin Zhang, Zhimei Jiang, and Zhongya Zhang. 2026. "Research on Cable Force Optimization for the Construction of Reinforced Concrete Arch Bridges Based on Improved Whale Optimization Algorithm and Support Vector Machine" Buildings 16, no. 6: 1254. https://doi.org/10.3390/buildings16061254
APA StyleYe, H., Liu, J., Yang, J., Zhu, J., Zhang, J., Jiang, Z., & Zhang, Z. (2026). Research on Cable Force Optimization for the Construction of Reinforced Concrete Arch Bridges Based on Improved Whale Optimization Algorithm and Support Vector Machine. Buildings, 16(6), 1254. https://doi.org/10.3390/buildings16061254

