Next Article in Journal
Influence of Water Temperature on Mist Spray Effectiveness for Thermal Comfort in Semi-Outdoor Spaces in Extremely Hot and Arid Climates
Next Article in Special Issue
Resource-Oriented Treatment Technologies for Rural Domestic Sewage in China Amidst Population Shrinkage: A Case Study of Heyang County in Guanzhong Region, Shaanxi Province
Previous Article in Journal
The Impact of Work Sequence-Based Safety Training on Workers’ Cognitive Effectiveness at Construction Sites
Previous Article in Special Issue
Flexible Control of Urban Development Intensity in Response to Population Shrinkage: A Case Study of Shantou City
 
 
Font Type:
Arial Georgia Verdana
Font Size:
Aa Aa Aa
Line Spacing:
Column Width:
Background:
Article

Evaluation and Optimization of Urban Street Spatial Quality Based on Street View Images and Machine Learning: A Case Study of the Jinan Old City

1
School of Civil Engineering, Tsinghua University, Beijing 100084, China
2
Tongyuan Design Group Co., Ltd., Jinan 250101, China
3
School of Architecture and Urban Planning, Shandong Jianzhu University, Jinan 250101, China
*
Author to whom correspondence should be addressed.
Buildings 2025, 15(9), 1408; https://doi.org/10.3390/buildings15091408
Submission received: 13 March 2025 / Revised: 27 March 2025 / Accepted: 3 April 2025 / Published: 22 April 2025

Abstract

As one of the most important urban public spaces, the design and management of streets have shifted from “two-dimensional plan” to “three-dimensional space”, and higher requirements have been put forward for the scale and precision of urban design. The core research question of this research is how to refine street spatial quality measurement and evaluation based on multitemporal street view images, while providing basic data and corresponding decision support for updates and renovations. “One Garden and Twelve Fangs” in Jinan old city is the core area of the Jinan Commercial Port District. It integrates diverse cultural elements of tradition and modernity, local and foreign, and is of great significance to the cultural inheritance and urban development of Jinan. Nowadays, there is a lack of vitality, lagging development, and shorting of high-quality living service facilities here. How to enhance the overall vitality of the region and drive regional social value is an urgent problem that needs to be solved at present. This research takes the old city area of Jinan as the research scope, constructs a street space quality evaluation model through street view images and machine learning, and establishes the connection between quantitative research on street space quality and urban renewal practice. In this research, the standard system will be supplemented and improved, and the practicality of the application will be enhanced through more refined evaluation models. The evaluation indicators include walkability, green visibility, enclosure, openness, imaginability, coordination, extreme boundary area, and interface transparency. This article provides a feasible framework and paradigm for measuring the quality of large-scale and high-precision street spaces through the combination of big data and artificial intelligence, effectively bridging the gap between spatial quantification research and urban renewal practices.

1. Research Background

With the progress and development of society, urban heritage in the process of urbanization is facing dual challenges of protection and renewal. Santander believes that urban heritage is a key sustainable resource that needs to be promoted as part of existing territorial competitiveness in the face of intensified competition between cities [1]. Indre believes that analyzing the urban development impact of cultural heritage objects is crucial [2]. The historical and scenic area of “One Garden and Twelve Alleys” is not only the starting point of Jinan’s commercial development, but also the forefront of urban cultural integration and innovation. It integrates traditional and modern, local and foreign diverse cultural elements, and is of great significance to Jinan’s cultural inheritance and urban development.
Jinan’s “One Garden and Twelve Fangs” has become a model for urban heritage protection and renewal with its unique commercial port cultural history, valuable spatial texture, and historical buildings. The paper will combine deep learning model semantic segmentation methods to train a DeepLabv3+model on the Cityscape dataset, comprehensively analyze the history, space, architecture, color, and humanistic landscape of “One Garden and Twelve Squares”, reveal its spatial genetic. The research framework is as shown in Figure 1.

1.1. Definition of Spatial Genes

The spatial gene refers to the unique and relatively stable spatial combination patterns formed in the interaction between urban space, natural environment, and historical culture. It is not only the product of long-term interaction and evolution between urban space, natural environment, and historical culture, but also carries the unique information of different regions, forms the symbol of urban characteristics, and plays a role in maintaining the harmonious relationship between the three. From a sensory perspective, spatial genes endow urban spaces with distinct personality and depth through their inherent combination patterns and characteristics. It makes the city not just a pile of steel and concrete, but a living space filled with stories, memories, and emotions. Strolling through such a city, travelers can intuitively feel the city’s historical context, cultural heritage, and pace of life, thus establishing a deep emotional bond with the city.
The existence of spatial genes greatly enhances the overall quality of urban space. It encourages cities to focus on the combination of functionality, aesthetics, and practicality in their planning and design, creating urban environments that meet residents’ living needs and are rich in artistic beauty. This environment not only improves the quality of life for residents, but also enhances the attractiveness and competitiveness of the city, providing strong support for its economic development and cultural prosperity. More importantly, the research and application of spatial genes can help drive cities towards sustainable development. By identifying, extracting, and analyzing spatial genes, designer can more accurately grasp the inherent laws and trends of urban spatial development, and formulate more scientific and reasonable urban planning and design schemes. This helps to avoid blind imitation and homogeneous competition, protect the historical and cultural heritage and natural ecological environment of the city, and achieve harmonious coexistence between urban construction, nature conservation, and cultural inheritance. In short, spatial genes are an important cornerstone of urban spatial development, bringing profound and lasting benefits to cities with their unique charm and value. Through the in-depth exploration and inheritance of spatial genes, designers can create more distinctive and charming urban spaces, allowing citizens to find a sense of belonging, happiness, and pride within them.
In summary, the spatial gene refers to the unique and relatively stable spatial combination pattern formed in the long-term interaction and evolution of urban space, natural environment, and historical culture. It carries regional specific information, constitutes urban characteristic identification, and maintains the harmonious relationship between “space-nature-humanity”.

1.2. Abroad Research Status

The research on spatial genes in foreign countries began in the late 19th century, when German scholar Rollo and Barker roposed the concept of “Morphogenesis” [3], which was later developed by MRG Conzen into the “Urban Plane Pattern Analysis Method”, emphasizing the heritability and variability of urban form [4]. Scholars such as Jeremy Whitehand further expanded their research on urban morphology, focusing on the impact of factors such as urban economy and policy management on morphology [5].
Italian scholars emphasized the relationship between urban morphology and architectural typology, and developed typological thinking. Bill Hillier proposed the theory of “spatial syntax” to achieve quantitative analysis of spatial structures [6]. Since the 21st century, cross-cultural urban form research has emerged, using spatial and attribute data to study changes in urban form attributes. Foreign research integrates interdisciplinary perspectives, not only focusing on the spatial characteristics of cities, but also exploring deep level content such as regional policies, historical humanities, and social structures. For example, Garcia first applied DeepLabv3+to the quantitative analysis of spatial genes in medieval European cities. The study focuses on historical urban areas such as Barcelona and Florence, and uses DeepLabv3+’s multi-scale atrous spatial pyramid pooling (ASPP) module to extract spatial genetic elements such as street networks, building density, and public space distribution [7]. Chen and Müller constructed a dynamic monitoring system based on DeepLabv3+to analyze the adaptive variation in spatial genes in megacities such as Tokyo and New York [8].

1.3. Domestic Research Status

Li has revealed the current research status and trends in China through nearly 30 years of urban genetic research statistics, dividing the research into three stages: before 2002, the main focus was on the influence of cultural genes on urban characteristics [9]; expanded to multiple domains and proposed systematic methods from 2002 to 2015; since 2015, there has been a shift towards inheritance and guidance practices. The concept of spatial genes is proposed based on morphological genes. Academician Duan further constructed a spatial gene analysis technology system that includes identification, extraction, analysis, evaluation, and inheritance guidance, providing new theoretical and methodological guidance for urban planning and design [10]. Duan believes that the generation mechanism of Spatial Gene Theory is that the generation of genes is the result of the self-organization of complex urban systems. In the process of “mutation selection”, spatial forms undergo mutations due to natural conditions (such as hydrological changes) or social needs (such as economic transformation), while adaptable patterns (such as Venice’s waterway network) are preserved as stable genes through competition [11].
Domestic research on spatial genetics is dedicated to addressing the issue of historical context fragmentation in the process of urbanization, thus proposing a new understanding of urban spatial development. Research on spatial genes in China has emerged since 2019, gradually shifting its focus from urban design to traditional villages and characteristic towns.
At present, the cultural gene theory in China plays a significant role in the protection of urban and rural historical and cultural heritage, guiding the research on the genetic pathways of various cultural genes. However, there are still shortcomings:
(1) The scope of theoretical research is limited. Although the theory of cultural genes has a wide range of applications in the field of urban and rural historical and cultural protection, if designers want to better solve the problems of inheriting urban and rural historical features and enhancing urban characteristics, designers should further expand the applicability of the theory of cultural genes in various fields, such as historical urban areas, old industrial areas, and urban–rural integration zones.
(2) The research methods lack scientific rigor. The identification and extraction of cultural genes are still relatively subjective, and a unified standard has not yet been established, resulting in a lack of rational and scientific support in the process of identifying and extracting cultural genes, and to some extent, reducing the efficiency of practice.
(3) Theory lacks practical application. The concept of cultural genes has achieved fruitful results in theoretical research, but lacks practical applications. The relevant theories have not been widely applied to research objects such as cities, neighborhoods, and buildings.
(4) The limitations of technological means. When implementing protective measures guided by the cultural gene theory, there may be limitations in technological means. For example, although the application of digital and information technology in cultural heritage protection is becoming increasingly widespread, there are still technical bottlenecks and limitations that make it difficult to effectively implement certain protection measures.

2. Materials and Methods

2.1. Gene Recognition Extraction

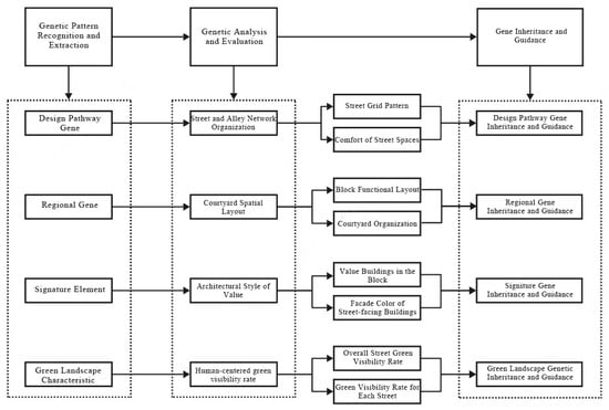
After multiple revisions of planning schemes over the years, the “One Garden and Twelve Blocks” historical and cultural area was finally designated as a key protected object in the 2020 “Jinan Historical and Cultural City Protection Regulations”. The historical and scenic area of “One Garden and Twelve Blocks” is located in the old commercial port area of Jinan, and its grid like texture pattern has important value. After conducting interviews and research with tourists and residents in the neighborhood, researchers sorted out the elements of the neighborhood that they are concerned about, and found that their focus is mainly on traditional residential courtyard houses, historical architectural value elements, and a small number of people are also concerned about roads, greenery, etc. On this basis, according to Kevin Lynch’s classic five elements of the city, namely “roads, boundaries, regions, nodes, and landmarks”, the blocks are divided into four levels from large to small. By sorting out the value gene elements extracted from the “One Garden and Twelve Blocks”, four gene levels were ultimately formed, pathway genes, regional genes, marker genes, and green landscape genes, forming a unique genetic map of the historical landscape area of the “One Garden and Twelve Blocks”. The spatial genetic theoretical framework is shown in Figure 2.
Based on the genes of the four levels mentioned above, a value assessment of “One Garden and Twelve Blocks” can be made: firstly, it is a site for the inheritance of modern Republican architecture and cultural atmosphere. The street texture pattern, courtyard organization, and architectural design style all have historical and artistic value and are worth preserving and inheriting. Secondly, after the planned economy, the construction of a large number of residential buildings also preserved a large number of courtyard layout forms for traditional style areas, providing corresponding value references and comparisons for the maintenance of subsequent spatial patterns. Then, for landscape greening with high modifiability, it can add new vitality to the renovated block after planning updates.

2.2. Pathway Gene Analysis and Evaluation

The spatial texture of “One Garden and Twelve Alleys” presents a grid-like pattern, and the horizontal and vertical roads are matched by “longitude and latitude”. However, this naming method is not derived from the common meridians and parallels of the globe, but is related to the textile industry after the opening of Jinan as a port. At that time, the Qing government referred to the east–west roads in the commercial port area as “longitude” and the north–south roads as “latitude” according to the saying in the textile industry that “the elder is the longitude and the shorter is the latitude”. Therefore, the spatial pattern of “one park and twelve squares” is also known as “park centered, three meridians and six latitudes”. “Yiyuan” refers to Zhongshan Park, while “Twelve Blocks” are twelve neighborhoods divided by a small grid network of “three meridians and six latitudes”, with grid spacing ranging from 150 m to 200 m.
In the classification control of streets and alleys, a total of nine second-class streets and alleys are protected. For these roads, strict protection must be implemented in accordance with the protection planning regulations.
Select nine protected Class II streets and alleys in the block, and calculate the D: H data of each street by taking on-site street view photos to analyze its comfort level. When the aspect ratio of the street is between 1 and 2, people feel more comfortable walking in it; when <1, the spatial sensation will be more suppressed; when it is greater than 2, people will have a sense of dispersion and exclusion towards the street. According to statistical data, the spatial scales of the nine roads are generally suitable, and except for Weiwu Road, which has no roadside trees, all other roads have had roadside trees, strengthening the spatial pattern of the block and making it more layered.
According to on-site research, it was found that there are some problems with the roads in the historical and scenic area of “One Garden and Twelve Alleys”, such as the mixing of pedestrians and vehicles on roads with low comfort, and the obvious phenomenon of vehicles occupying sidewalks due to disorderly parking; the parking position indication on the road is not clear enough; the current situation of signage, painting, and renovation of buildings along the street is different; and the facade situation is chaotic and complex.

2.3. Regional Gene Analysis and Evaluation

In the protection plan of the historical and scenic area of “One Garden and Twelve Blocks”, it has been divided into six functional zones. The block is mainly composed of old brand commercial service areas, supplemented by traditional courtyards and green leisure, with comprehensive service support, diverse culture, and traditional folk commercial auxiliary display of the block’s functions. However, according to the analysis chart of the current building age, there are still many buildings from the 1970s near Wanzi Lane within the planned area, while a large number of new buildings built after 2000 have appeared in the western and southern parts. The integration of old and new buildings has led to changes in the spatial texture of courtyard spaces in the neighborhood.
The characteristic courtyard spaces within the block are mainly reflected in the traditional courtyard experience area and the old brand commercial service area. However, in recent years, newly constructed buildings have caused partial damage to the original texture, resulting in texture heterogeneity and fragmentation of the overall spatial texture of the block.
By comparing the distribution of commercial formats and residential areas within the base with the actual heat value (the heatmaps for workdays and weekends are shown in Figure 3 and Figure 4), the following conclusion can be drawn: the residential areas of Dajiefang and Gongxiang Street are more distributed, indicating that the heat value of these two neighborhoods is mainly influenced by the resident population. The distribution of commercial formats in the neighborhoods of the old commercial port is relatively concentrated and dense, and the heat value mainly comes from tourists. The reason for the low foot traffic in the neighborhoods of Zhongshan Park is that the park is relatively closed, making it difficult to attract foreign tourists. There are large areas of traditional residential buildings in the Gospel neighborhood, most of which are vacant. The Longxiang Cloth Store neighborhood is the office space of the Jinan Public Security Bureau, so the vitality of the two neighborhoods is relatively poor.
Like texture courtyards, they mainly appear in the form of columns, and most of these buildings have large volumes and are distributed in strips or blocks. However, for new buildings, there may be courtyard style or centralized form genes, forming heterogeneity or discontinuity with determinants.

2.4. Gene Analysis and Evaluation of Biomarkers

The historical style of “One Garden and Twelve Squares” includes cultural heritage units, historical buildings, and a certain number of traditional style buildings, as well as several buildings that are in harmony with the traditional style and other buildings. The specific functional planning of the block is shown in Figure 5.
Many traditional dwellings together form the spatial texture of the block, mainly distributed in the western part of the block. However, their current condition is relatively damaged and lacks excessive intervention, protection, and repair. At the same time, within the designated “Traditional Courtyard Experience Area”, there are many residential buildings that contradict traditional textures and have significant differences in scale, which need to be analyzed for preservation, renovation, and demolition before proceeding with the next steps.
In addition, due to the unique historical and cultural significance of the commercial port, there are many cultural heritage units and historical buildings with historical, artistic, scientific, and other values in the block. At present, many buildings have been put into use for new shops and catering formats. These buildings appear as unique node spaces in historical districts, and after being protected and repaired, they can also introduce people to the district and enhance its vitality.
There are also some unnamed historical buildings that are currently fully preserved in the neighborhood. However, because it has not presented a significant historical value, most of it has not been placed as unique spatial nodes in new formats, and its preservation is relatively average. The organization of courtyard space, the current situation of block texture, and road comfort are shown in Figure 6.
Select the left and right views (i.e., images taken parallel to the buildings along the street) of each of the 72 collection points. Integrate all images together and place them in Photoshop for analysis and measurement recording. Obtain the proportion of key colors in the block: red brick accounts for about 22.8%, yellow accounts for about 13.6%, and gray accounts for about 37.6%.
From the perspective of H (hue), S (saturation), and V (brightness): The buildings along the street facade have a cool overall color scheme, mainly dominated by gray buildings. Red brick buildings are mainly historical buildings, while newly built buildings are mostly gray toned, with a few walls painted with yellow paint. The overall saturation of the building is low, and the facade is stable and does not cause significant visual confusion. However, there are also individual building clusters with prominent color contrasts. The overall brightness of the block buildings is relatively dark, but some buildings have high color brightness. The auxiliary and decorative colors of newly built and newly painted buildings are still partially disordered. For example, there is a lack of transitional colors between buildings, and the colors are too abrupt and disorderly; partial painting uses high gloss and high color saturation colors; complementary colors appear when matching colors.

2.5. Gene Analysis and Evaluation of Green Landscape

The distribution of designated ancient and famous trees in the block is relatively concentrated, mainly in Zhongshan Park and the former site of the Japanese Consulate General on Jingsan Road. There are no ancient or famous trees along the streets. The ancient and famous trees in Zhongshan Park have been specially protected and marked, while the former site of the Japanese Consulate General on Jingsan Road is abandoned and not under special protection.
The green viewing rate from a human perspective can reflect the amount of green space on the streets that can be observed from a human perspective. Currently, technology can visualize and evaluate the perception of green space from a human perspective through deep learning models. The block green map of the block is shown in Figure 7.
After semantic segmentation of 288 images collected at 72 points based on the DeepLabv3+model algorithm, the proportion data of each image’s category elements will be obtained, where vegetation and tree categories are both included in the calculation of green visual acuity. The proportion of green viewing rate data in the image is obtained by adding the proportion data of the two. To obtain a more comprehensive green visual acuity of a collection point, the green visual acuity data of that collection point are obtained by adding the green visual acuity of the one point four graph and taking the average value.
Firstly, analyze the overall data situation of 72 collection points. According to the analysis of data processing in the form of a histogram chart, except for a few collection points, the difference in green vision values is significant, mostly concentrated between 30% and 50%, and the average green vision rate is 34.28%, indicating that the overall green vision rate of the street is relatively good.
After calculating the average green vision rate of each street, it was found that Wanzixiang West Street had the lowest green vision rate, while Jingsi Road had the highest green vision rate; Wanzi Lane East Street and Tonghui Street are also relatively low; there is little change in green visibility on other roads.
According to the current situation, define the evaluation range for the green visibility rate of each street, that is, <10% is considered low, 10~20% is considered low, 20~30% is average, 30~45% is considered high, and >45% is considered high. Then, analyze and compare the reasons for the differences in green vision rates among different streets in the form of charts, taking into account factors such as street types, green forms, types of roadside trees, and planting densities.
It can be inferred that (1) road width affects green visibility. By controlling variables, examples include Weiba Road and Weiqi Road. The greening form of Weiba Road is more diverse than that of Weiqi Road, and the planting density of the two is similar. However, due to the different street widths, the perception of greenery on Weiqi Road is higher. (2) The form of greening affects the green visibility. Compared to Wanzi Lane East Street, both Tonghui Street and Wanzi Lane East Street have no roadside trees for greening. However, occasional vegetation greening along Wanzi Lane East Street can also affect the overall green visibility perception. (3) Planting density affects green vision rate. Compared to Jing Si Road, Jing Er Road has similar road width and greenery forms, but Jing Si Road has a higher planting density, resulting in more concentrated visual greenery and higher green visibility when walking.

2.6. Selection of Collection Points

The method used in this article is based on the Cityscapes dataset and is calculated using a DeepLabv3+semantic segmentation pre-trained model to generate semantic segmentation images. DeepLabv3+is a semantic segmentation model proposed by the Google team, which combines the encoder–decoder structure with Atrous Convolution technology to improve segmentation accuracy through multi-scale feature fusion. It is particularly adept at handling detailed segmentation tasks in complex scenes. It can be applied to urban landscape segmentation, such as building and road classification in street scenes (based on the Cityscapes dataset).
Firstly, based on the texture of the block and the scale of the street, 72 collection points were determined within the historical landscape area at intervals of 100 m. Conduct on-site visits to residential areas and alleys, take photos and collect image samples, observe and record on-site issues, conduct appropriate measurement and mapping, communicate deeply with residents in the neighborhood, and obtain humanistic information evaluation.
Secondly, for the collection of street view images, two methods are usually used. One is on-site shooting, which has the advantage of accurately measuring the street view data for the current month. Another approach is to first determine the collection points through ArcGis, and then use Python language to perform point location surround panorama for batch image acquisition of street scenes on Baidu Maps. The selection of collection points is shown in Figure 8. Its advantage is that it can process a large amount of collection point data and obtain more comprehensive images [12]. However, due to the significant impact of lighting on the street view map of the plot and the incomplete display of panoramic map data, the method of on-site shooting was ultimately adopted.

2.7. Capture Point Shooting

To measure the human perspective data as much as possible, the camera angle is perpendicular to the direction of the human eye’s perspective, that is, level view. By taking human perspective real-life images of the four viewpoints before, after, left, and right of the collection point, the point by point four images can basically obtain the entire street view of the collection point, making the final data calculation more realistic. Capture point shooting is as shown in Figure 9. Gholami Farkoushi solved the limitations of single source mapping, such as occlusion in bird’s-eye view and insufficient vertical details in ground data [13].
In addition, due to seasonal changes, the proportion of various elements in the street view may vary (with significant changes in vegetation and greenery elements). The data presented this time are the street view data of the traditional style area of “One Garden and Twelve Squares” in May).

2.8. Semantic Segmentation of Collection Points

A total of 288 images from four perspectives at 72 collection points were semantically segmented using a model to obtain the zoning and proportion of different elements in street scenes such as buildings and greenery. The semantic segmentation of the collection points is shown in Figure 10. Provide image and data support for color analysis of buildings along the street and assessment of green visibility from a human perspective. This study trained a DeepLabv3+model on the Cityscapes dataset [14,15] to achieve in-depth analysis of the block texture, roads, buildings, and humanistic landscape of the “One Garden and Twelve Squares” historical area in Jinan and used open vocabulary classification algorithm to segment and identify road surface types and surface materials [16].

3. Results

The historical style of “One Garden and Twelve Squares” includes cultural heritage units, historical buildings, and a certain number of traditional style buildings, as well as several buildings that are in harmony with the traditional style and other buildings.
Many traditional dwellings together form the spatial texture of the block, mainly distributed in the western part of the block. However, their current condition is relatively damaged and lacks excessive intervention, protection, and repair. At the same time, within the designated “Traditional Courtyard Experience Area”, there are many residential buildings that contradict traditional textures and have significant differences in scale, which need to be analyzed for preservation, renovation, and demolition before proceeding with the next steps [17,18,19].
In addition, due to the unique historical and cultural significance of the commercial port, there are many cultural heritage units and historical buildings with historical, artistic, scientific, and other values in the block. At present, many buildings have been put into use for new shops and catering formats [20,21]. These buildings appear as unique node spaces in historical districts, and after being protected and repaired, they can also introduce people to the district and enhance its vitality.

3.1. Guidelines for Color of Block Buildings

According to the “Jinan Urban Color General Guidelines”, it is stipulated that the color tone of the building facade in the traditional style area of “one garden and twelve squares” is red brick, yellow gray, and the main materials are brick, paint, and stone.

3.2. Calculation of Color Ratio of Block Buildings

After extracting the semantic segmentation maps of the left and right views of 72 collection points [22,23,24,25,26], the color ratio was calculated to obtain the proportion of red brick color in the block is about 22.8%; yellow accounts for about 13.6%, and gray accounts for approximately 37.6%.

3.3. Analysis of Green Sight Rate on Various Roads

Based on the current situation, define the evaluation range of green vision rate for each street, and analyze and compare the reasons for the differences in green vision rate among streets by combining street types, greening forms, types of roadside trees, planting density, and other factors [27,28]. Landscape analysis of each street is shown in Figure 11.

4. Discussion

4.1. Inheritance and Control of Pathway Genes and Regional Genes

Genetic inheritance and control play a crucial role in urban planning and renewal [29,30]. It is not only a simple preservation of historical relics, but also a deep understanding and respect for urban cultural context and residents’ living habits. Under the framework of genetic inheritance and control in Section 4.1, the authors focus on exploring how to maintain the spatial pattern of the neighborhood while taking into account the needs of modern life and achieve harmonious coexistence between history and the future [31].
The primary task in maintaining the spatial pattern of the block is to protect the overall road network pattern and street scale of the block grid. This grid layout not only carries the historical memory of the city, but is also an important component of the urban texture, ensuring the continuity and recognizability of the urban space [32,33,34,35]. While protecting this basic framework, the designer should also update the road network appropriately and flexibly to meet the diversified needs of future urban development. This means that while maintaining the stability of the overall road network, new transportation elements can be introduced appropriately, such as adding bike lanes, pedestrian blocks, etc., to enhance the proportion of green travel in the city and strengthen the vitality of the blocks [36,37,38,39,40].
The D divided by H (the ratio of street width to building height) that protects the humanistic perspective and provides a comfortable street section scale is the key to improving urban livability [41,42]. A good ratio of street width to building height can create a friendly and pleasant street atmosphere, promoting communication and interaction between people. For one-way one lane roads such as Wanzi Lane East Street, Wanzi Lane West Street, Tonghui Street, and Weiqi Road, the designer should pay more attention to the design and optimization of pedestrian routes. By reasonably setting the width of sidewalks, adding green belts, optimizing intersection layout, and other means, efforts are made to avoid the occurrence of human–machine mixed traffic and improve the safety and flexibility of road space use. At the same time, slow traffic systems can be introduced on these streets to encourage residents to walk or ride, further improving the quality of life in the neighborhoods.
For road sections with a large number of vehicle models such as Weiliu Road, designers need to plan and manage them from a more macro perspective. Properly enhancing the overall awareness of road planning means fully considering the distribution and direction of traffic flow in the design, and providing effective guidance and drainage for narrower road sections through reasonable road network layout and traffic organization methods. This may require adjusting the traffic function positioning of some roads, such as setting some sections as one-way streets, adding tidal lanes, etc., to optimize traffic flow and alleviate traffic congestion. In addition, the direction of vehicle travel on each road should be reasonably planned, especially during peak hours in the morning and evening. Real-time monitoring and scheduling of traffic flow should be carried out through intelligent traffic management systems to effectively control the traffic flow during peak hours and ensure smooth and efficient road traffic [43,44,45].
In the process of protecting and updating neighborhoods, regional genetic inheritance and control play a crucial role. It requires us to maintain the overall style of the neighborhood while flexibly responding to the collision of historical and modern needs, and achieving harmonious coexistence of the neighborhood texture [46].
Firstly, strictly controlling the texture pattern of the block is the foundation for the inheritance and control of regional genes [47,48]. For those renovation projects that seriously damage the texture environment, decisive measures must be taken to rectify, dismantle, or repair them. These behaviors not only damage the historical style of the neighborhood, but also affect the normal operation of the neighborhood’s functions. Therefore, designers must develop and implement strict guidance plans, comprehensively control the renovation projects, and ensure that each project can meet the overall style and texture requirements of the block.
However, control does not mean being static. For courtyard spaces with strong adaptability, designers can appropriately open up the courtyard or renovate the courtyard. This can not only enhance the activity of the neighborhood, but also attract more tourists to engage in consumption activities in public spaces, thereby driving the economic development of the neighborhood. The specific ways of courtyard opening and courtyard renovation can be diversified, such as adding public leisure facilities, creating characteristic landscape nodes, etc., to enrich the spatial hierarchy and functional layout of the block.
In terms of rational planning of functional zoning, designers need to scientifically sort out and adjust the business formats of the block [49]. For those newly added business clusters that do not conform to the style of the neighborhood, they should be appropriately transferred and replaced. This helps to maintain the overall style and characteristics of the neighborhood, while meeting the diverse needs of residents and tourists. In the functional blocks of the existing protection plan, designers not only need to retain traditional formats that provide residents’ living services, such as grocery stores and tea houses, but also actively implant new formats, such as creative markets and art exhibitions, to enhance the vitality and attractiveness of the block.
The introduction of new business formats can not only enrich the functional formats of the block, but also bring freshness and a sense of the times to the block. For example, designers can transform abandoned industrial plants into creative industry parks to attract creative talents such as artists and designers to settle in. Alternatively, idle commercial spaces can be transformed into distinctive themed restaurants or cafes, becoming new landmarks for tourists to check-in. The implantation of these new business models can not only enhance the economic value of the neighborhood, but also promote the inheritance and innovation of the neighborhood culture [50].

4.2. Genetic Inheritance and Control of Biomarkers

In the process of urban renewal and historical block protection, the inheritance and control of landmark genes is an important link to ensure the continuation of block characteristics and cultural heritage [13]. For historical buildings that have been clearly designated and listed as protected objects, designers must adopt an extremely cautious attitude and comprehensively protect the historical, artistic, and social value elements they contain. These elements not only constitute the unique cultural identity of the neighborhood, but also an important component of urban memory. Therefore, in the protection work, designers should carefully analyze the characteristics and value of each historical building, formulate targeted protection measures, and ensure the complete preservation of these valuable historical heritages.
On the basis of comprehensive analysis of retention, renovation, and demolition, designers can appropriately add buildings and structures that are in harmony with the traditional style of the neighborhood to solve the problem of insufficient public service facilities in residential areas. The addition of new buildings should not only meet the needs of modern life, but also maintain harmony and unity with the overall style of the block, avoiding abrupt modern designs that damage the historical charm of the block. In this process, designers should fully respect the historical and cultural background of the neighborhood, integrate modern functions into traditional architectural forms through clever design techniques, and achieve a perfect fusion of history and modernity.
Color, as an important component of visual perception, plays a crucial role in shaping the style of a neighborhood. Therefore, designers must strictly follow the color control requirements for the traditional style area of “one garden and twelve squares” in the “Jinan Urban Color General Guidelines”. In the selection of facade colors for new buildings, strong contrasts, fabrications, and rigid color schemes should be avoided to ensure a high degree of color coordination between the new building and surrounding buildings. At the same time, the continuous facades of architectural complexes should pay attention to the changes in color rhythm. By flexibly using transitional colors, the harmony between individual buildings can be enhanced, creating a unified and varied street style.
During this process, designers should be particularly cautious in using colors with caution (except for special buildings and structures) to avoid problems such as large differences in color brightness, disharmony in hue, and high saturation. The harmonious unity of colors is not only related to the overall beauty of the neighborhood, but also to the inheritance and expression of the neighborhood culture. Therefore, in color planning and design, designers should fully consider the historical and cultural background of the neighborhood, as well as the aesthetic needs of residents and tourists. Through scientific and reasonable color matching, designers can create a neighborhood environment that is both rich in historical heritage and modern atmosphere.
In summary, the inheritance and control of marker genes play a crucial role in the protection and renewal of neighborhoods. By comprehensively protecting historical buildings, appropriately adding buildings and structures that are coordinated with the street style, and strictly following color control requirements, designers can ensure the continuation of the street’s characteristics and cultural heritage, creating a living environment that is both historical and modern for residents and tourists.

4.3. Genetic Inheritance and Control of Green Landscape

In the process of urban block renewal and historical preservation, the inheritance and control of green landscape genes is an indispensable part. It is not only related to the improvement of the ecological environment of the block, but also an important manifestation of the cultural characteristics of the block. Designers must give special attention and protection to precious trees that have been clearly designated as ancient and famous trees. These trees are not only natural heritage, but also witnesses to the history of the neighborhood, carrying rich cultural significance. Therefore, detailed registration and special labeling should be carried out, and strict protection measures should be formulated to prevent damage from natural factors and human activities, ensure their healthy growth, and continue to add greenery and vitality to the neighborhood.
In addition, designers should conduct a comprehensive inspection of all trees in the neighborhood, update the protection list based on factors such as age, health status, and historical and cultural value of the trees, and ensure that every valuable tree receives the protection and appreciation it deserves.
For roads with wide streets and a large number of lanes, designers can further enrich the types of greenery and enhance the ecological and landscape value of the roads. These types of roads often serve the main function of urban transportation, with high traffic volume and complex road conditions. Through careful planning, designers can use shrub vegetation as a natural divider, which not only effectively divides different lanes and improves road safety, but also increases road green coverage and enhances the perception of low angle greenery, allowing pedestrians to enjoy the lush scenery while walking.
At the same time, in the planting of roadside trees, designers should reasonably control the planting density, ensuring that the trees have sufficient growth space and that the roadside trees can form a continuous green shade belt, providing pedestrians with a comfortable environment for shade and summer escape. For roads with small street widths and no surplus space for planting roadside trees, designers can innovate by setting up a small number of movable green facilities, such as potted plants, in front of the ground floor commercial area. This will not occupy too much space, but also increase the perception of green space on the road, creating a vibrant neighborhood atmosphere.
For protected buildings with walls and courtyards, designers can add appropriate three-dimensional greening along the street, such as wall greening, roof greening, etc. This can not only enrich the greening level and enhance the overall landscape effect of the block, but also provide additional ecological barriers for the protected buildings, helping to maintain the microclimate stability inside the building.
In the process of neighborhood renewal, designers should also actively plan and construct public green landscape parks. These parks are not only good places for residents to relax and entertain, but also key elements for improving the spatial environment of the neighborhood, enhancing the quality of life and happiness of community residents. Through carefully designed green landscapes, leisure facilities, and cultural elements, designers can create uniquely charming public spaces in the neighborhood, allowing residents to enjoy the natural beauty while also feeling the profound cultural heritage of the neighborhood.
In summary, the inheritance and control of green landscape genes play a crucial role in the renewal of neighborhoods and the protection of historical landscapes. By comprehensively protecting ancient and famous trees, enriching road greening types, reasonably controlling the planting density of roadside trees, innovating greening forms, and constructing public green landscape parks, designers can create a more livable, beautiful, and culturally rich ecological environment for the neighborhood, allowing residents and tourists to enjoy the beauty of nature and feel the charm of culture in the neighborhood.

5. Conclusions

Based on the innovative theoretical framework of spatial genes, a comprehensive and in-depth exploration and detailed analysis have been conducted on the traditional style areas of “one garden and twelve squares”, which contain profound historical heritage and rich cultural connotations. In this process, four levels of genes were successfully extracted from this land full of stories, forming a multidimensional and multi-level analysis system. The establishment of this system aims to comprehensively and deeply analyze the spatial characteristics and historical value of the region, providing scientific and reasonable basis and practical suggestions for protection and renewal work under different priorities.
At the fourth level of the genetic hierarchy, in-depth analysis was first focused on the block texture. The texture of a block, as the skeleton and thread of urban space, not only carries the memory of history, but also contains the essence of culture. Through detailed surveying and mapping work, the unique street and alley layout of “One Garden and Twelve Alleys” was revealed. The staggered arrangement of buildings and the carefully designed distribution of public spaces together outline a vivid historical picture. These features not only reflect the spatial structure of the neighborhood, but also reveal the social changes and cultural heritage behind it.
Subsequently, in-depth exploration and research were conducted on the value system structure. These buildings are like witnesses to history, quietly telling stories of the past and conveying the power of culture. Each building has been evaluated and classified in detail based on multiple dimensions such as historical value, artistic value, and scientific value. During this process, many buildings with extremely high conservation value were discovered. They are not only treasures of history, but also cultural treasures that designers need to cherish and inherit even more.
In addition, color characteristics are also one of the important genes that cannot be ignored in the “one garden and twelve squares”. Color, as an important component of visual language, not only adds rich visual layers to neighbors, but also cleverly conveys regional culture and historical emotions. Detailed research and statistical analysis were conducted on the architecture, landscape, and decorative colors of the block, and its unique color system and matching rules were extracted. These colors, like a beautiful string of musical notes, together compose the historical and cultural song of the neighborhood.
The overall research has made pioneering explorations in the human-centered green vision. The green visual rate, as an important indicator for measuring the richness of urban green spaces, is of great significance in improving residents’ quality of life and creating a livable environment. Visualization techniques of deep learning to conduct 3D analysis and evaluation of community green spaces were introduced. This indicator not only reflects the richness of nearby green vegetation, but also simulates the visual experience of residents walking, thus being closer to people’s actual needs and feelings. This study provides strong data support and scientific basis for the greening renovation of residential areas.
Through in-depth analysis and evaluation of nearby genes, a unique genetic map of “One Garden and Twelve Blocks” has been successfully drawn. This map is like a beautiful historical painting, not only presenting the history and cultural heritage of the community comprehensively, but also pointing out the direction for its future development. On this basis, targeted inheritance guidance and control strategies for the “One Garden, Twelve Blocks” were proposed. These strategies aim to protect the historical features and cultural essence of heritage blocks, while promoting their organic integration and sustainable development with modern cities. Emphasize the development while protecting, and strive to inject new vitality and momentum into the surrounding areas while respecting history and culture. Through scientific and reasonable protection and renewal measures, it is hoped that the “One Garden, Twelve Floors” will shine brighter in the new era and become a model for urban culture and historical inheritance.

Author Contributions

Conceptualization, Y.X. and P.L.; methodology, Y.X. and A.L.; software, Y.X.; validation, P.L. and Z.L.; formal analysis, P.L.; investigation, P.L.; resources, Y.X.; data curation, Y.X.; writing—original draft preparation, P.L.; writing—review and editing, Y.X. and Z.L.; visualization, Y.X. and A.L.; supervision, H.J.; project administration, H.J.; funding acquisition, P.L. All authors have read and agreed to the published version of the manuscript.

Funding

This research was funded by National Natural Science Foundation of China (52408077); Shandong Province Housing and Urban Rural Construction Science and Technology Plan (2024RKX-CSGX027); Technology Innovation Center for Cultural Heritage Conservation and Regeneration of National Territory Space, Ministry of Natural Resources (20240403); Shandong Province Social Science Planning Research Project (24BLYJ05).

Data Availability Statement

The data presented in this study are available within this article.

Conflicts of Interest

Peipei Li was employed by the company Tongyuan Design Group Co., Ltd. The remaining authors declare that the research was conducted in the absence of any commercial or financial relationships that could be construed as a potential conflict of interest.

References

  1. Santander, A.A.; Garai-Olaun, A.A. Urban Planning and Sustainable Development in the 21st Century, Conceptual and Management Issues. IOP Conf. Ser. Earth Environ. Sci. 2016, 44, 032005. [Google Scholar] [CrossRef]
  2. Indre, G.-V.; Jurga, V. Influence of Urban Growth on Manor Residencies: The Case of Kaunas, Lithuania. In Proceedings of the Urban Heritage: Research, Interpretation, Education Scientific Conference, Vilnius, Lithuania, 25–26 September 2007; pp. 146–155. [Google Scholar]
  3. Rollo, J.; Barker, S. Perceptions of Place-evaluating experiential qualities of streetscapes. In Proceedings of the SOAC 2013 6th State of Australian Cities Conference, Sydney, Australia, 26–29 November 2013; pp. 1–11. [Google Scholar]
  4. Conzen, M.R.G. Alnwick, Northumberland: A Study in Town-Plan Analysis. Trans. Pap. Inst. Br. Geogr. 1960, 27, iii-122. [Google Scholar] [CrossRef]
  5. Whitehand, J.W.R. British urban morphology: The Conzenian tradition. Urban Morphol. 2001, 5, 103–109. [Google Scholar] [CrossRef]
  6. Hillier, B.; Hanson, J. The Social Logic of Space; Cambridge University Press: Cambridge, UK, 1984. [Google Scholar]
  7. Fethi, I. The Case for Protecting the Cultural Heritage of Iraq with Special Reference to Baghdad Including a Comprehensive Inventory of Its Areas and Buildings of Historic or Architectural Interest. Ph.D. Thesis, University of Sheffield, Sheffield, UK, 1978. [Google Scholar]
  8. Eisenman, P. Palladio Virtuel; Yale University Press: New Haven, UK, 2015. [Google Scholar]
  9. Xu, L.; Ping, L.; Dan, L. The hotspot evolution, current status review, and trend outlook of urban morphology gene research. Urban Dev. Res. 2019, 26, 67–75. [Google Scholar]
  10. Jin, D.; Runqing, S.; Wenlong, L.; Jinhua, L.; Ying, J. Spatial Gene. Urban Plan. 2019, 43, 14–21. [Google Scholar]
  11. Secchi, B. Collage City. In L’architettura Come Testo e la Figura di Colin Rowe; Marzo, M., Ed.; Marsilio: Venice, Italy, 2010; pp. 146–153. [Google Scholar]
  12. Leila, M.M.S.A.; Albarqawi, W. The Adopted Urban and Heritage Preservation Methodologies in the Arab World: A Review Article. Rend. Lincei Sci. Fis. Nat. 2023, 34, 347–368. [Google Scholar] [CrossRef]
  13. Farkoushi, M.G.; Hong, S.; Sohn, H.-G. Generating Seamless Three-Dimensional Maps by Integrating Low-Cost Unmanned Aerial Vehicle Imagery and Mobile Mapping System Data. Sensors 2025, 25, 822. [Google Scholar] [CrossRef]
  14. Bianca, S. Urban Form in the Arab World; Thames&Hudson: London, UK, 2000. [Google Scholar]
  15. Al-Hafith, O.; Satish, B.K.; Bradbury, S.; De Wilde, P. The Impact of Courtyard Compact Urban Fabric on Its Shading: Case Study of Mosul City, Iraq. Energy Procedia 2017, 122, 889–894. [Google Scholar] [CrossRef]
  16. Vestena, K.d.M.; Camboim, S.P.; Brovelli, M.A.; dos Santos, D.R. Investigating the Performance of Open-Vocabulary Classification Algorithms for Pathway and Surface Material Detection in Urban Environments. ISPRS Int. J. Geo-Inf. 2024, 13, 422. [Google Scholar] [CrossRef]
  17. Martinat, S.; Navratil, J.; Hollander, J.B.; Trojan, J.; Klapka, P.; Klusacek, P.; Kalok, D. Re-reuse of regenerated brownfields: Lessons from an Eastern European post-industrial city. J. Clean. Prod. 2018, 188, 536–545. [Google Scholar] [CrossRef]
  18. Qiu, N.; Li, W.; Cui, D.; Du, M.; Xing, Z.; Cui, D.; Xinyu, H. Reassessing the non-linear causal link between long-duration commuting and self-rated health: Do behavioral preferences and built environment matter? Front. Public Health 2024, 12, 1452014. [Google Scholar] [CrossRef] [PubMed]
  19. Vardopoulos, I. Critical sustainable development factors in the adaptive reuse of urban industrial buildings. A fuzzy DEMATEL approach. Sustain. Cities Soc. 2023, 50, 101684. [Google Scholar] [CrossRef]
  20. Glumac, B.; Islam, N. Housing preferences for adaptive re-use of office and industrial buildings: Demand side. Sustain. Cities Soc. 2020, 62, 102379. [Google Scholar] [CrossRef]
  21. Duan, J.; Hillier, B.; Shao, S.; Dai, X. Space Syntax and Urban Planning; Southeast University: Nanjing, China, 2007; pp. 38–46. [Google Scholar]
  22. Watts, D.J. Six Degrees of Separation: Science in an Age of Interconnectedness; Chen, Y., Translator; Renmin University of China Press: Beijing, China, 2011. [Google Scholar]
  23. Architectural Design Sourcebook Editorial Committee. Architectural Design Dataset, 3rd ed.; China Construction Industry Press: Beijing, China, 2017. [Google Scholar]
  24. Xu, Y.; Rollo, J.; Esteban, Y. Evaluating Experiential Qualities of Historical Streets in Nanxun Canal Town through a Space Syntax Approach. Buildings 2021, 11, 544. [Google Scholar] [CrossRef]
  25. Bandarin, F.; Van Oers, R. Urban DNA and sustainable development: A study of historical cities in the Global South. J. Cult. Herit. Manag. Sustain. Dev. 2023, 13, 145–160. [Google Scholar]
  26. Oevermann, H.; Degenkolb, J.; Dießler, A.; Karge, S.; Peltz, U. Participation in the Reuse of Industrial Heritage Sites: The Case of Oberschöneweide, Berlin. Int. J. Herit. Stud. 2016, 22, 43–58. [Google Scholar] [CrossRef]
  27. Batty, M. Inventing Future Cities; MIT Press: Cambridge, MA, USA, 2018. [Google Scholar]
  28. Jiang, B. Geospatial analysis requires a different way of thinking: The problem of spatial heterogeneity. GeoJournal 2019, 84, 1–13. [Google Scholar]
  29. GB 50016-2014; Code for Fire Protection in Building Design. Ministry of Housing and Urban-Rural Development of the People’s Republic of China: Beijing, China, 2014.
  30. Lynch, K. The Image of the City; MIT Press: Cambridge, MA, USA, 1960; Volume 11. [Google Scholar]
  31. Montello, D.R. The Contribution of Space Syntax to a Comprehensive Theory of Environmental Psychology. In Proceedings of the 6th International Space Syntax Symposium, Istanbul, Turkey, 12–15 June 2007; Available online: https://citeseerx.ist.psu.edu/document?repid=rep1&type=pdf&doi=5fa77d18672ef3b614a307cb71fe30bcd57dab59 (accessed on 27 March 2025).
  32. Jones, D. Evolution and significance of the regeneration reserve heritage landscape of Broken Hill: History, values and significance. Hist. Environ. 2016, 28, 40–57. [Google Scholar]
  33. Xu, Y.; Rollo, J.; Jones, D.S.; Esteban, Y.; Tong, H.; Mu, Q. Towards Sustainable Heritage Tourism: A Space Syntax-Based Analysis Method to Improve Tourists’ Spatial Cognition in Chinese Historic Districts. Buildings 2020, 10, 29. [Google Scholar] [CrossRef]
  34. Batty, M.; Longley, P. Fractal cities: A geometry of form and function. Environ. Plan. B Urban Anal. City Sci. 2020, 47, 243–260. [Google Scholar]
  35. Qiu, N.; Cheng, J.; Zhang, T. Spatial disparity and structural inequality in disability patterns across Tianjin municipality: A multiple deprivation perspective. Habitat Int. 2022, 130, 102685. [Google Scholar] [CrossRef]
  36. Kurokawa, K. Kisho Kurokawa’s Urban Design Ideas and Methods; Li, Q., Translator; China Architecture Industry Press: Beijing, China, 2010. [Google Scholar]
  37. Clark, J. Adaptative Reuse of Industrial Heritage: Opportunities & Challenges; Heritage Council of Victoria: Melbourne, VIC, Australia, 2013; 20p. [Google Scholar]
  38. Qiu, N.; Xing, Z.; Han, X.; Du, M. Chrono-urbanism in action: Collaborative governance for heritage preservation and livability in Beijing’s Hutongs. Cities 2025, 160, 105841. [Google Scholar] [CrossRef]
  39. Yung, E.H.; Chan, E.H. Implementation challenges to the adaptive reuse of heritage buildings: Towards the goals of sustainable, low carbon cities. Habitat Int. 2012, 36, 352–361. [Google Scholar] [CrossRef]
  40. Conejos, S.; Langston, C.; Smith, J. (Eds.) Improving the Implementation of Adaptive Reuse Strategies for Historic Buildings. In Proceedings of the International Forum of Studies Titled SAVE HERITAGE: Safeguard Architectural, Visual, Environmental, Aversa, Italy, 9–11 June 2011. [Google Scholar]
  41. Qiu, N.; Zhang, T.; Cheng, J. Examining the impact of spatial accessibility to rehabilitation facilities on the degree of disability: A heterogeneity perspective. SSM-Popul. Health 2023, 23, 101489. [Google Scholar] [CrossRef]
  42. Du, M.; Xia, S.; Qiu, N. Sorrow under prosperity: How downtown residence influences the welfare of disabled people in China. J. Asian Public Policy 2024, 1–20. [Google Scholar] [CrossRef]
  43. Koo, B.W.; Guhathakurta, S.; Botchwey, N.; Hipp, A. Can good microscale pedestrian streetscapes enhance the benefits of macroscale accessible urban form? An automated audit approach using Google street view images. Landsc. Urban Plan. 2023, 237, 104816. [Google Scholar] [CrossRef]
  44. Xu, Y.; Tong, H.; Chen, M.; Rollo, J.; Zhang, R. Examining the urban regeneration of public cultural space using multi-scale geospatial data: A case study of the historic district in Jinan, China. Front. Built Environ. 2023, 9, 1328157. [Google Scholar] [CrossRef]
  45. Singh, J. Environmental conservation of medieval Telˇc Heritage Castle, Czech Republic: Detailed explanation of the building management and environmental control philosophy required to preserve 14th-century structures. Build. Res. Inf. 1994, 22, 222–227. [Google Scholar] [CrossRef]
  46. Jones, D.; Beza, B.B. An Indigenous perspective on sustainability citizenship. In Sustainability Citizenship and Cities: Theory and Practice; Horne, R., Fien, J., Beza, B., Nelson, A., Eds.; Routledge: Abingdon, UK, 2016; pp. 150–162. [Google Scholar]
  47. Xu, Y.; Rollo, J.; Esteban, Y.; Tong, H.; Yin, X. Developing a Comprehensive Assessment Model of Social Value with Respect to Heritage Value for Sustainable Heritage Management. Sustainability 2021, 13, 13373. [Google Scholar] [CrossRef]
  48. Qiu, N.; Zhang, T.; Cheng, J.; Lv, Y. Spatio-Temporal Disparity in the Inequality and Determinants of Disability-Related Multiple Deprivation between 2010 and 2020 in Tianjin Municipality, China. Tijdschrift voor Economische en Sociale Geografie 2025. [Google Scholar] [CrossRef]
  49. Marshall, S. Urban DNA and smart cities: A framework for integrating heritage conservation with urban development. Cities 2021, 120, 103456. [Google Scholar]
  50. Xu, Y.; Tong, H.; Liu, J.; Su, Y.; Li, M. An Assessment of the Urban Streetscape Using Multiscale Data and Semantic Segmentation in Jinan Old City, China. Buildings 2024, 14, 2687. [Google Scholar] [CrossRef]
Figure 1. Research framework.
Figure 1. Research framework.
Buildings 15 01408 g001
Figure 2. Spatial genetic theoretical framework.
Figure 2. Spatial genetic theoretical framework.
Buildings 15 01408 g002
Figure 3. Workday heatmap.
Figure 3. Workday heatmap.
Buildings 15 01408 g003
Figure 4. Weekend heatmap.
Figure 4. Weekend heatmap.
Buildings 15 01408 g004
Figure 5. Block function plan.
Figure 5. Block function plan.
Buildings 15 01408 g005
Figure 6. Analysis of courtyard space organization, block texture, and road relation.
Figure 6. Analysis of courtyard space organization, block texture, and road relation.
Buildings 15 01408 g006
Figure 7. Block greening diagram.
Figure 7. Block greening diagram.
Buildings 15 01408 g007
Figure 8. Selection of collection points.
Figure 8. Selection of collection points.
Buildings 15 01408 g008
Figure 9. Capture point shooting.
Figure 9. Capture point shooting.
Buildings 15 01408 g009
Figure 10. Semantic segmentation of collection points.
Figure 10. Semantic segmentation of collection points.
Buildings 15 01408 g010
Figure 11. Landscape analysis of each street.
Figure 11. Landscape analysis of each street.
Buildings 15 01408 g011
Disclaimer/Publisher’s Note: The statements, opinions and data contained in all publications are solely those of the individual author(s) and contributor(s) and not of MDPI and/or the editor(s). MDPI and/or the editor(s) disclaim responsibility for any injury to people or property resulting from any ideas, methods, instructions or products referred to in the content.

Share and Cite

MDPI and ACS Style

Li, P.; Xu, Y.; Liu, Z.; Jiang, H.; Liu, A. Evaluation and Optimization of Urban Street Spatial Quality Based on Street View Images and Machine Learning: A Case Study of the Jinan Old City. Buildings 2025, 15, 1408. https://doi.org/10.3390/buildings15091408

AMA Style

Li P, Xu Y, Liu Z, Jiang H, Liu A. Evaluation and Optimization of Urban Street Spatial Quality Based on Street View Images and Machine Learning: A Case Study of the Jinan Old City. Buildings. 2025; 15(9):1408. https://doi.org/10.3390/buildings15091408

Chicago/Turabian Style

Li, Peipei, Yabing Xu, Zichuan Liu, Haitao Jiang, and Anzhen Liu. 2025. "Evaluation and Optimization of Urban Street Spatial Quality Based on Street View Images and Machine Learning: A Case Study of the Jinan Old City" Buildings 15, no. 9: 1408. https://doi.org/10.3390/buildings15091408

APA Style

Li, P., Xu, Y., Liu, Z., Jiang, H., & Liu, A. (2025). Evaluation and Optimization of Urban Street Spatial Quality Based on Street View Images and Machine Learning: A Case Study of the Jinan Old City. Buildings, 15(9), 1408. https://doi.org/10.3390/buildings15091408

Note that from the first issue of 2016, this journal uses article numbers instead of page numbers. See further details here.

Article Metrics

Back to TopTop