Transition to Green Building Through Retrofitting: Quantitative Analysis of Appropriate Sizing of Lighting, Cooling and Water Consumption Using Parametric Variations in Residential Building
Abstract
1. Introduction
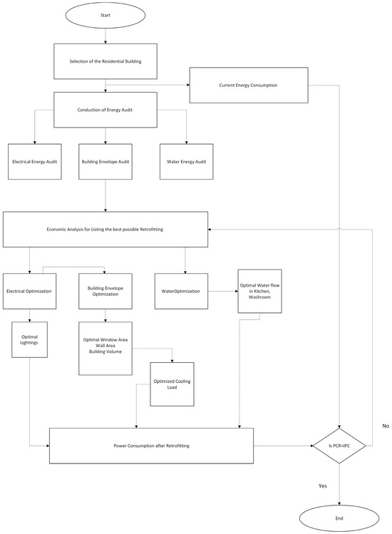
2. Methodology
2.1. Energy Profiling of the Residential Unit
- The type of lights installed in the residential units are the same to keep the illuminance level simpler for analysis, which will help to evaluate the number of fixtures.
- The WWR of all windows in the residential building was kept the same.
2.2. Parametric Sizing in a Residential Unit
2.3. Lighting Energy Audit
2.4. Building Cooling Load
- Qc = cooling requirements (W/m2)
- WWR = wall-to-window ratio (dimensionless)
- SHGC = solar heat gain coefficient (dimensionless)
- SC = shading coefficient (dimensionless)
- UA = overall thermal transmittance (W/m2K)
- ΔT = temperature difference between indoors and outdoors (K)
2.5. Water Audit
2.6. Objective Function
- W_shower_flow_rate is the water flow rate for the shower (L/min);
- W_kitchen_faucet_flow_rate is the water flow rate for the kitchen faucet (L/min);
- W_washroom_flush_flow_rate is the water flow rate for washroom flush (L/min);
- W_washroom_faucet_flow_rate is the water flow rate for the washroom faucet (L/min).
3. Results
Lighting
4. Conclusions
Author Contributions
Funding
Data Availability Statement
Acknowledgments
Conflicts of Interest
References
- Wen, B.; Musa, S.N.; Onn, C.C.; Ramesh, S.; Liang, L.; Wang, W.; Ma, K. The role and contribution of green buildings on sustainable development goals. Build. Environ. 2020, 185, 107091. [Google Scholar] [CrossRef]
- Hanzala, M.; Memon, Z.; Hussain, M.I.; Azeem, F.; Shahzad, N.; Kim, J.T. Fuzzy-Logic-Based Cascaded Decentralized Control and Power Quantification of Residential Buildings for Effective Energy Load Management. Buildings 2024, 14, 2896. [Google Scholar] [CrossRef]
- Scheuer, C.; Keoleian, G.A.; Reppe, P. Life cycle energy and environmental performance of a new university building: Modeling challenges and design implications. Energy Build. 2003, 35, 1049–1064. [Google Scholar] [CrossRef]
- Güçyeter, B.; Günaydın, H.M. Optimization of an envelope retrofit strategy for an existing office building. Energy Build. 2012, 55, 647–659. [Google Scholar] [CrossRef]
- Ma, Z.; Cooper, P.; Daly, D.; Ledo, L. Existing building retrofits: Methodology and state-of-the-art. Energy Build. 2012, 55, 889–902. [Google Scholar] [CrossRef]
- Bertone, E.; Stewart, R.A.; Sahin, O.; Alam, M.; Zou, P.X.; Buntine, C.; Marshall, C. Guidelines, barriers and strategies for energy and water retrofits of public buildings. J. Clean. Prod. 2018, 174, 1064–1078. [Google Scholar] [CrossRef]
- Su, Y.; Wang, L.; Feng, W.; Zhou, N.; Wang, L. Analysis of green building performance in cold coastal climates: An in-depth evaluation of green buildings in Dalian, China. Renew. Sustain. Energy Rev. 2021, 146, 111149. [Google Scholar] [CrossRef]
- Li, X.; Lin, M.; Jiang, M.; Jim, C.Y.; Liu, K.; Tserng, H. BIM and orthogonal test methods to optimize the energy consumption of green buildings. J. Civ. Eng. Manag. 2024, 30, 670–690. [Google Scholar] [CrossRef]
- Feng, Z.; Ge, M.; Meng, Q. Enhancing Energy Efficiency in Green Buildings Through Artificial Intelligence. Appl. Sci. Eng. J. Adv. Res. 2024, 3, 10–17. [Google Scholar] [CrossRef]
- Gil-Ozoudeh, I.; Iwuanyanwu, O.; Okwandu, A.C.; Ike, C.S. The role of passive design strategies in enhancing energy efficiency in green buildings. Eng. Sci. Technol. J. 2022, 3, 71–91. [Google Scholar] [CrossRef]
- Razmjoo, A.; Nezhad, M.M.; Kaigutha, L.G.; Marzband, M.; Mirjalili, S.; Pazhoohesh, M.; Memon, S.; Ehyaei, M.A.; Piras, G. Investigating smart city development based on green buildings, electrical vehicles and feasible indicators. Sustainability 2021, 13, 7808. [Google Scholar] [CrossRef]
- Wan, S.; Ding, G.; Runeson, G.; Liu, Y. Sustainable buildings’ energy-efficient retrofitting: A study of large office buildings in Beijing. Sustainability 2022, 14, 1021. [Google Scholar] [CrossRef]
- Li, Q.; Zhang, L.; Zhang, L.; Wu, X. Optimizing energy efficiency and thermal comfort in building green retrofit. Energy 2021, 237, 121509. [Google Scholar] [CrossRef]
- Danial, C.E.; Mahmoud, A.H.A.; Tawfik, M.Y. Methodology for retrofitting energy in existing office buildings using building information modelling programs. Ain Shams Eng. J. 2023, 14, 102175. [Google Scholar] [CrossRef]
- Banti, N.; Ciacci, C.; Di Naso, V.; Bazzocchi, F. Green walls as retrofitting measure: Influence on energy performance of existing industrial buildings in Central Italy. Buildings 2023, 13, 369. [Google Scholar] [CrossRef]
- Mousavi, S.; Gheibi, M.; Wacławek, S.; Smith, N.R.; Hajiaghaei-Keshteli, M.; Behzadian, K. Low-energy residential building optimisation for energy and comfort enhancement in semi-arid climate conditions. Energy Convers. Manag. 2023, 291, 117264. [Google Scholar] [CrossRef]
- Marzouk, M.; El-Maraghy, M.; Metawie, M. Assessing retrofit strategies for mosque buildings using TOPSIS. Energy Rep. 2023, 9, 1397–1414. [Google Scholar] [CrossRef]
- Ayoobi, A.W.; Inceoğlu, M. Developing an Optimized Energy-Efficient Sustainable Building Design Model in an Arid and Semi-Arid Region: A Genetic Algorithm Approach. Energies 2024, 17, 6095. [Google Scholar] [CrossRef]
- Pacheco-Torres, R.; Etxebarria-Berrizbeitia, S.; Gago, E.J. Influence of urban density on energy retrofit of building stock: Case study of Spain. Archit. Eng. Des. Manag. 2024, 26, 1832–1855. [Google Scholar] [CrossRef]
- Ardiani, N.; Sharples, S.; Mohammadpourkarbasi, H. Multi-objective optimisation of energy retrofit in hot-humid climates’ office building. In Proceeding of the 10th International Conference S.ARCH-2023, Berlin, Germany, 4–6 April 2023. [Google Scholar]
- Ghazwani, K.; Beach, T.; Rezgui, Y. Energy Retrofitting Using Advanced Building Envelope Materials for Sustainable Housing: A review. Build. Environ. 2024, 267, 112243. [Google Scholar] [CrossRef]
- Gago, E.J.; Muneer, T.; Knez, M.; Köster, H. Natural light controls and guides in buildings. Energy saving for electrical lighting, reduction of cooling load. Renew. Sustain. Energy Rev. 2015, 41, 1–13. [Google Scholar] [CrossRef]
- Lin, Z.; Deng, S. Sizing room air conditioners used in sleeping environments in the subtropics. Energy Convers. Manag. 2006, 47, 1851–1856. [Google Scholar] [CrossRef]
- Sahu, S.K. Cooling Load Estimation for a Multi-Story Office Building. Ph.D. Thesis, Department of Mechanical Engineering, National Institute of Technology Rourkel, Rourkel, India, 2014. [Google Scholar]
- Singh, S.K. Thermal design guidelines for optimizing shell-and-tube heat exchangers. Chem. Eng. 2015, 122, 54. [Google Scholar]
- Troup, L.; Phillips, R.; Eckelman, M.J.; Fannon, D. Effect of window-to-wall ratio on measured energy consumption in US office buildings. Energy Build. 2019, 203, 109434. [Google Scholar] [CrossRef]
- Lechner, N. Heating, Cooling, Lighting: Sustainable Design Methods for Architects; John Wiley & Sons: Hoboken, NJ, USA, 2015; ISBN 978-1118988196. [Google Scholar]
- Sattar, M.; Azeem, F.; Memon, Z.; Zidan, H.; Baig, S. Feasibility Assessment of Rural Hybrid Microgrid Using Canal-Based Microhydel Resources: A Case Study of Renala Khurd Pakistan. Sustainability 2022, 14, 15417. [Google Scholar] [CrossRef]
- EDGE. EDGE User Guide Part 1: Building Certification Guidance, version 3; International Finance Corporation: Washington, DC, USA, 2024. [Google Scholar]
- Khan, H.F.; Arif, M.A.; Intikhab, S.; Arshad, S.A. Quantifying Household Water Use and Its Determinants in Low-Income, Water-Scarce Households in Karachi. Water 2023, 15, 3400. [Google Scholar] [CrossRef]
- Sana, Y. Determining Basic Household Water Consumption Pattern Estimation of Piped Water Coverage of Rawal Town. Master’s Thesis, International Islamic University, Islamabad, Pakistan, 2010. [Google Scholar]














| Room Wise Appliance Details | |||
|---|---|---|---|
| Rooms | Appliances | ||
| Bedrooms (×3) | LED Bulbs | Inverter AC (1.5 ton) | Ceiling Fans |
| LED Tube Lights | Air Evap. Cooler | Heater | |
| Drawing | LED Bulbs | Inverter AC (1.5 ton) | Ceiling Fans |
| Lounge/Dining | LED Bulbs | Inverter AC (1.5 ton) | LCD TV (40″) |
| Ceiling Fans | — | — | |
| Bathroom (×4) | LED Bulbs | Geyser | Exhaust Fans |
| Kitchen | LED Bulbs | Toaster | Conventional Fridge |
| Exhaust Fans | Juicer | Microwave Oven | |
| Hood | Water Dispenser | — | |
| Store | LED Bulbs | UPS + Battery | — |
| Balcony and Passage | LED Bulbs | — | — |
| Other Appliances | Water Pump | Electric Iron | Laptop Charger |
| Heater | Mobile Charger | Computer | |
| Washing Machine | Vacuum Cleaner | — | |
| Room | Lux | Lumens | Number of Fixtures |
|---|---|---|---|
| Drawing Room | 300 | 800 | 26 |
| Dining Room | 300 | 800 | 37 |
| Servant Room | 220 | 800 | 6 |
| Kitchen | 100 | 800 | 4 |
| Bedroom | 200 | 800 | 12 |
| CU 0.5 | 0.5 |
| Room | Lux | Lumens | Number of Fixtures |
|---|---|---|---|
| Drawing Room | 300 | 800 | 12 |
| Dining Room | 300 | 800 | 21 |
| Servant Room | 220 | 800 | 4 |
| Kitchen | 100 | 800 | 3 |
| Bedroom | 200 | 800 | 6 |
| CUI | 0.8 |
| Room | Room Area | WWR | Cooling @ 5 WWR | kWh |
|---|---|---|---|---|
| Dining Room | 36.3 | 5 | 79 | 2.8677 |
| Servant Room | 7.4 | 5 | 79 | 0.5846 |
| Bedroom | 18.9 | 5 | 79 | 1.4931 |
| Drawing Room | 20.8 | 5 | 79 | 1.6432 |
| Room | Room Area | WWR | Cooling @ 5 WWR | kWh |
|---|---|---|---|---|
| Dining Room | 36.3 | 3 | 76.5 | 2.77695 |
| Servant Room | 7.4 | 3 | 76.5 | 0.5661 |
| Bedroom | 18.9 | 3 | 76.5 | 1.44585 |
| Drawing Room | 20.8 | 3 | 76.5 | 1.5912 |
| Measurement Parameters | Current Estimated Utilization (Liter/Cycle) | Optimal Values (Liter/Cycle) | Difference (Liters/Cycle) |
|---|---|---|---|
| shower water usage | 60 | 59.36 | 1.36 |
| kitchen faucet water usage | 10 | 5.21 | 4.79 |
| washroom flush water usage | 13 | 5.03 | 7.97 |
| washroom faucet water usage | 3.4 | 2.54 | 0.86 |
Disclaimer/Publisher’s Note: The statements, opinions and data contained in all publications are solely those of the individual author(s) and contributor(s) and not of MDPI and/or the editor(s). MDPI and/or the editor(s) disclaim responsibility for any injury to people or property resulting from any ideas, methods, instructions or products referred to in the content. |
© 2025 by the authors. Licensee MDPI, Basel, Switzerland. This article is an open access article distributed under the terms and conditions of the Creative Commons Attribution (CC BY) license (https://creativecommons.org/licenses/by/4.0/).
Share and Cite
Azeem, F.; Memon, Z.; Ammar, A. Transition to Green Building Through Retrofitting: Quantitative Analysis of Appropriate Sizing of Lighting, Cooling and Water Consumption Using Parametric Variations in Residential Building. Buildings 2025, 15, 939. https://doi.org/10.3390/buildings15060939
Azeem F, Memon Z, Ammar A. Transition to Green Building Through Retrofitting: Quantitative Analysis of Appropriate Sizing of Lighting, Cooling and Water Consumption Using Parametric Variations in Residential Building. Buildings. 2025; 15(6):939. https://doi.org/10.3390/buildings15060939
Chicago/Turabian StyleAzeem, Fawad, Zulfiqar Memon, and Abdullah Ammar. 2025. "Transition to Green Building Through Retrofitting: Quantitative Analysis of Appropriate Sizing of Lighting, Cooling and Water Consumption Using Parametric Variations in Residential Building" Buildings 15, no. 6: 939. https://doi.org/10.3390/buildings15060939
APA StyleAzeem, F., Memon, Z., & Ammar, A. (2025). Transition to Green Building Through Retrofitting: Quantitative Analysis of Appropriate Sizing of Lighting, Cooling and Water Consumption Using Parametric Variations in Residential Building. Buildings, 15(6), 939. https://doi.org/10.3390/buildings15060939

