Abstract
The traditional construction industry is characterized by high energy consumption and significant carbon emissions, primarily due to its reliance on on-site manual labor and wet operations, which are not only low in mechanization but also result in low material efficiency and substantial construction waste. Prefabricated construction offers a new solution with its efficient production methods, significantly enhancing material utilization and construction efficiency. This paper focuses on the production scheduling optimization of prefabricated components. The production scheduling directly affects the construction speed and cost of prefabricated buildings. Given the complex modeling and numerous constraints faced by the production of prefabricated components, we propose an improved Non-dominated Sorting Genetic Algorithm II (NSGA-II) for multi-objective optimization. The algorithm incorporates adaptive operators and greedy concepts for local search, enhancing solution exploration and diversity. We segment the production of prefabricated components into six stages, analyzing dependencies and constraints, and form a comprehensive scheduling model with objectives of minimizing contract penalties, storage costs, and production time. Extensive experiments demonstrate that the improved NSGA-II provides a more balanced and larger set of solutions compared to baseline algorithms, offering manufacturers a wider range of options. This research contributes to the optimization of production scheduling in the prefabricated construction industry, supporting coordinated, sustainable, automated, and transparent production environments.
1. Introduction
The traditional construction industry is notably characterized by high energy consumption and significant carbon emissions [1]. This is primarily attributed to the industry’s reliance on on-site manual labor and wet operations, which are not only low in mechanization but also result in low material efficiency and substantial construction waste, leading to environmental pollution. Although the construction industry contributes to the growth of the national economy, it also adds a huge environmental burden [2]. In contrast, prefabricated construction offers a new solution with its efficient production methods. By prefabricating building components in controlled factory environments and then rapidly assembling them on-site, it significantly enhances material utilization and construction efficiency. Furthermore, prefabricated construction employs advanced mechanization and automation technologies, which not only reduce the labor force required at construction sites but also increase the recovery and utilization of materials, substantially reducing the generation of waste, noise, and dust, making it a more environmentally friendly method of construction.
Considering economic growth and the pace of urbanization, the continuous rise in urban populations is bringing unprecedented housing demands and market pressures. This not only requires shorter construction cycles and higher construction quality but also increases the demand for construction labor. However, the traditional construction industry is characterized by poor working conditions and high safety risks, leading many new-generation workers to seek employment in the service industry. This shortage of skilled labor has significantly increased labor costs and severely constrained the rapid development of the construction industry, placing it in a predicament of difficulty in recruiting workers. To address this issue, accelerating technological upgrades in the construction industry has become a viable strategy.
Under the current economic new normal, the modernization and transformational upgrading of the construction industry have become an inevitable trend [3]. This new normal demands that all industries continuously engage in structural optimization, innovation-driven development, and the transformation of industrial elements. Consequently, the construction industry is significantly impacted and urgently needs to shift its growth model from the previous extensive growth pattern to a more refined and efficient development model [4]. To adapt to these changes, the key lies in reforming construction production methods by reducing the demand for labor and workload at construction sites, and increasing the level of automation in the production process, thereby enhancing the environmental benefits and friendliness of the construction industry to the environment [5].
Prefabricated components, as a significant part of the modern construction industry, align with the goals of industrialization and environmental sustainability. Production scheduling of prefabricated components is a key factor in improving production efficiency and promoting timely delivery. In recent years, numerous scholars have conducted research on this issue. Chan et al. proposed a production line sequencing model for prefabricated components in 2002, which laid the foundation for research in this field [6]. In 2017, Wang made significant improvements to the model, refining the production of prefabricated components into nine independent processes and incorporating factors such as mold manufacturing and the subsequent storage and transportation of components [7]. In 2019, Podolski and Michal applied the Simulated Annealing Algorithm to the scheduling model for prefabricated component production, which effectively shortened the production time and enhanced the continuity of the manufacturing process [8]. In 2024, Zou et al. proposed an improved NSGA-III, which optimizes the production scheduling strategy by incorporating selected dominant individuals from the offspring population into the next generation as the parental population [9].
Although significant progress has been made in the scheduling methods for prefabricated component production, two major challenges still remain. Firstly, research in constructing scheduling models for prefabricated component production primarily focuses on optimizing production processes, managing multi-resource constraints, and achieving multiple objectives. However, there are still some deficiencies, such as incomplete consideration of constraints, ignoring the proportionality of molds and pallets, and lack of consideration for delivery deadline flexibility. Secondly, in the realm of multi-objective optimization for prefabricated component production scheduling, current research trends primarily focus on optimizing individual algorithms or combining two or more algorithms for hybrid use. However, commonly used algorithms have some shortcomings, such as demanding computational resources and time, making real-time production applications unfeasible; complex parameter tuning requiring extensive experimentation to determine optimal configurations; and a propensity to fall into local optima rather than achieving global optima.
To address the above challenges, we optimized the production scheduling strategy for prefabricated components to support production in an environment that is coordinated, sustainable, automated, and transparent.
- We segmented the production of prefabricated components into six stages, analyzing dependencies and constraints. Optimization objectives include minimizing contract penalties, storage costs, and production time, forming a comprehensive scheduling model.
- To enhance scheduling options, we developed an improved NSGA-II for multi-objective optimization. It uses adaptive operators and incorporates greedy concepts for local search, enhancing solution exploration and diversity.
- To validate the effectiveness of the improved algorithm, we conducted extensive experiments. The results demonstrate that the enhanced NSGA-II provides a more balanced and larger set of solutions compared to the baseline algorithms, offering manufacturers a wider range of options.
The rest of this paper is organized as follows. Section 2 introduces the related work. Section 3 introduces the system model. In Section 4, details of the proposed EES-IPPO algorithm are provided. Performance evaluation of the algorithm is conducted in Section 5 through experiments. Section 6 summarizes the paper.
2. Related Work
This section is divided into three parts. The first part reviews the current research status of production scheduling for prefabricated components. The second part discusses the research status of multi-objective optimization algorithms. The third part summarizes the limitations of existing research.
2.1. Prefabricated Component Production Scheduling
Prefabricated construction is an advanced building model that involves the prefabrication of a large number of building components in a strictly controlled factory environment, followed by their efficient assembly at the construction site [10]. This approach leverages mechanization and automation technologies to optimize the production and assembly processes of components, resulting in a significant reduction in labor requirements at both the factory and the construction site. Additionally, materials used in construction are more easily reusable and recyclable. Compared to traditional construction, this new building model is known for its high construction efficiency, high resource utilization, improved construction site conditions, and reduced construction waste. With the rapid expansion of prefabricated construction, the production issues of key prefabricated concrete components (hereinafter referred to as prefabricated components) have increasingly gained attention [11]. Currently, the production of prefabricated components is often not highly standardized and tends to be characterized by small batch and multi-variety production, facing numerous constraints, leading to complex modeling [12]. The production scheduling strategy for prefabricated components directly affects the construction speed and cost of prefabricated buildings [13]. However, relying on traditional manual experience and rules for production scheduling often falls short of achieving the optimal solution. Different enterprises or factories may also have varying focuses in component production, leading to differences in the direction of optimization adjustments. In response to these challenges, numerous scholars have initiated relevant research [11,13].
In the realm of prefabricated component modeling, various scholars have proposed distinct research perspectives, showing in Table 1. In 2002, Chan and Hu introduced a flow shop sequencing model for the production of prefabricated components, laying the groundwork for the field [6]. Subsequently, in 2010, Ko and Wang further explored the impact of buffer size between each operation in the production process on this model [14]. In 2016, Yang incorporated constraints related to the number of molds and pallets when constructing a production line model, enhancing the practicality of the model [15]. In 2017, Wang made significant improvements to the model by detailing the production of prefabricated components into nine independent processes and incorporating factors such as mold manufacturing and the subsequent storage and transportation of components [7]. Most recently, in 2020, Nam investigated the application of prefabricated components in modular production processes, creating a process analysis model that considers production cycles and area limitations, allowing for a more precise derivation of the optimal configuration of prefabricated components under different production schemes [16]. In 2024, Yin considered the constraints of lifting operations in prefabricated construction sites, establishing an effective model for coordinating production and transportation scheduling and conducting multi-objective optimization analysis [17].
Table 1.
Researches on prefabricated component production scheduling.
2.2. Multi-Objective Optimization Algorithms
Research on multi-objective optimization algorithms for prefabricated component production scheduling can be summarized into three parts: the first part involves the use of single production scheduling optimization algorithms such as genetic algorithms (GAs) and simulated annealing algorithms for solution seeking; the second part pertains to the hybridization of various single algorithms for solution seeking; and the third part encompasses the application of reinforcement learning algorithms, such as Deep Q-Learning networks, to address multi-objective optimization issues in prefabricated component production. These algorithms learn the optimal strategy through interaction with the environment, seeking scheduling solution sets in dynamically changing production environments.
In the realm of single-objective optimization algorithms for production scheduling, shown in Table 2, in 2006 Zhai validated the significant effectiveness of GAs in reducing job time, enhancing production efficiency, and optimizing production delivery plans through simulation [18]. In 2016, Yang et al. proposed a multi-line flow shop scheduling model (MP-FSM) suitable for prefabricated production, employing GAs to balance the allocation of shared resources such as molds and pallets, and demonstrating the superiority of this model and GA over Earliest Due Date (EDD), Shortest Processing Time (SPT), and Longest Setup Time (LST) rules through examples [15]. In 2017, Kawaguchi and Fukuyama innovatively combined energy costs and on-time delivery requirements, applying the taboo search method to optimize production plans and energy equipment in Job-Shop Scheduling Problem (JSP) [19]. In 2019, Podolski and Michal applied the simulated annealing algorithm to the prefabricated component production scheduling model, achieving the goal of shortening production time and increasing process continuity [8]. In 2020, Priya innovatively proposed a Pareto-optimal ant colony algorithm (PA-ACO) for production scheduling in large-scale manufacturing [20]. In 2021, Pisit and Puwadol used particle swarm optimization algorithms to solve multi-objective production scheduling problems in factories, aiming to optimize the entire production supply chain [21]. By 2024, Huo used an improved genetic algorithm to solve the scheduling model for the assembly phase and designed an improved particle swarm optimization algorithm to solve scheduling problems for production and transportation phases [22]. Zou et al. proposed an improved NSGA-III to optimize workshop scheduling strategy by adding selected superior individuals to the offspring population as the next-generation iteration parent population [9].
Table 2.
Researches on single-objective optimization for production scheduling.
In the field of hybrid optimization algorithms for production scheduling, showing in Table 3, Adewumi in 2014 introduced a novel particle swarm optimization algorithm (GAPSO) combined with a greedy algorithm, improving the efficiency in solving local optimal problems [23]. Rahman in 2019 developed a method combining genetic algorithms and particle swarm optimization (GA-PSO), providing effective decision support for flow shop production scheduling [24]. In 2020, Hoseinpour constructed a dual-objective production scheduling model (maximizing profit and market demand satisfaction) and solved it using the GAPSO algorithm, showing superior convergence speed over the Imperialist Competitive Algorithm (ICA) [25]. Wang in 2023 proposed a genetic gray wolf optimizer (GGA) combining the gray wolf algorithm and genetic algorithm for multi-mold and component processing scheduling problems, optimizing component production scheduling on production lines [26].
Table 3.
Researches on hybrid optimization for production scheduling.
In terms of applying reinforcement learning (RL) to solve multi-objective production scheduling problems, as shown in Table 4, in 2022 Wang proposed a collaborative mode algorithm based on RL for optimizing distributed hybrid flow-shop (HFS) considering energy consumption [27]. In the same year, Du combined the Estimation of Distribution Algorithm (EDA) and Deep Q-Network (DQN) algorithm to solve the Flexible Job-Shop Scheduling Problem (FJSP) with multiple constraints including machine tool processing speed, preparation stage, idle time, and time-of-use electricity pricing [28]. Luo used proximal policy optimization (PPO) technology to optimize dynamic partial no-wait multi-objective FJSP [29]. Wang designed two DQN architectures to optimize dynamic FJSP in terms of maximum completion time, machine tool utilization rate, and workpiece processing delay rate [30]. Zhang applied a deep reinforcement learning (DRL) model trained with the PPO strategy to optimize dynamic JSP in terms of maximum completion time, machine tool balance, and total profit [31]. These studies demonstrate the potential and effectiveness of reinforcement learning in solving complex production scheduling problems.
Table 4.
Researches on RL for solving multi-objective production scheduling.
2.3. Summary
In summary, although there has been much research and progress on prefabricated component production scheduling problems, there are still some deficiencies.
- Research in the field of constructing scheduling models for prefabricated component production primarily focuses on optimizing production processes, managing multi-resource constraints, and achieving multiple objectives. However, there are still some deficiencies, such as: (1) incomplete consideration of constraints, (2) ignoring the proportionality of molds and pallets, (3) lack of consideration for delivery deadline flexibility.
- In the realm of multi-objective optimization for prefabricated component production scheduling, current research trends primarily focus on optimizing individual algorithms or combining two or more algorithms for hybrid use. However, commonly used algorithms have some shortcomings, such as demanding computational resources and time, making real-time production applications unfeasible; complex parameter tuning requiring extensive experimentation to determine optimal configurations; and a propensity to fall into local optima rather than achieving global optima.
3. Model Descriptions
3.1. Background and Assumptions
The optimization of prefabricated component production scheduling for prefabricated construction is based on the traditional flow shop production scheduling system and incorporates the specific characteristics of the construction manufacturing industry. We propose a prefabricated component production scheduling optimization model (shown in Figure 1) that aims to optimize objectives such as contract penalties, storage costs, and production completion times, and addresses the production scheduling issues of prefabricated components through the established mathematical model.
Figure 1.
Definition of production scheduling problem for prefabricated components.
The production process of prefabricated components is highly complex, involving the positioning and configuration relationships of molds and pallets, as well as the capacity settings of curing kilns and buffer zones. It is not feasible to directly establish a complete production scheduling optimization model. Therefore, with an emphasis on key considerations, the following statements and assumptions are made:
- The production line is a single-line manufacturing scenario where molds are reusable.
- After the components are assembled with their matching molds in Step 1, the molds accompany the components until the end of Step 6, during which the molds return to the mold storage.
- Production of a number of components that pass sequentially through a number of processing points, where step 5 allows for the simultaneous maintenance of a number of components.
- Post-concreting, components must immediately enter the curing kiln for curing to prevent the production of non-conforming products.
- Each processing step represents the minimum operational unit, and to enhance processing velocity, each station is staffed by a team of workers operating on a rotational shift basis.
- The processing time for each component at any given step includes both the actual processing and setup times.
- It is assumed that processing equipment and molds are continuously utilizable without degradation.
- It is assumed that all labor operates on a fixed schedule, with overtime hours and associated costs calculable and controllable based on pre-established standards.
- It is assumed that workers on either side of a double pallet exhibit equal work efficiency, enabling simultaneous completion and progression to subsequent steps.
- It is assumed that the ratio of each mold type to its corresponding pallet is constant, neglecting the intricacies of mold transfer between pallets.
- It is assumed that the capacities of the curing kiln and buffer zones are static throughout the production planning horizon.
- Any interruption in the production process due to blockage, resulting in delayed entry of components into the curing kiln, leads to the classification of such components as defective.
- While the sequence of processing steps is uniform for all components, the processing time required at each step may vary among different components.
3.2. System Model
3.2.1. Product Process Division
We present an optimized scheduling model for the production of prefabricated components, which is based on the classical theory of flow shop production and incorporates the unique characteristics of the prefabricated component manufacturing industry for building construction. The production process of prefabricated components is summarized and categorized into six distinct phases: (1) assembling the mold; (2) placing the reinforcement cage and embedded components; (3) casting the concrete; (4) curing in the curing kiln; (5) demolishing the mold; (6) repairing and finishing the product, as shown in Figure 2. The explanation of the symbols used in the model can be found in Table 5.
Figure 2.
Production process of prefabricated components.
Table 5.
Symbol definition.
In the production process of prefabricated components, phase involves the selection, cleaning, and assembly of molds; phase involves placing the prefabricated reinforcement cages and embedded components into the molds and securing them; phase involves the pouring and vibrating of concrete; phase includes sending the prefabricated components to the curing kiln for steam curing, and testing the concrete strength to determine whether it meets the standards, and if it does, proceed to the next step; phase involves dismantling the molds from the components and recycling them for reuse in phase ; phase involves the final inspection and repair of the demolded prefabricated components. For the scheduling problem of prefabricated component production, the completion time of each prefabricated component at each production step can be calculated using Equations (1) and (2):
The production completion time of the prefabricated component i is determined by the processing completion time of its last operation, which can be represented by Equation (3):
The completion time for the batch of prefabricated components can be represented by Equation (4), which is determined by the completion time of the last component in the batch:
In the practice of construction production, due to the high intensity of labor, it is generally not advisable for workers to engage in continuous long-duration labor, and they must adhere to an eight-hour work system.
The production of prefabricated components differs from traditional assembly line production, as each process has its unique characteristics. Based on the continuity of the processes, the six steps are categorized into interruptible and non-interruptible processes. Specifically, phase (concrete casting) and phase (curing in the curing kiln) are non-interruptible processes, which cannot be stopped once they have begun until the production of the component is completed. The remaining steps are considered interruptible processes.
Particularly, the curing process in the curing kiln, although it is non-interruptible, does not significantly consume labor resources. Different prefabricated components can be cured simultaneously, as long as there is space available in the curing kiln. Therefore, the start time of the curing process depends on the completion time of Step 3 and should be scheduled to coincide with the workers’ off-duty hours whenever possible.
The completion time of an interruptible process is calculated as Equations (5)–(7):
The completion time of an uninterruptible process is calculated as Equation (8):
The completion time calculation method for the curing kiln curing stage is as Equations (9) and (10):
3.2.2. Mold and Mold Table Ratio Relationship Determination
Considering the mold and mold table ratio relationship in the production process of prefabricated components is an important supplement and deepening of existing research.
In this production scenario, a single production line is adopted, and two or more processing mold tables are set up at each processing point. As depicted in Figure 3, by adding processing mold tables, the utilization rate of the curing kiln can be rapidly increased in the early stages of production, ensuring that the curing kiln capacity reaches its maximum as soon as possible, thereby accelerating production progress and improving production efficiency.
Figure 3.
Relationship between mold and mold table ratio.
3.2.3. Constraint Conditions Determination
This paper combines the actual production situation of the factory and considers four constraint conditions: curing kiln capacity, mold type and quantity, buffer area capacity, and working time.
Curing Kiln Capacity
After each prefabricated component completes the previous process, the system first judges the current usage of the curing kiln. If the total volume of prefabricated components in the curing kiln has not reached the maximum capacity of the curing kiln, it indicates that there is remaining capacity for new components to be cured. For components that can enter the curing kiln immediately, the system arranges them to proceed to the next step—the curing process. At the same time, the system calculates the curing end time of the component to facilitate the arrangement of subsequent processes. If the curing kiln is full and cannot immediately arrange new components for curing, the component is arranged to enter the buffer area and wait. Once the components in the curing kiln complete curing and release enough space, the waiting components can enter the curing kiln for the curing process.
The time required for the curing stage of prefabricated components is given by Equation (11):
The judgment of whether the number of prefabricated components in the current curing kiln has reached the capacity limit of the curing kiln is given by Equation (12):
If there is remaining capacity, the prefabricated component can proceed to step five, and the time calculation begins; otherwise, it enters the buffer area, as shown in Equation (13):
Mold Type and Quantity
In the production process of prefabricated components, the type and quantity of molds are key limiting factors. All prefabricated components require molds for production.
The usage of the mold type is checked as shown in Equations (14) and (15):
The number of molds is usually preset according to the production plan, but the allocation of molds in the production process is determined according to the processing sequence of prefabricated components. Since the total number of molds is often less than the number of components, it is inevitable that prefabricated components will need to wait for idle molds. For example, assume there are three prefabricated components to be produced in sequence 1, 2, 3, and they all need to use the same type of B mold. There are only two sets of B molds on site, numbered B1 and B2. Under this configuration, the production of components 1 and 2 will not be constrained by the number of molds and can be carried out in sequence. However, when it is time to produce component 3, it is necessary to assess whether there are idle molds available. Specifically, if component 1 has completed demolding and released mold B1, then the production of component 3 can start immediately; otherwise, component 3 must wait until the production and demolding of component 1 are completed, and mold B1 becomes available. The above situation is depicted in Figure 4.
Figure 4.
Mold type and number constraints.
Buffer Area Capacity
In the traditional production process of prefabricated components, the buffer area between processing points is not considered or is assumed to be infinitely large. However, in actual production, there is a buffer area between processing points, and due to the large volume of prefabricated components, the buffer area is very limited.
After a prefabricated component completes processing at the current processing point, it can enter the next processing point. If the next processing point has a prefabricated component being processed or the buffer area has no capacity, it cannot enter the next processing point, and the production process must be interrupted.
Therefore, the completion time of component i at the k-th process can be represented by Equation (16):
Working Time Constraint
The working time of workers has a significant impact on the production processing efficiency and effectiveness of prefabricated components. The existing eight-hour work system determines the upper limit of the daily working hours for workers. If there are peak order periods or urgent orders, it is also necessary to organize overtime within a reasonable range and pay workers a certain amount of overtime pay. However, if overtime is arranged for a long time, it will not only affect the physical and mental health of workers and thereby affect the work efficiency during normal working hours but also have a negative impact on the enterprise. In this paper, the working time of workers is 8 h. If overtime is considered, the labor cost must be included in the enterprise production cost in proportion.
The total labor cost of the enterprise can be represented by Equation (17):
The change in worker efficiency with overtime can be represented by Equation (18):
In the production process of prefabricated components in modular construction, the four constraint factors of curing kiln capacity, mold type and quantity, buffer area capacity, and working time are crucial for optimizing production scheduling. As shown in Figure 5, these constraints reflect the limitations in actual production and are key to guiding the scheduling model to formulate more effective and practical scheduling plans.
Figure 5.
Constraints synthesized.
3.2.4. Optimization Objective Determination
A comprehensive analysis of the actual needs of prefabricated component manufacturers, combined with an in-depth review of current academic literature, has identified two main optimization objectives in this study: contract penalties and storage costs, as well as production completion time. These two optimization objectives directly reflect the key economic and efficiency challenges in the production process. The minimization of contract penalties and storage costs focuses on reducing the financial burden caused by delayed delivery and excessive storage, while the shortest production completion time is dedicated to improving the efficiency and response speed of the production process. The relationship between optimization objectives is shown in Figure 6.
Figure 6.
Relationship between optimization objectives.
Contract Penalties and Storage Costs
Referring to the just-in-time production theory and combining actual production conditions, the delivery of prefabricated components should be as close as possible to the contractually stipulated delivery time. From the perspective of the production party, if the production is completed ahead of schedule, it is necessary to allocate a certain physical space for the storage of prefabricated components and to do a good job in the curing and preservation of the components. From the perspective of the construction party, if the production is completed ahead of schedule, the early delivery of the components will occupy additional working space for storage and wait for the start of the assembly activities, which may also cause chaos in the construction site assembly, such as insufficient storage space, repeated loading and unloading, and other issues, to a certain extent increasing the construction cost of the construction party and even affecting the progress of the project. If the components are delivered late, the processing party will bear the contractually stipulated contract penalties, and the construction party will face the problem of project delays. Therefore, both the component processing party and the construction party hope that the components can be delivered on time, so that both parties can obtain the maximum benefits. In the production process, if the delivery is ahead of schedule (), it will cause the storage cost to rise, and if the delivery is delayed (), it will increase the penalty cost. Therefore, it is necessary to constrain the production of prefabricated components within a certain range for early or delayed delivery. The delivery floating time for a certain prefabricated component is , so the floating range is . If the delivery is within the delivery floating range, there will be no delivery penalties, which can be represented by Equations (19)–(21):
Production Completion Time
From the perspective of the prefabricated component processing party, completing the signed orders in the shortest time is not only a reflection of production efficiency but also a key to cost control and resource optimization. Rapid completion of orders means a shorter machine usage period, which directly reduces equipment depreciation and maintenance costs, and labor costs will also decrease with the reduction in working hours, especially when overtime pay is required. Accelerating the production process also means that materials are exposed for a shorter period during production, reducing the risk of material loss or quality decline due to environmental factors. Additionally, centralized production arrangements can further improve resource utilization efficiency. By reasonably scheduling production plans, tasks with similar components or processes can be executed in a concentrated manner, minimizing machine changeovers and the time for preparation and subsequent cleanup, thereby effectively improving the utilization rate of machines and human resources. Concentrated production also helps to reduce the storage time of materials in warehouses, lowering inventory costs and enhancing the efficiency of material management.
To achieve this goal, the processing party needs to not only optimize the production scheduling plan but also implement refined management, adopting advanced production management systems to monitor the production process, adjust production tasks in real-time, and optimize resource allocation. At the same time, the processing party should pay attention to every link in the production process, identify and resolve issues that may lead to low efficiency, such as equipment failures, process bottlenecks, and insufficient staff training.
The time spent on the production completion of component i at process k is shown in Equation (2), the production completion time for component i is shown in Equation (3), and the production completion time for the batch of components is shown in Equation (4). The final optimization objective can be represented by Equation (22):
4. Multi-Objective Optimization of Prefabricated Component Production Scheduling
4.1. Research Purpose and Optimization Objective Setting
In the production process of prefabricated components, the scheduling often involves multiple conflicting optimization objectives. It is challenging to optimize all objectives simultaneously, necessitating a balance and compromise among different goals to achieve overall optimization and obtain a relatively ideal solution. Manufacturers of prefabricated components frequently need to weigh multiple optimization objectives, the priorities of which may vary over time. Therefore, studying the multi-objective optimization problem of prefabricated component production is crucial to provide manufacturers with a broader range of scheduling options.
Optimization Objective Setting
This research integrates two key objectives based on practical production considerations: contract penalties and storage costs, and production completion time, to construct the final multi-objective optimization function.
4.2. Optimization Approach and Algorithm Improvement
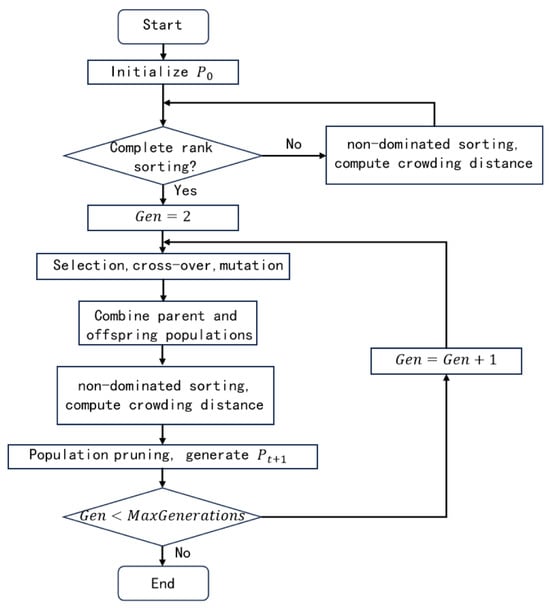
4.2.1. NSGA-II
In addressing the multi-objective optimization problem of production scheduling, we opted for the NSGA-II due to its demonstrated effectiveness and efficiency in handling low-dimensional multi-objective problems. The NSGA-II was developed by Deb [32] to address the limitations of the original NSGA. NSGA-II introduces the concept of fast non-dominated sorting and an elite strategy, significantly reducing computational complexity, accelerating convergence, and eliminating the need for manually set sharing parameters through the introduction of crowding distance, thus reducing solution errors and enhancing the overall performance and practicality of the algorithm.
In the realm of large-scale production scheduling problems, the diversity of solutions and the efficiency of solution processing are of paramount importance. The former provides manufacturers with a broader range of options, enabling them to select the most suitable scheduling strategies based on specific production requirements and constraints. Meanwhile, the latter ensures the timely execution of production scheduling, which is crucial for maintaining operational efficiency and meeting delivery deadlines.
Compared to other multi-objective optimization algorithms, NSGA-II stands out due to its unique mechanisms. The Crowding Distance Calculation in NSGA-II ensures that the algorithm explores a wide range of potential schedules, thereby maintaining a high level of solution diversity. This is particularly beneficial in large-scale production environments where multiple feasible solutions need to be evaluated to identify the optimal one. Additionally, the Fast Non-dominated Sorting mechanism of NSGA-II allows for the rapid identification and prioritization of high-quality solutions. This ensures that the most promising scheduling options are processed and refined in a timely manner, aligning well with the demands of large-scale production scheduling problems.
In particular, comparing to NSGA-III, extensive comparative studies have demonstrated that NSGA-II performs comparably to, or in some cases even outperforms, its successor NSGA-III, particularly in scenarios involving fewer than five objectives. For instance, in the study by Ishibuchi et al. [33], both algorithms were evaluated on a variety of test problems, including the Max-DTLZ (Max Deb-Thiele-Laumanns-Zitzler), Distance Minimization, the Knapsack Problems and DTZL (Deb-Thiele-Laumanns-Zitzler) problems. The results indicated that NSGA-II and NSGA-III exhibit similar performance in these low-dimensional contexts. Notably, NSGA-II outperformed NSGA-III on the Knapsack Problems, which are representative of practical scheduling scenarios. This finding aligns with the original proposal of NSGA-II, which demonstrated its proficiency in handling problems with two to three objectives by quickly converging to the Pareto front while maintaining solution diversity [32].
Conversely, NSGA-III was specifically designed to address high-dimensional multi-objective problems (i.e., those involving five or more objectives) by employing a reference-point-based strategy to guide population evolution [34]. While this approach is highly effective for high-dimensional problems, it introduces additional computational complexity that may not be necessary for lower-dimensional problems. Given that our production scheduling problem involves a relatively low number of objectives, the use of NSGA-II is justified by its proven ability to efficiently explore the solution space and maintain diversity without the increased computational overhead associated with NSGA-III.
The standard NSGA-II algorithm consists of the five following key components [32]:
Fast Non-Dominated Sorting
The fast non-dominated sorting is a pivotal step in the NSGA-II, which is utilized to stratify the population based on the dominance relationships among individuals. This process aids the algorithm in discerning solutions across various levels, thereby more effectively guiding the search process toward the Pareto front. Let the population size be denoted by N, and the individuals within the population be represented by i. After undergoing a fast non-dominated sorting process, n non-dominated fronts can be obtained (). Each of these fronts possesses the following Equation (24):
The procedure for fast non-dominated sorting is as follows:
- Initialization: Assign each individual a domination count () and a dominated set (). Initialize fronts to hold Pareto fronts, starting with the first layer.
- Dominance Assessment: Compare each pair of individuals. If individual P is better or equal in all objectives and superior in at least one, it dominates q. Update their and accordingly.
- Identify First Front: The first front includes individuals with a of zero, not dominated by any other.
- Layer Assignment: For each individual in the current front, decrease the of those they dominate. If an individual’s count reaches zero, it is placed in the next front.
- Repeat: Continue this process until all individuals are sorted into fronts.
Crowding Distance Calculation
Crowding distance is a significant concept in NSGA-II, serving to maintain population diversity and prevent convergence towards a localized region of the Pareto front. It assigns to each individual a value that measures its "isolation" within the solution space. The greater the emptiness surrounding an individual, the larger its crowding distance, which aids in preserving widely distributed solutions during the selection process, thereby ensuring extensive coverage of the population.
The calculation of crowding distance typically follows the fast non-dominated sorting and proceeds as follows: Initially, the crowding distance for each individual in a front is set to zero. Subsequently, for each objective function, individuals within the front are sorted in ascending order based on their objective function values. In these sorted lists, the crowding distance for boundary individuals—those with the minimum and maximum objective function values—is set to infinity (or a very large number in practical implementations) to ensure the retention of these critical boundary individuals. Then, the crowding distance for intermediate individuals in the sorted list is calculated by summing the differences in objective function values between adjacent individuals. This method ensures the preservation of boundary individuals and maintains diversity within the population by calculating the crowding distance of intermediate individuals, thereby guiding the search process more effectively towards exploring the Pareto front. The crowding distance for an intermediate individual j with respect to the i-th objective function is computed as described in Equation (25):
where and represent the function values of the individual j and its immediate neighbors to the right and left, respectively, within the sorted list for a given objective function. Meanwhile, and denote the maximum and minimum values of that objective function across the current front.
Crowding Distance Comparison Operator
Based on the two key metrics of fast non-dominated sorting and crowding distance, a crowding distance comparison operator can be employed to compare the relative merits of two individuals during the selection process. This enables the algorithm to maintain population diversity while effectively advancing the evolution of the population towards the Pareto optimal front.
The crowding distance comparison operator is defined as a binary decision rule used to determine the priority of two individuals during selection. Given two individuals p and q, the comparison logic of the operator is as follows:
- Priority of Non-Dominated Rank: If individuals p and q belong to different non-dominated ranks, the individual from the lower non-dominated rank (i.e., the one with a smaller numerical value of non-dominated rank) is considered superior. This reflects the individual’s dominance advantage over others in the objective space.
- Secondary Priority of Crowding Distance: If p and q are on the same non-dominated layer, their crowding distances are compared. The individual with the larger crowding distance is considered superior, as a greater crowding distance implies a sparser surrounding area, and selecting such an individual helps to maintain the diversity of the population.
Let the non-dominated ranks of individuals p and q be denoted as and , their crowding distances be denoted as and , respectively. The crowding distance comparison operator can be represented in Equation (26):
Elite Preservation Strategy and Niching Method
In the NSGA-II, an implicit elite preservation strategy is employed. This strategy involves merging the current parent population () with the offspring population generated (), forming a new population () of double the original size (), where N is the fixed number of individuals in the population. Subsequently, all individuals in the new population undergo fast non-dominated sorting and crowding distance calculation. Based on these rankings and crowding distances, the top N individuals are selected to form the new parent population . Following this, the next generation of offspring is produced through genetic operations such as replication, crossover, and mutation. This elite preservation strategy ensures that superior individuals are retained and participate in the reproduction of the next generation, thereby accelerating the algorithm’s convergence and maintaining the quality of solutions. Not only does this strategy enable the NSGA-II algorithm to effectively maintain population diversity, but it also prevents the algorithm from prematurely converging to local optima. Furthermore, by stratifying the population and calculating crowding distances, the search process is better guided to identify optimal solutions on the Pareto front.
NSGA-II also incorporates the niching method, inspired by Darwin’s principle of “survival of the fittest” in biology. Under conditions of limited resources, different species must compete for these resources to ensure the survival and proliferation of their populations. When species differ significantly, they compete less due to dissimilar habits; however, species with minor differences engage in more intense competition due to their similar lifestyles. In the NSGA-II algorithm, crowding distance serves as a measure of individual similarity; a larger crowding distance implies greater dissimilarity among individuals, increasing the likelihood of their retention during the selection process. Through the application of niching techniques, the NSGA-II effectively prevents premature convergence and local optima in the evolutionary process, ensuring broad diversity within the population throughout its evolution.
In this manner, the NSGA-II not only enhances its performance in multi-objective optimization problems but also improves the stability and diversity of the population during the evolutionary process. This leads to a more comprehensive exploration of the solution space and the identification of superior Pareto front solutions.
Selection, Crossover, and Mutation in NSGA-II
In the NSGA-II, the process of generating new individuals involves three main steps: selection, crossover, and mutation. These operations work collectively to explore the solution space and optimize the objective functions. The process begins with the selection operation, where NSGA-II employs a binary tournament selection method, a common and effective selection strategy in genetic algorithms.
- Binary Tournament Selection: Randomly select two individuals; prioritize those with lower non-dominated ranks. If ranks are equal, choose the one with greater crowding distance to foster diversity.
- Crossover: After selection, perform crossover between parents to generate offspring. This paper uses single-point crossover to combine parental traits and potentially produce superior solutions.
- Mutation: Introduce random changes to an individual’s chromosome to maintain genetic diversity and avoid premature convergence. This paper employs insertion mutation to explore the solution space and prevent local optima.
The entire procedure of the NSGA-II can be depicted in Figure 7.
Figure 7.
The standard NSGA-II flow, referencing Deb’s paper [32].
The NSGA-II emulates the selection mechanisms found in nature and the genetic processes of biological evolution to achieve optimization. The algorithm initiates with the random generation of an initial population, which is then successively refined over generations through a series of genetic operations: selection, crossover, and mutation. These operations ensure that individuals better adapted to the environment are retained while those less adapted are gradually eliminated. Consequently, the population evolves towards more favorable directions and areas within the search space. Through continuous iterative processes, the algorithm progressively approaches an optimal population configuration that is best suited to the environment. Ultimately, the algorithm converges upon a set of optimal solutions, representing the best solution set for the problem at hand.
4.2.2. Improved NSGA-II
NSGA-II enhances traditional GAs by incorporating non-dominated sorting and elitism, along with crowding distance measures, to effectively address the complex multi-objective optimization challenges. Despite its strengths, NSGA-II has limitations:
- Fixed Operators: The use of static crossover and mutation operators may hinder extensive solution space exploration, particularly for complex or high-dimensional problems, affecting efficiency and solution quality.
- Diminished Later-Stage Performance: While NSGA-II excels in initial global search, it may falter in later stages, slowing evolution and impeding precise identification of the true Pareto set, which can limit its effectiveness in detailed optimization tasks.
To overcome these shortcomings, the following two improvements are proposed based on the standard NSGA-II.
Adaptive Improvement of Crossover and Mutation Operators
The adaptive strategy adjusts crossover and mutation probabilities in response to the population’s diversity. Lower probabilities are used when individuals are widely dispersed to encourage local search; higher probabilities are employed as individuals become more homogeneous to avoid local optima. Additionally, different probabilities can be assigned to chromosomes at various evolutionary stages to achieve adaptive adjustment of crossover and mutation rates.
The adaptive improvements to the crossover and mutation operators are detailed in Equations (27) an (28):
The incorporation of adaptive crossover and mutation operators in the NSGA-II offers significant advantages. The adaptive strategy, by dynamically adjusting the probabilities of crossover and mutation, not only fosters a balance between global exploration and local exploitation, but also effectively prevents premature convergence to suboptimal solutions. This enhances the algorithm’s adaptability to diverse problem characteristics. Furthermore, the adaptive operators maintain population diversity, reduce ineffective searches, and improve the algorithm’s efficiency and performance.
The introduction of such a strategy significantly enhances the flexibility and robustness of multi-objective optimization algorithms when dealing with complex problems, enabling the algorithm to more effectively identify multiple high-quality solutions.
Incorporating Greedy Algorithm Concepts for Local Search
In the later stages of the optimization process, when fine-tuning solutions for a more accurate Pareto front is required, the local search capabilities of NSGA-II often fall short. This is primarily because the algorithm struggles to precisely approach the global optimum when faced with dense, near-optimal solution areas using its standard operations. First, the algorithm often finds it difficult to make effective decisions for further optimization as it approaches the final stages of a solution, as traditional genetic operations tend to result in minimal changes within a highly optimized solution space. Second, the randomness of the algorithm may no longer yield beneficial exploration but instead cause fluctuations or degradation in solution quality. These issues collectively make it challenging for the algorithm to accurately reach or identify the Pareto front in high-dimensional, complex optimization problems, even when solutions are very close to being optimal.
To solve this problem, introducing a local search phase with greedy algorithm concepts at the maximum number of iterations becomes a viable and effective strategy. Greedy algorithms, with their characteristic of making optimal decisions directly and swiftly, are well-suited for fine-tuning in the later stages of an algorithm. By selecting the best operation at each step, greedy algorithms can quickly converge within a local range, effectively enhancing the performance of NSGA-II during the local search phase.
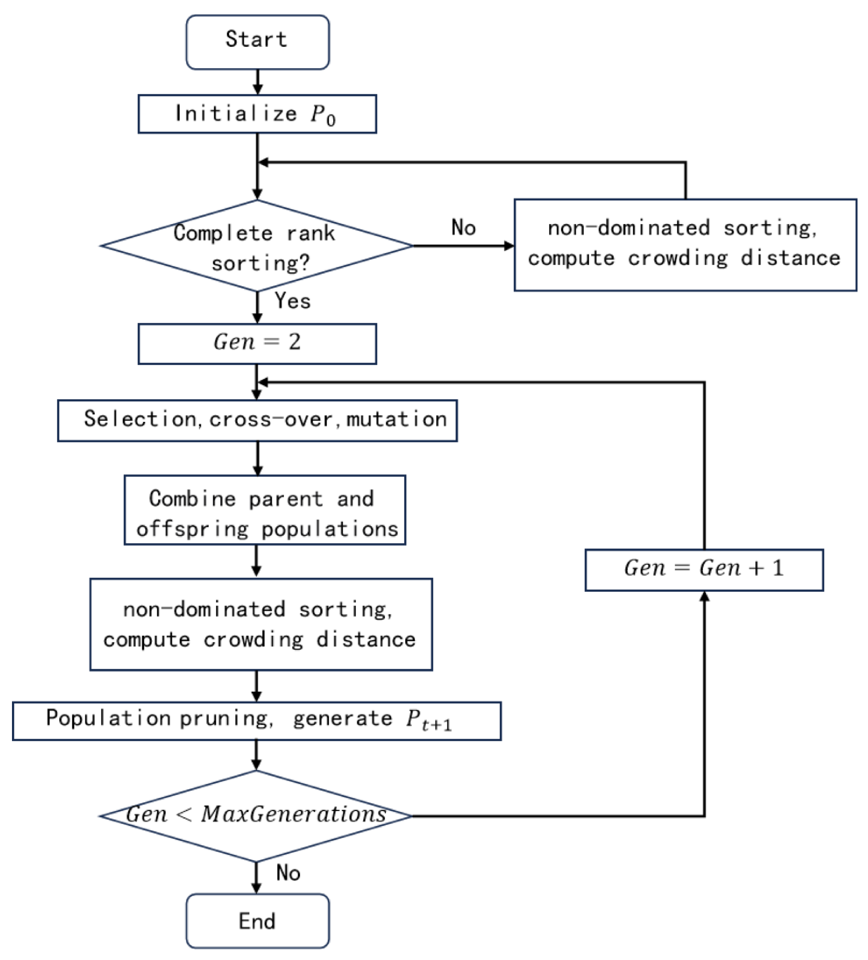
The execution process of the improved algorithm consists of four parts:
- Fast non-dominated sorting of the population, dividing it into different non-dominated fronts based on dominance relationships, with each front corresponding to a rank and prioritized for selection into the next generation using the crowding distance comparison operator.
- Generating new individuals with adaptive crossover and mutation genetic operations to form the population.
- Selecting individuals for the next generation using an elitism strategy, iterating until the maximum number of iterations is reached.
- Conducting local search with a greedy algorithm, selecting the best current operation and iterating repeatedly until termination conditions are met.
The flowchart of the improved NSGA-II is shown in Figure 8. When applying the improved NSGA-II to solve the multi-objective optimization problem of prefabricated component production, the scheduling plan is represented by chromosomes. The process also involves encoding and decoding, establishing an initial population, constructing a fitness function, and performing selection, crossover, and mutation operations on chromosomes. The details of each step in the process are as follows:
Figure 8.
Improved NSGA-II flow.
- Encoding and Decoding: Due to the assembly line production method used for prefabricated components, once a component enters the production line, it is processed according to a predetermined sequence of operations. This means that the first operation of each component essentially dictates their order of processing. Based on this production characteristic, this paper employs an integer permutation encoding and decoding method to represent the production sequence of components. In the chromosome encoding used, the order of genes directly maps to the processing order of components on the production line.
- Establishing the Initial Population: In practice, randomly generating the initial population involves assigning random parameter values to each individual, typically within a predefined range. This not only ensures population diversity but also prevents initial bias from affecting the search process, enhancing the algorithm’s probability of finding the global optimum. Additionally, the randomly generated initial population serves as a benchmark for assessing algorithm performance, aiding in identifying improvement directions and adjusting strategies in subsequent iterations, thus optimizing the overall search process and outcomes.
- Establishing the Fitness Function: The first optimization objective function of the model is the contract penalty and storage costs, and the second is the production completion time. These two objective functions serve as the fitness function for the population, with the fitness value indicating the quality of a solution. The smaller the fitness value, the better the solution, making it more likely to be selected.
- Selection, Crossover, and Mutation Operations on Chromosomes: We use binary tournament selection. The crossover and mutation operations are assisted by adaptive crossover and mutation operators, building upon the original methods for genetic operations.
The introduction of adaptive crossover and mutation operators significantly enhances the algorithm’s ability to explore the solution space during the early stages of the search. By dynamically adjusting the crossover and mutation probabilities, the algorithm can rapidly identify high-quality solutions, thereby laying a solid foundation for subsequent optimization processes. Building on these results, we further incorporate a greedy strategy for local search. This strategy operates on the solutions obtained after the adaptive operators have been applied, refining them through step-by-step optimization. By selecting the best possible operation at each step, the greedy strategy quickly converges towards higher-quality solutions. This local search mechanism not only addresses the limitations of traditional NSGA-II in the local search phase but also significantly improves the algorithm’s performance when dealing with complex constraints and multi-objective optimization problems. By integrating adaptive crossover and mutation operators with the greedy strategy, our improved method achieves a better balance between global exploration and local exploitation. This combination not only increases the efficiency of the algorithm in the early search stages but also further optimizes the quality of solutions through local search. As a result, the enhanced NSGA-II algorithm is capable of providing a higher-quality and more balanced Pareto front for the scheduling problem of prefabricated component production.
5. Experiment
5.1. Background and Case Design
This thesis takes the prefabricated component production line of China Construction Third Engineering Bureau Science and Technology Innovation Development Co., Ltd. in Wuhan, China as the research object. The factory specializes in the production and supply of various prefabricated components for construction projects. It is facing an increasing demand for prefabricated components with diverse requirements.
Field research and interviews with key production management personnel were conducted to gather actual data pertaining to the project and the prefabricated component factory. This information, which includes production-related details, serves as the input data for the prefabricated component production scheduling model. The experimental cases in this study encompass four types of prefabricated components. Utilizing the collected research data, and in conjunction with the relevant literature, a selection of twenty components across ten categories was made for the multi-objective optimization study of prefabricated component production using the improved NSGA-II. Components of the same category are not duplicated in the list. For some of the prefabricated components, detailed specifications are presented in Table 6.
Table 6.
Production information of prefabricated components.
In the production process of this batch of 20 prefabricated components, a total of four types of molds, labeled A, B, C, and D, are utilized. Specifically, there are two sets of mold A and four sets of mold B, along with three sets each of molds C and D. The allocation of molds to the individual prefabricated components is detailed in Table 7.
Table 7.
Prefabricated component mold usage table.
The following section presents a comprehensive comparison of the experimental results of three optimization strategies: the MOEA/D (Multi-Objective Evolutionary Algorithm based on Decomposition) algorithm, the NSGA-II, and the improved NSGA-II, on the experimental case study. This comparison aims to demonstrate the feasibility and high efficiency of the improved NSGA-II in addressing multi-objective optimization problems in prefabricated component production, followed by an in-depth analysis of the experimental outcomes. Specifically, the MOEA/D algorithm addresses multi-objective optimization problems by decomposing them into a set of single-objective sub-problems. In contrast, the NSGA-II employs fast non-dominated sorting to manage such problems. These two strategies represent distinct approaches to solving multi-objective optimization issues. By comparing them, the effectiveness of the improved NSGA-II can be thoroughly assessed.
The computer configuration used for this experiment is as follows: CPU: Intel(R) Core(TM) i7-7500H CPU @ 2.70GHz; GPU: NVIDIA GeForce GTX 1050 Ti; RAM: 8 GB; Operating System: Windows 10 x64. The software used for the experiment is Matlab R2022b.
The optimization objectives of the case study are the following: contract penalties and storage costs, and production completion time. The operational parameters for the MOEA/D algorithm are the following: population size of 200, neighborhood size of 20, crossover probability of 0.85, mutation probability of 0.15, neighborhood selection probability of 0.9, maximum number of iterations of 300, and external archive size of 20. The operational parameters for the NSGA-II are the following: population size of 200, maximum number of iterations of 300, crossover probability of 0.9, and mutation probability of 0.1. The operational parameters for the improved NSGA-II are the following: population size of 200, maximum number of iterations of 300, crossover probability ranging from 0.4 to 0.8 (with a minimum of 0.4 and a maximum of 0.8), and mutation probability ranging from 0.05 to 0.15 (with a minimum of 0.05 and a maximum of 0.15). The selection of some parameter values and ranges is based on relevant standards and literature [35].
5.2. Results and Analysis
5.2.1. Experiment Result
By organizing, consolidating the data obtained from research and interviews, and processing them to meet the requirements of the prefabricated component production scheduling model, we set the appropriate parameters and ran the model to obtain the Pareto optimal solution set under multiple constraint conditions. These solution sets offer a variety of production sequencing plans for prefabricated components, allowing production managers to select the most suitable option based on actual production needs. In the process of solving multi-objective optimization problems, multiple optimal solutions often emerge, enabling decision-makers to make flexible choices based on different production conditions and objectives.
In this case study, the MOEA/D algorithm, NSGA-II, and the improved NSGA-II were applied to perform multi-objective optimization. Each algorithm initialized with 200 sets of plans and underwent 300 iterations to ultimately filter and obtain the Pareto solutions that meet the conditions. The collection of these solutions constitutes the optimal solution set for the problem, known as the Pareto optimal set. Table 8, Table 9 and Table 10 correspond to the solution sets that meet the conditions under the three different algorithms, including the values of the objective functions sought and the corresponding scheduling plans. The unit of is Chinese currency, specifically “Chinese Yuan” (CNY), representing the sum of contract penalties and storage costs. The unit of is hours, indicating the total production completion time.
Table 8.
Pareto optimal solution set of MOEAD algorithm.
Table 9.
Pareto optimal solution set of NSGA-II algorithm.
Table 10.
Pareto optimal solution set of improved NSGA-II algorithm.
As shown in Table 8, Table 9 and Table 10, the number of Pareto optimal solutions that meet the conditions and were obtained through optimization using the MOEA/D algorithm and the standard NSGA-II is eight. In contrast, the improved NSGA-II yielded nine Pareto optimal solutions that satisfy the conditions. This difference in outcomes suggests that the improved NSGA-II demonstrates greater efficacy in expanding the solution space. This is largely attributed to the algorithm’s use of adaptive crossover and mutation operators, which dynamically adjust the crossover and mutation rates based on the evolutionary state of the population during the initial global search phase. This adaptive approach helps to retain a broader range of optimal solutions.
To provide a clearer comparison of the optimal solutions obtained by the three algorithms, Pareto plots of the optimal solutions for each algorithm were created using Matlab, as shown in Figure 9 and Figure 10.
Figure 9.
The Pareto dominance relationship between improved NSGA-II and standard NSGA-II solutions.
Figure 10.
The Pareto dominance relationship between improved NSGA-II and MOEA/D.
As shown in Figure 9, all Pareto solutions obtained by the improved NSGA-II are non-inferior to those of the standard NSGA-II. Five solutions are identical, with the remaining solutions being superior when generated by the improved NSGA-II. Figure 10 indicates that the Pareto solutions of the improved NSGA-II are also non-inferior to those of the MOEA/D algorithm, with four solutions being identical, and the rest being superior when obtained through the improved NSGA-II.
Furthermore, a comparison of the three optimization algorithms can be made based on the optimal values, mean values, and variance of the Pareto solutions they produce. Each algorithm was run independently ten times, and the results are presented in Table 11 and Table 12. The analysis of these tables reveals that the improved NSGA-II outperforms both the standard NSGA-II and the MOEA/D algorithm across the three evaluation metrics: optimal value, mean value, and variance. This further substantiates the effectiveness of the improved NSGA-II in solving multi-objective optimization problems for prefabricated component production compared to the standard NSGA-II and MOEA/D algorithms.
Table 11.
Comparison of results between MOEA/D and improved NSGA-II algorithms.
Table 12.
Comparison of results between NSGA-II and improved NSGA-II algorithms.
The reasons for the improved NSGA-II’s larger variance in performance are twofold: First, the improved NSGA-II generates one additional Pareto optimal solution compared to the standard NSGA-II and MOEA/D algorithms, and this solution is close to the mean value. Second, the remaining Pareto solutions produced by the improved NSGA-II are superior to those generated by the standard NSGA-II and MOEA/D algorithms.
5.2.2. Result Analysis
Utilizing the improved NSGA-II for solving multi-objective optimization problems in prefabricated component production yields nine Pareto optimal production scheduling plans. Each set of solutions is accompanied by a corresponding scheduling scheme. By selecting and analyzing the fourth production schedule, which is 12-1-10-18-2-11-14-17-3-9-16-8-15-4-13-7-20-5-19-6, we can further examine the impact of various constraints on the optimization objectives.
The Impact of Mold Quantity on the Optimization Outcomes of Prefabricated Component Production Scheduling
In the previous section, a multi-objective optimization experiment for prefabricated component production scheduling was conducted under four constraints, including the limitation of mold quantity relative to the number of prefabricated components. The four types of molds are suitable for producing different quantities of components. This section will use the fourth Pareto production schedule as an example to study the effect of mold quantity on prefabricated component production scheduling. We have selected mold B, which is currently available in a quantity of 4, as the subject of our study. The analysis will be conducted by setting the quantity of mold B to 1, 2, 3, 4, 5, 6, and 7, respectively. To visually demonstrate the relationship between mold quantity and the two optimization objective functions, line charts will be used, as shown in Figure 11.
Figure 11.
The impact of mold quantity on optimization objectives.
Figure 11 clearly illustrates the significant impact of mold quantity on the scheduling outcomes of prefabricated component production. In the current production configuration, the number of molds directly affects both the production completion time and the contract penalties and storage costs. Specifically, as the number of molds increases, they gradually meet the production needs of all components, reducing the constraints that molds impose on the production process and thereby shortening the completion time. Notably, when the mold configuration reaches or exceeds four sets, the limiting effect of mold quantity on the production process essentially dissipates. This suggests that appropriately increasing the number of molds can significantly enhance production efficiency and reduce associated costs, optimizing overall production scheduling.
Furthermore, the analysis indicates that the contract penalties and storage costs in the current production plan primarily stem from the inventory costs of the prefabricated component manufacturer due to early completion. As the completion time is shortened, the inventory time for components correspondingly increases, leading directly to higher penalty costs. This result emphasizes the need to balance the relationship between mold configuration and inventory costs when optimizing production scheduling to maximize cost-effectiveness. This study provides a quantitative basis for understanding the relationship between mold quantity and production efficiency and offers strategic recommendations on how to adjust mold configurations to optimize production scheduling.
The Impact of the Curing Kiln Capacity on the Production Scheduling of Prefabricated Components
Taking the fourth Pareto production schedule as an example, the curing kiln capacity is set to 1, 2, 3, 4, 5, 6, and 7 units, respectively (with 1 unit of curing kiln capacity accommodating one prefabricated component), for calculation and analysis. The experimental results are depicted in Figure 12.
Figure 12.
The impact of curing kiln capacity on optimization objectives.
Analysis of Figure 12 reveals that, when the number of curing kilns is insufficient to meet the production demands of the components, it significantly impacts the scheduling outcomes of prefabricated components. By adjusting the capacity of the curing kilns, it is possible to determine the limiting values that constrain order production. Specifically, when the number of curing kilns is three, this quantity begins to impose restrictions on the scheduling. Having two or fewer kilns will lead to breaches of contract and delivery delays, which can affect the manufacturer’s reputation and severely impact the construction progress. The impact of such a shortage extends far beyond the storage costs borne by the manufacturer. Once the number of curing kilns exceeds three, the constraints no longer exert additional effects on production completion time, contract penalties, and storage costs.
Therefore, in the actual scheduling process, it is essential to allocate the curing kilns reasonably based on the number of components and the scheduling plan to ensure smooth production of prefabricated components. Avoiding the negative impacts of an insufficient number of curing kilns is crucial. This not only guarantees the smooth progress of production but also enhances the manufacturer’s reputation and the timely delivery of construction projects.
Set Covering Metric
The set covering metric, sometimes referred to as the coverage measure, is an important indicator used to compare two Pareto front solution sets. It primarily assesses how well the solution set obtained by one algorithm covers the solution set obtained by another algorithm, thereby determining which algorithm can better explore the diversity of the objective space. The Pareto front solution set (A) obtained after running the standard NSGA-II and the Pareto front solution set (B) obtained after running the improved NSGA-II are collected. The coverage metrics and are calculated using Equation (29), and the experimental results are shown in Figure 13.
Figure 13.
Set covering metric.
From Figure 13, it is observable that, in 9 out of 10 runs, the value of is not less than . A higher coverage rate indicates a stronger exploratory capability within the solution space of the algorithm, enabling it to generate a greater number of high-quality solutions. These solutions are more likely to cover or outperform those of the other algorithm, implying that the improved NSGA-II can better encompass the solution set of the standard NSGA-II in the majority of cases. The improved NSGA-II generally demonstrates superior coverage performance, which may be attributed to the enhancements in the algorithm’s design, such as the incorporation of greedy algorithm concepts during the local search phase. Additionally, the relatively low fluctuation in , as shown in the chart, also suggests that the solution sets produced by the improved NSGA-II possess a higher degree of stability across various experiments.
Algorithm Convergence Analysis
In multi-objective optimization, rapidly achieving a high-quality Pareto front implies that the algorithm can provide a set of excellent and balanced solutions to decision-makers in a relatively short time. This is particularly important for real-time or near-real-time production scheduling systems. Fast convergence can significantly reduce the consumption of computational resources, thereby enhancing the response speed and efficiency of production scheduling. To accurately measure and compare the convergence speeds of MOEA/D, standard NSGA-II, and improved NSGA-II, the number of iterations required for the algorithms to reach a predefined solution quality standard (distance from the known Pareto front) should be recorded. Fewer iterations indicate a faster convergence speed. The experimental results are shown in Figure 14.
Figure 14.
The relationship between convergence iterations and the number of runs.
From Figure 14, it can be observed that the number of iterations for MOEA/D, NSGA-II, and the improved NSGA-II exhibit a certain degree of fluctuation across 10 runs. This suggests that the solution quality and convergence speed of the algorithms may be influenced by various factors, including the randomness of the initial population and the specific structure of the problem. The overall trend indicates that, as the number of runs increases, the number of iterations required for convergence decreases for all three algorithms. Notably, the improved NSGA-II requires fewer iterations than the standard NSGA-II and MOEA/D algorithms in most experiments. Specifically, the MOEA/D shows significant fluctuations in the initial runs but stabilizes after six runs. The NSGA-II exhibits notable fluctuations in the early runs, particularly in the third and fifth runs, where the optimization metric values are significantly higher, indicating instability. In contrast, the improved NSGA-II demonstrates a stable downward trend throughout the runs, maintaining lower metric values across all iterations, thus exhibiting better stability and higher efficiency. A comprehensive comparative analysis reveals that the improved NSGA-II significantly outperforms the standard NSGA-II and MOEA/D algorithms in terms of optimization effectiveness, especially as the number of runs increases, showing superior optimization results and consistency. Therefore, in multi-objective optimization problems related to prefabricated component production, the improved NSGA-II holds a distinct advantage. This may be attributed to the adaptive improvement mechanisms within the algorithm, such as more effective adaptive crossover and mutation operators. The enhancement in convergence speed directly relates to the conservation of computational resources and the improvement in production scheduling efficiency. In practical applications, the improved NSGA-II may be favored due to its faster response time.
Algorithmic Stability Analysis
Stability is a measure of an algorithm’s ability to consistently produce solutions of similar quality across different runs. This is particularly important in practical applications, as unstable optimization results in a production environment can lead to low efficiency or resource waste. In multi-objective optimization problems, calculating the consistency or similarity between solution sets is an effective method to assess the stability of an algorithm. Let A be the solution set from the first run, and B be the solution set from a subsequent run. The consistency of the solution set from subsequent algorithm runs is calculated using Equation (30), and the experimental results are shown in Figure 15.
Figure 15.
The relationship between convergence rate and number of runs.
From Figure 15, it can be observed that the consistency of solution sets for MOEA/D, NSGA-II, and the improved NSGA-II fluctuates across different runs, but generally remains at a high level, typically above 80%. However, the consistency of the solution set for the improved NSGA-II is higher than that of the MOEA/D and NSGA-II algorithms in most cases (completely higher in 7 instances). Specifically, the MOEA/D algorithm shows a significant drop in consistency during the fifth and seventh runs, indicating some instability. The NSGA-II experiences a notable decrease in solution set consistency during the sixth and eighth runs, showing some fluctuation. In contrast, the improved NSGA-II maintains a relatively stable consistency throughout the runs, consistently above 80% with minimal fluctuation. This indicates that the improved NSGA-II can more consistently produce solution sets of similar quality across different runs, demonstrating high stability. In summary, the improved NSGA-II not only outperforms the NSGA-II and MOEA/D algorithms in terms of optimization effectiveness but also exhibits superior stability, making it more suitable for practical applications. It ensures the production of consistent and high-quality optimization results during the production process. This may be attributed to optimizations in the improved NSGA-II that enhance population diversity and strengthen local search capabilities.
6. Conclusions
The primary work of this paper is reflected in two main aspects. First, modeling of the prefabricated component production process. This paper begins with a detailed analysis of the production process of prefabricated components and constructs a mathematical model. The model considers factors such as production resource allocation, time required for each production step, and delivery deadlines. It divides the production process into six stages, takes into account the mold and mold table ratio, and integrates four constraints: curing kiln capacity, mold type and quantity, buffer zone capacity, and worker working hours, with the optimization objectives being contract penalties, storage costs, and production completion time. Second, solving the multi-objective optimization problem of prefabricated component production scheduling. This paper integrates the two optimization objectives into a multi-objective optimization problem and uses an improved NSGA-II to solve the scheduling solution set for prefabricated component production. The improved algorithm enhances the diversity of search results through adaptive crossover and mutation operators, which dynamically adjust the probabilities of crossover and mutation based on the evolutionary progress. This enhancement enables the algorithm to effectively explore the solution space in the early stages and rapidly identify high-quality solutions. Additionally, the algorithm incorporates a greedy strategy for local search, refining the solutions obtained from the adaptive operators by selecting the best possible operation at each step in the later stages. The combination of adaptive operators and the greedy strategy not only optimizes the quality of the solution set but also significantly improves the efficiency of generating a more diverse and balanced Pareto front. Experimental results show that, compared to the standard NSGA-II and MOEA/D algorithms, the improved NSGA-II provides a more balanced and larger set of solutions, offering manufacturers a wider range of options.
Based on the research results of this paper, further research can be conducted in the following areas. First, expand the research focus to resource allocation and scheduling optimization involving multiple production lines. Second, improve the NSGA-II to develop new algorithms for handling multi-objective optimization problems in prefabricated component production. Additionally, refine the model design and parameter settings of the improved NSGA-II to enhance its optimization effectiveness in specific production environments. Furthermore, focus on extracting general elements and core problem-solving ideas from the algorithm to enhance its applicability and universality in different production environments. Finally, consider methods for selecting optimal solutions from the Pareto front that are suitable for production requirements.
Author Contributions
Conceptualization, Y.Z. and M.T.; methodology, Y.Z. and S.D.; validation, S.D. and J.S.; formal analysis, X.X.; investigation, Y.Z., S.D., M.T. and H.M.; software, S.D. and H.M.; resources, M.T.; data curation, M.T.; writing—original draft preparation, Y.Z., S.D. and H.M.; writing—review and editing, Y.Z., J.S. and X.X.; supervision, J.S. and X.X.; project administration, X.X.; funding acquisition, Y.Z. and M.T. All authors have read and agreed to the published version of the manuscript.
Funding
This research was funded by the National Natural Science Foundation of China under Grant No. 62072342 and the China Construction Third Engineering Bureau Technology R&D Plan under Grant No. CSCEC3B-ZD-2023-05.
Institutional Review Board Statement
Not applicable.
Informed Consent Statement
Not applicable.
Data Availability Statement
The data presented in this study are available upon request from the corresponding author due to business data privacy.
Conflicts of Interest
The authors declare no conflicts of interest.
References
- Irfan, M.; Elavarasan, R.M.; Hao, Y.; Feng, M.; Sailan, D. An assessment of consumers’ willingness to utilize solar energy in China: End-users’ perspective. J. Clean. Prod. 2021, 292, 126008. [Google Scholar] [CrossRef]
- Liao, W. How does the digital economy affect the development of the green economy? Evidence from Chinese cities. PLoS ONE 2023, 18, e0289826. [Google Scholar] [CrossRef]
- Cheng, F.; Yao, J. The effect of the digital economy on carbon emissions in China’s construction industry: Evidence from spatial econometric analysis. Environ. Sci. Pollut. Res. 2024, 31, 63085–63097. [Google Scholar] [CrossRef]
- Wong, P.S.; Zwar, C.; Gharaie, E. Examining the drivers and states of organizational change for greater use of prefabrication in construction projects. J. Constr. Eng. Manag. 2017, 143, 04017020. [Google Scholar] [CrossRef]
- Wang, H. Research on the Design Strategy of Chinese Emergency Hospital Construction Based on the Concepts of Prefabricated Construction and Modularity—The Example of Huoshenshan Hospital in Wuhan, China. Acad. J. Archit. Geotech. Eng. 2023, 5, 26–33. [Google Scholar]
- Chan, W.; Hu, H. Production scheduling for precast plants using a flow shop sequencing model. J. Comput. Civ. Eng. 2002, 16, 165–174. [Google Scholar] [CrossRef]
- Wang, Z.; Hu, H. Improved precast production–scheduling model considering the whole supply chain. J. Comput. Civ. Eng. 2017, 31, 04017013. [Google Scholar] [CrossRef]
- Podolski, M.; Rejment, M. Scheduling the production of precast concrete elements using the simulated annealing metaheuristic algorithm. IOP Conf. Ser. Mater. Sci. Eng. 2019, 471, 112083. [Google Scholar] [CrossRef]
- Zou, Y.; Chen, Z.; Zhu, S.; Li, Y. NSGA-III-Based Production Scheduling Optimization Algorithm for Pressure Sensor Calibration Workshop. Electronics 2024, 13, 2844. [Google Scholar] [CrossRef]
- Cheng, Z.; Tang, S.; Liu, H.; Lei, Z. Digital technologies in offsite and prefabricated construction: Theories and applications. Buildings 2023, 13, 163. [Google Scholar] [CrossRef]
- Wang, G. Design and optimization of prefabricated component system based on BIM technology. J. Phys. Conf. Ser. 2019, 1345, 062054. [Google Scholar] [CrossRef]
- Kim, M.K.; Cheng, J.C.; Sohn, H.; Chang, C.C. A framework for dimensional and surface quality assessment of precast concrete elements using BIM and 3D laser scanning. Autom. Constr. 2015, 49, 225–238. [Google Scholar] [CrossRef]
- Wu, H.; Qian, Q.K.; Straub, A.; Visscher, H. Stakeholder perceptions of transaction costs in prefabricated housing projects in China. J. Constr. Eng. Manag. 2021, 147, 04020145. [Google Scholar] [CrossRef]
- Ko, C.H.; Wang, S.F. GA-based decision support systems for precast production planning. Autom. Constr. 2010, 19, 907–916. [Google Scholar] [CrossRef]
- Yang, Z.; Ma, Z.; Wu, S. Optimized flowshop scheduling of multiple production lines for precast production. Autom. Constr. 2016, 72, 321–329. [Google Scholar] [CrossRef]
- Nam, S.; Yoon, J.; Kim, K.; Choi, B. Optimization of prefabricated components in housing modular construction. Sustainability 2020, 12, 10269. [Google Scholar] [CrossRef]
- Yin, J.; Huang, R.; Sun, H.; Cai, S. Multi-objective optimization for coordinated production and transportation in prefabricated construction with on-site lifting requirements. Comput. Ind. Eng. 2024, 189, 110017. [Google Scholar] [CrossRef]
- Zhai, X.; Tiong, R.L.; Bjornsson, H.C.; Chua, D.K. A simulation-GA based model for production planning in precast plant. In Proceedings of the 2006 Winter Simulation Conference, Monterey, CA, USA, 3–6 December 2006; IEEE: Piscataway, NJ, USA, 2006; pp. 1796–1803. [Google Scholar]
- Kawaguchi, S.; Fukuyama, Y. Reactive tabu search for job-shop scheduling problems considering energy management. In Proceedings of the 2017 IEEE 10th International Workshop on Computational Intelligence and Applications (IWCIA), Hiroshima, Japan, 11–12 November 2017; IEEE: Piscataway, NJ, USA, 2017; pp. 9–14. [Google Scholar]
- Priya, A.; Sahana, S.K. A Deterministic Flowshop Scheduling Problem to minimizing the Makespan using PA-ACO. Int. J. Eng. Adv. Technol. 2020, 9, 1555–1560. [Google Scholar] [CrossRef]
- Jarumaneeroj, P.; Dusadeerungsikul, P.O.; Chotivanich, T.; Akkerman, R. A multi-objective modeling approach to harvesting resource scheduling: Decision support for a more sustainable Thai sugar industry. Comput. Ind. Eng. 2021, 162, 107694. [Google Scholar] [CrossRef]
- Huo, Z.; Wu, X.; Cheng, T. Scheduling Model for Prefabricated Component Assembly, Production, and Transportation Stage based on GA for Prefabricated Buildings. IEEE Access 2024, 12, 60826–60838. [Google Scholar] [CrossRef]
- Adewumi, A.O.; Arasomwan, A.M. Improved particle swarm optimization based on greedy and adaptive features. In Proceedings of the 2014 IEEE Symposium on Swarm Intelligence, Orlando, FL, USA, 9–12 December 2014; IEEE: Piscataway, NJ, USA, 2014; pp. 1–6. [Google Scholar]
- Rahman, H.F.; Janardhanan, M.N.; Nielsen, I.E. Real-time order acceptance and scheduling problems in a flow shop environment using hybrid GA-PSO algorithm. IEEE Access 2019, 7, 112742–112755. [Google Scholar] [CrossRef]
- Hoseinpour, Z.; Kheirkhah, A.S.; Fattahi, P.; Taghipour, M. The problem solving of bi-objective hybrid production with the possibility of production outsourcing through meta-heuristic algorithms. Management 2020, 4, 1–17. [Google Scholar]
- Wang, S.; Zhang, X. Production scheduling of prefabricated components considering delivery methods. Sci. Rep. 2023, 13, 15094. [Google Scholar] [CrossRef] [PubMed]
- Wang, J.J.; Wang, L. A cooperative memetic algorithm with learning-based agent for energy-aware distributed hybrid flow-shop scheduling. IEEE Trans. Evol. Comput. 2021, 26, 461–475. [Google Scholar] [CrossRef]
- Du, Y.; Li, J.q.; Chen, X.l.; Duan, P.y.; Pan, Q.k. Knowledge-based reinforcement learning and estimation of distribution algorithm for flexible job shop scheduling problem. IEEE Trans. Emerg. Top. Comput. Intell. 2022, 7, 1036–1050. [Google Scholar] [CrossRef]
- Luo, S.; Zhang, L.; Fan, Y. Real-time scheduling for dynamic partial-no-wait multiobjective flexible job shop by deep reinforcement learning. IEEE Trans. Autom. Sci. Eng. 2021, 19, 3020–3038. [Google Scholar] [CrossRef]
- Wang, H.; Cheng, J.; Liu, C.; Zhang, Y.; Hu, S.; Chen, L. Multi-objective reinforcement learning framework for dynamic flexible job shop scheduling problem with uncertain events. Appl. Soft Comput. 2022, 131, 109717. [Google Scholar] [CrossRef]
- Zhang, Y.; Zhu, H.; Tang, D.; Zhou, T.; Gui, Y. Dynamic job shop scheduling based on deep reinforcement learning for multi-agent manufacturing systems. Robot. Comput.-Integr. Manuf. 2022, 78, 102412. [Google Scholar] [CrossRef]
- Deb, K.; Pratap, A.; Agarwal, S.; Meyarivan, T. A fast and elitist multiobjective genetic algorithm: NSGA-II. IEEE Trans. Evol. Comput. 2002, 6, 182–197. [Google Scholar] [CrossRef]
- Ishibuchi, H.; Imada, R.; Setoguchi, Y.; Nojima, Y. Performance comparison of NSGA-II and NSGA-III on various many-objective test problems. In Proceedings of the Evolutionary Computation, Vancouver, BC, Canada, 24–29 July 2016. [Google Scholar]
- Deb, K.; Jain, H. An Evolutionary Many-Objective Optimization Algorithm Using Reference-Point-Based Nondominated Sorting Approach, Part I: Solving Problems With Box Constraints. IEEE Trans. Evol. Comput. 2014, 18, 577–601. [Google Scholar] [CrossRef]
- Cao, H.; Wang, Y. Research on Multi-Objective Flexible Job Shop Scheduling Problem Based on Improved NSGA-II. Master’s Thesis, Zhejiang University of Technology, Hangzhou, China, January 2019. [Google Scholar]
Disclaimer/Publisher’s Note: The statements, opinions and data contained in all publications are solely those of the individual author(s) and contributor(s) and not of MDPI and/or the editor(s). MDPI and/or the editor(s) disclaim responsibility for any injury to people or property resulting from any ideas, methods, instructions or products referred to in the content. |
© 2025 by the authors. Licensee MDPI, Basel, Switzerland. This article is an open access article distributed under the terms and conditions of the Creative Commons Attribution (CC BY) license (https://creativecommons.org/licenses/by/4.0/).














