Conceptual Advancements in Infrastructure Maintenance and Management Using Smart Contracts: Reducing Costs and Improving Resilience
Abstract
1. Introduction
2. Literature Review and Innovative Aspects
- Data layer;
- Network layer;
- Consensus layer;
- Incentive layer;
- Smart contract layer;
- DApplication layer.
2.1. Smart Contract
2.2. Innovative Aspects
- Automation: By enabling pre-programmed responses, smart contracts drastically reduce intervention times, minimizing downtime and enhancing system resilience. This contrasts with conventional decision-making processes, which rely heavily on manual assessments and procedural delays.
- Information tracking and validation: Every intervention and decision-making phase is immutably recorded, ensuring transparency and accountability. This extends beyond financial transactions to certify compliance with contractual obligations, safety protocols, and prescribed maintenance guidelines.
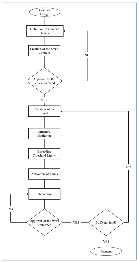
3. Conceptual Framework and Methodological Aspects
Description of the Structure
4. Results and Discussions
5. Conclusions
Author Contributions
Funding
Data Availability Statement
Conflicts of Interest
References
- Rathorea, M.M.; Ahmada, A.; Paul, A.; Rho, S. Urban planning and building smart cities based on the Internet of Things using Big Data analytics. Comput. Netw. 2016, 101, 63–80, ISSN 1389-1286. [Google Scholar] [CrossRef]
- Jiang, D. The construction of smart city information system based on the Internet of Things and cloud computing. Comput. Commun. 2020, 150, 158–166, ISSN 0140-3664. [Google Scholar] [CrossRef]
- Global Construction Perspectives and Oxford Economics. A Global Forecast for the Construction Industry by 2030; Global Construction Perspectives and Oxford Economics: London, UK, 2015; ISBN 978-0-9564207-9-4. [Google Scholar]
- Ramachandra, T.; Rotimi, J.O.B. Mitigating payment problems in the construction industry through analysis of construction payment disputes. J. Leg. Aff. Disput. Resolut. Eng. Constr. 2014, 7, A4514005. [Google Scholar] [CrossRef]
- Ahmadisheykhsarmast, S.; Sonmez, R. A smart contract system for security of payment of construction contracts. Autom. Constr. 2020, 20, 103401. [Google Scholar]
- Liu, J.; Li, H.; Skitmore, M.; Zhang, Y. Experience mining based on case-based reasoningfor dispute settlement of international construction projects. Autom. Constr. 2019, 97, 181–191. [Google Scholar] [CrossRef]
- Tran, H.; Carmichael, D.G. Contractor’s financial estimation based on owner payment histories. Int. J. Organ. Technol. Manag. Constr. 2012, 4, 481–489. [Google Scholar] [CrossRef][Green Version]
- Das, M.; Luo, H.; Cheng, J.C.P. Securing interim payments in construction projects through a blockchain-based framework. Autom. Constr. 2020, 118, 103284. [Google Scholar] [CrossRef]
- Perera, S.; Nanayakkara, S.; Rodrigo, M.N.N.; Senaratne, S.; Weinand, R. Blockchain technology: Is it hype or real in the construction industry? J. Ind. Inf. Integr. 2020, 17, 100125. [Google Scholar] [CrossRef]
- Ye, X.; Zeng, N.; König, M. Systematic literature review on smart contracts in the construction industry: Potentials, benefits, and challenges. Front. Eng. Manag. 2022, 9, 196–213. [Google Scholar] [CrossRef]
- Kim, M.; Kim, Y.W. Applications of blockchain for construction project procurement. Autom. Constr. 2024, 165, 105550. [Google Scholar] [CrossRef]
- Ahmadisheykhsarmast, S.; Golmohammadi Senji, S.; Sonmez, R. Decentralized tendering of construction projects using blockchain-based smart contracts and storage systems. Autom. Constr. 2023, 151, 104900. [Google Scholar] [CrossRef]
- Sonmez, R.; Ahmadisheykhsarmast, S.; Akçamete Güngör, A. BIM integrated smart contract for construction project progress payment administration. Autom. Constr. 2022, 139, 104294. [Google Scholar] [CrossRef]
- Wu, L.; Lu, W.; Xu, J. Blockchain-based smart contract for smart payment in construction: A focus on the payment freezing and disbursement cycle. Front. Eng. Manag. 2022, 9, 177–195. [Google Scholar] [CrossRef]
- Chen, G.; Li, H.; Liu, M.; Hsiang, S.M.; Jarvamardi, A. Knowing what is going on—A smart contract for modular construction. Can. J. Civ. Eng. 2023, 50, 210–223. [Google Scholar] [CrossRef]
- Chen, G.; Liu, M.; Li, H.; Hsiang, S.M.; Jarvamardi, A. Motivating Reliable Collaboration for Modular Construction: Shapley Value–Based Smart Contract. J. Manag. Eng. 2023, 39, 04023042. [Google Scholar] [CrossRef]
- Plageras, A.P.; Psannis, K.E.; Stergiou, C.; Wang, H.; Gupta, B.B. Efficient IoT-based sensor BIG Data collection–processing and analysis in smart buildings. Future Gener. Comput. Syst. 2018, 82, 349–357, ISSN 0167-739X. [Google Scholar] [CrossRef]
- Pohl, D.; Bouchachia, A.; Hellwagner, H. Automatic Identification of Crisis-Related Sub-events Using Clustering. In Proceedings of the 2012 11th International Conference on Machine Learning and Applications, Boca Raton, FL, USA, 12–15 December 2012; pp. 333–338. [Google Scholar] [CrossRef]
- Murray, J. Review of Security of Payment Laws: Building Trust and Harmony; Department of Jobs and Small Business: Canberra, Australian, 2017. Available online: https://www.sasbc.sa.gov.au/pdfs/Murray-Review.pdf (accessed on 29 May 2024).
- Kenney, R.; La Cava, G.; Rodgers, D. Why Do Companies Fail? Reserve Bank of Australia: Perth, Australia, 2016. Available online: https://www.rba.gov.au/publications/rdp/2016/pdf/rdp2016-09.pdf (accessed on 29 May 2024).
- Fiocco, J. Final Report to the Minister for Commerce: Security of Payment Reform in the WA Building and Construction Industry; The Department of Mines, Industry Regulation and Safety–Building and Energy Division: East Perth, Australia, 2018. Available online: https://www.commerce.wa.gov.au/sites/default/files/atoms/files/final_report_-_security_of_payment_reform_in_the_wa_building_and_construction_industry.pdf (accessed on 29 May 2024).
- Szabo, N. Formalizing and Securing Relationships on Public Networks. Available online: https://www.fon.hum.uva.nl/rob/Courses/InformationInSpeech/CDROM/Literature/LOTwinterschool2006/szabo.best.vwh.net/smart_contracts_2.html (accessed on 29 May 2024).
- Savelyev, A. Contract law 2.0: ‘Smart’contracts as the beginning of the end of classic contract law. Inf. Commun. Technol. Law 2017, 26, 116–134. [Google Scholar] [CrossRef]
- Ølnes, S.; Ubacht, J.; Janssen, M. Blockchain in government: Benefits and implications of distributed ledger technology for information sharing. Gov. Inf. Q. 2017, 34, 355–364. [Google Scholar] [CrossRef]
- Janssen, M.; Van Der Voort, H.; Wahyudi, A. Factors influencing big data decision-making quality. J. Bus. Res. 2017, 70, 338–345. [Google Scholar] [CrossRef]
- Hamledari, H.; Fischer, M. Construction payment automation using blockchain-enabled smart contracts and robotic reality capture technologies. Autom. Constr. 2021, 132, 103926. [Google Scholar] [CrossRef]
- Wang, S.; Yuan, Y.; Wang, X.; Li, J.; Qin, R.; Wang, F.-Y. An Overview of Smart Contract: Architecture, Applications, and Future Trends. In Proceedings of the 2018 IEEE Intelligent Vehicles Symposium (IV), Changshu, China, 26–30 June 2018; pp. 108–113. [Google Scholar] [CrossRef]
- Swan, M. Blockchain: Blueprint for a New Economy; O’Reilly Media: Sebastopol, CA, USA, 2015. [Google Scholar]
- Levi, S.D.; Lipton, A.B. An Introduction to Smart Contracts and Their Potential and Inherent Limitations. 2018. Available online: https://corpgov.law.harvard.edu/2018/05/26/an-introduction-to-smart-contracts-and-their-potential-and-inherent-limitations/ (accessed on 29 May 2024).
- Yang, R.; Wakefield, R.; Lyu, S.; Jayasuriya, S.; Han, F.; Yi, X.; Yang, X.; Amarasinghe, G.; Chen, S. Public and private blockchain in construction business process and information integration. Autom. Constr. 2020, 118, 103276, ISSN 0926-5805. [Google Scholar] [CrossRef]
- Lai, R.; Chuen, D.L.K. Chapter 7—Blockchain—From Public to Private. In Handbook of Blockchain, Digital Finance, and Inclusion; Chuen, D.L.K., Deng, R., Eds.; Academic Pres: Cambridge, MA, USA, 2018; Volume 2, pp. 145–177. ISBN 9780128122822. [Google Scholar] [CrossRef]
- Pilkington, M. Chapter 11: Blockchain technology: Principles and applications. In Research Handbook on Digital Transformations; Edward Elgar Publishing: Cheltenham, UK, 2016. [Google Scholar] [CrossRef]
- Nzuva, S.M. Smart Contracts Implementation, Applications, Benefits, and Limitations. J. Inf. Eng. Appl. 2019. [Google Scholar] [CrossRef]
- IOTA. Available online: https://www.iota.org/ (accessed on 29 May 2024).
- Dannen, C. Introducing Ethereum and Solidity; Apress: Berkeley, CA, USA, 2017; Volume 1, pp. 159–160. [Google Scholar]
- Mukhopadhyay, M. Ethereum Smart Contract Development: Build Blockchain-Based Decentralized Applications Using Solidity; Packt Publishing Ltd.: Birmingham, UK, 2018. [Google Scholar]
- Wohrer, M.; Zdun, U. Smart contracts: Security patterns in the ethereum ecosystem and solidity. In Proceedings of the 2018 International Workshop on Blockchain Oriented Software Engineering (IWBOSE), Campobasso, Italy, 20 March 2018; pp. 2–8. [Google Scholar]
- Stark, J. Making Sense of Blockchain Smart Contracts. Available online: https://www.coindesk.com/markets/2016/06/04/making-sense-of-blockchain-smart-contracts (accessed on 29 May 2024).
- Alharby, M.; van Moorsel, A. Blockchain Based Smart Contracts: A Systematic Mapping Study. In Computer Science & Information Technology (CS & IT); Academy & Industry Research Collaboration Center (AIRCC): Piscataway, NJ, USA, 2017. [Google Scholar] [CrossRef]
- Liu, C.; Chai, K.K.; Zhang, X.; Chen, Y. Peer-to-peer electricity trading system: Smart contracts based proof-of-benefit consensus protocol. Wirel. Netw. 2021, 27, 4217–4228. [Google Scholar] [CrossRef]
- Morabito, V. Smart contracts and licensing. In Business Innovation Through Blockchain; Springer: Berlin/Heidelberg, Germany, 2017; pp. 101–124. [Google Scholar]
- Li, J.; Kassem, M. Applications of distributed ledger technology (DLT) and Blockchain-enabled smart contracts in construction. Autom. Constr. 2021, 132, 103955, ISSN 0926-5805. [Google Scholar] [CrossRef]
- Shojaei, A.; Flood, I.; Moud, H.I.; Hatami, M.; Zhang, X. An Implementation of Smart Contracts by Integrating BIM and Blockchain. In Proceedings of the Future Technologies Conference (FTC), San Francisco, CA, USA, 24–25 October 2019; Springer: Cham, Switzerland, 2019; pp. 519–527. [Google Scholar] [CrossRef]
- Li, J.; Kassem, M. A Proposed Approach Integrating DLT, BIM, IoT and Smart Contracts: Demonstration Using a Simulated Installation Task. In Proceedings of the International Conference on Smart Infrastructure and Construction 2019 (ICSIC), Cambridge, UK, 8–10 July 2019; pp. 275–282. [Google Scholar] [CrossRef]
- Luo, H.; Das, M.; Wang, J.; Cheng, J.C.P. Construction payment automation through smart contract-based blockchain framework. In Proceedings of the 36th International Symposium on Automation and Robotics in Construction, ISARC 2019, Banff, AB, Canada, 21–24 May 2019; pp. 1254–1260. [Google Scholar] [CrossRef]
- Sheng, D.; Lou, H.; Zhong, B. Formal modeling of smart contracts for quality acceptance in construction. In Proceedings of the Creative Construction EConference 2020, Online, 28 June–1 July 2020; Budapest University of Technology and Economics: Budapest, Hungary, 2020; pp. 79–87. [Google Scholar] [CrossRef]
- Rathnayake, I.; Wedawatta, G.; Tezel, A. Smart contracts in the construction industry: A systematic review. Buildings 2022, 12, 2082. [Google Scholar] [CrossRef]
- Yu, H.; Deng, X.; Zhang, N.; Zhang, X. Is blockchain cost-effective in construction project management? A systematic review from the perspective of transaction cost. Eng. Constr. Archit. Manag. 2024. [Google Scholar] [CrossRef]
- Chong, H.-Y.; Diamantopoulos, A. Integrating advanced technologies to uphold security of payment: Data flow diagram. Autom. Constr. 2020, 114, 103158, ISSN 0926-5805. [Google Scholar] [CrossRef]
- Zhang, W.; Anand, T. Blockchain and Ethereum Smart Contract Solution Development. In Dapp Programming with Solidity; Apress Media LCC: New York, NY, USA, 2022. [Google Scholar] [CrossRef]
- Ghazizadeh, E.; Sun, T. A Systematic Literature Review of Smart Contract Applications. In Proceedings of the Future Technologies Conference (FTC) 2020, Volume 3, FTC 2020, Vancouver, BC, Canada, 5–6 November 2020; Advances in Intelligent Systems and Computing. Arai, K., Kapoor, S., Bhatia, R., Eds.; Springer: Cham, Switzerland, 2021; Volume 1290. [Google Scholar] [CrossRef]
- Mishra, M.; Lourenço, P.B.; Ramana, G.V. Structural health monitoring of civil engineering structures by using the internet of things: A review. J. Build. Eng. 2022, 48, 103954, ISSN 2352-7102. [Google Scholar] [CrossRef]
- Bahalul Haque, A.K.M.; Oahiduzzaman Mondol Zihad, M.; Rifat Hasan, M. 5G and Internet of Things—Integration Trends, Opportunities, and Future Research Avenues. In 5G and Beyond; Bhushan, B., Sharma, S.K., Kumar, R., Priyadarshini, I., Eds.; Springer Tracts in Electrical and Electronics Engineering; Springer: Singapore, 2023. [Google Scholar] [CrossRef]
- Caldarelli, G. Understanding the Blockchain Oracle Problem: A Call for Action. Information 2020, 11, 509. [Google Scholar] [CrossRef]
- Curran, B. What Are Oracles? Smart Contracts, Chainlink & The Oracle Problem. Available online: https://blockonomi.com/oracles-guide (accessed on 11 August 2024).
- Wang, S.; Ouyang, L.; Yuan, Y.; Ni, X.; Han, X.; Wang, F.Y. Blockchain-Enabled Smart Contracts: Architecture, Applications, and Future Trends. IEEE Trans. Syst. Man Cybern. Syst. 2019, 49, 2266–2277. [Google Scholar] [CrossRef]
- Albert, E.; Correas, J.; Gordillo, P.; Román-Díez, G.; Rubio, A. Gasol: Gas analysis and optimization for ethereum smart contracts. In Proceedings of the International Conference on Tools and Algorithms for the Construction and Analysis of Systems, Dublin, Ireland, 25–30 April 2020; Springer International Publishing: Cham, Switzerland, 2020. [Google Scholar]
- Brocca, L.; Barbetta, S.; Camici, S.; Ciabatta, L.; Dari, J.; Filippucci, P.; Massari, C.; Modanesi, S.; Tarpanelli, A.; Bonaccorsi, B.; et al. A Digital Twin of the terrestrial water cycle: A glimpse into the future through high-resolution Earth observations. Front. Sci. 2024, 1, 1190191. [Google Scholar] [CrossRef]
- Turner, B. The smarts of “smart contracts”: Risk management capabilities and applications of self-executing agreements. ANU J. Law Technol. 2021, 2, 89–117. [Google Scholar]
- Mekkouri, M.; Hennebert, C. Practices for Assessing the Security Level of Solidity Smart Contracts. In Proceedings of the International Symposium on Foundations and Practice of Security, Bordeaux, France, 11–13 December 2023; Springer Nature Switzerland: Cham, Switzerland, 2023. [Google Scholar]
- Love, P.E.D.; Sing, M.C.P.; Ika, L.A. Sidney Newton, The cost performance of transportation projects: The fallacy of the Planning Fallacy account. Transp. Res. Part A Policy Pract. 2019, 122, 1–20, ISSN 0965-8564. [Google Scholar] [CrossRef]
- Lam, E.; Chan, A.; Chan, D.D. Benchmarking success of building maintenance projects. Facilities 2010, 28, 290–305. [Google Scholar] [CrossRef]
- Galar, D.; Sandborn, P.; Kumar, U. Maintenance Costs and Life Cycle Cost Analysis, 1st ed.; CRC Press: Boca Raton, FL, USA, 2017. [Google Scholar] [CrossRef]
- Islam, R.; Nazifa, T.H.; Mohamed, S.F. Factors influencing facilities management cost performance in building projects. J. Perform. Constr. Facil. 2019, 33, 04019036. Available online: https://ascelibrary.org/doi/abs/10.1061/%28ASCE%29CF.1943-5509.0001284 (accessed on 29 May 2024).
- Botero Botero, L.F.; Álvarez Villa, M.E. Guía De Mejoramiento Continuo Para La Productividad En La construcción De Proyectos De Vivienda (Lean Construction Como Estrategia De Mejoramiento). Rev. Univ. EAFIT 2012, 40, 50–64. Available online: https://publicaciones.eafit.edu.co/index.php/revista-universidad-eafit/article/view/864 (accessed on 29 May 2024).
- Domaneschi, M.; Cucuzza, R.; Martinelli, L.; Noori, M. Service-life extension of transport infrastructure through structural health monitoring. In Life-Cycle of Structures and Infrastructure Systems; CRC Press: Boca Raton, FL, USA, 2023; pp. 4131–4138. [Google Scholar]
- Domaneschi, M.; Cucuzza, R.; Martinelli, L.; Noori, M.; Marano, G.C. A probabilistic framework for the resilience assessment of transport infrastructure systems via structural health monitoring and control based on a cost function approach. Struct. Infrastruct. Eng. 2024, 1, 1–13. [Google Scholar] [CrossRef]
- Odeh, A.A.; Battaineh, T.H. Causes of Construction Delay: Traditional Contracts. Int. J. Proj. Manag. 2002, 20, 67–73. [Google Scholar] [CrossRef]
- Assaf, S.A.; Al-Hejji, S. Causes of delay in large construction projects. Int. J. Proj. Manag. 2006, 24, 349–357, ISSN 0263-7863. [Google Scholar] [CrossRef]
- Oyieyo, P. Emerging Challenges in the Completion of Construction Projects through Public Private Partnerships: Empirical Literature Review. J. Build. Constr. Plan. Res. 2020, 8, 263–272. [Google Scholar] [CrossRef]













| Smart Contract Feature | Benefits for the Construction Sector in Maintenance Operations |
| Automation | Reduction of administrative times and operational costs through process automation, such as payment times for labor. |
| Transparency | Complete visibility and traceability of operations affecting the project, including both ordinary and extraordinary maintenance work. |
| Immutability | Guarantees that data and contract conditions cannot be altered. |
| Efficiency | Streamlining of bureaucratic operations and reduction of human errors that can delay intervention times, thus improving structural safety. |
| Security | Data protection that is particularly relevant for sensitive structures and critical infrastructures. |
| Interoperability | Easy integration with other systems and technologies like AI or IoT sensors dedicated to monitoring the project. |
| Automatic Execution | Automatic execution of payments and contract actions once the conditions are met, reducing delays and potential disputes. |
| Legal Dispute Reduction | Clear and immutable rules that reduce the number of legal disputes and conflicts between parties. |
| Traceability | Recording of all transactions and modifications. |
Disclaimer/Publisher’s Note: The statements, opinions and data contained in all publications are solely those of the individual author(s) and contributor(s) and not of MDPI and/or the editor(s). MDPI and/or the editor(s) disclaim responsibility for any injury to people or property resulting from any ideas, methods, instructions or products referred to in the content. |
© 2025 by the authors. Licensee MDPI, Basel, Switzerland. This article is an open access article distributed under the terms and conditions of the Creative Commons Attribution (CC BY) license (https://creativecommons.org/licenses/by/4.0/).
Share and Cite
Villa, V.; Gioberti, L.; Domaneschi, M.; Catbas, N. Conceptual Advancements in Infrastructure Maintenance and Management Using Smart Contracts: Reducing Costs and Improving Resilience. Buildings 2025, 15, 680. https://doi.org/10.3390/buildings15050680
Villa V, Gioberti L, Domaneschi M, Catbas N. Conceptual Advancements in Infrastructure Maintenance and Management Using Smart Contracts: Reducing Costs and Improving Resilience. Buildings. 2025; 15(5):680. https://doi.org/10.3390/buildings15050680
Chicago/Turabian StyleVilla, Valentina, Luca Gioberti, Marco Domaneschi, and Necati Catbas. 2025. "Conceptual Advancements in Infrastructure Maintenance and Management Using Smart Contracts: Reducing Costs and Improving Resilience" Buildings 15, no. 5: 680. https://doi.org/10.3390/buildings15050680
APA StyleVilla, V., Gioberti, L., Domaneschi, M., & Catbas, N. (2025). Conceptual Advancements in Infrastructure Maintenance and Management Using Smart Contracts: Reducing Costs and Improving Resilience. Buildings, 15(5), 680. https://doi.org/10.3390/buildings15050680

