Renewal Design of Architectural Facade Features in the Shantou Xiaogongyuan Historic District Based on Deep Learning
Abstract
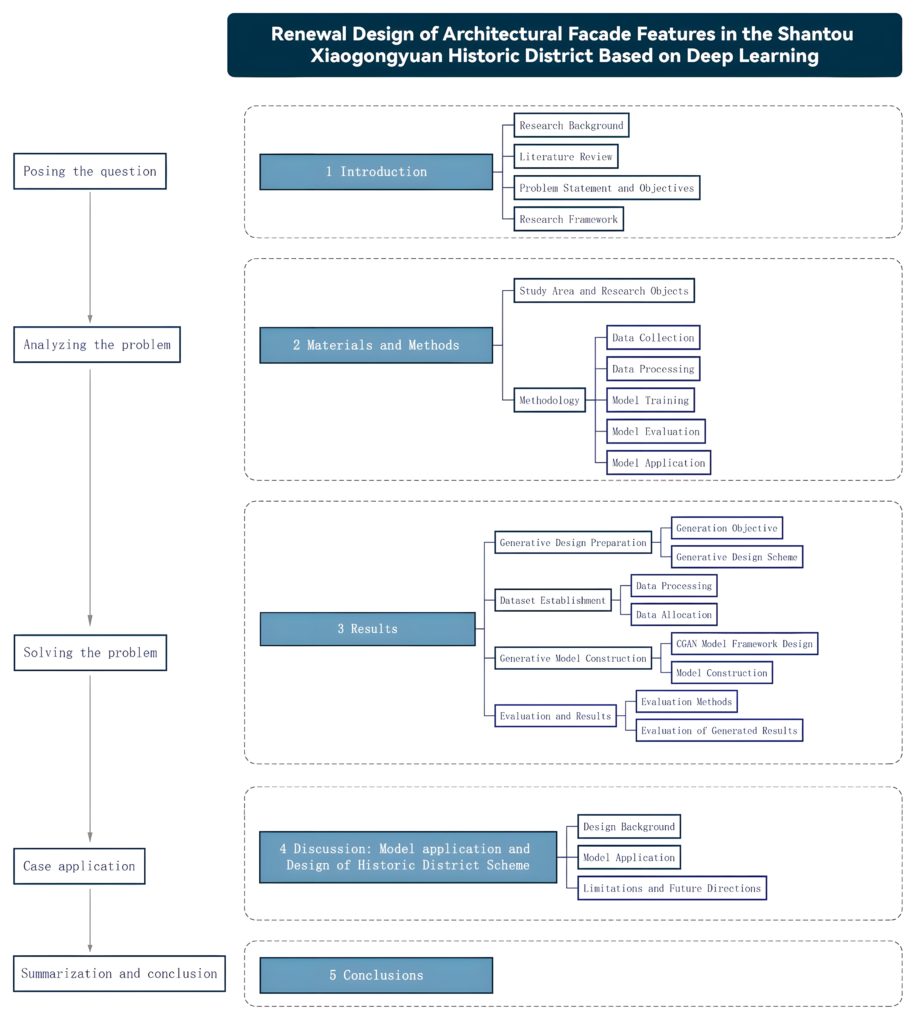
1. Introduction
1.1. Research Background
1.2. Literature Review
1.3. Problem Statement and Objectives
- (1)
- The ultimate goal of this study is to develop a deep learning-based auxiliary tool for architectural facade renovation. Integrating image recognition and style transfer, the tool will automatically generate diverse design options based on input conditions (e.g., architectural style, materials). It features a visual interface for real-time previews, allowing designers to quickly obtain tailored solutions, thereby reducing costs and enhancing efficiency through intelligent support.
- (2)
- The model will also support the renovation of buildings in Xiaogongyuan by generating facade plans that align with its cultural, environmental, and renewal needs. Trained on collected facade images and data, it automatically learns features such as style, color, and materials to provide design solutions that balance historical continuity with contemporary adaptability.
- (3)
- This research will optimize facade designs based on multiple needs such as residential living, tourism development, etc., improve the overall appearance of the district, promote the revitalization of historical and cultural districts, and achieve sustainable development of Shantou’s urban image.
1.4. Research Framework
2. Materials and Methods
2.1. Study Area and Research Objects
2.2. Methodology
3. Results
3.1. Generative Design Preparation
3.1.1. Generation Objective
3.1.2. Generative Design Scheme
3.2. Dataset Establishment
3.2.1. Data Processing
3.2.2. Data Allocation
3.3. Generative Model Construction
3.3.1. CGAN Model Framework Design
3.3.2. Model Construction
3.4. Evaluation and Results
3.4.1. Evaluation Methods
- (1).
- Subjective Evaluation: During the model iteration process, we formed an evaluation panel consisting of 20 architecture students and their supervising instructors. Through questionnaires and interview surveys, a subjective evaluation of the quality of the test-generated images was conducted. The evaluation criteria cover the following two aspects: first, the basic visual quality of the generated images, including clarity, detail retention, and similarity to real images; second, a comprehensive Conservation Authenticity Score, which is calculated as a weighted combination of four dimensions: Style Consistency (30%), Structural Integrity (25%), Material Compatibility (25%), and Retention of Weathering Patterns (20%).This study organizes a concise and universal set of evaluation criteria, as shown in Table 1.
- (2).
- Objective Evaluation: We have introduced the Structural Similarity Index (SSIM). This metric assesses the visual fidelity of the generated results by comparing the luminance, contrast, and structural information between the generated image and the input color block reference image. By calculating and analyzing the SSIM values of both, we provide an objective quantitative basis for evaluating image generation quality.
3.4.2. Evaluation of Generated Results
4. Discussion: Model Application and Design of Historic District Scheme
4.1. Design Background
4.2. Model Application
- (1)
- Structural Integrity: Load-bearing components such as colonnades and arches are completely generated without distortions like structural misalignment or fragmentation;
- (2)
- Style Consistency: The output images maintain the stylistic features (e.g., decorative patterns, color schemes) of the input images used during model training;
- (3)
- Generation Authenticity: The images generated by the model exhibit high fidelity in key characteristics such as facade morphology and proportional scales, ensuring realism.
4.3. Limitations and Future Directions
- (1)
- Enhancing datasets with high-precision scanning and multimodal deep learning;
- (2)
- Integrating AR technologies for public participation and extending methodology to other historic Overseas Chinese districts. These advances could transition AI’s role from tool to collaborative decision-maker in cultural heritage preservation and urban renewal.
5. Conclusions
Author Contributions
Funding
Data Availability Statement
Acknowledgments
Conflicts of Interest
Appendix A
References
- Xiao, Z. Analysis of the Cultural Characteristics of Modern Residential Architecture in Shantou. Shanxi Archit. 2016, 42, 19–20. [Google Scholar]
- Yuan, Q.; Cai, T. The Dilemma of Historic District Reconstruction Based on the Perspective of Space Production: A Case Study of Small Park Historic District of Shantou. Mod. Urban Res. 2016, 7, 68–77. [Google Scholar]
- Luo, D. Research on Evidence-Based Design of Building Facades in Historical and Cultural Neighborhoods Based on Machine Learning. Master’s Thesis, Guangdong University of Technology, Guangzhou, China, 2025. [Google Scholar] [CrossRef]
- Zhang, Y. Discussion on the implementation mode of protection and renovation of historical and cultural blocks. World Arch. 2022, 12, 73–77. [Google Scholar]
- Wu, H. The Strategy of Construction Control Based on the Research About Urban Texture in Shantou Small Park District. Master’s Thesis, South China University of Technology, Guangzhou, China, 2021. [Google Scholar] [CrossRef]
- Ouyang, L.; Xie, S. Arcades and Road: Urban Planning in Shantou During the Republican Period. Mod. Chin. Hist. Stud. 2023, 4, 91–106+161. [Google Scholar]
- Yi, G.; Wang, S.; Deng, X.; Yang, X.; Liu, J.; Zhang, Z. Structural reinforcement design of modern historical buildings in Trading Port Area of Shantou Small Park. Build. Struct. 2022, 52, 84–88. [Google Scholar]
- Lyu, Q. Protection and Utilization Strategy of Arcade Buildings in Shantou Small Park Kailuan District from the Perspective of Contextual Continuance. Master’s Thesis, South China University of Technology, Guangzhou, China, 2019. [Google Scholar] [CrossRef]
- Wang, G.; Yi, L. Understanding of the value of arcade building and exploration of practice on restoration. Urban Archit. 2018, 4, 41–43. [Google Scholar]
- Li, Q. Study on Protection and Renovation System of the Arcade Architecture in Lingnan Area—A Case of Protection and Renovation of Arcade Architecture in Zhaoan. Master’s Thesis, South China University of Technology, Guangzhou, China, 2021. [Google Scholar] [CrossRef]
- Cui, Y. Research on the Protection and Inheritance of Historical Architectural Cultural Heritage Empowered by Big Data 3D Scanning: A Case Study of Deqing Confucius Temple. In Proceedings of the 2025 Higher Education Teaching Seminar (Volume 1); Henan Provincial Non-Government Education Association: Guangzhou, China, 2025; pp. 142–144. [Google Scholar]
- Yu, Q.; Yuan, X.; Xu, L. Cross-Material Damage Detection and Analysis for Architectural Heritage Images. Buildings 2025, 15, 3100. [Google Scholar] [CrossRef]
- Xu, J.; Ma, D.; Scaioni, M. Foreign Current Development of HBIM (Historic Building Information Modelling) for Built Heritage. China Cult. Herit. 2024, 1, 5–16. [Google Scholar]
- Zu, X.; Gao, C.; Liu, Y.; Zhao, Z.; Hou, R.; Wang, Y. Machine intelligence for interpretation and preservation of built heritage. Autom. Constr. 2025, 172, 106055. [Google Scholar] [CrossRef]
- Krizhevsky, A.; Sutskever, I.; Hinton, G.E. ImageNet classification with deep convolutional neural networks. Commun. ACM 2017, 60, 84–90. [Google Scholar] [CrossRef]
- Chen, Y.; Wei, G. Application Review of Generative Adversarial Networks. J. Tongji Univ. Nat. Sci. Ed. 2020, 48, 591–601. [Google Scholar]
- Karadag, I. Machine learning for conservation of architectural heritage. Open House Int. 2023, 48, 23–37. [Google Scholar] [CrossRef]
- Basu, A.; Paul, S.; Ghosh, S.; Das, S.; Chanda, B.; Bhagvati, C.; Snasel, V. Digital restoration of cultural heritage with data-driven computing: A survey. IEEE Access 2023, 11, 53939–53977. [Google Scholar] [CrossRef]
- Zhao, F.; Ren, H.; Sun, K.; Zhu, X. GAN-based heterogeneous network for ancient mural restoration. Herit. Sci. 2024, 12, 418. [Google Scholar] [CrossRef]
- Maitin, A.M.; Nogales, A.; Delgado-Martos, E.; Intra Sidola, G.; Pesqueira-Calvo, C.; Furnieles, G.; García-Tejedor, ÁJ. Evaluating Activation Functions in GAN Models for Virtual Inpainting: A Path to Architectural Heritage Restoration. Appl. Sci. 2024, 14, 6854. [Google Scholar] [CrossRef]
- Bachl, M.; Ferreira, D.C. City-GAN: Learning architectural styles using a custom Conditional GAN architecture. arXiv 2019, arXiv:1907.05280. [Google Scholar]
- Deng, L.; Yu, D. Deep learning: Methods and applications. Found. Trends Signal Process. 2014, 7, 197–387. [Google Scholar] [CrossRef]
- Wang, Y. Research on Fuzzy Clustering Algorithm for Incomplete Data Based on Improved VAEGAN. Master’s Thesis, Liaoning University, Shenyang, China, 2020. [Google Scholar] [CrossRef]
- Ye, X.; Du, J.; Ye, Y. MasterplanGAN: Facilitating the smart rendering of urban master plans via generative adversarial networks. Environ. Plan. B Urban Anal. City Sci. 2022, 49, 794–814. [Google Scholar] [CrossRef]
- Ji, W.; Guo, J.; Li, Y. Multi-head mutual-attention cyclegan for unpaired image-to-image translation. IET Image Process. 2020, 14, 2395–2402. [Google Scholar] [CrossRef]
- Jiang, F.; Ma, J.; Webster, C.; Wang, W.; Cheng, J. Automated site planning using CAIN-GAN model. Autom. Constr. 2024, 159, 105286. [Google Scholar] [CrossRef]
- Mostafavi, F.; Tahsildoost, M.; Zomorodian, Z.S.; Shahrestani, S.S. An interactive assessment framework for residential space layouts using pix2pix predictive model at the early-stage building design. Smart Sustain. Built Environ. 2024, 13, 809–827. [Google Scholar] [CrossRef]
- Çiçek, S.; Turhan, G.D.; Taşer, A. Deterioration of pre-war and rehabilitation of post-war urbanscapes using generative adversarial networks. Int. J. Archit. Comput. 2023, 21, 695–711. [Google Scholar] [CrossRef]
- Mirza, M.; Osindero, S. Conditional generative adversarial nets. arXiv 2014, arXiv:1411.1784. [Google Scholar] [CrossRef]
- Lin, H.; Huang, L.; Chen, Y.; Zheng, L.; Huang, M.; Chen, Y. Research on the Application of CGAN in the Design of Historic Building Facades in Urban Renewal—Taking Fujian Putian Historic Districts as an Example. Buildings 2023, 13, 1478. [Google Scholar] [CrossRef]
- Zhang, L.; Zheng, L.; Chen, Y.; Huang, L.; Zhou, S. CGAN-assisted renovation of the styles and features of street facades—A case study of the Wuyi area in Fujian, China. Sustainability 2022, 14, 16575. [Google Scholar] [CrossRef]
- Qu, G.; Xue, B. Generative design method of landscape functional layout in residential areas based on conditional generative adversarial nets. Low Temp. Archit. Technol. 2022, 44, 5–9+14. [Google Scholar]
- Huang, Y.; Luo, K.; Qin, L. Impact of Chloride Ions on Durability of Concrete Structures in Marine Environment and Protective Measures. China Sci. Technol. Inf. 2022, 19, 114–116. [Google Scholar]
- Shen, L. Traditional Landscape Features of the Xiaogongyuan Historic District in Shantou City. Chaoshang 2013, 3, 19–23. [Google Scholar]
- Newton, D. Generative deep learning in architectural design. Technol.|Archit.+Des. 2019, 3, 176–189. [Google Scholar] [CrossRef]
- Wang, T.; Liu, M.; Zhu, J.; Tao, A.; Kautz, J.; Catanzaro, B. High-resolution image synthesis and semantic manipulation with conditional Gans. In Proceedings of the IEEE Conference on Computer Vision and Pattern Recognition, Salt Lake City, UT, USA, 18–23 June 2018; pp. 8798–8807. [Google Scholar]

























| Evaluation Dimension | Evaluation Metric | Total Number |
|---|---|---|
| Basic Visual Quality | Clarity | The overall sharpness of the image, absence of blur, and the discernibility of key elements. |
| Detail Retention | The ability of the generated image to reproduce fine features (e.g., textures, ornaments, edges) from the original image (or design intent). | |
| Similarity to Real Images | The realism of the overall visual effect, including lighting and color, and the degree of resemblance to real-world photographs. | |
| Conservation Authenticity Score | Style Consistency (30%) | The degree to which the architectural style (e.g., period features, regional characteristics, formal language) of the generated result aligns with the target conservation style. |
| Structural Integrity (25%) | The rationality of the structural logic, the correctness of component relationships, and the absence of structural errors or distortions. | |
| Material Compatibility (25%) | Whether the surface materials and textures presented in the generated building conform to historical authenticity or design intent, and the appropriateness of the transitions between different materials. | |
| Retention of Weathering Patterns (20%) | For historic buildings, the appropriate preservation and representation of characteristic traces of age (e.g., patina, fading, erosion), avoiding an “over-restored” appearance. |
| Parameter Name | Parameter Value |
|---|---|
| epochs | 500 |
| Batch size | 4 |
| Learning rate (D/G) | 0.0002 |
| channels | 3 |
| epochs decay | 200 |
| Weight decay | 0.000 |
| image size (W/H) | 512 |
| Beat 1 | 0.5 |
| Beat 2 | 0.999 |
| Parameter Name | Parameter Value |
|---|---|
| epochs | 800 |
| Batch size | 4 |
| Learning rate (D/G) | 0.0001 |
| channels | 3 |
| epochs decay | 300 |
| Weight decay | 0.000 |
| image size (W/H) | 512 |
| Beat 1 | 0.5 |
| Beat 2 | 0.999 |
| Evaluation Criteria | Number of Compliant Cases | Total Number | Compliance Rate |
|---|---|---|---|
| Structural Integrity | 24 | 40 | 60% |
| Style Consistency | 32 | 40 | 80% |
| Generation Authenticity | 28 | 40 | 70% |
Disclaimer/Publisher’s Note: The statements, opinions and data contained in all publications are solely those of the individual author(s) and contributor(s) and not of MDPI and/or the editor(s). MDPI and/or the editor(s) disclaim responsibility for any injury to people or property resulting from any ideas, methods, instructions or products referred to in the content. |
© 2025 by the authors. Licensee MDPI, Basel, Switzerland. This article is an open access article distributed under the terms and conditions of the Creative Commons Attribution (CC BY) license (https://creativecommons.org/licenses/by/4.0/).
Share and Cite
Yan, W.; Wang, T.; Zhang, C. Renewal Design of Architectural Facade Features in the Shantou Xiaogongyuan Historic District Based on Deep Learning. Buildings 2025, 15, 4404. https://doi.org/10.3390/buildings15244404
Yan W, Wang T, Zhang C. Renewal Design of Architectural Facade Features in the Shantou Xiaogongyuan Historic District Based on Deep Learning. Buildings. 2025; 15(24):4404. https://doi.org/10.3390/buildings15244404
Chicago/Turabian StyleYan, Wanying, Tukun Wang, and Cuina Zhang. 2025. "Renewal Design of Architectural Facade Features in the Shantou Xiaogongyuan Historic District Based on Deep Learning" Buildings 15, no. 24: 4404. https://doi.org/10.3390/buildings15244404
APA StyleYan, W., Wang, T., & Zhang, C. (2025). Renewal Design of Architectural Facade Features in the Shantou Xiaogongyuan Historic District Based on Deep Learning. Buildings, 15(24), 4404. https://doi.org/10.3390/buildings15244404

