Perception and Evaluation of Cultural Heritage Value in Historic Urban Public Parks Based on Social Media Data: A Case Study of Shanghai
Abstract
1. Research Background and Theoretical Basis
1.1. Research Background
1.2. Theoretical Basis
| Policy Documents | Dimensions of Cultural Heritage Value |
|---|---|
| ICOMOS, 1931 [4] | Historical value, artistic value, scientific (archaeological) value |
| “Convention Concerning the Protection of the World Cultural and Natural Heritage” [14] | Historical value, artistic value, scientific value |
| “Nara Document on Authenticity” (1994) [5] | Artistic value, historical value, social value, scientific value |
| “The Burra Charter” (1999 revised edition) [6] | Aesthetic value, historical value, scientific value, social value, spiritual value |
| “Operational Guidelines for the Implementation of the World Heritage Convention” (2019 revised edition) [7] | Historical value, artistic value, scientific value, emotional value, aesthetic value, cultural value, landscape value |
| “Law of the People’s Republic of China on Intangible Cultural Heritage” (2011) | Historical value, literary value, artistic value, scientific value |
| “Guidelines for the Protection of Cultural Relics in China” (2015) [8] | Historical value, artistic value, scientific value, social value, cultural value, natural element value |
| “Law of the People’s Republic of China on the Protection of Cultural Relics” (2017 revised edition) | Historical value, artistic value, scientific value |
2. Research Design
2.1. Study Area
2.2. Data Sources and Screening
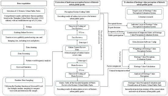
2.3. Technical Route (Figure 2)
3. Construction of the Heritage Value Perception Evaluation System for Historic Urban Public Parks
3.1. Extraction of Cultural Heritage Value Perception Elements Through Online Text Coding
3.2. Determination of Criterion Layer and Indicator Layer for the Evaluation System
4. Calculation of Heritage Value Perception in Historic Urban Public Parks
4.1. Calculation of Online Text Coding Frequency
4.2. Calculation of Weights for Online Text Coding Perception Elements ()
- (1)
- Determination of Calculation Steps
- ①
- Multiply the factors in each row of the judgment matrix continuously and then take the nth root to obtain the geometric mean Mi for each row:
- ②
- Normalize the geometric mean Mi and calculate the weight coefficients Wi for each factor:
- ③
- Calculate the maximum eigenvalue λmax of the corresponding judgment matrix:
- ④
- Calculate the consistency index :
- ⑤
- Calculate the consistency ratio :
- (2)
- The consistency test of the judgment matrices of the evaluation factors
- (3)
- The weightings of perception factors of text coding
4.3. Construction of Online Image Coding Quantity Matrix and Calculation of Perception Element Scores (Xi)
- (1)
- Image Coding Procedures
- (2)
- Construction of the Image Coding Matrix
- (3)
- Scoring Criteria and Value Assignment
4.4. Calculation Results of Heritage Value Perception in Historic Urban Public Parks
5. Results
5.1. Perception Analysis of Cultural Heritage Value in Urban Historic Parks
5.2. Hierarchical Management and Distinctive Conservation Strategies for Historic Urban Public Parks
- (1)
- First-level value parks: Collaborative protection and intelligent perception.
- (2)
- Second- and third-level value parks: Targeted restoration and experiential enhancement.
- (3)
- Fourth-level value parks: Regeneration and digital transformation.
6. Discussion
6.1. Comparison with Other Locations
6.2. Specific Contributions and Implications
- (1)
- Methodological contribution:
- (2)
- Practical contribution:
6.3. Research Limitations
Author Contributions
Funding
Data Availability Statement
Acknowledgments
Conflicts of Interest
References
- International Council on Monuments and Sites—ICOMOS. Document on Historic Urban Public Parks; International Council on Monuments and Sites—ICOMOS: Charenton-le-Pont, France, 2017. [Google Scholar]
- Zhu, X.M. Contemporary British Architectural Heritage Protection; Tongji University Press: Shanghai, China, 2007. [Google Scholar]
- Zhou, X.P.; Chen, L.P. Historical Park Renewal Strategies Based on Heritage Value Assessment. Landsc. Archit. 2021, 28, 50–55. [Google Scholar]
- International Council on Monuments and Sites—ICOMOS. The Athens Charter; International Council on Monuments and Sites—ICOMOS: Charenton-le-Pont, France, 1931; Available online: https://civvih.icomos.org/1931-the-athens-charter/ (accessed on 23 October 2025).
- Daniel, N.; Yang, R. Heritage Protection: Cultural Landscape and the American Landscape Architecture Industry. Chin. Landsc. Archit. 2009, 25, 19–23. [Google Scholar]
- Australia International Council on Monuments and Sites—Australia ICOMOS. The Burra Charter; Australia International Council on Monuments and Sites—Australia ICOMOS: Burwood, Australia, 1999; Available online: https://australia.icomos.org/wp-content/uploads/BURRA-CHARTER-1999_charter-only.pdf (accessed on 8 January 2020).
- UNESCO. The Operational Guidelines for the Implementation of the World Heritage Convention; UNESCO: Paris, France, 2019; Available online: http://whc.unesco.org/en/guidelines (accessed on 8 January 2020).
- Anonymous. New Edition of “Guidelines for the Protection of Cultural Relics in China” Released. Urban Plan. Forum 2015, 4, 121–122. [Google Scholar]
- Cong, G.Q. Value Construction and Interpretation. Ph.D. Thesis, Tsinghua University, Beijing, China, 2013. [Google Scholar]
- Wang, W.; Wu, C. Analysis of the Value System of Chinese Cultural Heritage—Based on the Characteristics, Relationships and Local Context of Value. Chin. Cult. Herit. 2019, 1, 62–67. [Google Scholar]
- Lange, E.; Legwaila, I. Visual Landscape Research—Overview and Outlook. Chin. Landsc. Archit. 2012, 3, 5–14. [Google Scholar]
- Daniel, T.C.; Boster, R.S. Measuring Landscape Esthetics: The Scenic Beauty Estimation Method; Research Paper RM-167; USDA Forest Service Rocky Mountain Forest and Range Experiment Station: Fort Collins, CO, USA, 1976. [Google Scholar]
- Liu, B.Y. Towards Landscape Perception: Inheritance and Development of Landscape Perception and Visual Evaluation. Landsc. Archit. 2022, 29, 12–17. [Google Scholar]
- UNESCO. Convention Concerning the Protection of the World Cultural and Natural Heritage; UNESCO: Paris, France, 1972; Available online: http://whc.unesco.org/en/conventiontext/ (accessed on 19 October 2021).
- Bazac, T.; Marin, S.; Olteanu, C.; Hotoi, A. Sustainable Management Decisions for Historic Urban Public Parks: A Case Study Based on Online Referential Values of Carol I Park in Bucharest, Romania. Sustainability 2023, 15, 14456. [Google Scholar] [CrossRef]
- Aikaterini, G.; Angeliki, P. Landscape Character Assessment, Perception Surveys of Stakeholders and SWOT Analysis: A Holistic Approach to Historical Public Park Management. J. Outdoor Recreat. Tour. 2021, 35, 100418. [Google Scholar] [CrossRef]
- Dai, D.X.; Chen, Y.X. Cultural Service Perception Evaluation of Urban Historic Park Renewal Based on Affective Computing—Taking Luxun Park Renewal as an Example. J. Tongji Univ. (Soc. Sci. Sect.) 2022, 33, 81–90. [Google Scholar]
- Shanghai Municipal Local Records Office, Shanghai Greenery Administration Bureau. Shanghai Famous Gardens; Shanghai Pictorial Publishing House: Shanghai, China, 2007; Volume 3. [Google Scholar]
- Saaty, R.W. The analytic hierarchy process—What it is and how it is used. Math. Model. 1987, 9, 161–176. [Google Scholar] [CrossRef]
- Ishizaka, A.; Labib, A. Selection of new production facilities with the group analytic hierarchy process ordering method. Expert Syst. Appl. 2011, 38, 7317–7325. [Google Scholar] [CrossRef]
- Abdul Huq, S.; Puthuvayi, B. Assessing the performance of urban heritage conservation projects–influencing factors, aspects and priority weights. Built Herit. 2024, 8, 4. [Google Scholar] [CrossRef]
- Donahue, M.L.; Keeler, B.L.; Wood, S.A.; Fisher, D.M.; Hamstead, Z.A.; McPhearson, T. Using social media to understand drivers of urban park visitation in the Twin Cities, MN. Landsc. Urban Plan. 2018, 175, 1–10. [Google Scholar] [CrossRef]
- Song, Y.; Fernandez, J.; Wang, T. Understanding perceived site qualities and experiences of urban public spaces: A case study of social media reviews in Bryant Park, New York City. Sustainability 2020, 12, 8036. [Google Scholar] [CrossRef]
- International Council on Monuments and Sites—ICOMOS. The Florence Declaration on Heritage and Landscape as Human Values; International Council on Monuments and Sites—ICOMOS: Charenton-le-Pont, France, 2014. [Google Scholar]
- Smith, L. Uses of Heritage; Routledge: London, UK, 2006. [Google Scholar]
- Johnson, M.L.; Campbell, L.K.; Svendsen, E.S.; McMillen, H.L. Mapping urban park cultural ecosystem services: A comparison of twitter and semi-structured interview methods. Sustainability 2019, 11, 6137. [Google Scholar] [CrossRef]




| Serial № | Park Name | Opening Hours | Park Area (Hectares) | Park Category |
|---|---|---|---|---|
| 1 | Luxun Park | 1905 | 28.63 | Integrated Park/Historical Famous Garden |
| 2 | Fuxing Park | 1909 | 8.89 | Integrated Park/Historical Famous Garden |
| 3 | Zhongshan Park | 1914 | 20.96 | Integrated Park/Historical Famous Garden |
| 4 | Zhabei Park | 1946 | 13.35 | Integrated Park |
| 5 | People’s Park | 1952 | 9.82 | Integrated Park |
| 6 | Jing’an Park | 1955 | 3.36 | Integrated Park |
| 7 | Nanyuan Park | 1957 | 7.34 | Integrated Park |
| 8 | Yangpu Park | 1957 | 21.71 | Integrated Park |
| 9 | Guilin Park | 1958 | 3.55 | Integrated Park/Historical Famous Garden |
| 10 | Changfeng Park | 1958 | 35.86 | Integrated Park |
| 11 | Heping Park | 1958 | 17.63 | Integrated Park |
| 12 | Tianshan Park | 1959 | 6.91 | Integrated Park |
| Serial № | First-Level Code | Serial № | Second-Level Code | Third-Level Code Concepts (Examples) |
|---|---|---|---|---|
| 1 | Natural Landscape | 1 | Animals | Cute animals, wild cats |
| 2 | Plants | Osmanthus, cherry blossoms, plane trees, reddish maple leaves | ||
| 3 | Hydrology | Lakes, fountains, waterfalls, rivers | ||
| 4 | Astronomy | Starry sky, sunrise, sunset, sunlight | ||
| 5 | Rocks | Rockeries, hills, peculiar stones | ||
| 2 | Humanistic Landscape | 6 | Cultural Heritage | Intangible cultural heritage, cultural relic protection |
| 7 | Historical Sites | Ruins, remnants | ||
| 8 | Exhibition Halls | Museums, artifacts in the museum | ||
| 9 | Building Appearance | Building appearance, architectural details | ||
| 10 | Pavilions and Towers | Landscape pavilions, waterside pavilions, long corridors | ||
| 11 | Small Bridges and Flowing Water | Small stone bridges, flowing streams, Jiangnan water towns | ||
| 3 | Folk Culture | 12 | Thematic Educational Activities | Patriotism education, red education |
| 13 | Folk Activities | Art performances, traditional festivals, traditional opera | ||
| 4 | Symbolic Imagery | 14 | Historical Events | Shanghai righteous acts, May Thirtieth Movement |
| 15 | Historical Figures | Commemorating Lu Xun, Commemorating Sun Yat-sen, statues of famous figures | ||
| 16 | Historical Heritage | Hundred years of history, historical accumulation, cultural heritage, China’s first | ||
| 17 | Traditional Culture | Traditional culture, cultural inheritance | ||
| 18 | Design Style | French classical style, English style, fusion of Chinese and Western cultural styles | ||
| 5 | Display Media | 19 | Traditional Media | Documentaries, films, night movies |
| 20 | Modern Media | VR experience, intangible cultural heritage theater | ||
| 6 | Diverse Experiences | 21 | Participatory Entertainment Experiences | Fitness, running, basketball, tai chi, calligraphy, dancing |
| 22 | Activity Venues | Activity squares, sunny lawns, children’s playgrounds, amusement facilities | ||
| 23 | Cultural Activity Experiences | Plant exhibitions, horticultural lectures, music festivals, cultural festivals, photography competitions | ||
| 24 | Public Welfare Activities | Public welfare activities, popular science, health promotion, safety promotion | ||
| 25 | Sports Activity Experiences | Marathons, dragon boat races, cross-country races, rowing machine challenges, brisk walking | ||
| 26 | Life Service Experiences | Catering, open-air markets, public toilets, guide signs, visitor centers | ||
| 27 | Targeted Social Experiences | English corners, matchmaking corners, opera corners | ||
| 7 | Convenience and Public Benefit | 28 | Convenient Transportation | Subway access, close to city center, convenient transportation, tourist distribution parking lots |
| 29 | Ticket Price | Ticket packages, free admission | ||
| 8 | Park Management | 30 | Visitor Flow | Queues, crowded, many tourists |
| 31 | Management and Maintenance | Maintaining order, park management level | ||
| 9 | Cognitive Content | 32 | Knowledge Enrichment | Ornithological popular science, natural knowledge, ecological protection |
| 33 | Travel Intention | Come again, next time, worth experiencing | ||
| 10 | Emotional Tendency | 34 | Situational Emotion | Excitement, unforgettable, nostalgia, joy |
| 35 | Sense of Identity | Shanghai, China, Communist Party, motherland, nation | ||
| 36 | Memory Recall | Traditional skills are still amazing, evoking memories, still the same as before | ||
| 11 | Behavioral Choices | 37 | Ritual Actions | Singing together, dancing together, taking family photos, short videos |
| 38 | Action Commitment | Teaching children, harmonious coexistence between humans and animals, respecting nature |
| Serial № | First-Level Code | Coding Frequency | Serial № | Second-Level Code | Coding Frequency |
|---|---|---|---|---|---|
| 1 | Natural Landscape | 27.24 | 1 | Animals | 5.45 |
| 2 | Plants | 10.84 | |||
| 3 | Hydrology | 7.33 | |||
| 4 | Astronomy | 2.68 | |||
| 5 | Rocks | 0.94 | |||
| 2 | Humanistic Landscape | 7.35 | 6 | Intangible Cultural Heritage | 0.23 |
| 7 | Historical Sites | 1.06 | |||
| 8 | Exhibition Halls | 0.7 | |||
| 9 | Building Appearance | 1.2 | |||
| 10 | Pavilions and Towers | 3.48 | |||
| 11 | Small Bridges and Flowing Water | 0.68 | |||
| 3 | Folk Culture | 1.6 | 12 | Thematic Educational Activities | 0.53 |
| 13 | Folk Activities | 1.07 | |||
| 4 | Symbolic Imagery | 4.13 | 14 | Historical Events | 0.51 |
| 15 | Historical Figures | 1.25 | |||
| 16 | Historical Heritage | 1.36 | |||
| 17 | Design Style | 1.01 | |||
| 5 | Display Media | 2.52 | 18 | Traditional Media | 1.99 |
| 19 | Modern Media | 0.53 | |||
| 6 | Diverse Experiences | 21.06 | 20 | Participatory Entertainment Experiences | 9.34 |
| 21 | Cultural Activity Experiences | 4.17 | |||
| 22 | Sports Activity Experiences | 3.79 | |||
| 23 | Life Service Experiences | 2.24 | |||
| 24 | Targeted Social Experiences | 1.52 | |||
| 7 | Convenience and Public Benefit | 8.66 | 25 | Convenient Transportation | 4.95 |
| 26 | Ticket Price | 3.71 | |||
| 8 | Park Management | 4.91 | 27 | Visitor Flow | 4.48 |
| 28 | Management and Maintenance | 0.43 | |||
| 9 | Cognitive Content | 3.01 | 29 | Knowledge Enrichment | 0.38 |
| 30 | Travel Intention | 2.63 | |||
| 10 | Emotional Tendency | 12.39 | 31 | Situational Emotion | 2.9 |
| 32 | Sense of Identity | 2.81 | |||
| 33 | Memory Recall | 6.68 | |||
| 11 | Behavioral Choices | 7.13 | 34 | Ritual Actions | 4.57 |
| 35 | Action Commitment | 2.56 |
| n | 1 | 2 | 3 | 4 | 5 | 6 | 7 | 8 | 9 | 10 | 11 | 12 | 13 | 14 | 15 |
|---|---|---|---|---|---|---|---|---|---|---|---|---|---|---|---|
| RI | 0.00 | 0.00 | 0.58 | 0.90 | 1.12 | 1.24 | 1.32 | 1.41 | 1.45 | 1.49 | 1.52 | 1.54 | 1.56 | 1.58 | 1.59 |
| Criterion Layer | Sub-Criterion Layer | Indicator Layer | |||
|---|---|---|---|---|---|
| A Ecological Value | 0.2865 | A1 Fauna and Flora Landscape | 0.191 | A11 Animals | 0.0637 |
| A12 Plants | 0.1273 | ||||
| A2 Mountain and River Landscape | 0.0955 | A21 Hydrology | 0.0651 | ||
| A22 Astronomy | 0.0226 | ||||
| A23 Rocks | 0.0078 | ||||
| B Historical Value | 0.1703 | B1 Humanistic Landscape | 0.0823 | B11 Intangible Cultural Heritage | 0.0037 |
| B12 Historical Sites | 0.0151 | ||||
| B13 Exhibition Halls | 0.008 | ||||
| B14 Building Appearance | 0.0151 | ||||
| B15 Pavilions and Towers | 0.0325 | ||||
| B16 Small Bridges and Flowing Water | 0.008 | ||||
| B2 Folk Culture | 0.015 | B21 Thematic Educational Activities | 0.005 | ||
| B22 Folk Activities | 0.01 | ||||
| B3 Symbolic Imagery | 0.0463 | B31 Historical Events | 0.0068 | ||
| B32 Historical Figures | 0.0107 | ||||
| B33 Historical Heritage | 0.0198 | ||||
| B34 Design Style | 0.009 | ||||
| B4 Display Media | 0.0267 | B41 Traditional Media | 0.0214 | ||
| B42 Modern Media | 0.0053 | ||||
| C Social Value | 0.3407 | C1 Diverse Experiences | 0.2129 | C11 Participatory Entertainment Experiences | 0.0936 |
| C12 Cultural Activity Experiences | 0.0431 | ||||
| C13 Sports Activity Experiences | 0.0398 | ||||
| C14 Life Service Experiences | 0.0228 | ||||
| C15 Targeted Social Experiences | 0.0136 | ||||
| C2 Convenience and Public Benefit | 0.0812 | C21 Convenient Transportation | 0.0406 | ||
| C22 Ticket Price | 0.0406 | ||||
| C3 Park Management | 0.0465 | C31 Visitor Flow | 0.0418 | ||
| C32 Management and Maintenance | 0.0046 | ||||
| D Spiritual Value | 0.2026 | D1 Cognitive Content | 0.0222 | D11 Knowledge Enrichment | 0.0022 |
| D12 Travel Intention | 0.02 | ||||
| D2 Emotional Tendency | 0.1178 | D21 Situational Emotion | 0.0294 | ||
| D22 Sense of Identity | 0.0294 | ||||
| D23 Memory Recall | 0.0589 | ||||
| D3 Behavioral Choices | 0.0626 | D31 Ritual Actions | 0.0417 | ||
| D32 Action Commitment | 0.0209 |
| Landscape Element | Luxun Park | Fuxing Park | Zhongshan Park | Zhabei Park | People’s Park | Jing’an Park | Nanyuan Park | Yangpu Park | Guilin Park | Changfeng Park | Heping Park | Tianshan Park |
|---|---|---|---|---|---|---|---|---|---|---|---|---|
| Animals | 25 | 10 | 13 | 15 | 5 | 68 | 9 | 40 | 23 | 65 | 86 | 18 |
| Plants | 96 | 94 | 64 | 52 | 75 | 40 | 86 | 52 | 118 | 41 | 28 | 57 |
| Hydrology | 51 | 31 | 41 | 80 | 31 | 60 | 29 | 77 | 45 | 124 | 45 | 98 |
| Astronomy | 24 | 47 | 35 | 19 | 23 | 9 | 18 | 25 | 9 | 23 | 14 | 20 |
| Rocks | 23 | 11 | 17 | 1 | 4 | 9 | 1 | 9 | 21 | 18 | 4 | 8 |
| Cultural Heritage | 15 | 13 | 4 | 5 | 1 | 3 | 0 | 0 | 0 | 3 | 1 | 0 |
| Historical Sites | 3 | 11 | 3 | 2 | 1 | 88 | 1 | 0 | 0 | 1 | 1 | 0 |
| Exhibition Halls | 10 | 3 | 9 | 0 | 26 | 2 | 4 | 0 | 0 | 0 | 0 | 36 |
| Building Appearance | 6 | 24 | 2 | 15 | 11 | 15 | 1 | 7 | 61 | 3 | 3 | 3 |
| Pavilions and Towers | 10 | 23 | 23 | 23 | 26 | 9 | 3 | 26 | 78 | 8 | 10 | 47 |
| Photo Coding Points/Count | Value Description | Relative Score |
|---|---|---|
| 0~2 | Low | 2 |
| 3~9 | Relatively Low | 4 |
| 10~22 | Moderate | 6 |
| 23~40 | Relatively High | 8 |
| ≥41 | High | 10 |
| Heritage Value | Perception Element | Luxun Park | Fuxing Park | Zhongshan Park | Zhabei Park | People’s Park | Jing’an Park | Nanyuan Park | Yangpu Park | Guilin Park | Changfeng Park | Heping Park | Tianshan Park |
|---|---|---|---|---|---|---|---|---|---|---|---|---|---|
| Ecological Value | Animals | 8 | 6 | 6 | 6 | 4 | 10 | 4 | 8 | 8 | 10 | 10 | 6 |
| Plants | 10 | 10 | 10 | 10 | 10 | 8 | 10 | 10 | 10 | 10 | 8 | 10 | |
| Hydrology | 10 | 8 | 10 | 10 | 8 | 10 | 8 | 10 | 10 | 10 | 10 | 10 | |
| Astronomy | 8 | 10 | 8 | 6 | 8 | 4 | 6 | 8 | 4 | 8 | 6 | 6 | |
| Rocks | 8 | 6 | 6 | 2 | 4 | 4 | 2 | 4 | 6 | 6 | 4 | 4 | |
| Historical Value | Cultural Heritage | 6 | 6 | 4 | 4 | 2 | 4 | 2 | 2 | 2 | 4 | 2 | 2 |
| Historical Sites | 4 | 6 | 4 | 2 | 2 | 10 | 2 | 2 | 2 | 2 | 2 | 2 | |
| Exhibition Halls | 6 | 4 | 4 | 2 | 8 | 2 | 4 | 2 | 2 | 2 | 2 | 8 | |
| Building Appearance | 4 | 8 | 2 | 6 | 6 | 6 | 2 | 4 | 10 | 4 | 4 | 4 | |
| Pavilions and Towers | 6 | 8 | 8 | 8 | 8 | 4 | 4 | 8 | 10 | 4 | 6 | 10 | |
| Small Bridges and Flowing Water | 2 | 6 | 4 | 4 | 4 | 4 | 4 | 4 | 8 | 2 | 2 | 4 | |
| Thematic Educational Activities | 6 | 6 | 4 | 6 | 4 | 4 | 4 | 2 | 2 | 6 | 2 | 4 | |
| Folk Activities | 4 | 6 | 4 | 4 | 2 | 8 | 2 | 2 | 8 | 10 | 4 | 2 | |
| Historical Events | 6 | 4 | 4 | 4 | 4 | 4 | 2 | 2 | 2 | 6 | 4 | 2 | |
| Historical Figures | 10 | 6 | 4 | 6 | 2 | 4 | 2 | 2 | 2 | 4 | 2 | 2 | |
| Historical Heritage | 8 | 8 | 6 | 6 | 8 | 6 | 6 | 4 | 6 | 4 | 6 | 4 | |
| Design Style | 6 | 10 | 8 | 4 | 2 | 4 | 2 | 2 | 4 | 2 | 2 | 2 | |
| Traditional Media | 8 | 10 | 8 | 6 | 10 | 6 | 4 | 8 | 2 | 4 | 6 | 6 | |
| Modern Media | 4 | 6 | 4 | 4 | 2 | 4 | 8 | 4 | 2 | 8 | 2 | 4 | |
| Social Value | Participatory Entertainment Experiences | 10 | 10 | 10 | 10 | 10 | 10 | 10 | 10 | 10 | 10 | 10 | 10 |
| Cultural Activity Experiences | 8 | 8 | 8 | 10 | 8 | 6 | 6 | 10 | 4 | 10 | 10 | 8 | |
| Sports Activity Experiences | 8 | 8 | 8 | 10 | 4 | 6 | 10 | 10 | 4 | 6 | 8 | 10 | |
| Life Service Experiences | 8 | 10 | 6 | 4 | 4 | 8 | 2 | 6 | 4 | 6 | 4 | 10 | |
| Targeted Social Experiences | 8 | 2 | 2 | 2 | 10 | 2 | 2 | 2 | 2 | 2 | 2 | 2 | |
| Convenient Transportation | 10 | 8 | 10 | 8 | 10 | 10 | 6 | 6 | 10 | 8 | 4 | 10 | |
| Ticket Price | 8 | 6 | 8 | 6 | 6 | 6 | 6 | 8 | 10 | 8 | 10 | 4 | |
| Visitor Flow | 10 | 8 | 10 | 6 | 10 | 8 | 8 | 10 | 6 | 10 | 8 | 8 | |
| Management and Maintenance | 4 | 2 | 4 | 4 | 2 | 4 | 4 | 2 | 4 | 4 | 4 | 4 | |
| Spiritual Value | Knowledge Enrichment | 4 | 4 | 4 | 2 | 2 | 2 | 2 | 2 | 2 | 4 | 2 | 4 |
| Travel Intention | 8 | 6 | 8 | 6 | 8 | 6 | 8 | 6 | 10 | 8 | 6 | 8 | |
| Situational Emotion | 8 | 8 | 8 | 8 | 8 | 8 | 8 | 6 | 6 | 6 | 6 | 8 | |
| Sense of Identity | 8 | 8 | 8 | 6 | 8 | 8 | 6 | 8 | 4 | 8 | 8 | 6 | |
| Memory Recall | 10 | 10 | 10 | 10 | 10 | 10 | 8 | 10 | 8 | 10 | 10 | 10 | |
| Ritual Actions | 8 | 10 | 8 | 8 | 10 | 6 | 6 | 10 | 8 | 10 | 8 | 8 | |
| Action Commitment | 8 | 8 | 6 | 6 | 8 | 6 | 6 | 6 | 4 | 6 | 10 | 6 |
| First-Level Value | Second-Level Value | Third-Level Value | Fourth-Level Value |
|---|---|---|---|
| Luxun Park | Guilin Park | Zhabei Park | Nanyuan Park |
| Zhongshan Park | People’s Park | ||
| Jing’an Park | |||
| Changfeng Park | Fuxing Park | ||
| Tianshan Park | |||
| Yangpu Park | Heping Park |
Disclaimer/Publisher’s Note: The statements, opinions and data contained in all publications are solely those of the individual author(s) and contributor(s) and not of MDPI and/or the editor(s). MDPI and/or the editor(s) disclaim responsibility for any injury to people or property resulting from any ideas, methods, instructions or products referred to in the content. |
© 2025 by the authors. Licensee MDPI, Basel, Switzerland. This article is an open access article distributed under the terms and conditions of the Creative Commons Attribution (CC BY) license (https://creativecommons.org/licenses/by/4.0/).
Share and Cite
Tang, Z.; Zhao, Y. Perception and Evaluation of Cultural Heritage Value in Historic Urban Public Parks Based on Social Media Data: A Case Study of Shanghai. Buildings 2025, 15, 3864. https://doi.org/10.3390/buildings15213864
Tang Z, Zhao Y. Perception and Evaluation of Cultural Heritage Value in Historic Urban Public Parks Based on Social Media Data: A Case Study of Shanghai. Buildings. 2025; 15(21):3864. https://doi.org/10.3390/buildings15213864
Chicago/Turabian StyleTang, Zhen, and Yuhang Zhao. 2025. "Perception and Evaluation of Cultural Heritage Value in Historic Urban Public Parks Based on Social Media Data: A Case Study of Shanghai" Buildings 15, no. 21: 3864. https://doi.org/10.3390/buildings15213864
APA StyleTang, Z., & Zhao, Y. (2025). Perception and Evaluation of Cultural Heritage Value in Historic Urban Public Parks Based on Social Media Data: A Case Study of Shanghai. Buildings, 15(21), 3864. https://doi.org/10.3390/buildings15213864
