Next Article in Journal
Synergistic Air Quality and Cooling Efficiency in Office Space with Indoor Green Walls
Next Article in Special Issue
Development and Flexural Performance of Lightweight Prefabricated Composite Beams Using High-Titanium Blast Furnace Slag Concrete
Previous Article in Journal
Blockchain Oracles for Digital Transformation in the AECO Industry: Securing Off-Chain Data Flows for a Trusted On-Chain Environment
Previous Article in Special Issue
Synergising Circular Economy Principles in Industrialised Construction: Fuzzy Synthetic Evaluation of Key Constructs of Design for Circular Manufacturing and Assembly (DfCMA)
 
 
Font Type:
Arial Georgia Verdana
Font Size:
Aa Aa Aa
Line Spacing:
Column Width:
Background:
Article

The Moderating Role of Organizational Culture on Barriers and Drivers of Sustainable Construction Practices in Saudi Arabia’s Construction Industry: A Circular Economy Perspective

by
Muhammad Abdul Rehman
1,* and
Dhafer Ali Alqahtani
2
1
Civil Engineering Department, Jubail Industrial College, P.O. Box 10099, Jubail Industrial City 31961, Saudi Arabia
2
Department of Civil Engineering, College of Engineering, King Khalid University, P.O. Box 960, Abha 61421, Saudi Arabia
*
Author to whom correspondence should be addressed.
Buildings 2025, 15(20), 3663; https://doi.org/10.3390/buildings15203663
Submission received: 19 September 2025 / Revised: 5 October 2025 / Accepted: 8 October 2025 / Published: 11 October 2025
(This article belongs to the Special Issue A Circular Economy Paradigm for Construction Waste Management)

Abstract

The linear construction model is characterized by resource-intensive processes that generate significant waste, whereas adopting circular economy principles facilitates sustainable, adaptable, and recyclable building practices to mitigate waste and conserve resources. The primary objective of this study is to empirically analyze the impact of barriers and drivers on sustainable construction practices and to evaluate the role of organizational culture in moderating this relationship. This study, grounded in Circular Economy theory, distributed 210 questionnaires using simple random sampling to large contractors (501–3000 employees) in Saudi Arabia’s Eastern Region, yielding 154 acceptable responses and a 73% completion rate. Data analysis was conducted using SmartPLS software, revealing that barriers, drivers and organizational culture positively impact sustainable construction practices, with organizational culture also positively moderating the connection among drivers and sustainable construction practices. However, organizational culture was not observed to substantially influence the connection between barriers and sustainable practices. The results highlight the main contribution of organizational culture in supporting sustainable development, offering significant theoretical contributions and practical implications for industry leaders and policymakers to develop regulatory framework and implement strategies that support sustainability.

1. Introduction

A linear model typically involves the traditional approach of extracting raw materials, constructing buildings, and then demolishing or discarding components at the end of their life cycle, leading to significant waste and resource depletion [1]. In contrast, principles of circular economy are incorporated into sustainable construction, which focus on designing buildings for longevity, adaptability, and reuse, utilizing recycled or renewable materials, and implementing modular designs that facilitate disassembly and material recovery [2]. Being the largest nation in the Gulf Cooperation Council, Saudi Arabia has focused on transforming its economy through the “Vision 2030” initiative to reduce dependence on oil revenues [3]. The plan intends to significantly reshape the nation’s economy by implementing infrastructure initiatives, including transportation networks, airports, and urban expansion, with the goal of reducing reliance on oil, attracting investment and enhancing sustainable development [4]. Despite efforts to improve recycling, ongoing resource consumption and extraction challenges hinder sustainable management, highlighting the need of developing strategies that support resource conservation and environmental protection [5].
The circular economy is regarded as a progressive and innovative framework in construction that promotes sustainable development. Shifting beyond the conventional linear approach, the concept of circularity highlights the significance of resource efficiency through practices (e.g., reuse, recycling, and material regeneration) [6]. This shift promotes a sustainable construction process by reducing environmental impact, conserving natural resources and fostering economic resilience [7]. In the industry, as awareness of environmental challenges grows, integrating circular economy principles is increasingly being recognized for achieving long-term economic sustainability [8]. Saudi Arabia’s rapid industrial growth over the last four decades has severely impacted the environment, exposing the unsustainability of its current economic model [9]. Saudi Arabia’s rapid urban development and infrastructure projects have contributed to a surge in construction and demolition debris [10]. Various nations continue to rely on a “take–use–dispose” model, which contributes to environmental degradation and resource depletion [11].
Circular economy focuses on reuse and resource efficiency to reduce waste and environmental impact while promoting economic resilience [12]. It is rooted in the understanding that Earth’s resources are finite and require sustainable practices to balance economic growth with environmental preservation within a closed system [13]. The construction sector has traditionally been marked by linear model, exhibiting slower adoption of innovative practices compared to other sectors [14]. Circular economy aims to facilities the continuous use of materials, supporting their longer lifespan and reducing wastage [15]. In the development and infrastructure industry, enforcing circular economy techniques is important, which deals with serious issues related to environmental impact, high waste levels and resource depletion, making it a critical strategy for promoting sustainability, conserving resources, and minimizing ecological harm through innovative design, reuse, and recycling practices [16]. The construction sector’s unwillingness to adapt to evolving trends, coupled with project complexity and limited digital integration, presents significant barriers to effectively employing Circular Economy principles [17]. As a result, the construction sector requires collaboration, innovation, and systemic change to adopt sustainable, resource-efficient practices and overcome industry fragmentation [16].
Alotaibi et al. [18] find that increasing awareness, establishing supportive regulations, advancing technology, and highlighting environmental and socio-economic benefits are essential drivers for effectively integrating circular economy trends into Saudi Arabia’s projects. AlJaber et al. [19] reveal that limited awareness and lower incorporation of circular economy trends in Saudi Arabia’s development industry are major barriers, highlighting the need of implementing financial incentives and supportive policies to assist integration. Alotaibi et al. [20] develop a validated five-level framework, based on key enablers clustered into strategic categories, to guide the effective execution of sustainable strategies in Saudi Arabia’s projects. Akinwale et al. [21] highlight that although awareness of circular economy benefits is high among Saudi micro, small, and medium companies, actual implementation remains limited, but key factors such as employee training, financial resources, and management commitment can significantly improve their financial performance. Implementing circularity in construction encounters substantial obstacles such as elevated costs, restrictions in material availability, and regulatory constraints, all of which collectively impede the achievement of sustainable outcomes [22].
Organizational culture substantially influences a firm’s capability to collect, analyze and apply specialized knowledge by shaping attitudes toward learning, innovation, and knowledge sharing [23]. The globalization of the construction sector brings attention to the cohesive and adaptable organizational culture to facilitate international collaboration, communication, and innovation across diverse environments [24].
Although sustainable construction is highly valued in Saudi Arabia, its widespread implementation is constrained by various barriers and drivers. These barriers and drivers in construction significantly impact the effectiveness of sustainable techniques and methods. Furthermore, organizational culture’s role in shaping sustainable practices remains underexplored, despite the construction industry’s vital role in achieving Saudi Vision 2030. However, there is need to explore the influence of barriers and drivers moderated by organizational culture on sustainable construction practice, which can function to either restrict or support the adoption of sustainability in the building and infrastructure development process. The core problem is the insufficient awareness of the function of organizational culture in shaping the connection among barriers, drivers, and sustainable construction practices of Saudi Arabian construction sector, which this study will address.
To achieve this, the research questions are formulated as follows.
  • RQ1: How do barriers, drivers, and organizational culture directly influence sustainable construction practices among large contractors in the Eastern Region of Saudi Arabia?
  • RQ2: How does the presence of organizational culture modify the relationship between barriers and sustainable construction practices?
  • RQ3: How does the presence of organizational culture modify the relationship between drivers and sustainable construction practices?
Based on our current understanding, this is the first empirical study to test this moderating effect within the Saudi construction industry.

1.1. Literature Review

1.1.1. Overview of Saudi Arabia

Saudi Arabia, the foremost economic leader in Gulf Cooperation Council and ranked within the top twenty economies worldwide., is strategically pursuing economic diversification through comprehensive reforms under initiatives like Vision 2030, seeking to shift away from oil dependency and support sustainable progress across various sectors [25]. Saudi Arabia, as a founding OPEC member and key G20 participant, significantly influences global energy markets and economic strategies [26]. As a result of swift urbanization and industrial growth, Saudi Arabia is witnessing a significant increase in waste generation, reaching around 15 million tons each year [27]. Adopting circular economy practices is vital for the Saudi Arabian infrastructure and development sector to enhance sustainability, reduce environmental impact, and, resilient growth amidst rapid sector expansion [28].

1.1.2. Barriers in Sustainable Construction

Adams et al. [29] highlighted the primary challenges to adopting the circular economy in construction are insufficient motivation to consider end-of-life aspects, weak market systems for material recovery, disjointed supply chains, and the intricate nature of building designs. The key obstacles to adopting sustainability include a limited understanding of its advantages, poor cooperation among stakeholders, and the absence of a structured framework, all of which hinder the successful incorporation of sustainability practices [30]. Omopariola et al. [31] highlight that advancing sustainable construction is hindered by data gaps, insufficient trained professionals, financial and policy limitations, low awareness, and technical skill shortages. Osei-Tutu et al. [32] identify several key barriers to sustainable construction, including low levels of awareness, industry reluctance, unclear standards, higher expenses, and perceptions of inferior material quality, all of which substantially affect the widespread enforcement and progress of sustainable practices.
Wuni [17] underscores that the primary challenges to integrating the circular economy as substantial upfront expenses, a deficit in technical skills, weak regulatory frameworks, limited awareness among stakeholders, inadequate government support and financial backing, poor stakeholder cooperation, insufficient leadership commitment, and insufficient capital and technological resources essential for successful implementation. As outlined by Ding et al. [33], the transitioning into a circular economy framework faces several significant barriers, such as elevated operational expenses, inadequate logistics for waste collection and residue handling, deficiencies in technological infrastructure and innovation, reduced market competitiveness of recycled products, and the absence of effective marketing strategies to promote sustainability. Shooshtarian et al. [34] identify that the main obstacles to adopting sustainable practices include limited incentives, regulatory challenges, limited access to technical expertise, inadequate stakeholder collaboration, low awareness levels, time constraints, complex technical requirements, and substantial implementation costs.
The progression of a circular economy is significantly hindered by an interplay of technological, market, institutional, and cultural barriers, which collectively restrict innovation, weaken market incentives, impede the development of supportive legal frameworks, and constrain societal acceptance, thereby posing substantial challenges to its widespread implementation [35]. Oluleye et al. [36] delineate several pivotal barriers obstructing integration of circular economy principles, encompassing institutional and regulatory shortcomings, technological and informational deficiencies, organizational fragmentation, resistance to behavioral change, infrastructural constraints, economic and market limitations and lack of integrated frameworks to facilitate seamless integration. The primary constraints to enforcing circular economy methods and techniques in the building and infrastructure development sector are economic risk, further exacerbated by shortages of qualified personnel, insufficient recycling infrastructure, and low acceptance of CE-friendly materials, all of which reduce companies’ willingness to invest in sustainable technologies and reuse strategies [37]. Charef et al. [38] highlighted that the circular economy’s primary barriers are limited awareness and acceptance of deconstruction, cultural resistance to reclaimed materials, financial and site-related challenges, inadequate infrastructure and markets for salvaged materials, and the need for cost-effective recycling solutions.
Ahmed et al. [39] emphasize that the implemented sustainable practices are impeded by insufficient limited awareness and understanding of innovative techniques, green building regulations, challenges in developing the necessary skills among industry professionals, and limited investment and funding within the local market. Takacs et al. [40] highlight that both internal barriers (risk aversion, economic decision-making and resource limitations), and external barriers (technological issues and market volatility), collectively impede an organization’s capacity to expand and adapt in rapidly and effectively changing environment. Chigozie Osuizugbo et al. [41] highlight several major challenges to advancing sustainable construction in the industry, such as limited government support, insufficient legal and policy frameworks to promote sustainability, reduced client interest, a lack of awareness about sustainable methods, and concerns over the costs associated with adopting environmentally friendly building practices. Ametepey et al. [42] highlighted that the widespread adoption of sustainability faces several significant challenges, such as cultural resistance to change, insufficient engagement and support from governmental authorities, concerns over elevated initial investment costs, a shortage of specialized expertise among industry practitioners, and the lack of comprehensive legislative frameworks to facilitate sustainable practices. Table 1 outlines the key barriers in Saudi Arabia

1.1.3. Drivers in Sustainable Construction

Ojo et al. [47] illustrated that the successful implementing principles of circular economy depends on five vital factors: fostering a conducive ecosystem, securing commitment from management, accurately identifying valuable materials for reuse, establishing dedicated green teams, and utilizing intermediaries specializing in circular economy practices. Rizos and Bryhn [48] highlight that advancing the circular economy relies on several key factors, including establishing international forums for policy discussions and knowledge sharing, incorporating circular economy information into product labels, conducting awareness initiatives, allocating funding to research and development, encouraging knowledge exchange and business partnerships, offering financial incentives like tax breaks, and building technical skills within industries.
Torres-Guevara et al. [49] highlight that advancing sustainable construction requires several key elements, including establishing effective incentives and circular business models, promoting research, education, and the dissemination of knowledge, increasing stakeholder awareness, fostering collaboration and communication, implementing robust governance frameworks, and developing innovative tools and technologies to enable the construction of circular buildings. Ismail et al. [50] identify that the main factors driving sustainable construction include increased productivity, strict adherence to quality standards, environmental sustainability, compliance with safety and health regulations, enhanced constructability and design effectiveness, and conformity to relevant policies and regulations.
Piila et al. [51] suggest that enforcement of Circular Economy is largely driven by the strategic necessity to maximize resource efficiency and economic gains, fulfill corporate responsibility and sustainability commitments, respond to increasing consumer demand and global megatrends, and comply with evolving regulatory frameworks. de Jesus and Mendonça [52] identify several key drivers of the circular economy, including technological advancements that support resource efficiency, remanufacturing, by-product regeneration, and collaborative sharing solutions to enhance user experience, stricter regulations, higher industry standards, broader waste management policies, heightened environmental awareness, evolving consumer behaviors, and a transition from ownership to business models focused on service delivery. The progression of a circular economy is driven by the strategic alignment of policies with planning frameworks, environmental sustainability criteria and government procurement policies [53]. Peráček and Kašša [54] highlight that legal easement significantly contribute to the sustainability prospects of land and infrastructure in smart cities. Qurbani et al. [55] address that cooperation and legal resolutions promote sustainable practices through shared management and responsible resource regulation.
Sharma et al. [56] underscore several major challenges to implementing the circular economy to advance sustainability in construction practices such as gaps in expertise, difficulties in recyclability, financial and managerial issues, resource scarcity, and resistance from consumers. Table 2 outlines the main drivers to sustainable construction in Saudi Arabia.

1.1.4. Organizational Culture

The collective system of core values, beliefs, and underlying assumptions that are deeply ingrained and pervasive across the organizational environment constitutes organizational culture [62]. It is an essential parameter in attaining corporate sustainability and successfully implementing environmental management initiatives, as it influences the attitudes, behaviors, and practices that promote sustainable development throughout the organization [63]. Embedding sustainable practices into a company’s core values is crucial for establishing environmental and social responsibility as integral elements of its organizational culture and strategic decision-making [64]. Organizational culture fundamentally influences managerial behaviors and decision-making processes, which critically affect the effectiveness, strategic orientation, and innovative capacity of environmental management initiatives [65].
A green organizational culture serves to promote managerial awareness regarding resource utilization, waste output, and energy consumption, thereby facilitating improvements in the firm’s environmental performance [66]. It facilitates the adoption and consistent practice of sustainable behaviors among employees in their routine activities [67].
The organizational culture functions as a critical determinant, either facilitating or obstructing the development of global circular economy practices [68,69]. In construction industry, resistive organizational cultures and insufficient commitment to Circular Economy principles as substantial barriers to the enforcement of sustainable practices [16,70]. An organization’s readiness significantly influences the success of innovation initiatives, as it determines management’s capacity to assign necessary resources for adopting new strategies that involve employee adaptation and a supportive organizational culture [71].
The construction industry exhibits significant resistance to the implementation of circular economy techniques and methods, largely attributable to entrenched organizational culture characterized by hesitancy and risk aversion, which subsequently hampers the industry’s capabilities to effectively enforce sustainable practices and positions it as its own primary obstacle to circular economy integration [72]. Ferreira et al. [73] reveal that the organization predominantly exhibits a clan-oriented culture focused on collaboration and teamwork, alongside an adhocracy culture that prioritizes creativity and innovation, both of which support the implementation of circular business principles. Table 3 presents major dimensions of organizational culture.

1.1.5. Sustainable Construction Practices

The successful enforcement of sustainable principles, aligned with their established definitions and key characteristics, depends on a collaborative approach that involves coordinated efforts and a strong, unwavering commitment from all relevant stakeholders, including government agencies and construction parties [77]. The integration of sustainable construction techniques and methods minimizes the environmental impacts linked with built assets across their entire lifecycle, thereby supporting the achievement of national sustainable goals [7,78].
The incorporation of IoT, AI, blockchain technologies and big data analytics offers a strategic approach for advancing sustainable construction practices aiming to optimize resource management, enhance transparency, and support environmental sustainability [79]. Sustainable construction’s successful advancement fundamentally rooted in collaborative efforts of governments, academia and industry to drive advancement and facilitate sustainable practices [80]. The incorporation of recycled materials such as foundry sand, red mud, waste glass, lathe iron waste dust, fly ash, brick aggregate and plastics in construction provides an effective means to protect and preserve natural resources, lower carbon emissions, and minimize waste allocated to landfills, ultimately fostering sustainable development [81]. The major practices of sustainable construction are highlighted in Table 4.

2. Materials and Methods

2.1. Research Framework

Circular Economy theory forms the foundation of this research, which examines the influence of barriers and drivers on the sustainable construction practice, with Organizational Culture serving as a moderating construct [85]. Figure 1 illustrates the conceptual framework.

2.2. Hypothesis Development

Hypothesis 1. 
Barriers positively influence sustainable construction practices among Eastern Region contractors.
Hypothesis 2. 
Drivers positively influence sustainable construction practices among Eastern Region contractors.
Hypothesis 3. 
Organizational culture positively influences sustainable construction practices among Eastern Region contractors.
Hypothesis 4. 
The connection between barriers and sustainable construction practices is moderated by organizational culture.
Hypothesis 5. 
The connection between drivers and sustainable construction practices is moderated by organizational culture.

2.3. Population and Sampling

The main data collection instrument employed by this study is close-ended questionnaire, which focuses on large contractors with 501 to 3000 employees operating within the Eastern Region of Saudi Arabia [86]. Within the target population, contractors were chosen using a simple random sampling to ensure each had an equal likelihood of being chosen [87]. In the Eastern Region, the construction sector is managed by 201 large contractors. The workforce exhibits a gender distribution of 4.4% females and 95.6% males, with non-national workers constituting 84.02%, while Saudi nationals comprise 15.98%. The occupational composition includes engineers, general workers, support staff, technicians, and other specialized roles, with expertise spanning, building and landscape services and architecture and engineering services (technical testing and analysis), civil engineering, building construction and specialized construction activities [88]. For this study, the calculated minimum sample size required is 134 participants based on Yamane Formula [89].

2.4. Questionnaire and Data Collection

This study utilized closed-ended questionnaires, which allow for efficient data collection, improve clarity for respondents, minimize ambiguity, and yield quantifiable, reliable results with higher response rates [90]. Multiple strategies were implemented to facilitate robust data collection. Participants were given prior information regarding the study, and a sincere appeal was made through the cover letter to encourage participation (Supplementary Materials). Respondents answered using a five-point Likert scale, ensuring clear and appropriate structuring and formatting of questions. Continuous follow-up was maintained to enhance response rates, and the survey was targeted specifically at relevant respondents. Additional measures of data collection were undertaken to maximize the accuracy and validity [91,92]. Out of 210 questionnaires distributed, 172 returned, of which 18 invalid, 154 valid responses and ensuring a valid response rate of 73%.

2.5. Data Analysis

This study employed SmartPLS 4.1.1.4 for data analysis, which ensures robust performance in executing PLS-SEM techniques, its ease of use, user-friendly interface and continuous enhancement and development of innovative tools, making it a preferred choice among researchers seeking accurate and reliable results [93,94].

3. Results

3.1. Demographic Profile

The demographic analysis reveals a significant gender disparity, with males constituting 93.51% of the employees, while females represent only 6.49%. A considerable majority of workers are foreign nationals, accounting for 79.87%, in contrast to 20.13% Saudi nationals. The workforce is distributed across various occupational categories, including engineers (24.03%), supporting staff (18.18%), technicians (11.69%), general workers (12.99%), and other categories comprising 33.12%. The data indicates 9 respondents (31.82%) represent contractors with 500–1000 employees, while 33 respondents (21.43%) are from contractors with 1001–1500 employees. A substantial proportion, 46 respondents (29.87%), originate from contractors employing 1501–2000 workers. The smaller segments include 18 respondents (11.69%) from contractors with 2001–2500 employees and 8 respondents (5.19%) from contractors with 2501–3000 employees. Contractor activities are predominantly concentrated in building construction (73.38%), followed by civil engineering (15.58%) and specialized construction activities (11.04%).
Table 5 summarized the participants’ and contractors’ demographic profiles.

3.2. Measurement Model

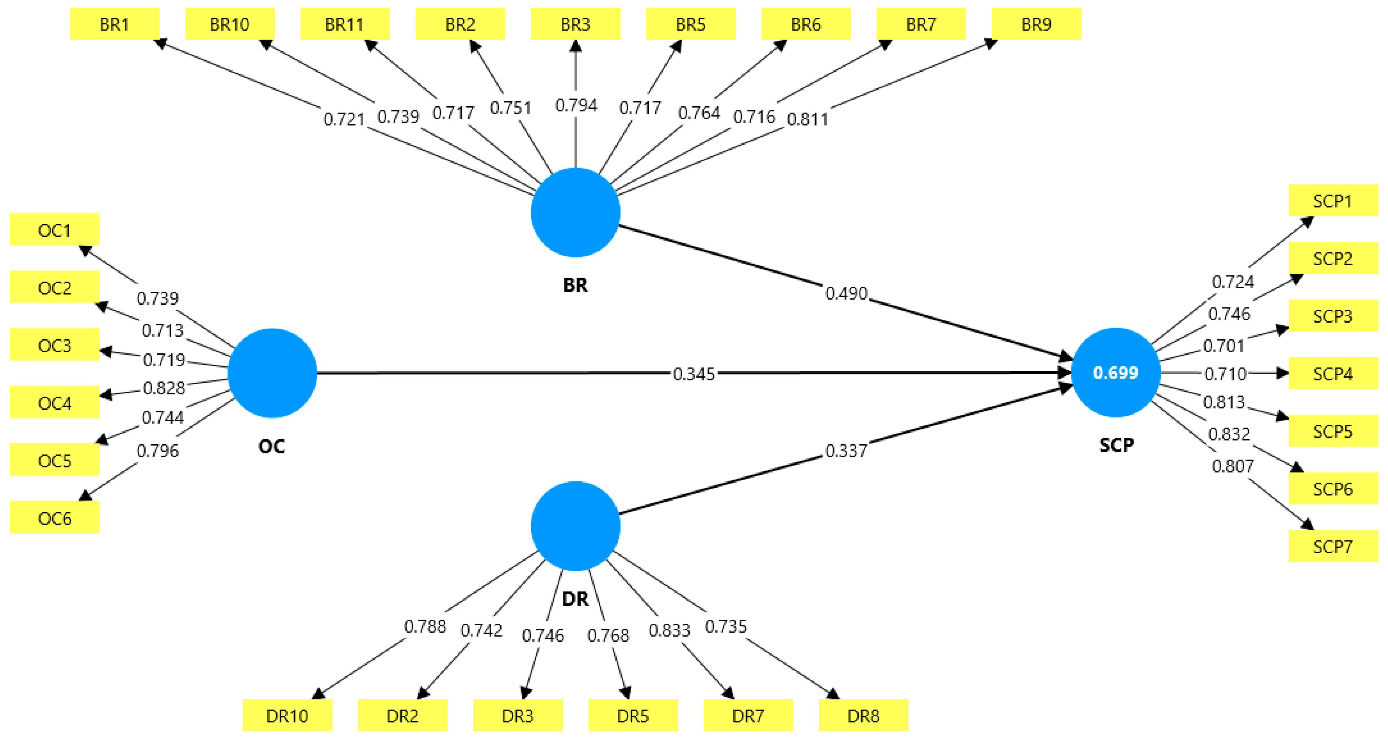
The measurement model (outer model) establishes the association of observed indicators with latent construct, clarifying how measurable items represent the underlying construct [95]. In SmartPLS, validating the measurement model involves assessing indicator reliability (ensuring indicators accurately reflect constructs), construct reliability (consistency of indicators), convergent validity (indicators effectively represent the construct), and discriminant validity (confirming construct distinctiveness) [96,97]. The measurement model is depicted in Figure 2.
Indicators are considered reliable when their outer loadings exceed 0.708 [98]. Indicators BR4, BR8, DR1, DR4, DR6, DR9, OC7, and OC8 were deleted owing to their factor loadings falling below the threshold of 0.708. However, all remaining indicator loadings in this study meet this criterion, exceeding 0.708 threshold.
This study’s results demonstrate that Cronbach’s alpha and CR values surpass 0.7, thereby establishing that internal consistency is satisfactorily established within the measurement model [99]. Furthermore, to establish convergent validity, AVE exceeds 0.5, a criterion which this study successfully meets, confirming adequate convergent validity [100,101]. Table 6 shows the PLS-SEM analysis results.
Discriminant validity assesses how well different constructs in a model are empirically differentiated [102]. It is crucial as it confirms that every construct in a research model uniquely reflects a distinct concept, ensuring accurate interpretation and validation through empirical evidence of low correlations between constructs [103]. The HTMT (threshold value of 0.85) is recognized as a reliable criterion for assessing discriminant validity for its proven ability to effectively distinguish between closely related but conceptually separate constructs [104]. For this study, HTMT values are under 0.85, thereby ensuring that discriminant validity is established and confirming their conceptual distinctiveness. Table 7 presents HTMT result.

3.3. Structural Model

The structural model (inner model) is a conceptual framework, which demonstrates and tests the hypothesized directional connections and influences between latent constructs [105]. This research ensures that all VIF values are less than 3, indicating the absence of collinearity within the model [96]. The structural mode is depicted in Figure 3.
Bootstrapping process using 5000 subsamples was carried out to evaluate the robustness of the estimates. The BCa confidence interval method was applied to obtain interval estimates, using a two-tailed test at 5% significance cutoff [106]. Table 8 presents Bootstrapping results.
The in-sample predictive power, known as the coefficient of determination (R2), is a key statistical metric used to analyze how accurately the model predicts the outcome construct, reflecting the share of the dependent construct’s variability captured by the independent constructs and it ranges from 0 to 1 [96,107,108]. According to Chin [109], R2 less than 0.19 indicates a very weak association, between 0.19 and 0.33 signifies a weak association, from 0.33 to 0.67 reflects a moderate association, and 0.67 or higher denotes a substantial association. The evaluation revealed that the combined effects of the independent constructs (barriers and drivers), moderated by organizational culture, account for 72% of the variance in implementing sustainable practices. This high value of R2 (0.72) demonstrates the model’s robust explanatory strength.
In structural equation modeling, effect size (f2) quantifies the strength of the association between a predictor (independent construct) and an endogenous (dependent) construct [110]. Following Cohen’s [111] guidelines for assessment of the predictive power, where values of 0.02, 0.15, and 0.35 are interpreted as thresholds for weak, moderate, and large effect sizes, respectively, the analysis revealed substantial effects. The construct of Barriers (f2 = 0.789) and the construct of Drivers (f2 = 0.382), both indicated a large effect on Sustainable Construction Practices.
To evaluate out-of-sample predictive power, this study conducted a PLS predict/CVPAT analysis [112,113,114]. The analysis yielded positive Q2 predict values for all seven sustainable construction practices indicators (SCP1–SCP7), ranging from 0.308 to 0.516. These positive values provide an initial indication of the model’s predictive relevance. This study attained strong out-of-sample predictive power, as evidenced by the RMSE and MAE values, which were lower than those of the benchmark model across all seven indicators. Table 9 provides the outcomes of PLS predict.
Moreover, the predictive performance of the model’s latent construct (sustainable construction practices) was assessed using the CVPAT [114]. The results show that the PLS-SEM model’s prediction error (Loss = 1.225) was lesser than both the IA benchmark (by 0.817, t = 8.208, p < 0.001) and the LM benchmark (by 0.213, t = 5.522, p < 0.001), confirming its superior predictive accuracy compared to simple indicator averages and linear regression models.
The two-way interaction between drivers and organizational culture on sustainable construction practices is shown in Figure 4. The connection between drivers and sustainable practices is stronger for contractors with a high level of organizational culture compared to those with a low level of organizational culture. A high organizational culture results in a steeper slope, indicating that any increase in drivers leads to a significant rise in sustainable practices.
Based on Hair et al. [110], the f2 of sustainable construction practices is calculated using Equation (1).
f 2 = R 2   ( M o d e r a t i n g   C o n s t r u c t   I n c l u d e d ) R 2   ( W i t h o u t   M o d e r a t i n g   C o n s t r u c t ) 1 R 2   ( M o d e r a t i n g   C o n s t r u c t   I n c l u d e d )
The effect size of sustainable construction practices (as shown in Table 10) is 0.336 which falls in the moderate category [111].

4. Discussion

The study assessed how barriers, drivers, and organizational culture influence sustainable construction practices among contractors in the Saudi Arabia’s Eastern Region. The results from the SmartPLS analysis confirm that all three constructs directly and positively influence sustainable construction practices. Furthermore, organizational culture strengthens the effect of drivers on sustainable construction practices but does not influence the association between barriers and sustainable construction practices.
The analysis indicates that barriers have positive influence on Sustainable Construction Practice (β = 0.496, p < 0.001). This reflects that contractors already engaged in sustainability are more aware of barriers or that these barriers are perceived as challenges being actively addressed, requiring innovative solutions rather than obstacles that hinder progress. Their active identification and management serve as a critical catalyst for action. The perception of high costs associated with sustainable solutions and the lower motivation for execution staff drive reassessment of long-term benefits, encouraging innovation and incentives in affordable green technologies. Personnel shortages and inadequate collaboration between practitioners, research institutions, and environmental organizations underscore the need for integrated education and cross-sector partnerships to develop a new generation of specialists and comprehensive project ecosystems. Limited awareness, absence of structured methodologies, and internal resistance highlight the need for well-defined standards, strong leadership, and the integration of sustainability metrics within procurement processes to effectively align environmental objectives with financial performance. The lack of clear roadmaps, misalignment between goals and practices, procurement inefficiencies, and weak environmental systems have driven the adoption of digital tools like BIM and IoT, promoted recycling and standardized materials and accelerated waste management efforts in construction. These results are consistent with the study conducted by Darko et al. [115], Hwang et al. [116], Chan et al. [117], and Sivashanmugam et al. [118]. From a circular economy perspective and within the context of Saudi Vision 2030, these findings suggest that barriers stimulate innovation and reinforce sustainable practices, rather than being inherently desirable.
Drivers also demonstrated a significant positive impact on Sustainable Construction Practices (β = 0.342, p < 0.001). Drivers such as leadership commitment, corporate social responsibility, and economic incentives provide the enabling forces that improve sustainable practices. In particular, client willingness to invest in environmentally friendly solutions and the push for energy efficiency have become increasingly influential in the Saudi market. This suggests that when financial and reputational rewards are clear, contractors are likely to integrate recycled materials, adopt innovative technologies, and improve stakeholder collaboration. These findings are consistent with the study conducted by Lam et al. [119] and Darko et al. [120].
Organizational culture was also found to positively influence sustainable construction practices (β = 0.349, p < 0.001). A culture that emphasizes environmental responsibility, values employee contributions, and empowers dedicated sustainability teams creates an ideal environment for sustainability growth. Empirical studies have emphasized that cultural preferences strongly affect how contractors implement green construction measures, with supportive cultures reducing resistance and ensuring alignment between strategy and practice [121,122,123].
Organizational culture strengthened the impact of drivers on sustainable construction practice (β = 0.143, p = 0.001), suggesting that culture functions as an amplifier rather than a substitute for drivers. When contractors already have leadership commitment, corporate social responsibility initiatives, and supportive market signals, a strong culture ensures that these drivers are fully translated into practice. On the contrary, organizational culture did not significantly moderate the barriers–sustainable construction practice relationship (β = 0.042, p = 0.339). This indicates that while culture can enhance the effects of drivers, it is insufficient to neutralize barriers such as cost, policy gaps, and limited technical capacity.

5. Conclusions

The findings corroborate existing literature while revealing how barriers, drivers and organizational culture influence the implementation of sustainable practices. Importantly, the results highlight the vital role of organizational culture in enabling sustainable development and enhancing sustainability, offering valuable theoretical contributions and practical direction for industry professionals and policymakers aiming to promote sustainable growth within the construction sector. The results depict a substantial positive association of drivers, barriers and organizational culture on sustainable construction practices, aligning with existing literature on factors promoting sustainability. This study quantifies these relationships, providing valuable insights into their strength and impact. Organizational culture strengthens the connection between drivers and sustainable construction practices. To capitalize on this, companies should implement targeted change initiatives, including employee and management training programs to enhance sustainability awareness, leadership initiatives that visibly prioritize green practices, dedicated sustainability teams to coordinate projects, and incentive systems to reward proactive contributions. Since organizational culture did not significantly moderate the impact of barriers on sustainable construction practices, policymakers should introduce mandatory sustainability standards, provide financial incentives (e.g., grants), enforce green building certification schemes, support skill development programs to address personnel shortages, and promote collaboration between contractors, research institutions, and environmental organizations. These measures directly target barriers such as limited awareness, low staff motivation, poor coordination, high costs, and insufficient expertise, enabling more effective adoption of sustainable construction practices in the Eastern Region of Saudi Arabia. This study helps contractors to understand how organizational culture influences sustainable practices, promoting project long-term sustainability.
Although this study offers robust empirical evidence, there is a need to acknowledge several limitations. The sample is limited to large contractors in the Eastern Region of Saudi Arabia, which may restrict the generalizability to smaller firms or other provinces. Insights into causal inferences are limited by the cross-sectional nature of the data. The cultural, economic and regulatory frameworks of the Kingdom are unique. Therefore, the results may not be fully transferable to other settings. To address this, future research should pursue comparative studies with other GCC countries, such as the UAE and Qatar, or with developing nations that have similar scales of infrastructure investment. Such a comparative perspective would help distinguish universal principles from those specific to the Saudi context, thereby enriching the theoretical and practical contributions of this line of research. Longitudinal research designs would also help capture how the interaction between barriers, drivers, and culture evolves over time as market and regulatory conditions change.

Supplementary Materials

The following supporting information can be downloaded at https://www.mdpi.com/article/10.3390/buildings15203663/s1.

Author Contributions

Conceptualization, M.A.R. and D.A.A.; methodology, M.A.R. and D.A.A.; software, M.A.R.; validation, M.A.R. and D.A.A.; formal analysis, M.A.R. and D.A.A.; investigation, M.A.R. and D.A.A.; resources, M.A.R. and D.A.A.; data curation, M.A.R. and D.A.A.; writing—original draft preparation, M.A.R. and D.A.A.; writing—review and editing, M.A.R. and D.A.A.; visualization, M.A.R. and D.A.A.; supervision, D.A.A.; project administration, D.A.A.; funding acquisition, D.A.A. All authors have read and agreed to the published version of the manuscript.

Funding

This project is funded by the Deanship of Scientific Research at the King Khalid University of Saudi Arabia: RGP.2/287/44.

Institutional Review Board Statement

Ethical review and approval were not required for this non-interventional, anonymous survey study conducted in accordance with the Declaration of Helsinki (1975, revised 2013), as it involved no personal identifiers or medical or sensitive information.

Informed Consent Statement

The waiver of informed consent was granted owing to the survey’s anonymity and the low risk involved for participants.

Data Availability Statement

The data presented in this study are available on request from the corresponding author.

Acknowledgments

The authors extend their appreciation to the Deanship of Scientific Research at the King Khalid University of Saudi Arabia, for funding this work through the Large Groups Research Project under Grant no. RGP.2/287/44. We sincerely appreciate the employees of large contractors of the eastern region of Saudi Arabia for their cooperation in completing the questionnaire.

Conflicts of Interest

The authors declare no conflict of interest.

Abbreviations

The following abbreviations are used in this manuscript:
AIArtificial Intelligence
AVEAverage Variance Extracted
BCaBias-Corrected and Accelerated
BRBarriers
CRComposite reliability
CVPATCross-Validated Predictive Ability Test
DRDrivers
f2Effect Size
HTMTHeterotrait–Monotrait Ratio of Correlations
IoTInternet of Things
LMLinear Model
MAEMean Absolute Error)
OCOrganizational Culture
PLS-SEMPartial Least Squares Structural Equation Modeling
Q2Stone–Geisser Predictive Relevance Indicator
R2Coefficient of Determination
RMSERoot Mean Squared Error
SCPSustainable Construction Practices
VIFVariance Inflation Factor

References

  1. Neves, S.A.; Marques, A.C. Drivers and Barriers in the Transition from a Linear Economy to a Circular Economy. J. Clean. Prod. 2022, 341, 130865. [Google Scholar] [CrossRef]
  2. Morseletto, P. Sometimes Linear, Sometimes Circular: States of the Economy and Transitions to the Future. J. Clean. Prod. 2023, 390, 136138. [Google Scholar] [CrossRef]
  3. Yu, H.; Shang, Z.; Wang, F. Analysis of the Current Situation of the Construction Industry in Saudi Arabia and the Factors Affecting It: An Empirical Study. Sustainability 2024, 16, 6756. [Google Scholar] [CrossRef]
  4. Kumar, V.; Albashrawi, S. Quality Infrastructure of Saudi Arabia and Its Importance for Vision 2030. MAPAN 2022, 37, 97–106. [Google Scholar] [CrossRef]
  5. Mikhno, I.; Ihnatenko, N.; Cherniaiev, O.; Vynogradnya, V.; Atstaja, D.; Koval, V. Construction Waste Recycling in the Circular Economy Model. IOP Conf. Ser. Earth Environ. Sci. 2023, 1126, 012003. [Google Scholar] [CrossRef]
  6. Rahla, K.M.; Mateus, R.; Bragança, L. Implementing Circular Economy Strategies in Buildings—From Theory to Practice. Appl. Syst. Innov. 2021, 4, 26. [Google Scholar] [CrossRef]
  7. Hossain, M.U.; Ng, S.T.; Antwi-Afari, P.; Amor, B. Circular Economy and the Construction Industry: Existing Trends, Challenges and Prospective Framework for Sustainable Construction. Renew. Sustain. Energy Rev. 2020, 130, 109948. [Google Scholar] [CrossRef]
  8. Xue, K.; Uzzal Hossain, M.; Liu, M.; Ma, M.; Zhang, Y.; Hu, M.; Chen, X.; Cao, G. Bim Integrated Lca for Promoting Circular Economy towards Sustainable Construction: An Analytical Review. Sustainability 2021, 13, 1310. [Google Scholar] [CrossRef]
  9. Alsaud, K.; Assad, F.; Patsavellas, J.; Salonitis, K. A Comparative Analysis of Circular Economy Practices in Saudi Arabia. Sustainability 2025, 17, 3281. [Google Scholar] [CrossRef]
  10. Haider, H.; AlMarshod, S.Y.; AlSaleem, S.S.; Ali, A.A.M.; Alinizzi, M.; Alresheedi, M.T.; Shafiquzzaman, M. Life Cycle Assessment of Construction and Demolition Waste Management in Riyadh, Saudi Arabia. Int. J. Environ. Res. Public Health 2022, 19, 7382. [Google Scholar] [CrossRef]
  11. Mazur-Wierzbicka, E. Towards Circular Economy—A Comparative Analysis of the Countries of the European Union. Resources 2021, 10, 49. [Google Scholar] [CrossRef]
  12. AlJaber, A.; Martinez-Vazquez, P.; Baniotopoulos, C. Developing Critical Success Factors for Implementing Circular Economy in Building Construction Projects. Buildings 2024, 14, 2319. [Google Scholar] [CrossRef]
  13. Hysa, E.; Kruja, A.; Rehman, N.U.; Laurenti, R. Circular Economy Innovation and Environmental Sustainability Impact on Economic Growth: An Integrated Model for Sustainable Development. Sustainability 2020, 12, 4831. [Google Scholar] [CrossRef]
  14. Tirado, R.; Aublet, A.; Laurenceau, S.; Habert, G. Challenges and Opportunities for Circular Economy Promotion in the Building Sector. Sustainability 2022, 14, 1569. [Google Scholar] [CrossRef]
  15. Illankoon, C.; Vithanage, S.C. Closing the Loop in the Construction Industry: A Systematic Literature Review on the Development of Circular Economy. J. Build. Eng. 2023, 76, 107362. [Google Scholar] [CrossRef]
  16. Charef, R.; Morel, J.-C.; Rakhshan, K. Barriers to Implementing the Circular Economy in the Construction Industry: A Critical Review. Sustainability 2021, 13, 12989. [Google Scholar] [CrossRef]
  17. Wuni, I.Y. Mapping the Barriers to Circular Economy Adoption in the Construction Industry: A Systematic Review, Pareto Analysis, and Mitigation Strategy Map. Build. Environ. 2022, 223, 109453. [Google Scholar] [CrossRef]
  18. Alotaibi, S.; Martinez-Vazquez, P.; Baniotopoulos, C. Advancing Circular Economy in Construction Mega-Projects: Awareness, Key Enablers, and Benefits—Case Study of the Kingdom of Saudi Arabia. Buildings 2024, 14, 2215. [Google Scholar] [CrossRef]
  19. AlJaber, A.; Martinez-Vazquez, P.; Baniotopoulos, C. Circular Economy in the Building Sector: Investigating Awareness, Attitudes, Barriers, and Enablers through a Case Study in Saudi Arabia. Sustainability 2024, 16, 1296. [Google Scholar] [CrossRef]
  20. Alotaibi, S.; Martinez-Vazquez, P.; Baniotopoulos, C. A Holistic Framework to Accelerate Implementation of Circular Economy in Mega-Scale Construction Projects. Appl. Sci. 2024, 14, 10958. [Google Scholar] [CrossRef]
  21. Akinwale, Y. Circular Economy Awareness, Adoption, and Its Effects on Business Performance in Saudi Arabia. Probl. Perspect. Manag. 2024, 22, 119–133. [Google Scholar] [CrossRef]
  22. Bilal, M.; Khan, K.I.A.; Thaheem, M.J.; Nasir, A.R. Current State and Barriers to the Circular Economy in the Building Sector: Towards a Mitigation Framework. J. Clean. Prod. 2020, 276, 123250. [Google Scholar] [CrossRef]
  23. Osman, A.M.; Liu, Y.; Wang, Z. Influence of Organizational Culture on Construction Firms’ Performance: The Mediating Roles of Innovation and Marketing Capabilities. Buildings 2023, 13, 308. [Google Scholar] [CrossRef]
  24. Maqsoom, A.; Ashraf, H.; Arif, I.; Umer, M.; Nazir, T.; Najam, M.; Shafi, K. Internationalization of Construction Service Corporations: Impact of Size and International Experience. IEEE Access 2020, 8, 41659–41672. [Google Scholar] [CrossRef]
  25. Al-Otaibi, A.; Bowan, P.A.; Alabdullatief, A.; Albaiz, M.; Salah, M. Barriers to Sustainable Building Project Performance in Developing Countries: A Case of Ghana and the Kingdom of Saudi Arabia. Sustainability 2025, 17, 3539. [Google Scholar] [CrossRef]
  26. Basangov, L.L.; Ignatov, A.A. Saudi Arabia’s G20 Presidency in 2020. Vestn. RUDN Int. Relat. 2019, 19, 654–662. [Google Scholar] [CrossRef]
  27. Ouda, O.K.M.; Peterson, H.P.; Rehan, M.; Sadef, Y.; Alghazo, J.M.; Nizami, A.S. A Case Study of Sustainable Construction Waste Management in Saudi Arabia. Waste Biomass Valorization 2018, 9, 2541–2555. [Google Scholar] [CrossRef]
  28. Alotaibi, S.; Martinez-Vazquez, P.; Baniotopoulos, C. Mega-Projects in Construction: Barriers in the Implementation of Circular Economy Concepts in the Kingdom of Saudi Arabia. Buildings 2024, 14, 1298. [Google Scholar] [CrossRef]
  29. Adams, K.T.; Osmani, M.; Thorpe, T.; Thornback, J. Circular Economy in Construction: Current Awareness, Challenges and Enablers. Proc. Inst. Civ. Eng.—Waste Resour. Manag. 2017, 170, 15–24. [Google Scholar] [CrossRef]
  30. Fathalizadeh, A.; Hosseini, M.R.; Vaezzadeh, S.S.; Edwards, D.J.; Martek, I.; Shooshtarian, S. Barriers to Sustainable Construction Project Management: The Case of Iran. Smart Sustain. Built Environ. 2022, 11, 717–739. [Google Scholar] [CrossRef]
  31. Omopariola, E.D.; Olanrewaju, O.I.; Albert, I.; Oke, A.E.; Ibiyemi, S.B. Sustainable Construction in the Nigerian Construction Industry: Unsustainable Practices, Barriers and Strategies. J. Eng. Des. Technol. 2024, 22, 1158–1184. [Google Scholar] [CrossRef]
  32. Osei-Tutu, S.; Ayarkwa, J.; Osei-Asibey, D.; Nani, G.; Afful, A.E. Barriers Impeding Circular Economy (CE) Uptake in the Construction Industry. Smart Sustain. Built Environ. 2023, 12, 892–918. [Google Scholar] [CrossRef]
  33. Ding, Z.; Wang, X.; Zou, P.X.W. Barriers and Countermeasures of Construction and Demolition Waste Recycling Enterprises under Circular Economy. J. Clean. Prod. 2023, 420, 138235. [Google Scholar] [CrossRef]
  34. Shooshtarian, S.; Hosseini, M.R.; Kocaturk, T.; Arnel, T.; Garofano, N.T. Circular Economy in the Australian AEC Industry: Investigation of Barriers and Enablers. Build. Res. Inf. 2023, 51, 56–68. [Google Scholar] [CrossRef]
  35. Grafström, J.; Aasma, S. Breaking Circular Economy Barriers. J. Clean. Prod. 2021, 292, 126002. [Google Scholar] [CrossRef]
  36. Oluleye, B.I.; Chan, D.W.M.; Olawumi, T.O. Barriers to Circular Economy Adoption and Concomitant Implementation Strategies in Building Construction and Demolition Waste Management: A PRISMA and Interpretive Structural Modeling Approach. Habitat. Int. 2022, 126, 102615. [Google Scholar] [CrossRef]
  37. Torgautov, B.; Zhanabayev, A.; Tleuken, A.; Turkyilmaz, A.; Mustafa, M.; Karaca, F. Circular Economy: Challenges and Opportunities in the Construction Sector of Kazakhstan. Buildings 2021, 11, 501. [Google Scholar] [CrossRef]
  38. Charef, R.; Ganjian, E.; Emmitt, S. Socio-Economic and Environmental Barriers for a Holistic Asset Lifecycle Approach to Achieve Circular Economy: A Pattern-Matching Method. Technol. Forecast. Soc. Change 2021, 170, 120798. [Google Scholar] [CrossRef]
  39. Ahmed, A.M.; Sayed, W.; Asran, A.; Nosier, I. Identifying Barriers to the Implementation and Development of Sustainable Construction. Int. J. Constr. Manag. 2023, 23, 1277–1288. [Google Scholar] [CrossRef]
  40. Takacs, F.; Brunner, D.; Frankenberger, K. Barriers to a Circular Economy in Small- and Medium-Sized Enterprises and Their Integration in a Sustainable Strategic Management Framework. J. Clean. Prod. 2022, 362, 132227. [Google Scholar] [CrossRef]
  41. Chigozie Osuizugbo, I.; Oyeyipo, O.; Lahanmi, A.; Morakinyo, A.; Olaniyi, O. Barriers to the Adoption of Sustainable Construction. Eur. J. Sustain. Dev. 2020, 9, 150. [Google Scholar] [CrossRef]
  42. Ametepey, O.; Aigbavboa, C.; Ansah, K. Barriers to Successful Implementation of Sustainable Construction in the Ghanaian Construction Industry. Procedia Manuf. 2015, 3, 1682–1689. [Google Scholar] [CrossRef]
  43. Ogunsanya, O.A.; Aigbavboa, C.O.; Thwala, D.W.; Edwards, D.J. Barriers to Sustainable Procurement in the Nigerian Construction Industry: An Exploratory Factor Analysis. Int. J. Constr. Manag. 2022, 22, 861–872. [Google Scholar] [CrossRef]
  44. Kineber, A.F.; Kissi, E.; Hamed, M.M. Identifying and Assessing Sustainability Implementation Barriers for Residential Building Project: A Case of Ghana. Sustainability 2022, 14, 15606. [Google Scholar] [CrossRef]
  45. Kineber, A.F.; Mohandes, S.R.; ElBehairy, H.; Chileshe, N.; Zayed, T.; Fathy, U. Towards Smart and Sustainable Urban Management: A Novel Value Engineering Decision-Making Model for Sewer Projects. J. Clean. Prod. 2022, 375, 134069. [Google Scholar] [CrossRef]
  46. Ojo, L.D.; Oladinrin, O.T.; Obi, L. Critical Barriers to Environmental Management System Implementation in the Nigerian Construction Industry. Environ. Manag. 2021, 68, 147–159. [Google Scholar] [CrossRef]
  47. Torres-Guevara, L.E.; Prieto-Sandoval, V.; Mejia-Villa, A. Success Drivers for Implementing Circular Economy: A Case Study from the Building Sector in Colombia. Sustainability 2021, 13, 1350. [Google Scholar] [CrossRef]
  48. Rizos, V.; Bryhn, J. Implementation of Circular Economy Approaches in the Electrical and Electronic Equipment (EEE) Sector: Barriers, Enablers and Policy Insights. J. Clean. Prod. 2022, 338, 130617. [Google Scholar] [CrossRef]
  49. Munaro, M.R.; Tavares, S.F. A Review on Barriers, Drivers, and Stakeholders towards the Circular Economy: The Construction Sector Perspective. Clean. Responsible Consum. 2023, 8, 100107. [Google Scholar] [CrossRef]
  50. Ismail, S.; Hon, C.K.H.; Crowther, P.; Skitmore, M.; Lamari, F. The Drivers and Challenges of Adopting the Malaysia Industrialised Building System for Sustainable Infrastructure Development. Constr. Innov. 2023, 23, 1054–1074. [Google Scholar] [CrossRef]
  51. Piila, N.; Sarja, M.; Onkila, T.; Mäkelä, M. Organisational Drivers and Challenges in Circular Economy Implementation: An Issue Life Cycle Approach. Organ. Environ. 2022, 35, 523–550. [Google Scholar] [CrossRef]
  52. de Jesus, A.; Mendonça, S. Lost in Transition? Drivers and Barriers in the Eco-Innovation Road to the Circular Economy. Ecol. Econ. 2018, 145, 75–89. [Google Scholar] [CrossRef]
  53. zu Castell-Rüdenhausen, M.; Wahlström, M.; Astrup, T.F.; Jensen, C.; Oberender, A.; Johansson, P.; Waerner, E.R. Policies as Drivers for Circular Economy in the Construction Sector in the Nordics. Sustainability 2021, 13, 9350. [Google Scholar] [CrossRef]
  54. Peráček, T.; Kaššaj, M. Legal Easements as Enablers of Sustainable Land Use and Infrastructure Development in Smart Cities. Land 2025, 14, 681. [Google Scholar] [CrossRef]
  55. Qurbani, I.D.; Sari, M.Y.A.R.; Yanto, A.; Hikmah, F. About an Oil and Natural Gas Mining Treaty in the High Seas of the North Natuna Region with Economic, Legal and Environmental Aspects. Jurid. Trib.—Rev. Comp. Int. Law 2024, 14, 301–320. [Google Scholar] [CrossRef]
  56. Sharma, N.K.; Govindan, K.; Lai, K.K.; Chen, W.K.; Kumar, V. The Transition from Linear Economy to Circular Economy for Sustainability among SMEs: A Study on Prospects, Impediments, and Prerequisites. Bus. Strategy Environ. 2021, 30, 1803–1822. [Google Scholar] [CrossRef]
  57. Opoku, D.-G.J.; Agyekum, K.; Ayarkwa, J. Drivers of Environmental Sustainability of Construction Projects: A Thematic Analysis of Verbatim Comments from Built Environment Consultants. Int. J. Constr. Manag. 2022, 22, 1033–1041. [Google Scholar] [CrossRef]
  58. Ghisellini, P.; Ji, X.; Liu, G.; Ulgiati, S. Evaluating the Transition towards Cleaner Production in the Construction and Demolition Sector of China: A Review. J. Clean. Prod. 2018, 195, 418–434. [Google Scholar] [CrossRef]
  59. Opoku, A.; Deng, J.; Elmualim, A.; Ekung, S.; Hussien, A.A.; Buhashima Abdalla, S. Sustainable Procurement in Construction and the Realisation of the Sustainable Development Goal (SDG) 12. J. Clean. Prod. 2022, 376, 134294. [Google Scholar] [CrossRef]
  60. Blomqvist, S.; Ödlund, L.; Rohdin, P. Understanding Energy Efficiency Decisions in the Building Sector—A Survey of Barriers and Drivers in Sweden. Clean. Eng. Technol. 2022, 9, 100527. [Google Scholar] [CrossRef]
  61. Marsh, R.; Brent, A.C.; de Kock, I. An Integrative Review of the Potential Barriers to and Drivers of Adopting and Implementing Sustainable Construction in South Africa. S. Afr. J. Ind. Eng. 2020, 31, 24–35. [Google Scholar] [CrossRef]
  62. Chen, Y.S.; Lin, S.H.; Lin, C.Y.; Hung, S.T.; Chang, C.W.; Huang, C.W. Improving Green Product Development Performance from Green Vision and Organizational Culture Perspectives. Corp. Soc. Responsib. Environ. Manag. 2020, 27, 222–231. [Google Scholar] [CrossRef]
  63. Ali, Y.; Uddin, A.; Petrillo, A. The Impact of Government Support and Organizational Culture on Sustainable Performance: Unveiling the Mediating Role of Circular Economy and Eco-Innovation. Sustain. Futures 2024, 8, 100346. [Google Scholar] [CrossRef]
  64. Johnstone, L. Theorising and Modelling Social Control in Environmental Management Accounting Research. Soc. Environ. Account. J. 2018, 38, 30–48. [Google Scholar] [CrossRef]
  65. Fietz, B.; Günther, E. Changing Organizational Culture to Establish Sustainability. Control. Manag. Rev. 2021, 65, 32–40. [Google Scholar] [CrossRef]
  66. Wang, C.H. How Organizational Green Culture Influences Green Performance and Competitive Advantage: The Mediating Role of Green Innovation. J. Manuf. Technol. Manag. 2019, 30, 666–683. [Google Scholar] [CrossRef]
  67. Aggarwal, P.; Agarwala, T. Green Organizational Culture: An Exploration of Dimensions. Glob. Bus. Rev. 2025, 26, 1103–1126. [Google Scholar] [CrossRef]
  68. Kirchherr, J.; Piscicelli, L.; Bour, R.; Kostense-Smit, E.; Muller, J.; Huibrechtse-Truijens, A.; Hekkert, M. Barriers to the Circular Economy: Evidence From the European Union (EU). Ecol. Econ. 2018, 150, 264–272. [Google Scholar] [CrossRef]
  69. Chabowski, B.R.; Gabrielsson, P.; Hult, G.T.M.; Morgeson, F.V. Sustainable International Business Model Innovations for a Globalizing Circular Economy: A Review and Synthesis, Integrative Framework, and Opportunities for Future Research. J. Int. Bus. Stud. 2025, 56, 383–402. [Google Scholar] [CrossRef]
  70. Tleuken, A.; Tokazhanov, G.; Jemal, K.M.; Shaimakhanov, R.; Sovetbek, M.; Karaca, F. Legislative, Institutional, Industrial and Governmental Involvement in Circular Economy in Central Asia: A Systematic Review. Sustainability 2022, 14, 8064. [Google Scholar] [CrossRef]
  71. Durdyev, S.; Koc, K.; Tleuken, A.; Budayan, C.; Ekmekcioğlu, Ö.; Karaca, F. Barriers to Circular Economy Implementation in the Construction Industry: Causal Assessment Model. Environ. Dev. Sustain. 2023, 27, 4045–4081. [Google Scholar] [CrossRef]
  72. Hart, J.; Adams, K.; Giesekam, J.; Tingley, D.D.; Pomponi, F. Barriers and Drivers in a Circular Economy: The Case of the Built Environment. Procedia CIRP 2019, 80, 619–624. [Google Scholar] [CrossRef]
  73. dos Santos Ferreira, C.; Gomes, G.M.; Natalense, J.C.; Roiz, G.A.; Ometto, A.R.; Gerolamo, M.C. Mapping Organizational Culture in the Context of a Circular Economy: A Case Study for a Brazilian Company. Rev. Gestão Produção Operações Sist. 2022, 17, 18. [Google Scholar] [CrossRef]
  74. Unegbu, H.C.O.; Yawas, D.S.; Dan-asabe, B.; Alabi, A.A. Measures for Overcoming Sustainable Construction Barriers in the Nigerian Construction Industry. Discov. Civ. Eng. 2025, 2, 26. [Google Scholar] [CrossRef]
  75. Iacob, C.-C. The Role of Organizational Culture in Promoting Sustainable Enterprise. Ann. Dunarea Jos Univ. Galati. Fascicle I. Econ. Appl. Inform. 2020, 26, 77–80. [Google Scholar] [CrossRef]
  76. Ketprapakorn, N.; Kantabutra, S. Sustainable Social Enterprise Model: Relationships and Consequences. Sustainability 2019, 11, 3772. [Google Scholar] [CrossRef]
  77. Willar, D.; Waney, E.V.Y.; Pangemanan, D.D.G.; Mait, R.E.G. Sustainable Construction Practices in the Execution of Infrastructure Projects. Smart Sustain. Built Environ. 2020, 10, 106–124. [Google Scholar] [CrossRef]
  78. Ayarkwa, J.; Joe Opoku, D.-G.; Antwi-Afari, P.; Li, R.Y.M. Sustainable Building Processes’ Challenges and Strategies: The Relative Important Index Approach. Clean. Eng. Technol. 2022, 7, 100455. [Google Scholar] [CrossRef]
  79. Rane, N.L. Integrating Leading-Edge Artificial Intelligence (AI), Internet of Things (IoT), and Big Data Technologies for Smart and Sustainable Architecture, Engineering and Construction (AEC) Industry: Challenges and Future Directions. Int. J. Data Sci. Big Data Anal. 2023, 3, 73–95. [Google Scholar] [CrossRef]
  80. Nilimaa, J. Smart Materials and Technologies for Sustainable Concrete Construction. Dev. Built Environ. 2023, 15, 100177. [Google Scholar] [CrossRef]
  81. Uddin, M.A.; Shahabuddin, M.; Jameel, M.; Rahman, M.; Hosen, M.A.; Alanazi, F.; AbdelMongy, M.; El-kady, M.S. Sustainable Construction Practices in Urban Areas: Innovative Materials, Technologies, and Policies to Address Environmental Challenges. Energy Build. 2025, 341, 115831. [Google Scholar] [CrossRef]
  82. Rajabi, S.; El-Sayegh, S.; Romdhane, L. Identification and Assessment of Sustainability Performance Indicators for Construction Projects. Environ. Sustain. Indic. 2022, 15, 100193. [Google Scholar] [CrossRef]
  83. Senaratne, S.; KC, A.; Perera, S.; Almeida, L. Promoting Stakeholder Collaboration in Adopting Circular Economy Principles for Sustainable Construction. In Proceedings of the 9th World Construction Symposium 2021 on Reshaping Construction: Strategic, Structural and Cultural Transformations towards the “Next Normal”, Colombo, Sri Lanka, 9–10 July 2021; pp. 471–482. [Google Scholar] [CrossRef]
  84. Malik, A.; Mbewe, P.B.K.; Kavishe, N.; Mkandawire, T.; Adetoro, P. Sustainable Construction Practices in Building Infrastructure Projects: The Extent of Implementation and Drivers in Malawi. Sustainability 2024, 16, 10825. [Google Scholar] [CrossRef]
  85. Chen, Y.; Yin, X.; Lyu, C. Circular Design Strategies and Economic Sustainability of Construction Projects in China: The Mediating Role of Organizational Culture. Sci. Rep. 2024, 14, 7890. [Google Scholar] [CrossRef]
  86. Hossan, D.; Dato’ Mansor, Z.; Jaharuddin, N.S. Research Population and Sampling in Quantitative Study. Int. J. Bus. Technopreneurship (IJBT) 2023, 13, 209–222. [Google Scholar] [CrossRef]
  87. Noor, S.; Tajik, O.; Golzar, J. Simple Random Sampling. Int. J. Educ. Lang. Stud. 2022, 1, 78–82. [Google Scholar] [CrossRef]
  88. Saudi Contractor Authority. Muqawil Platform. Available online: https://muqawil.org/en/newinformationcenter/statistics (accessed on 25 May 2025).
  89. Yamane, T. Statistics: An Introductory Analysis, 2nd ed.; Harper and Row: New York, NY, USA, 1967. [Google Scholar]
  90. Cheung, A.K.-L. Structured Questionnaires. In Encyclopedia of Quality of Life and Well-Being Research; Springer International Publishing: Dordrecht, The Netherlands, 2021; pp. 1–3. [Google Scholar]
  91. Mazhar, S.A. Methods of Data Collection: A Fundamental Tool of Research. J. Integr. Community Health 2021, 10, 6–10. [Google Scholar] [CrossRef]
  92. Aarons, H. A Practical Introduction to Survey Design: A Beginner’s Guide; SAGE Publications Ltd.: Thousand Oaks, CA, USA, 2020. [Google Scholar]
  93. Cheah, J.-H.; Magno, F.; Cassia, F. Reviewing the SmartPLS 4 Software: The Latest Features and Enhancements. J. Mark. Anal. 2024, 12, 97–107. [Google Scholar] [CrossRef]
  94. Ringle, C.M.; Wende, S.; Becker, J.-M. SmartPLS 4; SmartPLS GmbH: Bönningstedt, Germany, 2024. [Google Scholar]
  95. Aburumman, O.J.; Omar, K.; Al Shbail, M.; Aldoghan, M. How to Deal with the Results of PLS-SEM? In Lecture Notes in Networks and Systems; Springer: Cham, Switzerland, 2023; Volume 495. [Google Scholar]
  96. Hair, J.F.; Risher, J.J.; Sarstedt, M.; Ringle, C.M. When to Use and How to Report the Results of PLS-SEM. Eur. Bus. Rev. 2019, 31, 2–24. [Google Scholar] [CrossRef]
  97. Sarstedt, M.; Ringle, C.M.; Hair, J.F. Partial Least Squares Structural Equation Modeling. Handbook of Market Research. In Handbook of Market Research; Springer: Cham, Switzerland, 2017. [Google Scholar]
  98. Rasoolimanesh, S.M.; Ali, F. Guest Editorial. J. Hosp. Tour. Technol. 2018, 9, 238–248. [Google Scholar] [CrossRef]
  99. Ali, F.; Rasoolimanesh, S.M.; Sarstedt, M.; Ringle, C.M.; Ryu, K. An Assessment of the Use of Partial Least Squares Structural Equation Modeling (PLS-SEM) in Hospitality Research. Int. J. Contemp. Hosp. Manag. 2018, 30, 514–538. [Google Scholar] [CrossRef]
  100. Fornell, C.; Larcker, D.F. Evaluating Structural Equation Models with Unobservable Variables and Measurement Error. J. Mark. Res. 1981, 18, 39–50. [Google Scholar] [CrossRef]
  101. Cheung, G.W.; Cooper-Thomas, H.D.; Lau, R.S.; Wang, L.C. Reporting Reliability, Convergent and Discriminant Validity with Structural Equation Modeling: A Review and Best-Practice Recommendations. Asia Pac. J. Manag. 2024, 41, 745–783. [Google Scholar] [CrossRef]
  102. Ab Hamid, M.R.; Sami, W.; Mohmad Sidek, M.H. Discriminant Validity Assessment: Use of Fornell & Larcker Criterion versus HTMT Criterion. J. Phys. Conf. Ser. 2017, 890, 012163. [Google Scholar] [CrossRef]
  103. Rönkkö, M.; Cho, E. An Updated Guideline for Assessing Discriminant Validity. Organ. Res. Methods 2022, 25, 6–14. [Google Scholar] [CrossRef]
  104. Henseler, J.; Ringle, C.M.; Sarstedt, M. A New Criterion for Assessing Discriminant Validity in Variance-Based Structural Equation Modeling. J. Acad. Mark. Sci. 2015, 43, 115–135. [Google Scholar] [CrossRef]
  105. Subhaktiyasa, P.G. PLS-SEM for Multivariate Analysis: A Practical Guide to Educational Research Using SmartPLS. EduLine J. Educ. Learn. Innov. 2024, 4, 353–365. [Google Scholar] [CrossRef]
  106. Hair, J.F.; Sarstedt, M.; Ringle, C.M.; Gudergan, S.P. Advanced Issues in Partial Least Squares Structural Equation Modeling (PLS-SEM); Sage Publications Inc.: Thousand Oaks, CA, USA, 2021; Volume 4. [Google Scholar]
  107. Rigdon, E.E. Rethinking Partial Least Squares Path Modeling: In Praise of Simple Methods. Long Range Plann. 2012, 45, 341–358. [Google Scholar] [CrossRef]
  108. Hair, J.F.; Hult, G.T.M.; Ringle, C.M.; Sarstedt, M.; Danks, N.P.; Ray, S. Evaluation of the Structural Model. In Partial Least Squares Structural Equation Modeling (PLS-SEM) Using R; Classroom Companion: Business; Springer: Cham, Switzerland, 2021; pp. 115–138. [Google Scholar]
  109. Chin, W.W. The Partial Least Squares Approach to Structural Equation Modelling. In Modern Methods for Business Research; Marcoulides, G.A., Ed.; Lawrence Erlbaum Associates Publishers: Mahwah, NJ, USA, 1998; Volume 2, pp. 295–336. [Google Scholar]
  110. Hair, J.F.; Michigan, G.T.M.H.; Ringle, C.M.; Sarstedt, M. A Primer on Partial Least Squares Structural Equation Modeling (PLS-SEM); Sage Publishing: Thousand Oaks, CA, USA, 2022. [Google Scholar]
  111. Cohen, J. Statistical Power Analysis for the Behavioral Sciences, 2nd ed.; Routledge: New York, NY, USA, 1988. [Google Scholar]
  112. Shmueli, G.; Ray, S.; Velasquez Estrada, J.M.; Chatla, S.B. The Elephant in the Room: Predictive Performance of PLS Models. J. Bus. Res. 2016, 69, 4552–4564. [Google Scholar] [CrossRef]
  113. Sharma, P.N.; Liengaard, B.D.; Hair, J.F.; Sarstedt, M.; Ringle, C.M. Predictive Model Assessment and Selection in Composite-Based Modeling Using PLS-SEM: Extensions and Guidelines for Using CVPAT. Eur. J. Mark. 2023, 57, 1662–1677. [Google Scholar] [CrossRef]
  114. Liengaard, B.D.; Sharma, P.N.; Hult, G.T.M.; Jensen, M.B.; Sarstedt, M.; Hair, J.F.; Ringle, C.M. Prediction: Coveted, Yet Forsaken? Introducing a Cross—Validated Predictive Ability Test in Partial Least Squares Path Modeling. Decis. Sci. 2021, 52, 362–392. [Google Scholar] [CrossRef]
  115. Darko, A.; Chan, A.P.C.; Ameyaw, E.E.; He, B.J.; Olanipekun, A.O. Examining Issues Influencing Green Building Technologies Adoption: The United States Green Building Experts’ Perspectives. Energy Build. 2017, 144, 320–332. [Google Scholar] [CrossRef]
  116. Hwang, B.G.; Shan, M.; Lye, J.M. Adoption of Sustainable Construction for Small Contractors: Major Barriers and Best Solutions. Clean. Technol. Environ. Policy 2018, 20, 2223–2237. [Google Scholar] [CrossRef]
  117. Chan, A.P.C.; Darko, A.; Olanipekun, A.O.; Ameyaw, E.E. Critical Barriers to Green Building Technologies Adoption in Developing Countries: The Case of Ghana. J. Clean. Prod. 2018, 172, 1067–1079. [Google Scholar] [CrossRef]
  118. Sivashanmugam, S.; Rodriguez, S.; Rahimian, F.; Dawood, N. Maximising the Construction Waste Reduction Potential—Barriers and Catalysts. Proc. Inst. Civ. Eng.—Civ. Eng. 2023, 176, 6–14. [Google Scholar] [CrossRef]
  119. Lam, P.T.I.; Chan, E.H.W.; Poon, C.S.; Chau, C.K.; Chun, K.P. Factors Affecting the Implementation of Green Specifications in Construction. J. Environ. Manag. 2010, 91, 654–661. [Google Scholar] [CrossRef]
  120. Darko, A.; Chan, A.P.C.; Owusu-Manu, D.G.; Ameyaw, E.E. Drivers for Implementing Green Building Technologies: An International Survey of Experts. J. Clean. Prod. 2017, 145, 386–394. [Google Scholar] [CrossRef]
  121. Kantabutra, S. Exploring Relationships among Sustainability Organizational Culture Components at a Leading Asian Industrial Conglomerate. Sustainability 2021, 13, 1733. [Google Scholar] [CrossRef]
  122. Bamgbade, J.A.; Kamaruddeen, A.M.; Nawi, M.N.M.; Yusoff, R.Z.; Bin, R.A. Does Government Support Matter? Influence of Organizational Culture on Sustainable Construction among Malaysian Contractors. Int. J. Constr. Manag. 2018, 18, 93–107. [Google Scholar] [CrossRef]
  123. Matinaro, V.; Liu, Y. Towards Increased Innovativeness and Sustainability through Organizational Culture: A Case Study of a Finnish Construction Business. J. Clean. Prod. 2017, 142, 3184–3193. [Google Scholar] [CrossRef]
Figure 1. Conceptual Framework.
Figure 1. Conceptual Framework.
Buildings 15 03663 g001
Figure 2. Measurement Model.
Figure 2. Measurement Model.
Buildings 15 03663 g002
Figure 3. Structural Model.
Figure 3. Structural Model.
Buildings 15 03663 g003
Figure 4. Two-way Interaction between drivers and organizational culture on sustainable construction practices.
Figure 4. Two-way Interaction between drivers and organizational culture on sustainable construction practices.
Buildings 15 03663 g004
Table 1. Major Barriers in Sustainable Construction.
Table 1. Major Barriers in Sustainable Construction.
BarriersSource
Limited awareness of the potential advantages[30]
Absence of a structured, systematic approach to achieving sustainability objectives[30]
Inadequate collaboration between practitioners, research institutions, and environmental organizations[30]
Lower motivation for execution staff[43]
Ineffective coordination between project requirements and procurement choices[43]
Perception of high costs associated with sustainable solutions[43]
Lack of essential personnel availability[43]
Discrepancy between contractor’s goals and actions[44,45]
Lack of ability to acquire internal support[44]
Contractor’s opposition to implementing change[46]
Challenges in addressing environmental concerns[46]
Table 2. Major Drivers in Sustainable Construction.
Table 2. Major Drivers in Sustainable Construction.
DriversSource
Necessity of corporate social responsibility for sustainable and ethical business growth[57]
Customer willingness to pay for environmentally friendly designs[57]
Develop both a physical and digital marketplace to support and advance material circularity[48,58]
Initiatives and validation systems to promote the use of reused and recycled products[7,48]
Support for innovation, circular economy research, and technological subsidies[22]
Economic efficiency[59]
Business growth and success[59]
Support from senior leadership[60]
Sustainable long-term energy strategy integrated into the company[60]
Enhancing corporate image and reputation[61]
Table 3. Organizational Culture.
Table 3. Organizational Culture.
Organizational CultureSource
Contractor’s ethos[74]
Priority to environmentally sustainable methods in projects.[74]
Exploring and implementing innovative approaches and sustainable methods to the projects[74]
Staff are acknowledged for implementing sustainable practices[74]
Leadership is highly committed to promoting sustainable practices.[74]
A dedicated team oversees and implements our sustainability initiatives effectively.[74]
Staff value balancing efficiency, equity, and social responsibility.[75]
Employee actions promote sustainability without direct oversight.[76]
Table 4. Sustainable Construction Practices.
Table 4. Sustainable Construction Practices.
Sustainable Construction PracticesSource
Management’s strategic approach and decision-making in relation to sustainability practices.[82]
Innovative and technological practices used to promote sustainability[82]
Enhancing Stakeholder Collaboration[83]
Use of recycled materials[81]
Integration of adaptability within design and construction methodologies[84]
Assessment of the quality and effectiveness of occupant health and safety measures[84]
Inclusion of building services within the construction workflow.[84]
Table 5. Demographic Profile.
Table 5. Demographic Profile.
CharacteristicsCategoryFrequency and Percentage
Workers by genderMale144 (93.51%)
Female10 (6.49%)
Workers by nationalitySaudi National31 (20.13%)
Foreign National123 (79.87%)
Contractors by workers’ categoryEngineer37 (24.03%)
Supporting Staff28 (18.18%)
Technician18 (11.69%)
Worker20 (12.99%)
Other51 (33.12%)
Employees working experience (Years)1–39 (5.84%)
4–616 (10.39%)
7–951 (33.12%)
10–1218 (11.69%)
13–1521 (13.64%)
>15 39 (25.32%)
Employees working full-time500–100049 (31.82%)
1001–150033 (21.43%)
1501–200046 (29.87%)
2001–250018 (11.69%)
2501–30008 (5.19%)
Contractors by divisionCivil Engineering24 (15.58%)
Construction of Buildings113 (73.38%)
Specialized Construction Activities17 (11.04%)
Table 6. Results of PLS-SEM Analysis.
Table 6. Results of PLS-SEM Analysis.
ConstructsIndicatorsLoadingsCronbach’s AlphaCRAVE
BarriersBR10.7210.9020.9030.560
BR20.751
BR30.794
BR50.717
BR60.764
BR70.716
BR90.811
BR100.739
BR110.717
DriversDR20.7420.8620.8660.592
DR30.746
DR50.768
DR70.833
DR80.735
DR100.788
Organizational CultureOC10.7390.8510.8550.574
OC20.713
OC30.719
OC40.828
OC50.744
OC60.796
Sustainable Construction PracticesSCP10.7240.8800.8870.583
SCP20.746
SCP30.701
SCP40.710
SCP50.813
SCP60.832
SCP70.807
Table 7. HTMT Discriminant Validity Results.
Table 7. HTMT Discriminant Validity Results.
BRDROCSCP
BR
DR0.230
OC0.3340.308
SCP0.7300.5980.664
Table 8. Bootstrapping Results.
Table 8. Bootstrapping Results.
RelationshipOriginal Sample (O)Standard DeviationT StatisticspResult
BR -> SCP0.4960.04910.1070.000Accepted
DR -> SCP0.3420.0487.1450.000Accepted
OC -> SCP0.3490.0447.9080.000Accepted
OC × BR -> SCP0.0420.0440.9570.339Rejected
OC × DR -> SCP0.1430.0423.3630.001Accepted
Table 9. PLS predict Result.
Table 9. PLS predict Result.
Q2 PredictPLS-SEM RMSEPLS-SEM MAELM RMSELM MAE
SCP10.3511.1530.9611.2721.041
SCP20.3551.1480.9271.2731.052
SCP30.3131.1820.9641.2501.026
SCP40.3081.1890.9701.2861.026
SCP50.5160.9940.7951.0700.857
SCP60.4581.0520.8781.1120.923
SCP70.4991.0120.8191.1090.870
Table 10. Effect Size of Sustainable Construction Practices.
Table 10. Effect Size of Sustainable Construction Practices.
R2 (incl.)R2 (excl.)f2Effect Size
SCP0.720.5970.336Moderate
Disclaimer/Publisher’s Note: The statements, opinions and data contained in all publications are solely those of the individual author(s) and contributor(s) and not of MDPI and/or the editor(s). MDPI and/or the editor(s) disclaim responsibility for any injury to people or property resulting from any ideas, methods, instructions or products referred to in the content.

Share and Cite

MDPI and ACS Style

Rehman, M.A.; Alqahtani, D.A. The Moderating Role of Organizational Culture on Barriers and Drivers of Sustainable Construction Practices in Saudi Arabia’s Construction Industry: A Circular Economy Perspective. Buildings 2025, 15, 3663. https://doi.org/10.3390/buildings15203663

AMA Style

Rehman MA, Alqahtani DA. The Moderating Role of Organizational Culture on Barriers and Drivers of Sustainable Construction Practices in Saudi Arabia’s Construction Industry: A Circular Economy Perspective. Buildings. 2025; 15(20):3663. https://doi.org/10.3390/buildings15203663

Chicago/Turabian Style

Rehman, Muhammad Abdul, and Dhafer Ali Alqahtani. 2025. "The Moderating Role of Organizational Culture on Barriers and Drivers of Sustainable Construction Practices in Saudi Arabia’s Construction Industry: A Circular Economy Perspective" Buildings 15, no. 20: 3663. https://doi.org/10.3390/buildings15203663

APA Style

Rehman, M. A., & Alqahtani, D. A. (2025). The Moderating Role of Organizational Culture on Barriers and Drivers of Sustainable Construction Practices in Saudi Arabia’s Construction Industry: A Circular Economy Perspective. Buildings, 15(20), 3663. https://doi.org/10.3390/buildings15203663

Note that from the first issue of 2016, this journal uses article numbers instead of page numbers. See further details here.

Article Metrics

Back to TopTop