Advancing Sustainable Infrastructure Management: Insights from System Dynamics
Abstract
1. Introduction
2. Background
2.1. Infrastructure Systems Management
2.2. Systems Thinking
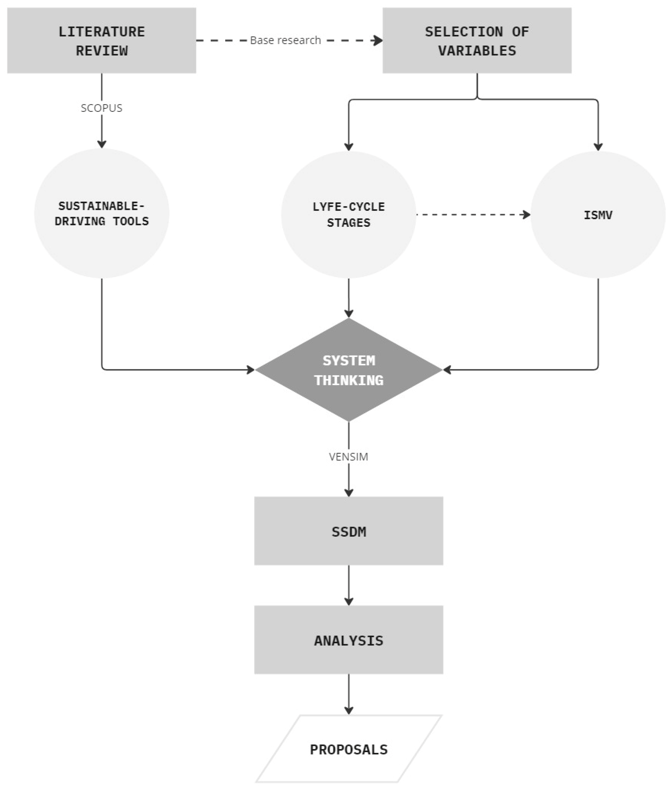
3. Methodology
4. Results
4.1. Bibliographic Research of Sustainable-Driving Tools
4.2. Establishing Variables
4.2.1. Life-Cycle Stages
4.2.2. Infrastructure System Management Variables
- Direct political-related variables were all removed due to the narrow focus;
- Variables associated with human resources, such as leadership and the recruitment process, were removed;
- Variables disassociated with any tool were removed;
- Variables from non-significant loops were removed;
- The following variables were added: Material Reuse, Design Adaptability for Environmental Conditions, and Efficiency and Durability of Operational Resources.
4.3. Sustainable System Dynamic Model
4.4. Analysis of the SSDM
- The S1, identified as the most influential stage, defines the essence of the infrastructure by conceptualizing and projecting decisions that impact all other stages. S1 establishes the specifications, schedules, and costs, creating a strategic plan that guides the development of the project.
- From S1, the flow progresses to S2, where the initial decisions are materialized through the selection and procurement of materials, equipment, and technologies. The alignment between S1 and S2 is crucial, since the resources acquired directly impact the next stage, either with delays or deficient acquisitions that hinder the progress of stage S3.
- In S3, the acquired resources are transformed into a tangible infrastructure, following the specifications and schedules established in S1. Good construction positively influences S4, minimizing corrective maintenance needs and optimizing operational efficiency.
- S5, life-cycle closure, begins when the infrastructure reaches the end of its useful functionality, which is directly influenced by the decisions made in the previous stage S4. In other words, an infrastructure that is well maintained during its operation will require fewer interventions, which translates into lower costs and less environmental impact.
- Finally, the cycle closes with feedback to S1. This feedback includes a time delay, as decisions made and contexts generated in S5—such as disposal management and recycling strategies—are eventually incorporated into the initial planning process in S1. Thus, the loop is completed, ensuring that the system evolves continuously, adapting and improving to achieve more sustainable and efficient infrastructures.
- LCA has an important role in assessing the environmental impacts that directly affect most life-cycle stages, providing important information for sustainable and efficient decision making.
- Circular Economy drives sustainability and positively affects most stages by linking to important variables such as material reuse, material supply, and maintenance.
- BIM, being directly linked to S1, has the ability to integrate multidimensional data, facilitate planning and refine the design, directly impacting the sustainability of the project from its initial conceptualization.
- SHM, being directly related to S4, is crucial for its ability to detect structural problems in time, allowing the implementation of preventive or corrective interventions that extend the useful life of structures, reducing maintenance costs and minimizing operational risks.
- IoT complements the SHM tool by collecting real-time data, enabling continuous monitoring and predictive analytics that optimize operation, anticipate failures, and improve system efficiency.
- The reinforcement loop R3, of variables S1—BIM—LCA—Design Adaptability to Environmental Conditions, highlights the synergy between planning, design, and advanced tools to promote sustainability in infrastructure. Sound planning and adequate resources at the S1 stage facilitate the implementation of technologies such as BIM, which improves accuracy in modeling and project analysis, positively favoring the LCA analysis. The results of the LCA directly influence the design, promoting better Design Adaptability to Environmental Conditions. Ultimately, this adaptive and efficient design feeds back into S1, improving planning, reducing costs and risks, and allowing projects to be more resilient to environmental conditions and better aligned with objectives.
- Reinforcement loop R20, composed of the variables Circular Economy—MFA—SCOR, effectively connects material tracking and the circular economy to promote sustainability in resource management. It starts with the MFA, which provides detailed information on material flows. These data strengthen SCOR, helping it to identify inefficiencies, reduce waste, and optimize materials management throughout the process. At the same time, more effective control through SCOR facilitates the adoption of Circular Economy practices, such as reuse and recycling. By introducing this variable, the need for continuous monitoring of material flows arises, reinforcing the role of MFA by providing the necessary data and analysis to evaluate and ensure a closed materials cycle.
- R24 connects SHM, AI, and ML to create a continuously improving structural monitoring system. SHM provides real-time structural data to AI, which analyzes these data to identify patterns and anomalies. From this information, AI feeds ML, which adjusts predictive models. Finally, ML feeds back to SHM by optimizing monitoring parameters, enabling more accurate and adaptive detection. This loop reinforces the accuracy and efficiency of structural monitoring, ensuring that the system becomes more intelligent with each iteration, thanks to the dynamic integration of AI and ML in the process.
- R23 combines IoT, SHM, Big Data, and Machine Learning (ML) to form an efficient and adaptive structural monitoring system. Unlike the R24 loop, this one does not use AI but focuses on the specific coordination of these elements. It begins with IoT sensors, which collect real-time data on the structural state of the infrastructure and send it to the SHM system. The latter processes the data and stores it in Big Data databases, generating a solid history that serves to analyze important trends and patterns. With this database, ML trains predictive models that help identify potential structural problems before they occur. These models improve over time by incorporating new information; the results of the analysis are used to adjust the IoT sensors. This loop distinguishes itself by prioritizing the practical functionality and optimization of each part, achieving a reliable and efficient structural monitoring system.
5. Conclusions
6. Discussion
Author Contributions
Funding
Data Availability Statement
Acknowledgments
Conflicts of Interest
References
- Serebrisky, T.; Brichetti, J.P.; Blackman, A.; Moreira, M.M. Infraestructura Sostenible y Digital para Impulsar la Recuperación Económica post COVID-19 de América Latina y el Caribe: Un Camino Hacia más Empleo, Integración y Crecimiento; IDB, Ed.; IDB: Managua, Nicaragua, 2020. [Google Scholar]
- Lee, P.-H.; Juan, Y.-K.; Han, Q.; Vries, B.d. An investigation on construction companies’ attitudes towards importance and adoption of circular economy strategies. Ain Shams Eng. J. 2023, 14, 102219. [Google Scholar] [CrossRef]
- IEA. Greenhouse Gas Emissions from Energy Data Explorer. Available online: https://www.iea.org/data-and-statistics/data-tools/greenhouse-gas-emissions-from-energy-data-explorer (accessed on 6 November 2024).
- Forum, W.E. Este Nuevo Material Podría Reducir un 40% las Emisiones de CO2 del Cemento de Aquí a 2030. Available online: https://es.weforum.org/stories/2023/11/este-nuevo-material-podria-reducir-en-40-las-emisiones-de-co2-del-cemento-de-aqui-a-2030/ (accessed on 6 November 2024).
- UNEP. Emissions Gap Report 2023: Broken Record—Temperatures Hit New Highs, Yet World Fails to Cut Emissions (Again); UNEP: Nairobi, Kenia, 2023; p. 80. [Google Scholar]
- Xu, Z.; Wang, X.; Zhou, W.; Yuan, J. Study on the Evaluation Method of Green Construction Based on Ontology and BIM. Adv. Civ. Eng. 2019, 2019, 5650463. [Google Scholar] [CrossRef]
- Zubair, M.U.; Ali, M.; Khan, M.A.; Khan, A.; Hassan, M.U.; Tanoli, W.A. BIM- and GIS-Based Life-Cycle-Assessment Framework for Enhancing Eco Efficiency and Sustainability in the Construction Sector. Buildings 2024, 14, 360. [Google Scholar] [CrossRef]
- Wang, X.; Chi, C. Global City Indicators: Towards a Holistic View of Low Carbon City Dimensions. Energy Procedia 2016, 88, 168–175. [Google Scholar] [CrossRef][Green Version]
- Shen, L.-Y.; Tam, V.W.Y.; Tam, L.; Ji, Y.-B. Project feasibility study: The key to successful implementation of sustainable and socially responsible construction management practice. J. Clean. Prod. 2010, 18, 254–259. [Google Scholar] [CrossRef]
- Kuhlman, T.; Farrington, J. What is Sustainability? Sustainability 2010, 2, 3436–3448. [Google Scholar] [CrossRef]
- Šijanec Zavrl, M.; Tanac Zeren, M. Sustainability of Urban Infrastructures. Sustainability 2010, 2, 2950–2964. [Google Scholar] [CrossRef]
- Janjua, S.Y.; Sarker, P.K.; Biswas, W.K. A Review of Residential Buildings’ Sustainability Performance Using a Life Cycle Assessment Approach. J. Sustain. Res. 2019, 1, e190006. [Google Scholar] [CrossRef]
- Robichaud, L.B.; Anantatmula, V.S. Greening Project Management Practices for Sustainable Construction. J. Manag. Eng. 2010, 27, 48–57. [Google Scholar] [CrossRef]
- Röck, M.; Hollberg, A.; Habert, G.; Passer, A. LCA and BIM: Visualization of environmental potentials in building construction at early design stages. Build. Environ. 2018, 140, 153–161. [Google Scholar] [CrossRef]
- Darko, A.; Chan, A.P.C.; Ameyaw, E.E.; He, B.-J.; Olanipekun, A.O. Examining issues influencing green building technologies adoption: The United States green building experts’ perspectives. Energy Build. 2017, 144, 320–332. [Google Scholar] [CrossRef]
- Espinoza, A.J.; Carhart, N.J. Local infrastructure governance in Peru: A systems thinking appraisal. Infrastruct. Asset Manag. 2024, 11, 145–160. [Google Scholar] [CrossRef]
- Crawford, R. Life Cycle Assessment in the Built Environment, 1st ed.; Routledge: London, UK, 2011. [Google Scholar]
- Hall, J.W.; Tran, M.; Hickford, A.J.; Nicholls, R.J. Part I—A system-of-systems approach. In The Future of National Infrastructure: A System-of-Systems Approach; Cambridge University Press: Cambridge, UK, 2016; pp. 1–28. [Google Scholar]
- Thacker, S.; Adshead, D.; Fay, M.; Hallegatte, S.; Harvey, M.; Meller, H.; O’Regan, N.; Rozenberg, J.; Watkins, G.; Hall, J.W. Infrastructure for sustainable development. Nat. Sustain. 2019, 2, 324–331. [Google Scholar] [CrossRef]
- ISO 55000:2024; Asset Management—Vocabulary, Overview and Principles. ISO: Geneva, Switzerland, 2024.
- Frangopol, D.M.; Saydam, D.; Kim, S. Maintenance, management, life-cycle design and performance of structures and infrastructures: A brief review. Struct. Infrastruct. Eng. 2011, 8, 1–25. [Google Scholar] [CrossRef]
- Meadows, D.H. Thinking in Systems: A Primer; Wright, D., Ed.; Chelsea Green Publishing: White River Junction, VT, USA, 2008. [Google Scholar]
- Tann, L.v.d.; Sterling, R.; Zhou, Y.; Metje, N. Systems approaches to urban underground space planning and management—A review. Undergr. Space 2020, 5, 144–166. [Google Scholar] [CrossRef]
- Zhang, W.; Zhu, S.; Zhang, X.; Zhao, T. Identification of critical causes of construction accidents in China using a model based on system thinking and case analysis. Saf. Sci. 2020, 121, 606–618. [Google Scholar] [CrossRef]
- Arnold, R.D.; Wade, J.P. A Definition of Systems Thinking: A Systems Approach. Procedia Comput. Sci. 2015, 44, 669–678. [Google Scholar] [CrossRef]
- Sterman, J.D. Business Dynamics: System Thinking and Modeling for a Complex World; Massachusetts Institute of Technology Engineering Systems Division: Boston, MA, USA, 2002. [Google Scholar]
- Ding, Z.; Zhu, M.; Tam, V.W.Y.; Yi, G.; Tran, C.N.N. A system dynamics-based environmental benefit assessment model of construction waste reduction management at the design and construction stages. J. Clean. Prod. 2018, 176, 676–692. [Google Scholar] [CrossRef]
- Bonenberg, W.; Wei, X. Green BIM in Sustainable Infrastructure. Procedia Manuf. 2015, 3, 1654–1659. [Google Scholar] [CrossRef]
- Lu, Y.; Wu, Z.; Chang, R.; Li, Y. Building Information Modeling (BIM) for green buildings: A critical review and future directions. Autom. Constr. 2017, 83, 134–148. [Google Scholar] [CrossRef]
- Na, X.; Yu, F.; Fei, L. Application of Bim in the Life Cycle of Green Buildings. In Proceedings of the The 4th International Conference on Cyber Security Intelligence and Analytics (CSIA 2022), Shanghai, China, 18–19 March 2022; pp. 310–317. [Google Scholar]
- Reza, B.; Sadiq, R.; Hewage, K. Emergy-based life cycle assessment (Em-LCA) for sustainability appraisal of infrastructure systems: A case study on paved roads. Clean Technol. Environ. Policy 2014, 16, 251–266. [Google Scholar] [CrossRef]
- Buyle, M.; Braet, J.; Audenaert, A. Life cycle assessment in the construction sector: A review. Renew. Sustain. Energy Rev. 2013, 26, 379–388. [Google Scholar] [CrossRef]
- Fathollahi, A.; Coupe, S.J. Life cycle assessment (LCA) and life cycle costing (LCC) of road drainage systems for sustainability evaluation: Quantifying the contribution of different life cycle phases. Sci. Total Environ. 2021, 776, 145937. [Google Scholar] [CrossRef]
- Kwakkel, J.H.; Walker, W.E.; Marchau, V.A.W.J. Assessing the Efficacy of Dynamic Adaptive Planning of Infrastructure: Results from Computational Experiments. Environ. Plan. B Plan. Des. 2012, 39, 533–550. [Google Scholar] [CrossRef]
- Wall, T.A.; Walker, W.E.; Bertolini, L. Dynamic Adaptive Approach to Transportation-Infrastructure Planning for Climate Change: San-Francisco-Bay-Area Case Study. J. Infrastruct. Syst. 2015, 21, 05015004. [Google Scholar] [CrossRef]
- Cáceres, N.R.; Garcia-Martinez, A.; Cóza, J.C.G.d. Use of GIS and BIM tools in determining the life cycle impact of urban systems. Case study: Residential buildings which apply the Eco-Efficiency Matrix in the city of Quito, Ecuador. J. Clean. Prod. 2023, 383, 135485. [Google Scholar] [CrossRef]
- Ammar, A.; Dadi, G. Towards an Integrated Building Information Modeling (BIM) and Geographic Information System (GIS) Platform for Infrastructure. In Proceedings of the 38th International Symposium on Automation and Robotics in Construction, Dubai, United Arab Emirates, 2–4 November 2021; pp. 129–136. [Google Scholar]
- Diaz-Sarachaga, J.M.; Jato-Espino, D.; Castro-Fresno, D. Methodology for the development of a new Sustainable Infrastructure Rating System for Developing Countries (SIRSDEC). Environ. Sci. Policy 2017, 69, 65–72. [Google Scholar] [CrossRef]
- Shariat, R.; Roozbahani, A.; Ebrahimian, A. Risk analysis of urban stormwater infrastructure systems using fuzzy spatial multi-criteria decision making. Sci. Total Environ. 2019, 647, 1468–1477. [Google Scholar] [CrossRef]
- Vo, H.V.; Chae, B.; Olson, D.L. Dynamic MCDM: The Case of Urban Infrastructure Decision Making. Int. J. Inf. Technol. Decis. Mak. 2002, 1, 269–292. [Google Scholar] [CrossRef]
- Sánchez-Silva, M. Managing Infrastructure Systems through Changeability. J. Infrastruct. Syst. 2018, 25, 04018040. [Google Scholar] [CrossRef]
- Acuña-Coll, N.; Sánchez-Silva, M. Integrating systems thinking and flexibility in infrastructure management. Innov. Infrastruct. Solut. 2023, 8, 144. [Google Scholar] [CrossRef]
- Salazar, L.A.; Arroyo, P.; Alarcón, L.F. Key Indicators for Linguistic Action Perspective in the Last Planner® System. Sustainability 2020, 12, 8728. [Google Scholar] [CrossRef]
- Nesteby, Å.I.; Aarrestad, M.E.; Lohne, J.; Bohne, R.A. Integration of BREEAM-NOR in Construction Projects: Utilizing the Last Planner System. Energy Procedia 2016, 96, 100–111. [Google Scholar] [CrossRef]
- Power, W.; Sinnott, D.; Lynch, P. Evaluating the Efficacy of a Dedicated Last Planner® System Facilitator to Enhance Construction Productivity. Constr. Econ. Build. 2021, 21, 142–158. [Google Scholar] [CrossRef]
- Dixit, S.; Mandal, S.N.; Sawhney, A.; Singh, S. Area of linkage between lean construction and sustainability in indian construction industry. Int. J. Civ. Eng. Technol. 2017, 8, 623–636. [Google Scholar]
- Adhi, A.B.; Muslim, F. The Analysis of Stakeholder Influence and Role in Implementing Sustainable Construction by Observing the Principles of Lean Construction on Infrastructure Projects in Indonesia. Int. J. Innov. Manag. Technol. 2023, 14, 115–123. [Google Scholar] [CrossRef]
- Khodeir, L.M.; Othman, R. Examining the interaction between lean and sustainability principles in the management process of AEC industry. Ain Shams Eng. J. 2018, 9, 1627–1634. [Google Scholar] [CrossRef]
- Tafazzoli, M.; Mousavi, E.; Kermanshachi, S. Opportunities and Challenges of Green-Lean: An Integrated System for Sustainable Construction. Sustainability 2020, 12, 4460. [Google Scholar] [CrossRef]
- Wibowo, M.A.; Sholeh, M.N. Application of Supply Chain Performance Measurement in Scor Model at Building Project. In Proceedings of the 2nd International Conference on Civil Engineering Research (ICCER) 2016 “Contribution of Civil Engineering toward Building Sustainable City”, Surabaya, Indonesia, 27 January 2016; pp. 60–64. [Google Scholar]
- Montag, L.; Pettau, T. Process Performance Measurement Framework For Circular Supply Chains: An Updated SCOR Perspective. J. Circ. Econ. 2022, 1, 2. [Google Scholar] [CrossRef]
- Kullmann, F.; Markewitz, P.; Stolten, D.; Robinius, M. Combining the worlds of energy systems and material flow analysis: A review. Energy Sustain. Soc. 2021, 11, 13. [Google Scholar] [CrossRef]
- Withanage, S.V.; Habib, K. Life Cycle Assessment and Material Flow Analysis: Two Under-Utilized Tools for Informing E-Waste Management. Sustainability 2021, 13, 7939. [Google Scholar] [CrossRef]
- Braulio-Gonzalo, M.; Bovea, M.D. Relationship between green public procurement criteria and sustainability assessment tools applied to office buildings. Environ. Impact Assess. Rev. 2020, 81, 106310. [Google Scholar] [CrossRef]
- Hazza, M.H.A.; Muqtadar, M.; Salamon, K.E.; Bourini, I.F.; Sakhrieh, A.; Alnahhal, M. Investigation Study of the Challenges in Green Procurement Implementation in Construction Projects in UAE. Civ. Eng. J. 2023, 9, 849–859. [Google Scholar] [CrossRef]
- Chen, T.; Wang, M.; Su, J.; Ikram, R.M.A.; Li, J. Application of Internet of Things (IoT) Technologies in Green Stormwater Infrastructure (GSI): A Bibliometric Review. Sustainability 2023, 15, 13317. [Google Scholar] [CrossRef]
- Bibri, S.E. The IoT for smart sustainable cities of the future: An analytical framework for sensor-based big data applications for environmental sustainability. Sustain. Cities Soc. 2018, 38, 230–253. [Google Scholar] [CrossRef]
- Moudgil, V.; Hewage, K.; Hussain, S.A.; Sadiq, R. Integration of IoT in building energy infrastructure: A critical review on challenges and solutions. Renew. Sustain. Energy Rev. 2023, 174, 113121. [Google Scholar] [CrossRef]
- Wang, G.; Ke, J. Literature Review on the Structural Health Monitoring (SHM) of Sustainable Civil Infrastructure: An Analysis of Influencing Factors in the Implementation. Buildings 2024, 14, 402. [Google Scholar] [CrossRef]
- Li, H.-N.; Ren, L.; Jia, Z.-G.; Yi, T.-H.; Li, D.-S. State-of-the-art in structural health monitoring of large and complex civil infrastructures. J. Civ. Struct. Health Monit. 2016, 6, 3–16. [Google Scholar] [CrossRef]
- Cañete, E.; Chen, J.; Díaz, M.; Llopis, L.; Rubio, B. Wireless sensor networks and structural health monitoring: Experiences with slab track infrastructures. Int. J. Distrib. Sens. Netw. 2019, 15, 3. [Google Scholar] [CrossRef]
- Gyamfi, T.A.; Adjei, K.O.; Bonney, S.O. Strategies to Improve Building Construction Sustainability Through Utilization of Drones in the Building Construction Sector. Procedia Comput. Sci. 2024, 236, 209–216. [Google Scholar] [CrossRef]
- Whitehurst, D.; Friedman, B.; Kochersberger, K.; Sridhar, V.; Weeks, J. Drone-Based Community Assessment, Planning, and Disaster Risk Management for Sustainable Development. Remote Sens. 2021, 13, 1739. [Google Scholar] [CrossRef]
- Kellermann, R.; Biehle, T.; Fischer, L. Drones for parcel and passenger transportation: A literature review. Transp. Res. Interdiscip. Perspect. 2020, 4, 100088. [Google Scholar] [CrossRef]
- Papadopoulos, T.; Gunasekaran, A.; Dubey, R.; Altay, N.; Childe, S.J.; Fosso-Wamba, S. The role of Big Data in explaining disaster resilience in supply chains for sustainability. J. Clean. Prod. 2017, 142, 1108–1118. [Google Scholar] [CrossRef]
- Goti, A.; Calle, A.D.l.; Gil, M.J.; Errasti, A.; Bom, P.R.D.; García-Bringas, P. Development and Application of an Assessment Complement for Production System Audits Based on Data Quality, IT Infrastructure, and Sustainability. Sustainability 2018, 10, 4679. [Google Scholar] [CrossRef]
- Anejionu, O.C.D.; Thakuriah, P.V.; McHugh, A.; Sun, Y.; McArthur, D.; Mason, P.; Walpole, R. Spatial urban data system: A cloud-enabled big data infrastructure for social and economic urban analytics. Future Gener. Comput. Syst. 2019, 98, 456–473. [Google Scholar] [CrossRef]
- Munawar, H.S.; Ullah, F.; Shahzad, D.; Heravi, A.; Qayyum, S.; Akram, J. Civil Infrastructure Damage and Corrosion Detection: An Application of Machine Learning. Buildings 2022, 12, 156. [Google Scholar] [CrossRef]
- Chen, H.; Dong, Y.; Li, H.; Tian, S.; Wu, L.; Li, J.; Lin, C. Optimized green infrastructure planning at the city scale based on an interpretable machine learning model and multi-objective optimization algorithm: A case study of central Beijing, China. Landsc. Urban Plan. 2024, 252, 105191. [Google Scholar] [CrossRef]
- García, J.; Leiva-Araos, A.; Diaz-Saavedra, E.; Moraga, P.; Pinto, H.; Yepes, V. Relevance of Machine Learning Techniques in Water Infrastructure Integrity and Quality: A Review Powered by Natural Language Processing. Appl. Sci. 2023, 13, 12497. [Google Scholar] [CrossRef]
- Habib, M.; Habib, A.; Albzaie, M.; Farghal, A. Sustainability benefits of AI-based engineering solutions for infrastructure resilience in arid regions against extreme rainfall events. Discov. Sustain. 2024, 5, 278. [Google Scholar] [CrossRef]
- Shaamala, A.; Yigitcanlar, T.; Nili, A.; Nyandega, D. Algorithmic green infrastructure optimisation: Review of artificial intelligence driven approaches for tackling climate change. Sustain. Cities Soc. 2024, 101, 105182. [Google Scholar] [CrossRef]
- Bibri, S.E.; Krogstie, J.; Kaboli, A.; Alahi, A. Smarter eco-cities and their leading-edge artificial intelligence of things solutions for environmental sustainability: A comprehensive systematic review. Environ. Sci. Ecotechnology 2024, 19, 100330. [Google Scholar] [CrossRef] [PubMed]
- Joensuu, T.; Edelman, H.; Saari, A. Circular economy practices in the built environment. J. Clean. Prod. 2020, 276, 124215. [Google Scholar] [CrossRef]
- Breugel, K.v. Ageing Infrastructure and Circular Economy: Challenges and Risks. In Proceedings of the 2nd World Congress on Civil, Structural, and Environmental Engineering (CSEE’17), Barcelona, Spain, 2–4 April 2017. [Google Scholar]
- Valencia, A.; Zhang, W.; Chang, N.-B. Sustainability transitions of urban food-energy-water-waste infrastructure: A living laboratory approach for circular economy. Resour. Conserv. Recycl. 2022, 177, 105991. [Google Scholar] [CrossRef]
- Valencia-Félix, S.; Anco-Valdivia, J.; Espinoza, A.J.; Hidalgo, A.V.; Sanchez-Carigga, C. Review of Green Water Systems for Urban Flood Resilience: Literature and Codes. Water 2024, 16, 2908. [Google Scholar] [CrossRef]
- Leigh, N.G.; Lee, H. Sustainable and Resilient Urban Water Systems: The Role of Decentralization and Planning. Sustainability 2019, 11, 918. [Google Scholar] [CrossRef]
- Sitzenfrei, R.; Kleidorfer, M.; Bach, P.M.; Bacchin, T.K. Green Infrastructures for Urban Water System: Balance between Cities and Nature. Water 2020, 12, 1456. [Google Scholar] [CrossRef]
- Hellström, M.; Wikström, K.; Eriksson, K. Sustainable Infrastructure Projects: Systemic versus Traditional Delivery Models. Sustainability 2021, 13, 6273. [Google Scholar] [CrossRef]
- Khanna, M.; Elghaish, F.; McIlwaine, S.; Brooks, T. Feasibility of implementing IPD approach for infrastructure projects in developing countries. J. Inf. Technol. Constr. 2021, 26, 902–921. [Google Scholar] [CrossRef]
- Aguiñaga, E.; Henriques, I.; Scheel, C.; Scheel, A. Building resilience: A self-sustainable community approach to the triple bottom line. J. Clean. Prod. 2018, 173, 186–196. [Google Scholar] [CrossRef]
- Gbadegesin, J.T.; Ojekalu, S.; Gbadegesin, T.F.; Komolafe, M.O. Sustaining community infrastructure through community-based governance (the social practice of collective design policy). Smart Sustain. Built Environ. 2020, 10, 711–739. [Google Scholar] [CrossRef]
- Kati, V.; Jari, N. Bottom-up thinking—Identifying socio-cultural values of ecosystem services in local blue–green infrastructure planning in Helsinki, Finland. Land Use Policy 2016, 50, 537–547. [Google Scholar] [CrossRef]
- Montoya Villanueva, F.R.; Brioso, X. Management Model Using Standardized Contracts and BIM Tools for the Optimization of PPP Projects in Peru. Buildings 2024, 14, 3210. [Google Scholar] [CrossRef]
- Yabar-Ardiles, O.; Sanchez-Carigga, C.; Espinoza Vigil, A.J.; Guillén Málaga, M.S.; Milón Zevallos, A.A. Seeking the Optimisation of Public Infrastructure Procurement with NEC4 ECC: A Peruvian Case Study. Buildings 2023, 13, 2828. [Google Scholar] [CrossRef]
- Meadows, D. Leverage Points: Places to Intervene in a System. Available online: https://donellameadows.org/archives/leverage-points-places-to-intervene-in-a-system/ (accessed on 15 November 2024).
- Leventon, J.; Abson, D.J.; Lang, D.J. Leverage points for sustainability transformations: Nine guiding questions for sustainability science and practice. Sustain. Sci. 2021, 16, 721–726. [Google Scholar] [CrossRef]


| ID | Tools | Sources | Relevance |
|---|---|---|---|
| T1 | Building Information Modeling (BIM) | Bonenberg and Wei [28]; Lu, et al. [29]; Na, et al. [30] | Integrates environmental data into each phase of the project, enabling energy efficiency simulations and reducing material waste. Improves sustainability in infrastructure design and operation through continuous monitoring and adjustments. |
| T2 | Life-Cycle Assessment (LCA) | Reza, et al. [31]; Buyle, et al. [32]; Fathollahi and Coupe [33]; Röck, Hollberg, Habert and Passer [14] | Evaluates the complete environmental impact, optimizing the use of sustainable materials and reducing energy consumption. Provides a holistic view to make informed sustainability decisions throughout the project life cycle. |
| T3 | Dynamic Adaptive Planning (DAP) | Kwakkel, et al. [34]; Wall, et al. [35] | It offers flexible and adjustable plans in the face of changing conditions, increasing infrastructure resilience. It is particularly useful in contexts of climate uncertainty, enabling rapid and adaptive responses to new challenges. |
| T4 | Geographic Information System (GIS) | Cáceres, et al. [36]; Ammar and Dadi [37] | Improves planning through geospatial data analysis, optimizing land use and natural resources. Contributes to reducing environmental impact through informed decisions on infrastructure location and design. |
| T5 | Multicriteria Decision-Making (MCDM) | Diaz-Sarachaga, et al. [38]; Shariat, et al. [39]; Vo, et al. [40] | Integrates environmental, social, and economic criteria to make balanced and sustainable infrastructure decisions. Facilitates the selection of solutions that respond to the complex demands of the environment and improve adaptability. |
| T6 | Changeability | Sánchez-Silva [41]; Acuña-Coll and Sánchez-Silva [42] | Enables proactive adaptation to changing conditions, strengthening resilience and sustainability during the infrastructure life cycle. Improves operability by anticipating impacts and managing uncertainties. |
| T7 | Last planner System (LPS) | Salazar, et al. [43]; Nesteby, et al. [44]; Power, et al. [45]; Dixit, et al. [46] | Optimizes coordination and reduces variability in construction projects, promoting efficient and sustainable resource management. Its implementation increases productivity and minimizes waste in project execution. |
| T8 | Lean and Green | Adhi and Muslim [47]; Khodeir and Othman [48]; Tafazzoli, et al. [49] | Reduces waste and increases efficiency in construction projects by eliminating non-value-added activities. Integrates green practices, maximizing value with lower costs and promoting life-cycle sustainability. |
| T9 | Supply Chain Operations Reference (SCOR) | Wibowo and Sholeh [50]; Montag and Pettau [51] | Optimizes the supply chain with recycling and reuse processes, promoting a circular economy model in infrastructure. Facilitates the coordination of deliveries and reduces risks in the acquisition of sustainable materials. |
| T10 | Material Flow Analysis (MFA) | Kullmann, et al. [52]; Withanage and Habib [53] | Facilitates the circular management of materials, improving sustainability and reducing environmental impact in urban systems. Supports reuse and recycling, promoting resilience and minimizing the ecological footprint of materials. |
| T11 | Green Public Procurement (GPP) | Braulio-Gonzalo and Bovea [54]; Hazza, et al. [55] | Integrates environmental criteria in public procurement, selecting low-impact products. Although it faces implementation challenges, it promotes sustainability in public projects and improves compliance with environmental regulations. |
| T12 | Internet of Things (IoT) | Chen, et al. [56]; Bibri [57]; Moudgil, et al. [58] | Facilitates real-time management of critical resources such as water and energy, optimizing their consumption and reducing the carbon footprint of urban infrastructures. Promotes informed decision making and automatic adjustments. |
| T13 | Structural Health Monitoring (SHM) | Wang and Ke [59]; Li, et al. [60]; Cañete, et al. [61] | Detects and locates infrastructure damage through continuous monitoring, reducing maintenance costs and extending service life. Improves sustainability with accurate assessments that optimize maintenance decisions. |
| T14 | Drones | Gyamfi, et al. [62]; Whitehurst, et al. [63]; Kellermann, et al. [64] | Improves data collection efficiency and reduces the need for manual inspections, promoting sustainability. Facilitates rapid assessments in hard-to-reach areas, supporting resilient infrastructure planning. |
| T15 | Big data | Papadopoulos, et al. [65]; Goti, et al. [66]; Anejionu, et al. [67] | Manages large volumes of data for predictive analytics, improving the resilience and sustainability of urban infrastructures. Enables monitoring of complex networks and optimization of environmental policies and disaster management. |
| T16 | Machine Learning (ML) | Munawar, et al. [68]; Chen, et al. [69]; García, et al. [70] | Optimizes infrastructure maintenance by automatically detecting failures and corrosion. This approach prolongs service life and reduces costly repairs, contributing to sustainable and efficient resource management. |
| T17 | Artificial Intelligence (AI) | Habib, et al. [71]; Shaamala, et al. [72]; Bibri, et al. [73] | Enables predictive modeling and real-time analysis, anticipating risks and improving infrastructure resilience. Optimizes urban sustainability by efficiently managing resources and reducing environmental impact. |
| T18 | Circular Economy | Joensuu, et al. [74]; Breugel [75]; Valencia, et al. [76] | Extends the life cycle of materials through reuse and recycling strategies, reducing dependence on new resources and minimizing waste. Strengthens resilience and sustainability in urban infrastructure. |
| T19 | Green Water System (GWS) | Valencia-Félix, et al. [77]; Leigh and Lee [78]; Sitzenfrei, et al. [79] | Promotes decentralized and sustainable water management, decreasing dependence on centralized systems. Increases urban water resilience and provides a natural alternative for water management. |
| T20 | Integrated Project Delivery (IPD) | Hellström, et al. [80]; Khanna, et al. [81] | Facilitates collaboration from the early stages of the project, improving efficiency and reducing costs. Promotes sustainability by coordinating and aligning environmental and economic objectives. |
| T21 | Community Approach | Aguiñaga, et al. [82]; Gbadegesin, et al. [83]; Kati and Jari [84] | Involves communities in all stages of the project, ensuring sustainability and resilience. Increases ownership and improves the effectiveness of projects that respond to community priorities. |
| ID | Stage | Tools | Description |
|---|---|---|---|
| S1 | Planning and Design | All of them, except T13 | Initial stage where the project is conceptualized and designed, ensuring feasibility and investment studies. |
| S2 | Procurement | T7, T9, T11, T20 | Materials and equipment procurement stage. Supply chain management. |
| S3 | Construction | T1, T2, T6–T9, T11–T14, T16, T17, T20, T21 | Physical construction stage, including delivery. Focused on efficiency, and compliance with deadlines and standards. |
| S4 | Operation and Maintenance | T1–T6, T8, T10, T13–T17, T19, T21 | Stage of infrastructure use, with operation and maintenance strategies to maximize efficiency and extend lifespan. |
| S5 | Renewal and Disposal | T1, T2, T4, T15, T18, T19 | Final stage that includes remodeling or demolition, prioritizing the reuse of materials and sustainable waste management. |
| Stages | ISMV | Sustainable-Driving Tools | Causal Relation |
|---|---|---|---|
| S1 | Reliable Statistical Information on Gaps | T15 | Analyzes large volumes of data to identify patterns and trends, improving strategic planning in infrastructure development. |
| T12 | Provides real-time data through connected sensors, enabling early detection of problems and timely action. | ||
| T16 | Identifies hidden patterns and anticipates potential gaps or failures in the infrastructure through predictive analytics. | ||
| Design Adaptability to Environmental Conditions and Sustainability | T18 | Encourages the reuse and recycling of materials, reducing environmental impact and promoting long-term sustainability. | |
| T1 | Facilitates the simulation of environmental scenarios in the design, improving energy efficiency and reducing operating costs. | ||
| T2 | Offers a complete view of the project life cycle, identifying opportunities to optimize resources and reduce emissions. | ||
| Community Participation and Engagement | T21 | Ensures that the project meets local needs by incorporating community feedback in planning and execution. | |
| Conception of Large-Scale Projects | T21 | Aligns project design with the local social and environmental context, adjusting planning to specific needs. | |
| T19 | Implements sustainable water management systems, reducing the water footprint and improving resilience to resource scarcity. | ||
| Agenda in Objectives, Scope, and Resources | T3 | Allows design flexibility to adapt to changes in objectives, scope and resources throughout the project. | |
| Application of Field Studies | T4 | Provides detailed geospatial data for accurate location and resource planning, identifying environmental and social risks. | |
| T14 | Obtains high-resolution aerial images, facilitating topographic analysis and efficient obstacle detection on the ground. | ||
| Preservation of Existing Infrastructure | T18 | Prioritizes reuse and extension of existing infrastructure, minimizing new construction and reducing environmental and economic costs. | |
| T2 | Identifies improvements for energy efficiency and functionality in existing infrastructure through sustainable renovations. | ||
| Prioritization of New Infrastructure | T6 | Promotes modular and flexible designs that adapt to changes in demand and technology, ensuring long-term efficiency. | |
| T5 | Facilitates balanced decisions by considering multiple criteria, prioritizing infrastructure aligned with strategic objectives. | ||
| T2 | Helps to select sustainable materials and technologies, minimizing environmental impact from project conception. | ||
| Productive Working Time | T8 | Maximizes productivity and reduces waste through lean methodologies, minimizing environmental impact and creating sustainable value. | |
| Legal Issues | T11 | Establishes sustainable procurement criteria, aligning with regulations and promoting environmentally friendly practices in the public sector. | |
| T20 | Facilitates collaborative legal agreements, minimizing contractual conflicts and promoting transparency and compliance. | ||
| S2 | Bureaucracy: Lengthy and Complicated Procurement Processes | T11 | Simplifies procurement through clear sustainable criteria, reducing delays and complexity in bureaucratic processes. |
| T20 | Centralizes decisions and streamlines steps, facilitating a more efficient and less bureaucratic procurement process. | ||
| T10 | Optimizes material flows, reducing waste and improving efficiency in procurement and logistics. | ||
| T9 | Standardizes the supply chain, optimizing times and simplifying procedures to reduce bureaucratic complexity. | ||
| Internal/Organizational Climate | T20 | Improves organizational climate by integrating teams early, fostering efficient communication and collaborative culture. | |
| S3 | Construction Team Capacity | T20 | Promotes shared learning and early collaboration, developing skills and improving team efficiency. |
| T7 | Optimizes task and resource allocation, improving performance and efficiency in project execution. | ||
| Formal Handover of Completed Projects | T20 | Ensures structured and conflict-free delivery, ensuring clarity of requirements and smooth transfer of responsibilities. | |
| T7 | Coordinates accurate completion of tasks, allowing timely adjustments to meet deadlines. | ||
| Stalls and Delays | T7 | Prevents disruptions through adjustable planning, identifying obstacles early and applying proactive solutions. | |
| T12 | Provides real-time visibility of operations, enabling agile management by detecting and resolving problems immediately. | ||
| Proper and Consistent Supervision | T13 | Offers continuous monitoring with real-time structural data, improving safety and reducing the risk of failures. | |
| T14 | Facilitates detailed inspections in areas that are difficult to access, increasing efficiency and safety without interrupting activities. | ||
| S4 | Focus on Corrective Maintenance | T13 | Precise interventions when detecting structural problems, optimizing resources and reducing unnecessary repairs. |
| T16 | Analyzes SHM data to identify failure patterns, improving efficiency in corrective maintenance. | ||
| T17 | Automates fault detection and diagnosis, reducing response time and providing optimal solutions. | ||
| Preventive Maintenance | T18 | Implements reuse and recycling of components, reducing the need for new resources and promoting sustainability. | |
| T13 | Anticipates and prevents failures through wear monitoring, improving reliability and availability of assets. | ||
| T16 | Predicts when maintenance is required by analyzing historical and real-time data, optimizing preventive plans. | ||
| T17 | Automates maintenance planning and execution, improving efficiency and reducing human error. | ||
| Efficiency and Durability of Operational Resources | T2 | Identifies improvements to extend resource life and reduces operating costs through comprehensive life-cycle analysis. | |
| S5 | Pollution | T11 | Reduces emissions and waste by selecting sustainable products and services, promoting green innovation in suppliers. |
Disclaimer/Publisher’s Note: The statements, opinions and data contained in all publications are solely those of the individual author(s) and contributor(s) and not of MDPI and/or the editor(s). MDPI and/or the editor(s) disclaim responsibility for any injury to people or property resulting from any ideas, methods, instructions or products referred to in the content. |
© 2025 by the authors. Licensee MDPI, Basel, Switzerland. This article is an open access article distributed under the terms and conditions of the Creative Commons Attribution (CC BY) license (https://creativecommons.org/licenses/by/4.0/).
Share and Cite
Juarez-Quispe, J.; Rojas-Chura, E.; Espinoza Vigil, A.J.; Guillén Málaga, M.S.; Yabar-Ardiles, O.; Anco-Valdivia, J.; Valencia-Félix, S. Advancing Sustainable Infrastructure Management: Insights from System Dynamics. Buildings 2025, 15, 210. https://doi.org/10.3390/buildings15020210
Juarez-Quispe J, Rojas-Chura E, Espinoza Vigil AJ, Guillén Málaga MS, Yabar-Ardiles O, Anco-Valdivia J, Valencia-Félix S. Advancing Sustainable Infrastructure Management: Insights from System Dynamics. Buildings. 2025; 15(2):210. https://doi.org/10.3390/buildings15020210
Chicago/Turabian StyleJuarez-Quispe, Julio, Erick Rojas-Chura, Alain Jorge Espinoza Vigil, Milagros Socorro Guillén Málaga, Oscar Yabar-Ardiles, Johan Anco-Valdivia, and Sebastián Valencia-Félix. 2025. "Advancing Sustainable Infrastructure Management: Insights from System Dynamics" Buildings 15, no. 2: 210. https://doi.org/10.3390/buildings15020210
APA StyleJuarez-Quispe, J., Rojas-Chura, E., Espinoza Vigil, A. J., Guillén Málaga, M. S., Yabar-Ardiles, O., Anco-Valdivia, J., & Valencia-Félix, S. (2025). Advancing Sustainable Infrastructure Management: Insights from System Dynamics. Buildings, 15(2), 210. https://doi.org/10.3390/buildings15020210

