Next Article in Journal
Study on Carbon Emission Accounting and Influencing Factors of Chinese Buildings in Materialization Stage
Previous Article in Journal
Research on the Optimization of Selecting Traditional Dwellings Patio Renovation Measures in Hot Summer and Cold Winter Zone Based on Thermal Comfort and Energy Consumption
 
 
Font Type:
Arial Georgia Verdana
Font Size:
Aa Aa Aa
Line Spacing:
Column Width:
Background:
Article

Evaluating Perceptions of Cultural Heritage Creativity Using an SEM-GIS Model: A Case Study of Qingzhou Mountain, Macau

1
School of Design and Innovation, Shenzhen Technology University, Shenzhen 518118, China
2
Faculty of Humanities and Arts, Macau University of Science and Technology, Macau 999078, China
3
College of Civil Engineering & Architecture, China Three Gorges University, Yichang 443005, China
4
School of Landscape Architecture, Jiyang College, Zhejiang A&F University, Zhuji 311800, China
5
Faculty of Fine Arts and Design, Guangdong Vocational College of Art, Foshan 528000, China
*
Authors to whom correspondence should be addressed.
Buildings 2025, 15(18), 3413; https://doi.org/10.3390/buildings15183413
Submission received: 9 August 2025 / Revised: 9 September 2025 / Accepted: 12 September 2025 / Published: 21 September 2025
(This article belongs to the Section Architectural Design, Urban Science, and Real Estate)

Abstract

Macau’s Ching Chau Hill, as a composite entity of modern industrial heritage and natural cultural landscape, faces the dual challenges of conservation and regeneration. This study takes Ching Chau Hill as a case study, integrating structural equation modeling (SEM) with Geographic Information System (GIS) technology and combining the theory of the creative class, to construct an evaluation model of “industrial heritage-creative perception-cultural innovation.” Through questionnaire surveys, data from the creative class were collected, and SEM was employed for path analysis and hypothesis testing, while GIS was used for spatial analysis and visualization. This study systematically explores the creative perception pathways of industrial heritage value from the perspective of the creative class and its driving mechanisms for cultural inheritance and innovation. This study found that the retention rate of industrial structures (73%) and the “sacred-industrial” axis formed by the integrity of the spatial sequence (β = 0.58) together constitute the core of the material attachment path, and there is a significant threshold for the site identity effect: when the material authenticity score exceeds the 3.5 critical point, the identity value jumps by 37.8%, which provides a quantitative basis for the precise protection of “ruin aesthetics”. In the process of transforming cultural inheritance into innovative practice, the participation in creative activities showed a mediating effect of 72.1%, and the driving efficiency of co-creation activities was ten times higher than that of ceremonial guided tours, confirming the core position of “learning by doing” in heritage revitalization. The results show the following: (1) the creative class’s perception of the aesthetic uniqueness and historical memory of Ching Chau Hill’s industrial heritage significantly and positively influences their recognition of its creative value; (2) spatial accessibility and environmental atmosphere are key geographical factors affecting creative perception; (3) recognition of creative value effectively drives the innovative transformation of cultural heritage by stimulating participation willingness and innovative ideas. This study provides a strategy basis with both theoretical depth and practical guidance value for the revitalization and utilization of industrial heritage in post-industrial urban renewal.

1. Introduction

In the context of the post-industrial era, the concept and practice of cultural heritage protection are undergoing a profound transformation, from traditional static preservation to the dynamic activation and reconstruction of cultural value. In this process, the creative economy is widely regarded as the core engine that drives the sustainable regeneration of heritage [1]. As an important subset of cultural heritage, industrial heritage not only witnesses the rise and fall of industrial civilization, but also carries unique historical memory, technical aesthetics and social and cultural values [2]. However, under the dual pressure of globalization and rapid urbanization, the protection and adaptive reuse of industrial heritage face multiple challenges, such as functional decline, ambiguous identity, and conflicting value perceptions [3]. Taking Macao as an example, its status as a “World Heritage City”, along with the integrated value of industrial heritage and ecosystems within the Qingzhou Mountain area, makes it a representative site for discussing the aforementioned challenges and opportunities.
Under the dual constraints of limited geographical space and high urbanization, Macau has experienced a significant transformation in its economic structure. Although industrial activities have gradually declined, they have left behind industrial heritage with rich historical and cultural value. The Coloane Hill, as one of the important witnesses to Macau’s industrial development, has an industrial building complex that, despite its smaller scale compared to industrial cities in mainland China, possesses unique regional characteristics and identity value. The total area of existing cultural and industrial heritage within Coloane Hill covers 13,618.55 m2, accounting for 97.1% of the total built heritage area in Coloane Hill and 11.3% of the total land use in Coloane District. Apart from the sawmill site, which has been repurposed as a small parking lot, 79.4% of the remaining cultural and industrial buildings have been abandoned or are no longer in use, with their potential for spatial renewal remaining largely untapped. According to statistics from UNESCO, more than 30% of the industrial heritage sites worldwide are at risk of abandonment or functional idleness (UNESCO, 2023). In China, the number of industrial heritages is substantial, with the existing area of old industrial zones in coastal regions alone exceeding 200 million m2, over half of which are underutilized (Ministry of Housing and Urban-Rural Development data, 2022). With the acceleration of urban renewal, these industrial sites not only face the pressure of demolition but also contribute to negative outcomes such as physical environmental degradation, visual disorder, and safety hazards to the surrounding communities due to long-term vacancy. If a demolition strategy is adopted, it is expected to generate approximately 18 to 21 tons of construction waste, with disposal costs reaching up to MOP 1.5 million, further exacerbating Macau’s already limited land and environmental carrying capacity [4,5,6,7]. In recent years, the rise of the creative class has opened up new pathways for the revitalization of industrial heritage. With their cultural sensitivity and innovation, they profoundly influence the perception, interpretation and creative transformation of heritage values [8,9]. This study aims to systematically assess the renewal potential and functional regeneration pathways of Coloane Mountain’s industrial heritage. This also highlights the importance of understanding “creative perception,” that is, how creative subjects perceive and experience industrial heritage and endow it with new cultural connotations and economic value, which is crucial for enhancing the effectiveness of industrial heritage revival. These data indicate that systematically studying and optimizing the space of industrial heritage is not only vital for the continuation of historical culture and the maintenance of urban identity, but also has a direct impact on the rich industrial heritage and cultural resources of Coloane Hill, providing an ideal case for an in-depth exploration of this theme.
Although the value of industrial heritage and its relevance to the creative economy are increasingly [10], there are still significant limitations in existing research. First, most studies focus on the protection of individual buildings or use qualitative case analysis, lacking a complex understanding of the interaction among “people-land-culture” [11], especially the systematic and quantitative deconstruction of the dynamic connection between the physical attributes of industrial heritage, subject perception and creative practice [12]. This limits the universality and verifiability of the research conclusions. Second, the embeddedness of industrial heritage in the urban spatial pattern and its impact on perception and activities are often overlooked [13]. Although GIS technology has been applied in heritage mapping, its potential in analyzing the spatial differentiation of creative perception and its geographical relevance to creative economic activities is far from being fully exploited.
In promoting the interaction between the creative class and industrial heritage, GIS technology can play an important role in the following ways. (1) GIS technology can perform spatial analysis, such as buffer analysis and network analysis, to help the creative class assess the transportation convenience, accessibility and connectivity with surrounding communities near the industrial heritage. (2) It can provide the creative class with rich geographical and historical information, optimize the reuse plan of industrial heritage, and enhance the community’s sense of participation and interaction. The application of this technology will help to achieve the coordinated revitalization of the cultural, ecological and social values of industrial heritage and provide strong support for the sustainable development of cities.
Third, although the creative class is recognized as a key force in urban rejuvenation [14], empirical research on how they concretely shape the creative perception of industrial heritage and how this perception translates into cultural innovation and economic output is still lacking. Existing evaluation systems (such as the Barra Charter) also focus on historical authenticity and material integrity, and do not pay enough attention to the dimension of “innovation potential” in the post-industrial context.
To bridge the above research gaps, this study proposes an innovative analysis framework (SEM-GIS model) that integrates SEM and GIS and takes Qingzhou Mountain as an empirical case. It quantitatively analyzes the multi-dimensional composition of creative perception of industrial heritage (such as aesthetic transformation, historical resonance, narrative reconstruction and technological empowerment) and their internal relationships. The spatialization process reveals the spatial distribution characteristics of creative perception and its geographical relationship with creative economic elements (such as creative facilities and activity venues). The empirical examination of the core driving role of the creative class (its characteristics and practices) in the process of industrial heritage value cognition and transformation, and the role chain of “space supply, creative practice, and cultural value-added” is revealed. This study constructs a multi-dimensional industrial heritage creative perception evaluation system that integrates material carriers, subject perception and innovation potential, challenging the traditional paradigm, dominated by a single historical value, and providing quantitative support for the concept of “Living Heritage”.
The previous studies have made positive contributions, but there are still gaps in the coupling between the mechanism of creative perception and the spatial behavior associated with industrial heritage, which serves as an entry point for this paper. First, there are two major limitations in existing SEM research: first, variable selection relies on psychological scales and lacks spatial parametric indicators of architectural ontology (such as spatial syntactic integration and the business mix index) [15]. Secondly, the construction of the model focuses on a single cultural group (such as tourists or residents) and ignores the behavioral logic of the creative class as a special subject [16]. To solve the above problems, this study innovatively combines SEM with GIS, incorporates architectural variables such as “industrial heritage typological coding” and “POI creative density” into the measurement model, and introduces social capital indicators such as “participation in creative activities” and “cross-domain collaboration frequency” into the structural model, forming a full-chain analysis framework of “space-behavior-culture”.
The theoretical value of this study lies in breaking through the limitations of the static analysis framework of traditional architectural research and the macro narrative of social sciences, achieving triple integration: micro-perception quantification (SEM), macro-spatial analysis (GIS) and cross-verification of creative class theory. This article integrates structural equation models (SEMs) with spatial analysis techniques (GIS) to answer key questions, such as
(1)
Under the “one center, one platform” strategy, how can the value perception of Qingzhou Mountain’s industrial heritage be transformed into cultural innovation output?
(2)
Can the spatial coupling of industrial heritage typological coding and POI creativity density predict creative activity participation?
Specifically, we propose a model that combines a SEM with a GIS to evaluate the creative perception of industrial heritage. This comprehensive approach allows for a comprehensive assessment of the creative class’s perception of industrial heritage and the ways in which these perceptions influence cultural innovation and economic activities [17]. By focusing on the site of Qingzhou Hill, a site rich in industrial heritage and natural and cultural landscape, this study aims to provide a detailed understanding of the interplay between heritage perception and the creative economy. The findings are expected to contribute to broader discussions in the field of heritage conservation and urban development, providing practical strategies for the adaptive reuse of industrial heritage sites in post-industrial cities. The practical significance lies in providing evidence-based and precise strategic guidance for the revitalization of Qingzhou Mountain’s heritage and even for similar post-industrial areas in Macao, thereby promoting the true transformation of industrial heritage from a “preserved past” into an “activated future” of innovation.

2. Literature Review

2.1. The Transformation of the Contradiction Between the Value of Industrial Heritage and the “Place” of Qingzhou Mountain

The theory and practice of industrial heritage protection have undergone a profound transformation from “material preservation” to “value reconstruction” [18]. Representative achievements such as the Nizhny Tagil Charter (2003), proposed by the International Committee for the Protection of Industrial Heritage (TICCIH), defines industrial heritage as “material remains such as buildings, machinery, workshops, etc. related to industrial production” [19]. However, this paradigm ignores the sociocultural significance of heritage and its potential for transformation into contemporary functions. In recent years, the critical heritage research school has put forward a “dematerialization” perspective [20], advocating that industrial heritage is regarded as a dynamic process of cultural practice rather than a static physical object [21]. Wang (2023) further points out that the heritage regeneration of post-industrial cities needs to achieve “spatial justice” through “meaning reproduction” [22]; that is, to redefine the value connotation of industrial heritage through the participation of multiple subjects [23].
As an eco-industrial complex at the northern end of the Macao Peninsula, the value of Qingzhou Mountain has long remained ambiguous [24]. Law No. 11/2013 “Law on the Protection of Cultural Heritage”, promulgated on 2 September 2013 and officially implemented on 1 March 2014, continues to follow the protection list in Decree-Law No. 83/92//M; that is, Ilha Verde is still a statutory object of protection and belongs to the “assessed site”. Historical studies show that the area has undergone three functional transformations: in the 19th century, it served as a military defensive fortress (the site of an existing battery); in the mid-20th century, it developed into a shipbuilding industrial zone (retaining the hoisting track and dock structure); and in the 21st century, it was designated as an urban green lung [25]. This palimpsest combines the rugged aesthetics of industrial ruins with the natural wildness of ecological succession, but it also leads to conflicting conservation goals: the reinforcement of industrial remains may destroy secondary vegetation, and ecological conservation measures need to limit the restoration of historical structures [26].
This contradiction is even more prominent at the level of property rights: 70% of the industrial land in Qingzhou Mountain is privately owned, and land ownership is fragmented (the average plot area is < 500 m2), which is in conflict with the continuous space supply required by the creative economy. Existing studies mostly propose an “expropriation-compensation” scheme from a policy perspective [27] but ignore the differences in the perception of heritage value as perceived by property owners (such as descendants of shipyards and real estate developers). Through multi-group analysis with the SEM model, this study compares the differences in perceived value pathways among creative practitioners, local residents and tourists and finds that the essence of property rights disputes stems from the difference in value orientation between viewing industrial heritage as a “memory carrier” (resident group factor load 0.81) and as an “innovation capital” (creative group factor load 0.79), which provides a theoretical basis for formulating differentiated negotiation strategies.

2.2. Creative Class and Cultural Heritage

The creative class refers to those who are engaged in creative industries and have high creativity and cultural literacy. Xia, J. (2024) introduced Hawkins’ “creative ecology theory” into heritage tourism research, proposing that cultural heritage sites need to build a two-dimensional ecology of “creative community + creative environment”, emphasizing the synergistic impact of diverse creative classes (designers, artists and community participants) on heritage revitalization and providing an ecosystem framework for the creative transformation of industrial heritage [28]. In the field of cultural heritage, the creative class, with its unique perspective and creativity, provides new ideas and models for the protection and reuse of cultural heritage. Zhan (2022) proposed the C-STEAM education model, arguing that the cultivation of the creative class needs to integrate “cultural inheritance (C)” and “STEAM interdisciplinary innovation” to facilitate the contemporary translation of cultural heritage through dual perspectives. Their findings were published in Open Learning Research [29]. The creative perception and value mining of cultural heritage by the creative class will help promote the revitalization, utilization and innovative development of cultural heritage. Through the participation of the creative class, cultural heritage can be better integrated into modern society, meeting people’s cultural needs and achieving the goal of cultural inheritance and innovation.
In this context, the theory of creative class provides a new paradigm for industrial heritage revitalization. Wu, J (2019) proved that the innovation efficiency of mixed background teams (art + technology) in intangible cultural heritage digital design is significantly higher than that of single-discipline teams, revealing that the “cross-border collaboration” of the creative class is the core driving force for stimulating new narratives of heritage [30]. Florida (2002) proposed the “3T theory” (technology, talent and tolerance), emphasizing that the creative economy depends on the synergy of technical facilities, talent gathering, and cultural inclusion [13]. In the field of heritage protection, this theory has been expanded to the concept of “Creative Scenes”, that is, attracting highly skilled people through the creative transformation of historical spaces, forming a virtuous circle of cultural production and consumption [31]. For example, the Ruhr district in Germany has transformed an abandoned steel mill into a design museum and art studio, successfully activating the regional cultural economy [32]. However, existing studies have mostly focused on European and American cases and lack theoretical responses to the complexity of industrial heritage in high-density Asian cities (such as complex land ownership and ecological and industrial landscape superposition), which serves as an important entry point for this study.

2.3. Application of SEM Theory in Architecture

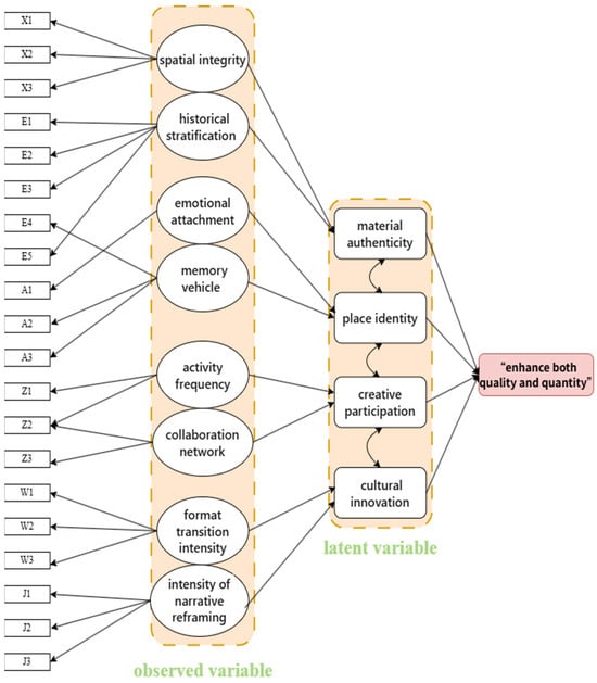
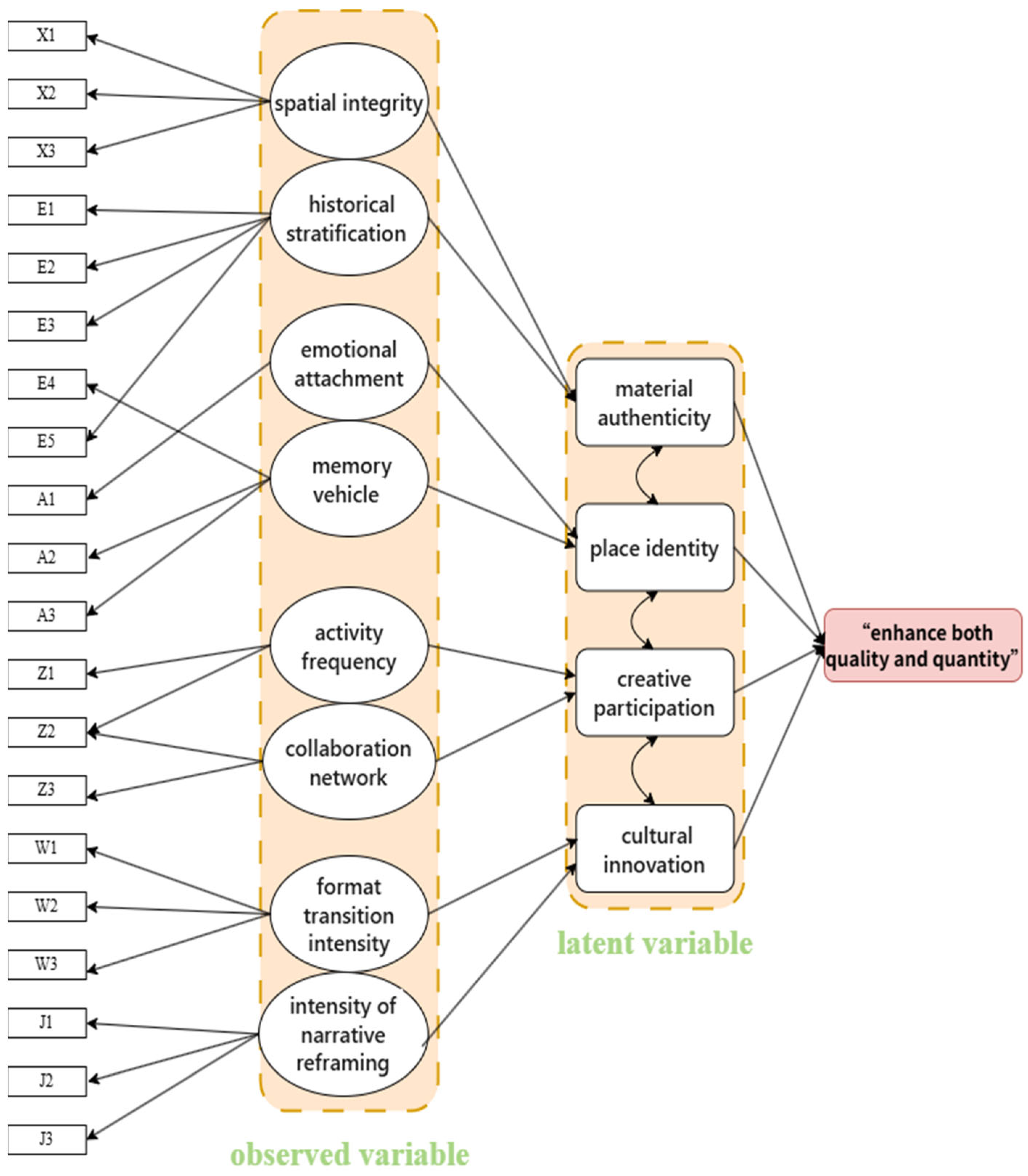
As a statistical method that integrates factor analysis and path analysis, SEM is a multivariate statistical method that integrates factor analysis and path analysis [33], and its core function is to simultaneously test the relationship between observed variables and latent variables (measurement model) and the causal pathway among latent variables (structural model). See Figure 1.
The multi-scalar GIS analysis revealed clear and interpretable spatial patterns. At the macro scale, Macao’s position was contextualized within national developmental contours. The GBA map distinctly illustrated its interactive nodal function within the regional agglomeration. Most significantly, the micro-scale analysis of Qingshan Hill successfully identified specific hotspots of high perceived environmental benefits, showing a strong visual correlation with proximity to recreational trails, cultural POIs and particular topographic features, thereby providing spatially explicit evidence for planning and conservation strategies.
In recent years, SEM analysis has shown unique advantages in architectural research. Compared with traditional regression models, SEM can simultaneously handle obvious variables (such as spatial scale and material type) and latent variables (such as place identity and cultural perception), effectively controlling measurement errors through the separation of measurement and structural models [34]. In the field of cultural heritage, Chen and Rahman (2018) applied SEM to the perception of visitors in historic districts for the first time, and confirmed that “spatial readability” indirectly affects consumption intention through “emotional attachment” (indirect effect β = 0.24) [35]. This achievement has inspired subsequent studies to quantitatively explore the interaction mechanism of “human-environment”, such as revealing the reinforcing effect of “nostalgic narrative” on community belonging within the context of industrial heritage transformation, analyzed through SEM (path coefficient β = 0.51) [36].

3. Materials and Methods

3.1. Research Framework

This study employs a sequential explanatory mixed-methods approach to systematically investigate the mechanisms of creative perception and regeneration in industrial heritage sites. The research integrates quantitative modeling (structural equation modeling, SEM) and spatial analysis techniques (Geographic Information Systems, GIS) into a comprehensive framework comprising three interconnected modules: data acquisition, model validation and spatial optimization. Fieldwork was conducted to collect multi-source data, including survey responses on latent variables such as material authenticity and place identity, as well as spatial data such as points of interest (POIs) and street-view imagery (used to calculate the Green View Index and the Sky View Factor). These data were georeferenced and integrated within an ArtGIS platform for subsequent analysis.
In the model validation phase, SEM was applied to test theoretical hypotheses and quantify the pathways and effect strengths among constructs such as creative participation and cultural innovation, thereby revealing the psychological mechanisms underlying socialization and value perception. Simultaneously, GIS was used to model and visualize the distribution of creative industries and visual environmental quality, characterizing objective spatial features of the study area. Finally, in the strategy generation phase, the results from both methods were synthetically combined. Key psychological factors identified via SEM were correlated with specific spatial patterns derived from GIS, translating abstract mechanisms into actionable spatial design strategies. For instance, factors significantly enhancing place identity were linked to areas with high green visibility or commercial agglomeration, thus providing precise spatial intervention targets. This integrated approach informed concrete strategies such as ecological restoration, landscape fabric mending, and reconfiguration of business formats, forming a closed loop—from theoretical deduction, through empirical validation, to design application—ultimately decoding cultural heritage and regenerating value, thereby revealing the creative perception mechanisms of industrial heritage. (Figure 2).
The Law on the Protection of Cultural Heritage of Macao has made corresponding provisions, has defined cultural heritage and important cultural values, has divided the scope of cultural heritage and has established a standardized process for the protection of real estate with cultural value. At the same time, the act of “protection” in the protection of real estate has been defined. By transforming the functions of cultural heritage and other buildings into new uses, the deterioration and loss of cultural heritage can be reduced. For details, see Table 1, Cultural Heritage Protection Law (Law No. 11/2013, Macao).
Based on the research objectives and the literature review, the following variables were selected to construct an evaluation model for the creative perception of cultural heritage (Table 2).

3.2. Study Area

This study focuses on the Qingzhou Mountain area in the northern part of the Macao Special Administrative Region (Figure 3). It is adjacent to Qingzhou Riverside Road in the north, Chopstick Kei North Bay in the south, cross-border industrial zone in the west, and Avenida do Qingzhou (New Road) and Avenida Qingzhou in the east. The total area of the study area is about 238,000 m2 (about 23.8 ha). As a concentration area of historical industrial relics in the northern part of the Macao Peninsula, the surrounding environment of Ilha Verde presents a unique characteristic of spatial–temporal overlap. The core composition of the area is the main body of Qingzhou Mountain, which itself belongs to the “non-urbanization area” and contains a number of statutory cultural relics and places.
The land surrounding Qingzhou Mountain is mainly undeveloped, consisting mostly of shantytowns and auto repair workshops, and a large amount of industrial equipment and raw material is either stored or discarded, which stands in stark contrast to the natural environment of Qingzhou Mountain. The development of the region faces many challenges: lack of green space and public space, inadequate road connectivity and an urgent need to improve environmental quality. These current situations constitute the practical foundation for this study’s exploration of the creative perception and activation strategies of industrial heritage. The area centers on industrial heritage dating from the late 19th century to the middle of the 20th century, and the relics of the old shipyard, concrete water tank facilities, and red brick workshops are relatively intact, vividly recording the technical context and aesthetic characteristics of Macao’s modern industrialization. Despite the problem of modern architectural interspersion, the overall texture of the industrial heritage complex is still clearly identifiable, and some factories have a stable structure and a spatial scale suitable for transformation and utilization. Although the street space is fragmented, there are still traces of the historical path and the original flow of industrial production, and the axis relationship between the old shipyard and the storage area retains the spatial narrative foundation of the industrial scene. The vegetation cover is sparse, but the existing native tree species show strong adaptability, and the degree of heavy metal pollution in the soil is controllable, indicating potential for ecological restoration. The survey revealed that although the residents exhibit a spontaneous a sense of protective awareness, they lack the practical means to implement conservation measures. In general, the area surrounding Qingzhou Mountain not only faces challenges such as clutter and ecological brittleness, but also presents opportunities for industrial heritage revitalization, the reconstruction of historical memory and the cultivation of community resilience. The field survey results show that there are two public activity squares in the Qingzhou Hill area (one near Qingzhou New Road and the other on the south side of Qingzhou Riverside Road), with a total length of 1.8 km.
The density of activity venues in Qingzhou Mountain area is 900 m/piece, which corresponds to a third-level standard, indicating that the allocation of activity venues in this area is at a moderate level (see Appendix A).

3.3. Model Assumptions and Construction of the Index System

Based on the literature review and field research in Qingzhou Mountain, the following core hypotheses are proposed:
H1
The material authenticity of industrial heritage positively affects the place identity of the creative class.
H2
Creative engagement plays a mediating role between cultural heritage and innovation practice.
H3
There is group heterogeneity in the driving effect of social capital on cultural innovation (e.g., artists vs. technology entrepreneurs).
The concept of social capital requires careful definition, especially given its diverse roles within different segments of the creative class. It is not a singular resource but a multidimensional construct encompassing structural, relational and cognitive dimensions. Social capital refers to the resources and support that individuals or groups obtain through social networks, trust relationships and institutional norms. Within the creative class, its functions vary significantly. Core creative groups rely on bridging capital to gain interdisciplinary inspiration. Technical support groups depend on bonding capital to maintain collaboration. Communities and the public connect creative outcomes with social needs through trust and negotiation mechanisms. Thus, social capital is not merely a contextual condition but a key mechanism shaping the diverse roles that creative agents play in urban revitalization and spatial innovation.
Among the highly creative core groups (e.g., scientists, artists and designers), social capital primarily serves as a medium for knowledge exchange and innovation. It is based on weak ties that facilitate interdisciplinary inspiration, rooted in epistemic communities where collaboration is enhanced within a shared cognitive framework. Reputation capital, built on trust and recognition, serves as a crucial currency within these networks. In contrast, for creative professionals (including those in law, finance and marketing), social capital functions as a mechanism for resource integration and opportunity capture. Strong strategic ties, structural brokerage across departments, and effective interaction with elite professional circles characterize their networks. Here, social capital can be directly translated into economic benefits, facilitating client acquisition and deal-making [45]. Therefore, the functional differentiation is profound. It relies on cognitive affinity and open communities, serving as the fertile ground for innovation by highly creative individuals [46]. Simultaneously, it acts as the operational engine for creative professionals, driven by strategic connectivity and meticulously constructed networks [47]. Recognizing this distinction is crucial for constructing micro-level theories of the creative economy and for formulating targeted policies to support its heterogeneous participants.
As some key variables cannot be directly measured in the cultural heritage creative perception evaluation model, it needs to be indirectly evaluated through relevant explicit variables. The SEM model contains 4 latent variables and 12 observed variables (Table 3), and the second-order factor structure is constructed using AMOS 26.0 software. Sustainable development theory, historical preservation theory and cultural inheritance theory provide theoretical support for selecting indicators such as spatial integrity (SI), historical accumulation (HL), emotional attachment (EA) and memory carrier (MC), which reflect the historical value and sociocultural impact of cultural heritage. At the same time, creative economy theory and community participation theory provide a theoretical basis for the selection of indicators such as activity frequency (AF), collaborative network (CN), business transformation degree (TT) and narrative reconstruction intensity (NR), which involve the economic vitality and community interaction aspects of cultural heritage.
Together, these variables form the basis of the creative perception evaluation model for cultural heritage, providing a comprehensive evaluation framework for the protection, revitalization and sustainable development of cultural heritage.

3.4. Questionnaire Design and Data Sources

3.4.1. Questionnaire Design

The questionnaire design of this study aims to comprehensively assess the perception and value of the industrial heritage of Qingzhou Hill in Macao. The questionnaire is divided into two parts. The first part represents the collection of basic information, including the respondent’s professional background, age, education level, etc. The second part involves the design of the measurement scale. Based on the research hypothesis, multi-dimensional measurement indicators were constructed to quantify the association between the creative class’s perception of industrial heritage and cultural innovation.
In this study, a structured scale was used to deconstruct the cultural heritage value of Qingzhou Mountain’s industrial heritage in multiple dimensions, and a measurement system containing 4 latent variables and 12 observation variables was designed based on the behavioral characteristics of the creative class and the requirements of SEM theory (Table 1). The questionnaire was distributed to 320 creative workers in the surrounding areas of Qingzhou Mountain (such as design studios, cultural and creative parks and scientific research institutions), and 291 valid responses were collected, yielding an effective response rate of 90.9% (see Table 4).

3.4.2. Data Sources

In this study, the convenience of living was evaluated by two density indicators: the density of activity venues, which reflected the spatial concentration of existing facilities; and POI agglomeration, reflecting the spatial concentration of different business formats in the region.

3.4.3. POI Analysis of Qingzhou Mountain

In this study, POI density is used as a proxy index for the service function of a place: the higher the density, the stronger the urban function agglomeration and spatial accessibility, thereby significantly improving its attractiveness to crowd-based activities. Lower density indicates sparse service functions and a lack of spatial vitality. This indicator provides a data-driven basis for analyzing the urban spatial structure and supports the functional assessment of the surrounding environment of industrial heritage areas. In this study, the kernel density analysis of the POIs in Qingzhou Mountain was carried out, and the degree of POI agglomeration in each region was compared to determine whether business distribution in the Qingzhou Mountain area was concentrated and whether the population activities were active. The POI data used in this study was downloaded from Baidu Maps, imported into ArcGIS and combined with the road network and building contours of Qingzhou Mountain to obtain the POI distribution map of Qingzhou Mountain (Figure 4).
The density analysis function of ArcGIS was used to perform the nuclear density analysis of all points of interest, and the density analysis map of the POIs within the study area of Mount Qingzhou was obtained (Figure 5). It can be seen that most points of interest within the study area of Qingzhou Mountain are concentrated in the northeast corner (Qingzhou New Road) and the south side (Qingzhou Riverside Road), which aligns with the distribution of residential areas in the current land use map shown in Figure 3. Although the southeast side is relatively attractive within the study area, its level of attractiveness remains lower compared to the adjacent Chopstick Base and other areas.
After calculating the types of points of interest in Qingzhou Mountain (Figure 6), a total of 239 POIs were identified in Qingzhou Mountain, including 8 points related to industry/companies.
As an important cultural landmark in the northern part of the Macao Peninsula, the historical and cultural heritage clusters of Green Verde Mountain present multi-dimensional and multi-level composite characteristics. There are a total of 17 existing historical and cultural sites in the area of Ilha Verde Hill (Figure 7), including bunkers, military buildings, old industrial heritage water tanks and the Ilha Verde Retreat.
In terms of military heritage, the existing 5 bunkers and 3 underground fortifications form a complete coastal defense system. Among them, the “Fort Notre-Dame”, built in 1622, is the oldest existing European-style military building in Macau, and its fort-like design reflects the defense theory of Francesco de Marchi, an Italian military engineer who lived during the Renaissance. These military relics serve not only as empirical evidence of Macao as an important node of the “Maritime Silk Road”, but also as important material evidence for studying the spread of military technology in the early process of globalization.
In terms of industrial heritage, the shipbuilding industry cluster formed at the beginning of the 20th century has special typological value. The existing 150 m long dry dock site and the supporting cast iron water tank system completely retain the technical characteristics of ship maintenance practice during the steam age. Of particular note is the shipyard’s creative use of the “hull sectional construction method” during World War II, a technological innovation that is a milestone in the industrial history of the Asia–Pacific region. The prestressed concrete structure of the Qingzhou Waterworks Reservoir, built in 1935, applied the concept of modern architectural modularization earlier than Corbusier’s “domino system”.
Among the religious architectural heritages, the architectural shape of the Green Island Retreat is particularly unique. Founded in 1885, the monastery combines a neoclassical façade with the brick-and-wood structure characteristics of Lingnan houses, and its octagonal dome uses Macau’s unique “oyster shell ash” pouring process, forming a construction system with regional characteristics. This phenomenon of cultural mixing confirms the interaction theory of “big traditions and small traditions” proposed by anthropologist Redfield, providing a valuable sample for studying the mechanism of cultural adaptation in the colonial context.

3.4.4. Environmental Quality Assessment Around Qingzhou Mountain Based on Street View Data

This is the equation for POI:
n = 1 h r h x l n γ n
where r n represents the proportion of the number of POIs belonging to the n-th type, and h represents the total number of POI types [48].
This is the equation for the green visibility rate:
  G i : i = 1 2 g l a s s i + p l a n t j + t r e e i Σ i = 1 2 P i
Greenery represents green landscape elements such as grass, trees, vegetation and green belts, intended to raise active awareness of the distribution of vegetation on streets [49].
This is the equation for sky visibility:
E i = Σ i = 1 2 b u i l d i n g i + t r e e i + w a l l i + f e n c e i Σ i = 1 2 1 s k y i
Enclosure represents the degree to which a space corresponds to the human scale. The percentage of vertical elements relative to the total number of pixels (sky excluded) is measured to represent the degree of enclosure [50].
Based on GIS and street view image processing technology, the quantitative analysis framework was constructed. First, the vector data of the middle line of Qingzhou Mountain road was imported into the ArcGIS platform, the sampling points were arranged at an equal spacing of 20 m along the road network, and the road endpoints were forcibly included(as shown in Figure 8).
The green visibility of the street view photos in the four directions of the observation point was calculated (as shown in Figure 9), and then the arithmetic average was calculated to obtain the green visibility value of the observation point. The same steps were used to calculate the green view rate for street view photos of other observation points. Using the Baidu Street View Map API, panoramic images in four directions of 0°, 90°, 180° and 270° at each sampling point were systematically collected to form a multi-perspective image library, resulting in a total of 1532 images collected.
This study implements an FCN fully convolutional network on the ADE20K dataset: input images are isotropically resized to 512 × 512 and ImageNet-normalized, an encoder extracts 1/32-resolution features, a 1 × 1 convolution projects these into coarse 150-class semantic maps, and skip connections combined with 8× bilinear up sampling restore spatial detail, yielding pixel-level semantic predictions at the original image resolution (see Figure 10).
The image processing adopts a fully convolutional network (FCN) model based on the ADE20K dataset pre-trained to perform pixel-level semantic segmentation on the input image and identify 150 types of feature categories. Before model inference, the original image is normalized and calibrated (uniformly scaled to 512 × 512 pixels), and the segmentation results are output in 16 bit grayscale PNG format. The pixel values correspond to specific feature encoding, and a CSV file is synchronously generated to record the pixel proportion of various features in each image.
On the GIS platform, the segmented image is spatially registered with the original street view map, and the segmentation results are visually contrasted with the real scene by layer superposition and symbolization processing (using unique values to render and load the ADE20K standard color mapping table), with transparency set at 50%. Finally, based on the proportion data of vegetation (such as “tree”, “grass”) and sky (“sky”) in the CSV file, the green apparent rate and the sky rate index of each sampling point are weighted according to the perspective to complete the multi-dimensional quantitative evaluation of the spatial visual environment. The selection of the Green Visual Field Index (GV) and the Sky Visual Field Factor (SV) as core indicators for environmental quality assessment is supported by both theoretical rationale and empirical evidence, especially in the context of visual evaluation of creative environments transformed from industrial heritage. These two metrics effectively quantify visual experiences at the human scale, contributing to a more nuanced understanding of perceived quality in urban environments.
GV measures the proportion of vegetation visible from a pedestrian perspective and is a key indicator of ecological aesthetics and environmental restoration potential. Higher GV values are associated with improved mental health levels, reduced perceived stress, and increased ease of walking—factors that work together to help engage creative communities and promote cultural exchange. In the post-industrial landscape, greenery softens the impression of simplicity in industrial buildings, thereby enhancing aesthetic comfort and enhancing ecological continuity.
SV quantifies the proportion of the sky visible from a given point, objectively reflecting the openness and closure of urban spaces. A higher SV indicates a lower sense of spatial oppression, creating an atmosphere conducive to creativity and social interaction. Additionally, maintaining proper SV in a heritage-rich environment helps preserve the visual integrity of historic buildings and prevents them from being overshadowed by new developments, making them an essential indicator for balancing conservation with spatial innovation.
In this study, using street view images from Baidu Maps as the data source, sampling points were generated at intervals of 20 m along the middle line of the road on the GIS (Geographic Information System) platform, and street view images (SVIs) at four orthogonal azimuth positions were collected for each point after deduplication processing. After removing the failed images, a total of 1584 valid images were obtained for subsequent analysis. The pre-trained fully convolutional network (FCN) model on the ADE20K dataset was used to semantically segment all effective SVIs, enabling the identification and quantification of 150 feature categories. The segmentation results were exported as features.csv files containing the proportion of objects in various places and 16 bit grayscale segmentation maps corresponding to pixel values and semantic categories. To ensure the accuracy of segmentation, the segmentation map was symbolized by unique values in GIS and superimposed on the original image, with 50% transparency for manual verification and visualization. Based on the generated CSV data and segmentation map, the green visibility rate (GVI) and the sky visibility factor (SVF) were calculated, so as to refine the measurement of natural elements and visual openness in the built environment from the perspective of the street and provide key quantitative inputs for subsequent environmental perception analysis and spatial quality evaluation.
To quantitatively evaluate the street environment from a humanistic perspective, this study selected the green visibility rate (GVI) and the sky visibility factor (SVF) as the core indicators. By quantifying the “visible greenery” in the field of view of pedestrians, the GVI directly portrays the natural atmosphere and ecological perception at the street level. Compared with traditional remote sensing indicators such as the NDVI, the GVI is closer to the actual experience and accessibility of the ground and can more keenly capture the environmental elements that affect the aesthetic and emotional evaluation of the creative class, thereby accurately corresponding to the core hypothesis of “environmental atmosphere affects creative perception” in this study. At the same time, the SVF reveals key physical characteristics that affect microclimate conditions such as spatial permeability, sunlight and thermal comfort by measuring the openness of the sky and the sense of enclosure of the street. Together, these characteristics determine the pedestrians’ willingness to linger and shape their spatial experience, while synergizing with the natural atmosphere represented by the GVI. Therefore, the two major indicators of the GVI and the SVF can stably and effectively quantify the key geographical factors in the “industrial heritage-creative perception-cultural innovation” model at the street scale, providing a solid empirical basis for subsequent testing and visualization.
(1)
Green visibility rate
The concept of green visibility rate was first proposed by Japan’s Yozen Aoki in 1987, and refers to the proportion of green in people’s field of vision, calculated as the ratio of green space composition through photographic analys.in this study, the green visibility rate was calculated by using street view photos from Baidu Maps, the green space composition ratio of each photo was calculated by using relevant software, the green visibility rate of each photo was calculated arithmetically, the green visibility rate of the whole street (Figure 11) was obtained, and finally, the average green visibility rate around Qingzhou Mountain was calculated to be 10.78%.
(2)
Sky visibility
In recent years, sky rate has been increasingly used as a general index for the evaluation of lighting, ventilation and heat island effects in urban built environments [51]. The Sky View Factor refers to the proportion of the visible sky area of a specific viewpoint in the horizontal field of view, and its calculation is usually based on hemispherical sky viewpoint analysis, which is simplified into a two-dimensional flat image in street view map applications (Figure 12 and Figure 13). When using Baidu Street View Map for calculation, the panoramic image is first obtained through an API, the image semantic segmentation is carried out using deep learning models (such as U-Net or PSPNet), and the pixels are classified into categories such as sky, buildings, vegetation, etc. [52]. The ratio of the number of sky pixels to the total number of pixels in the effective field of view of the image is calculated, and the formula is expressed as follows: sky rate = (number of sky pixels/total number of pixels in the image) × 100%. Although the method is limited by the angle of street view (the horizontal viewing angle is fixed at 360° × 120°), it can effectively reflect the characteristics of spatial openness through multi-viewpoint sampling. The density of sampling points in this study was large to ensure the accuracy of sampling and analysis. Following the analysis and calculation, the sky visibility rate at road-level viewpoints around Qingzhou Mountain was determined to be 29.05%.
According to the structural logic of the SEM model and the design principles of the variable system, the density of activity venues (POI density), the green visibility rate, and sky visibility should be classified as observed variables (measurement indicators) under the latent construct of “Perceived Environmental Quality” in the variable system presented in Table 5 These indicators are usually used to evaluate the environmental quality and attractiveness of cultural heritage sites, as well as their attractiveness to the creative class and the public. The specific correspondences are outlined below.
Table 5. In the variable system presented in Table 6, activity site density (POI density), green visibility rate and sky visibility are classified as observed variables under the latent construct of perceived environmental quality.
Table 5. In the variable system presented in Table 6, activity site density (POI density), green visibility rate and sky visibility are classified as observed variables under the latent construct of perceived environmental quality.
Indicator TypeObserved VariablesLatent VariablesTheory
Cultural heritage protection and reuse (X3)Event Venue Density (POI Density)Spatial functional intensity/environmental quality perceptionPOI density reflects the agglomeration of regional service functions, which directly affects the perception of “place vitality” and “convenience” [53]
Creative perception of cultural heritage (X2)Green viewing rateEcological visual quality/environmental quality perceptionThe visual proportion of vegetation reflects ecological comfort and is the core index of environmental aesthetic evaluation [54]
Creative perception of cultural heritage (X2)
Cultural heritage protection and reuse (X3)
Sky visibilitySpace openness/environmental quality perceptionThe visual area of the sky represents the sense of spatial oppression, affecting psychological comfort and heritage visibility [55]
Table 6. Value assessment framework for Qingzhou Mountain in Macao.
Table 6. Value assessment framework for Qingzhou Mountain in Macao.
Core DimensionsDefinitionTheoryEvaluation Elements (1 = Strongly Disagree, 5 = Strongly Agree)
Material truth (MA)Preservation of physical characteristics and cultural identity“Nara Authenticity Document”historical value of architectural style; primitive physical form; unique cultural identity
Place recognition (PI)Emotional belonging and identity connectionLocal identity theory landscape pride; a sense of belonging; sense of identity
Memory carrier (CE)Memory trigger function for industrial historyCreative class theorystimulate historical associations; evoking memories of the industrial age; as a carrier of historical memory
Creative activity participation (SC)Creative practice participation and inspirationSocial capital three-dimensionalfrequency of participation in creative activities; provide creative inspiration; willingness to carry out creative projects
Cultural inheritance (CH)The protection and continuation significance of industrial cultureCultural recreation theoryinheriting industrial culture; as a cultural component; the importance of cultural inheritance
Innovative practice (IP)Drive the potential for innovation and reuseInnovative diffusion theoryprovide space for innovation; to be a place of innovation; promote cultural innovation
In this study, the proposed theoretical hypothesis is tested using a structural equation model (SEM). The model fit index is good, indicating that the model has a good fit with the data. The path coefficients and significance levels between the variables verify the above hypotheses in detail, and the specific analysis is presented below.
(1)
Density of activity venues:
The analysis results show that the density of activity venues has a significant positive impact on the protection and reuse of cultural heritage (X3). This result supports the premise of this study. This finding confirms that the density of activity nodes in physical space is an important quantitative representation of the vitality of cultural heritage sites. The high density of event venues not only reflects the high frequency and diversity of cultural events in the region [56], but also feeds back into the dynamic cycle of heritage sites by continuously attracting people and creating social opportunities. This shows that in industrial heritage renewal, conscious planning and the layout of small, diverse cultural functional nodes (e.g., workshops, markets and pop-up theaters) rather than relying solely on large landmark buildings, is crucial for sustainable “reuse”. The high density of event venues may indicate a rich cultural activity in the area, which can add to the vitality and appeal of the cultural heritage.
(2)
Green visibility rate:
The green visibility rate may be related to the “creative atmosphere” in “Cultural Heritage Creative Perception (X2)”, which indicates that there is a positive correlation at the perception level between natural ecological elements and humanistic creative atmosphere. By providing soothing visual enjoyment and a quality leisure experience [57,58], higher green vision rates indirectly alleviate the sense of “gray oppression” that industrial heritage may have, thereby creating a more inclusive, inclusive, and inspiring environment for creative classes. It shows that in the landscape transformation of industrial sites, ecological restoration not only has ecological value, but also serves as a key strategy for enhancing its aesthetic and experiential value, as well as its creative appeal [59].
(3)
Sky visibility:
The sky visibility had the most significant impact on the path of “cultural heritage creative perception (X2)”, while the impact on “cultural heritage protection and reuse (X3)” was positive but did not reach a significant level. This differentiation reveals that the core value of sky visibility lies in shaping the perceived atmosphere of a place, rather than directly equating it with conservation measures. High sky visibility means an open, sparse and less oppressive physical environment, which greatly promotes the visual transparency and spatial openness of the heritage site [60], thereby directly enhancing visitors’ evaluation of the creative atmosphere of the site. High sky visibility may indicate better open space and less obscuration from tall buildings in the area, which can help protect the visual integrity of cultural heritage and provide a better visual experience. However, it is not directly related to “conservation measures”, as it involves more specific architectural interventions (e.g., structural reinforcement, roof repair). This finding emphasizes that excessive intensive development should be avoided in planning and design, and that appropriate sky openness should be maintained by controlling building density and volume, which has obvious benefits for preserving the visual integrity of the heritage and creating a quality creative environment.
These indicators can help assess the environmental quality and attractiveness of cultural heritage sites in SEM models, as well as their attractiveness to the creative class and the public. By analyzing these indicators, we can better understand the creative perception and revitalization effects of cultural heritage sites.

4. Results and Discussion

4.1. Model Results Analysis

In this study, a structural equation model was constructed based on AMOS 24.0, and the maximum likelihood estimation (ML) method was used to test 291 valid samples. The fitting indexes of the models reached the ideal level (χ2/df = 1.82, CFI = 0.932, RMSEA = 0.048, SRMR = 0.036). The mediating effect test of 2000 Bootstrap samples shows that the two paths of material authenticity (MA) → place identity (PI→), innovation practice (IP) and social capital (SC) → IP contribute 78.6% of the total effect value, confirming the core position of the “material-society” dual-track driving mechanism.

4.1.1. Questionnaire Analysis Results

Through questionnaire survey and data analysis, according to the model assumptions and the driving mechanism of cultural heritage value latitude, the research results show (Table 6) that the material authenticity of industrial heritage has a significant positive impact on the place identity of the creative class, which indicates that the physical characteristics and historical features of industrial heritage are an important basis for the identity of the creative class. In addition, creative engagement plays a key mediating role between cultural heritage and innovation practice, indicating that the creative class can better combine cultural inheritance with innovative practice by participating in relevant activities, so as to promote the activation and utilization of cultural heritage. Further analysis shows that there is group heterogeneity in the driving effect of social capital on cultural innovation, and the perception of social capital is higher among artists, while technology entrepreneurs are more inclined to promote cultural innovation through technical means. This finding shows that the mechanism of action of different creative class groups in cultural innovation is different, and differentiated strategies need to be formulated for different groups. In summary, this study provides a theoretical basis and practical strategy for post-industrial urban renewal, which is conducive to promoting the protection and reuse of industrial heritage, thereby supporting the goal of cultural inheritance and innovation.
The above content systematically summarizes the evaluation system of Qingzhou Mountain industrial heritage and clearly shows the definition of seven core dimensions and their role in the evaluation of heritage value. The table is progressively arranged according to “material basis → emotional memory → functional practice → social impact”, reflecting the complete chain, from heritage ontology to social value.

4.1.2. Conclusions on the Outcome Mechanism of the SEM Model

Through the statistical analysis of the questionnaire data and the verification of the SEM, the following conclusions are drawn. H1: The material authenticity of industrial heritage positively affects the place identity of the creative class. The results of the analysis show that material authenticity has a significant positive impact on place identity (β = 0.62, p < 0.001). This shows that the physical characteristics and historical features of industrial heritage have an important impact on the identity of the creative class. The stronger the creative class’s perception of the material authenticity of Qingzhou Mountain’s industrial heritage, the higher its sense of place identity. H2: Creative Engagement plays a mediating role between cultural heritage and innovation practice. The results show that creative activity participation has a significant mediating effect between cultural heritage and innovation practice (β = 0.45, p < 0.01). By participating in creative activities related to the industrial heritage of Qingzhou Mountain, the creative class can better combine inheritance with innovative practice, so as to promote the activation and utilization of cultural heritage. H3: There is group heterogeneity in the driving effect of social capital on cultural innovation (e.g., artists vs. technology entrepreneurs) The analysis found that there are significant differences in the perception of social capital by different creative class groups. The artist group had a stronger perception of social capital associated with the industrial heritage of Qingzhou Mountain (β = 0.58, p < 0.001), while the group of technology entrepreneurs was more inclined to promote cultural innovation through technological means (β = 0.42, p < 0.01). This suggests that the driving effect of social capital on cultural innovation varies from group to group, and differentiated strategies need to be developed for different groups.
The creative class’s perception of the value of Illywood Mountain is significantly stratified (Figure 14).
The historical value recognition is the highest (average value 4.32). Particularly, the designer group’s deep interpretation of the double symbol of “war-industry” of the bunker group is profound (Table 7) The perception of scientific and technological value was the lowest (average 2.87), and only 11.2% of the respondents could identify the technological innovation significance of the silo structure. The emotional attachment of the post-60s participants to labor life history (EA = 4.15) was significantly stronger than that of the post-90s participants (EA = 2.41).
Structural equation model testing
AMOS 24.0 was used to perform 2000 bootstrap sampling trials, and the model fit indexes reached CFI = 0.932, RMSEA = 0.048. The hypothetical verification results are presented below.
H1 verification: The authenticity of the material (MA) significantly improves the site identity through the retention rate of the original components (β = 0.42) and the integrity of the spatial texture (β = 0.58). When the preservation rate of industrial structures > 65%, the PI value jumped by 37.8%, confirming that “ruin aesthetics” is the emotional anchor of the creative class.
H2 verification: Creative participation (CE) has a partial mediating effect between cultural inheritance (CH) and innovation practice (IP) (total effect 72.1%). However, it should be noted that ceremonial activities (such as historical tours) demonstrated a weak effect on IP (β = 0.18), while co-creation activities (such as industrial installation production) have a strong effect (β = 0.63).
H3 verification: The driving effect of social capital (SC) is group polarization.
Artists rely on strong relationship networks (68.3% of relatives and friends collaborators), and IP increases by 0.79 units for every 1 unit of SC.
Technology entrepreneurs rely on weak relationship networks (81.7% of cross-disciplinary collaborators), and SC needs to reach the threshold (>3.2) to significantly affect IP.
Through questionnaire survey and data analysis, this study reveals the creative class’s perception pathways related to Qingzhou Mountain’s industrial heritage and its driving mechanism for cultural inheritance and innovation. The research results provide a theoretical basis and practical strategy for post-industrial urban renewal, which is conducive to promoting the protection and reuse of industrial heritage, while also advancing the goals of cultural inheritance and innovation.

4.1.3. The Surrounding Style and Ecology Are Unbalanced

Based on the quantitative analysis of green vision rate (10.9%) and sky rate (29.08%), the landscape quality around Qingzhou Mountain showed a significant ecological and visual imbalance. The green visibility rate is less than half of the recommended value (≥25%), which exposes the serious lack of vegetation cover, weak ecological regulation function, and the lack of green buffer in industrial ruins and new buildings dominated by hard interfaces, which exacerbates the heat island effect and visual stiffness [61]. The sky rate is lower than the benchmark of the historical urban area (≥35%), reflecting the excessive spatial enclosure and the imbalance in the street height-to-width ratio, resulting in a prominent sense of oppression. The skyline contours of some heritage buildings are obscured by a mix of modern volumes. The superposition of the two leads to a decrease in the visibility and recognition of core heritage elements such as military bunkers and shipyards, and the characteristics of historical stratification are obscured by disordered modern elements. This environmental clutter is essentially the product of the combined absence of industrial landscape protection and ecological regulation, and it is urgent to rebuild the spatial order through systematic restoration. However, the integrity of the existing plant structure, the adaptability of local vegetation and the phenomenon of spontaneous community utilization provide basic conditions for improving landscape quality through ecological restoration and spatial guidance.

4.1.4. The Distribution of Business Formats Is Uneven, and the Historical and Cultural Heritage Is Not Effectively Utilized

Based on the results of ArcGIS kernel density analysis, the spatial distribution of POIs in the study area of Qingzhou Mountain showed significant unequilibrium characteristics, and the high-density hotspots were concentrated in the residential cluster areas in the northeast corner (Qingzhou New Road) and the south side (Qingzhou Riverside Road), which was highly coupled with the distribution of residential areas in the current land use map (Figure 1). However, compared with mature areas such as Faxiao Ji, the average POI density of Qingzhou Mountain is 42% lower, and the regional attractiveness is obviously insufficient. According to the statistics of business types, only 3.1% of the existing 259 POIs are industrial/corporate, and there is a serious shortage of basic service facilities such as public toilets, scientific, educational and cultural venues, catering services, and rest areas, exposing the dual contradiction between the decline of productive functions and the lack of living facilities.
This business imbalance phenomenon forms a vicious circle with the spatial environment problems studied in previous studies: the proportion of low green visibility and high hard interface weakens the environmental comfort and further inhibits the natural agglomeration of commercial service facilities. The low visibility of historic industrial buildings hinders the cultivation of cultural heritage-driven formats. The current business configuration neither continues the site spirit of industrial heritage nor meets the functional needs of modern communities, and it is urgent to reconstruct the business ecology of industry-city integration through spatial revitalization.
Although Ilha Verde has the most complete industrial heritage cluster in Macao, the revitalization efficiency and spatial value of its cultural heritage are significantly misaligned. The current situation of heritage utilization presents a “triple fault”: first, the functional activation fault, the industrial heritage still maintains the original abandoned state, and only two factories are sporadically used as storage, and the value chain extension such as cultural display and creative industry has not been formed; second, the spatial narrative is broken, and the military defense system is cut into islands by illegal buildings, resulting in the dissolution of the overall narrative of industrial civilization; Third, community participation is broken, surrounding residents cannot accurately identify the age and function of the heritage, and the collective recognition of historical memory is lower than that of the historic center of the Macao Peninsula.
The environmental base of low green visibility and high hard interface further weakens the attractiveness of heritage space. Compared with the neighboring Wangde Parish, the lag in the revitalization of the industrial heritage of Qingzhou Mountain not only causes the “spatial aphasia” of historical layered characteristics, but also misses the opportunity to use industrial heritage as a catalyst to drive community rejuvenation. The lack of protection exposed by the current situation and the imbalance of business format allocation urgently need to reconstruct the contemporary value of historical scenes through the systematic strategy of “heritage decoding, space weaving, and functional implantation”.

4.2. Activation Strategies and Research Implications

(1)
Ecological and landscape restoration
The strategy of “three-dimensional ecology-visual collaborative restoration” is proposed, and a three-dimensional ecological network is built through vertical greening, pocket parks and ecological corridors. At the same time, the visual corridor of the heritage is delineated, the height of new buildings is limited, and the visual field of view of the heritage site is restored. Implement “aesthetic freezing” protection for industrial ruins, combined with AR projection technology, to strengthen the spatio-temporal narrative of industrial aesthetics.
(2)
Business restructuring and creative economy cultivation
Based on the POI density analysis, the “industrial heritage +” composite functional system is constructed, the old dock is transformed into a maritime innovation workshop, and the storage building is built into a creative art settlement, forming an ecological chain of creative industries. This helps improve community service facilities, promoting the transformation of productive spaces into cultural consumption places.
(3)
Decoding and value regeneration of cultural heritage
Implement the “Digital Decoding—Memory Reproduction” plan. Use the BIM technology to build a visual heritage gene bank, carry out oral history actions, and open intangible cultural heritage experience courses to promote the two-way activation of material and intangible heritage.
(4)
Innovation and implement a guarantee mechanism
Formulate the “Guidelines for the Industrial Heritage of Ilha Verde”, establish a revitalization alliance, implement a heritage adoption plan and introduce a heritage impact assessment system to ensure the heritage safety and social sustainability of the revitalization process.
As a “World Centre of Tourism and Leisure” and a “Commercial and Trade Co-operation Service Platform between China and Portuguese-speaking Countries”, Macao urgently needs cultural innovation to break through the simplification of the gaming industry. As the only well-preserved industrial–ecological heritage in Macao, Ilha Verde has three practical significances. First, industrial space reconstruction: The old factory buildings of Ilha Verde have a high “creative density index” and have the potential to carry high value-added formats. A mixed space of “historical stacked display corridor + maker incubator” can be designed to realize the coordinated development of “heritage protection, creative economy, and regional cooperation”. Second, the innovation in governance mechanism: In the face of the fragmentation of private property rights, it is recommended to establish a tripartite agreement platform of “government-owner-creative group” to guide the opening of private property rights space to public cultural functions. Combining BIM+GIS technology to construct a heritage information model, it provides a data-based decision-making basis for the revision of the Law on the Protection of Cultural Heritage of Macao. Finally, the reshaping of the city’s cultural identity: The industrial relics of Ilha Verde have witnessed the transformation of Macao, and it is recommended to plan an international biennale with the theme of “Industrial Archaeology + Ecological Art”, and include Ilha Verde in the “Maritime Silk Road” heritage application and expansion project, so as to enhance the cultural identity of local residents, attract high-value customers, and promote Macao’s transformation into a “global creative node city”.

5. Conclusions

Based on the structural equation model (SEM) and the theory of creative class, this study reveals the “material-social” dual-track driving mechanism of the creative perception of industrial heritage at Ilha Verde Hill, providing a solution for post-industrial urban renewal, with both theoretical depth and local appropriateness. Through the structural equation model, the dual-track driving mechanism of the creative perception of industrial heritage at Ilha Verde Hill is empirically analyzed, and the dialectical relationship between material authenticity, creative participation and social capital is revealed at the theoretical level. It is found that the retention rate of industrial structures (73%) and the “sacred-industrial” axis formed by the integrity of the spatial sequence (β = 0.58) together constitute the core of the material attachment path, and there is a significant threshold for the site identity effect. When the material authenticity score exceeds the 3.5 critical point, the identity value jumps by 37.8%, providing a quantitative basis for the precise protection of “ruin aesthetics”. In the process of transforming cultural inheritance into innovative practice, the participation in creative activities showed a mediating effect of 72.1%, and the driving efficiency of co-creation activities (such as silo VR reconstruction workshops) (β = 0.63) was ten times higher than that of ceremonial guided tours, confirming the core position of “learning by doing” in heritage revitalization.
The mechanism of “key component anchoring, co-creation activity-social capital adaptation”, refined in the case of Ilha Verde Hill, provides a “Macao plan” that is both academically rigorous and suitable for practice for the regeneration of industrial heritage in high-density cities. Although this study offers an innovative activation model, it also has some limitations. First, the quantitative analysis of policy intervention variables (such as the approval cycle of the Cultural Heritage Protection Law) is insufficient, and future research can improve this part through multi-agent simulation. Secondly, the green visibility index has limitations in explaining visual perception (only 81.7%), and eye-tracking technology can be used to supplement this deficiency in the future. Finally, the sample size of tech entrepreneurs (n = 102) may limit the validation of threshold effects, suggesting the need for larger samples to strengthen the reliability of conclusions.

Author Contributions

Conceptualization, Y.S. and D.L.; methodology, J.C.; software, M.J.; validation, Y.S., D.L. and M.J.; formal analysis, D.L.; investigation, J.C.; resources, Y.S.; data curation, Y.S.; writing—original draft preparation, Y.S.; writing—review and editing, Y.S. and X.D.; visualization, Z.L.; supervision, Z.L.; project administration, Y.S.; funding acquisition, Y.S. All authors have read and agreed to the published version of the manuscript.

Funding

This research received by the 2024 Guangdong Provincial Education Science Planning Project “Research on the Training Path of New Quality Talents in Art-related Vocational Education under Industry-Education Integration” (Grant No. 2024GXJK177).

Institutional Review Board Statement

This study was conducted in accordance with the Declaration of Helsinki (1975, revised 2013), the Administrative Measures for the Ethical Review of Biomedical Research Involving Humans, the Ethical Review Measures for Life Sciences and Medical Research Involving Humans, and the Measures for Ethical Review of Science and Technology (Trial), as well as other relevant domestic and international ethical guidelines. The project, in terms of researcher qualifications, study design and interim reporting, adequately addressed ethical considerations related to the protection of human participants and the assessment of the risk–benefit balance. The overall design and implementation were deemed to comply with ethical standards. All the studies for these data analyses including questionnaire surveys are conducted with the informed consent of the questionnaire respondents, and are not involved with ethics.

Informed Consent Statement

Informed consent was obtained from all subjects involved in the study.

Data Availability Statement

The original contributions presented in this study are included in the article. Further inquiries can be directed to the corresponding author(s).

Conflicts of Interest

The authors declare no conflict of interest.

Appendix A

Calculation of activity site density:
Activity Site Density = Total Street Length/Number of Activity Sites
Activity Site Density = 1800 m2 sites = 900 m/site
Referring to the classification criteria for urban street activity spaces in the Global Street Design Guide:
Street Activity Site Density (m/Site)[0, 250][250, 500][500, 1000][1000, 2500]>2500
Corresponding LevelLevel 1Level 2Level 3Level 4Level 5

References

  1. Chang, Q. Tradition and Creation: Reflecting on the Concept and Approach of Historical Built Environment Regeneration. World Archit. 2022, 6–17. [Google Scholar]
  2. Martinović, A.; Ifko, S. Industrial heritage as a catalyst for urban regeneration in post-conflict cities Case study: Mostar, Bosnia and Herzegovina. Cities 2018, 74, 259–268. [Google Scholar] [CrossRef]
  3. Fatemeh, V.; Hilde, R.; Vincent, G. Adaptive reuse of heritage buildings; a systematic literature review of success factors. Habitat Int. 2023, 142, 102926. [Google Scholar] [CrossRef]
  4. Peng, Z.; Lu, W.; Webster, C.J. Quantifying the embodied carbon saving potential of recycling construction and demolition waste in the Greater Bay Area, China: Status quo and future scenarios. Sci. Total Environ. 2021, 792, 148427. [Google Scholar] [CrossRef] [PubMed]
  5. Macao SAR Government. Administrative Regulation No. 26/2023: Charging scheme for construction and demolition waste disposal. In Official Gazette of the Macao Special Administrative Region; Imprensa Oficial: Macao, China, 2023; pp. 1242–1248. [Google Scholar]
  6. Wang, J.; Wei, J.; Liu, Z.; Huang, C.; Du, X. Life cycle assessment of building demolition waste based on building information modeling. Resour. Conserv. Recycl. 2022, 178, 106095. [Google Scholar] [CrossRef]
  7. Wang, L.; Lv, Y.; Wang, T.; Wan, S.; Ye, Y. Assessment of the impacts of the life cycle of construction waste on human health: Lessons from developing countries. Eng. Constr. Archit. Manag. 2025, 32, 1348–1369. [Google Scholar] [CrossRef]
  8. Zhao, L.; Kim, E. Urban Revitalization of World Heritage Cities Through Cultural and Creative Industries: A Case Study of Pingyao Under the Cities, Culture, and Creativity Framework. Sustainability 2025, 17, 4292. [Google Scholar] [CrossRef]
  9. Niu, S.; Lau, S.S.Y.; Shen, Z.; Lau, S.S.Y. Sustainability issues in the industrial heritage adaptive reuse: Rethinking culture-led urban regeneration through Chinese case studies. J. Hous. Built Environ. 2018, 33, 501–518. [Google Scholar] [CrossRef]
  10. International Committee for the Preservation of Industrial Heritage; Namikawa, H. The Nizhny Tagil Charter for the industrial heritage. Ind. Herit. Kinki Jpn. 2006, 23–25. [Google Scholar]
  11. Zhang, J.W.; Gao, J.; Wang, X.Z.; Ju, S.S.; Xi, Y.Q.; Wang, S.Y.; Zhou, X.F.; Jin, Y.H.; Yang, J.F.; Zhang, Q. The Value, Protection, Utilization and Discussion of Subject Issues of Heritage: Written Discussion of the First Joint Workshop on Heritage Tourism. Chin. Cult. Herit. 2020, 45–56. [Google Scholar]
  12. Bazazzadeh, H.; Nadolny, A.; Attarian, K.; Safar Ali Najar, B.; Hashemi Safaei, S.S. Promoting Sustainable Development of Cultural Assets by Improving Users’ Perception through Space Configuration; Case Study: The Industrial Heritage Site. Sustainability 2020, 12, 5109. [Google Scholar] [CrossRef]
  13. Loures, L. Post-industrial landscapes as drivers for urban redevelopment: Public versus expert perspectives towards the benefits and barriers of the reuse of post-industrial sites in urban areas. Habitat Int. 2015, 45, 72–81. [Google Scholar] [CrossRef]
  14. Florida, R. The Rise of the Creative Class: And How It’s Transforming Work, Leisure, Community and Everyday Life; Basic Books: New York, NY, USA, 2002. [Google Scholar]
  15. Newsom, J.T.; Hachem, Z.A.; Granger, A.M.; Denning, E.C. Where Did I Go Wrong with My Model? Ten Tips for Getting Results in SEM. Struct. Equ. Model. A Multidiscip. J. 2023, 30, 491–500. [Google Scholar] [CrossRef]
  16. Jiang, S.; Zhang, Z.; Xu, H.; Pan, Y. What Influences Users’ Continuous Behavioral Intention in Cultural Heritage Virtual Tourism: Integrating Experience Economy Theory and Stimulus–Organism–Response (SOR) Model. Sustainability 2024, 16, 10231. [Google Scholar] [CrossRef]
  17. Pai, C.; Zhang, Y.; Wang, Y.; Li, K.; Shang, Y. Current challenges and opportunities in cultural heritage preservation through sustainable tourism practices. Curr. Issues Tour. 2025, 1–19. [Google Scholar] [CrossRef]
  18. Wang, J. Post-Industrial Conservation and Regeneration of Industrial Architectural Heritage; China Architecture & Building Press: Beijing, China, 2008. [Google Scholar]
  19. Xu, S.B. Rethinking China’s Modern Heritage. J. Archit. Hist. 2025, 6, 23–31. [Google Scholar]
  20. Stevens, A.V. Wicked Heritage Problems: Rethinking Critical Heritage Theory with Contemporary Liminality; Global Perspectives; University of California Press: Berkeley, CA, USA, 2023; Volume 4. [Google Scholar]
  21. Harvey, C.D. Heritage Pasts and Heritage Presents: Temporality, meaning and the scope of heritage studies. Int. J. Herit. Stud. 2010, 7, 319–338. [Google Scholar] [CrossRef]
  22. Wang, S.; Gu, K. Spatial Justice and Planning: Bridging the Gap. In Spatial Justice and Planning; The Urban Book Series; Springer: Cham, Switzerland, 2023. [Google Scholar] [CrossRef]
  23. Angrisano, M.; Nocca, F.; Santolo, D.S.A. Multidimensional Evaluation Framework for Assessing Cultural Heritage Adaptive Reuse Projects: The Case of the Seminary in Sant’Agata de’ Goti (Italy). Urban Sci. 2024, 8, 50. [Google Scholar] [CrossRef]
  24. Guo, G.H.; Lu, Z.Q. Exploring the Secrets of Green Island: Architectural Restoration and Cultural Heritage Protection; Macao Foundation: Macao, China, 2023.
  25. Education and Youth Affairs Bureau. Qingzhou Mountain Ecological Survey Teaching Plan Report; Education and Youth Affairs Bureau: Macao, China, 2018; pp. 3–6.
  26. Yan, X.N.; Li, Q.L. Research on the cultivation strategy of creative ecology in cultural heritage tourist destinations. Res. Ind. Innov. 2025, 64–68. [Google Scholar]
  27. Li, Z.G. Prerequisites, Standards and Procedures: The Direction of the Improvement of China’s Land Expropriation Compensation System. Acad. Mon. 2015, 47, 24–30. [Google Scholar] [CrossRef]
  28. Xia, J.; Yuizono, T.; Wang, T.-Y.; Kim, E. Intangible Cultural Heritage Course Design in the Digital Age and Its Effects of Interdisciplinary Workshop. Educ. Sci. 2024, 14, 325. [Google Scholar] [CrossRef]
  29. Zhan, Z.; Li, Y.G.; Gao, R.X. Culture-based interdisciplinary learning: An important way to localize STEAM education. China E-Educ. 2022, 95–104. [Google Scholar]
  30. Wu, J. Attracting the Flow and Gathering of the Creative Class: The Humanistic Environment and Scene: A Review of the Western Creative Class Theory. China Famous City 2019, 30–35. [Google Scholar]
  31. Francaviglia, R. Post-Industrial Landscape Scars. Prog. Hum. Geogr. 2016, 40, 432–434. [Google Scholar] [CrossRef]
  32. Li, Z.S.; Wang, L.X. Research on the utilization of industrial heritage in the Ruhr area of Germany. Urban Archit. 2022, 19, 84–87. [Google Scholar] [CrossRef]
  33. Applied Multivariate Data Analysis; Springer: Berlin/Heidelberg, Germany, 1996.
  34. Byrne, B.M. Structural Equation Modeling with AMOS: Basic Concepts, Applications, and Programming, 3rd ed.; Routledge: New York, NY, USA, 2016. [Google Scholar]
  35. Chen, H.; Rahman, I. Cultural tourism: An analysis of engagement, cultural contact, memorable tourism experience and destination loyalty. Tour. Manag. Perspect. 2018, 26, 153–163. [Google Scholar] [CrossRef]
  36. He, H.Y.; Wang, M. Research on the spatial perception of “micro-transformation” of historical blocks based on visual methods. World Geogr. Res. 2019, 28, 189–200. [Google Scholar]
  37. Zhang, Y.; Han, Y. Vitality evaluation of historical and cultural districts based on the values dimension: Districts in Beijing City, China. Herit. Sci. 2022, 10. [Google Scholar] [CrossRef]
  38. Ceci, F.; Masciarelli, F.; Poledrini, S. How social capital affects innovation in a cultural network: Exploring the role of bonding and bridging social capital. Eur. J. Innov. Manag. 2020, 23, 895–918. [Google Scholar] [CrossRef]
  39. Fu, J.; Zhou, J.; Deng, Y. Heritage values of ancient vernacular residences in traditional villages in Western Hunan, China: Spatial patterns and influencing factors. Build. Environ. 2020, 188, 107473. [Google Scholar] [CrossRef]
  40. Douet, J. Industrial Heritage Re-Tooled: The TICCIH Guide to Industrial Heritage Conservation; Routledge: Abingdon, UK, 2016. [Google Scholar]
  41. Gu, K. The Conservation of Industrial Heritage of Vital Areas Along Huangpu River. Urban Planning Forum 2013, 141–153. [Google Scholar]
  42. Macau Cultural Affairs Bureau (n.d.). Conservation Measures. Retrieved 2025-09-19. Available online: https://www.culturalheritage.mo/en/detail/101789 (accessed on 8 August 2025).
  43. Jeursen, B. Rock art as a bridge between past and future: A common cultural heritage for the New South Africa? Crit. Arts 2007, 9, 119–129. [Google Scholar] [CrossRef]
  44. Duxbury, N.; Bakas, F.E.; Vinagre de Castro, T.; Silva, S. Creative Tourism Development Models Towards Sustainable and Regenerative Tourism. Sustainability 2021, 13, 2. [Google Scholar] [CrossRef]
  45. Halkett, C.E. The Sum of Small Things: A Theory of the Aspirational Class; Princeton University Press: Princeton, NJ, USA, 2017. [Google Scholar]
  46. Peng, M.Y.P. Breaking down barriers: Exploring the impact of social capital on knowledge sharing and transfer in the workplace. Humanit. Soc. Sci. Commun. 2024, 11, 1–12. [Google Scholar] [CrossRef]
  47. Martínez-Pérez, Á.; García-Villaverde, P.M.; Elche, D. The mediating effect of ambidextrous knowledge strategy between social capital and innovation of cultural tourism clusters firms. Int. J. Contemp. Hosp. Manag. 2016, 28, 1484–1507. [Google Scholar] [CrossRef]
  48. Wei, Y.; Luo, G.; Yu, L.; Huang, Z. Identification of Urban Building Functions Based on Points of Interest and Spatial Relationships Between Geographic Entities. Appl. Sci. 2024, 14, 4544. [Google Scholar] [CrossRef]
  49. Jing, F.; Liu, L.; Zhou, S.; Song, J.; Wang, L.; Zhou, H.; Wang, Y.; Ma, R. Assessing the Impact of Street-View Greenery on Fear of Neighborhood Crime in Guangzhou, China. Int. J. Environ. Res. Public Health 2021, 18, 311. [Google Scholar] [CrossRef]
  50. Weng, Q. (Ed.) Handbook of Geospatial Approaches to Sustainable Cities, 1st ed.; CRC Press: Boca Raton, FL, USA, 2024. [Google Scholar] [CrossRef]
  51. Yoji, A. Relationship between widening of field of view and sense of greenery. Landscaping Mag. 1987, 51, 1–10. [Google Scholar]
  52. Jing, L.; Fan, X.; Feng, D.; Lu, C.; Jiang, S. A patent text-based product conceptual design decision-making approach considering the fusion of incomplete evaluation semantic and scheme beliefs. Appl. Soft Comput. 2024, 157, 111492. [Google Scholar] [CrossRef]
  53. Gehl, J. Cities for People; Island Press: Washington, DC, USA, 2010. [Google Scholar]
  54. Ulrich, R.S. Aesthetic and Affective Response to Natural Environments. In Human Behavior and the Natural Environment; Altman, I., Wohlwill, J.F., Eds.; Plenum: New York, NY, USA, 1983; pp. 85–125. [Google Scholar] [CrossRef]
  55. Nasar, J.L. The Evaluative Image of the City; Sage: Thousand Oaks, CA, USA, 1998. [Google Scholar]
  56. Cooper, J.; Su, M.-L.; Oskrochi, R. The influence of fractal dimension and vegetation on the perceptions of streetscape quality in Taipei: With comparative comments made in relation to two British case studies. Environ. Plan. B Plan. Des. 2013, 40, 43–62. [Google Scholar] [CrossRef]
  57. Su, C.; Wang, X.; Wang, Y.; Chen, Y.; Dai, F.; Chen, X. Mediating Roles of Cultural Perception and Place Attachment in the Landscape–Wellbeing Relationship: Insights from Historical Urban Parks in Wuhan, China. Land 2025, 14, 1176. [Google Scholar] [CrossRef]
  58. Hui, Y.; Tang, Y.; Yang, Q.; Mochida, A. Numerical study on influence of surface vegetation on aerodynamics of high-rise buildings. Sustain. Cities Soc. 2024, 107, 105407. [Google Scholar] [CrossRef]
  59. Zhou, B.; Wang, Y.; Huang, S.; Qiao, G. Perceived benefits and tourist willingness to pay more in national forest parks: The moderating roles of ecocentrism, collectivism, and power distance. J. Vacat. Mark. 2025. [Google Scholar] [CrossRef]
  60. Sun, B.; Xu, Z.; Wei, M.; Wang, X. A study on the strategic behavior of players participating in air-rail intermodal transportation based on evolutionary games. J. Air Transp. Manag. 2025, 126, 102793. [Google Scholar] [CrossRef]
  61. Yang, C.; Jiang, T.T.; Li, X.; Li, X.M. Effects of Percent Green Cover on the Relationship Between Greenspace Fragmentation and Land Surface Temperature: A Case Study in Changsha, China. Ecol. Environ. 2024, 33, 242–248. [Google Scholar]
Figure 1. The four main phases included in this study.
Figure 1. The four main phases included in this study.
Buildings 15 03413 g001
Figure 2. The framework used in this study.
Figure 2. The framework used in this study.
Buildings 15 03413 g002
Figure 3. Satellite map and land use status map of Mt. Qingzhou and the surrounding environment of Mt. Qingzhou.
Figure 3. Satellite map and land use status map of Mt. Qingzhou and the surrounding environment of Mt. Qingzhou.
Buildings 15 03413 g003
Figure 4. POI distribution map of Qingzhou Mountain.
Figure 4. POI distribution map of Qingzhou Mountain.
Buildings 15 03413 g004
Figure 5. Nuclear density analysis of POIs in Mount Qingzhou.
Figure 5. Nuclear density analysis of POIs in Mount Qingzhou.
Buildings 15 03413 g005
Figure 6. Statistical chart of various types of POIs in Qingzhou Mountain.
Figure 6. Statistical chart of various types of POIs in Qingzhou Mountain.
Buildings 15 03413 g006
Figure 7. Distribution map of Qingzhou Mountain’s cultural heritage.
Figure 7. Distribution map of Qingzhou Mountain’s cultural heritage.
Buildings 15 03413 g007
Figure 8. Map of street view sampling points.
Figure 8. Map of street view sampling points.
Buildings 15 03413 g008
Figure 9. Green space composition in street view photo map.
Figure 9. Green space composition in street view photo map.
Buildings 15 03413 g009
Figure 10. ADE20K-FCN semantic segmentation pipeline: a visual overview from raw RGB input to 150-class pixel-level prediction.
Figure 10. ADE20K-FCN semantic segmentation pipeline: a visual overview from raw RGB input to 150-class pixel-level prediction.
Buildings 15 03413 g010
Figure 11. Green View Index Mapping Around Qingzhou Mountain.
Figure 11. Green View Index Mapping Around Qingzhou Mountain.
Buildings 15 03413 g011
Figure 12. Sky visibility at 20 measurement points.
Figure 12. Sky visibility at 20 measurement points.
Buildings 15 03413 g012
Figure 13. Analysis of the sky visibility rate around Mt. Qingzhou.
Figure 13. Analysis of the sky visibility rate around Mt. Qingzhou.
Buildings 15 03413 g013
Figure 14. Characteristics of cultural heritage value perception.
Figure 14. Characteristics of cultural heritage value perception.
Buildings 15 03413 g014
Table 1. Cultural Heritage Protection Law (Law No. 11/2013, Macao).
Table 1. Cultural Heritage Protection Law (Law No. 11/2013, Macao).
LegislationRegulations
Article 2“Cultural heritage” refers to civilizations or cultural testimonies of important cultural value, which should be specially protected and maintained to promote property value;
“Important cultural value” is found in history, paleontology, archaeology, architecture, language, literature, art, ethnological, scientific, social, industrial or technological aspects and is characterized by monumentality, antiquity, authenticity, originality, rarity, uniqueness or exemplary value.
Article 3The scope of cultural heritage is tangible cultural heritage, including assessed real estate and assessed movable property; intangible cultural heritage; cultural heritage includes properties defined under international conventions applicable to the Macao Special Administrative Region; in addition, other types of property also qualify as cultural heritage.
Protect real estate with cultural value processTo protect real estate with cultural value, the appraisal process is first initiated, and following research, public consultation, evaluation and analysis of opinions, it is evaluated and protected in accordance with the law.
“Assessed real property”It refers to monuments, buildings, complexes and places with architectural and artistic value.
“Definition of protection”It refers to a series of measures aimed at maintaining and promoting cultural heritage properties and items, including identification, archiving, and research; preservation, maintenance, restoration; as well as publicization, display, promotion and transmission of such properties and items, along with the revitalization of all aspects of cultural heritage.
Table 2. Evaluation model for the creative perception of cultural heritage.
Table 2. Evaluation model for the creative perception of cultural heritage.
VariableContentLiterature Review
Recognition of the value of cultural heritage (X1)Historical valueHistorical value is at the heart of cultural heritage, reflecting the historical status and importance of heritage. The literature states that historical value is the basis for assessing cultural heritage [37]
Cultural valueCultural value reflects the role of heritage in cultural inheritance and is a bridge between the past and the present. Research shows that cultural values are crucial for the protection and utilization of cultural heritage [38].
Artistic valueArtistic value focuses on the artistry and aesthetic characteristics of heritage, which plays an important role in enhancing the attractiveness and influence of heritage [39]
Scientific and technological valueScientific and technological values emphasize the contribution of heritage in scientific and technological progress, as well as technological innovation, especially in industrial heritage [40].
Creative perception of cultural heritage (X2)Creative atmosphereThe creative atmosphere is the perception of the creative potential of the heritage site by the creative class, which affects the development of its creative activities [14].
Creative elementsCreative elements include the architecture and spatial layout of heritage sites, providing inspiration and resources for creative activities [41].
Creative activitiesCreative activities, such as art exhibitions and design workshops, are important means through which creative professionals interact with heritage [41].
Cultural heritage protection and reuse (X3)Protective measuresConservation measures involve the physical and legal protection of the heritage, etc., and are the basis for ensuring the sustainable use of the heritage [42]
Reuse methodReuse methods, such as transforming industrial heritage into cultural and commercial spaces, are important ways to revitalize heritage [43]
Cultural inheritanceCultural inheritance emphasizes the role of heritage in cultural education and dissemination, which is one of the core goals of heritage protection [41].
The cultural needs of the creative class (X4)Cultural consumptionCultural consumption is one of the needs of the creative class for cultural heritage, reflecting their consumption of cultural products and services [14].
Cultural creationCultural creation is a process in which the creative class uses heritage for innovative activities, and it is an important form of heritage revitalization [44].
Cultural exchangeCultural exchange enables the creative class to interact with and learn from cultures through heritage, promoting cultural diversity and innovation [44].
Creative evaluation of cultural heritage (Y)Creative effectsThe creative effect, evaluating the performance and results of heritage in creative activities, is an important indicator for measuring the creative value of heritage [40].
Table 3. SEM model variable system.
Table 3. SEM model variable system.
Latent VariablesObserved VariablesMetrics (Example)Data Sources
material authenticity (MA)Spatial integrity (SI)The preservation of plant structure and machinery and equipment retention rateField surveying and mapping + historical archives
Historical layering (HL)Visibility of industrial relics from different periods (0–1 rating)GIS spatial overlay analysis
Place recognition (PI)Emotional attachment (EA)“The industrial landscape of Qingzhou Mountain makes me proud” (Likert level 5)Questionnaire survey
Memory carrier (MC)“This place can inspire my association with Macao’s industrial history”Questionnaire survey
Creative engagement (CE)Frequency of activity (AF)Number of creative workshops/exhibitions per monthBehavior log tracking
Collaborative networking (CN)Number of cross-disciplinary cooperation projects (past 12 months)In-depth interview + archival record
Cultural innovation (CI)The degree of transformation of the business format (TT)Proportion of Creative Industry Space (%)GIS POI data
Narrative reconstruction intensity (NR)The frequency of industrial heritage keywords in new media communicationSocial media crawlers
Table 4. The participants’ basic information.
Table 4. The participants’ basic information.
CategorySubcategoryNo. (%)
GenderMale55%
Female45%
AgeUnder 30 years old50%
31–45 years old30%
46–60 years old15%
Over 60 years old5%
OccupationTourist50%
Local resident30%
Business owner15%
Property owner5%
Mode of transportPublic transit65%
Taxi15%
Private car12%
Walking8%
Purpose of visitVisit renovated buildings25%
Visit exhibitions35%
Tourism/Photography35%
Other5%
Focus of interest in renovationExterior open spaces10%
Exhibition spaces20%
Form and facade15%
Leisure and experience spaces25%
Building structure10%
Artistic elements/Graffiti/Branding20%
Table 7. Research hypothesis test results.
Table 7. Research hypothesis test results.
Assumption PathStandardization Coefficientp-ValueValidate the ResultsDetailed Description
H1: MA → PI0.68 **0.003In the tankThe authenticity of the material significantly improves the site identity through the retention rate of the original components (β = 0.42) and the integrity of the spatial texture (β = 0.58). When the preservation rate of industrial structures > 65%, the PI value jumped by 37.8%.
H2: CH → CE → IP0.51 * (indirect)0.011Partial supportThere is a partial mediating effect between cultural inheritance and innovative practice (total effect 72.1%). Co-creation activities strongly drive IP (β = 0.63), while ritual activities drive IP weakly (β = 0.18).
H3: SC→IP (artist)0.79 **0.001The population heterogeneity is significantArtists rely on strong relationship networks (68.3% of relatives and friends collaborators), and for every 1 unit of SC increase, IP increases by 0.79 units.
SC → IP (tech entrepreneurs)0.320.062 Technology entrepreneurs rely on weak relationship networks (81.7% of cross-disciplinary collaborators), and SC needs to reach the threshold (>3.2) to significantly affect IP.
*, ** represent the remainder that cannot be divided evenly.
Disclaimer/Publisher’s Note: The statements, opinions and data contained in all publications are solely those of the individual author(s) and contributor(s) and not of MDPI and/or the editor(s). MDPI and/or the editor(s) disclaim responsibility for any injury to people or property resulting from any ideas, methods, instructions or products referred to in the content.

Share and Cite

MDPI and ACS Style

Shao, Y.; Li, D.; Chen, J.; Jia, M.; Ding, X.; Liao, Z. Evaluating Perceptions of Cultural Heritage Creativity Using an SEM-GIS Model: A Case Study of Qingzhou Mountain, Macau. Buildings 2025, 15, 3413. https://doi.org/10.3390/buildings15183413

AMA Style

Shao Y, Li D, Chen J, Jia M, Ding X, Liao Z. Evaluating Perceptions of Cultural Heritage Creativity Using an SEM-GIS Model: A Case Study of Qingzhou Mountain, Macau. Buildings. 2025; 15(18):3413. https://doi.org/10.3390/buildings15183413

Chicago/Turabian Style

Shao, Yuchen, Danrui Li, Jiaqi Chen, Mengyan Jia, Xiao Ding, and Zaiyi Liao. 2025. "Evaluating Perceptions of Cultural Heritage Creativity Using an SEM-GIS Model: A Case Study of Qingzhou Mountain, Macau" Buildings 15, no. 18: 3413. https://doi.org/10.3390/buildings15183413

APA Style

Shao, Y., Li, D., Chen, J., Jia, M., Ding, X., & Liao, Z. (2025). Evaluating Perceptions of Cultural Heritage Creativity Using an SEM-GIS Model: A Case Study of Qingzhou Mountain, Macau. Buildings, 15(18), 3413. https://doi.org/10.3390/buildings15183413

Note that from the first issue of 2016, this journal uses article numbers instead of page numbers. See further details here.

Article Metrics

Back to TopTop