Comprehensive Study on Mechanical Properties of Rubberized Geopolymer Concrete Reinforced with Steel Fibers
Abstract
1. Introduction
2. Materials and Methods
2.1. Materials
2.2. Design of Concrete Mix
2.3. Specimen Preparation
2.4. Testing Method
3. Results and Discussions
3.1. Workability
3.2. Failure Modes
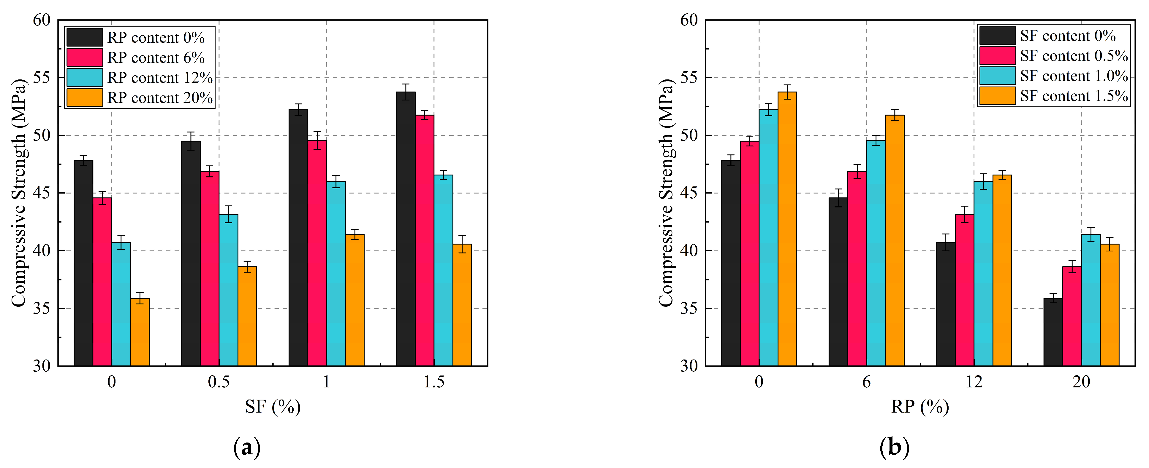
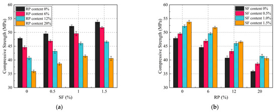
3.3. Compressive Strength
3.4. Modulus of Elasticity
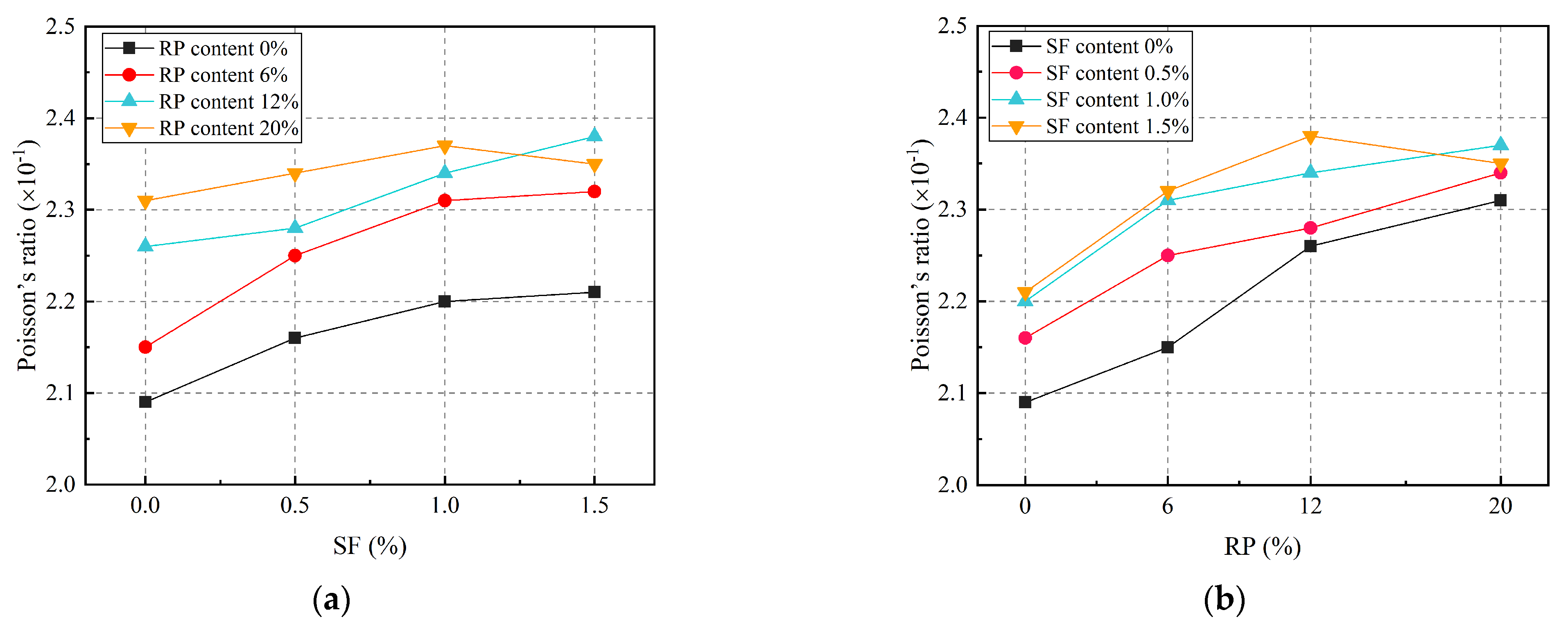
3.5. Poisson’s Ratio
3.6. Peak Strain
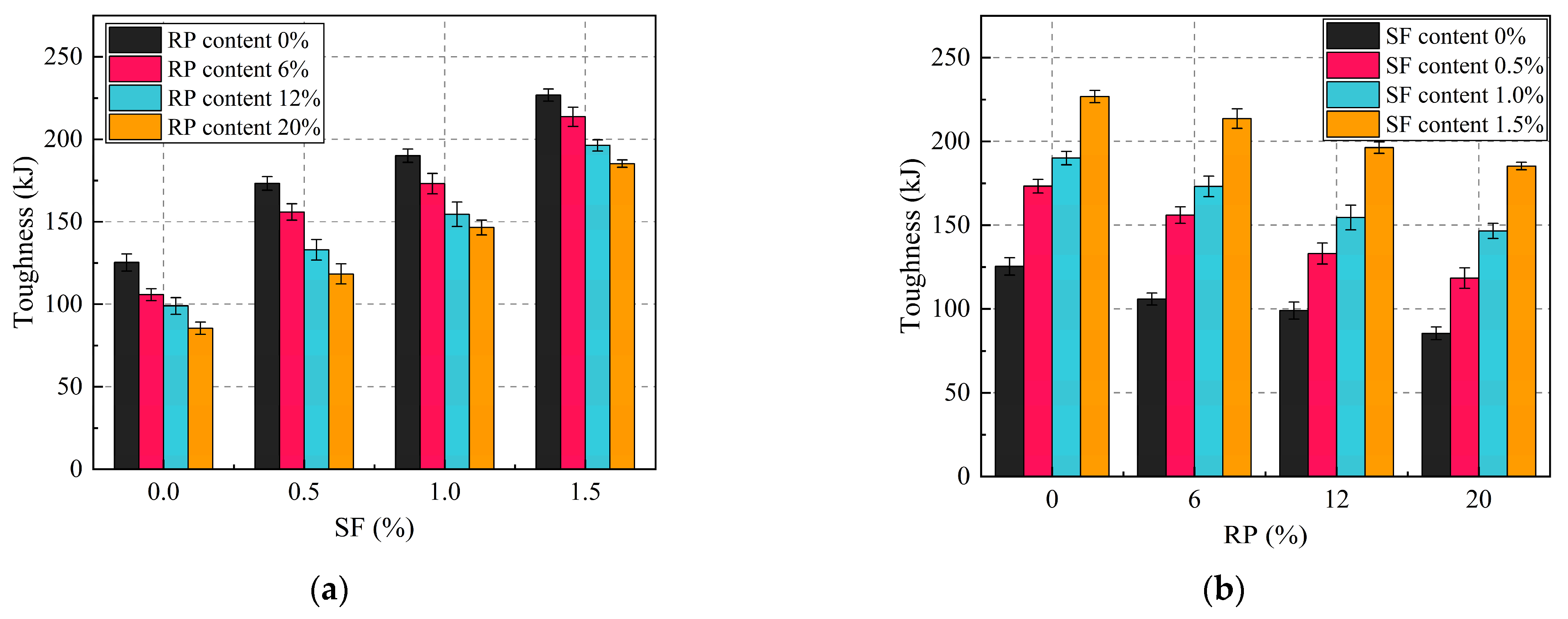
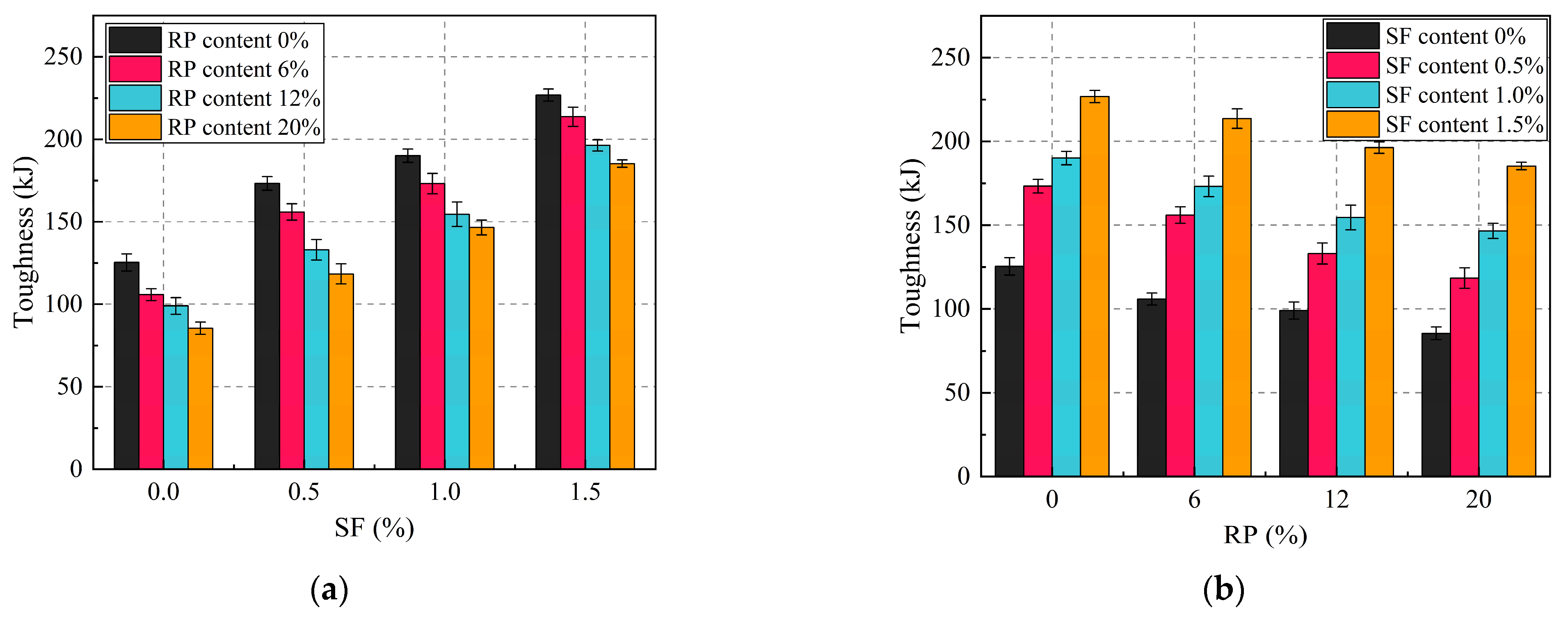
3.7. Compressive Toughness
4. Mechanism Analysis
5. Constitutive Analysis
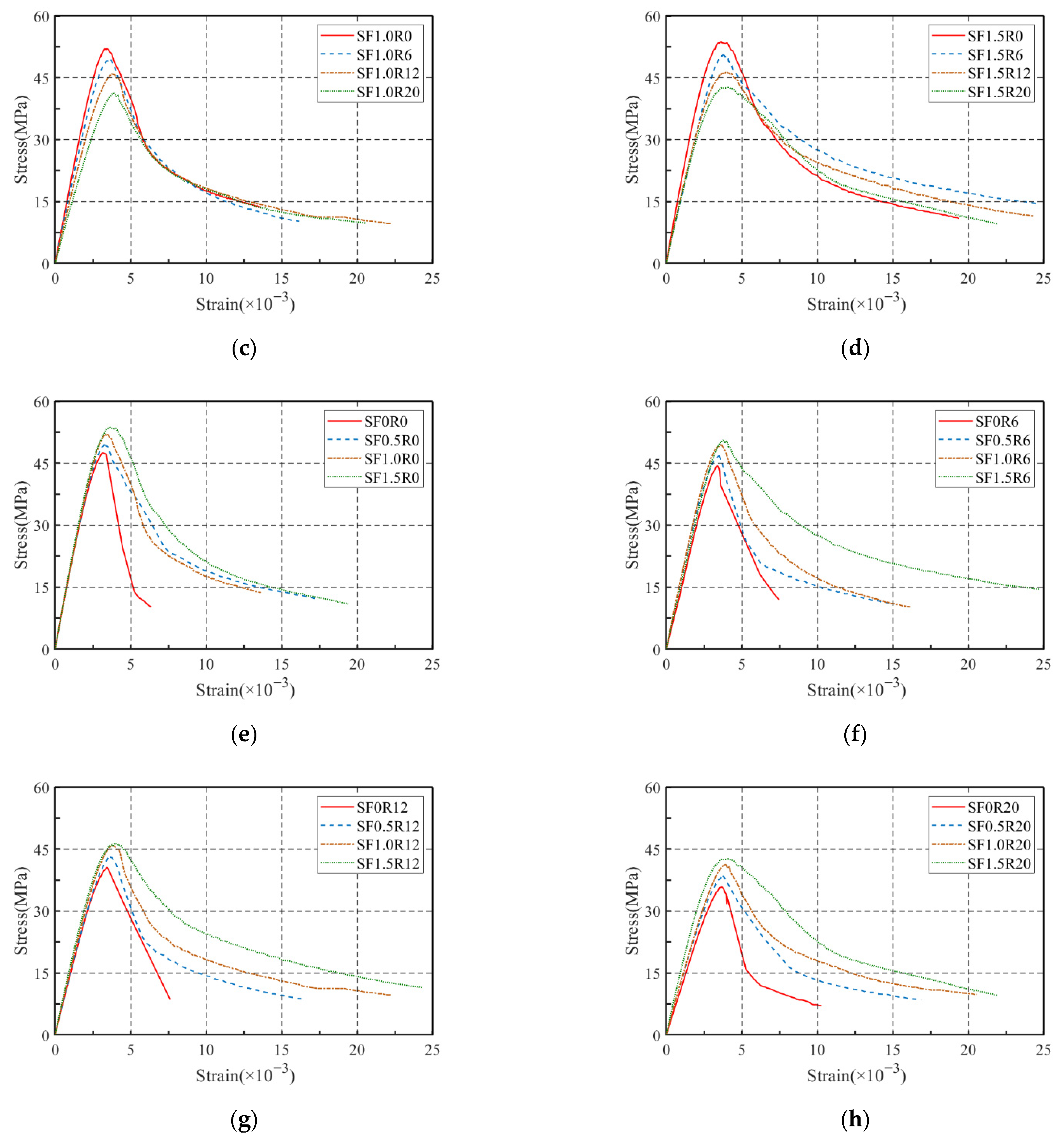
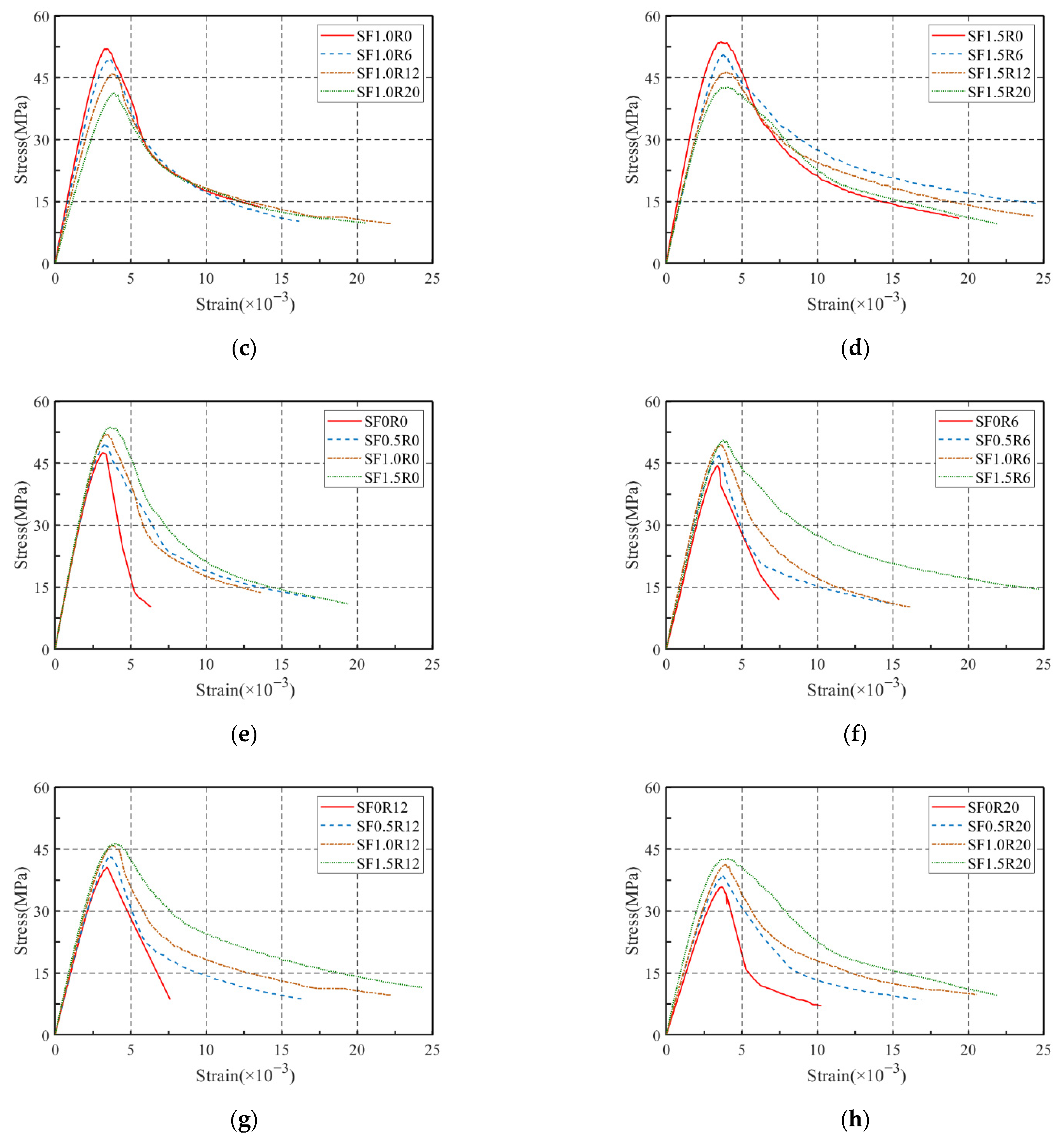
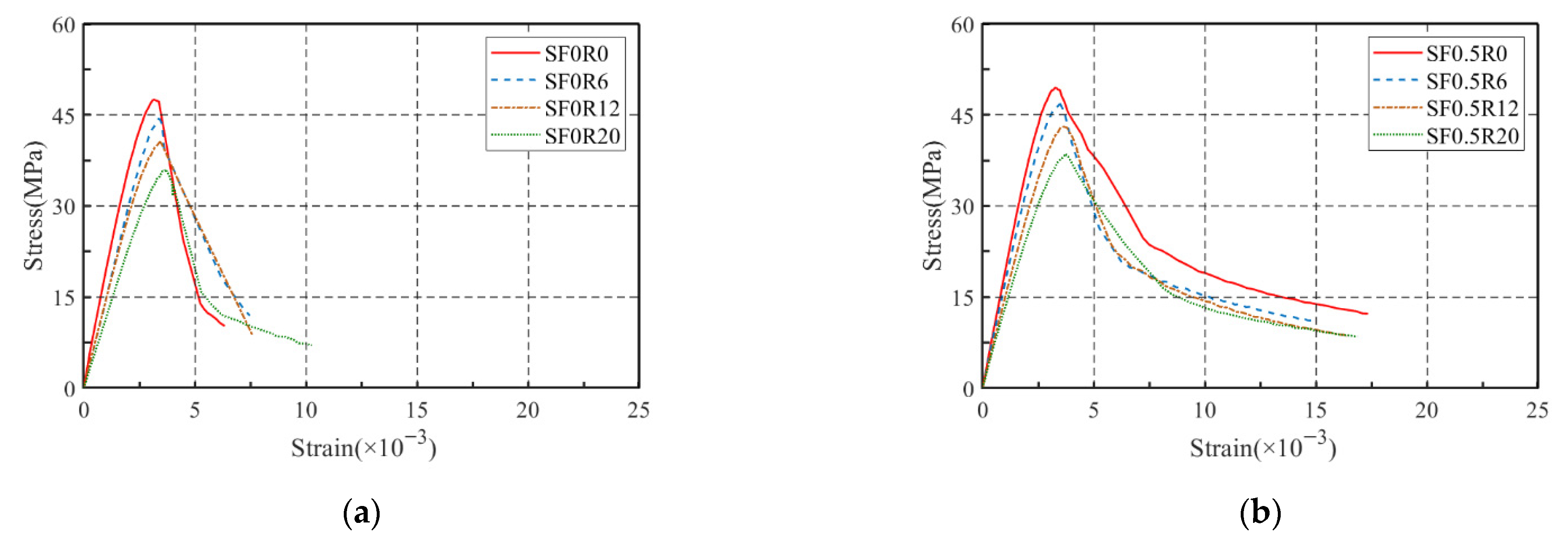
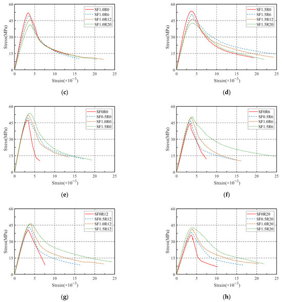
5.1. Stress–Strain Curves
5.2. Constitutive Model
6. Conclusions
Author Contributions
Funding
Data Availability Statement
Acknowledgments
Conflicts of Interest
References
- Zia, A.; Zhang, P.; Holly, I. Long-Term Performance of Concrete Reinforced with Scrap Tire Steel Fibers in Hybrid and Non-Hybrid Forms: Experimental Behavior and Practical Applications. Constr. Build. Mater. 2023, 409, 134011. [Google Scholar] [CrossRef]
- Valentini, F.; Pegoretti, A. End-of-Life Options of Tyres. A Review. Adv. Ind. Eng. Polym. Res. 2022, 5, 203–213. [Google Scholar] [CrossRef]
- Messerle, V.; Ustimenko, A. Plasma Processing of Rubber Powder from End-of-Life Tires: Numerical Analysis and Experiment. Processes 2024, 12, 994. [Google Scholar] [CrossRef]
- Zhao, S.; Liu, M.; Meng, X.; Liu, A.; Duo, L. Waste Rubber—Black Pollution Reframed as a Global Issue: Ecological Challenges and Sustainability Initiatives. Environ. Pollut. 2024, 356, 124291. [Google Scholar] [CrossRef]
- Williams, P. Pyrolysis of Waste Tyres: A Review. Waste Manag. 2013, 33, 1714–1728. [Google Scholar] [CrossRef]
- Santhosh, K.; Subhani, S.; Bahurudeen, A. Cleaner Production of Concrete by Using Industrial By-Products as Fine Aggregate: A Sustainable Solution to Excessive River Sand Mining. J. Build. Eng. 2021, 42, 102415. [Google Scholar] [CrossRef]
- Ashish, D. Concrete Made with Waste Marble Powder and Supplementary Cementitious Material for Sustainable Development. J. Clean. Prod. 2019, 211, 716–729. [Google Scholar] [CrossRef]
- El, K.; Garcia, R.; Mihai, P.; Budescu, M.; Taranu, N.; Toma, I.; Guadagnini, M.; Escolano-Margarit, D.; Entuc, I.S.; Oprisan, G.; et al. Behaviour of Short Columns Made with Conventional or FRP-Confined Rubberised Concrete: An Experimental and Numerical Investigation. Eng. Struct. 2024, 307, 117885. [Google Scholar] [CrossRef]
- Sainz-Aja, J.; Carrascal, I.; Polanco, J.; Thomas, C. Effect of Temperature on Fatigue Behaviour of Self-Compacting Recycled Aggregate Concrete. Cem. Concr. Compos. 2022, 125, 104309. [Google Scholar] [CrossRef]
- Zrar, Y.; Abdulrahman, P.; Sherwani, A.; Younis, K.; Mohammed, A.S. Sustainable Innovation in Self-Compacted Concrete: Integrating by-Products and Waste Rubber for Green Construction Practices. Structures 2024, 62, 106234. [Google Scholar] [CrossRef]
- Siddika, A.; Mamun, M.; Alyousef, R.; Amran, Y.; Aslani, F.; Alabduljabbar, H. Properties and Utilizations of Waste Tire Rubber in Concrete: A Review. Constr. Build. Mater. 2019, 224, 711–731. [Google Scholar] [CrossRef]
- Ul Islam, M.; Li, J.; Roychand, R.; Saberian, M.; Chen, F. A Comprehensive Review on the Application of Renewable Waste Tire Rubbers and Fibers in Sustainable Concrete. J. Clean. Prod. 2022, 374, 133998. [Google Scholar] [CrossRef]
- Kumar, S.; Talukdar, S. Mechanical and Bond Behaviour of High Volume Ultrafine-Slag Blended Fly Ash Based Alkali Activated Concrete. Constr. Build. Mater. 2023, 383, 131368. [Google Scholar] [CrossRef]
- Zhang, Y.; Ma, Z.; Zhi, X.; Chen, X.; Zhou, J.; Wei, L.; Liu, Z. Damage Characteristics and Constitutive Model of Phosphogypsum/Fly Ash/Slag Recycled Aggregate Concrete under Uniaxial Compression. Cem. Concr. Compos. 2023, 138, 104980. [Google Scholar] [CrossRef]
- Tang, Y.; Xiao, J.; Zhang, H.; Wang, D.; Zhang, M.; Zhang, J. Effect of Accelerated Carbonation of Fully Recycled Aggregates on Fracture Behaviour of Concrete. Cem. Concr. Compos. 2024, 148, 105442. [Google Scholar] [CrossRef]
- Ince, C.; Shehata, B.; Derogar, S.; Ball, R. Towards the Development of Sustainable Concrete Incorporating Waste Tyre Rubbers: A Long-Term Study of Physical, Mechanical & Durability Properties and Environmental Impact. J. Clean. Prod. 2022, 334, 130223. [Google Scholar] [CrossRef]
- Qaidi, S.; Dinkha, Y.; Haido, J.; Ali, M.; Tayeh, B. Engineering Properties of Sustainable Green Concrete Incorporating Eco-Friendly Aggregate of Crumb Rubber: A Review. J. Clean. Prod. 2021, 324, 129251. [Google Scholar] [CrossRef]
- Youssf, O.; Swilam, A.; Tahwia, A. Performance of Crumb Rubber Concrete Made with High Contents of Heat Pre-Treated Rubber and Magnetized Water. J. Mater. Res. Technol. 2023, 23, 2160–2176. [Google Scholar] [CrossRef]
- Medina, N.; Medina, D.; Hernández-Olivares, F.; Navacerrada, M. Mechanical and Thermal Properties of Concrete Incorporating Rubber and Fibres from Tyre Recycling. Constr. Build. Mater. 2017, 144, 563–573. [Google Scholar] [CrossRef]
- Si, R.; Wang, J.; Guo, S.; Dai, Q.; Han, S. Evaluation of Laboratory Performance of Self-Consolidating Concrete with Recycled Tire Rubber. J. Clean. Prod. 2018, 180, 823–831. [Google Scholar] [CrossRef]
- Akter, M.; Sulong, N.; Ayough, P.; Tafsirojjaman, T.; Fawzia, S. Flexural Behavior of Circular Rubberized Concrete-Filled Double-Skin Steel Tubular Beams: Experiments. Eng. Struct. 2024, 306, 117816. [Google Scholar] [CrossRef]
- Duarte, A.; Silvestre, N.; de Brito, J.; Júlio, E. Computational Modelling of the Cyclic Behaviour of Short Rubberized Concrete-Filled Steel Tubes. Eng. Struct. 2021, 248, 113188. [Google Scholar] [CrossRef]
- Karunarathna, S.; Ngo, T.; Linforth, S.; Kashani, A.; Liu, X.; Lu, G.; Ruan, D. Evaluation of the Effect of Recycled Rubber Aggregate Size on Concrete for Sustainable Applications of Rubberised Concrete in Impact Resistant Structures: Experimental and Numerical Study. J. Clean. Prod. 2022, 374, 133648. [Google Scholar] [CrossRef]
- Zhang, J.; Zhang, M.; Dong, B.; Ma, H. Quantitative Evaluation of Steel Corrosion Induced Deterioration in Rubber Concrete by Integrating Ultrasonic Testing, Machine Learning and Mesoscale Simulation. Cem. Concr. Compos. 2022, 128, 104426. [Google Scholar] [CrossRef]
- Chindasiriphan, P.; Yokota, H.; Kawabata, Y.; Pimpakan, P. Combined Effect of Rice Husk Ash and Superabsorbent Polymer on Self-Healing Capability of Mortar. Constr. Build. Mater. 2022, 338, 127588. [Google Scholar] [CrossRef]
- Luukkonen, T.; Abdollahnejad, Z.; Yliniemi, J.; Kinnunen, P.; Illikainen, M. One-Part Alkali-Activated Materials: A Review. Cem. Concr. Res. 2018, 103, 21–34. [Google Scholar] [CrossRef]
- Schneider, M.; Romer, M.; Tschudin, M.; Bolio, H. Sustainable Cement Production—Present and Future. Cem. Concr. Res. 2011, 41, 642–650. [Google Scholar] [CrossRef]
- Alhawat, M.; Ashour, A.; Yildirim, G.; Aldemir, A.; Sahmaran, M. Properties of Geopolymers Sourced from Construction and Demolition Waste: A Review. J. Build. Eng. 2022, 50, 104104. [Google Scholar] [CrossRef]
- Iqbal, H.; Hamcumpai, K.; Nuaklong, P.; Jongvivatsakul, P.; Likitlersuang, S.; Pothisiri, T.; Chintanapakdee, C.; Wijeyewickrema, A. Enhancing Fire Resistance in Geopolymer Concrete Containing Crumb Rubber with Graphene Nanoplatelets. Constr. Build. Mater. 2024, 426, 136115. [Google Scholar] [CrossRef]
- Marathe, S.; Sadowski, Ł.; Shree, N. Geopolymer and Alkali-Activated Permeable Concrete Pavements: Bibliometrics and Systematic Current State of the Art Review, Applications, and Perspectives. Constr. Build. Mater. 2024, 421, 135586. [Google Scholar] [CrossRef]
- Gökçe, H.; Tuyan, M.; Nehdi, M. Alkali-Activated and Geopolymer Materials Developed Using Innovative Manufacturing Techniques: A Critical Review. Constr. Build. Mater. 2021, 303, 124483. [Google Scholar] [CrossRef]
- Tayeh, B.; Zeyad, A.; Agwa, I.; Amin, M. Effect of Elevated Temperatures on Mechanical Properties of Lightweight Geopolymer Concrete. Case Stud. Constr. Mater. 2021, 15, e00673. [Google Scholar] [CrossRef]
- Yang, D.; Wang, P.; Chen, W.; Liu, L.; Huang, Y.; Xiang, X.; Wang, G.; Wu, J. Effects of Red Mud, Desert Sand, and Ground Granulated Blast Furnace Slag on the Mechanical Properties and Microstructure of Fly Ash-Based Geopolymer. Constr. Build. Mater. 2025, 468, 140471. [Google Scholar] [CrossRef]
- Amin, M.; Elsakhawy, Y.; Abu el-hassan, K.; Abdelsalam, B.A. Behavior Evaluation of Sustainable High Strength Geopolymer Concrete Based on Fly Ash, Metakaolin, and Slag. Case Stud. Constr. Mater. 2022, 16, e00976. [Google Scholar] [CrossRef]
- Moradikhou, A.; Safehian, M.; Golafshani, E. High-Strength Geopolymer Concrete Based on Coal Washing Waste. Constr. Build. Mater. 2023, 362, 129675. [Google Scholar] [CrossRef]
- Li, Z.; Zhang, S.; Liang, X.; Granja, J.; Azenha, M.; Ye, G. Internal Curing of Alkali-Activated Slag-Fly Ash Paste with Superabsorbent Polymers. Constr. Build. Mater. 2020, 263, 120985. [Google Scholar] [CrossRef]
- Abdelmonem, A.; El-Feky, M.; Nasr, E.; Kohail, M. Performance of High Strength Concrete Containing Recycled Rubber. Constr. Build. Mater. 2019, 227, 116660. [Google Scholar] [CrossRef]
- Alakara, E.; Nacar, S.; Sevim, O.; Korkmaz, S.; Demir, I. Determination of Compressive Strength of Perlite-Containing Slag-Based Geopolymers and Its Prediction Using Artificial Neural Network and Regression-Based Methods. Constr. Build. Mater. 2022, 359, 129518. [Google Scholar] [CrossRef]
- Dehdezi, P.; Erdem, S.; Blankson, M. Physico-Mechanical, Microstructural and Dynamic Properties of Newly Developed Artificial Fly Ash Based Lightweight Aggregate—Rubber Concrete Composite. Compos. Part B 2015, 79, 451–455. [Google Scholar] [CrossRef]
- Gandoman, M.; Kokabi, M. Sound Barrier Properties of Sustainable Waste Rubber/Geopolymer Concretes. Iran. Polym. J. 2015, 24, 105–112. [Google Scholar] [CrossRef]
- Park, Y.; Abolmaali, A.; Kim, Y.; Ghahremannejad, M. Compressive Strength of Fly Ash-Based Geopolymer Concrete with Crumb Rubber Partially Replacing Sand. Constr. Build. Mater. 2016, 118, 43–51. [Google Scholar] [CrossRef]
- Wongsa, A.; Sata, V.; Nematollahi, B.; Sanjayan, J.; Chindaprasirt, P. Mechanical and Thermal Properties of Lightweight Geopolymer Mortar Incorporating Crumb Rubber. J. Clean. Prod. 2018, 195, 1069–1080. [Google Scholar] [CrossRef]
- Aly, A.; El-Feky, M.; Kohail, M.; Nasr, E.-S. Performance of Geopolymer Concrete Containing Recycled Rubber. Constr. Build. Mater. 2019, 207, 136–144. [Google Scholar] [CrossRef]
- Bayrak, H.; Gümüş, M.; Yakut, R.; Erkmen, J. A Comprehensive Experimental Investigation on Tire Char Replacement in Geopolymer Concrete: Mechanical and Fracture Features. Cem. Concr. Compos. 2025, 164, 106286. [Google Scholar] [CrossRef]
- Li, L.; Tu, G.; Lan, C.; Liu, F. Mechanical Characterization of Waste-Rubber-Modified Recycled-Aggregate Concrete. J. Clean. Prod. 2016, 124, 325–338. [Google Scholar] [CrossRef]
- Li, S.; Huang, S.; Kuang, Y.; Zou, Q.; Wang, L.; Fu, B. Rubber Concrete Reinforced with Macro Fibers Recycled from Waste GFRP Composites: Mechanical Properties and Environmental Impact Analysis. Case Stud. Constr. Mater. 2024, 21, e03720. [Google Scholar] [CrossRef]
- Nematzadeh, M.; Hosseini, S.; Ozbakkaloglu, T. The Combined Effect of Crumb Rubber Aggregates and Steel Fibers on Shear Behavior of GFRP Bar-Reinforced High-Strength Concrete Beams. J. Build. Eng. 2021, 44, 102981. [Google Scholar] [CrossRef]
- Chen, Z.; Liu, J.; Deng, L.; Feng, K.; Zhang, Y.; Liu, B. Experimental Investigation on Monotonic and Cyclic Pullout Performance of Expansion Anchors in High-Performance Steel Fiber-Reinforced Concrete (HPSFRC) with Different Fiber Types. Structures 2025, 76, 108992. [Google Scholar] [CrossRef]
- Jin, A.; Woo, J.; Yun, H.; Kim, S.; Park, W.; Choi, W. Influence of Concrete Strength and Fiber Properties on Residual Flexural Strength of Steel Fiber-Reinforced Concrete. Constr. Build. Mater. 2025, 489, 142366. [Google Scholar] [CrossRef]
- Zhou, G.; Xu, Z. 3D Mesoscale Model of Steel Fiber Reinforced Concrete Based on Equivalent Failure of Steel Fibers. Constr. Build. Mater. 2024, 450, 138579. [Google Scholar] [CrossRef]
- Cascardi, A.; Verre, S.; Ombres, L.; Aiello, M.A. Carbon Fabric Reinforced Cementitious Mortar Confinement of Concrete Cylinders: The Matrix Effect for Multi-Ply Wrapping. Compos. Struct. 2024, 332, 117919. [Google Scholar] [CrossRef]
- Wei, Z.; Wang, T.; Li, H.; Dong, T.; Li, Z.; Guo, X. Study of the Flexural Behavior of Basalt Fiber-Reinforced Concrete Beams with Basalt Fiber-Reinforced Polymer Bars and Steel Bars. Case Stud. Constr. Mater. 2025, 22, e04433. [Google Scholar] [CrossRef]
- Zhong, H.; Poon, E.; Chen, K.; Zhang, M. Engineering Properties of Crumb Rubber Alkali-Activated Mortar Reinforced with Recycled Steel Fibres. J. Clean. Prod. 2019, 238, 117950. [Google Scholar] [CrossRef]
- Wang, J.; Dai, Q.; Si, R.; Guo, S. Investigation of Properties and Performances of Polyvinyl Alcohol (PVA) Fiber-Reinforced Rubber Concrete. Constr. Build. Mater. 2018, 193, 631–642. [Google Scholar] [CrossRef]
- Al-Hadithi, A.; Noaman, A.; Mosleh, W. Mechanical Properties and Impact Behavior of PET Fiber Reinforced Self-Compacting Concrete (SCC). Compos. Struct. 2019, 224, 111021. [Google Scholar] [CrossRef]
- Provis, J.; Bernal, S. Geopolymers and Related Alkali-Activated Materials. Annu. Rev. Mater. Res. 2014, 44, 299–327. [Google Scholar] [CrossRef]
- Shi, C. Strength, Pore Structure and Permeability of Alkali-Activated Slag Mortars. Cem. Concr. Res. 1996, 26, 1789–1799. [Google Scholar] [CrossRef]
- ASTM D5644; Standard Test Method for Rubber Compounding Materials—Determination of Particle Size Distribution of Recycled Vulcanizate Particulate Rubber. ASTM International: West Conshohocken, PA, USA, 2018.
- ASTM C469/C469M; Standard Test Method for Static Modulus of Elasticity and Poisson’s Ratio of Concrete in Compression. ASTM International: West Conshohocken, PA, USA, 2014.
- Su, H.; Yang, J.; Ling, T.; Ghataora, G.; Dirar, S. Properties of Concrete Prepared with Waste Tyre Rubber Particles of Uniform and Varying Sizes. J. Clean. Prod. 2015, 91, 288–296. [Google Scholar] [CrossRef]
- Alsaif, A.; Albidah, A. Production of Rubberized Concrete Utilizing Reclaimed Asphalt Pavement Aggregates and Recycled Tire Steel Fibers. Structures 2024, 68, 107174. [Google Scholar] [CrossRef]
- Li, K.; Yang, C.; Huang, W.; Zhao, Y.; Wang, Y.; Pan, Y.; Xu, F. Effects of Hybrid Fibers on Workability, Mechanical, and Time-Dependent Properties of High Strength Fiber-Reinforced Self-Consolidating Concrete. Constr. Build. Mater. 2021, 277, 122325. [Google Scholar] [CrossRef]
- Sukontasukkul, P.; Tiamlom, K. Expansion under Water and Drying Shrinkage of Rubberized Concrete Mixed with Crumb Rubber with Different Size. Constr. Build. Mater. 2012, 29, 520–526. [Google Scholar] [CrossRef]
- Turki, M.; Bretagne, E.; Rouis, M.; Queneudec, M. Microstructure, Physical and Mechanical Properties of Mortar-Rubber Aggregates Mixtures. Constr. Build. Mater. 2009, 23, 2715–2722. [Google Scholar] [CrossRef]
- Alsaif, A.; Koutas, L.; Bernal, S.; Guadagnini, M.; Pilakoutas, K. Mechanical Performance of Steel Fibre Reinforced Rubberised Concrete for Flexible Concrete Pavements. Constr. Build. Mater. 2018, 172, 533–543. [Google Scholar] [CrossRef]
- Chen, M.; Chen, W.; Zhong, H.; Chi, D.; Wang, Y.; Zhang, M. Experimental Study on Dynamic Compressive Behaviour of Recycled Tyre Polymer Fibre Reinforced Concrete. Cem. Concr. Compos. 2019, 98, 95–112. [Google Scholar] [CrossRef]
- Guo, X.; Pan, X. Mechanical Properties and Mechanisms of Fiber Reinforced Fly Ash–Steel Slag Based Geopolymer Mortar. Constr. Build. Mater. 2018, 179, 633–641. [Google Scholar] [CrossRef]
- Khan, M.; Hao, Y.; Hao, H.; Shaikh, F. Mechanical Properties of Ambient Cured High Strength Hybrid Steel and Synthetic Fibers Reinforced Geopolymer Composites. Cem. Concr. Compos. 2018, 85, 133–152. [Google Scholar] [CrossRef]
- Ismail, M.; Hassan, A. Shear Behaviour of Large-Scale Rubberized Concrete Beams Reinforced with Steel Fibres. Constr. Build. Mater. 2017, 140, 43–57. [Google Scholar] [CrossRef]
- Tang, Z.; Hu, Y.; Tam, V.; Li, W. Uniaxial Compressive Behaviors of Fly Ash/Slag-Based Geopolymeric Concrete with Recycled Aggregates. Cem. Concr. Compos. 2019, 104, 103375. [Google Scholar] [CrossRef]
- Li, D.; Zhuge, Y.; Gravina, R.; Mills, J. Compressive Stress Strain Behavior of Crumb Rubber Concrete (CRC) and Application in Reinforced CRC Slab. Constr. Build. Mater. 2018, 166, 745–759. [Google Scholar] [CrossRef]
- Abdelrazik, A.; Khayat, K. Effect of Fiber Characteristics on Fresh Properties of Fiber-Reinforced Concrete with Adapted Rheology. Constr. Build. Mater. 2020, 230, 116852. [Google Scholar] [CrossRef]
- Turk, K.; Bassurucu, M.; Bitkin, R.E. Workability, Strength and Flexural Toughness Properties of Hybrid Steel Fiber Reinforced SCC with High-Volume Fiber. Constr. Build. Mater. 2021, 266, 120944. [Google Scholar] [CrossRef]
- Cao, Q.; Cheng, Y.; Cao, M.; Gao, Q. Workability, Strength and Shrinkage of Fiber Reinforced Expansive Self-Consolidating Concrete. Constr. Build. Mater. 2017, 131, 178–185. [Google Scholar] [CrossRef]
- Ranjbar, N.; Talebian, S.; Mehrali, M.; Kuenzel, C.; Cornelis Metselaar, H.; Jumaat, M.Z. Mechanisms of Interfacial Bond in Steel and Polypropylene Fiber Reinforced Geopolymer Composites. Compos. Sci. Technol. 2016, 122, 73–81. [Google Scholar] [CrossRef]
- Ouyang, X.; Wu, Z.; Shan, B.; Chen, Q.; Shi, C. A Critical Review on Compressive Behavior and Empirical Constitutive Models of Concrete. Constr. Build. Mater. 2022, 323, 126572. [Google Scholar] [CrossRef]
- Chinese Standard-GB/T 50081-2019; Standard for Test Methods of Concrete Physical and Mechanical Properties. General Administration of Quality Supervision: Beijing, China, 2019. (In Chinese)














| Chemical Composition | SiO2 | Al2O3 | Fe2O3 | CaO | Na2O | MgO | K2O | TiO2 | Others |
|---|---|---|---|---|---|---|---|---|---|
| GGBFS | 28.03 | 14.65 | 0.44 | 43.43 | 0.51 | 8.57 | 0.44 | 0.99 | 2.94 |
| CG | 62.84 | 23.28 | 4.44 | 1.73 | 1.04 | 1.99 | 3.22 | 0.98 | 0.48 |
| Aggregate Type | Apparent Density (kg/m3) | Particle Size (mm) | Water Absorption (%) | Fineness Modulus |
|---|---|---|---|---|
| river sand | 2643 | 0–5 | 0.48 | 2.67 |
| crushed granite | 2658 | 5–16 | 2.23 | - |
| rubber power | 760 | 0–2.5 | - | - |
| Mix Number | CG | GGBFS | NH | NS | Water | CA | FA | SF | RP | BaCl2 |
|---|---|---|---|---|---|---|---|---|---|---|
| SF0R0 | 230.00 | 230.00 | 27.90 | 134.62 | 119.50 | 1045.09 | 564.91 | 0.00 | 0.00 | 6.90 |
| SF0R6 | 230.00 | 230.00 | 27.90 | 134.62 | 119.50 | 1045.09 | 531.02 | 0.00 | 9.54 | |
| SF0R12 | 230.00 | 230.00 | 27.90 | 134.62 | 119.50 | 1045.09 | 497.12 | 0.00 | 19.07 | |
| SF0R20 | 230.00 | 230.00 | 27.90 | 134.62 | 119.50 | 1045.09 | 451.93 | 0.00 | 31.78 | |
| SF0.5R0 | 228.85 | 228.85 | 27.76 | 133.94 | 118.90 | 1039.86 | 562.09 | 39.00 | 0.00 | 6.90 |
| SF0.5R6 | 228.85 | 228.85 | 27.76 | 133.94 | 118.90 | 1039.86 | 528.36 | 39.00 | 9.49 | |
| SF0.5R12 | 228.85 | 228.85 | 27.76 | 133.94 | 118.90 | 1039.86 | 494.64 | 39.00 | 18.98 | |
| SF0.5R20 | 228.85 | 228.85 | 27.76 | 133.94 | 118.90 | 1039.86 | 449.67 | 39.00 | 31.63 | |
| SF1.0R0 | 227.70 | 227.70 | 27.62 | 133.27 | 118.30 | 1034.64 | 559.26 | 78.00 | 0.00 | 6.80 |
| SF1.0R6 | 227.70 | 227.70 | 27.62 | 133.27 | 118.30 | 1034.64 | 525.71 | 78.00 | 9.44 | |
| SF1.0R12 | 227.70 | 227.70 | 27.62 | 133.27 | 118.30 | 1034.64 | 492.15 | 78.00 | 18.88 | |
| SF1.0R20 | 227.70 | 227.70 | 27.62 | 133.27 | 118.30 | 1034.64 | 447.41 | 78.00 | 31.47 | |
| SF1.5R0 | 226.55 | 226.55 | 27.48 | 132.60 | 117.71 | 1029.41 | 556.44 | 117.00 | 0.00 | 6.80 |
| SF1.5R6 | 226.55 | 226.55 | 27.48 | 132.60 | 117.71 | 1029.41 | 523.05 | 117.00 | 9.39 | |
| SF1.5R12 | 226.55 | 226.55 | 27.48 | 132.60 | 117.71 | 1029.41 | 489.67 | 117.00 | 18.78 | |
| SF1.5R20 | 226.55 | 226.55 | 27.48 | 132.60 | 117.71 | 1029.41 | 445.15 | 117.00 | 31.31 |
| Value of j | α1j for fc | α2j for εc | α3j for a | α4j for b | ||||
|---|---|---|---|---|---|---|---|---|
| SF | RP | SF | RP | SF | RP | SF | RP | |
| 1 | −2.80 | −0.61 | −2.13 | −0.89 | 0.96 | 0.59 | −5.63 | −2.29 |
| 2 | 0.009 | 2.827 | −0.003 | −4.123 | 0.401 | 2.737 | −0.087 | −0.001 |
| 3 | −0.064 | −0.028 | 0.033 | 0.040 | −0.036 | −0.027 | −0.086 | −0.104 |
| 4 | 0.026 | 0.002 | 0.094 | 0.003 | 0.027 | 0.002 | −0.014 | 0.008 |
| 5 | 5.770 | 1.413 | 3.945 | 2.060 | 0.092 | 1.368 | 16.65 | 5.322 |
| 6 | −0.031 | −0.009 | 0.081 | 0.013 | −1.10 | −0.008 | 0.043 | 0.032 |
| 7 | 0.678 | 0.060 | −0.311 | −0.087 | 0.010 | 0.058 | 0.451 | 0.225 |
| 8 | 1.660 | 0.892 | −0.311 | −1.342 | −0.041 | 0.863 | −16.36 | 3.359 |
| 9 | −0.338 | −0.070 | −0.272 | −0.102 | 0.972 | 0.068 | −0.608 | −0.263 |
| 10 | 47.69 | 41.89 | 17.54 | 15.73 | −0.026 | −0.183 | 7.14 | 0.711 |
| R2 | 0.997 | 0.973 | 0.986 | 0.981 | 0.972 | 0.954 | 0.948 | 0.985 |
Disclaimer/Publisher’s Note: The statements, opinions and data contained in all publications are solely those of the individual author(s) and contributor(s) and not of MDPI and/or the editor(s). MDPI and/or the editor(s) disclaim responsibility for any injury to people or property resulting from any ideas, methods, instructions or products referred to in the content. |
© 2025 by the authors. Licensee MDPI, Basel, Switzerland. This article is an open access article distributed under the terms and conditions of the Creative Commons Attribution (CC BY) license (https://creativecommons.org/licenses/by/4.0/).
Share and Cite
Wang, X.; Liu, F.; Luo, L.; Zhang, B.; Li, L. Comprehensive Study on Mechanical Properties of Rubberized Geopolymer Concrete Reinforced with Steel Fibers. Buildings 2025, 15, 3175. https://doi.org/10.3390/buildings15173175
Wang X, Liu F, Luo L, Zhang B, Li L. Comprehensive Study on Mechanical Properties of Rubberized Geopolymer Concrete Reinforced with Steel Fibers. Buildings. 2025; 15(17):3175. https://doi.org/10.3390/buildings15173175
Chicago/Turabian StyleWang, Xiaoping, Feng Liu, Lei Luo, Baifa Zhang, and Lijuan Li. 2025. "Comprehensive Study on Mechanical Properties of Rubberized Geopolymer Concrete Reinforced with Steel Fibers" Buildings 15, no. 17: 3175. https://doi.org/10.3390/buildings15173175
APA StyleWang, X., Liu, F., Luo, L., Zhang, B., & Li, L. (2025). Comprehensive Study on Mechanical Properties of Rubberized Geopolymer Concrete Reinforced with Steel Fibers. Buildings, 15(17), 3175. https://doi.org/10.3390/buildings15173175

