Designing Smart Urban Parks with Sensor-Integrated Landscapes to Enhance Mental Health in City Environments
Abstract
1. Introduction
- To quantify restorative outcomes linked to perceptual factors (landscape design, spatial configuration, biodiversity, and facilities);
- To identify distinct psychophysiological pathways (direct sensory vs. cognitively mediated) for mental health recovery;
- Thereby, to propose a smart park framework leveraging environmental sensors, adaptive systems, and biofeedback.
2. Theoretical Framework
2.1. Restorative Environmental Theory
2.2. Perception, Preference, and Restoration
2.3. Assessment of Physiological and Psychological Restoration
2.4. The Current Study
3. Methods
3.1. Study Area and Study Sites
3.2. Environmental Data Collection
3.3. Psychophysiological Assessment
3.3.1. Preparation of Participants
3.3.2. Measurement of Physiological Indicators
3.3.3. Measurement of Psychological Indicators
3.3.4. Experimental Procedure
3.4. Statistical Analyses
4. Results
4.1. Relationships Between Landscape Elements and Perceptual Dimensions
4.2. Comparison of Restorative Benefits Across Different Study Sites
4.3. The Linkage Between Wetland Park Perception and Psychological and Physiological Restoration
4.4. The Mediating Effects of PRS on EEG-α/β Ratio and Mental Restoration
5. Discussion
5.1. Different Environments Modulate Restoration Efficacy and Perceptual Preferences
5.2. Multi-Perception Drive Dual-Pathway Restoration
5.3. Implications for the Design and Planning of Urban Smart Parks
5.4. Limitations of the Study
6. Conclusions
Supplementary Materials
Author Contributions
Funding
Data Availability Statement
Acknowledgments
Conflicts of Interest
References
- Santomauro, D.F.; Herrera, A.M.M. Global prevalence and burden of depressive and anxiety disorders in 204 countries and territories in 2020 due to the COVID-19 pandemic. Lancet 2021, 398, 1700–1712. [Google Scholar] [CrossRef] [PubMed]
- World Health Organization. World mental health report: Transforming mental health for all. In World Mental Health Report: Transforming Mental Health for All, 1st ed.; World Health Organization, Ed.; WHO: Geneva, Switzerland, 2022; pp. 1–296. [Google Scholar] [CrossRef]
- Nicholls, H.; Nicholls, M. The impact of working in academia on researchers’ mental health and well-being: A systematic review and qualitative meta-synthesis. PLoS ONE 2022, 17, e0268890. [Google Scholar] [CrossRef] [PubMed]
- Camerin, F.L.; Longato, D. Designing healthier cities to improve life quality: Unveiling challenges and outcomes in two Spanish cases. J. Urban Des. 2025, 30, 1–30. [Google Scholar] [CrossRef]
- Geary, R.S.; Wheeler, B. A call to action: Improving urban green spaces to reduce health inequalities exacerbated by COVID-19. Prev. Med. 2021, 145, 106425. [Google Scholar] [CrossRef]
- Shanahan, D.F.; Lin, B.B. Toward improved public health outcomes from urban nature. Am. J. Public Health 2015, 105, 470–701. [Google Scholar] [CrossRef]
- Kondo, M.C.; Fluehr, J.M. Urban Green Space and Its Impact on Human Health. Int. J. Environ. Res. Public Health 2018, 15, 445. [Google Scholar] [CrossRef]
- Li, J.; Chang, Y. Health perception and restorative experience in the therapeutic landscape of urban wetland parks during the COVID-19 pandemic. Front. Public Health 2023, 11, 1272347. [Google Scholar] [CrossRef] [PubMed] [PubMed Central]
- Zhu, G.; Yuan, M. Restorative effect of audio and visual elements in urban waterfront spaces. Front. Psychol. 2023, 14, 1113134. [Google Scholar] [CrossRef] [PubMed] [PubMed Central]
- Boccaletti, S.; Bianconi, G. The structure and dynamics of multilayer networks. Phys. Rep. 2014, 544, 1–122. [Google Scholar] [CrossRef]
- Wang, H.; Huang, L. Effect of Urbanization on the River Network Structure in Zhengzhou City, China. Int. J. Env. Res. Public Health 2022, 19, 2464. [Google Scholar] [CrossRef]
- Hu, Y.; Xu, E. Driving Mechanism of Habitat Quality at Different Grid-Scales in a Metropolitan City. Forests 2022, 13, 248. [Google Scholar] [CrossRef]
- Du, C.; Ge, S. Optimizing Urban Green Spaces for Vegetation-Based Carbon Sequestration: The Role of Landscape Spatial Structure in Zhengzhou Parks, China. Forests 2025, 16, 679. [Google Scholar] [CrossRef]
- Guo, S.; Luo, Y. Cultural ecosystem services show superiority in promoting subjective mental health of senior residents: Evidences from old urban areas of Beijing. Urban For. Urban Green. 2023, 86, 128011. [Google Scholar] [CrossRef]
- Kaplan, R.; Kaplan, S. The experience of nature: A psychological perspective. In The Experience of Nature: A Psychological Perspective, 2nd ed.; Kaplan, R., Kaplan, S., Eds.; Cambridge University Press: Cambridge, UK, 1989; Volume 1, pp. 1–320. [Google Scholar]
- Ulrich, R.S. Aesthetic and affective response to natural environment. In Human Behavior and Environment, 2nd ed.; Altman, I., Wohlwill, J., Eds.; Plenum: New York, NY, USA, 1983; Volume 6, pp. 85–125. [Google Scholar]
- Appleton, J. The Experience of Landscape. In The Experience of Landscape, Revised ed.; Appleton, J., Ed.; John Wiley & Sons: New York, NY, USA, 1975; pp. 1–546. [Google Scholar]
- Kaplan, S.; Berman, M.G. Directed attention as a common resource for executive functioning and self-regulation. Perspect. Psychol. Sci. 2010, 5, 43–57. [Google Scholar] [CrossRef] [PubMed]
- Kaplan, S. The restorative benefits of nature: Toward an integrative framework. J. Environ. Psychol. 1995, 15, 169–182. [Google Scholar] [CrossRef]
- Appleton, J. Prospects and refuges re-visited. Landsc. J. 1984, 3, 91–103. [Google Scholar] [CrossRef]
- Li, H.; Zhang, G. How can plant-enriched natural environments benefit human health: A narrative review of relevant theories. Int. J. Environ. Health Res. 2024, 34, 1241–1254. [Google Scholar] [CrossRef]
- Asim, F.; Chani, P. Restoring the mind: A neuropsychological investigation of university campus built environment aspects for student well-being. Build. Environ. 2023, 244, 110810. [Google Scholar] [CrossRef]
- Nukarinen, T.; Rantala, J. Measures and modalities in restorative virtual natural environments: An integrative narrative review. Comput. Hum. Behav. 2022, 126, 107008. [Google Scholar] [CrossRef]
- Wang, Y.S.; Gu, J.D. Ecological responses, adaptation and mechanisms of mangrove wetland ecosystem to global climate change and anthropogenic activities. Int. Biodeterior. Biodegrad. 2021, 162, 105248. [Google Scholar] [CrossRef]
- Li, Y.; Zhang, J. Do All Types of Restorative Environments in the Urban Park Provide the Same Level of Benefits for Young Adults? A Field Experiment in Nanjing, China. Forests 2023, 14, 1400. [Google Scholar] [CrossRef]
- Meli, P.; Rey Benayas, J.M. Restoration Enhances Wetland Biodiversity and Ecosystem Service Supply, but Results Are Context-Dependent: A Meta-Analysis. PLoS ONE 2014, 9, e93507. [Google Scholar] [CrossRef] [PubMed]
- Zhu, X.; Zhang, Y. Natural or artificial? Exploring perceived restoration potential of community parks in Winter city. Urban For. Urban Green. 2023, 79, 127808. [Google Scholar] [CrossRef]
- Huang, W.; Zhao, X. How to quantify multidimensional perception of urban parks? Integrating deep learning-based social media data analysis with questionnaire survey methods. Urban For. Urban Green. 2025, 107, 128754. [Google Scholar] [CrossRef]
- Grahn, P.; Stigsdotter, U.K. The relation between perceived sensory dimensions of urban green space and stress restoration. Landsc. Urban Plan. 2010, 94, 264–275. [Google Scholar] [CrossRef]
- Subiza-Pérez, M.; Hauru, K. Perceived Environmental Aesthetic Qualities Scale (PEAQS)–A self-report tool for the evaluation of green-blue spaces. Urban For. Urban Green. 2019, 43, 126383. [Google Scholar] [CrossRef]
- Wan, C.; Shen, G.Q. Eliciting users’ preferences and values in urban parks: Evidence from analyzing social media data from Hong Kong. Urban For. Urban Green. 2021, 62, 127172. [Google Scholar] [CrossRef]
- Fu, H.; Guan, J. Landscape Elements, ecosystem services and users’ Happiness: An indicator framework for park management based on cognitive appraisal theory. Ecol. Indic. 2024, 165, 112209. [Google Scholar] [CrossRef]
- Wei, F.; Huang, C. “Restorative-Repressive” perception on post-industrial parks based on artificial and natural scenarios: Difference and mediating effect. Urban For. Urban Green. 2023, 84, 127946. [Google Scholar] [CrossRef]
- Galindo, M.P.; Hidalgo, M.C. Aesthetic preferences and the attribution of meaning: Environmental categorization processes in the evaluation of urban scenes. Int. J. Psychol. 2005, 40, 19–27. [Google Scholar] [CrossRef]
- Mangone, G.; Dopko, R.L. Deciphering landscape preferences: Investigating the roles of familiarity and biome types. Landsc. Urban Plan. 2021, 214, 104189. [Google Scholar] [CrossRef]
- Korpela, K.M.; Ylen, M.P. Effectiveness of favorite-place prescriptions: A field experiment. Am. J. Prev. Med. 2009, 36, 435–438. [Google Scholar] [CrossRef] [PubMed]
- Snyder, J.S.; Schwiedrzik, C.M. How previous experience shapes perception in different sensory modalities. Front. Hum. Neurosci. 2015, 9, 594. [Google Scholar] [CrossRef] [PubMed]
- Grave, A.J.J.; Neven, L. Elucidating and Expanding the Restorative Theory Framework to Comprehend Influential Factors Supporting Ageing-in-Place: A Scoping Review. Int. J. Environ. Res. Public Health 2023, 20, 6801. [Google Scholar] [CrossRef]
- Rahma, O.N.; Putra, A.P. Electrodermal Activity for Measuring Cognitive and Emotional Stress Level. J. Med. Signals Sens. 2022, 12, 155–162. [Google Scholar] [CrossRef]
- Kaongoen, N.; Choi, J. The future of wearable EEG: A review of ear-EEG technology and its applications. J. Neural Eng. 2023, 20, 051002. [Google Scholar] [CrossRef]
- Liu, X.Y.; Wang, W.L. Recent applications of EEG-based brain-computer-interface in the medical field. Mil. Med. Res. 2025, 12, 14. [Google Scholar] [CrossRef]
- Hedblom, M.; Gunnarsson, B. Reduction of physiological stress by urban green space in a multisensory virtual experiment. Sci. Rep. 2019, 9, 10113. [Google Scholar] [CrossRef]
- O’Connor, P.J.; Hill, A. The Measurement of Emotional Intelligence: A Critical Review of the Literature and Recommendations for Researchers and Practitioners. Front. Psychol. 2019, 10, 1116. [Google Scholar] [CrossRef]
- Pasini, M.; Berto, R. How to measure the restorative quality of environments: The PRS-11. Procedia-Soc. Behav. Sci. 2014, 159, 293–297. [Google Scholar] [CrossRef]
- Berto, R. The role of nature in coping with psycho-physiological stress: A literature review on restorativeness. Behav. Sci. 2014, 4, 394–409. [Google Scholar] [CrossRef] [PubMed]
- Ulrich, R.S.; Simons, R.F. Stress recovery during exposure to natural and urban environments. J. Environ. Psychol. 1991, 11, 201–230. [Google Scholar] [CrossRef]
- Chen, Z.; Gan, K.K. Using structural equation modeling to examine pathways between environmental characteristics and perceived restorativeness on public rooftop gardens in China. Front. Public Health 2022, 10, 801453. [Google Scholar] [CrossRef] [PubMed]
- Liu, L.; Qu, H. Restorative benefits of urban green space: Physiological, psychological restoration and eye movement analysis. J. Environ. Manag. 2022, 301, 113930. [Google Scholar] [CrossRef]
- Li, X.; Zhang, X. Humanization of nature: Testing the influences of urban park characteristics and psychological factors on collegers’ perceived restoration. Urban For. Urban Green. 2023, 79, 127806. [Google Scholar] [CrossRef]
- Kang, H. Sample size determination and power analysis using the G*Power software. J. Educ. Eval. Health Prof. 2021, 18, 17. [Google Scholar] [CrossRef]
- Sareen, E.; Singh, L. EEG dataset of individuals with intellectual and developmental disorder and healthy controls under rest and music stimuli. Data Brief 2020, 30, 105488. [Google Scholar] [CrossRef]
- Gao, X.; Geng, Y. Evaluating the impact of spatial openness on stress recovery: A virtual reality experiment study with psychological and physiological measurements. J. Environ. Psychol. 2025, 269, 112434. [Google Scholar] [CrossRef]
- Jin, Y.; Yu, Z. Quantifying physiological health efficiency and benefit threshold of greenspace exposure in typical urban landscapes. Environ. Pollut. 2024, 362, 124726. [Google Scholar] [CrossRef]
- Suh, Y.A.; Yim, M.S. “High risk non-initiating insider” identification based on EEG analysis for enhancing nuclear security. Ann. Nucl. Energy 2018, 113, 308–318. [Google Scholar] [CrossRef]
- Jahani, A.; Saffariha, M. Aesthetic preference and mental restoration prediction in urban parks: An application of environmental modeling approach. Urban For. Urban Green. 2020, 54, 126775. [Google Scholar] [CrossRef]
- Ode, Å.; Fry, G. Indicators of perceived naturalness as drivers of landscape preference. J. Environ. Manag. 2009, 90, 375–383. [Google Scholar] [CrossRef] [PubMed]
- Pearson, D.G.; Craig, T. The great outdoors? Exploring the mental health benefits of natural environments. Front. Psychol. 2014, 5, 1178. [Google Scholar] [CrossRef] [PubMed]
- Liu, H.; Li, F. The relationships between urban parks, residents’ physical activity, and mental health benefits: A case study from Beijing, China. J. Environ. Manag. 2017, 190, 223–230. [Google Scholar] [CrossRef] [PubMed]
- Zhou, Y.; Yang, L.; Yu, J.; Guo, S. Do seasons matter? Exploring the dynamic link between blue-green space and mental restoration. Urban For. Urban Green. 2022, 73, 127612. [Google Scholar] [CrossRef]
- Shaheen, N.; Shaheen, A. Appraising systematic reviews: A comprehensive guide to ensuring validity and reliability. Front. Res. Metr. Anal. 2023, 8, 1268045. [Google Scholar] [CrossRef]
- Hartig, T.; Korpela, K. A measure of restorative quality in environments. Scand. Hous. Plan. Res. 1997, 14, 175–194. [Google Scholar] [CrossRef]
- Kang, H.; Ahn, J.W. Model Setting and Interpretation of Results in Research Using Structural Equation Modeling: A Checklist with Guiding Questions for Reporting. Asian Nurs. Res. (Korean Soc. Nurs. Sci.) 2021, 15, 157–162. [Google Scholar] [CrossRef]
- Wu, M. Structural Equation Model: Operation and Application of AMOS; Chongqing University Press: Chongqing, China, 2009; 460p. [Google Scholar] [CrossRef]
- Gao, T.; Zhang, T. Exploring Psychophysiological Restoration and Individual Preference in the Different Environments Based on Virtual Reality. Int. J. Env. Res. Public Health 2019, 16, 3102. [Google Scholar] [CrossRef]
- Meurs, J.A.; Rossi, A.M. Physiological reactions to and recovery from acute stressors: The roles of chronic anxiety and stable resources. Health Psychol. Rep. 2023, 11, 223–240. [Google Scholar] [CrossRef]
- Malik, R.; Li, Y. Top-down control of hippocampal signal-to-noise by prefrontal long-range inhibition. Cell 2022, 185, 1602–1617.e17. [Google Scholar] [CrossRef]
- Wang, X.; Rodiek, S. Stress recovery and restorative effects of viewing different urban park scenes in Shanghai, China. Urban For. Urban Green. 2016, 15, 112–122. [Google Scholar] [CrossRef]
- Yao, W.; Zhang, X. The effect of exposure to the natural environment on stress reduction: A meta-analysis. Urban For. Urban Green. 2021, 57, 126932. [Google Scholar] [CrossRef]
- Wang, R.; Jiang, W. Landscape characteristics of university campus in relation to aesthetic quality and recreational preference. Urban For. Urban Green. 2021, 66, 127389. [Google Scholar] [CrossRef]
- Gatersleben, B.; Andrews, M.J.H. When walking in nature is not restorative—The role of prospect and refuge. Health Place 2013, 20, 91–101. [Google Scholar] [CrossRef] [PubMed]
- Bele, A.; Chakradeo, U. Public perception of biodiversity: A literature review of its role in urban green spaces. J. Landsc. Ecol. 2021, 14, 1–28. [Google Scholar] [CrossRef]
- Wang, K.; Zhang, L. The impact of ecological civilization theory on university students’ pro-environmental behavior: An application of knowledge-attitude-practice theoretical model. Front. Psychol. 2021, 12, 681409. [Google Scholar] [CrossRef]
- Luo, L.; Yu, P. Differentiating mental health promotion effects of various bluespaces: An electroencephalography study. J. Environ. Psychol. 2023, 88, 102010. [Google Scholar] [CrossRef]
- Jurjonas, M.; May, C.A. The perceived ecological and human well-being benefits of ecosystem restoration. People Nat. 2024, 6, 4–19. [Google Scholar] [CrossRef]
- Ma, H.; Zhang, Y. How does spatial structure affect psychological restoration? A method based on graph neural networks and street view imagery. Landsc. Urban Plan. 2024, 251, 105171. [Google Scholar] [CrossRef]
- Naeem, S.; Chazdon, R. Biodiversity and human well-being: An essential link for sustainable development. Proc. Biol. Sci. 2016, 283, 20162091. [Google Scholar] [CrossRef] [PubMed]
- Zhang, H.; Zhang, X. From nature experience to visitors’ pro-environmental behavior: The role of perceived restorativeness and well-being. J. Sustain. Tour. 2024, 32, 861–882. [Google Scholar] [CrossRef]
- Grassini, S.; Revonsuo, A. Processing of natural scenery is associated with lower attentional and cognitive load compared with urban ones. J. Environ. Psychol. 2019, 62, 1–11. [Google Scholar] [CrossRef]
- Jansson, M.; Fors, H. Perceived personal safety in relation to urban woodland vegetation–A review. Urban For. Urban Green. 2013, 12, 127–133. [Google Scholar] [CrossRef]
- Han, K.-T. An exploration of relationships among the responses to natural scenes: Scenic beauty, preference, and restoration. Environ. Behav. 2010, 42, 243–270. [Google Scholar] [CrossRef]
- Gracias, J.S.; Parnell, G.S. Smart cities—A structured literature review. Smart Cities 2023, 6, 1719–1743. [Google Scholar] [CrossRef]









| Construct | Item | Reference | |
|---|---|---|---|
| Mental restoration | MR1: How would you rate the improvement in self-perceived energy levels after this visit? MR2: How would you rate the improvement in self-perceived health status after this visit? MR3: How would you rate the improvement in self-perceived confidence after this visit? MR4: To what extent do you feel that this visit relaxed you? MR5: To what extent do you feel that this visit restored your mood? | [58] H. Liu et al. (2017); [59] Zhou et al. (2022) | |
| Perceived restorativeness | Fascination | F1: Places I like that are fascinating. F2: My attention is drawn to many interesting things. F3: I feel really drawn to details in this place. F4: I would like to spend more time looking at the surroundings. | [61] Hartig et al. (1997) |
| Being away | BA1: There is a different vibe here. BA2: I feel really detached from my daily routine. BA3: Being here is an escape experience. BA4: I can relax here. BA5: I feel really detached from the stress of everyday life. | ||
| Extent | E1: I am confused here. E2: There is too much going on. E3: There is a great deal of distraction here. | ||
| Compatibility | C1: I have a sense that I belong here. C2: Being here suits my personality. C3: I can focus on my activities without interruptions. | ||
| Perception Variables | Types of Experimental Sites (Mean ± SE) | Test Statistics | ||||
|---|---|---|---|---|---|---|
| Waterfront | Plaza | Forest | Wetland | F | p | |
| Landscape perception | ||||||
| Naturalness | 4.93 ± 0.31 | 4.56 ± 0.30 | 5.37 ± 0.27 | 5.56 ± 0.23 | 2.525 | 0.058 |
| Beauty | 1.84 ± 0.30 | 1.43 ± 0.27 | 2.44 ± 0.27 | 2.53 ± 0.27 | 3.502 | 0.016 * |
| Complexity | 3.71 ± 0.31 | 3.47 ± 0.31 | 4.57 ± 0.30 | 3.97 ± 0.29 | 2.419 | 0.067 |
| Spatial perception | ||||||
| Openness | 3.35 ± 0.28 | 2.66 ± 0.29 | 2.41 ± 0.29 | 2.74 ± 0.31 | 1.948 | 0.093 |
| Safety | 2.64 ± 0.32 | 2.47 ± 0.26 | 2.28 ± 0.30 | 3.29 ± 0.30 | 2.862 | 0.038 * |
| Facility perception | ||||||
| Completeness | 3.56 ± 0.27 | 2.83 ± 0.29 | 3.29 ± 0.30 | 3.46 ± 0.30 | 1.199 | 0.311 |
| Accessibility | 3.75 ± 0.29 | 3.25 ± 0.30 | 3.63 ± 0.30 | 3.98 ± 0.31 | 0.997 | 0.395 |
| Biodiversity perception | ||||||
| Plant colors | 3.69 ± 0.29 | 2.90 ± 0.29 | 4.24 ± 0.27 | 4.29 ± 0.31 | 4.879 | 0.003 ** |
| Plant species | 5.00 ± 0.25 | 3.86 ± 0.29 | 5.27 ± 0.25 | 5.10 ± 0.28 | 5.683 | 0.001 * |
| Bird sounds | 4.17 ± 0.30 | 3.08 ± 0.27 | 4.49 ± 0.30 | 4.44 ± 0.35 | 3.807 | 0.011 * |
| Bird species | 4.42 ± 0.30 | 2.93 ± 0.34 | 4.41 ± 0.32 | 4.51 ± 0.37 | 6.164 | 0.000 *** |
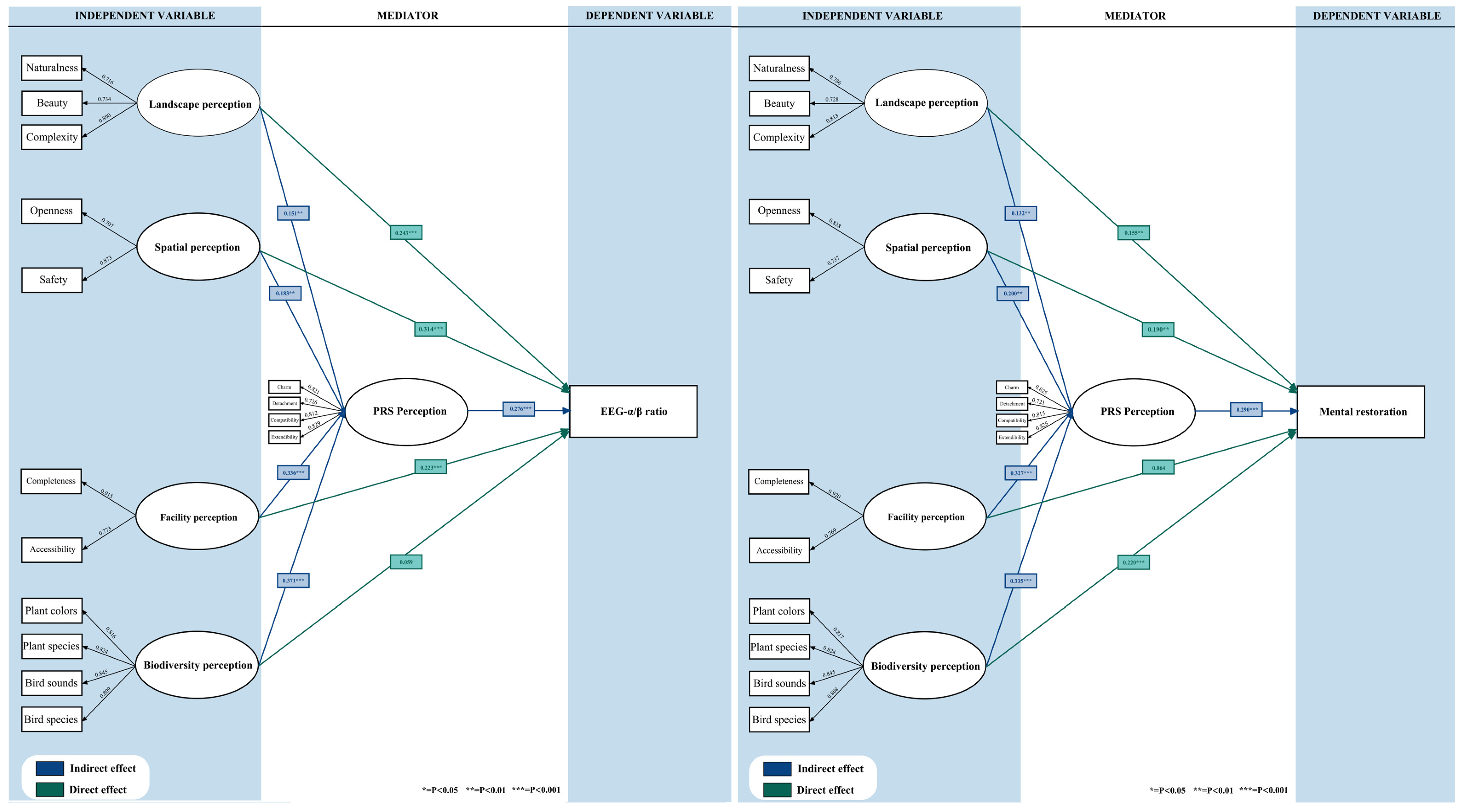
| Dependent Variables | χ2/df (<3) | RMSEA (<0.08) | GFI (>0.9) | IFI (>0.9) | CFI (>0.9) | |
|---|---|---|---|---|---|---|
| Model 1 | EEG-α/β ratio | 1.465 | 0.044 | 0.933 | 0.968 | 0.977 |
| Model 2 | Mental restoration | 1.607 | 0.051 | 0.921 | 0.977 | 0.967 |
| Dependent Variables | Linkages | β Unstandardized (95% CI) | p-Value |
|---|---|---|---|
| EEG-α/β ratio | Landscape perception→EEG-α/β ratio | ||
| Total effect | 0.28 **(0.243, 0.037) | <0.01 | |
| Direct effect | 0.243 ***(0.2, 0.286) | <0.001 | |
| Indirect effect | 0.037 **(0.019, 0.055) | <0.01 | |
| Spatial perception→EEG-α/β ratio | |||
| Total effect | 0.371 ***(0.314, 0.057) | <0.001 | |
| Direct effect | 0.314 ***(0.269, 0.395) | <0.001 | |
| Indirect effect | 0.057 **(0.034, 0.081) | <0.01 | |
| Facility perception→EEG-α/β ratio | |||
| Total effect | 0.298 ***(0.223, 0.075) | <0.001 | |
| Direct effect | 0.223 ***(0.186, 0.26) | <0.001 | |
| Indirect effect | 0.075 ***(0.057, 0.093) | <0.001 | |
| Biodiversity perception→EEG-α/β ratio | |||
| Total effect | 0.081 ***(0.059, 0.022) | <0.001 | |
| Direct effect | / | / | |
| Indirect effect | 0.022 ***(0.008, 0.036) | <0.001 | |
| Mental restoration | Landscape perception→Mental restoration | ||
| Total effect | 0.208 ***(0.3, 0.06) | <0.001 | |
| Direct effect | 0.155 **(0.264, 0.41) | <0.01 | |
| Indirect effect | 0.053 **(0.111, 0.017) | <0.01 | |
| Spatial perception→Mental restoration | |||
| Total effect | 0.248 **(0.360, 0.135) | <0.01 | |
| Direct effect | 0.190 **(0.310, 0.097) | <0.01 | |
| Indirect effect | 0.058 **(0.117, 0.019) | <0.01 | |
| Facility perception→Mental restoration | |||
| Total effect | 0.159 ***(0.259, 0.059) | <0.001 | |
| Direct effect | / | / | |
| Indirect effect | 0.159 ***(0.259, 0.059) | <0.001 | |
| Biodiversity perception→mental restoration | |||
| Total effect | 0.323 **(0.412, 0.197) | <0.01 | |
| Direct effect | 0.220 ***(0.308, 0.078) | <0.01 | |
| Indirect effect | 0.103 ***(0.176, 0.048) | <0.001 |
Disclaimer/Publisher’s Note: The statements, opinions and data contained in all publications are solely those of the individual author(s) and contributor(s) and not of MDPI and/or the editor(s). MDPI and/or the editor(s) disclaim responsibility for any injury to people or property resulting from any ideas, methods, instructions or products referred to in the content. |
© 2025 by the authors. Licensee MDPI, Basel, Switzerland. This article is an open access article distributed under the terms and conditions of the Creative Commons Attribution (CC BY) license (https://creativecommons.org/licenses/by/4.0/).
Share and Cite
Cai, Y.; Yan, Y.; Tian, G.; Cui, Y.; Feng, C.; Tian, H.; Liuyang, X.; Zhang, L.; Cao, Y. Designing Smart Urban Parks with Sensor-Integrated Landscapes to Enhance Mental Health in City Environments. Buildings 2025, 15, 2979. https://doi.org/10.3390/buildings15172979
Cai Y, Yan Y, Tian G, Cui Y, Feng C, Tian H, Liuyang X, Zhang L, Cao Y. Designing Smart Urban Parks with Sensor-Integrated Landscapes to Enhance Mental Health in City Environments. Buildings. 2025; 15(17):2979. https://doi.org/10.3390/buildings15172979
Chicago/Turabian StyleCai, Yuyang, Yiwei Yan, Guohang Tian, Yiwen Cui, Chenfang Feng, Haoran Tian, Xiaxi Liuyang, Ling Zhang, and Yang Cao. 2025. "Designing Smart Urban Parks with Sensor-Integrated Landscapes to Enhance Mental Health in City Environments" Buildings 15, no. 17: 2979. https://doi.org/10.3390/buildings15172979
APA StyleCai, Y., Yan, Y., Tian, G., Cui, Y., Feng, C., Tian, H., Liuyang, X., Zhang, L., & Cao, Y. (2025). Designing Smart Urban Parks with Sensor-Integrated Landscapes to Enhance Mental Health in City Environments. Buildings, 15(17), 2979. https://doi.org/10.3390/buildings15172979

