Risk Mitigation Model for Addressing Contractual Claims Risk in Civil Infrastructure Projects in South Africa
Abstract
1. Introduction
- The causes of contractual claims risks pertaining to the delivery of civil infrastructure projects in South Africa;
- The impacts of risk occurrence on the delivery of civil infrastructure projects in South Africa;
- Mitigating strategies to address risks influencing the delivery of civil infrastructure projects in South Africa.
2. Literature Review
2.1. Causes of Contractual Claims Risk in Civil Infrastructure Project Delivery
2.1.1. Client-Related Causes
2.1.2. Contractor-Related Causes
2.1.3. Consultant-Related Causes
2.1.4. External Causes
2.1.5. Finance-Related Causes
2.1.6. Contractual Risk Factors
- Internal risk factors include:
- External risk factors include:
2.2. Impact of Contractual Claims Risk in Civil Infrastructure Project Delivery
2.2.1. Risk Occurrence
2.2.2. Risk Effects on Project Delivery
2.2.3. Risk Effects on Time and Cost Performance
2.2.4. Frequency of Contractual Claims
2.3. Risk Mitigation Strategies for Civil Infrastructure Project Delivery
2.3.1. Client-Related Strategies
2.3.2. Contractor-Related Strategies
2.3.3. Consultant-Related Strategies
2.3.4. General Strategies
2.4. Stakeholder Theory
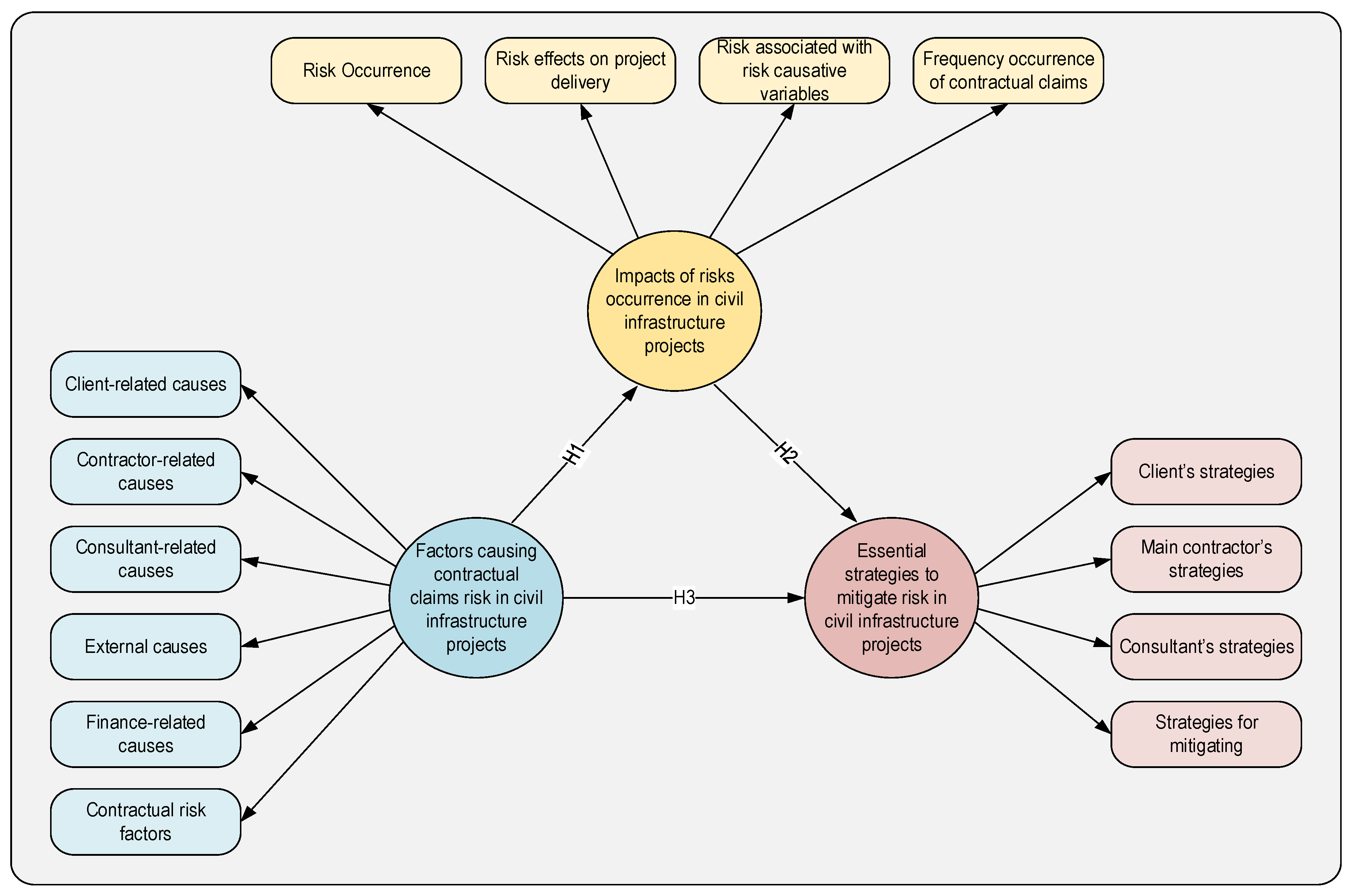
2.5. Conceptual Framework
- Measured Variable 1: client-related causes, contractor-related causes, consultant-related causes, external causes, finance-related causes, and contractual risk factors;
- Measured Variable 2: risk occurrence, risk effects on project delivery, risk associated with risk-causative variables, and frequency occurrence of contractual claims;
- Measured Variable 3: client strategies, main contractor’s strategies, consultant’s strategies, and general mitigation strategies.

| Hypotheses | Relationships | Supporting Literature | 
|---|---|---|
| Hypothesis 1 | A significant relationship exists between factors causing contractual claims risk in civil infrastructure project delivery and impacts of risk occurrence in civil infrastructure projects | [74,75,76,77] | 
| Hypothesis 2 | A significant relationship exists between the impacts of risk occurrence in civil infrastructure project delivery and essential strategies to mitigate risk in civil infrastructure projects | [78,79,80,81,82,83] | 
| Hypothesis 3 | There is a significant relationship between factors causing contractual claims risk in civil infrastructure project delivery and essential strategies to mitigate risk in civil infrastructure projects | [84,85,86,87,88,89] | 
3. Methods
3.1. Sample and Data Collection (Questionnaire Survey—Phase 1)
- ss = sample size;
- z = standardised variable;
- p = percentage picking a choice, expressed as a decimal;
- C = confidence interval, expressed as a decimal.
3.2. Sample and Data Collection (Structured Interview—Phase 2)
3.3. Method of Data Analysis
4. Results and Discussion
4.1. Demographic Profile of the Respondents
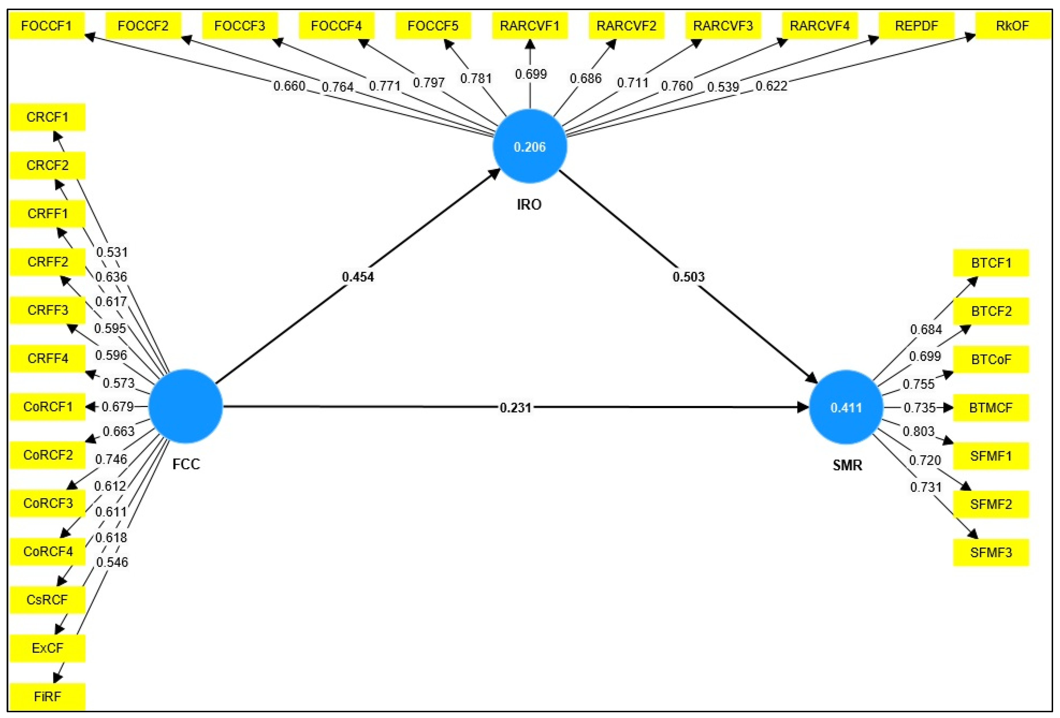
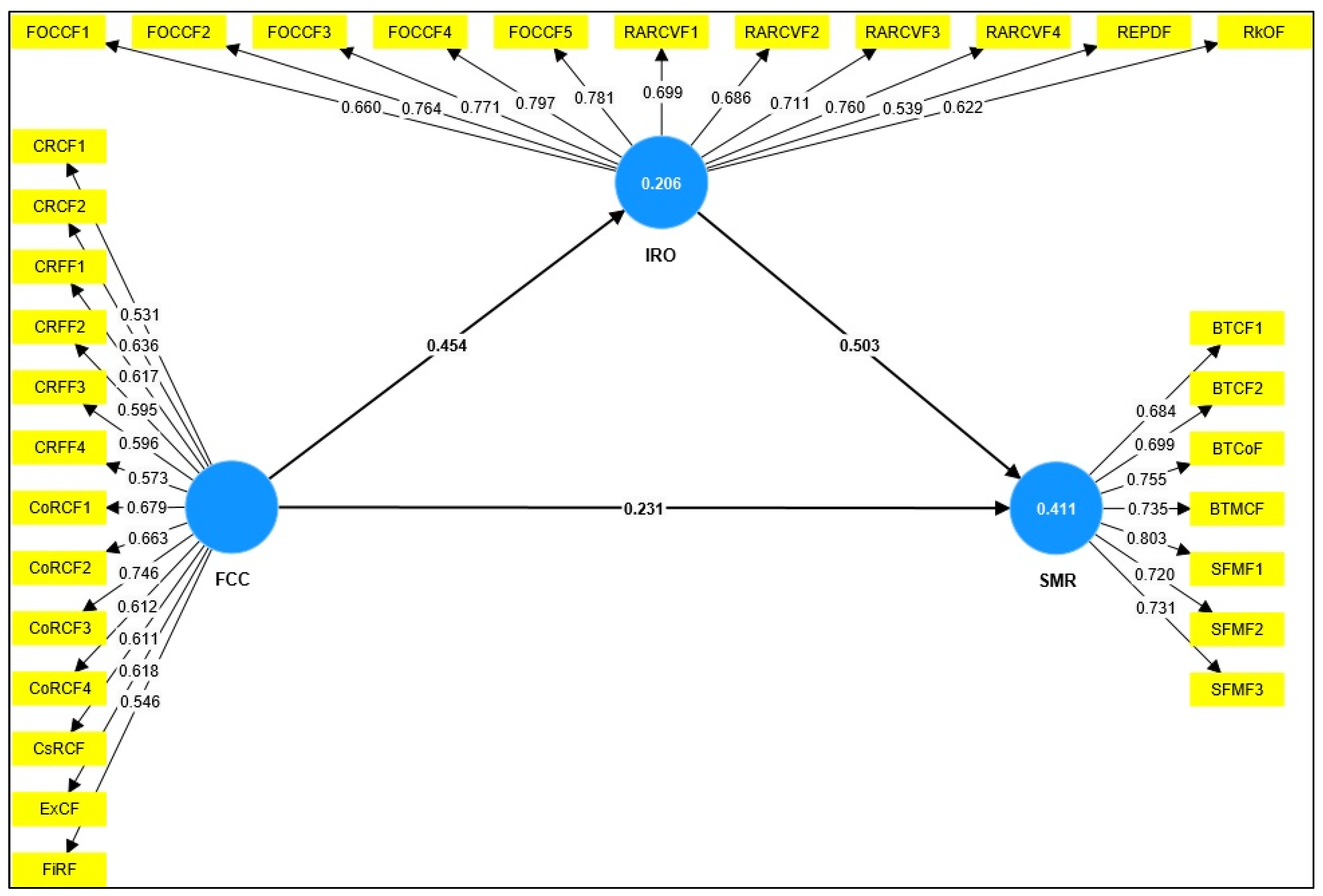
4.2. Measurement Model Results
4.3. Validation of the Structural Model Results
4.4. Structural Equations to Validate the Structural Model
- β1 denotes the path coefficient between FCC and IRO;
- β2 denotes the path coefficient between IRO and SMR;
- β3 denotes the path coefficient between FCC and SMR;
- ε1 represents the error term (unexplained variance in IRO by FCC with the ability to predict);
- ε2 represents the error term (unexplained variance in SMR by IRO and FCC with the ability to predict).
- Pxy: factors causing contractual claims risk in civil infrastructure project delivery → impacts of risks occurrence in civil infrastructure projects;
- Pyz: impacts of risks occurrence in civil infrastructure projects → essential strategies to mitigate risk in civil infrastructure projects;
- Pxz: factors causing contractual claims risk in civil infrastructure project delivery → essential strategies to mitigate risk in civil infrastructure projects.

4.5. Model Evaluation
5. Discussion of Findings from the Model Results
6. Conclusions
- Providing solutions based on the significant relationships that exist among the causes, impacts, and mitigation strategies related to contractual claims risk in civil infrastructure projects in South Africa;
- Promoting risk mitigation mechanisms that support cost control, performance improvement, and attainable delivery schedules in civil infrastructure projects, based on appropriate identification and estimation of the association between the causes and impacts of contractual claims risk;
- Promoting operational techniques that enhance the effectiveness of mitigation strategies in improving financial management, contract administration, work allocation, operational structures, and conflict reduction.
- The role that technology can play in minimising project losses through the development of a project cost, time, and performance framework to stabilise project delivery processes in South Africa;
- Developing an interactive framework to enhance collaboration among project stakeholders and teams, thereby promoting efficient project performance across various departments in general building and civil engineering, such as construction design, production, risk management, project management, and quantity surveying;
- The reliability of the constructs and key indicators incorporated in the risk mitigation model developed in this study could be investigated by exploring these constructs and their associated variables.
Author Contributions
Funding
Institutional Review Board Statement
Data Availability Statement
Conflicts of Interest
Appendix A
| Latent Variable Constructs | Measurement Variables | 
|---|---|
| Factors causing contractual claims risk in civil infrastructure project delivery (FCC) | Client-related causes | 
| Operations and design difficulties (CRCF1) | |
| Inefficient planning (CRCF2) | |
| Contractor-related causes | |
| Poor procurement and production planning (CoRCF1) | |
| Poor site management (CoRCF2) | |
| Lack of proficient management (CoRCF3) | |
| Poor approach to inventory (CoRCF4) | |
| Consultant-related causes | |
| Operational impediments and inexperience (CsRCF) | |
| External causes | |
| External circumstances beyond stakeholders’ control (ExCF) | |
| Finance-related | |
| Impact of rigid government policies (FiRF) Contractual risk factors | |
| Poor contract structure (CRFF1) | |
| Approach to contract requisition (CRFF2) | |
| Poor conflict management and information sharing (CRFF3) | |
| Poor performance and contract preparation (CRFF4) | |
| Impacts of risks occurrence in civil infrastructure projects (IRO) | Risk occurrence | 
| Risk-causative impacts (RkOF) | |
| Risk effects on project delivery | |
| Risk-associated impacts on project realisation (REPDF) | |
| Risk associated with risk-causative variables | |
| Incompetent and unethical stakeholders (RARCVF1) | |
| Poor contract development (RARCVF2) | |
| Poor reporting and obsolete technical systems (RARCVF3) | |
| Frequency of contractual claims | |
| Project delays and payment issues (FOCCF1) | |
| Construction site occurrences (FOCCF2) | |
| Unjustified refusal of deposits and claims payments (FOCCF3) | |
| Payment deficits and work variation (FOCCF4) | |
| Unclear contract and daywork provisions (FOCCF5) | |
| Essential strategies to mitigate risk in civil infrastructure projects (SMR) | Client strategies | 
| Finance, duration, and procurement (BTCF1) | |
| Contract allocation and operational structures (BTCF2) | |
| Main contractor strategies | |
| Operations, timeliness, and planning strategies for contractors (BTMCF) | |
| Consultant strategies | |
| Operations, timeliness, and teamwork strategies for consultants (BTCoF) | |
| Strategies for mitigation | |
| Managing stakeholder operations and involvement (SFMF1) | |
| Estimating stakeholder preferences (SFMF2) | |
| Enhancing stakeholder operation strategies (SFMF3) | 
References
- Okanlawon, T.T.; Oyewobi, L.O.; Jimoh, R.A. Effect of blockchain technology adoption on construction supply chain: A structural equation modelling (SEM) approach. J. Facil. Manag. 2024, 23, 407–428. [Google Scholar] [CrossRef]
- Osei-Kyei, R.; Chan, A.P. Implementing public–private partnership (PPP) policy for public construction projects in Ghana: Critical success factors and policy implications. Int. J. Constr. Manag. 2017, 17, 113–123. [Google Scholar] [CrossRef]
- Aghimien, D.; Aigbavboa, C.; Thwala, W.; Mothiba, H. Total Quality Management Practices in Construction Project Delivery in South Africa. IOP Conf. Ser. Mater. Sci. Eng. 2019, 640, 012004. [Google Scholar] [CrossRef]
- Fon, R.M.; Filippaios, F.; Stoian, C.; Lee, S.H. Does foreign direct investment promote institutional development in Africa. Int. Bus. Rev. 2021, 30, 101835. [Google Scholar] [CrossRef]
- Nhlengethwa, S.; Matchaya, G.; Greffiths, I.; Fakudze, B. Analysis of the determinants of public capital investments on agricultural water infrastructure in Eswatini. Bus. Strategy Dev. 2021, 4, 49–58. [Google Scholar] [CrossRef]
- Peter, S.; Adewale, E.A. An assessment of nexus between infrastructural development and Nigerian economic growth. Afr. J. Bus. Manag. 2017, 11, 470–477. [Google Scholar] [CrossRef]
- Alamu, O.I.; Hassan, A.O.; Asa, K.J.; Odunayo, H.A. Addressing Infrastructure Deficits through Public-Private Partnership Funding of Public Projects in Nigeria: A Review. TWIST 2024, 19, 130–138. [Google Scholar]
- Eja, K.M.; Ramegowda, M. Government project failure in developing countries: A review with particular reference to Nigeria. Glob. J. Soc. Sci. 2020, 19, 35–47. [Google Scholar] [CrossRef]
- Zainal-Abidin, N.A.; Ingirige, B. The dynamics of vulnerabilities and capabilities in improving resilience within Malaysian construction supply chain. Constr. Innov. 2018, 18, 412–432. [Google Scholar] [CrossRef]
- Roumboutsos, A.; Pantelias, A. Allocating revenue risk in transport infrastructure public private partnership projects: How it matters. Transp. Rev. 2015, 35, 183–203. [Google Scholar] [CrossRef]
- Apte, B.; Pathak, S. Review of types and causes of construction claims. Int. J. Res. Civ. Eng. Archit. Des. 2016, 4, 43–50. [Google Scholar]
- Dlamini, M.; Cumberlege, R. The impact of cost overruns and delays in the construction business. IOP Conf. Ser. Earth Environ. Sci. 2021, 654, 012029. [Google Scholar] [CrossRef]
- El-Sayegh, S.; Ahmad, I.; Aljanabi, M.; Herzallah, R.; Metry, S.; El-Ashwal, O. Construction disputes in the UAE: Causes and resolution methods. Buildings 2020, 10, 171. [Google Scholar] [CrossRef]
- Meyer, P.B.; Schwarze, R. Financing Climate-Resilient Infrastructure: A Political-Economy Framework; UFZ Discussion Paper No. 1; Helmholtz-Zentrum für Umweltforschung: Leipzig, Germany, 2019; Available online: https://hdl.handle.net/10419/193788 (accessed on 18 May 2025).
- Karami, H.; Olatunji, O.A. Critical overrun causations in marine projects. Eng. Constr. Archit. Manag. 2020, 27, 1579–1594. [Google Scholar] [CrossRef]
- Bikitsha, L.; Amoah, C. Assessment of challenges and risk factors influencing the operation of emerging contractors in the Gauteng Province, South Africa. Int. J. Constr. Manag. 2022, 22, 2027–2036. [Google Scholar] [CrossRef]
- Cakmak, P.I.; Tezel, E. A Guide for Risk Management in Construction Projects: Present Knowledge and Future Directions; IntechOpen: London, UK, 2019. [Google Scholar] [CrossRef]
- Graham, J. 7 Key Steps for Risk Management in Construction Projects. PlanRadar. 2023. Available online: https://www.planradar.com/sg/7-key-steps-risk-management-construction-projects/ (accessed on 19 May 2025).
- Gamage, A.N. Dispute risk management in construction projects through effective contract management. Sch. J. Eng. Technol. 2023, 3, 53–65. [Google Scholar] [CrossRef]
- Kalogeraki, M.; Antoniou, F. Claim management and dispute resolution in the construction industry: Current research trends using novel technologies. Buildings 2024, 14, 967. [Google Scholar] [CrossRef]
- Ikuabe, M.; Aigbavboa, C.; Thwala, W.; Chiyangwa, D.; Oke, A. Risks of joint venture formation in the South African construction industry. Int. J. Constr. Manag. 2023, 23, 2391–2399. [Google Scholar] [CrossRef]
- Safapour, E.; Kermanshachi, S.; Kamalirad, S. Analysis of effective project-based communication components within primary stakeholders in construction industry. Built Environ. Proj. Asset Manag. 2020, 11, 157–173. [Google Scholar] [CrossRef]
- Mukuka, M.; Aigbavboa, C.; Thwala, W. Effects of construction projects schedule overruns: A case of the Gauteng province, South Africa. Procedia Manuf. 2015, 3, 1690–1695. [Google Scholar] [CrossRef]
- Kherde, R.V.; More, K.C.; Sawant, P.H. An evaluation of project risk in Indian infrastructural projects using interpretative structural modeling. Asian J. Civ. Eng. 2024, 25, 3481–3493. [Google Scholar] [CrossRef]
- Alshihri, S.; Al-Gahtani, K.; Almohsen, A. Risk factors that lead to time and cost overruns of building projects in Saudi Arabia. Buildings 2022, 12, 902. [Google Scholar] [CrossRef]
- Qershi, A.M.T.; Kishore, R. Leading factors contributing to the generation of claims in Indian construction industry-consultant’s perception. Civ. Eng. Res. J. 2018, 4, 555642. [Google Scholar] [CrossRef]
- Gamage, A.N.; Kumar, S. Causes of disputes in construction projects. Saudi J. Civ. Eng. 2024, 8, 42–48. [Google Scholar] [CrossRef]
- Kikwasi, G.J. Claims in construction projects: How causes are linked to effects? J. Eng. Des. Technol. 2023, 21, 1710–1724. [Google Scholar] [CrossRef]
- Tang, Y.; Chen, Y.; Hua, Y.; Fu, Y. Impacts of risk allocation on conflict negotiation costs in construction projects: Does managerial control matter? Int. J. Proj. Manag. 2020, 38, 188–199. [Google Scholar] [CrossRef]
- Mirzaee, A.M.; Pourrostam, T.; Majrouhi Sardroud, J.; Hosseini, M.R.; Rahnamayiezekavat, P.; Edwards, D. Dispute root causes and prevention in Iranian public-private partnership projects: A causal-predictive model. Eng. Constr. Archit. Manag. 2024, 31, 405–431. [Google Scholar] [CrossRef]
- Assaf, S.; Hassanain, M.A.; Abdallah, A.; Sayed, A.M.; Alshahrani, A. Significant causes of claims and disputes in construction projects in Saudi Arabia. Built Environ. Proj. Asset Manag. 2019, 9, 597–615. [Google Scholar] [CrossRef]
- Abdelalim, A.M.; Badawy, M.G.; AALNasser, A.; Alangari, N.K.; Tantawy, M. Fuzzy Decision Making and Statistical Analysis of Key Factors Affecting Claim Management Process Groups in Construction Projects. Prepirnts 2024, 29, 146. [Google Scholar] [CrossRef]
- Habib, S.N.H.A. Critical Success Factors and Contractual Risks for Private Finance 2 (Pf2) Projects Implementing Building Information Modelling (BIM). Ph.D. Thesis, University of Salford, Salford, UK, 2017. Available online: https://core.ac.uk/download/pdf/567611569.pdf (accessed on 19 May 2025).
- Alsharef, A.; Jaselskis, E.J.; Mostafavi, A.; Zhu, J.; Stoa, R.; Banerjee, S.; Rasoulkhani, K.; Li, Q.; Chowdhury, S. Assessing the impact of regulatory changes on capital projects in the United States. In Proceedings of the CIB World Building Congress, Hong Kong, China, 17–21 June 2019; pp. 310–320. [Google Scholar]
- Prasad, K.V.; Vasugi, V.; Venkatesan, R.; Bhat, N. Analysis of causes of delay in Indian construction projects and mitigation measures. J. Financ. Manag. Prop. Constr. 2019, 24, 58–78. [Google Scholar] [CrossRef]
- Alqershy, M.T.; Al-Qershi, M.T.; Kishore, R. Claim causes and types in Indian construction industry–contractor’s perspective. Am. J. Civ. Eng. Archit. 2017, 5, 196–203. [Google Scholar]
- Gunduz, M.; Elsherbeny, H.A. Operational framework for managing construction-contract administration practitioners’ perspective through modified delphi method. J. Constr. Eng. Manag. 2020, 146, 04019110. [Google Scholar] [CrossRef]
- Sikhupelo, C.; Amoah, C. Risk Factors Affecting Public Infrastructure Projects: Risk Management in Construction—Recent Advances; IntechOpen: London, UK, 2023; Available online: https://www.intechopen.com/chapters/87584 (accessed on 20 May 2025).
- Khalef, R.; El-Adaway, I.H. Identifying design-build decision-making factors and providing future research guidelines: Social network and association rule analysis. J. Constr. Eng. Manag. 2023, 149, 04022151. [Google Scholar] [CrossRef]
- Salem, A.S.M. Managing Risk of Construction Projects to Enhance Project Performance Delivery. Master’s Thesis, Cape Peninsula University of Technology, Cape Town, South Africa, 2019. Available online: http://hdl.handle.net/20.500.11838/2940 (accessed on 20 May 2025).
- Xu, Q.; Hwang, B.G.; Choo, R.Q.; Zheng, X.; Kong, L.; Wang, Q.C.; Liu, X. Comparison of construction project risks before and during COVID-19 in Singapore: Criticality and management strategies. Constr. Manag. Econ. 2023, 41, 875–891. [Google Scholar] [CrossRef]
- Ahmed, Z.; Asghar, M.M.; Malik, M.N.; Nawaz, K. Moving towards a sustainable environment: The dynamic linkage between natural resources, human capital, urbanization, economic growth, and ecological footprint in China. Resour. Policy 2020, 67, 101677. [Google Scholar] [CrossRef]
- Aljohani, A.; Ahiaga-Dagbui, D.; Moore, D. Construction projects cost overrun: What does the literature tell us? Int. J. Innov. Manag. Technol. 2017, 8, 137. [Google Scholar] [CrossRef]
- Alawneh, R.; Jannoud, I.; Rabayah, H.; Asaad, S.; Almasaeid, H.; Imam, R.; Ghazali, F.E.M. Development of a New Method for Assessing Project Risks in Sustainable Building Construction Projects in Developing Countries: The Case of Jordan. Buildings 2024, 14, 1573. [Google Scholar] [CrossRef]
- Kumar, R.; Iyer, K.C.; Singh, S.P. Understanding relationship between risks and claims for assessing risks with project data. Eng. Constr. Archit. Manag. 2021, 28, 1014–1037. [Google Scholar] [CrossRef]
- Dosumu, O.; Aigbavboa, C. An assessment of the causes, cost effects and solutions to design-errorinduced variations on selected building projects in Nigeria. Acta Structilia 2018, 25, 40–70. [Google Scholar] [CrossRef]
- Muhwezi, L.; Kirenzi, A.; Bangi, M.R. Impactof design flaws on cost overruns in road construction projects in Uganda. Int. J. Constr. Eng. Manag. 2020, 9, 33–44. [Google Scholar] [CrossRef]
- Iqbal, S.; Choudhry, R.M.; Holschemacher, K.; Ali, A.; Tamošaitienė, J. Risk management in construction projects. Technol. Econ. Dev. Econ. 2015, 21, 65–78. [Google Scholar] [CrossRef]
- Amoah, C.; Nkosazana, H. Effective management strategies for construction contract disputes. Int. J. Build. Pathol. Adapt. 2023, 41, 70–84. [Google Scholar] [CrossRef]
- Habetemeherit, A.B.; Mengistu, D.G.; Sorsa, F.T.; Tesfaye, B.Z. Causes and impacts of public construction projects’ contract terminations. Eng. Constr. Archit. Manag. 2025; ahead of print. [Google Scholar] [CrossRef]
- Mitchell, J. Strategies to Mitigate Procurement Risks in Construction. 2023. Available online: https://www.controlrisks.com/our-thinking/insights/construction-risks-and-mitigation-strategies-an-overview (accessed on 21 May 2025).
- Jeong, H.D.; Gransberg, D.D.; Touran, A.; Choi, K.; Rahgozar, M. Systematic Approach for Determining Construction Contract Time: A Guidebook; Transportation Research Board; The National Academies Press: Washington, DC, USA, 2022. [Google Scholar] [CrossRef]
- Moore, A. Navigating External Risks: How Contractors Impact Business and strategies for Mitigation: Contractor Compliance. 2024. Available online: https://www.contractorcompliance.io/post/navigating-external-risks-how-contractors-impact-business-and-strategies-for-mitigation (accessed on 21 May 2025).
- Zerihun, A.; Beza, D.; Idrisi, M.J. Factors affecting contractor and subcontractor relationship and their effects on building project performance: Case of Addis Ababa. Int. J. Constr. Manag. 2025, 1–9. [Google Scholar] [CrossRef]
- Ferrall, Q.; Giffin, C. Consultant and Contractor Collaboration: Understanding Roles and Responsibilities for Successful Execution of Building Envelope Construction and Rehabilitation Projects. In Proceedings of the 30th RCI International Convention and Trade Show, San Antonio, TX, USA, 5–10 March 2015; Available online: https://iibec.org/wp-content/uploads/2015-cts-ferrall-giffin.pdf (accessed on 21 May 2025).
- Construction Placements. Types of Construction Consultants. 2025. Available online: https://www.constructionplacements.com/types-of-construction-consultants (accessed on 21 May 2025).
- Flevy. Internal Consulting Strategies for Engineering Firm Excellence. 2025. Available online: https://flevy.com/marcus-insights/internal-consulting-strategies-engineering-firm-excellence (accessed on 21 May 2025).
- The Hartford Staff. 5 Strategies to Mitigate Construction Risks. 2025. Available online: https://www.thehartford.com/insights/construction/5-strategies-to-mitigate-construction-risks (accessed on 22 May 2025).
- Mac-Barango, D.O. Bidding/tendering strategies: As success determinants of construction tenders. World J. Innov. Mod. Technol. 2022, 6, 1–18. [Google Scholar]
- Du Plessis, H.; Oosthuizen, P. Construction project management through building contracts, a South African perspective. Acta Structilia 2018, 25, 152–181. [Google Scholar] [CrossRef]
- Xia, N.; Guo, J.; Lin, Y.H. Managing stakeholder attributes for risk mitigation: Evidence from construction project contractors. Int. J. Manag. Proj. Bus. 2021, 14, 1605–1625. [Google Scholar] [CrossRef]
- Jahan, S.A. Integrating project management techniques and stakeholder engagement for comprehensive project success: A multi-domain analysis. IPHO-J. Adv. Res. Bus. Manag. Account. 2024, 2, 9–17. [Google Scholar] [CrossRef]
- Mwangi, H.M.; Ngugi, L. Risk management practices and performance of construction projects in Nairobi City County Government, Kenya. Int. Acad. J. Inf. Sci. Proj. Manag. 2018, 3, 111–136. [Google Scholar]
- Kristensen, C.J. Negotiating conflicts of interest: Working with multiple stakeholders. Qual. Res. J. 2020, 21, 65–75. [Google Scholar] [CrossRef]
- Nahid, O.F.; Rahmatullah, R.; Al-Arafat, M.; Kabir, M.E.; Dasgupta, A. Risk mitigation strategies in large scale infrastructure project: A project management perspective. J. Sci. Eng. Res. 2024, 1, 21–37. [Google Scholar] [CrossRef]
- Serhan, A.; Draganov, A. Project Managers’ Communication Skills and Stakeholder Engagement in Sustainable Construction Projects; Malmo University: Malmo, Sweden, 2016; Available online: www.diva-portal.org/smash/get/diva2:1482490/FULLTEXT01.pdf (accessed on 22 May 2025).
- Dmytriyev, S.D.; Freeman, R.E.; Hörisch, J. The relationship between stakeholder theory and corporate social responsibility: Differences, similarities, and implications for social issues in management. J. Manag. Stud. 2021, 58, 1441–1470. [Google Scholar] [CrossRef]
- Friedman, A.L.; Miles, S. Developing stakeholder theory. J. Manag. Stud. 2002, 39, 1–21. [Google Scholar] [CrossRef]
- Derakhshan, R.; Turner, R.; Mancini, M. Project governance and stakeholders: A literature review. Int. J. Proj. Manag. 2019, 37, 98–116. [Google Scholar] [CrossRef]
- Xue, J.; Shen, G.Q.; Deng, X.; Ogungbile, A.J.; Chu, X. Evolution modeling of stakeholder performance on relationship management in the dynamic and complex environments of megaprojects. Eng. Constr. Archit. Manag. 2023, 30, 1536–1557. [Google Scholar] [CrossRef]
- Aaltonen, K.; Kujala, J. Towards an improved understanding of project stakeholder landscapes. Int. J. Proj. Manag. 2016, 34, 1537–1552. [Google Scholar] [CrossRef]
- Kenton, W. Manifest Variable: What It Means, How It Works, Example; Investopedia: New York, NY, USA, 2022; Available online: https://www.investopedia.com/terms/m/manifest-variable.asp (accessed on 22 May 2025).
- Saad, A.S.A. Risk Mitigation Approach to Contractual Claims of Civil Infrastructure Projects in South Africa. Ph.D. Thesis, Cape Peninsula University of Technology, Cape Town, South Africa, 2025. [Google Scholar]
- El-Sayegh, S.M.; Mansour, M.H. Risk assessment and allocation in highway construction projects in the UAE. J. Manag. Eng. 2015, 31, 04015004. [Google Scholar] [CrossRef]
- Griego, R.; Leite, F. Premature construction start interruptions: How awareness could prevent disputes and litigations. J. Leg. Aff. Disput. Resolut. Eng. Constr. 2017, 9, 04516016. [Google Scholar] [CrossRef]
- Kumar, R.; Chandrashekhar, I.K.; Singh, S.P. Quantification of construction project risks by analysis of past dispute cases. In Proceedings of the 33rd Annual ARCOM Conference, Cambridge, UK, 4–6 September 2017; Volume 4, pp. 532–541. Available online: https://www.arcom.ac.uk/-docs/proceedings/9acbc4efb48f3c3b2ad1637ffb76a9d3.pdf (accessed on 22 May 2025).
- Santoso, D.S.; Gallage, P.G.M.P. Critical factors affecting the performance of large construction projects in developing countries: A case study of Sri Lanka. J. Eng. Des. Technol. 2020, 18, 531–556. [Google Scholar] [CrossRef]
- Hiyassat, M.A.; Alkasagi, F.; El-Mashaleh, M.; Sweis, G.J. Risk allocation in public construction projects: The case of Jordan. Int. J. Constr. Manag. 2022, 22, 1478–1488. [Google Scholar] [CrossRef]
- Al-Mhdawi, M.K.S.; Brito, M.; Onggo, B.S.; Qazi, A.; O’Connor, A. COVID-19 emerging risk assessment for the construction industry of developing countries: Evidence from Iraq. Int. J. Constr. Manag. 2023, 24, 693–706. [Google Scholar] [CrossRef]
- Wang, J.; Yuan, H. System dynamics approach for investigating the risk effects on schedule delay in infrastructure projects. J. Manag. Eng. 2017, 33, 04016029. [Google Scholar] [CrossRef]
- El-adaway, I.H.; Asce, F.; Abotaleb, I.S.; Asce, S.M.; Eid, M.S.; May, S.; Netherton, L.; Vest, J. Contract administration guidelines for public infrastructure projects in the United States and Saudi Arabia: Comparative analysis approach. J. Constr. Eng. Manag. 2018, 144, 1–13. [Google Scholar] [CrossRef]
- Eskander, R.F.A. Risk assessment influencing factors for Arabian construction projects using analytic hierarchy process. Alex. Eng. J. 2018, 57, 4207–4218. [Google Scholar] [CrossRef]
- Enshassi, M.S.; Walbridge, S.; West, J.S.; Haas, C.T. Integrated risk management framework for tolerance-based mitigation strategy decision support in modular construction projects. J. Manag. Eng. 2019, 35, 05019004. [Google Scholar] [CrossRef]
- Rahman, M.; Adnan, T. Risk management and risk management performance measurement in the construction projects of Finland. J. Proj. Manag. 2020, 5, 167–178. [Google Scholar] [CrossRef]
- Wuni, I.Y.; Shen, G.Q. Exploring the critical production risk factors for modular integrated construction projects. J. Facil. Manag. 2023, 21, 50–68. [Google Scholar] [CrossRef]
- Zailani, S.; Ariffin, H.A.M.; Iranmanesh, M.; Moeinzadeh, S.; Iranmanesh, M. The moderating effect of project risk mitigation strategies on the relationship between delay factors and construction project performance. J. Sci. Technol. Policy Manag. 2016, 7, 346–368. [Google Scholar] [CrossRef]
- Kassem, M.; Khoiry, M.A.; Hamzah, N. Assessment of the effect of external risk factors on the success of an oil and gas construction project. Eng. Constr. Archit. Manag. 2020, 27, 2767–2793. [Google Scholar] [CrossRef]
- Asadi, R.; Wilkinson, S.; Rotimi, J.O.B. Towards contracting strategy usage for rework in construction projects: A comprehensive review. Constr. Manag. Econ. 2021, 39, 953–971. [Google Scholar] [CrossRef]
- Mohandes, S.R.; Durdyev, S.; Sadeghi, H.; Mahdiyar, A.; Hosseini, M.R.; Banihashemi, S.; Martek, I. Towards enhancement in reliability and safety of construction projects: Developing a hybrid multi-dimensional fuzzy-based approach. Eng. Constr. Archit. Manag. 2023, 30, 2255–2279. [Google Scholar] [CrossRef]
- Shabana, O.; Gad, G.M. Mitigating Claims and Disputes for Public–Private–Partnership Transportation Projects in the United States. J. Leg. Aff. Disput. Resolut. Eng. Constr. 2023, 15, 04523012. [Google Scholar] [CrossRef]
- Daweina, M.A.; Adam, I.A. Identification and Assessment of Risk Factors in Construction Projects in Darfur States-Sudan. Easy Chair. 2023. Available online: https://easychair.org/publications/preprint/X4h4p (accessed on 23 May 2025).
- Haq, M. A Comparative Analysis of Qualitative and Quantitative Research Methods and a Justification for Adopting Mixed Methods in Social Research; University of Bradford: Bradford, UK, 2015; Available online: http://hdl.handle.net/10454/7389 (accessed on 23 May 2025).
- Creswell, J.W.; Clark, V.L.P. Designing and Conducting Mixed Methods Research, 3rd ed.; Sage Publications, Inc: Los Angeles, CA, USA, 2018. Available online: https://lccn.loc.gov/2017037536 (accessed on 23 May 2025).
- Braun, V.; Clarke, V. Thematic Analysis: A Practical Guide. 2021. Available online: https://www.torrossa.com/it/resources/an/5282292 (accessed on 23 May 2025).
- Lynn, P. The advantage and disadvantage of implicitly stratified sampling. Methods Data Anal. 2019, 13, 253–266. [Google Scholar] [CrossRef]
- Murphy, C.B. Stratified Random Sampling: Advantages and Disadvantages; Investopedia: New York, NY, USA, 2021; Available online: https://www.investopedia.com/ask/answers/041615/what-are-advantages-and-disadvantages-stratified-random-sampling.asp (accessed on 23 May 2025).
- Hayes, A. How Stratified Random Sampling Works, with Examples. Financial Analysis; Investopedia: New York, NY, USA, 2022; pp. 1–11. Available online: https://www.investopedia.com/terms/stratified_random_sampling.asp (accessed on 24 May 2025).
- Acharya, A.S.; Prakash, A.; Saxena, P.; Nigam, A. Sampling: Why and how of it? Indian J. Med. Spec. 2013, 4, 330–333. [Google Scholar] [CrossRef]
- Akadiri, O.P. Development of a Multi-Criteria Approach for the Selection of Sustainable Materials for Building Projects. Ph.D. Thesis, University of Wolverhampton, Wolverhampton, UK, 2011. Available online: http://wlv.openrepository.com/wlv/bitstream/2436/129918/1/Akadiri_PhDthesis.pdf (accessed on 24 May 2025).
- Oyewobi, L.O. Modelling Performance Differentials in Large Construction Organisations in South Africa. Ph.D. Thesis, Cape Peninsula University of Technology, Cape Town, South Africa, 2014. Available online: http://hdl.handle.net/11427/12939 (accessed on 24 May 2025).
- Blair, E.; Blair, J.; Czaja, R. Designing Surveys: A Guide to Decisions and Procedures; SAGE Publications: Thousand Oaks, CA, USA, 2005. [Google Scholar]
- Wentzel, L.; Fapohunda, J.; Haldenwang, R. Challenges in implementing corporate social responsibility: A study of SMEs in South Africa’s construction industry. Acta Structilia 2024, 31, 159–193. [Google Scholar] [CrossRef]
- Nulty, D.D. The adequacy of response rates to online and paper surveys: What can be done? Assess. Eval. High. Educ. 2008, 33, 301–314. [Google Scholar] [CrossRef]
- Saldivar, M.G. A Primer on Survey Response. Ph.D. Thesis, Florida State University, Learning Systems Institute, Tallahassee, FL, USA, 2012. [Google Scholar]
- Morton, S.M.B.; Bandara, D.K.; Robinson, E.M.; Carr, P.E.A. In the 21st Century, what is an acceptable response rate? Aust. N. Z. J. Public Health 2012, 36, 106–108. [Google Scholar] [CrossRef]
- Ajayi, A.A.; Babalola, O.; Morakinyo, A.; Anjonrin-Ohu, A. Factors Affecting Occurrence of Claims in Building Projects in Lagos State, Nigeria. J. Appl. Sci. Environ. Manag. 2021, 25, 1471–1476. [Google Scholar] [CrossRef]
- Creswell, J.W. Research Design: Qualitative, Quantitative, and Mixed Methods Approaches; Sage Publications, Inc: Los Angeles, CA, USA, 2009. [Google Scholar]
- Blaxter, L.; Hughes, C.; Tight, M. How to Research, 4th ed.; Open University Press: New York, NY, USA, 2010. [Google Scholar]
- Mason, M. Sample size and saturation in PhD studies using qualitative interviews. Forum Qual. Sozialforschung/Forum Qual. Soc. Res. 2010, 11, 1428. [Google Scholar] [CrossRef]
- Morse, J.M. Determining Sample Size. Qual. Health Res. 2000, 10, 3–5. [Google Scholar] [CrossRef]
- Hsieh, H.F.; Shannon, S.E. Three approaches to qualitative content analysis. Qual. Health Res. 2005, 15, 1277–1288. [Google Scholar] [CrossRef] [PubMed]
- Civelek, M.E. Essentials of Structural Equation Modeling; University of Nebraska: Lincoln, NE, USA, 2018. [Google Scholar] [CrossRef]
- Hair, J.F.; Hult, G.T.M.; Ringle, C.M.; Sarstedt, M. A Primer on Partial Least Squares Structural Equation Modeling, 3rd ed.; Fargotstein, L., Offley, K., Eds.; Sage Publications, Inc.: Los Angeles, CA, USA, 2022. Available online: https://lccn.loc.gov/2021004786 (accessed on 24 May 2025).
- Türegün, M. Partial Least Squares-Structural Equation Modeling (PLS-SEM) Analysis of Team Success Using R. Int. J. Sport Exerc. Train. Sci. 2019, 5, 201–213. [Google Scholar] [CrossRef]
- Putra, W.B.T.S. Problems, common beliefs and procedures on the use of partial least squares structural equation modeling in business research. South Asian J. Soc. Stud. Econ. 2022, 14, 1–20. [Google Scholar] [CrossRef]
- Sarstedt, M.; Hair, J.F.; Pick, M.; Liengaard, B.D.; Radomir, L.; Ringle, C.M. Progress in partial least squares structural equation modeling use in marketing research in the last decade. Psychol. Mark. 2022, 39, 1035–1064. [Google Scholar] [CrossRef]
- Hair, J.F., Jr.; Hult, G.T.M.; Ringle, C.M.; Sarstedt, M.; Danks, N.P.; Ray, S. Partial Least Squares Structural Equation Modeling (PLS-SEM) Using R: A Workbook; Springer Nature: Cham, Switzerland, 2021; p. 197. Available online: http://www.springer.com/series/16374 (accessed on 24 May 2025).
- Elbanna, S.; Child, J.; Dayan, M. A model of antecedents and consequences of intuition in strategic decision-making: Evidence from Egypt. Long Range Plan. 2013, 46, 149–176. [Google Scholar] [CrossRef]
- Wentzel, L.; Fapohunda, J.A.; Haldenwang, R. A Corporate Social Responsibility (CSR) Model to Achieve Sustainable Business Performance (SBP) of SMEs in the South African Construction Industry. Sustainability 2023, 15, 10007. [Google Scholar] [CrossRef]
- Chin, W.; Cheah, J.H.; Liu, Y.; Ting, H.; Lim, X.J.; Cham, T.H. Demystifying the role of causal-predictive modeling using partial least squares structural equation modeling in information systems research. Ind. Manag. Data Syst. 2020, 120, 2161–2209. [Google Scholar] [CrossRef]
- Henseler, J. Partial least squares path modeling: Quo vadis? Qual. Quant. 2018, 52, 1–8. [Google Scholar] [CrossRef]
- Henseler, J.; Ringle, C.M.; Sarstedt, M. Testing measurement invariance of composites using partial least squares. Int. Mark. Rev. 2016, 33, 405–431. [Google Scholar] [CrossRef]
- MacKinnon, J.G. Bootstrap hypothesis testing. In Handbook of Computational Econometrics; John Wiley & Sons: Hoboken, NJ, USA, 2009; pp. 183–213. Available online: https://onlinelibrary.wiley.com/doi/book/10.1002/9780470748916#page=194 (accessed on 24 May 2025).
- Hair, J.F.; Risher, J.J.; Sarstedt, M.; Ringle, C.M. When to use and how to report the results of PLS-SEM. Eur. Bus. Rev. 2019, 31, 2–24. [Google Scholar] [CrossRef]
- Tenenhaus, M.; Vinzi, V.E.; Chatelin, Y.M.; Lauro, C. PLS path modeling. Comput. Stat. Data Anal. 2005, 48, 159–205. [Google Scholar] [CrossRef]
- Wetzels, M.; Odekerken-Schröder, G.; Van Oppen, C. Using PLS path modeling for assessing hierarchical construct models: Guidelines and empirical illustration. MIS Q. 2009, 33, 177–195. [Google Scholar] [CrossRef]
- Osborne, J.W. What is rotating in exploratory factor analysis? Pract. Assess. Res. Eval. 2015, 20, 2. [Google Scholar] [CrossRef]
- Medayese, S.; Magidimisha-Chipungu, H.H.; Chipungu, L. Evolving Hangwuran City Development Model Through Partial Least Square Approach in North-Central Nigeria. CSID J. Infrastruct. Dev. 2024, 7, 9. [Google Scholar] [CrossRef]
- Tran, Q.; Huang, D. Using PLS-SEM to analyze challenges hindering success of green building projects in Vietnam. J. Econ. Dev. 2022, 24, 47–64. [Google Scholar] [CrossRef]
- Hair, J.; Alamer, A. Partial Least Squares Structural Equation Modeling (PLS-SEM) in second language and education research: Guidelines using an applied example. Res. Methods Appl. Linguist. 2022, 1, 100027. [Google Scholar] [CrossRef]
- Fornell, C.; Larcker, D.F. Evaluating structural equation models with unobservable variables and measurement error. J. Mark. Res. 1981, 18, 39–50. [Google Scholar] [CrossRef]
- Hair, J.F.; Ringle, C.M.; Sarstedt, M. PLS-SEM: Indeed a silver bullet. J. Mark. Theory Pract. 2011, 19, 139–152. [Google Scholar] [CrossRef]
- Hair, J.; Hopkins, L.; Kuppelwieser, V.; Sarstedt, M. Partial least squares structural equation modeling (PLS-SEM) An emerging tool in business research. Eur. Bus. Rev. 2014, 26, 106–121. [Google Scholar] [CrossRef]
- Nasution, M.I.; Fahmi, M.; Prayogi, M.A. The quality of small and medium enterprises performance using the structural equation model-part least square (SEM-PLS). J. Phys. Conf. Ser. 2020, 1477, 052052. [Google Scholar] [CrossRef]
- Henseler, J.; Sarstedt, M. Goodness-of-fit indices for partial least squares path modeling. Comput. Stat. 2013, 28, 565–580. [Google Scholar] [CrossRef]
- Nazir, M.F.; Qureshi, S.F. Applying structural equation modelling to understand the implementation of social distancing in the professional lives of healthcare workers. Int. J. Environ. Res. Public Health 2023, 20, 4630. [Google Scholar] [CrossRef] [PubMed]
- Kassem, M.A. Risk management assessment in oil and gas construction projects using structural equation modeling (PLS-SEM). Gases 2022, 2, 33–60. [Google Scholar] [CrossRef]
- Cohen, J. Statistical Power Analysis for the Behavioral Sciences, 2nd ed.; Lawrence Erlbaum Associates: Mahwah, NJ, USA, 1988. [Google Scholar] [CrossRef]
- Chin, W.W. The Partial Least Squares Approach to Structural Equation Modeling. In Modern Methods for Business Research; Lawrence Erlbaum Associates: Mahwah, NJ, USA, 1998. [Google Scholar]
- Bido, D.S.; da Silva, D. Importance of Hair’s Books in Brazilian Business Research. In The Great Facilitator: Reflections on the Contributions of Joseph F. Hair, Jr. to Marketing and Business Research; Springer: Cham, Switzerland, 2019; pp. 167–173. [Google Scholar] [CrossRef]
- Arditi, D.; Pulket, T. Predicting the outcome of construction litigation using boosted decision trees. J. Comput. Civ. Eng. 2005, 19, 387–393. [Google Scholar] [CrossRef]
- Zaneldin, E.K. Construction claims in United Arab Emirates: Types, causes, and frequency. Int. J. Proj. Manag. 2006, 24, 453–459. [Google Scholar] [CrossRef]
- Perera, B.A.K.S.; Indika, D.; Raufdeen, R. Risk management in road construction: The case of Sri Lanka. Int. J. Strateg. Prop. Manag. 2009, 13, 87–102. [Google Scholar] [CrossRef]
- Lahdenperä, P. Making sense of the multi-party contractual arrangements of project partnering, project alliancing and integrated project delivery. Constr. Manag. Econ. 2012, 30, 57–79. [Google Scholar] [CrossRef]
- Bracci, E.; Tallaki, M.; Gobbo, G.; Papi, L. R Risk management in the public sector: A structured literature review. Int. J. Public Sect. Manag. 2021, 34, 205–223. [Google Scholar] [CrossRef]
- Pham, H.T.; Pham, T.; Truong Quang, H.; Dang, C.N. Supply chain risk management research in construction: A systematic review. Int. J. Constr. Manag. 2023, 23, 1945–1955. [Google Scholar] [CrossRef]
- Hair, J.F.; Ringle, C.M.; Sarstedt, M. Partial least squares structural equation modeling: Rigorous applications, better results and higher acceptance. Long Range Plan. 2013, 46, 1–12. [Google Scholar] [CrossRef]
- Robins, J. Partial-least squares. Long Range Plan. 2012, 45, 309–311. [Google Scholar] [CrossRef]




| Province | Distributed | Received | Percentage (%) | 
|---|---|---|---|
| Western Cape | 90 | 60 | 66.7 | 
| Gauteng | 76 | 32 | 42.1 | 
| Northern Cape | 30 | 12 | 40.0 | 
| Northwest | 40 | 7 | 17.5 | 
| KwaZulu-Natal | 60 | 21 | 35.0 | 
| Eastern Cape | 10 | 8 | 80.0 | 
| Mpumalanga | 30 | 14 | 46.7 | 
| Limpopo | 18 | 10 | 55.6 | 
| Free State | 30 | 2 | 6.7 | 
| Total | 384 | 166 | 43.2 | 
| Factors | Variables | Frequency (n = 166) | % | 
|---|---|---|---|
| Position in organisation | Project Directors | 13 | 7.8 | 
| Project Managers | 71 | 42.8 | |
| Supervisors | 49 | 29.5 | |
| Consultants | 9 | 5.4 | |
| Contractors | 24 | 14.5 | |
| Years of work | 0–5 years | 12 | 7.2 | 
| 6–10 years | 40 | 24.1 | |
| 11–15 years | 35 | 21.1 | |
| 16–20 years | 40 | 24.1 | |
| Above 20 years | 39 | 23.5 | |
| Projects executed | Building | 47 | 28.3 | 
| Roads and Bridges | 58 | 34.9 | |
| Rail Lines and Infrastructure | 27 | 16.3 | |
| Water Engineering and Sewage Disposal Lines | 34 | 20.5 | |
| Organisation size (CIDB Grade) | Grade 3 | 17 | 10.2 | 
| Grade 4 | 35 | 21 | |
| Grade 5 | 36 | 21.7 | |
| Grade 6 | 38 | 22.9 | |
| Grade 7 | 13 | 7.8 | |
| Grade 8 | 12 | 7.2 | |
| Grade 9 | 15 | 9 | |
| Client types | Public Sector | 56 | 33.7 | 
| Private Sector | 110 | 66.3 | |
| Operational areas | Eastern Cape | 4 | 2.4 | 
| Free State | 7 | 4.2 | |
| Gauteng | 60 | 36.1 | |
| KwaZulu-Natal | 18 | 10.8 | |
| Limpopo | 7 | 4.2 | |
| Mpumalanga | 1 | 0.6 | |
| Northern Cape | 3 | 1.8 | |
| Northwest Cape | 2 | 1.2 | |
| Western Cape | 64 | 38.6 | 
| Latent Variables | AVE | CR | R Square | CA | FCC | IRO | SMR 3 | 
|---|---|---|---|---|---|---|---|
| Factors causing contractual claims risk in civil infrastructure project delivery (FCC) | 0.384 | 0.889 | 0.876 | 1 | |||
| Impacts of risks occurrence in civil infrastructure projects (IRO) | 0.507 | 0.917 | 0.206 | 0.903 | 0.454 | 1 | |
| Essential strategies to mitigate risk in civil infrastructure projects (SMR) | 0.538 | 0.861 | 0.411 | 0.857 | 0.459 | 0.607 | 1 | 
| Goodness-of-Fit (GoF) Value | Goodness-of-Fit (GoF) Index | 
|---|---|
| GoF greater than 0.36 | Good fit | 
| GoF between 0.25 to 0.36 | Medium fit | 
| GoF between 0.1 to 0.25 | Poor fit | 
| GoF less than 0.1 | No fit | 
| Path Label | Path Relationship | t-Statistic | Corresponding Hypothesised Path | Observation on Hypothesis | 
|---|---|---|---|---|
| Pxy | FCC (factors causing contractual claims risk in civil infrastructure project delivery) → IRO (impacts of risks occurrence in civil infrastructure projects) | Significant | Hypothesis 1 (H1): A significant affiliation exists between factors causing contractual claims risk in civil infrastructure project delivery and impacts of risk occurrence in civil infrastructure projects | Supported | 
| Pyz | IRO (impacts of risks occurrence in civil infrastructure projects) → SMR (essential strategies to mitigate risk in civil infrastructure projects) | Significant | Hypothesis 2 (H2): A significant association exists between essential strategies to mitigate risk in civil infrastructure projects and impacts of risk occurrence in civil infrastructure projects | Supported | 
| Pxz | FCC (factors causing contractual claims risk in civil infrastructure project delivery) → SMR (essential strategies to mitigate risk in civil infrastructure projects) | Significant | Hypothesis 3 (H3): There is a significant relationship between essential strategies to mitigate risk in civil infrastructure projects and factors causing contractual claims risk in civil infrastructure project delivery | Supported | 
| Disclaimer/Publisher’s Note: The statements, opinions and data contained in all publications are solely those of the individual author(s) and contributor(s) and not of MDPI and/or the editor(s). MDPI and/or the editor(s) disclaim responsibility for any injury to people or property resulting from any ideas, methods, instructions or products referred to in the content. | 
© 2025 by the authors. Licensee MDPI, Basel, Switzerland. This article is an open access article distributed under the terms and conditions of the Creative Commons Attribution (CC BY) license (https://creativecommons.org/licenses/by/4.0/).
Share and Cite
Saad, A.; Wentzel, L.; Fapohunda, J.A.; Haldenwang, R. Risk Mitigation Model for Addressing Contractual Claims Risk in Civil Infrastructure Projects in South Africa. Buildings 2025, 15, 2029. https://doi.org/10.3390/buildings15122029
Saad A, Wentzel L, Fapohunda JA, Haldenwang R. Risk Mitigation Model for Addressing Contractual Claims Risk in Civil Infrastructure Projects in South Africa. Buildings. 2025; 15(12):2029. https://doi.org/10.3390/buildings15122029
Chicago/Turabian StyleSaad, Awad, Lance Wentzel, Julius Ayodeji Fapohunda, and Rainer Haldenwang. 2025. "Risk Mitigation Model for Addressing Contractual Claims Risk in Civil Infrastructure Projects in South Africa" Buildings 15, no. 12: 2029. https://doi.org/10.3390/buildings15122029
APA StyleSaad, A., Wentzel, L., Fapohunda, J. A., & Haldenwang, R. (2025). Risk Mitigation Model for Addressing Contractual Claims Risk in Civil Infrastructure Projects in South Africa. Buildings, 15(12), 2029. https://doi.org/10.3390/buildings15122029
 
        



 
       