Simulation of Fire Emergency Evacuation in a Primary School Based on Pathfinder Software
Abstract
1. Introduction
2. Materials and Methods
2.1. Characteristics of the Study
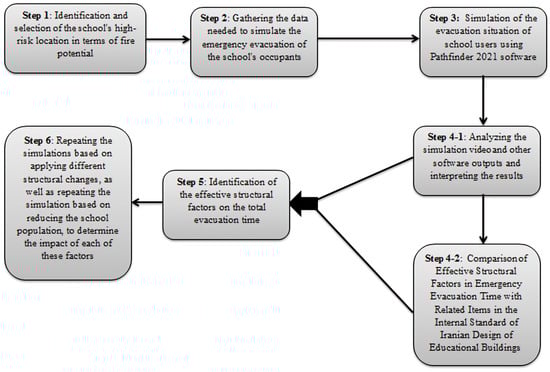
2.2. General Framework of the Study
2.3. Building Description and Observations
Introduction to the Selected Schools
2.4. Personnel Parameters
2.5. Details and Procedures for Evacuation
2.5.1. Scenario Types
- Scenario 1: “Go to Any Exit!” (Default Scenario, Current Fire Emergency Evacuation Plan)
- Scenario 2: “Familiar Routes” (Main Entries of the School)
- Scenario 3: “Follow the Teacher!” (Children’s Preference)
2.5.2. Description of Scenario
2.6. Introduction of the Pathfinder and Details of the Evacuation Simulation in the School Building
- Geometry Creation: The geometry of the selected school, including rooms, doors, stairs, and corridors, was created and prepared for simulation. These data were imported from Autodesk Revit 2018 software.
- Room Arrangements: Arrangements were organized within the rooms.
- Access Configuration: Connections between corridors and stairs were established, and doors were added.
- Passenger Addition: Occupants were added to the simulation.
- Behavioral Modeling: A three-dimensional model of behavioral aspects for the residents was defined.
- Simulation Implementation: The simulation was executed.
- Post-Processing: Quantitative data visualization and analysis were performed.
2.7. Identifying Geometrical Factors Affecting the Emergency Evacuation Time of School Occupants
- ○
- Simulation Analysis: The results of the emergency evacuation simulation for the school’s occupants were analyzed and interpreted using the features in Pathfinder software. This allowed for the observation of evacuation density on each floor, the volume of traffic behind the doors—particularly the school exit door—and the flow of traffic along the exit routes.
- ○
- Comparison of Effective Geometric Factors in Emergency Escape: This method involves evaluating factors such as door width and hallway width against relevant internal standards, utilizing two specific regulations [26,27]. The items identified as inconsistent with these standards and deemed influential are listed in Table 4.
- ○
- The direction in which the doors open in classrooms and staff rooms
- ○
- The width of the school exit door
- ○
- The width of the exit corridors on each floor
- ○
- The area of the classrooms
2.8. Simulation Based on Reducing the Number of School Students
3. Results
3.1. Results of the ASET Calculation
3.2. Results of Emergency Evacuation Simulation
3.3. Results of the Impact of Geometrical Changes on the Emergency Evacuation Process
3.3.1. Results of Changing the Opening Direction of the Doors of All Classrooms Towards the Exit
3.3.2. Results of Changing the Width of the Entrance and Exit Door on the Ground Floor
3.3.3. Results of the Increase in the Width of the Exit Corridors on the Ground and First Floors
3.3.4. Results of Increasing the Area of Classrooms to 45 m2
3.4. Simulation Results Based on Reducing the Number of School Occupants
4. Discussion
- The opening direction of classroom and staff room doors.
- The width of the entrance and exit doors on the ground floor.
- The width of exit corridors on each floor.
- The area of classrooms.
- The overall population density.
Limitations and Recommendations
5. Conclusions
Author Contributions
Funding
Institutional Review Board Statement
Data Availability Statement
Conflicts of Interest
References
- Rezabeigi, D.E.; Nekoei-Moghadam, M.; Daneshi, S.; Khanjani, N.; Kiarsi, M. Review of school fires in Iran: The causes, consequences and lessons learned. Ann. Burn. Fire Disasters 2020, 33, 53–61. [Google Scholar]
- Kazemzadeh, J.; Vaghardoost, R.; Dahmardehei, M.; Rabiepoor, S.; Farzan, R.; Kheiri, A.A.; Khosravy, R. Retrospective Epidemiological Study of Burn Injuries in 1717 Pediatric Patients: 10 Years Analysis of Hospital Data in Iran. Iran. J. Public Health 2018, 47, 584–590. [Google Scholar] [PubMed]
- Ostad Taghizadeh, A.; Mowafi, H.; Ardalan, A. School fire in Iran: Simple actions save lives. Ann. Burn. Fire Disasters 2013, 26, 44–47. [Google Scholar]
- Neto, J.; Morais, A.J.; Gonçalves, R.; Coelho, A.L. Guiding Evacuees to Improve Fire Building Evacuation Efficiency: Hazard and Congestion Models to Support Decision Making by a Context-Aware Recommender System. Buildings 2023, 13, 3038. [Google Scholar] [CrossRef]
- Dimic, V.; Jevtic, R. Application of Simulation Models for Predicting Population Evacuation in Traffic. In Proceedings of the 96th International Scientific Conference on Economic and Social Development, “Era of Global Crises”, Belgrade, Serbia, 18–19 May 2023. [Google Scholar]
- Sudte, J.; Patvichaichod, S. Evacuation time analysis of high-rise building by Using Pathfinder case study: Residential Occupancy. IOP Conf. Ser. Mater. Sci. Eng. 2020, 715, 012007. [Google Scholar] [CrossRef]
- Lorusso, P.; De Iuliis, M.; Marasco, S.; Domaneschi, M.; Cimellaro, G.P.; Villa, V. Fire emergency evacuation from a school building using an evolutionary virtual reality platform. Buildings 2022, 12, 223. [Google Scholar] [CrossRef]
- Gao, S.; Chang, C.; Liu, Q.; Zhang, M.; Yu, F. Study on the optimization for emergency evacuation scheme under fire in university building complex. Heliyon 2023, 9, e14277. [Google Scholar] [CrossRef] [PubMed]
- Li, S.; Ma, H.; Zhang, Y.; Wang, S.; Guo, R.; He, W.; Xu, J.; Xie, Z. Emergency evacuation risk assessment method for educational buildings based on improved extreme learning machine. Reliab. Eng. Syst. Saf. 2023, 238, 109454. [Google Scholar] [CrossRef]
- Zang, Y.; Mei, Q.; Liu, S. Evacuation simulation of a high-rise teaching building considering the influence of obstacles. Simul. Model. Pract. Theory 2021, 112, 102354. [Google Scholar] [CrossRef]
- Kong, S.; Guo, W.; Wang, W. Research on Evacuation Simulation of University Teaching Building Based on Pathfinder. In Proceedings of the 3rd International Conference on Big Data Economy and Information Management, BDEIM 2022, Zhengzhou, China, 2–3 December 2022. [Google Scholar] [CrossRef]
- Xiao, M.; Zhou, X.; Han, Y.; Bai, G.; Wang, J.; Li, X.; Sunya, S. Simulation and optimization of fire safety emergency evacuation in university library. AIP Adv. 2021, 11, 065323. [Google Scholar] [CrossRef]
- Rostami, R.; Alaghmandan, M. Performance-based design in emergency evacuation: From maneuver to simulation in school design. J. Build. Eng. 2021, 33, 101598. [Google Scholar] [CrossRef]
- Yao, Y.; Lu, W. Research on kindergarten children evacuation: Analysis of characteristics of the movement behaviours on stairway. Int. J. Disaster Risk Reduct. 2020, 50, 101718. [Google Scholar] [CrossRef]
- Selim, A.M.; Salama, E.A.; Gaber, H.M. Optimizing safe evacuation using pathfinder: Emergency strategies in high-rise and super high-rise complex buildings in the new administrative capital. HBRC J. 2024, 20, 385–413. [Google Scholar] [CrossRef]
- Thornton, C.; O’Konski, R.; Swenson, B.; Hardeman, D. Pathfinder: An AgentBased Egress Simulator. In Pedestrian and Evacuation Dynamics; Peacock, R., Kuligowski, E., Averill, J., Eds.; Springer: Boston, MA, USA, 2011; pp. 889–892. [Google Scholar] [CrossRef]
- Thunderhead Engineering. Pathfinder (Agent Based Evacuation Simulator); Thunderhead Engineering: Manhattan, KS, USA, 2022. [Google Scholar]
- Shen, Z.; Zhu, H.; Gao, X. Study on Building Fire and Evacuation Based on Numerical Simulation. In Proceedings of the International Conference on Computational & Experimental Engineering and Sciences, ICCES 2023, Shenzhen, China, 26–29 May 2023; Springer: Cham, Switzerland, 2023; Volume 143, pp. 429–437. [Google Scholar] [CrossRef]
- Hostetter, H. Evacuation of Students with Intellectual Disability in Building Fires: A Three-Part Methodology. Ph.D. Thesis, Clemson University, Clemson, SC, USA, 2024. [Google Scholar]
- Sujatmiko, W.; Rahmawati, Y.; Gumilar, R.P. Performance-Based Fire Safety in an Existing Residential Multi-Story Building in Surakarta. J. Archit. Res. Des. Stud. 2020, 4, 77–85. [Google Scholar] [CrossRef]
- Jang, H.Y.; Hwang, C.H. Evaluation of Available Safety Egress Time (ASET) in Performance-Based Design (PBD) Using CFAST. Fire 2024, 7, 108. [Google Scholar] [CrossRef]
- McGuire, J.; Tamura, G.T. Simple analysis of smoke-flow problems in high buildings. Fire Technol. 1975, 11, 15–22. [Google Scholar] [CrossRef]
- Dervishi, D. Simulation on Building Evacuation A Case of an Elementary School in Tirana. In Proceedings of the 2nd International Symposium Knowledge for Resilient Society K-Force, Tirana, Albania, 9 September 2019. [Google Scholar]
- Hurley, M.J.; Gottuk, D.; Hall, J.R.; Harada, K.; Kuligowski, E.; Puchovsky, M.; Torero, J.; Watts, J.M.; Wieczorek, C. (Eds.) SFPE Handbook of Fire Protection Engineering, 5th ed.; Springer: New York, NY, USA, 2016; pp. 2070–2114. [Google Scholar] [CrossRef]
- Yakhou, N.; Thompson, P.; Siddiqui, A.; Abualdenien, J.; Ronchi, E. The integration of building information modelling and fire evacuation models. J. Build. Eng. 2023, 63, 105557. [Google Scholar] [CrossRef]
- Ministry of Roads and Urban Development. The Third Topic of National Building Regulations—Fire Protection of Buildings: Changes and Future Prospects; Ministry of Roads and Urban Development: Tehran, Iran, 2013. [Google Scholar]
- Organization for Development, Renovation and Equipping of Schools (DRES) of I. R. Iran. Design Criteria for Educational Buildings (Similar Architectural Planning of Elementary and Secondary Schools); Organization for Development, Renovation and Equipping of Schools (DRES) of I.R. Iran: Tehran, Iran, 2016. [Google Scholar]
- Cuesta, A.; Gwynne, S.M.V. The collection and compilation of school evacuation data for model use. Saf. Sci. 2016, 84, 24–36. [Google Scholar] [CrossRef]
- Larusdottir, A.R.; Dederichs, A.S. A step towards including children’s evacuation parameters and behavior in fire safe building design. Fire Saf. J. 2011, 10, 23. [Google Scholar] [CrossRef]
- Kholshchevnikov, V.; Samoshin, D.; Parfyonenko, A.; Belosokhov, I. Study of children evacuation from pre-school education institutions. Fire Mater. 2012, 36, 349–366. [Google Scholar] [CrossRef]
- Gwynne, S.M.V.; Kuligowski, E.D.; Kratchman, J.; Milke, J.A. Questioning the linear relationship between doorway width and achievable flow rate. Fire Saf. J. 2009, 44, 80–87. [Google Scholar] [CrossRef]
- Kholshevnikov, V.; Samoshin, D.; Parfenenko, A. Pre-school and school children building evacuation. In Proceedings of the Fourth International Symposium on Human Behaviour in Fire, Cambridge, UK, 13–15 July 2009. [Google Scholar]
- Daamen, W.; Hoogendoorn, S. Capacity of doors during evacuation conditions. Procedia Eng. 2010, 3, 53–66. [Google Scholar] [CrossRef]
- Hamilton, G.N.; Lennon, P.F.; O’Raw, J. Toward fire safe schools: Analysis of modelling speed and specific flow of children during evacuation drills. Fire Technol. 2020, 56, 605–638. [Google Scholar] [CrossRef]
- Rushiti, A.; Cvetkovska, M. Fire Risk Assessment and Evacuation Time of School Building. In Proceedings of the 8th International Scientific Conference, Safety Engineering, Skopje, North Macedonia, 21–23 September 2023. [Google Scholar]
- Li, W.; Li, Y.; Yu, P.; Gong, J.; Shen, S.; Huang, L.; Liang, J. Modeling, simulation and analysis of the evacuation process on stairs in a multi-floor classroom building of a primary school. Phys. A 2017, 469, 157–172. [Google Scholar] [CrossRef]
- Yao, Y.; Lu, W. Children’s evacuation behavioural data of drills and simulation of the horizontal plane in kindergarten. Saf. Sci. 2021, 133, 105037. [Google Scholar] [CrossRef]
- Zhou, M.; Zhou, B.; Zhang, Z.; Zhou, Z.; Liu, J.; Li, B.; Wang, D.; Wu, T. Fire egress system optimization of high-rise teaching building based on simulation and machine learning. Fire 2023, 6, 190. [Google Scholar] [CrossRef]
























| Ground Floor | ||
|---|---|---|
| Room | Area of the rooms (m2) | Number of occupants |
| Management office 1 | 38.4 | 4 |
| Management office 2 | 62.88 | 4 |
| Health room | 12 | 1 |
| Pantry | 6.5 | 2 |
| Staff room | 30.72 | 3 |
| Education room | 19.44 | 1 |
| Class 1-1 | 33.6 | 31 |
| Class 1-2 | 33.6 | 30 |
| Class 1-3 | 33.6 | 31 |
| Class 1-4 | 33.6 | 32 |
| Class 1-5 | 33.6 | 28 |
| Class 2-2 | 33.6 | 31 |
| Class 2-3 | 33.6 | 31 |
| Class 3-5 | 33.6 | 33 |
| First Floor | ||
| Room | Area of the rooms (m2) | Number of occupants |
| Laboratory | 33.6 | 0 |
| Prayer room | 67.2 | 0 |
| Office room | 19.44 | 1 |
| Counseling room | 18.87 | 1 |
| Class 2-1 | 33.6 | 36 |
| Class 2-4 | 33.6 | 34 |
| Class 2-5 | 33.6 | 29 |
| Class 2-6 | 33.6 | 33 |
| Class 3-1 | 33.6 | 29 |
| Class 3-2 | 33.6 | 33 |
| Class 3-3 | 33.6 | 32 |
| Class 3-4 | 33.6 | 32 |
| Occupants | Total Number | Average Number per Class | Gender | Age (Year) | Height (cm) | Shoulder Width (cm) | Body Width (cm) | Health Status | Maneuver Experience |
|---|---|---|---|---|---|---|---|---|---|
| First Grade | 147 | 29.4 | Male | 7 | 118.93 | 29.66 | 31.00 | Health | Not |
| Second Grade | 188 | 31.33 | Male | 8 | 127.04 | 29.92 | 31.94 | Health | Not |
| Third Grade | 154 | 30.8 | Male | 9 | 132.95 | 30.52 | 33.25 | Health | Not |
| Staff | 27 | - | Female | 41 | 171.15 | 39.87 | 37.09 | Health | Not |
| Staff | 6 | - | Male | 39 | 181.19 | 42.12 | 39.18 | Health | Not |
| Evacuation Scenario | Occupants | Environment Condition | Time Delay to Start an Evacuation | The Optimal Time Concerning the Daily Routines | A Commonly Used Free Travel Speed in the Horizontal Plane |
|---|---|---|---|---|---|
| Fire started in the pantry on the ground floor | 262 | It is separated from other classes | For Schools = 240 s (Tables 3–13.1, p. 3.351, SFPE Handbook of Fire Protection Engineering) [24] | all children are supposed to be in class with their teacher (522 occupants in total) | children (1–1.1 m/s) staff (1.1–1.2 m/s) [3] |
| Parameter | The Measured Value of the Parameter/the Result of Parameter Evaluation (Qualitative) | Description of the Relevant Regulation About the Mentioned Parameter | The Result of the Comparison | Standard Reference (Chapter and Section of the Regulations) |
|---|---|---|---|---|
| Classroom area per pupil | Max = 1.2 m2/pers Min = 0.93 m2/pers For 16 classrooms in the school studied | The classroom area per pupil in urban primary schools is 1.75 m2 and the permitted capacity is 30 pupils. | Less than 1.75 m2 for all classes | The second chapter of the regulation of design criteria for educational buildings |
| Area of classes | 33.6 m2 | The area of classrooms in urban schools should be between 35 and 54 m2. | Less than 35 m2 for all classes | The second chapter of the regulation of design criteria for educational buildings |
| Opening direction of the doors of classrooms and staff rooms | indoor | Doors of all rooms should open outwards and in the direction of escape. | Inward/non-compliant with the standards | The fourth chapter of Iran’s national building regulations and the fourth chapter of regulation of design criteria for educational buildings |
| Name of the Floors | Number of Existing Stairs | Change in the Number of Existing Stairs in Simulation | Width of the Main Corridor (m2) | Change in the width of the Main Corridor in Simulation (m2) | Existing Area of the Classroom (m2) | Change in the Area of the Classroom in Simulation (m2) | Width of the Entrance/Exit Door of the Floor (m2) | Change in the Width of the Entrance/ Exit Door of the Floor in Simulation (m2) | Opening Direction of the Doors of Classrooms and Staff Rooms | Opening Direction of the Doors of Classrooms and Staff Rooms in Simulation |
|---|---|---|---|---|---|---|---|---|---|---|
| Ground floor | 1 | unchanged | 3.6 | 4.6 | 33.6 | 45 | 1.8 | 3.6 | Inward | Outward |
| First floor | 2 | unchanged | 3.6 | 4.6 | 33.6 | 45 | - | unchanged | Inward | outward |
| Import of All Changes in Simulation | Changing the Width of the Main Corridors in Simulation (m2) | Changing the Opening Direction of the Doors of All School Classrooms Towards Outdoors | Changing the Width of the Main Entrance/Exit Door of the Ground Floor to 3.6 m2 | Changing the Area of the Classroom to 45 m2 | Changing the Geometrical Building of the School in Simulation |
|---|---|---|---|---|---|
| 21.2 | Not noticeable | 3 | 4.2 | 17.5 | Reduced duration of emergency evacuation, seconds |
| 364.8 | 386 | 383 | 381.8 | 368.5 | Total time of evacuation, seconds (in this change) |
Disclaimer/Publisher’s Note: The statements, opinions and data contained in all publications are solely those of the individual author(s) and contributor(s) and not of MDPI and/or the editor(s). MDPI and/or the editor(s) disclaim responsibility for any injury to people or property resulting from any ideas, methods, instructions or products referred to in the content. |
© 2024 by the authors. Licensee MDPI, Basel, Switzerland. This article is an open access article distributed under the terms and conditions of the Creative Commons Attribution (CC BY) license (https://creativecommons.org/licenses/by/4.0/).
Share and Cite
Safari, M.; Afkhami, R.; Amerzadeh, M.; Zaroushani, V. Simulation of Fire Emergency Evacuation in a Primary School Based on Pathfinder Software. Buildings 2025, 15, 90. https://doi.org/10.3390/buildings15010090
Safari M, Afkhami R, Amerzadeh M, Zaroushani V. Simulation of Fire Emergency Evacuation in a Primary School Based on Pathfinder Software. Buildings. 2025; 15(1):90. https://doi.org/10.3390/buildings15010090
Chicago/Turabian StyleSafari, Mahdi, Reza Afkhami, Mohammad Amerzadeh, and Vida Zaroushani. 2025. "Simulation of Fire Emergency Evacuation in a Primary School Based on Pathfinder Software" Buildings 15, no. 1: 90. https://doi.org/10.3390/buildings15010090
APA StyleSafari, M., Afkhami, R., Amerzadeh, M., & Zaroushani, V. (2025). Simulation of Fire Emergency Evacuation in a Primary School Based on Pathfinder Software. Buildings, 15(1), 90. https://doi.org/10.3390/buildings15010090

