Exploring the Sustainability-Oriented Strategies of Small- and Medium-Sized Construction Enterprises in China’s Construction Industry under Financing Guarantee Constraints: A Multi-Agent Computational Model Approach
Abstract
1. Introduction
2. Literature Review
3. Mechanistic Analysis of Guiding SMCE SSs in the Construction Industry under Financing Guarantee Constraints
3.1. Research Method
3.2. Research Mechanism
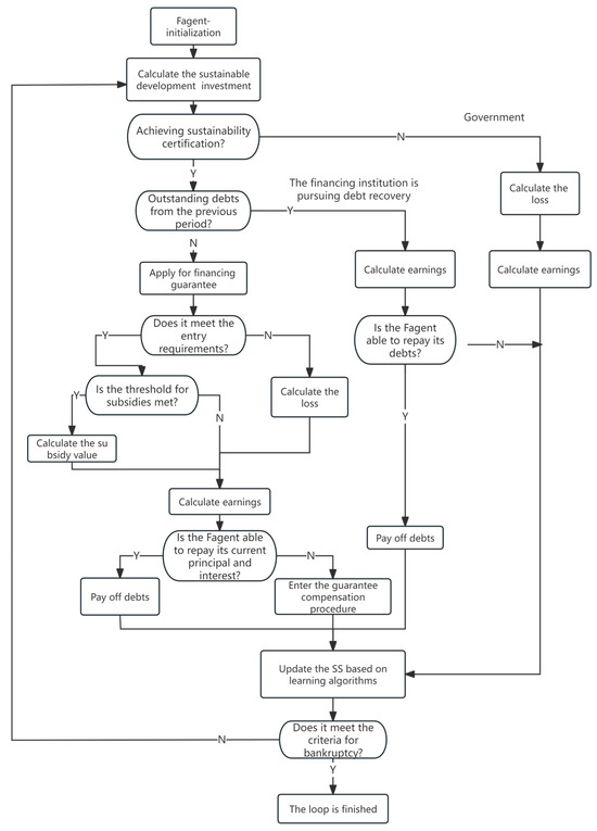
4. Model Construction
4.1. Model Assumptions
4.2. Description of Parties
4.2.1. SMCEs in the Construction Industry: Fagent
- Production and operation activities
- 2.
- Sustainability-oriented production activities
- 3.
- Financing activities
- 4.
- Expected earnings
- 5.
- Learning mechanism
- Whether the sustainable production investment for this period has increased compared to the last period;
- Whether the earnings for this period have increased compared to the last period.
- 6.
- “Death” and “rebirth” of SMCEs in the construction industry
4.2.2. Government Entity: Gagent
- (1)
- Supervision of sustainability levels
- (2)
- Subsidies for the financing guarantee system
4.2.3. Bank Entity: Bagent
4.2.4. Guarantee Institution Entity: Iagent
5. Simulated Experiments
5.1. Experimental Parameter Design
5.2. Simulated Experiments and Result Analysis
5.2.1. Experiments on the Evolutionary Impacts of Different Guidance Strategies on the SSs of SMCEs in the Construction Industry
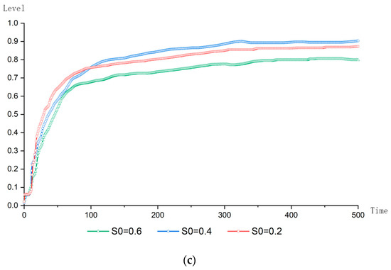
5.2.2. Experiments on the Evolutionary Impacts of Parameter Changes in Different Guidance Strategies on the SSs of SMCEs in the Construction Industry
6. Conclusions
- (1)
- Different guidance strategies can influence the SSs of SMCEs to varying degrees, with different effects. The most effective strategy combines daily supervision with the sustainable development entrance conditions of the financing guarantee system, along with related premium and interest subsidy strategies. While continuing daily supervision, the government should therefore implement the financing guarantee system linked to the sustainable development levels of loan-seeking enterprises and establish a subsidy mechanism. This approach would not only enhance the role of the financing guarantee system in inclusive finance but also guide SMCEs to improve their sustainable development levels.
- (2)
- In the scenario where SS is guided through the financing guarantee system, changes in subsidy thresholds and entrance conditions have moderate impacts on SMCEs’ SSs. However, excessively high subsidy thresholds and entrance conditions can lead to unsustainable development costs, causing SMCEs to abandon the pursuit of higher sustainable development levels. Conversely, if thresholds and conditions are too low, there is little incentive for these enterprises to strive for higher sustainable development levels. Both extremes are therefore counterproductive to guiding SMCEs’ SSs. The government should maintain reasonable entrance conditions and subsidy thresholds to ensure that the expected profits of SMCEs can offset their sustainable development costs.
- (3)
- Guiding the SSs of SMCEs essentially involves enabling these enterprises to make satisfactory decisions regarding sustainable development under bounded rationality. The SS decisions made by enterprises are influenced not only by their own profits but also by their environment and the behavior of other enterprises. The government should recognize the uniqueness of SMCEs, actively promote sustainable development education, guide them to voluntarily enhance their awareness of sustainable development, and foster a supportive atmosphere for sustainable development.
7. Contributions, Limitations, and Future Research
7.1. Theoretical Contributions
- (1)
- We introduce a new model designed to map the execution complexities of SSs among SMCEs in detail. This innovative approach highlights the intricate interdependencies and the multifaceted pathways of interaction between parties. Unlike conventional econometric frameworks that often oversimplify these dynamics, our model provides a more comprehensive and integrative perspective on the mechanisms driving SS implementation.
- (2)
- A key finding of our research is that financing guarantees go beyond their traditional role as funding mechanisms, emerging as strategic tools crucial for endorsing sustainable practices. This insight supports the argument that inclusive financial instruments should be carefully designed to meet economic goals while also serving as vital catalysts for broader environmental and societal impacts.
- (3)
- Our findings contribute to the discussion on bounded rationality, revealing the complex balancing act SMCEs perform in aligning sustainability goals with financial constraints. This diverges from the traditional view of these entities as purely rational parties, uncovering a more nuanced decision-making process influenced by a combination of regulatory mandates, financial incentives, and sustainability orientations.
- (4)
- The methodological advancements in this research offer a powerful tool for dynamically analyzing policy interventions, significantly enhancing the framework for evaluating the immediate impacts of regulatory changes on business behavior. This novel approach encourages scholars and policymakers to replicate our model in various scenarios, thereby deepening the understanding of different policy instruments’ effectiveness over time.
7.2. Practical Contributions
7.3. Limitations and Future Research
Author Contributions
Funding
Data Availability Statement
Conflicts of Interest
References
- Cai, Z.; Liu, Q.; Cao, S. Real estate supports rapid development of China’s urbanization. Land Use Policy 2020, 95, 104582. [Google Scholar] [CrossRef]
- Sarvari, H.; Chan, D.W.; Alaeos, A.K.F.; Olawumi, T.O.; Aldaud, A.A.A. Critical success factors for managing construction small and medium-sized enterprises in developing countries of Middle East: Evidence from Iranian construction enterprises. J. Build. Eng. 2021, 43, 103152. [Google Scholar] [CrossRef]
- Mabasa, K.; Akinradewo, O.; Aigbavboa, C.; Oguntona, O. Contributions of construction small, medium, and micro enterprises towards the sustainable growth of Zambia. Sustainability 2023, 15, 7746. [Google Scholar] [CrossRef]
- Wang, N. The role of the construction industry in China’s sustainable urban development. Habitat Int. 2014, 44, 442–450. [Google Scholar] [CrossRef]
- DiBella, J.; Forrest, N.; Burch, S.; Rao-Williams, J.; Ninomiya, S.M.; Hermelingmeier, V.; Chisholm, K. Exploring the potential of SMCEs to build individual, organizational, and community resilience through sustainability–oriented business practices. Bus. Strategy Environ. 2023, 32, 721–735. [Google Scholar] [CrossRef]
- İncekara, M. Determinants of process reengineering and waste management as resource efficiency practices and their impact on production cost performance of Small and Medium Enterprises in the manufacturing sector. J. Clean. Prod. 2022, 356, 131712. [Google Scholar] [CrossRef]
- Alraja, M.N.; Imran, R.; Khashab, B.M.; Shah, M. Technological innovation, sustainable green practices and SMCEs sustainable performance in times of crisis (COVID-19 pandemic). Inf. Syst. Front. 2022, 24, 1081–1105. [Google Scholar] [CrossRef]
- Chien, F.; Kamran, H.W.; Nawaz, M.A.; Thach, N.N.; Long, P.D.; Baloch, Z.A. Assessing the prioritization of barriers toward green innovation: Small and medium enterprises Nexus. Environ. Dev. Sustain. 2021, 24, 1897–1927. [Google Scholar] [CrossRef]
- Fatourehchi, D.; Zarghami, E. Social sustainability assessment framework for managing sustainable construction in residential buildings. J. Build. Eng. 2020, 32, 101761. [Google Scholar] [CrossRef]
- Ortiz-Avram, D.; Ovcharova, N.; Engelmann, A. Dynamic capabilities for sustainability: Toward a typology based on dimensions of sustainability-oriented innovation and stakeholder integration. Bus. Strategy Environ. 2024, 33, 2969–3004. [Google Scholar] [CrossRef]
- De Steur, H.; Temmerman, H.; Gellynck, X.; Canavari, M. Drivers, adoption, and evaluation of sustainability practices in Italian wine SMCEs. Bus. Strategy Environ. 2020, 29, 744–762. [Google Scholar] [CrossRef]
- Abdmouleh, Z.; Alammari, R.A.M.; Gastli, A. Review of policies encouraging renewable energy integration & best practices. Renew. Sustain. Energy Rev. 2015, 45, 249–262. [Google Scholar]
- Zhang, L.; Saydaliev, H.B.; Ma, X. Does green finance investment and technological innovation improve renewable energy efficiency and sustainable development goals. Renew. Energy 2022, 193, 991–1000. [Google Scholar] [CrossRef]
- Bungau, C.C.; Bungau, T.; Prada, I.F.; Prada, M.F. Green buildings as a necessity for sustainable environment development: Dilemmas and challenges. Sustainability 2022, 14, 13121. [Google Scholar] [CrossRef]
- Rehm, M.; Ade, R. Construction costs comparison between ‘green’and conventional office buildings. Build. Res. Inf. 2013, 41, 198–208. [Google Scholar] [CrossRef]
- Matt, D.T.; Orzes, G.; Rauch, E.; Dallasega, P. Urban production—A socially sustainable factory concept to overcome shortcomings of qualified workers in smart SMCEs. Comput. Ind. Eng. 2020, 139, 105384. [Google Scholar] [CrossRef]
- Ridwan Maksum, I.; Yayuk Sri Rahayu, A.; Kusumawardhani, D. A Social Enterprise Approach to Empowering Micro, Small and Medium Enterprises (SMCEs) in Indonesia. J. Open Innov. Technol. Mark. Complex. 2020, 6, 50. [Google Scholar] [CrossRef]
- Harsanto, B.; Kumar, N.; Michaelides, R. Sustainability-oriented innovation in manufacturing firms: Implementation and evaluation framework. Bus. Strategy Environ. 2024, 33, 5086–5108. [Google Scholar] [CrossRef]
- Peng, Y.; Fan, Y.; Liang, Y. A green technological innovation efficiency evaluation of technology-based SMCEs based on the undesirable sbm and the malmquist index: A case of Hebei province in China. Sustainability 2021, 13, 11079. [Google Scholar] [CrossRef]
- Cimoli, M.; Dosi, G.; Landesmann, M.A.; Mazzucato, M.; Page, T.; Pianta, M.; Stiglitz, J.E.; Walz, R. Which industrial policy does Europe need? Intereconomics 2015, 50, 120–155. [Google Scholar]
- Phung, Q.; Erdogan, B.; Nielsen, Y. Project management for sustainable buildings: A comprehensive insight into the relationship to project success. Eng. Constr. Archit. Manag. 2023, 30, 2862–2878. [Google Scholar] [CrossRef]
- Dainty, A.; Leiringer, R.; Fernie, S.; Harty, C. BIM and the small construction firm: A critical perspective. Build. Res. Inf. 2017, 45, 696–709. [Google Scholar] [CrossRef]
- Lu, Y.; Zhang, X. Corporate sustainability for architecture engineering and construction (AEC) organizations: Framework, transition and implication strategies. Ecol. Indic. 2016, 61, 911–922. [Google Scholar] [CrossRef]
- Rivera-Lirio, J.M.; Muñoz-Torres, M.J. The effectiveness of the public support policies for the European industry financing as a contribution to sustainable development. J. Bus. Ethics 2010, 94, 489–515. [Google Scholar] [CrossRef]
- Biryukov, E.; Elina, O.; Lyandau, Y.; Mrochkovskiy, N. Russian SMCEs in achieving sustainable development goals. In E3S Web of Conferences, Proceedings of the Ural Environmental Science Forum “Sustainable Development of Industrial Region” (UESF-2021), Chelyabinsk, Russia, 17–19 February 2021; EDP Sciences: Les Ulis, France, 2021; Volume 258, p. 06021. [Google Scholar]
- Chatzistamoulou, N.; Tyllianakis, E. Green growth & sustainability transition through information. Are the greener better informed? Evid. Eur. SMCEs. J. Environ. Manag. 2022, 306, 114457. [Google Scholar]
- Bakar, K.A.; Senin, A.A. Modelling sustainability of SMCEs business in the new economic transition. Int. J. Bus. Econ. Law 2016, 11, 31–37. [Google Scholar]
- Kumar, S.; Raut, R.D.; Aktas, E.; Narkhede, B.E.; Gedam, V. Barriers to adoption of industry 4.0 and sustainability: A case study with SMCEs. Int. J. Comput. Integr. Manuf. 2023, 36, 657–677. [Google Scholar] [CrossRef]
- Jaramillo, J.Á.; Sossa, J.W.Z.; Mendoza, G.L.O. Barriers to sustainability for small and medium enterprises in the framework of sustainable development—Literature review. Bus. Strategy Environ. 2019, 28, 512–524. [Google Scholar] [CrossRef]
- Gimhani, K.D.M.; Perera, P.L. Critical Barriers in Implementing Sustainable Construction Methods among Small-Medium Contractors in Sri Lanka. In Fostering Opportunities for Technopreneurship in the New Normal; University of Vocational Technology: Dehiwala-Mount Lavinia, Sri Lanka, 2021. [Google Scholar]
- Zulu, S.L.; Zulu, E.; Chabala, M.; Chunda, N. Drivers and barriers to sustainability practices in the Zambian Construction Industry. Int. J. Constr. Manag. 2023, 23, 2116–2125. [Google Scholar] [CrossRef]
- Joo, H.Y.; Seo, Y.W.; Min, H. Examining the effects of government intervention on the firm’s environmental and technological innovation capabilities and export performance. Int. J. Prod. Res. 2018, 56, 6090–6111. [Google Scholar] [CrossRef]
- Peng, H.; Shen, N.; Ying, H.; Wang, Q. Can environmental regulation directly promote green innovation behavior?—Based on situation of industrial agglomeration. J. Clean. Prod. 2021, 314, 128044. [Google Scholar] [CrossRef]
- Xu, Y.; Liang, J.; Dong, Z.; Shi, M. Can environmental regulation promote green innovation and productivity? The moderating role of government interventions in urban China. Int. J. Environ. Res. Public Health 2022, 19, 13974. [Google Scholar] [CrossRef] [PubMed]
- Zhao, R.; Zhou, X.; Han, J.; Liu, C. For the sustainable performance of the carbon reduction labeling policies under an evolutionary game simulation. Technol. Forecast. Soc. Chang. 2016, 112, 262–274. [Google Scholar] [CrossRef]
- Zhang, S.; Wu, Z.; Wang, Y.; Hao, Y. Fostering green development with green finance: An empirical study on the environmental effect of green credit policy in China. J. Environ. Manag. 2021, 296, 113159. [Google Scholar] [CrossRef]
- Zheng, C.; Deng, F.; Zhuo, C.; Sun, W. Green credit policy, institution supply and enterprise green innovation. JEA 2022, 1, 3. [Google Scholar] [CrossRef]
- Liu, S.; Du, J.; Mei, Q.; Zhang, J. Path and Mechanism of Collaborative Governance for Small and Medium Enterprises’ Safety Production. China Saf. Sci. J. 2023, 19, 49–54. [Google Scholar]
- Mei, Q.; Zhang, J.; Liu, S.; Zhong, J.; Wang, Q. Study on the Formation Mechanism of Safety Production Evaluation System’s Goal Deviation. Manag. Rev. 2017, 29, 216–225. [Google Scholar]
- Feng, S.; Zhang, R.; Li, G. Environmental decentralization, digital finance and green technology innovation. Struct. Chang. Econ. Dyn. 2022, 61, 70–83. [Google Scholar] [CrossRef]
- Chen, S.; Ren, Y.; Xi, Y.; Xiang, L.; Cui, J. Analysis on the Evolution of Enterprises’ Safety Production Behavior under Dynamic Punishment Mechanism. J. Saf. Sci. Technol. 2022, 32, 51–57. [Google Scholar]
- Zhou, Q.; Mei, Q.; Liu, S.; Zhang, J.; Wang, Q. Driving mechanism model for the supply chain work safety management behavior of core enterprises-an exploratory research based on grounded theory. Front. Psychol. 2022, 12, 807370. [Google Scholar] [CrossRef]
- Bakar, M.F.A.; Talukder, M.; Quazi, A.; Khan, I. Adoption of sustainable technology in the Malaysian SMCEs sector: Does the role of government matter? Information 2020, 11, 215. [Google Scholar] [CrossRef]
- Ayuso, S.; Navarrete-Báez, F.E. How does entrepreneurial and international orientation influence SMCEs’ commitment to sustainable development? Empirical evidence from Spain and Mexico. Corp. Soc. Responsib. Environ. Manag. 2018, 25, 80–94. [Google Scholar] [CrossRef]
- Leng, A.; Wang, M.; Chen, H.; Duan, Z. Can loan guarantee promote innovation behaviour in firms? Evidence from Chinese listed firms. Appl. Econ. 2022, 54, 1318–1334. [Google Scholar] [CrossRef]
- Xu, R.Z.; Guo, T.T.; Zhao, H.W. Research on the path of policy financing guarantee to promote SME’s green technology innovation. Mathematics 2022, 10, 642. [Google Scholar] [CrossRef]
- Zhang, Q.; Bhattacharya, S.; Andersen, M.E.; Conolly, R.B. Computational systems biology and dose-response modeling in relation to new directions in toxicity testing. J. Toxicol. Environ. Health Part B 2010, 13, 253–276. [Google Scholar] [CrossRef]
- Anderson, J.; Chaturvedi, A.; Cibulskis, M. Simulation tools for develop policies for complex systems: Modeling the health and safety of refugee communities. Health Care Manag. Sci. 2007, 10, 331–339. [Google Scholar] [CrossRef]
- Fang, Q.; Chen, X.; Castro-Lacouture, D.; Li, C. Intervention and management of construction workers’ unsafe behavior: A simulation digital twin model. Adv. Eng. Inform. 2023, 58, 102182. [Google Scholar] [CrossRef]





| Changes in Sustainability-Oriented Inputs | Changes in Earnings | Probability Variation |
|---|---|---|
| Increase | Increase | |
| Increase | Decrease or remain unchanged | |
| Decrease | Increase | |
| Decrease | Decrease or remain unchanged | |
| Unchanged | Increase | |
| Unchanged | Decrease or remain unchanged |
| Variable/Parameter | Meaning | Value Range | Assignment Rules |
|---|---|---|---|
| Li,t | Profit of SMCEs | 1000–1500 | Random distribution |
| A0 | Control Coefficient of SS Attitude | 5 | Set through multiple training and testing |
| Sa | Attitude of SSs for SMCEs | 0–0.5 | Random distribution |
| B | Level of the Coefficient of Sustainable Development | 7 | Set through multiple training and testing |
| γ | Elasticity of the Output of Cost Input for SSs | 0.75 | Set through multiple training and testing |
| r | Interest Rate for Loans | 0.05 | Fixed value |
| Pi,t | Penalty Baseline Value | 500 | Fixed value |
| ε | Change Quantity of the Probability of SS Input | 0.1 | Set through multiple training and testing |
| Amount of Increase in SS Input | 25 | Set through multiple training and testing | |
| Amount of Decrease in SS Input | 50 | Set through multiple training and testing | |
| χ | Penalty Coefficient | 800 | Set through multiple training and testing |
| mi,t | Loan Amount Obtained by SMCEs | 1000–1500 | Random distribution |
| A1 | Proportion of Guarantee Borne by Banks | 0.2 | Fixed value |
| A2 | Proportion of Guarantee Borne by Guarantee Institutions | 0.8 | Fixed value |
| C1 | Cost of the Qualification Examination | 300–500 | Random distribution |
Disclaimer/Publisher’s Note: The statements, opinions and data contained in all publications are solely those of the individual author(s) and contributor(s) and not of MDPI and/or the editor(s). MDPI and/or the editor(s) disclaim responsibility for any injury to people or property resulting from any ideas, methods, instructions or products referred to in the content. |
© 2024 by the authors. Licensee MDPI, Basel, Switzerland. This article is an open access article distributed under the terms and conditions of the Creative Commons Attribution (CC BY) license (https://creativecommons.org/licenses/by/4.0/).
Share and Cite
Mei, Z.; Han, W.; Zhang, J.; Zhou, Q. Exploring the Sustainability-Oriented Strategies of Small- and Medium-Sized Construction Enterprises in China’s Construction Industry under Financing Guarantee Constraints: A Multi-Agent Computational Model Approach. Buildings 2024, 14, 3002. https://doi.org/10.3390/buildings14093002
Mei Z, Han W, Zhang J, Zhou Q. Exploring the Sustainability-Oriented Strategies of Small- and Medium-Sized Construction Enterprises in China’s Construction Industry under Financing Guarantee Constraints: A Multi-Agent Computational Model Approach. Buildings. 2024; 14(9):3002. https://doi.org/10.3390/buildings14093002
Chicago/Turabian StyleMei, Zhu, Wenbo Han, Jingjing Zhang, and Qiaomei Zhou. 2024. "Exploring the Sustainability-Oriented Strategies of Small- and Medium-Sized Construction Enterprises in China’s Construction Industry under Financing Guarantee Constraints: A Multi-Agent Computational Model Approach" Buildings 14, no. 9: 3002. https://doi.org/10.3390/buildings14093002
APA StyleMei, Z., Han, W., Zhang, J., & Zhou, Q. (2024). Exploring the Sustainability-Oriented Strategies of Small- and Medium-Sized Construction Enterprises in China’s Construction Industry under Financing Guarantee Constraints: A Multi-Agent Computational Model Approach. Buildings, 14(9), 3002. https://doi.org/10.3390/buildings14093002
