Assessing the Reliability of Truss Structures Based on the Bound Method and Collectively Exhaustive Events
Abstract
1. Introduction
2. Reliability Theory Based on the Bound Method and Collectively Exhaustive Events
2.1. Structural Reliability and Failure Modes
2.2. Analysis Steps of Failure Paths and Reliability on Truss Structures
3. Reliability of a Three-Bar Truss Structure Based on Collectively Exhaustive Events and the Bound Method
- (1)
- The first failure stage
- 1)
- Condition 2 ()The structural function and failure probability are expressed as follows:At this stage, the structure forms a mechanism and failure occurs. The failure probability is 0.0087.
- 2)
- Condition 5The structural function is expressed as follows:At this stage, the structure has not failed and thus enters the second failure stage.
- (2)
- The second failure stageAt this stage, component 3 fails, and components 1 and 2 form a group of collectively exhaustive events, as follows: . In practice, the last condition will not occur. The functional functions corresponding to the other three cases are as follows:
- 1)
- 2)
- 3)
- when (), all components are damaged; the functional function for this scenario is expressed as follows:
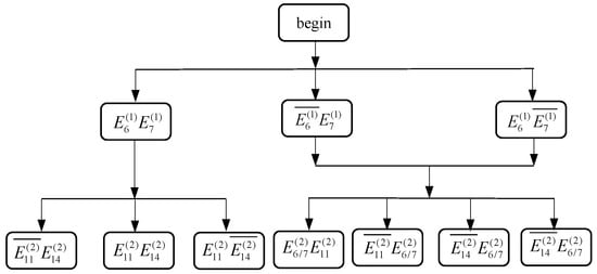
4. Comparative Study on the Reliability of Plane Trusses
4.1. Analysis Based on Collectively Exhaustive Events and the Bound Method
- (1)
- The first failure stageThe two components with the least reliability, ② and ⑤, were selected to form a group of collectively exhaustive events as follows: . These events constitute the first failure stage. In these conditions, , the structure is not damaged and directly enters the second failure stage. The analysis processes are as follows:
- 1)
- The mechanism forms. The reliability is 1.6102, and the failure probability is 0.0537.
- 2)
- when , the structure is not damaged and directly enters the second failure stage. and are similar to .
- (2)
- The second failure stagerepresents the function of each component after component ② failed.when , the corresponding reliability of the other four components are as follows: 4.59, 1.44, 1.44, and 33.33. At this stage, one component is damaged, then the structure is destroyed. Selecting the least reliable component, ③ or ④, from the four components, .
4.2. Analysis Based on the Bound Method
- (1)
- The first failure stage
- (2)
- The second failure stage
4.3. Comparative Analysis
- (1)
- Based on the β bound method, only one component can be selected at each stage. However, based on the bound method and collectively exhaustive events, two components can be selected at each stage. Moreover, the same position and the same type of components can be selected at the same time to form collectively exhaustive events, which have a certain simplification effect in establishing the failure path.
- (2)
- The calculated failure probabilities differ by 10%, so the method based on the bound method and collectively exhaustive events is effective.
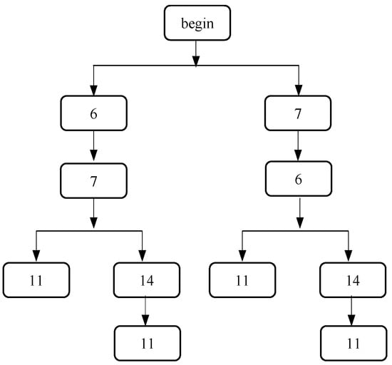
5. Failure-Path Analysis of the Square Pyramid Truss Structure
6. Conclusions
- (1)
- In this study, the two components with the lowest reliability were selected to assign components to the collectively exhaustive events using the bound method. One failure stage was established by analyzing all possible failure cases in a collectively exhaustive event. At each stage, failure probability was calculated according to the differential equivalent recursive algorithm. Finally, an approximate failure path based on the bound method and collectively exhaustive events was formed.
- (2)
- Firstly, a three-bar truss was examined to illustrate the process of failure-path calculation for collectively exhaustive events. Then, the computational efficiency of using the β bound method for a five-bar plane truss was compared to that of the bound method and collectively exhaustive events. Finally, a square pyramid truss structure was taken as an example to illustrate the effectiveness of the algorithm using the bound method and collectively exhaustive events. The results show that while the components selected in the whole path are basically the same, the calculation steps involved in using the bound method and collectively exhaustive events are simplified.
Author Contributions
Funding
Data Availability Statement
Acknowledgments
Conflicts of Interest
References
- Jie, L. Advanced in global reliability analysis of engineering structures. China Civ. Eng. J. 2018, 51, 1–10. [Google Scholar]
- Ditlevsen, O. Model uncertainly in structural reliability. Struct. Saf. 1982, 1, 73–86. [Google Scholar] [CrossRef]
- Xiong, B.; HuiFeng, T. New structural reliability method with focus on important region and based on adaptive support vector machines. Adv. Mech. Eng. 2017, 9, 1–12. [Google Scholar] [CrossRef]
- Straub, D.; Schneider, R.; Bismut, E.; Kim, H.J. Reliability analysis of deteriorating structural systems. Struct. Saf. 2020, 82, 101877. [Google Scholar] [CrossRef]
- Luxin, L.; Guohai, C.; Mingxuan, F.; Yang, D. Reliability analysis of structures with multimodal distributions based on direct probability integral method. Reliab. Eng. Syst. Saf. 2021, 215, 107885. [Google Scholar]
- Xiong, B.; HuiFeng, T. A robust and efficient structural reliability method combining radial-based importance sampling and Kriging. Sci. China (Technol. Sci.) 2018, 61, 724–734. [Google Scholar] [CrossRef]
- Murotsu, Y.; Okada, H.; Niwa, K.; Miwa, S. Reliability Analysis of Truss Structures by Using Matrix Method. J. Mech. Des. 1980, 102, 749–756. [Google Scholar] [CrossRef]
- Thoft-Christensen, P.; Srensen, J.D. Reliability of structural systems with correlated elements. Appl. Math. Model. 1982, 6, 171–178. [Google Scholar] [CrossRef]
- Haiyang, S.; Jian, Z. Structural reliability analysis based on interval analysis method in statistical energy analysis framework. Mech. Res. Commun. 2021, 117, 103787. [Google Scholar]
- Pei-Pei, L.; Zhao-Hui, L.; Yan-Gang, Z. An effective and efficient method for structural reliability considering the distributional parametric uncertainty. Appl. Math. Model. 2022, 106, 507–523. [Google Scholar]
- Yang, T.; Wang, S.; Liu, H. Tunnel failure evolution and system reliability analysis based on the β-unzipping method. Appl. Sci. 2021, 11, 3373. [Google Scholar] [CrossRef]
- Dong, C.; Qingxiong, Y. Theory and algorithm on fatigue life reliability analysis of a structural system. Acta Aeronaut. Et Astronaut. Sin. 1993, 14, 247–253. [Google Scholar]
- Liu, J.; Liu, J.M.; Yu, B.; Yang, L.F. Recent research progress on structural system reliability analysis. Eng. Mech. 2017, 34, 31–37. [Google Scholar]
- Zhou, S.; Xie, S.; Pan, C. Probability Theory and Mathematical Statistics; High Education Press: Beijing, China, 2010. [Google Scholar]
- Liang, L.; Wang, Y.; Cao, Z.J. Probabilistic slope stability analysis by risk aggregation. Eng. Geol. 2014, 176, 57–65. [Google Scholar]
- Dubey, A.R.; Gupta, A.; Coleman, J.A. Framework for Simulation-Based Internal Flooding Risk Assessment. J. Press. Vessel. Technol.-Trans. ASME 2020, 142, 4045028. [Google Scholar] [CrossRef]
- Byun, J.-E.; Song, J. Risk-informed decision-support for complex infrastructure systems using matrix-based Bayesian network. In Proceedings of the 7th International Symposium on Life-Cycle Civil Engineering, Shanghai, China, 27–30 October 2020; CRC Press: Boca Raton, FL, USA, 2020; pp. 104–117. [Google Scholar]
- Jieun, B.; Junho, S. Structural system reliability, reloaded. In Risk and Reliability Analysis: Theory and Applications; Springer: Berlin/Heidelberg, Germany, 2017; pp. 27–46. [Google Scholar]
- Xu, J.; Zhou, L. An adaptive trivariate dimension-reduction method for statistical moments assessment and reliability analysis. Appl. Math. Model. 2020, 82, 748–765. [Google Scholar] [CrossRef]
- Shixuan, H.; Nan, X.; Yuan, C. Reliability analysis of frame structures at different levels. Low Temp. Archit. Technol. 2016, 251, 79–81. [Google Scholar]
- Jingli, L. Multi-Level Reliability on Grid Structures According to the Method of β Bound and Complete Event Group; Beijing Technology and Business University: Beijing, China, 2022. [Google Scholar]
- Limei, Z.; Tao, Y.; Qiuyue, D. Series–parallel system analysis and reliability research of grid structures considering adaptive dynamic bounding threshold. Buildings 2024, 14, 796. [Google Scholar] [CrossRef]








| Serial Number | Failure Condition | Serial Number | Failure Condition |
|---|---|---|---|
| 1 | 5 | ||
| 2 | 6 | ||
| 3 | 7 | ||
| 4 | 8 |
| Parameter | Mean Value | Standard Deviation |
|---|---|---|
| Load (kN) | 25 | 3.75 |
| Intensity of components ①, ③, and ④ (MPa) | 550 | 16.5 |
| Intensity of components ② and ⑤ (MPa) | 300 | 9 |
| Elasticity modulus (MPa) | 0 | |
| Diameter (mm) | 10 | 0 |
| Component | Reliability | Component | Reliability | Component | Reliability |
|---|---|---|---|---|---|
| ① | 38.265 | ⑧ | 16.133 | ⑮ | 21.655 |
| ② | 16.133 | ⑨ | 7.019 | ![]() | 27.199 |
| ③ | 16.133 | ⑩ | 16.133 | ![]() | 104.663 |
| ④ | 38.265 | ⑪ | 2.512 | ![]() | |
| ⑤ | 16.133 | ⑤ | 12.443 | ![]() | 10.599 |
| ⑥ | 0.916 | ⑬ | 16.133 | ![]() | 104.663 |
| ⑦ | 1.904 | ⑭ | 16.133 |
Disclaimer/Publisher’s Note: The statements, opinions and data contained in all publications are solely those of the individual author(s) and contributor(s) and not of MDPI and/or the editor(s). MDPI and/or the editor(s) disclaim responsibility for any injury to people or property resulting from any ideas, methods, instructions or products referred to in the content. |
© 2024 by the authors. Licensee MDPI, Basel, Switzerland. This article is an open access article distributed under the terms and conditions of the Creative Commons Attribution (CC BY) license (https://creativecommons.org/licenses/by/4.0/).
Share and Cite
Zhang, L.; Yi, T. Assessing the Reliability of Truss Structures Based on the Bound Method and Collectively Exhaustive Events. Buildings 2024, 14, 2955. https://doi.org/10.3390/buildings14092955
Zhang L, Yi T. Assessing the Reliability of Truss Structures Based on the Bound Method and Collectively Exhaustive Events. Buildings. 2024; 14(9):2955. https://doi.org/10.3390/buildings14092955
Chicago/Turabian StyleZhang, Limei, and Tao Yi. 2024. "Assessing the Reliability of Truss Structures Based on the Bound Method and Collectively Exhaustive Events" Buildings 14, no. 9: 2955. https://doi.org/10.3390/buildings14092955
APA StyleZhang, L., & Yi, T. (2024). Assessing the Reliability of Truss Structures Based on the Bound Method and Collectively Exhaustive Events. Buildings, 14(9), 2955. https://doi.org/10.3390/buildings14092955






