Abstract
The construction sector is known for exposing workers to numerous potential hazards, with falls from heights being the leading cause. These fatal fall accidents not only result in human loss but also impose significant financial costs on construction projects. However, current safety planning and management is typically carried out manually using safety documents and 2D models, which are time-consuming and labor-intensive. There is also a lack of visualization for the placement of temporary safety facilities (TSFs) during construction. Meanwhile, Building Information Modeling (BIM) has the potential to be used as a comprehensive workspace planning for TSFs in a scheduling manner. Therefore, this study proposes the development of a construction safety dashboard to inform workers about fall hazards using spatial–temporal data stored in 4D BIM. The proposed approach includes four modules: (1) identification and assessment of risk from identified work activities, (2) development of 4D BIM model, (3) creation of a dashboard to share safety knowledge, and (4) validation of the dashboard through interviews with safety managers and site workers. This approach is tested on a stadium project, particularly focusing on roof work activities, where workers are most prone to fall hazards. The proposed method aims to provide ease for site workers to access safety knowledge, including risk identification (including risk, fatality, location, and time), visualization of TSFs, personal protective equipment, and safety work instructions. This interactive dashboard also enables safety managers to plan safety measures, allocate TSFs efficiently, and make well-informed decisions to effectively mitigate risks.
1. Introduction
The construction sector is considered to be one area where workers are subjected to many potential hazards, with falls from height (FFHs) being the primary cause [1]. Between 2010 and 2019, around 7275 construction workers in China lost their lives due to construction accidents, with the most common causes being falls from heights and collapses [2]. In 2000–2020, most of the fall accidents in the U.S. construction industry happened to roof workers [3]. According to the Bureau of Labor Statistics of the U.S., there were 281 fatal fall accidents, which represents one-third of all fatalities, in 2021 [4]. Roof workers are at risk of falling from roof openings, fragile surfaces, roof edges, scaffolding, ladders, and trusses, leading to not only human loss but also significant financial costs for construction projects [5,6]. Therefore, FFHs, especially from roofs, should be adequately addressed.
Significant factors causing fall accidents are improper platforms, walkways, openings, edges, and ladders, as well as misjudgment in assessing hazardous situations and improper safety planning and equipment during the construction stage [5]. These factors imply that safety planning and management is crucially important. However, safety planning and management is conventionally conducted by using a 2D site layout plan and by conducting a field observation, which is time-consuming and labor-intensive [7]. Meanwhile, through the rapid development of construction technology, Building Information Modeling (BIM) can be used as a collaborative and interactive safety planning and management tool. BIM is a holistic concept that encompasses technologies and processes to manage project data digitally throughout the lifecycles of a project [8,9]. One technological advancement in BIM for safety is the inclusion of temporary safety facilities (TSFs) stored in an open BIM component library, which can be integrated into the 4D BIM model of a construction project. TSFs are facilities installed for specific periods to ensure proper safety measures and prevent hazards at construction sites [10]. These TSFs can be integrated with structural components identified as hazardous. For instance, safety fences and scaffolding are used as TSFs and are placed in the designated area for console mounting activities, which carry a risk of falls from heights.
Prior studies have studied the development and placement of TSFs within BIM. Pham et al. [10] developed automatic TSFs placement by referring to schedule information with an object study of a residential building project. Rodrigues et al. [11] developed a scheduled TSFs placement such as scaffolding, fences, and guardrails in a two-story building. Zhang et al. [12] developed safety rule checking for slab, where railings are installed automatically on the slab edges based on schedule information. Lastly, a study by Azhar [13] used a 4D BIM model with other series of construction technology to develop safety planning to address four fatal hazards of a center building project.
However, previous studies have only focused on building projects and have not integrated all safety knowledge into a single, easily accessible dashboard. Consequently, safety managers must still open the 4D BIM model and run simulations to obtain safety data. Therefore, this study aims to develop a platform called the construction safety dashboard, which provides comprehensive safety information, including the 4D BIM model, potential fall hazards, TSFs, personal protective equipment (PPE), and work instructions specific to locations and times of work activities. The dashboard is developed using Figma, a collaborative web-based design tool. Compared to existing desktop-based BIM tools that require high-performance machines, the dashboard is significantly lighter. The dashboard is particularly useful for (1) safety managers to monitor the procurement of TSFs and (2) roof workers to check potential hazards, required PPE, and necessary TSFs before commencing work.
The developed dashboard of this study will be implemented to stadium roof works. A stadium project is a large-scale complex project, where roofing works share a significant proportion of the work. As a result, roof workers are significantly exposed to fall hazards as they consistently work in open spaces. Stadium roof work is a unique case study and has never been investigated before, as previous studies [10,11,12,13] worked on building cases.
The structure of this paper is outlined as follows: Section 2 presents a literature review of BIM-based safety planning and the need for a construction safety dashboard based on 4D BIM. Section 3 presents the framework to develop a construction safety dashboard. Section 4 presents the application of a dashboard to a stadium project and the validation results from safety managers and roof workers. Section 5 discusses the results, and Section 6 presents the conclusions and future study of this research.
2. Literature Review
This literature review was conducted in accordance with the PRISMA (Preferred Reporting Items for Systematic Reviews and Meta-Analysis) guidelines. The search was performed across multiple academic databases, including Google Scholar, Scopus, and Web of Science. To obtain pertinent studies, a combination of keywords and Boolean operators were used. The keywords were “BIM”, “temporary safety facilities”, “4D BIM”, “construction safety”, “dashboard”, and “BIM visualization”. Boolean operators such as “AND” and “OR” were employed to refine the search queries. The inclusion and exclusion criteria followed the PRISMA standards to ensure the selection of high-quality studies. The inclusion criteria were as follows: studies that investigated the integration of BIM with safety planning and visualization, studies that used BIM for temporary safety facilities, and studies that developed a construction dashboard with BIM. The exclusion criteria were as follows: articles published outside the last ten years and usage of VR/AR for health and safety issues on site as they are not the focus of this research.
The study selection process adhered to PRISMA’s stages of identification, screening, eligibility, and inclusion. Initially, 81 studies were identified. After removing duplicates and conducting a preliminary screening based on titles and abstracts, the full texts of around 14 studies were reviewed. Studies meeting the inclusion criteria were selected for detailed analysis. This systematic approach ensured a thorough and comprehensive review, providing a solid foundation for identifying research gaps and formulating the study’s objectives.
2.1. BIM-Based Visualization in Construction Safety
BIM-based visualization has significantly advanced construction management by providing enhanced graphical representations of projects. This approach utilizes detailed 3D models that allow stakeholders to interact with the project in real time, offering a more intuitive understanding compared to traditional 2D drawings. BIM-based visualization facilitates comprehensive communication and coordination among project teams, enhancing decision-making processes and project outcomes [14].
Incorporating safety features into BIM models has proven particularly valuable. By integrating TSFs such as guardrails, scaffolding, and safety nets directly into the BIM model, construction teams can effectively plan and visualize safety measures throughout the project lifecycle. This integration supports the identification of potential hazards and ensures that the safety provisions are appropriately implemented. Studies by Kim and Yu [15] have demonstrated how BIM-based visualization aids in simulating safety measures and improving safety planning on construction sites.
Despite its advantages, BIM-based visualization presents challenges, including the need for accurate data and the requirement for technical expertise. Incomplete or erroneous data can lead to unreliable visualizations, potentially compromising safety assessments. Additionally, the implementation of BIM-based visualization often demands substantial training and technical skills. Recent advancements are addressing these challenges, with new tools and user-friendly interfaces improving model accuracy and usability [15]. Ongoing research continues to refine these tools, enhancing their effectiveness and expanding their applications in construction management.
2.2. Trends of BIM-Based Temporary Safety Facilities Planning
BIM is a visual tool that can improve safety communication towards a more strategic direction. BIM, which could previously store 3D models and schedule information, has evolved to be able to store TSFs as an object library and integrate them into construction objects [16]. TSFs are facilities installed for specific periods that provide proper safety measures and prevent hazards at a construction site [17].
Prior studies have investigated TSFs’ incorporation into the 4D BIM model. Pham et al. [10] used BIM and other series of technologies to develop automatic workspace planning for TSFs based on work activities and schedule information. In that workspace, as users input the time set, the 3D view will simulate the 3D model with the TSFs at that time. Similarly, a study developed not only TSFs’ incorporation into the model but also a 3D walkthrough and safety videos for workers to implement and communicate construction site safety plans [13]. This study focuses on providing ease for workers to understand safety knowledge by providing a 3D walkthrough and safety videos. Zhang et al. [12] developed automatic BIM-based safety rule checking, which can identify fall hazards based on work activities and schedule and plan safety measure such as railings for a fall prevention system. Lastly, Kim et al. [18] developed a decision support system based on 4D BIM to generate multiple safety plans for TSFs considering cost, safety, and duration variables.
However, most of the aforementioned studies conducted their methods on desktop-based systems that require high-performance machines. Consequently, safety managers must still open the 4D BIM model and run simulations to obtain safety data. This makes it quite difficult to communicate the analysis results to site workers. Additionally, the TSF family library in BIM currently includes only a limited range of temporary safety facilities. The TSFs developed so far include railing systems, scaffolding, guardrails, and hole covers [10,13,18,19]. There are still other TSFs that have not been developed, such as safety nets and mini towers. Therefore, there is a need for a single, easily accessible, web-based dashboard that can provide comprehensive and easily understandable safety knowledge for all stakeholders, including safety managers and site workers. Furthermore, this study will build TSFs that have not been addressed in previous studies.
2.3. Need for Construction of Safety Dashboard Based on 4D BIM Model
A dashboard is an interactive web-based platform that can provide concise information of construction to stakeholders [20]. Accordingly, stakeholders can understand the information quickly and can make information-based decisions. Some prior studies have developed a dashboard for this respective function. For instance, Ratajczak et al. [20] developed a dashboard application to monitor work performance, progress, and productivity. In the dashboard, which is in the interactive web-based platform, key performance indicators such as progress, delays, and economic losses are included. While Ratajczak et al. [20] focused on progress monitoring, Al-Sulaiti et al. [21] and Hamzeh et al. [22] developed a dashboard for engineering, procurement, and construction project’s performance assessment. Only Rodrigues et al. [19] and Likhitruangsilp et al. [23] used BIM in the dashboards they developed. Rodrigues et al. [19] developed a dashboard showing the 3D model with the automated and synchronized quantification and duration of activities in accordance with the 3D model. Likhitruangsilp et al. [23] connected a dashboard with a BIM model to report the overall project’s progress, progress payment, and work progress of each project section through a 3D model.
It can be inferred from the aforementioned studies that existing dashboards have only been developed to illustrate and communicate project duration, progress payment, and project performance. No studies have focused on developing dashboards specifically for construction safety. A construction safety dashboard is clearly needed as it can help convey necessary and concise safety knowledge to stakeholders. Moreover, Machfudiyanto [24] stated that the use of technology (BIM and other software/tools) is a significant factor in the implementation of design-for-safety, which is a part of safety planning and management. The dashboard to be developed in this study will provide the safety knowledge needed by safety managers and field workers for monitoring and pre-work briefings. Traditionally, safety briefings have been conducted using 2D models. In contrast, the developed dashboard will provide an illustrative 3D model with incorporated TSFs according to schedule information, serving as an interactive communication tool to increase safety awareness for roof workers. Additionally, it will offer all the safety information that safety managers need to manage safety and make well-informed decisions.
3. Methodology
Figure 1 shows the framework of developing a construction safety dashboard. Following this framework is required to develop a construction safety dashboard which contains a comprehensive workspace planning of TSFs in the 4D BIM model. The framework consists of four modules: (1) HIRARC (hazard identification, risk assessment, and risk control) development to address hazard identification, risk assessment, and risk control to work activities, (2) BIM-based workspace planning for TSFs application, (3) construction safety dashboard development, and (4) dashboard validation from users. Each module is described in the form of input–process–output. A detailed explanation of each module is explained in the following subchapters.
Figure 1.
Framework for construction safety dashboard development.
3.1. HIRARC Development
In the first module, HIRARC development is conducted. HIRARC, an acronym of hazard identification, risk assessment, and risk control, is a systematic approach of risk management which is commonly used for construction projects in Indonesia. The government of Indonesia has enacted the Regulation of Ministry of Public Works No. 10 of 2021 to guide HIRARC’s implementation [25]. HIRARC has been implemented mostly in Indonesia and Malaysia [26,27,28]. The workflow of HIRARC is shown in Figure 2. HIRARC starts with hazards’ identification, which is a process used to determine the potential hazards related to working activity that may cause harms to workers, materials, tools, or systems [26]. The risk assessment involves evaluating the risk levels of these identified hazards, considering their likelihood and potential severity [27]. Risk identification and assessment are conducted based on the historical accident database and experts’ validations.
Figure 2.
Workflow of HIRARC analysis.
The results of the risk assessment are then prioritized and serve as a basis for decision-making and determining the control action plan for the project. The risk control process enables the planning and monitoring of the control action plan to be conducted constantly to eliminate, prevent, or minimize risks [28]. For risks that cannot be prevented such as fall hazards, the risk is reduced by designing a safe work system, such as by installing temporary safety facilities. In addition, workers are protected with PPE. However, this HIRARC analysis lacks visualization regarding the location of TSFs, and risk control is not documented in a scheduled manner. These issues can be addressed through the development of a 4D BIM model, which includes comprehensive workspace planning for TSFs and other safety information, covered in the next module.
3.2. BIM-Based Integrated TSFs
The second module’s scope includes creating construction objects as 3D models in BIM (IFC Model) and then integrating these 3D models with scheduling information to develop a 4D BIM model. The software used to build the 3D model and TSFs is Autodesk Revit (https://www.autodesk.com/). Using the HIRARC document from the first module as a reference, the location of work activities that need temporary safety facilities is identified within the 4D BIM model. Examples of TSFs that can be integrated into BIM include safety nets, scaffolding, railings, and mini towers. While BIM currently provides base models for TSFs that meet OSHA regulations, these models must be adjusted to meet the specifications and dimensions required for the project. This adjustment process is carried out in SketchUp, where the colors, dimensions, units, and scale are modified. The adjusted TSF models are then exported in DXF format and imported into Autodesk Revit as a family library, ready for placement within the construction object. The final result of the second module is the visualization of TSFs’ location in the 3D BIM model in accordance with the location and schedule of work activities.
3.3. Construction Safety Dashboard Development
The dashboard is developed using Figma, a collaborative web application for interface design. As users open the dashboard, users can choose the work activity, as shown in Figure 3a. After clicking on one of the work activities, users are directed to a page dedicated to presenting a 4D BIM model and safety knowledge of the chosen work activity. A visualization of the BIM model is presented at the top of the page and the safety knowledge buttons are at the below section of the page, as shown in Figure 3b. On the left bar of the below section, users can click the location where they want to specifically check the “overview”, “work progress”, and “safety knowledge” of the chosen work activity.
Figure 3.
The content of the dashboard: (a) front page; (b) safety knowledge page of chosen work activity.
The safety knowledge is divided into “risk identification”, “temporary safety facilities”, “personal protective equipment”, and “safety work instruction”. For example, when the users click the “temporary safety facilities” button, the dashboard will go to the next page dedicated to showing the 4D BIM model integrated with TSFs and detailed specifications of the temporary safety facilities, as shown in Figure 4a. Another example, when users click the “risk identification” button, the dashboard will go to the next page dedicated to showing the list of risks that were identified in the HIRARC document, as shown in Figure 4b.
Figure 4.
Safety knowledge content: (a) temporary safety facilities; (b) risk identification.
The comprehensive safety dashboard, as shown in Figure 3 and Figure 4, establishes baseline information for the team to follow throughout the entire project. With this smart and interactive dashboard, safety managers can plan safety measures, allocate resources efficiently, and make informed decisions to mitigate risks effectively. For field workers, the dashboard informs them of the potential hazards they may face, the safety gears they have to use, and the safety facilities that must be installed before they work.
3.4. Dashboard Validation
The last module consists of dashboard validation to determine the usability scale of the dashboard using a modified System Usability Scale (SUS) questionnaire. The System Usability Scale (SUS) is a straightforward, ten-item questionnaire designed to provide an overall evaluation of usability, created by Brooke [29]. The SUS assesses usability by posing ten questions, each answered on a scale from one to five, ranging from strongly agree to strongly disagree [30,31]. This method is widely used due to its speed, accuracy, and ability to effectively differentiate between usable and unusable systems [32].
The SUS score is calculated using a straightforward method that involves several steps: (1) scoring the individual items, (2) summing the scores, and (3) multiplying the sum by 2.5 [26]. This final score represents the overall usability of the system and can be interpreted using the SUS rating scale. The scale is generally understood as follows: excellent (85–100), good (70–84), okay (50–69), and poor (below 50) [33]. For example, if a respondent’s SUS score is 80, it would fall into the “good” category, indicating a generally positive perception of the system’s usability.
In the context of this research, the ten statements are modified to fit more to the context of construction safety, as shown in Table 1. This modification is made to ensure that the questionnaire statements can be thoroughly understood by site workers, regardless of their level of education.
Table 1.
Original and modified SUS statement.
In this research, there are multiple stages involved in the process of validating the dashboard. These stages are aligned with the research instruments presented in Table 2, which include the following:
- Validation Stage 1 (pilot testing of SUS): This stage is conducted to determine whether the SUS statements in the questionnaire are easily understood by the workers. This stage involves yes/no questions.
- Validation Stage 2 (SUS questionnaire using Likert scale): The SUS questionnaire is distributed to potential users. After the respondents understand the context of the questions, they will interact with the dashboard features while responding to the questionnaire items. The target respondents to validate the dashboard are 20 workers with at least 5 years of experience working at height, 2 safety officers, 1 project manager, and 2 safety design consultants. Responses will be measured using a Likert scale ranging from 1 to 5.
- Validation Stage 3 (in-depth interview): The overall comments, suggestions to improve the dashboard, and challenges in navigating the dashboard are asked thoroughly to respondents.
Table 2.
Three stages of dashboard validation.
Table 2.
Three stages of dashboard validation.
| Statement | Stage 1 | Stage 2 | Stage 3 | |||||
|---|---|---|---|---|---|---|---|---|
| Is the Statement Easy to Understand? | For Each of the Following Statements, Mark One Box That Best Describes Your Responses | Do You Have Any Comments and/or Suggestions? | ||||||
| Yes | No | 1 | 2 | 3 | 4 | 5 | ||
| I think I would like to use this dashboard frequently. | ||||||||
| I find the dashboard to be unnecessarily complex. | ||||||||
| I think the dashboard is easy to use. | ||||||||
| I think I would need the support of a technical person to be able to use this dashboard. | ||||||||
| I find the various functions in this dashboard well integrated. | ||||||||
| I think there is too much inconsistency in this dashboard. | ||||||||
| I would imagine that most people would learn to use this dashboard very quickly. | ||||||||
| I find the dashboard very cumbersome to use. | ||||||||
| I feel very confident using the dashboard. | ||||||||
| I need to learn a lot of things before I could get going with this dashboard. | ||||||||
4. Application to Study Case
The Indoor Multifunction Stadium of Senayan as one of the mega infrastructures in Indonesia was chosen as a study case. It features an elliptical architectural style with a relatively tall five-story building, spanning 65,888.52 m2. It can accommodate up to 100,000 spectators. The upper structures of the stadium employ a wide-span concrete framework, while the roof structure utilizes a steel structure with an anchoring system. The stadium’s construction has four zones, as shown in Figure 5.
Figure 5.
Roof zones of stadium project: (a) Zone 1; (b) Zone 2; (c) Zone 3; (d) Zone 4.
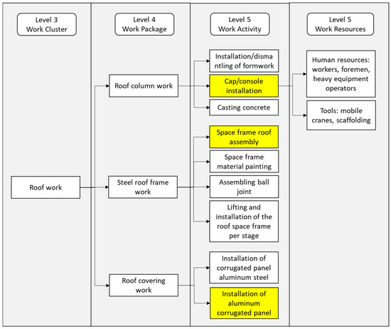
The construction activities in the four zones of the stadium project were concurrently executed in accordance with the established Work Breakdown Structure (WBS). The Work Breakdown Structure (WBS) is an organized hierarchy of tasks and levels that outlines the project’s progression according to the timeline established by the project manager [34]. The WBS, which consists of six levels (project name, work phase, work cluster, work package, work activity, and resources), is commonly used in the Indonesian construction industry. Figure 6 depicts the WBS from level 3 to level 4, focusing on the roof work cluster. Within this stadium project, the roof works cluster in the WBS comprises three main work packages: roof column work, steel roof frame work, and roof covering work.
Figure 6.
WBS of roof work stadium construction project.
4.1. HIRARC of Stadium Roof Work
Following the first module, HIRARC was conducted to address the risk factors associated with the roof works of the stadium. Historical accident reports, industry best practices, and experts’ experience were used for the HIRARC analysis. Furthermore, a risk assessment was conducted to each activity of WBS level 5 by considering severity and possibility rate. As a result, initial risk levels were determined, with most activities categorized as a medium- and some as a high- or low-level risk. The full results of the HIRARC analysis are listed in Appendix A.
It was found that each work package of WBS level 4 has one activity identified as having a high-level risk, with a high fatality rate attributed to fall accidents. These critical activities include cap/console mounting, space frame roof assembly, and installation of aluminum corrugated panels, as shown in Figure 7. The location of three activities with a high-level risk was at a height of 30 m. The primary cause of the hazard is the height of the work location and the complexity of incorporating safety planning. The potential risks were heavy injuries that may cause death, as shown in Table 3.
Figure 7.
Work activities of roof work stadium construction project.
Table 3.
HIRARC of roof works with a high-level risk.
4.2. BIM-Based Integrated TSFs
The second module began by creating a construction object as a 3D model in BIM and then integrating the 3D model with scheduling information to develop a 4D BIM model. The locations of three high-risk activities, identified from the HIRARC document of the first module: (1) cap/console mounting, (2) space frame roof assembly, and (3) installation of aluminum corrugated panels, were mapped in the 4D BIM model.
Based on the HIRARC study, the necessary TSFs for these three activities are safety nets, scaffolding, railings, and mini towers. A check of the existing TSFs library in BIM revealed that the required TSFs were not available, so they were created in SketchUp for this study. The TSFs were made according to specifications (colors, dimensions, units, and scale), strength, and application requirements following the OSHA regulations and project needs, as shown in Table 4 and detailed in Appendix B. Once completed, the TSF models in SketchUp were exported in DXF format and imported into Revit as a family library. In the final stage, the TSFs were placed in the 3D BIM model according to the schedule. These visualizations were then saved and will be used in the dashboard.
Table 4.
TSFs Specifications of roof works.
4.3. Construction Safety Dashboard Development
In this module, a construction safety dashboard for the study case of the stadium was developed. To show how it works, two activities with a high risk level were selected, which include falling from height of the console mounting and fall during installation of space frame roof assembly. A two-time setting was set for each activity to show the visualization difference in the dashboard
4.3.1. Console Mounting Activity
Console mounting was selected due to its high risk, as validated in the HIRARC document. This task falls into the high-risk category because it requires workers who work at an elevated height. Figure 8 shows the page to select the work progress phase in the dashboard, where there are phases 1 and 2. Furthermore, Figure 9 shows the dashboard that provided the work progress of the console mounting activity in two different time phases (Phase 1 and Phase 2) for the work location of Zone 1. In each time setting, dashboard users can check that the work in Phase 1 covered the seventh and eighth floor, as shown in red color (Figure 9a), and that the work in Phase 2 covered the ninth floor, as shown in yellow color (Figure 9b).
Figure 8.
The page to select the work progress phase in the dashboard.
Figure 9.
The page of work progress phase for console mounting activity: (a) Phase 1; (b) Phase 2.
By further navigating the dashboard, users can click the available tabs to obtain the necessary safety knowledge. The tabs available in the dashboard are “risk identification”, “temporary safety facilities”, “personal protective equipment”, and “safety work instruction”. Then, the dashboard provides safety knowledge specifically for the chosen time phase and work location of the console mounting activity.
Figure 10 shows how the dashboard shows different safety knowledge following the tab being clicked by the dashboard users. Figure 10a provides information that there are at least four potential hazards and the potential risk for the console mounting activity in Phase 1 in work location Zone A. One of the potential hazards is falling from height with a potential risk of death/serious injury. Regarding the TSFs, dashboard users will know that the TSFs that must be installed before carrying out the work are safety fences and scaffolding (Figure 10b). The specification of the TSFs is listed in the dashboard in detail. Lastly, dashboard users can further click the tab of “PPE” to obtain details of the PPE that workers must use and the tab of “safety work instruction” to understand the work instructions that must be strictly followed, as shown in Figure 10c and Figure 10d, respectively.
Figure 10.
The safety knowledge tabs of the dashboard for console mounting activity: (a) identified risk; (b) temporary safety facility; (c) PPE; (d) safety work instructions.
4.3.2. Installation of Space Frame Roof Assembly
Space frame roof assembly was another activity with a high risk, as validated in the HIRARC analysis. This task falls into the high-risk category because it requires workers to work 30 m above the ground. Figure 11 shows the dashboard that provides the work progress of space frame roof assembly in two different time phases for the work location of Zone A. Users can check that the work in Phase 1 covered the roof work, as shown in red color, and that the work in Phase 2 covered the roof work, as shown in yellow color.
Figure 11.
The dashboard for space frame roof assembly: (a) Phase 1; (b) Phase 2.
Figure 12 shows how the dashboard shows different safety knowledge following the tab being clicked by dashboard users. Figure 12a provides information that there are at least four potential hazards and the potential risk for console mounting activity in Phase 1 in work location Zone A. One of the potential hazards is falling from height with a potential risk of death/serious injury. The other three potential hazards are stumbling over material, material getting stuck, and slipping, with a potential risk of minor injuries. Regarding the TSFs, dashboard users will know that the TSFs that must be installed before carrying out the work are a mini tower to support workers who are welding or carrying out any other work activities (Figure 12b). The specification of a mini tower is listed in the dashboard in detail. Lastly, dashboard users can further click the tab of “PPE” to understand details about the PPE that workers must use and the tab of “safety work instruction” to understand the work instructions that must be strictly followed, as shown in Figure 12c and Figure 12d, respectively.
Figure 12.
The safety knowledge tabs of the dashboard for space frame roof assembly: (a) identified risk; (b) temporary safety facility; (c) PPE; (d) safety work instructions.
4.3.3. Dashboard Validation and Evaluation
In this module, the construction safety dashboard was validated and evaluated by 20 safety workers, aged between 25 and 40 years. The respondents’ educational background was high school graduates. All of them had at least 5 years of experience working at height, which allowed them to understand the dashboard features, including safety work instructions and the use of PPE. The validation results at each stage are as follows:
- ▪
- Results of pilot testing of SUS (Stage 1): 100% of the statements were easily understood and comprehended, ensuring that the respondents had a uniform understanding and perception when answering the research questions. Therefore, the pilot test was deemed successful, and the statements can be used for the next validation stage.
- ▪
- Results of SUS questionnaire using Likert scale (Stage 2): The SUS score for the dashboard is 81 (detailed in Appendix C), which means that the dashboard was categorized as “excellent” based on the SUS rating scale. An “excellent” score indicates that the prototype dashboard is well suited and meets the needs of the target market within the Indonesian construction industry, particularly in the field of safety. Therefore, only minor adjustments are needed to finalize the dashboard.
- ▪
- Results of in-depth interview (Stage 3): Overall comments and suggestions for improvement are highlighted as follows:
- ○
- User Interface (UI): The interface should be adaptable across various platforms (e.g., the font size should be easily readable on both tablets, smartphones, and televisions).
- ○
- Language: Some civil engineering terms need to be adjusted for clarity in different structural components (e.g., a “corbel beam” may also be referred to as a “console mounting” in English).
- ○
- TSFs database: The specifications of TSFs should be expanded, particularly to cater to the Indonesian market. For example, besides using scaffolding from steel, the construction industry in Indonesia also uses scaffolding from bamboo.
5. Findings and Discussion
This study began by examining the lack of visualization for the placement of temporary safety facilities (TSFs) in safety planning and management. Safety planning and management is performed conventionally using safety documents and a 2D model. Meanwhile, 4D BIM has the potential to be used as a comprehensive workspace planning for TSFs in a scheduling manner. Nevertheless, previous studies [10,11,12,13] developed BIM visualization in the desktop, which requires high-performance machines and whose display is not easily understood by those who do not use BIM. Therefore, this study aims to create a construction safety dashboard that presents comprehensive safety knowledge in an easily understandable manner, especially for site workers and safety managers. For site workers, the dashboard is useful for visualizing the positions of TSFs while performing high-risk work activities. Additionally, site workers receive information on risk identification, work instructions, and mandatory PPE. For safety managers, the dashboard is useful for monitoring on-site safety construction in a scheduled manner. The main findings and technical limitations of the developed dashboard are summarized as follows:
- The developed dashboard is proven to increase site workers’ safety awareness. The dashboard improves safety management during construction by providing the visualization of TSFs placement in the construction objects and insights into potential hazards, enabling prompt and effective safety measures. This enhancement in safety awareness is supported by the validation results, which include questionnaires and in-depth interviews. With an SUS score of 81, categorized as “excellent”, the dashboard’s use is confirmed to be appropriate and effective in improving various aspects of construction safety, particularly in mitigating fall hazards in high-altitude work areas.
- A limitation of the developed dashboard is the lack of integration between the 4D BIM model in BIM software with the 4D BIM model displayed on the dashboard. Consequently, any design changes in the 4D BIM model must be manually updated in the dashboard’s visualization. This issue arises from the limited research on the integration of BIM data with web-based platforms such as Figma, which should be addressed in future studies. Furthermore, there is a potential for further development of the dashboard by using VR/AR, which can provide immersive interfaces for users.
- The current dashboard requires an improvement in non-technical aspects, such as making the dashboard adaptable across various platforms (tablets, smartphones, and televisions) with adjustment in font size and content arrangement. For future studies, the content of the dashboard can be tested by displaying it on the screens in the project workroom. The dashboard’s display can be adjusted to the screen’s size. It can be presented in the form of an interactive video and then validated by safety managers and site workers to choose whether the content displayed on the screen increases workers’ safety knowledge and safety awareness.
- The work activities addressed in this paper are currently limited to roof work activities with high-level risk. The current dashboard content needs to be supplemented with other work activities with medium- and low-level risks to be more comprehensive. The dashboard can be applied to other work activities besides stadium roof work, such as more common high-rise building construction. Lastly, the current dashboard only used four types of TSFs: safety net, scaffolding, railings, and mini tower. For future studies, the TSFs database should be expanded with more types and specifications.
6. Conclusions
The development of a construction safety dashboard, as outlined in this framework, represents a significant advancement in integrating safety management with modern technology. This framework encompasses four key modules: HIRARC development, BIM-based workspace planning, dashboard development, and dashboard validation. Each module plays a crucial role in creating a comprehensive tool for enhancing construction safety, especially in high-risk environments such as the Indoor Multifunction Stadium of Senayan.
The first module, HIRARC development, establishes a systematic approach for hazard identification, risk assessment, and risk control. This module is vital for understanding the potential risks associated with various construction activities and for developing strategies to mitigate these risks. Despite its effectiveness, HIRARC lacks the visual and scheduled documentation necessary for a complete safety management system. The integration of HIRARC with a 4D BIM model addresses these gaps by incorporating a visual representation of temporary safety facilities (TSFs) and other safety measures directly into the construction model.
The second module enhances the HIRARC framework by using BIM technology to integrate 3D models of construction objects with scheduling information, creating a 4D BIM model. This model includes visualizations of TSFs, such as safety nets and scaffolding, tailored to the specific needs of the project. By adjusting and importing TSF models into the BIM environment, this module ensures that safety measures are accurately represented and aligned with the construction schedule, thereby improving planning and execution.
The third module involves the development of the construction safety dashboard using Figma, which provides an interactive interface for users to access safety information related to specific work activities. This dashboard allows users to view the 4D BIM model alongside detailed safety knowledge, including risk identification, TSFs, personal protective equipment (PPE), and safety work instructions. The dashboard’s ability to present this information in a user-friendly format is crucial for ensuring that safety managers and field workers can make informed decisions and implement safety measures effectively.
Finally, the dashboard’s usability is validated through a modified System Usability Scale (SUS), which assesses the effectiveness of the dashboard based on user feedback. The validation process, involving pilot testing, Likert scale assessments, and in-depth interviews, ensures that the dashboard is both functional and accessible to its intended users. The positive feedback from experienced safety workers confirms the dashboard’s practicality and its potential to enhance safety management in construction projects.
In conclusion, the construction safety dashboard framework represents a robust solution for integrating safety management with BIM technology. By combining HIRARC principles with advanced visualization tools, the framework addresses critical gaps in traditional safety management systems. The successful implementation and validation of this dashboard demonstrate its potential to improve safety planning and execution, ultimately contributing to safer construction practices and better protection for workers.
Author Contributions
Conceptualization, R.A.M., T.S.N.R. and N.B.L.; methodology, T.S.N.R. and N.B.L.; software, N.B.L.; validation, N.B.L.; formal analysis, T.S.N.R. and N.B.L.; investigation, N.B.L.; writing—original draft preparation, T.S.N.R. and N.B.L.; writing—review and editing, M.S. and C.P.; visualization, N.B.L.; supervision, R.A.M., M.S. and C.P.; project administration, R.A.M.; funding acquisition, R.A.M. All authors have read and agreed to the published version of the manuscript.
Funding
This research was funded by the Directorate of Research and Development, Universitas Indonesia, under Hibah PUTI Q1 2023 (Grant No. NKB-542/UN2.RST/HKP.05.00/2023) and was supported by the Chung-Ang University Research Grants in 2022.
Data Availability Statement
The original contributions presented in the study are included in the article; further inquiries can be directed to the corresponding authors.
Conflicts of Interest
The authors declare no conflicts of interest.
Abbreviation
FFHs: falls from height; TSFs: temporary safety facilities; PPE: personal protective equipment; BIM: Building Information Modeling; PRISMA: Preferred Reporting Items for Systematic Reviews and Meta-Analyses; SUS: System Usability Scale; IFCs: Industry Foundation Classes; OSHA: Occupational Safety and Health Administration; 4D BIM: Four-Dimensional Building Information Modeling.
Appendix A
Table A1.
HIRARC analysis of roof work.
Table A1.
HIRARC analysis of roof work.
| IDs | Description of Work Activity | Hazard Identification | Risk Description | Risk Level Assessment | |||
|---|---|---|---|---|---|---|---|
| Risk Potential | Severity | Possibility | Risk Level | Initial Risk Level | |||
| Worker | Worker | (S) | (P) | (S × P) | |||
| 1.1 | Formwork installation/disassembly | Falling from a height | Death/serious injury | 4 | 3 | 12 | Medium |
| Tripping over material | Minor injuries | 1 | 4 | 4 | Low | ||
| Stuck material | Minor injuries | 1 | 3 | 3 | Low | ||
| Slip | Heavy injuries, minor injuries | 4 | 3 | 12 | Medium | ||
| Stricken/falling heavy equipment or material | Heavy injuries, minor injuries | 4 | 2 | 8 | Medium | ||
| 1.2 | Console Mounting | Falling from a height | Death/serious injury | 4 | 5 | 20 | High |
| Tripping over material | Minor injuries | 1 | 3 | 3 | Low | ||
| Stuck material | Minor injuries | 1 | 4 | 4 | Low | ||
| Slip | Heavy injuries, minor injuries | 4 | 3 | 12 | Medium | ||
| 1.3 | Concrete casting | Falling from a height | Death/serious injury | 4 | 3 | 12 | Medium |
| Tripping over material | Minor injuries | 1 | 4 | 4 | Low | ||
| Stuck material | Minor injuries | 1 | 3 | 3 | Low | ||
| Slip | Heavy injuries, minor injuries | 4 | 3 | 12 | Medium | ||
| Stricken/falling heavy equipment or material | Heavy injuries, minor injuries | 4 | 2 | 8 | Medium | ||
| 2.1 | Space frame roof assembly on the stadium field | Falling from a height | Heavy injuries, minor injuries | 4 | 4 | 16 | High |
| Stuck material | Minor injuries | 1 | 3 | 3 | Low | ||
| 2.2 | Space frame material painting | Tripping over material | Minor injuries | 1 | 3 | 3 | Low |
| Slip | Heavy injuries, minor injuries | 4 | 3 | 12 | Medium | ||
| Fall of heavy equipment, materials or auxiliary equipment | Heavy injuries, minor injuries | 4 | 3 | 12 | Medium | ||
| 2.3 | Assembling ball joint | Tripping over material | Minor injuries | 1 | 2 | 2 | Low |
| Stuck material | Minor injuries | 1 | 3 | 3 | Low | ||
| Slip | Minor injuries | 1 | 3 | 3 | Low | ||
| Fall of heavy equipment, materials or auxiliary equipment | Heavy injuries, minor injuries | 4 | 3 | 12 | Medium | ||
| 2.4 | Lifting and installation of the roof space frame per stage | Falling from a height | Death/serious injury | 4 | 3 | 12 | Medium |
| Tripping over material | Minor injuries | 1 | 4 | 4 | Low | ||
| Stuck material | Minor injuries | 1 | 3 | 3 | Low | ||
| Slip | Heavy injuries, minor injuries | 4 | 3 | 12 | Medium | ||
| 3.1 | Installation of corrugated panel aluminum steel frame | Falling from a height | Death/serious injury | 4 | 3 | 12 | Medium |
| Tripping over material | Minor injuries | 1 | 4 | 4 | Low | ||
| Stuck material | Minor injuries | 1 | 3 | 3 | Low | ||
| Slip | Heavy injuries, minor injuries | 4 | 3 | 12 | Medium | ||
| Fall of heavy equipment, materials or auxiliary equipment | Heavy injuries, minor injuries | 4 | 2 | 8 | Medium | ||
| 3.2 | Installation of Aluminum Corrugated Panel Work | Falling from a height | Death/serious injury | 4 | 4 | 16 | High |
| Tripping over material | Minor injuries | 1 | 3 | 3 | Low | ||
| Stuck material | Minor injuries | 1 | 4 | 4 | Low | ||
| Slip | Heavy injuries, minor injuries | 4 | 3 | 12 | Medium | ||
Appendix B
Table A2.
Technical specifications of railings.
Table A2.
Technical specifications of railings.
| Picture | Revit Family | Brand | Materials | Standard | Long | Wide | Tall | Bar Spacing | Minimal Strength |
|---|---|---|---|---|---|---|---|---|---|
![]() | ![]() | Saf-T-Gard International, Inc. | Iron pipe 3.2 cm | OSHA 1910.28 and 1910.29 | 1.40 m | 0.15 m | 1.30 m | 50 cm | 20 pounds of force per linear foot (OSHA) |
Table A3.
Technical specifications of safety net.
Table A3.
Technical specifications of safety net.
| Picture | Revit Family | Brand | Standard | Materials | Long | Wide | Mesh Size | Breaking Power |
|---|---|---|---|---|---|---|---|---|
![]() | ![]() ![]() | US Netting | OSHA 1926.105 | Nylon with debris liner | 3.66 m | 3.38 m | 7 cm | 520 kg |
Table A4.
Technical specifications of scaffolding.
Table A4.
Technical specifications of scaffolding.
| Picture | Revit Family | Brand | Standard | Materials | Long | Wide | Tall | Minimum Strength |
|---|---|---|---|---|---|---|---|---|
![]() | ![]() | FAIRY UP | OSHA 1926.451 | Iron pipe | 7.28 m | 1.27 m | 2.72 m | 1× self-weight and at least 4 times maximum applied load (OSHA) |
![]() | FAIRY UP | OSHA 1926.451 | Iron pipe | 7.28 m | 1.27 m | 8.62 m | 1× self-weight and at least 4 times maximum applied load (OSHA) |
Table A5.
Technical specifications of mini tower.
Table A5.
Technical specifications of mini tower.
| Picture | Revit Family | Brand | Standard | Materials | Long | Wide | Tall | Minimum Strength |
|---|---|---|---|---|---|---|---|---|
![]() | ![]() | FAIRY UP | OSHA 1926.451 | Iron pipe | 2.45 m | 2.45 m | 12.50 m | 1× self-weight and at least 4 times maximum applied load (OSHA) |
Appendix C
Table A6.
Results of SUS questionnaire.
Table A6.
Results of SUS questionnaire.
| Count Score | Sum | Final Score | |||||||||
|---|---|---|---|---|---|---|---|---|---|---|---|
| Q1 | Q2 | Q3 | Q4 | Q5 | Q6 | Q7 | Q8 | Q9 | Q10 | (Score × 2.5) | |
| 4 | 3 | 4 | 3 | 3 | 4 | 3 | 2 | 3 | 4 | 33 | 83 |
| 3 | 2 | 4 | 4 | 4 | 4 | 3 | 4 | 4 | 2 | 34 | 85 |
| 4 | 4 | 3 | 2 | 3 | 4 | 3 | 4 | 4 | 2 | 33 | 83 |
| 4 | 3 | 4 | 3 | 4 | 2 | 3 | 2 | 3 | 3 | 31 | 78 |
| 3 | 4 | 3 | 3 | 3 | 2 | 4 | 4 | 3 | 3 | 32 | 80 |
| 3 | 4 | 3 | 3 | 2 | 4 | 3 | 4 | 3 | 29 | 73 | |
| 3 | 3 | 3 | 3 | 3 | 3 | 3 | 3 | 3 | 2 | 29 | 73 |
| 4 | 4 | 3 | 4 | 4 | 2 | 4 | 2 | 4 | 4 | 35 | 88 |
| 3 | 3 | 3 | 2 | 4 | 4 | 3 | 3 | 3 | 3 | 31 | 78 |
| 3 | 4 | 3 | 2 | 3 | 2 | 4 | 4 | 3 | 2 | 30 | 75 |
| 3 | 4 | 4 | 2 | 3 | 3 | 3 | 3 | 4 | 2 | 31 | 78 |
| 4 | 4 | 3 | 3 | 4 | 3 | 3 | 4 | 4 | 3 | 35 | 88 |
| 3 | 4 | 4 | 4 | 4 | 4 | 3 | 3 | 3 | 4 | 36 | 90 |
| 3 | 2 | 4 | 3 | 4 | 3 | 3 | 4 | 3 | 2 | 31 | 78 |
| 3 | 4 | 4 | 4 | 3 | 3 | 4 | 2 | 3 | 2 | 32 | 80 |
| 4 | 3 | 4 | 2 | 3 | 3 | 4 | 4 | 4 | 2 | 33 | 83 |
| 3 | 2 | 3 | 2 | 3 | 3 | 4 | 4 | 4 | 3 | 31 | 78 |
| 3 | 4 | 4 | 4 | 3 | 2 | 4 | 2 | 3 | 4 | 33 | 83 |
| 3 | 3 | 4 | 4 | 3 | 2 | 3 | 2 | 4 | 2 | 30 | 75 |
| 4 | 2 | 3 | 3 | 3 | 2 | 4 | 2 | 3 | 4 | 30 | 75 |
| 3 | 2 | 3 | 4 | 4 | 2 | 3 | 4 | 4 | 3 | 32 | 80 |
| 4 | 4 | 4 | 3 | 4 | 2 | 3 | 3 | 4 | 3 | 34 | 85 |
| 4 | 3 | 4 | 3 | 3 | 3 | 3 | 2 | 4 | 3 | 32 | 80 |
| 4 | 4 | 3 | 2 | 4 | 4 | 4 | 3 | 4 | 4 | 36 | 90 |
| 3 | 4 | 4 | 3 | 4 | 2 | 3 | 3 | 3 | 3 | 32 | 80 |
| Average Score | 81 | ||||||||||
| Type | Excellent | ||||||||||
References
- Hu, K.; Rahmandad, H.; Smith-Jackson, T.; Winchester, W. Factors Influencing the Risk of Falls in the Construction Industry: A Review of the Evidence. Constr. Manag. Econ. 2011, 29, 397–416. [Google Scholar] [CrossRef]
- Shao, B.; Hu, Z.; Liu, Q.; Chen, S.; He, W. Fatal Accident Patterns of Building Construction Activities in China. Saf. Sci. 2019, 111, 253–263. [Google Scholar] [CrossRef]
- Halabi, Y.; Xu, H.; Long, D.; Chen, Y.; Yu, Z.; Alhaek, F.; Alhaddad, W. Causal Factors and Risk Assessment of Fall Accidents in the U.S. Construction Industry: A Comprehensive Data Analysis (2000–2020). Saf. Sci. 2022, 146, 105537. [Google Scholar] [CrossRef]
- Bureau of Labor Statistics, U.S. Department of Labor, The Economics Daily, Construction Deaths Due to Falls, Slips, and Trips Increased 5.9 Percent in 2021. Available online: https://www.bls.gov/opub/ted/2023/construction-deaths-due-to-falls-slips-and-trips-increased-5-9-percent-in-2021.htm (accessed on 17 July 2024).
- Cakan, H.; Kazan, E.; Usmen, M. Investigation of Factors Contributing to Fatal and Nonfatal Roofer Fall Accidents. Int. J. Constr. Educ. Res. 2014, 10, 300–317. [Google Scholar] [CrossRef]
- Forteza, F.J.; Carretero-Gómez, J.M.; Sesé, A. Occupational Risks, Accidents on Sites and Economic Performance of Construction Firms. Saf. Sci. 2017, 94, 61–76. [Google Scholar] [CrossRef]
- Kiviniemi, M.; Sulankivi, K.; Kähkönen, K.; Mäkelä, T.; Merivirta, M.L. BIM-Based Safety Management and Communication for Building Construction; VTT Technical Research Centre of Finland: Espoo, Finland, 2011; Volume 22, pp. 1–123. [Google Scholar]
- Getuli, V.; Capone, P.; Bruttini, A.; Isaac, S. BIM-Based Immersive Virtual Reality for Construction Workspace Planning: A Safety-Oriented Approach. Autom. Constr. 2020, 114, 103160. [Google Scholar] [CrossRef]
- Go, H.; Hyun, J.; Lee, J.; Ahn, J. Development of A Quantitative Risk Assessment Model by BIM-based Risk Factor Extraction -Focusing on Falling Accidents. Korean J. Constr. Eng. Manag. 2022, 23, 15–25. [Google Scholar] [CrossRef]
- Pham, K.-T.; Vu, D.-N.; Hong, P.L.H.; Park, C. 4D-BIM-Based Workspace Planning for Temporary Safety Facilities in Construction SMEs. Int. J. Environ. Res. Public Health 2020, 17, 3403. [Google Scholar] [CrossRef]
- Rodrigues, F.; Baptista, J.S.; Pinto, D. BIM Approach in Construction Safety—A Case Study on Preventing Falls from Height. Buildings 2022, 12, 73. [Google Scholar] [CrossRef]
- Zhang, S.; Sulankivi, K.; Kiviniemi, M.; Romo, I.; Eastman, C.M.; Teizer, J. BIM-Based Fall Hazard Identification and Prevention in Construction Safety Planning. Saf. Sci. 2015, 72, 31–45. [Google Scholar] [CrossRef]
- Azhar, A. BIM-based Approach for Communicating and Implementing a Construction Site Safety Plan. In Proceedings of the 49th ASC Annual International Conference Proceedings, San Luis Obispo, CA, USA, 10–13 April 2013. [Google Scholar]
- Raza, M.S.; Tayeh, B.A.; Abu Aisheh, Y.I.; Maglad, A.M. Potential Features of Building Information Modeling (BIM) for Application of Project Management Knowledge Areas in the Construction Industry. Heliyon 2023, 9, e19697. [Google Scholar] [CrossRef] [PubMed]
- Kim, K.; Yu, J. Improvement of Facility Condition Assessment Processes Using BIM Data. In Construction Research Congress 2016; American Society of Civil Engineers: San Juan, Puerto Rico, 2016; pp. 2432–2442. [Google Scholar]
- Park, C.-S.; Kim, H.-J. A Framework for Construction Safety Management and Visualization System. Autom. Constr. 2013, 33, 95–103. [Google Scholar] [CrossRef]
- Jang, J.; Lee, J.; Kim, H.; Lee, J.; Kim, J.-S.; Kim, J.-Y.; Kim, Y.S. Development of Quality Evaluation and Management System for Assembled Temporary Equipment—Focused on Steel Pipe Scaffolding, System Scaffolding and Support. Korean J. Constr. Eng. Manag. 2022, 23, 43–55. [Google Scholar] [CrossRef]
- Kim, K.; Cho, Y.; Kim, K. BIM-Driven Automated Decision Support System for Safety Planning of Temporary Structures. J. Constr. Eng. Manag. 2018, 144, 04018072. [Google Scholar] [CrossRef]
- Rodrigues, F.; Alves, A.D.; Matos, R. Construction Management Supported by BIM and a Business Intelligence Tool. Energies 2022, 15, 3412. [Google Scholar] [CrossRef]
- Ratajczak, J.; Schimanski, C.P.; Marcher, C.; Riedl, M.; Matt, D.T. Collaborative Tool for the Construction Site to Enhance Lean Project Delivery. In Cooperative Design, Visualization, and Engineering; Luo, Y., Ed.; Lecture Notes in Computer Science; Springer International Publishing: Cham, Switzerland, 2018; Volume 11151, pp. 192–199. ISBN 978-3-030-00559-7. [Google Scholar]
- Al-Sulaiti, A.; Mansour, M.; Al-Yafei, H.; Aseel, S.; Kucukvar, M.; Onat, N.C. Using Data Analytics and Visualization Dashboard for Engineering, Procurement, and Construction Project’s Performance Assessment. In Proceedings of the 2021 IEEE 8th International Conference on Industrial Engineering and Applications (ICIEA), Chengdu, China, 23 April 2021; pp. 207–211. [Google Scholar]
- Hamzeh, F.; Ezzeddine, A.; Shehab, L.; Khalife, S.; El-Samad, G.; Emdanat, S. Early Warning Dashboard for Advanced Construction Planning Metrics. In Construction Research Congress 2020; American Society of Civil Engineers: Tempe, AZ, USA, 2020; pp. 67–75. [Google Scholar]
- Likhitruangsilp, V.; Ioannou, P.G.; Nantapanuwat, P. A BIM-Enabled Dashboard System for Construction Project Monitoring and Control. In Construction Research Congress 2022; American Society of Civil Engineers: Arlington, WV, USA, 2022; pp. 1307–1315. [Google Scholar]
- Machfudiyanto, R.A.; Kim, S.; Latief, Y.; Rachmawati, T.S.N.; Laksono, N.B. Analysis of Design-for-Safety Implementation Factors in the Indonesian Construction Industry: A Two-Staged SEM-Artificial Neural Network Approach. Heliyon 2023, 9, e21273. [Google Scholar] [CrossRef]
- Minister of Public Works and Public Housing Regulation Number 10 of 2021 Guidelines for Construction Safety Management Systems. Available online: https://peraturan.bpk.go.id/Details/216875/permen-pupr-no-10-tahun-2021 (accessed on 17 July 2024).
- Fauziyah, S.; Susanti, R.; Nurjihad, F. Risk Assessment for Occupational Health and Safety of Soekarno-Hatta International Airport Accessibility Project through HIRARC Method. IOP Conf. Ser. Earth Environ. Sci. 2021, 700, 012048. [Google Scholar] [CrossRef]
- Wong, C.F.; Teo, F.Y.; Selvarajoo, A.; Tan, O.K.; Lau, S.H. Hazard Identification Risk Assessment and Risk Control (HIRARC) for Mengkuang Dam Construction. Civ. Eng. Archit. 2022, 10, 762–770. [Google Scholar] [CrossRef]
- Ramlee, U.S.; Abd Rahim, M.H.I. Hazard Identification, Risk Assessment and Risk Control (HIRARC) of Safety and Health Hazards at Old High-Rise Residential Building Facilities: Case Study at Larkin Jaya Flat, Johor Bahru. Res. Manag. Technol. Bus. 2023, 4, 1335–1344. [Google Scholar]
- Brooke, J. SUS—A quick and dirty usability scale. In Usability Evaluation in Industryt; Taylor & Francis: New York, NY, USA, 1996; pp. 189–194. [Google Scholar]
- Twizeyimana, J.D.; Andersson, A. The Public Value of E-Government—A Literature Review. Gov. Inf. Q. 2019, 36, 167–178. [Google Scholar] [CrossRef]
- Ali, T.M.; Rehman, A.U.; Nawaz, A.; Butt, W.H. An Adaptive E-Learning System Using Justification Based Truth Maintenance System. arXiv 2021. [Google Scholar] [CrossRef]
- Ilyas, A.; Wajid, S.H.; Muhammad, A. Usability Evaluation of E-Government Website: A Use of System Usability Scale. Pak. J. Eng. Technol. 2022, 5, 11–15. [Google Scholar] [CrossRef]
- Nik Ahmad, N.A.; Hasni, N.S. ISO 9241-11 and SUS Measurement for Usability Assessment of Dropshipping Sales Management Application. In Proceedings of the 2021 10th International Conference on Software and Computer Applications, Kuala Lumpur, Malaysia, 23–26 February 2021; Association for Computing Machinery: New York, NY, USA, 2021; pp. 70–74. [Google Scholar]
- Hans, R.T. Work Breakdown Structure: A Tool for Software Project Scope Verification. Int. J. Softw. Eng. Appl. 2013, 4, 19–25. [Google Scholar] [CrossRef]
Disclaimer/Publisher’s Note: The statements, opinions and data contained in all publications are solely those of the individual author(s) and contributor(s) and not of MDPI and/or the editor(s). MDPI and/or the editor(s) disclaim responsibility for any injury to people or property resulting from any ideas, methods, instructions or products referred to in the content. |
© 2024 by the authors. Licensee MDPI, Basel, Switzerland. This article is an open access article distributed under the terms and conditions of the Creative Commons Attribution (CC BY) license (https://creativecommons.org/licenses/by/4.0/).













