Investigation into the Operating Performance of a Novel Direct Expansion-Based Air Conditioning System
Abstract
1. Introduction
2. Details of the Proposed DX-TE System and Development of Its Steady-State Model
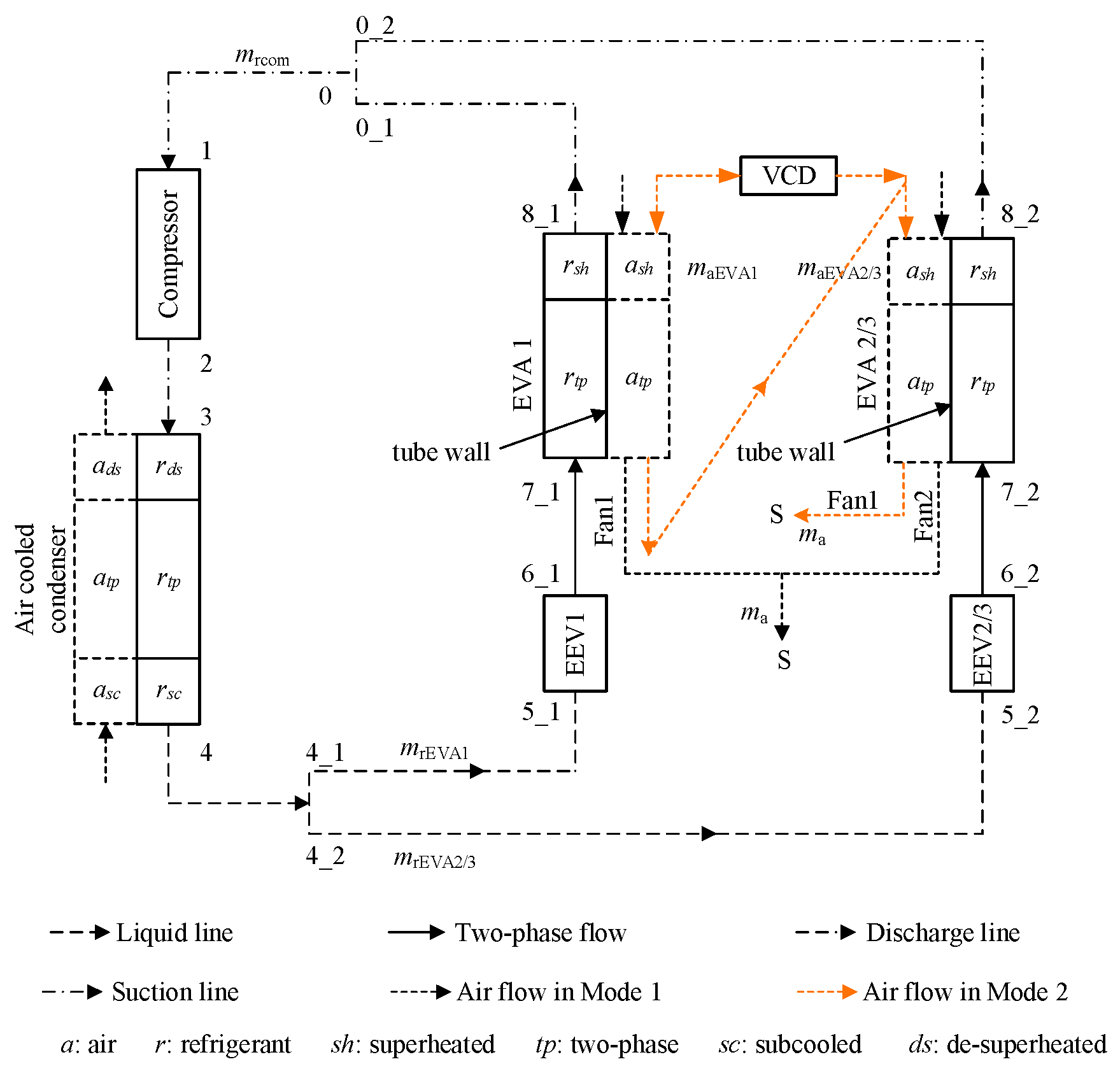
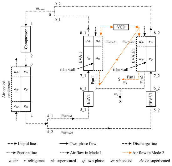
2.1. The Proposed DX-TE System
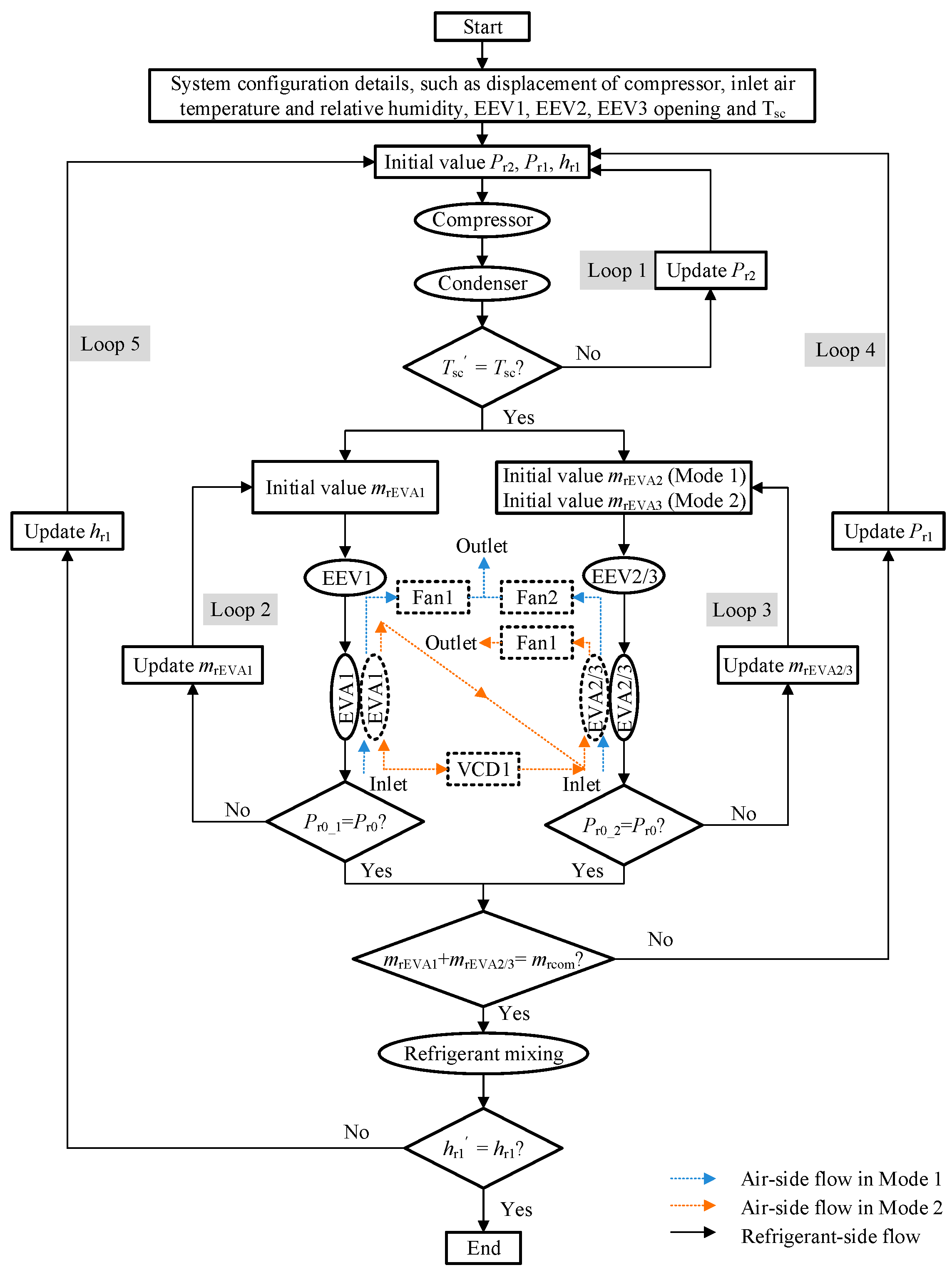
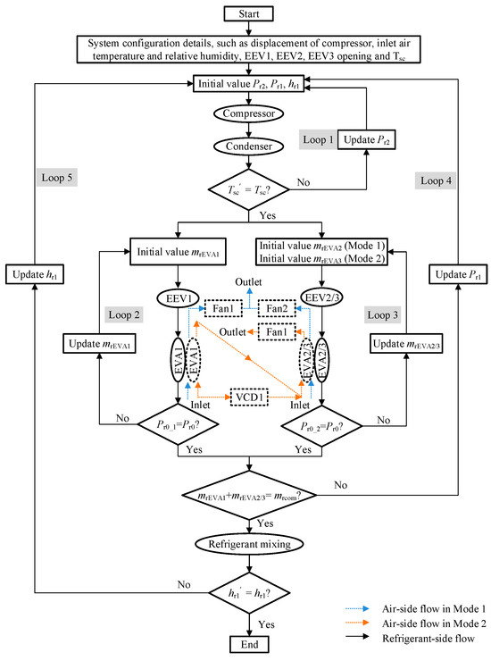
2.2. Development of the Steady-State Model of the DX-TE System
- The system sets degree of refrigerant sub-cooling, Tsc, at 5 °C;
- The superheat at the compressor suction remains constant at 7 °C;
- The airflow, post traversal through the two evaporators, is evenly mixed and adiabatic;
- The heat exchange between the refrigerant and the air follows a crossflow pattern.
3. Experimental System and the Validation of the Model
3.1. The Experimental DX-TE System
3.2. Model Validation
4. Modeling Study
4.1. Variable Cooling Capacities of the DX-TE System
4.2. Optimization of Evaporator Size in the DX-TE System
4.3. Discussions
5. Conclusions
- (1)
- This system can deliver variable cooling capacity in two operating modes while maintaining a constant compressor speed and air supply volume, thereby adapting to the fluctuating cooling load in the room and facilitating temperature and humidity control;
- (2)
- The study formulated a steady-state mathematical model of the system and validated the model under diverse operating conditions. The findings indicate that the maximum discrepancies in TCC and SHR are confined within ±5.5%;
- (3)
- In comparison with the conventional variable frequency direct expansion system of identical specification, this system exhibits enhanced dehumidification capability, which can be augmented by up to 9.7%;
- (4)
- In the two operating modes, the area ratio between the evaporators exerts a significant influence on the operational characteristics of the system. As the area ratio transitions from 1:1 to 1:3, the range of TCC expands by 33.6% and 14.3%, respectively, and the operational range of SHR expands by 58.6% and 51.69%.
Author Contributions
Funding
Data Availability Statement
Conflicts of Interest
References
- Yang, Z.; Gao, W.; Yang, D.; Hu, X.; Xu, T. Impact of Air Velocity on Mold Growth in High Temperature and Humidity Conditions: An Experimental Approach. Buildings 2024, 14, 2145. [Google Scholar] [CrossRef]
- Cui, W.; Cao, G.; Park, J.H.; Ouyang, Q.; Zhu, Y. Influence of indoor air temperature on human thermal comfort, motivation and performance. Build. Environ. 2013, 68, 114–122. [Google Scholar] [CrossRef]
- Sirror, H.; Labib, W.; Abowardah, E.; Metwally, W.; Mitchell, C. Sustainability in the Workplace: Evaluating Indoor Environmental Quality of a Higher Education Building in Riyadh. Buildings 2024, 14, 2115. [Google Scholar] [CrossRef]
- Su, X.; Geng, Y.; Huang, L.; Li, S.; Wang, Q.; Xu, Z.; Tian, S. Review on dehumidification technology in low and extremely low humidity industrial environments. Energy 2024, 302, 131793. [Google Scholar] [CrossRef]
- Yang, K.; Chu, F.; Li, J.; Wang, Y.; Dong, X.; Liu, J.; Mao, Y. Study on the Modified Ventilation Network on the Ventilation Effect and Ozone Migration Characteristics in Grain Pile. Buildings 2024, 14, 604. [Google Scholar] [CrossRef]
- Zhao, X.; Yin, Y.; He, Z.; Deng, Z. State-of-the-art, challenges and new perspectives of thermal comfort demand law for on-demand intelligent control of heating, ventilation, and air conditioning systems. Energy Build. 2023, 295, 113325. [Google Scholar] [CrossRef]
- Lin, Y.-H.; Lin, M.-D.; Tsai, K.-T.; Deng, M.-J.; Ishii, H. Multi-objective optimization design of green building envelopes and air conditioning systems for energy conservation and CO2 emission reduction. Sustain. Cities Soc. 2021, 64, 102555. [Google Scholar] [CrossRef]
- Xu, X.; Zhong, Z.; Deng, S.; Zhang, X. A review on temperature and humidity control methods focusing on air-conditioning equipment and control algorithms applied in small-to-medium-sized buildings. Energy Build. 2018, 162, 163–176. [Google Scholar] [CrossRef]
- Yao, Y.; Shekhar, D.K. State of the art review on model predictive control (MPC) in Heating Ventilation and Air-conditioning (HVAC) field. Build. Environ. 2021, 200, 107952. [Google Scholar] [CrossRef]
- Ling, J.; Hwang, Y.; Radermacher, R. Theoretical study on separate sensible and latent cooling air-conditioning system. Int. J. Refrig. 2010, 33, 510–520. [Google Scholar] [CrossRef]
- Ling, J.; Kuwabara, O.; Hwang, Y.; Radermacher, R. Experimental evaluation and performance enhancement prediction of desiccant assisted separate sensible and latent cooling air-conditioning system. Int. J. Refrig. 2011, 34, 946–957. [Google Scholar] [CrossRef]
- Han, X.; Zhang, X.; Wang, L.; Niu, R. A novel system of the isothermal dehumidification in a room air-conditioner. Energy Build. 2013, 57, 14–19. [Google Scholar] [CrossRef]
- Fan, H.; Shao, S.; Tian, C. Performance investigation on a multi-unit heat pump for simultaneous temperature and humidity control. Appl. Energy 2014, 113, 883–890. [Google Scholar] [CrossRef]
- Rudd, A. BA-1310: Supplemental Dehumidification in Warm-Humid Climates; Building America Report; Building Science Corporation: Somerville, MA, USA, 2013. [Google Scholar]
- Mazzei, P.; Minichiello, F.; Palma, D. HVAC dehumidification systems for thermal comfort: A critical review. Appl. Therm. Eng. 2005, 25, 677–707. [Google Scholar] [CrossRef]
- Jeong, J.; Yamaguchi, S.; Saito, K.; Kawai, S. Performance analysis of four-partition desiccant wheel and hybrid dehumidification air-conditioning system. Int. J. Refrig. 2010, 33, 496–509. [Google Scholar] [CrossRef]
- Martínez, P.J.; Llorca, C.; Pla, J.A.; Martínez, P. Experimental validation of the simulation model of a DOAS equipped with a desiccant wheel and a vapor compression refrigeration system. Energies 2017, 10, 1330. [Google Scholar] [CrossRef]
- Zhang, Z.; Cao, X.; Yang, Z.; Shao, L.; Zhang, C. Modeling and experimental investigation of an advanced direct-expansion outdoor air dehumidification system. Appl. Energy 2019, 242, 1600–1612. [Google Scholar] [CrossRef]
- Li, Z.; Chen, J.; Yu, H.; Cui, L. The development and experimental performance evaluation on a novel household variable refrigerant flow based temperature humidity independently controlled radiant air conditioning system. Appl. Therm. Eng. 2017, 122, 245–252. [Google Scholar]
- Shao, S.; Shi, W.; Li, X.; Chen, H. Performance representation of variable-speed compressor for inverter air conditioners based on experimental data. Int. J. Refrig. 2004, 27, 805–815. [Google Scholar] [CrossRef]
- Shiming, D. A dynamic mathematical model of a direct expansion (DX) water-cooled air-conditioning plant. Build. Environ. 2000, 35, 603–613. [Google Scholar] [CrossRef]
- Li, Z.; Deng, S. An experimental study on the inherent operational characteristics of a direct expansion (DX) air conditioning (A/C) unit. Build. Environ. 2007, 42, 1–10. [Google Scholar] [CrossRef]
- Xu, X.; Xia, L.; Chan, M.; Deng, S. Inherent correlation between the total output cooling capacity and equipment sensible heat ratio of a direct expansion air conditioning system under variable-speed operation (XXG SMD SHR DX AC unit). Appl. Therm. Eng. 2010, 30, 1601–1607. [Google Scholar] [CrossRef]
- Li, Z.; Deng, S.A. DDC-based capacity controller of a direct expansion (DX) air conditioning (A/C) unit for simultaneous indoor air temperature and humidity control–Part I: Control algorithms and preliminary controllability tests. Int. J. Refrig. 2007, 30, 113–123. [Google Scholar] [CrossRef]
- Xu, X.; Deng, S.; Chan, M. A new control algorithm for direct expansion air conditioning systems for improved indoor humidity control and energy efficiency. Energy Convers. Manag. 2008, 49, 578–586. [Google Scholar] [CrossRef]
- Yan, H.; Deng, S.; Chan, M. A novel capacity controller for a three-evaporator air conditioning (TEAC) system for improved indoor humidity control. Appl. Therm. Eng. 2016, 98, 1251–1262. [Google Scholar] [CrossRef]
- Li, N.; Xia, L.; Deng, S.; Xu, X.; Chan, M. Dynamic modeling and control of a direct expansion air conditioning system using artificial neural network. Appl. Energy 2012, 91, 290–300. [Google Scholar] [CrossRef]
- Yan, H.; Xia, Y.; Xu, X.; Deng, S. Inherent operational characteristics aided fuzzy logic controller for a variable speed direct expansion air conditioning system for simultaneous indoor air temperature and humidity control. Energy Build. 2018, 158, 558–568. [Google Scholar] [CrossRef]
- Li, N. Comparison of the characteristics of the control strategies based on artificial neural network and genetic algorithm for air conditioning systems. J. Build. Eng. 2023, 66, 105830. [Google Scholar] [CrossRef]
- Zhao, K.; Liu, X.; Zhang, T.; Jiang, Y. Performance of temperature and humidity independent control air-conditioning system in an office building. Energy Build. 2011, 43, 1895–1903. [Google Scholar] [CrossRef]
- Pan, Y.; Xu, X.; Xia, L.; Deng, S. A modeling study on the effects of refrigerant pipeline length on the operational performance of a dual-evaporator air conditioning system. Appl. Therm. Eng. 2012, 39, 15–25. [Google Scholar]
- Lemmon, E.; Huber, M.; McLinden, M. NIST Standard Reference Database 23: Reference Fluid Thermodynamic and Transport Properties-REFPROP; Version 9.1; National Institute of Standards and Technology: Gaithersburg, MD, USA, 2010.
- ASHRAE. ASHRAE Handbook Fundamentals; American Society of Heating, Refrigerating and Air-Conditioning Engineers: Atlanta, GA, USA, 2009. [Google Scholar]
- Xia, Y.; Deng, S.; Chan, M. Inherent operational characteristics and operational stability of a variable speed direct expansion air conditioning system. Appl. Therm. Eng. 2017, 113, 268–277. [Google Scholar] [CrossRef]
- Shirey, D.B., III; Henderson, H.I., Jr.; Raustad, R.A. Understanding the Dehumidification Performance of Air-Conditioning Equipment at Part-Load Conditions; University of Central Florida: Orlando, FL, USA, 2006. [Google Scholar]










| Components | Operating Statues | |
|---|---|---|
| Mode 1 | Mode 2 | |
| SV1 | O | O |
| SV2 | O | C |
| SV3 | C | O |
| SF1 | O | O |
| SF2 | O | C |
| VCD | O | PO |
| No. | 1 | 2 | 3 | 4 | / |
| Ar or Ar′ | 30% | 40% | 50% | 60% | / |
| No. | 1 | 2 | 3 | 4 | 5 |
| Rr or Rr′ | 15% | 25% | 40% | 55% | 65% |
Disclaimer/Publisher’s Note: The statements, opinions and data contained in all publications are solely those of the individual author(s) and contributor(s) and not of MDPI and/or the editor(s). MDPI and/or the editor(s) disclaim responsibility for any injury to people or property resulting from any ideas, methods, instructions or products referred to in the content. |
© 2024 by the authors. Licensee MDPI, Basel, Switzerland. This article is an open access article distributed under the terms and conditions of the Creative Commons Attribution (CC BY) license (https://creativecommons.org/licenses/by/4.0/).
Share and Cite
Yang, L.; Zhao, X.; Wang, H.; Bi, W.; Liu, S. Investigation into the Operating Performance of a Novel Direct Expansion-Based Air Conditioning System. Buildings 2024, 14, 2846. https://doi.org/10.3390/buildings14092846
Yang L, Zhao X, Wang H, Bi W, Liu S. Investigation into the Operating Performance of a Novel Direct Expansion-Based Air Conditioning System. Buildings. 2024; 14(9):2846. https://doi.org/10.3390/buildings14092846
Chicago/Turabian StyleYang, Liu, Xiang Zhao, Haitao Wang, Wenfeng Bi, and Shengnan Liu. 2024. "Investigation into the Operating Performance of a Novel Direct Expansion-Based Air Conditioning System" Buildings 14, no. 9: 2846. https://doi.org/10.3390/buildings14092846
APA StyleYang, L., Zhao, X., Wang, H., Bi, W., & Liu, S. (2024). Investigation into the Operating Performance of a Novel Direct Expansion-Based Air Conditioning System. Buildings, 14(9), 2846. https://doi.org/10.3390/buildings14092846

