Next Article in Journal
Cognitive Bias in Perceptions of Industrialized Housing
Previous Article in Journal
A Real-Time Inverted Velocity Model for Fault Detection in Deep-Buried Hard Rock Tunnels Based on a Microseismic Monitoring System
 
 
Font Type:
Arial Georgia Verdana
Font Size:
Aa Aa Aa
Line Spacing:
Column Width:
Background:
Article

Factors Affecting Contract Compliance and Execution of Public Works in the Executing Unit: Special Project Huallaga Central and Bajo Mayo in Peru, 2022

by
Anjhinson Romero
1 and
Doris Esenarro
1,2,*
1
Graduate Universidad School, Federico Villarreal National University, Lima 15084, Peru
2
Inern Unfv Specialized Institute of Ecosystems and Natural Resources Investigation, Lima 15084, Peru
*
Author to whom correspondence should be addressed.
Buildings 2024, 14(9), 2664; https://doi.org/10.3390/buildings14092664
Submission received: 4 March 2024 / Revised: 9 June 2024 / Accepted: 18 June 2024 / Published: 27 August 2024
(This article belongs to the Section Construction Management, and Computers & Digitization)

Abstract

Cost overruns, delays, and poor quality are frequent in public investment projects under the contract modality, executed by the Executing Unit: Special Project Huallaga Central and Bajo Mayo (PEHCBM). The purpose of this research is to identify the factors that affect the fulfillment of contracts for the execution of public works in the PEHCBM. This research includes the determination of the most influential factors using the relative importance index (RII), as well as surveys administered to a sample of 25 experts. A total of 91 articles from 48 academic journals were selected. With the application of the RII, 21 factors were determined, distributed among the dimensions of cost, time, and quality, and validated by the experts with a Spearman’s coefficient of value 0.521. In the case study, seven relevant factors were determined in PEHCBM execution contracts, identifying overtime between 4.7% and 524.2%, as well as a cost increase between 8.8% and 52.2%. Similarly, adverse situations detected by the Comptroller’s Office were determined, with an accumulated economic damage of about PEN 19 million, determining the high influence of the cost, time, and quality dimensions on them. In conclusion, this study shows the high overtime and the deficient quality of the works carried out by the contracting modality, which generated economic damage to the State.

1. Introduction

Public works have unique characteristics that distinguish them from private sector works. On the one hand, public works are financed by taxes and are governed by a bidding process established by law [1]. This process is subject to internal and external control and must comply with specific rules and regulations to avoid potential legal sanctions [2,3].
Public works are primarily aimed at meeting the population’s needs and are more comprehensive. Unlike private investments, they do not seek a return on profits. In addition, any modifications made to the tendered work must follow strict rules [4]. However, despite these regulations, deficiencies and irregularities occur from project conception to liquidation, resulting in losses for the State and leading to arbitrations and legal disputes [5,6]. Public procurement includes the resources for the purchase of goods and services and execution of works by the State for the activities of the regions, the primary objective of which is to obtain the best value from public funds [7]. Public entities are the largest buyers with large budgets, with public procurement accounting for 13% of the global GDP [8], while it is estimated that 12% may not cover military spending and the health sectors. Despite this industry’s great importance, marked shortcomings are documented in the literature in terms of cost, quality, and time [9], which often lead to a public work not fulfilling the purpose for which it was conceived [10].
Public investment projects are aimed at decentralizing the distribution of the state budget to close infrastructure gaps, such as comprehensive water and sewage projects, treatment plants, medical centers, hospitals, schools, police stations, highways, local roads, electricity, renewable energy, and internet, among others: the same projects that seek to serve the common good for the society receiving the State’s services [11,12]. However, this vision is hindered due to the paralysis of projects in execution, caused by factors such as lack of budgetary liquidity, deficient studies in technical files, poor management of the work by the executor, and inadequate supervision, among others [12,13]. The causes of delays in construction projects are an essential topic that has attracted the attention of researchers and experts in the field [14,15]. Therefore, it is necessary to identify the causes of the delays to avoid them, have a solution in case they occur, and save time and money [16,17].
The success of a project is usually measured by the efficiency and effectiveness of the project manager, adequate monitoring by the investor, clarity in contractual scopes, and adequate communication between all parties involved, as well as project follow-up and feedback from superiors [18]. On the contrary, failure is associated with project management functions, such as project complexity and performance of design documents, in addition to failures of construction management functions, which include construction planning and construction schedule management and control, as well as the organization of project financing [17].
Many studies have been conducted on the causes of delays in construction and building projects worldwide, where they use different methods in different geographical areas, and obtain different results [19,20]. Along these lines, the arguments are oriented towards the fact that there is no consensus in the literature on the causes of project delays. The ambiguity in the definition and analysis of the causes leads to project overtime [21,22,23]. In addition, these studies use different measurement scales to assess the criticality of causes, making direct comparison difficult [24,25].
Studies have found that time has a severe impact on project performance [26,27]. Overtime issues are not related to a single variable. However, factors related to clients, consultants, and contractors are responsible for several factors related to overtime [28,29]. Other studies have also found the problem of excessive overtime [30]. In addition, several studies consider that construction projects have a poor track record in terms of cost; the issue of cost overruns is a global challenge [31,32,33]. In addition to time and expense, quality is another critical indicator of project performance, and many studies have uncovered the possible causes of poor quality in construction projects [34]. Therefore, they also developed poor performance factors based on time, cost, and quality parameters [35]. In this line, the success or failure of any project is evaluated according to specific parameters where time, cost, and quality (known as the Iron Triangle) have a dominant role, and many researchers assess performance based on the Iron Triangle [36,37,38].
In addition to those already mentioned, a meta-analysis using the materiality index (RII) values from some influential studies over the past 15 years identified common causes of delay investigated globally, with the top five causes being “contractor financial hardship”, “delay in the approval of finished work”, “slow delivery of materials”, “poor quality”, “site organization and multi-party coordination”, and “poor resource planning and duration/estimation/schedule” [39]. The same study examined research over the past ten years on the causes of delays in construction projects, of which the top ten critical causes of delay in developed countries were found in the internal project environment and activities. In countries with various constraints and high risk, the overall environment has a critical impact along with the project activity and the internal environment on a project’s time being exceeded [40].
Based on the current state of knowledge focused by region, there are studies with diverse approaches and areas of study. However, the instruments applied are similar. In the Asian continent, in the Southeast Asia region, there is a literature study on the factors of construction delay in Indonesia, Malaysia, Thailand, and Vietnam to identify the main factors and determine if there are particular causes that generate delays in this region. A comparative analysis was carried out with a similar study of developed economies of Europe and North America. The result of the study revealed that the most critical factors causing delays in Southeast Asian developing countries were those related to contractors (material shortages, inadequate/ineffective planning, poor site management, monitoring and shortages, and equipment failures) and owner-related causes (financial issues/payment and design change/variation order) [41]. Likewise, several studies have determined factors of project delays in the construction industry in countries that make up this region, such as Indonesia [42,43,44,45,46,47], as well as in the identification of risk factors such as those affecting the success of construction projects, in the case of Malaysia [48,49,50,51,52]; or significant factors causing delays in the construction industry and their respective analysis, in the case of Cambodia case [53]; and identifying the leading causes of construction delays using the Delphi technique in Thailand [54]. Along these lines, in the Middle East, a study developed a questionnaire among experts, with a participation rate of 90%, determining that of the 51 factors established, the ten most critical factors affecting cost estimation (incorrect/incomplete planning, delay in delivery/noncompliance by suppliers, failure to obtain funds or delay in payment, and delays in the preparation or approval of submissions, etc.) [55], concluded that the root causes of cost overruns vary from country to country. In this context, studies have identified critical success factors and the risk of delays and cost overruns for projects in Saudi Arabia [56,57,58,59]. Similarly, the identification of the most influential factors in meeting the project implementation deadline in Yemen [60,61], in a different perspective, developed a hybrid framework for modeling the factors affecting the productivity of the construction workforce, in the case study of Iran [62,63]. Another study identified factors affecting time and cost trade-off on multiple construction projects in Iraq [64], as well as the causes of delays in public infrastructure projects according to engineers representing different contracting parties in Jordan [65] and the factors causing construction delays and their effects on the development of the construction industry in Oman [66]. In South Asia, risk factors, cost overruns, and time influencing construction projects in Pakistan were identified [67,68,69], as well as elaborating a scale and analysis of factors and causes of delay, and there was a similar study of court cases in India [70,71]. Along this line, critical factors that affect the performance of large construction projects in developing countries were identified, including a case study of Siri Lanka [72] and the causes of delays in constructing national road and highway projects in Afghanistan [73]. In East Asia, the causes of delays in construction projects were identified, as well as the critical factors influencing cost overruns in construction projects in the China case study [74,75]. In Central Asia, the causes of delays in construction projects were identified, such as in Kazakhstan [76]. On the African continent, in the East African region, success factors, cost overruns, and delays in construction projects in Ethiopia were identified [18,77,78,79], as well as the leading causes of delays in the completion of road construction projects in Tanzania [80] and the evaluation of factors within a regulatory framework in the implementation of road construction projects in Uganda [81]. In the West African region, critical risk factors have been identified in phases of public–private partnership projects in developing countries, such as Nigeria [82]; the failure of state-owned construction projects in an emerging economy in Ghana [10]; and assessing the causes of delays in road construction projects in the Republic of Benin [83]. In the North Africa region, risk factors causing delays in road construction in Egypt were assessed [84,85], and an empirical study on the delay in the schedule of construction projects in Morocco was prepared [30]. In Southern Africa, factors influencing construction project delays, costs, and cost overrun mitigation measures were identified [86,87,88].
On the European continent, there is a study regarding time overruns in public works, as evidenced in northeastern Italy [89], as well as demonstrated in the following articles consulted: The Underlying Factors and Measures to Mitigate Delays in Construction Projects: An Empirical Study in Portugal [90]; Critical Success Factors for Cost Management in Public Housing Projects in the UK [91]; Costs and Delays in Infrastructure Projects: The Case of Stuttgart 21, Germany [92]; Quantification of Critical Success Factors (CSFs) in Investment and Construction Project Management: Bayesian Model Average Perspective, Poland [93]; and the influence of construction projects in the country and the development of a project in Russia [94]. On the other hand, in the Australian continent, Australasia region, risk factors affecting earned value management ability to accurately assess the performance of infrastructure projects were identified, case Australia [95]; and an assessment of the risk factors affecting project budget performance, construction costs and their influencing factors (cost, quality, and time) in New Zealand [96,97]. In the context of the above, previous research has revealed that construction projects experience poor performance in both developed and developing countries, resulting in several factors leading to completion delays, poor quality, and cost overruns, with consequent negative impacts experienced by all parties involved, including financial losses and litigation [22,98,99,100]. The state of knowledge in Peru has several corruption-related factors, such as the Odebrecht case [101]. The scourge of corruption has become ingrained in Peruvian culture. It is often seen as a natural act of those in power [102]. In addition, several factors associated with executing technical public investment projects in the administration of employment contracts at Electro Sur Este S.A.A. were identified [103]. Another study determined the components of the factors that affect or influence the management of the works in time, quality, and budget with greater relevance in the development of the Puno—Peru region, in the period from 2015 to 2017 [104]. Along these lines, a study determined the factors that influence the level of compliance with the execution of public sanitation works under contract, in agreement between the PNSU and the local governments of the Puno region during the period 2013–2015 [105]. The PEHCBM (Executing Unit of the Regional Government of San Martín) shows that almost all of its executed works do not culminate in the initially established period, from small works to large projects (hospitals and roads) that have had controversies (arbitrations) and several Audits by the Office of the Comptroller General of the Republic, detecting many findings. As a result, current and former officials were suspended, with administrative, civil, or criminal proceedings, for mismanagement. Therefore, it is essential to first identify the predominant factors that affect the fulfillment of executed contracts [106]. In the context of what has been expressed in the previous paragraphs, the objective of this research is to conclude the factors that affect the fulfillment of the Public Works execution contracts in the Executing Unit—Huallaga Central and Bajo Mayo Special Project—2022.

2. Materials and Methods

A systematic literature review is a technique used to identify relevant research using a clearly defined criterion in different related studies [77]; this review method has been applied in almost all studies related to this research. However, the criteria for classifying or determining the most relevant factors vary according to the authors’ criteria, starting from descriptive statistics with the frequency index, which is the case of most of the 29 articles reviewed for this study, as well as more advanced techniques such as the Cash Flow-Risk Index [64], The DEMATEL Method and System Dynamics [63], the Average Index [26], Significance Index [58], Importance of Risk [57], Fuzzy Synthetic Assessment [74], and the Delphi-AHP Hybrid [77], but taking into account the nature of this study, as well as the prevalence of its use in relevant articles, we chose to apply the relative importance index (RII) as did [99].
The choice to use the relative importance index (RII) in the research was presented for several reasons. Firstly, the ease of interpretation of the RII is a significant advantage as it avoids the need for complex statistical procedures, allowing the results to be easily understood and applicable by a wide audience [16,107]; secondly, the availability of existing data that have been adapted to the current reality facilitates a relevant and contextualized analysis without the need to collect new data; finally, the use of factors that have had an impact in previous research reinforces the credibility and relevance of the study, ensuring that the selected indicators are meaningful and validated by the scientific literature, which is essential for detecting relevant failures and contributing to the existing body of knowledge by identifying consistent patterns and trends.
In this way, the RII will determine factors distributed in the dimensions or parameters of the so-called Iron Triangle: time, cost, and quality, according to many researchers [35,36,37,38,67,88]. Likewise, the evaluation of the relevant and highest-quality frequencies, represented by a percentile according to the hinge analysis of Tukey, was analyzed under this parameter. Likewise, studies focused on identifying factors only related to time and cost, such as [66,69,73,75].
In the systematic review of the literature for identifying factors that indicate the fulfillment of contracts, we used the procedures established in [108]. To this end, the findings of existing studies are synthesized and described, and the procedure for searching for related studies and their integration to make the study reproducible is described. Scopus [109], ProQuest, and MDPI contain various databases from various research areas. They are widely used in other studies and were selected to retrieve studies related to the scope of this review, including all categories (i.e., title, abstract, etc.). Keywords, which are in line with the defining factors, were used to retrieve relevant articles from the problem: “Time”, “Cost”, “Quality”, “Technical file”, “Execution of works”, “Budget planning”, “Delay”, “Delays”, “Cost overruns”, and “Excesses”, “Influencing factors”, and “Building projects”. An initial search based on these keywords retrieved publications with the period parameter between 2019 and 2023, which were limited only to journal articles (1832) and the source’s title.
The population considered for this study is the public works executed by the PEHCBM under the contract modality, comprising 56 public works projects completed in 2000–2022, extracting a sample of 13 works.
To validate the identified influencing factors, a questionnaire-based survey was used to contact 25 professionals with different profiles in the construction industry. They were selected based on the number of professionals working in the institution where investment information was used. It is worth mentioning that the decision to work with these professionals reduced the information bias due to their broad knowledge of the problematic reality addressed by the research.
The search results identified articles limited to construction, engineering, and management journals in the established period.
We then reviewed the abstracts and full text of the articles of interest; a total of 91 articles from 48 academic journals relevant to the objectives of this study were selected.
In the final refinement, the articles with the greatest similarity and relevance were selected, and 21 academic journals hosted the 33 articles. As mentioned in [108], using the best journals to select published studies can limit the construction management’s relevance. Articles published in high-level journals represent the most influential research studies. Including studies published in lower-ranking media is not justified, given the additional complexity and relevance added to the analyses [110].
Therefore, the number of articles (for quality control) reviewed followed the criteria recommended by [108] to consider the best journals in engineering and construction management, unlike other similar studies that only considered fewer journals with 30 [42], 14 [77], and 19 [30], respectively, as well as without considering their age.
For the validation of the factors established in the systematic review, a questionnaire-based survey was used, and the participants were carefully selected, similarly to the parameters established in the study [67]. This is due to the scarcity of professionals who meet the profile in the area of study, although it is true that other studies have considered higher numbers, such as 325 in Malaysia [35], 250 Saudi Arabia [59], and 330 in Morocco [30]; there are studies where few experts were required, such as in Yemen 13 [60], Thailand 17 [54], and Indonesia 3 [42]. In all these cases, the experts validated most of the factors determined by the literature. However, in studies involving many experts, the experts were randomly selected.
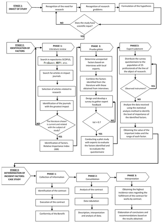
Finally, we seek to identify the factors that affect the fulfillment of the PEHCBM’s public works execution contracts. Variables will not be deliberately manipulated with a mixed approach and nonexperimental research design (Figure 1).

3. Results

The research results are presented below, considering the study’s objectives, which were developed in three stages (Figure 1).

3.1. Identification of Factors

3.1.1. Determination of Factors

The development of this study stage was followed by adopting a systematic review approach, as described in [111]. Based on these criteria, 33 articles from 21 academic journals were validated for further analysis, presented in Table 1, Table 2 and Table 3. Therefore, the 66 selected articles were analyzed regarding reported incidence factors to identify the most relevant ones. In addition, these articles were also examined according to the level of development of the place where the research had been conducted and the mode of implementation.

3.1.2. Relative Import (RII)

Previous research has applied a relative importance index (RII) to measure the relative importance of factors using Equation (1) [16,27,29,39,53,57,67,76,99,112].
RII = ∑W ÷ A × N
where W is the value assigned to each attribute by a respondent, A is the highest value, and N is the total number of respondents. RII indicates the importance of a factor influencing the fulfillment of public works execution contracts.
Table 1. Time factors that influence the fulfillment of contracts for the execution of works.
Table 1. Time factors that influence the fulfillment of contracts for the execution of works.
Main Factors Identified from the Literature Review
DimensionFactor Identified[97][4][113][16][24][10][81][1][18][67][75][39][22][76][66][69][48][40][72][93][57][100][64][99][98][77][85][71][114][50][104][65][96]FrequencyRII
TimePoor time management xx x x x x 63.947368421
Inadequate Project Management x xx x x x x 74.605263158
Excessive bureaucratic proceduresx x x x xx x 74.605263158
Lack of implementation of practical toolsxx x 31.973684211
Political interference x x x x x 53.289473684
Characteristics of the project x x x x x x63.947368421
Land conditions x x x x 42.631578947
Poor contract management x x x x xx 63.947368421
Changes of government x x x x x x x x 85.263157895
Leadership Skills of Project Managers xx x x x x x x x 95.921052632
Poor monitoring of project executionx xx x x x x x85.263157895
Delays in the technical approval process of the projectx x x x x x 63.947368421
Conflicts between consultant of design and execution of the Work x x x 31.973684211
Delay in approval of substantial design changes x x xx42.631578947
Delay in inspection of evidence x x x x x 53.289473684
Slowness in making important decisions x x x x x x x x 85.263157895
Interference by the landownerx x x x x xx x85.263157895
Poor communication and coordination x x x x x x x 74.605263158
Suspension of deadlines and unjustified delays x x x x x xx x x 95.921052632
Control and restriction of site traffic x x x x42.631578947
Shortages of workers on sitexx x x x x x 74.605263158
Excessive planning time by the contractor xx xx xx x x 85.263157895
Changes in Laws and Regulations x x x x x 53.289473684
Unfavorable climatological factors x x x x x xx x x 95.921052632
Table 2. Cost factors that influence the fulfillment of contracts for the execution of works.
Table 2. Cost factors that influence the fulfillment of contracts for the execution of works.
Main Factors Identified from the Literature Review
DimensionFactor Identified[97][4][113][16][24][10][81][1][18][67][75][39][22][76][66][69][48][40][72][93][57][100][64][99][98][77][85][71][114][50][104][65][96]FrequencyRII
CostLack of experience in project budget execution x xx x x xx xx xx 116.832298137
Low levels of productivity xx x x x x x x x95.590062112
Social conflicts xxx xxx xx x xx 116.832298137
Exceptionally low offers x x xxx x xxx x 106.211180124
Late paymentsx x xx 42.48447205
Lack of sustainability of the project x x x x42.48447205
Lack of political will to finance the Project x x x x x x x x 84.968944099
Inaccurate estimates x x x x x 53.105590062
Poor technical and economic evaluation of financial resourcesx x x x 42.48447205
Project size x x xx x xx x 84.968944099
Inappropriate allocation of resources x x x xxx x x xxx 116.832298137
Efficient public-private partnership x x x x x x x x x95.590062112
Commitment of technical approval authorities x x x x x x 63.726708075
Delays in the adaptation and installation of the workplace x x x x x 53.105590062
Poor maintenance management of equipment and machinery x x x x x x 63.726708075
Lack of safety precautions x x x x 42.48447205
Poor performance in the area of tenders and contracts x x x x 42.48447205
Material price fluctuation x x x x x x x x x 95.590062112
Unforeseen conditions on site related to public servicesx x x xx x 63.726708075
Low level of operational prowessxx x xx x x x x x x 116.832298137
Delinquency of suppliers and subcontractors and cash flows xxx x x 53.105590062
High administrative costs related to the Work x xxx xxx xxx106.211180124
Table 3. Quality factors that influence the fulfillment of contracts for the execution of works.
Table 3. Quality factors that influence the fulfillment of contracts for the execution of works.
Main Factors Identified from the Literature Review.
DimensionFactor Identified[97][4][113][16][24][10][81][1][18][67][75][39][22][76][66][69][48][40][72][93][57][100][64][99][98][77][85][71][114][50][104][65][96]FrequencyRII
QualityPoor construction management x x x x x 53.968253968
Frequent errors in the construction process x x x x x 53.968253968
Sudden changes in the construction process xx x xx x x75.555555556
Inefficient project management and controlx x x 32.380952381
Poor quality of monitoring effect x x x x x x x x 86.349206349
Commitments and obligations on the part of the Project Managerxx x xx xxx x x 107.936507937
Experience and Trajectory of those responsible for the Works x x x x x 53.968253968
Commitment and participation of those responsible for the Work xxx x xxx x 86.349206349
Little definition of quality xxx x x xx x x x107.936507937
Detail of drawings in unclear and coherent plans x x x x x x x x 86.349206349
Obsolete machinery and equipment xx xx 43.174603175
Delay in the delivery of materials on site x x x x 43.174603175
Shortage of skilled labor x x x x x x x 75.555555556
Shortage of managers and staff with project experience x x x x 43.174603175
Delay of final inspection of works on sitex xx x x x x x x 97.142857143
Ignorance of safety regulations x xxx x x xx x x 107.936507937
Low motivation/morale of Project workers x x x x x 53.968253968
Poor maintenance scheduling of machinery and equipment x x x x x53.968253968
Abandonment of Work x x x 32.380952381
Disputes between technical staffx x x x 43.174603175

3.1.3. Determination of the Most Significant Factors

Due to the importance of the complementarity of the data, both perspectives are presented to offer different dimensions in the analysis, which is why it is considered necessary to include the RII in the analysis. It is worth mentioning that the study focuses on evidence-based decisions; therefore, if a factor is frequent but not considered particularly important, it may not be prioritized in the allocation of resources, while a less frequent factor with a high IIR may warrant special attention, highlighting the importance of the evaluation of common factors. Regarding the bibliographic frequency, the significance level is based on the function of the occurrence of the factors, which are addressed in the articles consulted according to the systematic search sampling. Table 4 shows the most significant relative importance of cost factors. The lack of experience in the budget execution of the project was considered a very influential factor in the fulfillment of the contract; the presence of the frequency index is highlighted, whose range was established according to the hinge analysis of Tukey according to the 75% percentile, to define the factors of most significant importance and quality.
Table 5 shows the most significant relative importance of time factors. The most highly rated factor was the leadership capacity of the project managers, which was considered a very influential factor in the fulfillment of the contracts. This highlights the presence of the frequency index, whose range was established based on the analysis of hinges of Tukey according to the 75% percentile to define the factors of greatest importance and quality.
Table 6 shows the most significant relative importance of quality factors. The definition of quality, considered a highly influential factor in the performance of contracts, ranked first, especially when the ranking was established based on Tukey’s hinge analysis, which is attached to the 75% percentile to define the most critical factors in the literature consulted. The bibliographic frequency is based on the function of the occurrence of the factors, which are addressed in the articles consulted according to the systematic search sampling.
The limit values for each factor: cost, time, and quality, regarding their frequency, are the result of an analysis of extreme values, complemented by the analysis of the Tukey hinge with a representation of the 75% percentile, which is part of the researcher’s contribution as they are not found in the consulted bibliography since those factors belong to a different context to the study.
Regarding Table 4, Table 5 and Table 6, the application of frequency indexes and the RII is justified by their functionality and practicality, as Abdellatif and Alshiban [16] did in their research, where they addressed the use of these statistical methods. They considered that these processes complement each other, taking into account that the frequency indicates the number of times the factor is affected, and the RII shows the level of importance, and the main reason why they decided to use both statistical elements for a comprehensive treatment of the frequent and influential factors in the execution of contracts.

3.2. Pilot Test

Reliability Analysis (Cronbach’s Alpha) for Risk Factors

In this method, experts review all items included in the questionnaire for clarity, readability, and completeness and agree on which item should be included or removed from the questionnaire [115].
Subsequently, the pilot study was carried out by distributing the initial questionnaire with 31 incidence factors identified from the literature through the RII to the experts to obtain their validation or observation [116]. A sample size of 24 was recommended for the pilot study. Therefore, 25 experts were contacted (Table 7). The identified incidence factors were divided into dimensions (6) for better follow-up. No new factors were identified, so the original proposal was maintained.
As part of the data processing and analysis, statistical procedures based on descriptive and inferential statistics were used to classify the factors of most significant importance and quality. As a complementary measure, the relative importance index (RII) was applied, whose defined ranges were in agreement with the 75% percentile, which was corroborated by the hinge of Tukey.
A Cronbach’s alpha (a) coefficient test was performed to check the reliability of the questionnaire. The “a” can range from 0 to 1, where 0 indicates that the questionnaire is unreliable and 1 represents a high reliability of the questionnaire, while the acceptable range is 0.70 or higher [115]. In Table 8, the value calculated for all factors is 0.878, and the reliability of the questionnaire is good.
To guarantee the processing of the data obtained and to be able to test the hypothesis, they were processed using statistical programs. These data are presented using tables and bar graphs that contribute to optimal interpretation of the results.
The reliability of the questionnaire instrument was analyzed using Cronbach’s alpha test. Spearman’s correlation test was performed to investigate the strength of the relationship between the variables of incidence factors and performance contracts. Also, to ensure the reliability of the results, Spearman–Brown’s so-called prophetic formula was applied: reliability by halves (Table 9).
Complementing the reliability using Cronbach’s alpha coefficient, the reliability of two Guttman means was applied as part of the instrument’s internal consistency, with a coefficient of 0.821, indicating high reliability.

3.3. Expert Judgement

For the development of this study, 25 experts with a civil engineering profession and with long-proven experience in the field of research were selected, whose inclusion criteria were experts in technical project studies, execution, supervision, liquidation, and administration of works. It is worth mentioning that the decision to work with these professionals reduced the information bias due to their extensive knowledge of the problematic reality addressed by the research (Table 10). To this end, a questionnaire-based survey was used, which consisted of two sections. The first referred to knowing the respondents’ professional profiles, years of experience, and labor sector. The second section consisted of a query on the perception of 21 influencing factors, divided into three dimensions: cost, time, and quality.
After the pilot study, the questionnaire was distributed to the respondents, who were engineers involved in various construction projects in the public and private sectors. The target population was engineers with extensive experience in the public and private sectors. All related stakeholders were addressed, including contract administrators, project managers and managers, contractors, consultants, residents, and supervisors. All experts were asked to rate the given factor according to the Likert scale (from 1 to 5) for all identified factors concerning their effect on time, cost, and quality separately. A value of “1” shows the lowest rating, “3” represents moderate impact, and “5” shows high impact [117]. Respondents were contacted via email, phone, WhatsApp, and personal visits. The experience of all the experts was more than 8 years.
The reliability of the questionnaire instrument was analyzed using Cronbach’s alpha test. Spearman’s correlation test (Table 11) was performed to investigate the strength of the relationship between the variables of incidence factors and performance contracts (Figure 2), interpreted according to the guide provided [118]. In the case of the present study, 10 of the respondents placed it at a low level, while 8 at a medium level, and, finally, 7 at a high level; in this regard, it can be observed that the respondents have a perception of low valuation concerning the incidence factors determined in the study. In this line, the correlation coefficient of Spearman’s rho value range of 0.521 shows the influence, validating the hypothesis. However, it is not very significant, even compared to the value of 0.79 obtained in a similar study [10].

3.4. Case Study: Determination of Incidence Factors—Case Study on the Executing Unit of Special Projects Huallaga Central and Bajo Mayo

3.4.1. Identification of Impact Projects

After analyzing the 49 contract projects executed in the Huallaga Central and Bajo Mayo Special Project in the period 2020–2022, we obtained a selection of 13 projects (Table 12) that had very particular characteristics for the study, such as, for example, they were active on the state platform Invierte.pe, completed, and in the process of liquidation and arbitration.
Likewise, with this information, an analysis of the incidence factors classified after the systematic review and the application of the relative importance index was carried out.
The study and analysis of the factors that affect the fulfillment of contracts and execution of Public Works in the Executing Unit—Huallaga Central and Bajo Mayo Special Project—Peru 2022 (Table 13) states that seven main factors cause the delay in their projects. These are common factors resulting from the debugging with the RII, with the frequency index, which were subsequently contrasted with investments, and it was determined that the literature and the processes followed showed that, in effect, they correspond to reality. They are listed as follows:
  • Changes of government.
  • Poor monitoring of project implementation.
  • Suspension of deadlines and unjustified delays.
  • Excessive planning time on the part of the contractor.
  • Improper allocation of resources.
  • High administrative costs related to the work.
  • Detail of plans in unclear and coherent plans.

3.4.2. Impact of Time, Cost, and Quality Dimensions on PEHCBM

Figure 3 shows the considerable increase in the actual timeframe for the execution of investments, with a high incidence in the contractual term in months, considering that the works have a schedule to which they must adhere. During the execution of these investments, different reasons led to suspending deadlines, extensions, and stoppages. The project with the highest percentage increase (524%) concerning the contractual term is the following work: Improvement of Health Services in the Picota Health Facility, province of Picota-San Martín region, of the CUI. 2234507.
Table 14 shows the increase in the budget for investments in hospital and road infrastructure, where there is a pronounced increase in projects with No. CUI 2234505 and No. CUI 2234507, where the substantial increase can be seen as 52.2% and 51.5%, respectively.
Table 15 shows that the time and cost factors significantly influenced the quality factor, which, after the audit processes yielded different findings (adverse situations) that became, in some cases, criminal proceedings for breach of the contractual terms of the contract.

4. Discussion

It is determined that the main factor for noncompliance is changes in government [10,18,48,50,65,76,99,100], where they significantly coincide with our results, pointing out that it is mainly due to the lack of continuity and the abandonment of projects by new governments. It is also pointed out that incoming governments generally pay minimal attention to the works previously carried out, prioritizing the projects promised in their political campaign.
On the other hand, authors such as [16,22,40,57,67,96,97,113] claim that the poor monitoring of the implementation of the projects negatively and significantly affects the progress of the works. Adequate follow-up in implementation contributes to achieving the estimated deadlines, in addition to identifying any anomalies that may arise, to correct them in time. They highlight the importance of the quality of the follow-up since minor negligence could harm the quality of the project and the achievement of objectives.
Regarding the factor of suspension of deadlines and unjustified delays, which is another factor in noncompliance with public works contracts, various authors, such as [16,39,48,50,64,66,72,85,99], agree that this may be due to a variety of factors, some of which have already been mentioned in this study, such as financing problems, breach of contract, legal disputes, delays in the delivery of materials, bad weather conditions, or other unforeseen obstacles; and that to avoid this, they mainly propose to have adequate planning and effective and regular communication with all parties involved, as well as constant monitoring and supervision.
Excessive planning time on the part of the contractor also directly affects this; they also point out [1,4,18,40,66,76,99,113] the situation in which the contractor spends more time than necessary to complete a project, and indicate that this factor is directly related to inefficiency in the allocation of resources, which can have negative consequences in terms of costs, delays, and efficiency. They recommend finding the right balance when allocating the time needed to complete a project efficiently and on time.
Regarding the previous point, the inadequate allocation of resources is another factor that hinders the execution of the project; they point out that the availability of resources and materials is key to the execution of the works, and that to solve these problems, optimal supply chain management techniques must be applied to ensure the materials and their availability. The authors [4,22,24,39,40,64,67,76,77,85,98]; also pointed out that, to have sufficient resources and materials, there must be an optimal cash flow since any lack of financing by the contractor or owner will result in delays in obtaining materials and, therefore, delays in the delivery time of the project.
Regarding the high administrative costs related to the work, according to [1,16,18,57,64,65,67,96,100,104], these expenses can add a burden to the budget of the work by triggering financial imbalance, having to adjust the financing of other areas of the project, and also generating delays in the schedule, resulting in lower quality of work. They can significantly affect the profitability of the work.
The authors propose that project managers seek strategies to optimize administrative costs through effective planning and implementation of appropriate cost-control practices.
According to [1,22,66,75,85,98,100,114], the detail in unclear and coherent plans is a very relevant factor that also affects delays in the works, because if the plans are not clear and lack coherence, the builders and supervisors will have difficulties interpreting them correctly, and this will motivate the consultation of the designer, which would generate greater delay in the execution.
The incidence of time in the contracts for the execution of the PEHCBM (Table 13) shows that all the projects have not been completed within the current contractual term, being in litigation with respect to this. In addition, for the projects that have consented to liquidation and litigation completed, there is PIP No. 2234509: Improvement of Health Services at the Tocache Hospital, in which the contract was submitted to arbitration, with the contractor being the litigating party. The exceeded deadlines were due to intrinsic factors such as delays on the part of the contractor, unsatisfactory quality of work, changes incorporated outside the contractual scope, and material discrepancies that explain the poor performance. This condition coincides in all extremes with the determining factors in a study from India [3]. Likewise, with respect to the original contract, the project initially contemplated a term of 720 calendar days, which was later modified through addenda to the contract; however, despite this, it was completed outside the contractual term, quantifying a total of 1520 days, which represents an excess of 111% percent with respect to the initial term.
There is also PIP No. 2234505: “Improvement of the Health and Health Services of the Bellavista Hospital, province of Bellavista—San Martín region”. Concerning the original contract, the project initially contemplated 780 calendar days, which was later modified by addenda to the contract; however, despite this, it was concluded outside the contractual term, quantifying a total of 1813 days, which represents an excess of 132% concerning the initial deadline. The contractor was, in effect, sanctioned with the maximum penalty for unjustified delay. Along this line, PIP N° 2234510: “Improvement of Health Services in the San José de Sisa Health Facility, El Dorado province San Martín region”, the project initially contemplated the term of 540 calendar days, and culminated in 1383 days, which represents an excess of 156% concerning the initial term. Despite the modifications to the contract and conciliations, the contractor terminated late and was penalized with a penalty of 7% of the amount of the current contract.
Regarding the incidence of costs in the PEHCBM execution contracts (Table 15), the figures shown were taken from the tool: Investment Monitoring System of the Ministry of Economy and Finance, where through Format N°08 they show the budget variations in the execution phase, specifying that these amounts include readjustments due to price variations.
These are recognized according to Peruvian regulations, which can lead to biased interpretations of the significant increase in costs; as in previous paragraphs, only PIPs with consensual agreement and litigation will be discussed, with three PIPs in Table 15.
The PIP: No. 2234509, for its execution (turnkey modality), has a contract amount for the amount of PEN 93,588,264.67, which was updated with the approval of the technical file in PEN 104,949,907.4, representing an increase of 12%. Likewise, the entity applied a deduction of PEN 1,367,226.89, and the arbitral award granted the additional recognition in PEN 742,163.89; consequently, the final amount, without adjustment, is equivalent to PEN 104,565,369.45, which represents an increase of 11.7% from the initial amount.
The PIP: No. 2234505, for its execution (turnkey modality), has a contract for the amount of PEN 76,621,294.44, which was updated with the approval of the technical file in PEN 93,747,468.64, representing an increase of 22.4%. Likewise, the entity applied a deduction of PEN 923,128.87, so, consequently, the final amount, without readjustment, is equivalent to PEN 92,824,339.77, representing an increase of 21.1% over the initial amount.
The PIP: No. 2234510, for its execution (turnkey modality), has a contract amount for the amount of PEN 39,154,595.46, which was updated with the approval of the technical file in PEN 43,853,880.67, representing an increase of 12%. Likewise, the entity applied a deduction of -PEN 13,255.60, so consequently the final amount, without adjustment, is equivalent to PEN 43,840,625.07, representing an increase of 12% of the initial amount. Finally, the average increase of the three projects mentioned is 15%, unlike the Ethiopia case study [77], which identified a 35% cost overrun for buildings.
Regarding the impact of quality on PEHCBM execution contracts (Table 15), the findings of the Office of the Comptroller General of the Republic highlight the economic damage to the State. In PIP No. 2234509, there is the application of a penalty of PEN 5,986,526.29 and the noncompliance with the technical specifications of equipment PEN 4,996,347.92 and the improper use of the resource PEN 16,885.00, for a total of PEN 10,999,759.21 of damages to the State, for which 30 officials are in criminal and administrative judicial proceedings. In PIP No. 2114066, the Comptroller’s Office has identified the damage of PEN 2,543,822.12 due to noncompliance with the technical specifications of equipment. Consequently, eight officials are in criminal and administrative judicial proceedings. Also, in PIP No. 2234510, the Comptroller’s Office has identified the damage due to the application of a penalty in PEN 1,109,237.57 and for noncompliance with the technical specifications of equipment in PEN 4,307,339.73, being a total of PEN 5,416,577.30; consequently, 11 officials are in criminal and administrative judicial proceedings. In these three PIPs, exposed damage close to not PEN 19 million is detected, and other ongoing audits are being carried out on the PIPs of this study. Finally, these findings can be classified as acts of corruption. However, they are not among the main factors identified in this study; some studies have considered corruption to be a relevant and influential factor [1,10,48].

5. Conclusions

This case study has determined seven main factors that have influenced the execution of PEHCBM contracts, which are the following: Changes of government, deficient monitoring of the execution of the project, suspension of deadlines and unjustified delays, excessive planning time by the contractor, inadequate allocation of resources, high administrative costs related to the work, and detail of plans in unclear and coherent shots.
Likewise, there is a high incidence in the execution time dimension, from 4.7% to 524.2% of overtime. There is an increase of 8.8% to 52.2% in costs, which is insignificant compared to the time dimension. Finally, the findings of the Office of the Comptroller General of the Republic have detected in three PIPs economic damage to the State, valued at about PEN 19 million; other audits in progress are being carried out on the PIPs of the study, where the predominant factor in appearance has been corruption: there are 49 former officials with judicial processes of a criminal and administrative nature.
This study has a limitation in evaluating the 13 projects in their entirety due to the judicial situation in which most of them find themselves. In addition, there are inconsistencies in the figures (amounts) reported in the Investment Bank Platform of the PIPs 2177562, 2177548, 2177558, 2177561, 2177559, with the total amount established, because they are only recorded as investments in work.
The next study should include interviews and the use of the hybrid Delphi–AHP technique for greater participation of experts and thus reinforce the validation, according to the problematic reality, to establish the influencing factors in the contracts for the execution of public works, as well as the analysis of the factors through specific analyses for each PIP due to the particularity of each one.
Public entities should emphasize the time dimension since a PIP’s purpose is to meet a population’s demand quickly. However, it has become clear that this premise has not been met, as some projects have quintupled the waiting time for them to enter into service.

Author Contributions

Conceptualization, A.R. and D.E.; methodology, A.R.; software, D.E.; validation, D.E.; investigation, A.R.; writing—original draft preparation, D.E.; writing—review and editing, D.E.; visualization, A.R. All authors have read and agreed to the published version of the manuscript.

Funding

This research received no external funding.

Data Availability Statement

All the data are contained in the manuscript.

Conflicts of Interest

The authors declare no conflict of interest.

References

  1. Akinradewo, O.F.; Bamidle, O.A.; Ogunsemi, D.R. Assessment Level of Compliance with Public Procurement Act. J. Eng. Proj. Prod. Manag. 2022, 12, 126–136. [Google Scholar] [CrossRef]
  2. Winkelmann, T.; Zimmermann, J. Die Planung von Schlaglöchern? Fehlermanagement der öffentlichen Hand im Bereich der materiellen Infrastrukturbereitstellung. Yearb. Swiss Adm. Sci. 2020, 11, 196. [Google Scholar] [CrossRef]
  3. Hemanth Sai Kalyan, B.; Sekar, A.; Sindhu Nachiar, S.; Ravichandran, P.T. Discerning Recurrent Factors in Construction Disputes through Judicial Case Studies—An Indian Perspective. Buildings 2022, 12, 2229. [Google Scholar] [CrossRef]
  4. Perlingeiro, R.M.; Pereira Lima Perlingeiro, M.S.; Chinelli, C.K.; Vazquez, E.G.; Qualharini, E.L.; Haddad, A.N.; Hammad, A.W.A.; Soares, C.A.P. Sustainable Assessment of Public Works through a Multi-Criteria Framework. Sustainability 2020, 12, 6896. [Google Scholar] [CrossRef]
  5. Chou, J.-S.; Hsu, S.-C.; Lin, C.-W.; Chang, Y.-C. Classifying Influential Information to Discover Rule Sets for Project Disputes and Possible Resolutions. Int. J. Proj. Manag. 2016, 34, 1706–1716. [Google Scholar] [CrossRef]
  6. Seneviratne, K.; Michael, G.V. Disputes in time bar provisions for contractors’ claims in standard form of contracts. Int. J. Constr. Manag. 2020, 20, 335–346. [Google Scholar] [CrossRef]
  7. Bodunrin, O.S. The Impact of Fiscal and Monetary Policy on Nigerian Economic Growth; University Library of Munich: Munich, Germany, 2016. [Google Scholar]
  8. Ali, N.I. Can Public Procurement Bring Socio-Economic Empowerment? 2020. Available online: https://blogs.worldbank.org/en/governance/can-public-procurement-bring-socio-economic-empowerment-policies-implementation (accessed on 2 June 2023).
  9. Bosio, E.; Djankov, S. How Large Is Procurement? 2020. Available online: https://blogs.worldbank.org/en/developmenttalk/how-large-public-procurement (accessed on 5 June 2023).
  10. Damoah, I.S.; Kumi, D.K. Causes of government construction projects failure in an emerging economy. Int. J. Manag. Proj. Bus. 2018, 11, 558–582. [Google Scholar] [CrossRef]
  11. Calle, L.; Arbulú, C. Descentralización en la asignación presupuestal para el cierre de brechas sociales en el Perú. Rev. Pakamuros 2020, 8, 25–36. [Google Scholar] [CrossRef]
  12. Prialé Zevallos, G. Gestión del Gasto Público en Obras, 2nd ed.; Universidad Continental: Los Olivos, Peru, 2021; Volume 1, pp. 1–106. [Google Scholar]
  13. Garg, R.; Rawat, S. Analysis of Risk Assessment in Highway Projects Using Importance Index. IOP Conf. Ser. Mater. Sci. Eng. 2021, 1116, 012157. [Google Scholar] [CrossRef]
  14. Santoso, D.S.; Soeng, S. Analyzing Delays of Road Construction Projects in Cambodia: Causes and Effects. J. Manag. Eng. 2016, 32, 05016020. [Google Scholar] [CrossRef]
  15. Carvalho, A.B.; Maués, L.M.F.; Moreira, F.d.S.; Reis, C.J.L. Study on the factors of delay in construction works. Ambiente Construído 2021, 21, 27–46. [Google Scholar] [CrossRef]
  16. Abdellatif, H.; Alshibani, A. Major Factors Causing Delay in the Delivery of Manufacturing and Building Projects in Saudi Arabia. Buildings 2019, 9, 93. [Google Scholar] [CrossRef]
  17. Hai Nguyen, L. Empirical Analysis of a Management Function’s Failures in Construction Project Delay. J. Open Innov. Technol. Mark. Complex. 2020, 6, 26. [Google Scholar] [CrossRef]
  18. Sinesilassie, E.G.; Tripathi, K.K.; Tabish, S.Z.S.; Jha, K.N. Modeling success factors for public construction projects with the SEM approach: Engineer’s perspective. Eng. Constr. Archit. Manag. 2019, 26, 2410–2431. [Google Scholar] [CrossRef]
  19. Sepasgozar, S.M.E.; Karimi, R.; Shirowzhan, S.; Mojtahedi, M.; Ebrahimzadeh, S.; McCarthy, D. Delay Causes and Emerging Digital Tools: A Novel Model of Delay Analysis, Including Integrated Project Delivery and PMBOK. Buildings 2019, 9, 191. [Google Scholar] [CrossRef]
  20. Araújo-Rey, C.; Sebastián, M.A. An Approach to the Analysis of Causes of Delays in Industrial Construction Projects through Planning and Statistical Computing. Sustainability 2021, 13, 3975. [Google Scholar] [CrossRef]
  21. Chen, G.-X.; Shan, M.; Chan, A.P.C.; Liu, X.; Zhao, Y.-Q. Investigating the causes of delay in grain bin construction projects: The case of China. Int. J. Constr. Manag. 2019, 19, 1–14. [Google Scholar] [CrossRef]
  22. Durdyev, S.; Hosseini, M.R. Causes of delays on construction projects: A comprehensive list. Int. J. Manag. Proj. Bus. 2019, 13, 20–46. [Google Scholar] [CrossRef]
  23. Antoniou, F. Delay Risk Assessment Models for Road Projects. Systems 2021, 9, 70. [Google Scholar] [CrossRef]
  24. Viles, E.; Rudeli, N.C.; Santilli, A. Causes of delay in construction projects: A quantitative analysis. Eng. Constr. Archit. Manag. 2020, 27, 917–935. [Google Scholar] [CrossRef]
  25. Ivanović, M.Z.; Nedeljković, Đ.; Stojadinović, Z.; Marinković, D.; Ivanišević, N.; Simić, N. Detection and In-Depth Analysis of Causes of Delay in Construction Projects: Synergy between Machine Learning and Expert Knowledge. Sustainability 2022, 14, 14927. [Google Scholar] [CrossRef]
  26. Akhund, M.A.; Imad, H.U.; Memon, N.A.; Siddiqui, F.; Khoso, A.R.; Panhwar, A.A. Contributing Factors of Time Overrun in Public Sector Construction Projects. Eng. Technol. Appl. Sci. Res. 2018, 8, 3369–3372. [Google Scholar] [CrossRef]
  27. Jahan, S.; Khan, K.I.A.; Thaheem, M.J.; Ullah, F.; Alqurashi, M.; Alsulami, B.T. Modeling Profitability-Influencing Risk Factors for Construction Projects: A System Dynamics Approach. Buildings 2022, 12, 701. [Google Scholar] [CrossRef]
  28. Doloi, H.; Sawhney, A.; Iyer, K.C. Structural equation model for investigating factors affecting delay in Indian construction projects. Constr. Manag. Econ. 2012, 30, 869–884. [Google Scholar] [CrossRef]
  29. Milind Mehta, S.; Chang, S.; Oh, H.J.; Kwon, J.-H.; Kim, S. An Investigation of Construction Project Efficiency: Perception Gaps and the Interrelationships of Critical Factors. Buildings 2022, 12, 1559. [Google Scholar] [CrossRef]
  30. Bajjou, M.S.; Chafi, A. Empirical study of schedule delay in Moroccan construction projects. Int. J. Constr. Manag. 2020, 20, 783–800. [Google Scholar] [CrossRef]
  31. Doloi, H.; Sawhney, A.; Iyer, K.C.; Rentala, S. Analysing factors affecting delays in Indian construction projects. Int. J. Proj. Manag. 2012, 30, 479–489. [Google Scholar] [CrossRef]
  32. Al Juboori, A.A. Practices that increase the budget estimate’s accuracy during the initial phase of the Construction Project’s life cycle. Int. J. Constr. Proj. Manag. 2021, 13, 129–159. [Google Scholar]
  33. Durdyev, S. Review of construction journals on causes of project cost overruns. Eng. Constr. Archit. Manag. 2021, 28, 1241–1260. [Google Scholar] [CrossRef]
  34. Alubaid, F.; Alhadeethi, R.; Alnajjar, E. Evaluating the quality control related factors to engineering defects in construction projects in Jordan. Int. J. Civ. Eng. Technol. (IJCIET) 2018, 9, 923–937. [Google Scholar]
  35. Alaloul, W.S.; Liew, M.S.; Zawawi, N.A.W.; Mohammed, B.S.; Adamu, M.; Musharat, M.A. Structural equation modelling of construction project performance based on coordination factors. Cogent Eng. 2020, 7, 1726069. [Google Scholar] [CrossRef]
  36. Mellado, F.; Lou, E.C.W. Building information modelling, lean and sustainability: An integration framework to promote performance improvements in the construction industry. Sustain. Cities Soc. 2020, 61, 102355. [Google Scholar] [CrossRef]
  37. Maqsoom, A.; Choudhry, R.M.; Umer, M.; Mehmood, T. Influencing factors indicating time delay in construction projects: Impact of firm size and experience. Int. J. Constr. Manag. 2021, 21, 1251–1262. [Google Scholar] [CrossRef]
  38. Yap, J.B.H.; Goay, P.L.; Woon, Y.B.; Skitmore, M. Revisiting critical delay factors for construction: Analysing projects in Malaysia. Alex. Eng. J. 2021, 60, 1717–1729. [Google Scholar] [CrossRef]
  39. Sanni-Anibire, M.O.; Mohamad Zin, R.; Olatunji, S.O. Causes of delay in the global construction industry: A meta analytical review. Int. J. Constr. Manag. 2022, 22, 1395–1407. [Google Scholar] [CrossRef]
  40. Amarkhil, Q.; Elwakil, E.; Hubbard, B. A meta-analysis of critical causes of project delay using Spearman’s rank and relative importance index integrated approach. Can. J. Civ. Eng. 2021, 48, 1498–1507. [Google Scholar] [CrossRef]
  41. Wuala, H.D.; Rarasati, A.D. Causes of delays in construction project for developing Southeast Asia countries. IOP Conf. Ser. Mater. Sci. Eng. 2020, 830, 022054. [Google Scholar] [CrossRef]
  42. Rachmayanti, W.; Arumsari, P. Risk factors analysis affecting project time delay in construction projects using CATWOE analysis. IOP Conf. Ser. Earth Environ. Sci. 2021, 794, 012010. [Google Scholar] [CrossRef]
  43. Asmi, A.; Djamaris, A.; Ihsan, M. Top Ten Similarity Ranking for Project Delay Factors in Construction Industry. IOP Conf. Ser. Mater. Sci. Eng. 2019, 650, 012006. [Google Scholar] [CrossRef]
  44. Rauzana, A.; Zahrah, A.; Dharma, W. Critical delay factors for construction projects in Central Aceh District, Indonesia. F1000Research 2022, 11, 474. [Google Scholar] [CrossRef]
  45. Salim, W.N.; Sujana, C.M. Project delay analysis of highrise building project in Jakarta. IOP Conf. Ser. Earth Environ. Sci. 2020, 426, 012051. [Google Scholar] [CrossRef]
  46. Safitri, F.A.; Rohman, M.A.; Indryani, R. Critical factors that influence the success of construction projects procurement in Surabaya. IOP Conf. Ser. Mater. Sci. Eng. 2020, 930, 012008. [Google Scholar] [CrossRef]
  47. Rauzana, A.; Dharma, W. Causes of delays in construction projects in the Province of Aceh, Indonesia. PLoS ONE 2022, 17, e0263337. [Google Scholar] [CrossRef] [PubMed]
  48. Md Yusof, A.; Khoso, A.R.; Sohu, S.; Khahro, S.H.; Chai, C.S. Improving Performance in Construction Projects: A Case Study of Malaysian Public Projects. Pertanika J. Sci. Technol. 2021, 29, 2579–2604. [Google Scholar] [CrossRef]
  49. Taofeeq, D.M.; Adeleke, A.Q.; Ajibike, W.A. Human Factors Influencing Contractors’ Risk Attitudes: A Case Study of the Malaysian Construction Industry. Constr. Econ. Build. 2020, 20, 96–116. [Google Scholar] [CrossRef]
  50. Lee, Z.P.; Rahman, R.A.; Doh, S.I. Success Factors of Design-Build Public Sector Projects in Malaysia. IOP Conf. Ser. Mater. Sci. Eng. 2020, 712, 012045. [Google Scholar] [CrossRef]
  51. Rahman, R.A.; Radzi, A.R.; Saad, M.S.H.; Doh, S.I. Factors affecting the success of highway construction projects: The case of Malaysia. IOP Conf. Ser. Mater. Sci. Eng. 2020, 712, 012030. [Google Scholar] [CrossRef]
  52. Low, W.W.; Wong, K.S.; Lee, J.L. External time-influencing risk factors in infrastructure soft soils projects. IOP Conf. Ser. Mater. Sci. Eng. 2020, 943, 012028. [Google Scholar] [CrossRef]
  53. Tahmasebinia, F.; Song, V. Significant Factors Causing Delay in the Cambodian Construction Industry. Sustainability 2022, 14, 3521. [Google Scholar] [CrossRef]
  54. Kongchasing, N.; Sua-Iam, G. The Major Causes of Construction Delays Identified Using the Delphi Technique: Perspectives of Contractors and Consultants in Thailand. Int. J. Civ. Eng. 2021, 19, 319–338. [Google Scholar] [CrossRef]
  55. Abdel-Monem, M.; Alshaer, K.; El-Dash, K. Assessing Risk Factors Affecting the Accuracy of Conceptual Cost Estimation in the Middle East. Buildings 2022, 12, 950. [Google Scholar] [CrossRef]
  56. Alajmi, A.M.; Ahmed Memon, Z. A Review on Significant Factors Causing Delays in Saudi Arabia Construction Projects. Smart Cities 2022, 5, 1465–1487. [Google Scholar] [CrossRef]
  57. Alshihri, S.; Al-Gahtani, K.; Almohsen, A. Risk Factors That Lead to Time and Cost Overruns of Building Projects in Saudi Arabia. Buildings 2022, 12, 902. [Google Scholar] [CrossRef]
  58. Mathar, H.; Assaf, S.; Hassanain, M.A.; Abdallah, A.; Sayed, A.M.Z. Critical success factors for large building construction projects. Built Environ. Proj. Asset Manag. 2020, 10, 349–367. [Google Scholar] [CrossRef]
  59. Assaf, S.; Hassanain, M.A.; Abdallah, A.; Sayed, A.M.Z.; Alshahrani, A. Significant causes of claims and disputes in construction projects in Saudi Arabia. Built Environ. Proj. Asset Manag. 2019, 9, 597–615. [Google Scholar] [CrossRef]
  60. Bahamid, R.A.; Doh, S.I.; Al-Sharafi, M.A.; Rahimi, A.R. Risk Factors Influencing the Construction Projects in Yemen from Expert’s Perspective. IOP Conf. Ser. Mater. Sci. Eng. 2020, 712, 012007. [Google Scholar] [CrossRef]
  61. Al-Fadhali, N.; Mansir, D.; Zainal, R. Validation of an integrated influential factors (IIFs) model as a panacea to curb projects completion delay in Yemen. J. Sci. Technol. Policy Manag. 2019, 10, 793–811. [Google Scholar] [CrossRef]
  62. Jahangoshai Rezaee, M.; Yousefi, S.; Chakrabortty, R.K. Analysing causal relationships between delay factors in construction projects. Int. J. Manag. Proj. Bus. 2021, 14, 412–444. [Google Scholar] [CrossRef]
  63. Parchami Jalal, M.; Shoar, S. A hybrid framework to model factors affecting construction labour productivity. J. Financ. Manag. Prop. Constr. 2019, 24, 630–654. [Google Scholar] [CrossRef]
  64. Hasan, M.F.; Mohammed, S.R. Factors affecting time and cost trade-off in multiple construction projects. Arch. Civ. Eng. 2022, 68, 549–561. [Google Scholar] [CrossRef]
  65. Ahmad, H.S.; Ayoush, M.D.; Al-Alwan, M.S. Causes of delay to public infrastructure projects according to engineers representing different contract parties. Built Environ. Proj. Asset Manag. 2019, 10, 153–179. [Google Scholar] [CrossRef]
  66. Javed, S.; Hussain, M.I.; Al Aamri, A.M.; Akhtar, J. Investigation on factors causing construction delay and their effects on the development of Oman’s construction industry. EUREKA Phys. Eng. 2022, 2022, 33–44. [Google Scholar] [CrossRef]
  67. Kamal, A.; Abas, M.; Khan, D.; Azfar, R.W. Risk factors influencing the building projects in Pakistan: From perspective of contractors, clients and consultants. Int. J. Constr. Manag. 2022, 22, 1141–1157. [Google Scholar] [CrossRef]
  68. Ahmad, M.I.; Sukamani, D.; Wang, J.; Kusi, M. Risk Factors and its Impact on the Success of Construction Firms: Comparative Study between Pakistan and Nepal. IAENG Int. J. Appl. Math. 2022, 52. Available online: https://www.iaeng.org/IJAM/issues_v52/issue_4/IJAM_52_4_12.pdf (accessed on 3 March 2024).
  69. Idrees, S.; Shafiq, M.T. Factors for Time and Cost Overrun in Public Projects. J. Eng. Proj. Prod. Manag. 2021, 11, 243–254. [Google Scholar] [CrossRef]
  70. Prasad, K.V.; Vasugi, V.; Venkatesan, R.; Nikhil, B. Analysis of causes of delay in Indian construction projects and mitigation measures. J. Financ. Manag. Prop. Constr. 2019, 24, 58–78. [Google Scholar] [CrossRef]
  71. Edison, J.C.; Singla, H.K. Development of a scale for factors causing delays in infrastructure projects in India. Constr. Econ. Build. 2020, 20, 36–55. [Google Scholar] [CrossRef]
  72. Santoso, D.S.; Gallage, P.G.M.P. Critical factors affecting the performance of large construction projects in developing countries. J. Eng. Des. Technol. 2019, 18, 531–556. [Google Scholar] [CrossRef]
  73. Karimi, S.; Piroozfar, P. Exploring Causes of Delays in National Road and Highway Projects in Developing Construction Economy. J. Eng. Proj. Prod. Manag. 2022, 12, 137–148. [Google Scholar] [CrossRef]
  74. Xie, W.; Deng, B.; Yin, Y.; Lv, X.; Deng, Z. Critical Factors Influencing Cost Overrun in Construction Projects: A Fuzzy Synthetic Evaluation. Buildings 2022, 12, 2028. [Google Scholar] [CrossRef]
  75. Wang, T.-K.; Ford, D.N.; Chong, H.-Y.; Zhang, W. Causes of delays in the construction phase of Chinese building projects. Eng. Constr. Archit. Manag. 2018, 25, 1534–1551. [Google Scholar] [CrossRef]
  76. Hossain, M.A.; Raiymbekov, D.; Nadeem, A.; Kim, J.R. Delay causes in Kazakhstan’s construction projects and remedial measures. Int. J. Constr. Manag. 2022, 22, 801–819. [Google Scholar] [CrossRef]
  77. Belay, S.; Goedert, J.; Woldesenbet, A.; Rokooei, S. A Hybrid Delphi-AHP Based Analysis of Construction Project—Specific Success Factors in Emerging Markets: The Case of Ethiopia. Cogent Eng. 2021, 8, 1891701. [Google Scholar] [CrossRef]
  78. Melaku Belay, S.; Tilahun, S.; Yehualaw, M.; Matos, J.; Sousa, H.; Workneh, E.T. Analysis of Cost Overrun and Schedule Delays of Infrastructure Projects in Low Income Economies: Case Studies in Ethiopia. Adv. Civ. Eng. 2021, 2021, 4991204. [Google Scholar] [CrossRef]
  79. Negesa, A.B. Assessing the Causes of Time Overrun in Building and Road Construction Projects: The Case of Addis Ababa City, Ethiopia. J. Eng. 2022, 2022, 8479064. [Google Scholar] [CrossRef]
  80. Kullaya, D.M.; Alemu, M.K.; Yeom, C.H. An Analysis of the Main Causes of Delays in the Completion of Road Construction Projects: A Case Study of Tanzania. Open Transp. J. 2022, 16. [Google Scholar] [CrossRef]
  81. Mwelu, N.; Davis, P.R.; Ke, Y.; Watundu, S. Compliance within a Regulatory Framework in Implementing Public Road Construction Projects. Constr. Econ. Build. 2018, 18, 1–23. [Google Scholar] [CrossRef]
  82. Babatunde, S.O.; Perera, S.; Adeniyi, O. Identification of critical risk factors in public-private partnership project phases in developing countries. Benchmarking Int. J. 2019, 26, 334–355. [Google Scholar] [CrossRef]
  83. Stević, Ž.; Bouraima, M.B.; Subotić, M.; Qiu, Y.; Buah, P.A.; Ndiema, K.M.; Ndjegwes, C.M. Assessment of Causes of Delays in the Road Construction Projects in the Benin Republic Using Fuzzy PIPRECIA Method. Math. Probl. Eng. 2022, 2022, 5323543. [Google Scholar] [CrossRef]
  84. Gamal, Y.A.S.; Allah, E.M.A.; Maged, M.; Enieb, M. Assessment of risk factors causing delays in road construction in Egypt. IOP Conf. Ser. Mater. Sci. Eng. 2022, 1269, 012007. [Google Scholar] [CrossRef]
  85. Al-Janabi, A.M.; Abdel-Monem, M.S.; El-Dash, K.M. Factors causing rework and their impact on projects’ performance in Egypt. J. Civ. Eng. Manag. 2020, 26, 666–689. [Google Scholar] [CrossRef]
  86. Morena, M.; Amoah, C. Assessment of the mitigating measures for cost overruns in the South African construction industry. IOP Conf. Ser. Earth Environ. Sci. 2021, 654, 012003. [Google Scholar] [CrossRef]
  87. Simushi, S.; Wium, J. Time and Cost Overruns on Large Projects: Understanding the Root Cause. J. Constr. Dev. Ctries. 2020, 25, 129–146. [Google Scholar] [CrossRef]
  88. Flepisi, L.; Mlambo, C. Factors influencing the late delivery of projects in state-owned enterprises: The case of Eskom. South Afr. J. Ind. Eng. 2021, 32, 57–66. [Google Scholar] [CrossRef]
  89. Marella, G.; Antoniucci, V. Time Overrun in Public Works—Evidence from North-East Italy. Sustainability 2019, 11, 7057. [Google Scholar] [CrossRef]
  90. Arantes, A.; Ferreira, L.M.D.F. Underlying causes and mitigation measures of delays in construction projects. J. Financ. Manag. Prop. Constr. 2020, 25, 165–181. [Google Scholar] [CrossRef]
  91. Obi, L.I.; Arif, M.; Awuzie, B.; Islam, R.; Gupta, A.D.; Walton, R. Critical success factors for cost management in public-housing projects. Constr. Innov. 2021, 21, 625–647. [Google Scholar] [CrossRef]
  92. Steininger, B.I.; Groth, M.; Weber, B.L. Cost overruns and delays in infrastructure projects: The case of Stuttgart 21. J. Prop. Invest. Financ. 2020, 39, 256–282. [Google Scholar] [CrossRef]
  93. Sobieraj, J.; Metelski, D. Quantifying Critical Success Factors (CSFs) in Management of Investment-Construction Projects: Insights from Bayesian Model Averaging. Buildings 2021, 11, 360. [Google Scholar] [CrossRef]
  94. Lapidus, A.; Topchiy, D.; Kuzmina, T.; Chapidze, O. Influence of the Construction Risks on the Cost and Duration of a Project. Buildings 2022, 12, 484. [Google Scholar] [CrossRef]
  95. Ibrahim, M.N.; Thorpe, D.; Mahmood, M.N. Risk factors affecting the ability for earned value management to accurately assess the performance of infrastructure projects in Australia. Constr. Innov. 2019, 19, 550–569. [Google Scholar] [CrossRef]
  96. Adafin, J.; Rotimi, J.O.B.; Wilkinson, S. An evaluation of risk factors impacting project budget performance in New Zealand. J. Eng. Des. Technol. 2021, 19, 41–61. [Google Scholar] [CrossRef]
  97. Zhao, L.; Wang, B.; Mbachu, J.; Liu, Z. New Zealand Building Project Cost and Its Influential Factors: A Structural Equation Modelling Approach. Adv. Civ. Eng. 2019, 2019, 1–15. [Google Scholar] [CrossRef]
  98. Rivera, L.; Baguec, H.; Yeom, C. A Study on Causes of Delay in Road Construction Projects across 25 Developing Countries. Infrastructures 2020, 5, 84. [Google Scholar] [CrossRef]
  99. Mejía, G.; Sánchez, O.; Castañeda, K.; Pellicer, E. Delay causes in road infrastructure projects in developing countries. Rev. Constr. 2020, 19, 220–234. [Google Scholar] [CrossRef]
  100. Riveros, C.; Ruiz, A.L.; Mesa, H.A.; Guevara, J.A. Critical Factors Influencing Early Contract Termination in Public Design–Build Projects in Developing and Emerging Economies. Buildings 2022, 12, 614. [Google Scholar] [CrossRef]
  101. Campos, N.; Engel, E.; Fischer, R.D.; Galetovic, A. The Ways of Corruption in Infrastructure: Lessons from the Odebrecht Case. J. Econ. Perspect. 2021, 35, 171–190. [Google Scholar] [CrossRef]
  102. Fernández Campos, W.; Verastegui Lopez, W.; Gumercindo Medina-Sotelo, C.; Cerafin Urbano, V. Perception of Corruption as the Most Contagious Disease. BiLD Law J. 2023, 8. Available online: https://bildbd.com/index.php/blj/article/view/665 (accessed on 17 June 2024).
  103. Lovón Diaz, N. Factores Asociados a la Ejecución de los Proyectos Técnicos de Inversión Pública en la Administración de Contratos de Obra en Electro Sur Este S.A.A.-2018. PH.D. Thesis, Universidad César Vallejo, Cusco, Peru, 2019. [Google Scholar]
  104. Gutiérrez Castillo, A.; Gutiérrez Castillo, F.H.; Gutiérrez Castillo, H.F.; Gutiérrez Gallegos, F.A.; Gallegos, A.G.; Ramos Ramos, A.M. Factores críticos que influyen en la gestión de obras públicas y su impacto en el desarrollo de la región Puno. Rev. Investig. Esc. Posgrado 2019, 8, 1242–1253. [Google Scholar] [CrossRef]
  105. Medina Medina, E.J.; Ingaluque Arapa, S.L. Factores que influyen en el nivel de cumplimiento de la ejecución de Obras Públicas por contrata en las municipalidades distritales de la región de Puno, 2014. Rev. Cienc. Tecnol. Para El Desarro.-UJCM 2018, 4, 42–51. [Google Scholar]
  106. Alca Villanueva, R. Sistema de Control Interno y Gestión Administrativa en la Dirección de Obras del PEHCBM, 2016–2018; Universidad César Vallejo: Tarapoto, Peru, 2019. [Google Scholar]
  107. Azman, N.S.; Ramli, M.Z.; Razman, R.; Zawawi, M.H.; Ismail, I.N.; Isa, M.R. Relative importance index (RII) in ranking of quality factors on industrialised building system (IBS) projects in Malaysia. In Proceedings of the AIP Conference Proceedings, Bodrum, Turkey, 4–8 September 2019; p. 020029. [Google Scholar]
  108. Wing, C.K. The ranking of construction management journals. Constr. Manag. Econ. 1997, 15, 387–398. [Google Scholar] [CrossRef]
  109. Hong, Y.; Chan, D.W.M.; Chan, A.P.C.; Yeung, J.F.Y. Critical Analysis of Partnering Research Trend in Construction Journals. J. Manag. Eng. 2012, 28, 82–95. [Google Scholar] [CrossRef]
  110. Butler, L.; Visser, M.S. Extending citation analysis to non-source items. Scientometrics 2006, 66, 327–343. [Google Scholar] [CrossRef]
  111. Sandelowski, M.; Barroso, J. Handbook for Synthesizing Qualitative Research; Springer Publishing Company: New York, NY, USA, 2017. [Google Scholar]
  112. Safapour, E.; Kermanshachi, S.; Alfasi, B.; Akhavian, R. Identification of Schedule-Performance Indicators and Delay-Recovery Strategies for Low-Cost Housing Projects. Sustainability 2019, 11, 6005. [Google Scholar] [CrossRef]
  113. Sjekavica Klepo, M.; Radujković, M. Early warning system in managing water infrastructre projects. J. Civ. Eng. Manag. 2019, 25, 531–550. [Google Scholar] [CrossRef]
  114. Park, J.E. Schedule delays of major projects: What should we do about it? Transp. Rev. 2021, 41, 814–832. [Google Scholar] [CrossRef]
  115. Bolarinwa, O. Principles and methods of validity and reliability testing of questionnaires used in social and health science researches. Niger. Postgrad. Med. J. 2015, 22, 195. [Google Scholar] [CrossRef] [PubMed]
  116. Julious, S.A. Sample size of 12 per group rule of thumb for a pilot study. Pharm. Stat. 2005, 4, 287–291. [Google Scholar] [CrossRef]
  117. Zahoor, H.; Chan, A.P.C.; Utama, W.P.; Gao, R.; Memon, S.A. Determinants of Safety Climate for Building Projects: SEM-Based Cross-Validation Study. J. Constr. Eng. Manag. 2017, 143, 05017005. [Google Scholar] [CrossRef]
  118. Mukaka, M.M. Statistics corner: A guide to appropriate use of correlation coefficient in medical research. Malawi Med. J. J. Med. Assoc. Malawi 2012, 24, 69–71. [Google Scholar]
Figure 1. Study procedure, stages, and phases.
Figure 1. Study procedure, stages, and phases.
Buildings 14 02664 g001
Figure 2. Linear regression of the variables incidence factors and execution contracts.
Figure 2. Linear regression of the variables incidence factors and execution contracts.
Buildings 14 02664 g002
Figure 3. Impact of the time dimension on execution contracts.
Figure 3. Impact of the time dimension on execution contracts.
Buildings 14 02664 g003
Table 4. Cost factors influencing the fulfillment of contracts for the execution of works.
Table 4. Cost factors influencing the fulfillment of contracts for the execution of works.
CategoryFactorsFrequencyRelative Value Index/RII
CostLack of experience in project budget execution116.832
Social conflicts116.832
Exceptionally low offers106.211
Inappropriate allocation of resources116.832
Low level of operational prowess116.832
High administrative costs related to the work106.211
Table 5. Temporal factors influence the fulfillment of contracts for the execution of works.
Table 5. Temporal factors influence the fulfillment of contracts for the execution of works.
CategoryFactorsFrequencyRelative Value Index/RII
TimeChanges of government85.263
Leadership skills of project managers95.921
Poor monitoring of project execution85.263
Slowness in making important decisions85.263
Interference by the landowner85.263
Suspension of deadlines and unjustified delays95.921
Excessive planning time by the contractor85.263
Unfavorable climatological factors95.921
Table 6. Quality factors influencing the fulfillment of contracts for the execution of works.
Table 6. Quality factors influencing the fulfillment of contracts for the execution of works.
CategoryFactorsFrequencyRelative Value Index/RII
QualityPoor quality of monitoring effect86.349206349
Commitments and obligations on the part of the Project Manager107.936507937
Commitment and participation of those responsible for the work86.349206349
Little definition of quality107.936507937
Detail of drawings in unclear and coherent plans86.349206349
Delay of final inspection of works on site97.142857143
Ignorance of safety regulations107.936507937
Table 7. Case processing.
Table 7. Case processing.
N%
CasesValid25100.0
Excluded00.0
Total25100.0
List deletion is based on all procedural variables.
Table 8. Reliability statistics.
Table 8. Reliability statistics.
Cronbach’s AlphaN of Elements
0.87831
Table 9. Reliability of Guttman’s two stockings.
Table 9. Reliability of Guttman’s two stockings.
Reliability Statistics
Cronbach’s alphaPart 1Value0.838
N of items16a
Part 2Value0.762
N of items15b
Total N of items31
Correlation between forms0.699
Spearman–Brown coefficientEqual length0.822
Unequal length0.823
Guttman’s coefficient of two halves0.821
Table 10. Panel of experts.
Table 10. Panel of experts.
DimensionsPosition of the IntervieweeOrg.Experience (Years)Number of Interviewees
Expert in technical project studies
  • Project Manager
  • Specialist
  • Project Manager
Public10–155
Expert in the execution of works
  • Contractor
  • Resident
  • Specialist
Private08–125
Expert in construction supervision
  • Supervisor
  • Inspector
  • Specialist
Public/Private10–155
Contract administration expert
  • Contract Administrator
  • Project Manager
Public8–105
Specialist in works liquidation
  • Specialist.
Public/Private8–105
Table 11. Spearman rank correlation coefficient.
Table 11. Spearman rank correlation coefficient.
Incidence FactorsPerformance Contracts
Spearman’s rhoIncidence factorsCorrelation coefficient1.0000.521 **
Sig. (bilateral).0.008
N2525
Performance contractsCorrelation coefficient0.521 **1.000
Sig. (bilateral)0.008.
N2525
** The correlation is significant at the 0.01 (bilateral) level.
Table 12. List of works that are active in the Investment Bank.
Table 12. List of works that are active in the Investment Bank.
ItemC.U.I.Public Investment Project (PIP)
12234509Improvement of Health Services at the Hospital Tocache, province de Tocache—San Martín region.
22114066Improvement of the Services of the Hospital II-2-Tarapoto, province and region San Martin.
32234505Improvement of Health Services and Health Hospital Bellavista, province de Bellavista—region San Martin.
42234506Improvement of Health Services in the Saposoa Health Establishment, province of Huallaga-San Martin region.
52234510Improvement of Health Services in the San José de Sisa Health Establishment, El Dorado province, San Martin region.
62234507Improvement of Health Services in the Picota Health Establishment, Picota province, San Martin region.
72134084Construction of the Ponaza Irrigation System.
82113014Improvement of the Drinking Water Supply and Sewerage System of the Saposoa quality.
92177562Road Network 01: Road Improvement; SM-107: Tingo de Pona-za-Shamboyacu; SM-108: Nvo. Lima-Barranca; SM-118; Sm-119: Bel-lavista-Alto Cuñumbuza; SM-120: Pte. Sta Martha-Huicungo and SM-103: Piscoyaco-El Dorado, Prov. From Huallaga, M. Cáceres, Picota and Bellavista—San Martin.
102177548Road Network 02: Improvement of the Departmental Highway, Route SM-111, Emp. PE-5N (Tocache)—Nva. Esperanza—Jorge Chávez—Palma de Espino—Emp. PE-12A (Dv. Palma de Espino), districts of Tocache and Uchiza, province of Tocache-San Martin Martha-Huicungo and SM-103: Piscoyaco-El Dorado, Prov. de Huallaga, M. Cáceres, Picota and Bellavista—San Martin.
112177558Road Network 02: Improvement of the Departmental Highway Route SM-110 Section Emp PE-5N (Dv. Yacusisa)—Las Palmas—Calabaza—Tambo de Paja—Metal, districts of Tocache and Shunte, province of Tocache—San Martín.
122177561Road Network 02: Mej. OF TRACKS DEP. SM 101, EMP. PE-5N-Roque; SM 116, Emp. PE-5N (Pte. Cumbaza)-Dv. San Ant. de C.-San Roque de C.; SM 115, Emp. SM 104 (Lamas)-Pamashto and SM 100, San Martin de Alao-Emp. SM -102 (San José De Sisa), Prov. de Lamas, El Dorado and San Martin.
132177559Road Network 02: Improvement of the Departmental Highway: Route SM-105 Emp. PE-5N (Pongo de Caynarachi)—Barranquita—Pelejo—Papaplaya and Route SM 106, Section: Pongo Isla—Yarina—Emp. SM-105 (Nuevo San Juan), provinces of San Martin and Lamas—San Martin
Table 13. Incidence factors in the case study.
Table 13. Incidence factors in the case study.
FactorsPIP 1PIP 2PIP 3PIP 4PIP 5PIP 6PIP 7PIP 8PIP 9PIP 10PIP 11PIP 12PIP 13
Changes of governmentxxxxx xx x
Leadership skills of project managers x xxx
Poor monitoring of project executionx xxx x
Slowness in making important decisions x x xx x
Interference by the landowner xx
Suspension of deadlines and unjustified delaysxxxxx
Excessive planning time by the contractorxxxx xxx
Unfavorable climatological factors xxx x
Lack of experience in project budget execution xxx
Social conflicts xx
Exceptionally low offers xx
Inappropriate allocation of resourcesxxxxx x
Low level of operational prowess xxx
High administrative costs related to the workxxxxx xx
Poor quality of monitoring effect x x
Commitments and obligations on the part of the project manager x xx x
Commitment and participation of those responsible for the work x xx x
Little definition of quality xx
Detail of drawings in unclear and coherent plansxxxxx
Delay of final inspection of works on site xxxxx
Ignorance of safety regulations xxx
Frequency77776286691067
Table 14. Incidence of cost in execution contracts.
Table 14. Incidence of cost in execution contracts.
ItemC.U.I.Initial Budget PENUpdated Budget PENVariation (%)
1223450998,242,198.27130,631,709.7533.0%
22114066149,461,811.00183,516,976.5122.8%
3223450580,146,949.44121,959,456.0852.2%
4223450644,205,657.2763,629,302.1143.9%
5223451042,051,866.4655,706,416.5832.5%
6223450738,677,718.1558,612,886.0951.5%
7213408446,323,155.0066,917,933.2044.5%
8211301423,773,420.0335,329,542.6948.6%
92177562155,392,551.96168,995,500.258.8%
10217754832,180,223.3335,645,331.2010.8%
11217755833,953,181.7642,276,932.3324.5%
12217756155,133,625.3163,049,526.3914.4%
13217755992,776,301.67112,591,649.3821.4%
Table 15. Impact of the quality factor on execution contracts.
Table 15. Impact of the quality factor on execution contracts.
ItemC.U.I.Audit Findings
1223450912
221140668
3223450515
422345067
522345102
622345077
721340845
821130144
921775621
1021775483
1121775583
1221775613
1321775593
Disclaimer/Publisher’s Note: The statements, opinions and data contained in all publications are solely those of the individual author(s) and contributor(s) and not of MDPI and/or the editor(s). MDPI and/or the editor(s) disclaim responsibility for any injury to people or property resulting from any ideas, methods, instructions or products referred to in the content.

Share and Cite

MDPI and ACS Style

Romero, A.; Esenarro, D. Factors Affecting Contract Compliance and Execution of Public Works in the Executing Unit: Special Project Huallaga Central and Bajo Mayo in Peru, 2022. Buildings 2024, 14, 2664. https://doi.org/10.3390/buildings14092664

AMA Style

Romero A, Esenarro D. Factors Affecting Contract Compliance and Execution of Public Works in the Executing Unit: Special Project Huallaga Central and Bajo Mayo in Peru, 2022. Buildings. 2024; 14(9):2664. https://doi.org/10.3390/buildings14092664

Chicago/Turabian Style

Romero, Anjhinson, and Doris Esenarro. 2024. "Factors Affecting Contract Compliance and Execution of Public Works in the Executing Unit: Special Project Huallaga Central and Bajo Mayo in Peru, 2022" Buildings 14, no. 9: 2664. https://doi.org/10.3390/buildings14092664

APA Style

Romero, A., & Esenarro, D. (2024). Factors Affecting Contract Compliance and Execution of Public Works in the Executing Unit: Special Project Huallaga Central and Bajo Mayo in Peru, 2022. Buildings, 14(9), 2664. https://doi.org/10.3390/buildings14092664

Note that from the first issue of 2016, this journal uses article numbers instead of page numbers. See further details here.

Article Metrics

Back to TopTop