Abstract
Ground-penetrating radar (GPR) is widely employed as a non-destructive tool for subsurface detection of transport infrastructures. Typically, data collected by high-frequency antennas offer high resolution but limited penetration depth, whereas data from low-frequency antennas provide deeper penetration but lower resolution. To simultaneously achieve high resolution and deep penetration via a composite radargram, a Non-Subsampled Contourlet Transform (NSCT) algorithm-based multifrequency GPR data-fusion method is proposed by integrating NSCT with appropriate fusion rules, respectively, for high-frequency and low-frequency coefficients of decomposed radargrams and by incorporating quantitative assessment metrics. Despite the advantages of NSCT in image processing, its applications to GPR data fusion for concealed damage identification of transport infrastructures are rarely reported. Numerical simulation, tunnel model test, and on-site road test are conducted for performance validation. The comparison between the evaluation metrics before and after fusion demonstrates the effectiveness of the proposed fusion method. Both shallow and deep hollow targets hidden in the simulated concrete structure, real tunnel model, and road are identified through one radargram obtained by fusing different radargrams. The significance of this study is producing a high-quality composite radargram to enable multi-depth concealed damage detection and exempting human interference in the interpretation of multiple radargrams.
1. Introduction
Concealed defects (e.g., voids and cavities) within transport infrastructures can potentially lead to structural failure and collapse, posing a threat to the safety of both structures and individuals. Ground-penetrating radar (GPR) is a commonly used geophysical method for non-destructive subsurface exploration, known for its simplicity of operation, high precision, and efficiency. It has been widely adopted for detecting concealed defects in civil infrastructures such as roads and tunnels [,,,,,,,,]. Hou et al. [,] reviewed GPR activities in civil infrastructures in terms of data processing and applications and proposed a deep-learning-based classification method for underground cavity morphology classification using 3D GPR data. Meng and Liu et al. [,] developed car-mounted 3D GPR equipment for detecting cavities in urban cities and put forward the application of Laplace-domain waveform inversion for cross-hole radar tomography. The principle of GPR involves emitting high-frequency electromagnetic pulses towards a target and imaging based on the electromagnetic echoes reflected due to variations in the medium []. One of the primary challenges faced in GPR detection methods is the trade-off between penetration depth and resolution. High-frequency GPR provides high-resolution data but has a shallow penetration depth, whereas low-frequency GPR achieves greater depths but at lower resolutions [,]. Multifrequency data-fusion techniques integrate data across different frequencies to produce a composite image, reducing the interference of human factors in the interpretation of multiple images and enhancing the accuracy and efficiency of data interpretation [,].
Recent investigations on multifrequency GPR data fusion can be categorized mainly into two types. One type is based on the processing of electromagnetic signals from radar, and mathematical algorithms adaptively allocate weights to data at different frequencies for fusion in the time or frequency domain. The other type is based on direct image processing of radar data. Xiao and Liu [] utilized deterministic deconvolution techniques and inverse S-transforms for the fusion of multifrequency GPR data along the Qinghai-Tibet railway. Preprocessing steps such as amplitude balancing and filtering were employed to prepare the data for subsequent processing and fusion. Results indicated that the fused radar profiles achieved both deep penetration and high resolution, enabling more effective detection of railway substructure defects of various sizes at different depths. Coster and Lambot [] collected GPR datasets at different frequencies using a stepped-frequency continuous-wave radar system under both far-field and near-field conditions and fused them by eliminating source and antenna effects and averaging the amplitudes of overlapping signals in the frequency domain. Xu et al. [] conducted comparative experiments on the fusion performance of GPR data with three different central frequencies with Fourier transforms, wavelet transforms, S-transforms, and principal component transformations. Results showed that wavelet-based fusion provided the best image quality under various metrics. Zhao et al. [] proposed a multifrequency GPR data-fusion method based on a genetic algorithm for adaptive weighting, which significantly enhanced the informational content of GPR profiles and improved the prospects for automated and objective interpretation of GPR data under varying targets and subterranean conditions. Lu et al. [] developed a multifrequency, multi-attribute GPR data-fusion method using two-dimensional wavelet transforms, which demonstrated the automatic improvements in the efficiency and scope of GPR data interpretation. Shen et al. [] introduced a multifrequency data-fusion method based on joint weighted deconvolution, which was shown to enhance imaging resolution. Bi et al. [] compared the performance of the average time-domain fusion method, time-domain weighted fusion method, and frequency-weighted fusion method based on Fourier transform, achieving good results in simultaneously providing high resolution and deep penetration from single-profile data. It was demonstrated that frequency-domain weighted fusion method can better preserve high-resolution information in shallow layers, while time-domain weighted fusion method can better preserve deeper penetration depth and high resolution in some scenarios. The performance of the average time-domain fusion method was found to be unsatisfactory. Zhao and Lu [] proposed a method for multifrequency ground-penetrating radar data fusion based on time-varying weighted strategy. A comparison with fusion radar images based on two-dimensional wavelet transform showed that the proposed method outperformed the wavelet transform-based fusion method. A brief comparison of several typical methods for GPR multifrequency data fusion is listed in Table 1.
Table 1.
Comparison of several typical GPR multifrequency data-fusion methods.
Regarding wavelet transform for image fusion, discrete wavelet transform (DWT) suffers from a shift variance problem, and stationary wavelet transform (SWT) was developed to overcome this issue. SWT has better performance at segregated discontinuities, but it is not good at the processing of edges and textured locals. Non-subsampled contourlet transform (NSCT) not only holds the directional and multiscale properties but also achieves better performance when processing images with complex structures/textures and important local features. Also, by decomposing images into the form of contour segments, NSCT can capture the geometrical structure of an image more efficiently than conventional wavelet approaches. The detailed comparison between WT and NSCT can be found in Ref. []. It also points out that NSCT has high computational complexity and long computation time. The fusion of clinical images with potential local diseases was conducted in that investigation, and similarly, the fused GPR data for concealed target detection in this study is also characterized by local abnormal features.
Furthermore, as a two-dimensional image processing method characterized by multi-resolution, time-frequency localization, and a high degree of directivity and anisotropy, NSCT has also been used in radar image fusion. However, lots of NSCT-based fusion methods are applied to Synthetic Aperture Radar (SAR) image denoising and enhancement [,,,,], and its applications to multifrequency GPR image fusion for conceal damage detection of transport infrastructures are not commonly seen. Zhang et al. [] proposed a novel unsupervised change detection method for multi-temporal SAR images based on adaptive Contourlet fusion and fast non-local clustering. Experimental results on both small-scale and large-scale datasets demonstrated the superior performance of the proposed method in practical applications. Anandhi and Valli [] developed an NSCT-based fusion algorithm for SAR and Panchromatic (PAN) images. The performance of the proposed fusion algorithm was evaluated using both reference and non-reference quality metrics. Regarding SAR and multispectral (MS) image fusion, Wang and Chen [] studied an alternative fusion method based on NSCT and pulse-coupled neural networks. A gradient threshold combination modulation was designed to modulate the SAR sub-band coefficients. Experiments demonstrated that the proposed method outperforms other similar methods in terms of spectral preservation and feature enhancement. Golpardaz et al. [] proposed a texture-based Conditional Random Field (CRF) for the segmentation of SAR images and adopted NSCT coefficients for feature extraction in CRF. Regarding the denoising and enhancement of SAR images, Tong et al. [] developed a nonlinear image enhancement algorithm based on NSCT. Simulation results indicated that this algorithm effectively enhanced image details while suppressing noise signals. Geng et al. [] developed a multi-focus image fusion method using the local neighbor sum of Laplacian in the NSCT domain. Then, Geng et al. [] developed a new type of transform for image fusion by combining the multiwavelet transform with a non-subsampled direction filter bank. In contrast, the applications of NSCT to multifrequency GPR image fusion for conceal damage detection in transport infrastructures are rarely reported.
Motivated by this research gap, this paper develops an NSCT-based multifrequency GPR data-fusion method with various metrics to quantitatively assess the performance of data-fusion. The performance is validated using the data from numerical simulation, real tunnel model test, and on-site test of the road. The results demonstrate the effectiveness of the method and show that, compared to single-frequency radar data, the fusion data can achieve superior recognition capability of concealed targets. This article is organized as follows. Section 3 describes the methodology of NSCT-based GPR data fusion after introducing the conflict between penetration depth and resolution in Section 2. Section 4 offers the numerical, experimental, and field tests for performance verification. The conclusions are provided in Section 5.
2. Analysis of the Conflict between Resolution and Detection Depth for GPR
2.1. The Relationship between Central Frequency and Detection Depth
The maximum detection depth achievable by GPR is influenced by various factors. These include the characteristics of the radar system itself (e.g., minimum detection capability, total output power, antenna efficiency, gain, and reception range), the properties of the medium (e.g., propagation speed and energy attenuation), and the attributes of the target (e.g., scattering gain and size). The key factors affecting the penetration ability of GPR encompass the performance indicators of the radar system, the degree of signal attenuation by the underground medium, and the reflection characteristics of the underground interface.
Therefore, the analysis of the maximum detection depth of GPR adopts the equation used for the analysis of the detection distance of airborne radar as follows:
where represents radar system performance; and stands for efficiencies of the transmitting and receiving antennas; and denotes the gains of the transmitting and receiving antennas; represents the wavelength of the central frequency of the pulse electromagnetic wave in the medium; is the attenuation coefficient of the radar signal in the medium; denotes scattering cross-sectional area of the target; and is the maximum penetration depth of the radar signal. The terms inside the parentheses in Equation (1) can be expressed as follows:
where represents the lowest power level that the radar can detect, and also is known as its sensitivity; denotes the maximum transmission power of the radar. Equation (2) represents the actual performance of radar, and it can be re-expressed as Equation (3).
According to Equation (3), it can be observed that the left side of the equation is related to the performance of the GPR system, while the right side involves the wavelength and attenuation of electromagnetic waves in the medium, as well as the characteristics of the target surface. For a specific GPR system, the value on the left side is fixed, denoted by , and the maximum depth that the ground-penetrating radar can detect can be expressed as follows:
The maximum depth penetration that can be achieved by ground-penetrating radar is constrained by the attenuation rate of electromagnetic waves in the medium and the characteristics of the target interface. In this process, the wavelength of the electromagnetic wave plays a key role, as the longer wavelengths have the characteristic of deeper penetration. This is determined by the attenuation of electromagnetic waves in a medium and the nature of the target interface. Therefore, the wavelength of electromagnetic waves in the medium is a crucial factor in assessing the penetration efficiency of ground-penetrating radar. The wavelength of electromagnetic waves in a medium is expressed as follows:
where represents the central frequency of the pulse signal, and it is also the main operating frequency of the antenna; the symbol in italic style, is light speed; and represent the relative permittivity and permeability of the medium, respectively. According to the aforementioned formula, it can be observed that as the central frequency increases, the maximum detection depth of the ground-penetrating radar decreases.
2.2. The Relationship between Central Frequency and Resolution
The horizontal resolution of ground-penetrating radar refers to the minimum horizontal distance between two adjacent targets or structures that it can distinguish during operation. The shortest distance between two targets is:
where denotes wave velocity and represents the distance from the target to the base of an antenna.
Vertical resolution reflects the ability of ground-penetrating radar to identify the smallest thickness of targets in the vertical direction. To accurately distinguish the target, the reflected waves from the top and bottom of the target must avoid overlapping. This can be measured by the time difference between them.
In the above equation, B represents the effective bandwidth of the received signal. For calculation purposes, the central frequency can be used as a substitute for this value. The depth interval can then be expressed as:
According to Equations (6) and (9), it can be observed that there is an inverse relationship between radar resolution and the central frequency of the antenna. This means that an increase in the antenna’s central frequency will reduce the minimum detectable distance of the radar, therefore improving the resolution.
In summary, when the central frequency of the ground-penetrating radar is higher, the data resolution is higher, while the detection depth is smaller. Conversely, when the central frequency of the ground-penetrating radar is lower, the detection depth of the data is greater while the resolution is lower. Therefore, there is a conflict between the resolution and the detection depth of radar data, and they change in different ways by following the functions of antenna central frequency in Equations (5), (6) and (9).
3. Methodology
The methodology for the NSCT-based multifrequency GPR data-fusion method is elaborated in this section. It includes the NSCT algorithm for GPR data decomposition and reconstruction, fusion rules for high-frequency and low-frequency coefficients of decomposed data, and the evaluation metrics for quantitatively assessing the fusion performance. Concealed target detection is conducted after simultaneously realizing high resolution and deep penetration capability through a composite GPR dataset after fusion. The implementation procedure of the proposed NSCT-based GPR data-fusion methodology is provided in the last part of this section.
3.1. NSCT Algorithm for GPR Data Decomposition
NSCT is a two-dimensional image processing method that has the characteristics of multi-resolution, time-frequency localization, and a high degree of directivity and anisotropy, so it can make close approximations to the complete edge contour information of images and overcome image artifacts. The NSCT method was introduced by Cunha et al. [] in 2006 as an advancement to overcome the lack of translation invariance in the standard Contourlet transform, which involves down-sampling and up-sampling processes. The NSCT avoids direct down-sampling or up-sampling during image decomposition and reconstruction, maintaining the same dimensions for sub-band images as the original image. This not only preserves the benefits of the Contourlet transform but also enhances translation invariance, making NSCT a more advanced multiscale transformation technique.
The framework of NSCT is constructed from two core components: the Non-Subsampled Directional Filter Bank (NSDFB) and the Non-Subsampled Pyramid Filter Bank (NSPFB). The NSPFB employs a two-channel filter bank that does not involve down-sampling. It is designed to satisfy the perfect reconstruction condition, with and representing the decomposition filters and and as the synthesizing filters. Multilevel decomposition in NSCT involves up-sampling the decomposition filters of each dimension from the previous level to construct low-pass and high-pass filters for the current level. After processing through m levels of NSPFB, a low-frequency sub-band, and m high-frequency sub-bands are obtained, with all of them matching the size of the original image.
Similarly, the NSDFB uses a two-channel non-subsampled filter bank, employing and for decomposition filters and and for reconstruction. In the NSDFB process, signals are decomposed along horizontal and vertical directions using fan-shaped filters. Prior to each level of directional decomposition, the fan-shaped filters from the previous level are up-sampled using a sampling matrix to form the current level’s directional filters, followed by directional filtering. Thus, after levels of directional decomposition, directionally oriented sub-band images of the same size as the original image are produced.
NSCT transformation strategy involves up-sampling with decomposition filters to replace down-sampling of the image and using down-sampling in the synthesis filters to replace up-sampling of the image. This approach not only avoids the potential loss of critical details caused by down-sampling and artifacts introduced by up-sampling but also ensures the translation invariance characteristic of the NSCT.
Overall, this transform method is a multiscale, multidirectional image processing algorithm with translation invariance based on the NSPFB and NSDFB. Initially, the NSPFB decomposes an input image into high-pass and low-pass sub-bands, which are then further decomposed directionally by the NSDFB into multiple high-frequency directional sub-bands. The low-frequency part undergoes similar decomposition, and a second-level NSCT decomposition is illustrated in Figure 1.
Figure 1.
NSCT framework for image decomposition.
3.2. Fusion Rules of Decomposed GPR Data
3.2.1. Fusion Rule for High-Frequency Coefficients
GPR images are decomposed into high-frequency and low-frequency components using the NSCT. The high-frequency components of an image represent its detailed information. As the high-frequency coefficients increase, the image’s detail level becomes more abundant. Therefore, the fusion rule with maximum value is adopted for the high-frequency components in this study. The formula for the maximum value fusion rule is as follows:
where and , respectively, denote the high-frequency coefficients of high-frequency and low-frequency GPR data after undergoing NSCT decomposition at the m-th level and the k-th direction (k = 1, 2, 3, …, ); I and j are the sequence number of data in a decomposed matrix; the subscripts h and l represent high-frequency and low-frequency GPR antennas; and represents the high-frequency coefficient in the m-th level and the k-th direction of the fusion data.
3.2.2. Fusion Rule for Low-Frequency Coefficients
The low-frequency components of an image represent the main structural information of the image. In this study, the fusion rule for the low-frequency coefficients of GPR data after decomposing with the NSCT algorithm employs the principle of weighted average value fusion. The calculation formula for this fusion rule is presented as Equation (13).
where and represent the low-frequency coefficients at the m-th level of the high-frequency and low-frequency GPR data after decomposition using the NSCT, and is the low-frequency coefficient resulting from the fusion according to the weighted average fusion rule.
3.3. Evaluation of GPR Data-Fusion Quality
In this paper, we employ average gradient, information entropy, spatial frequency, and root mean square error to quantitatively evaluate the fusion effects of multifrequency GPR data. Among these, the main evaluation metrics are average gradient and spatial frequency since an ideal fused GPR image should exhibit enhanced clarity and greater informational content.
A higher average gradient in an image indicates more pronounced edges and texture variations, typically suggesting richer detail and higher clarity. Conversely, a smaller average gradient may indicate that the image is more blurred and has fewer details. The average gradient is a crucial characteristic in image processing and analysis. The average gradient can be formulated as:
where and represent the number of rows and columns in a radar image after fusion. denotes the grayscale value of the image at pixel , and signifies the average gradient of the image.
Image entropy is a metric that quantifies the amount of information present in an image, stemming from the concept of entropy in information theory. In the field of image processing, image entropy can be used to characterize the complexity and richness of image content. Higher image entropy indicates a greater amount of information contained within the image, reflecting its complexity and richness. The calculation of image entropy is depicted in Equation (15).
where denotes the frequency of pixels with grayscale level in the radar image and L stands for the number of grayscale levels in the image.
The value of spatial frequency reflects the overall condition of the image in the spatial domain, and thus, a higher value of this metric suggests better fusion performance. It consists of spatial row frequency and spatial column frequency. Given that the size of the GPR image is , represents the grayscale value of pixel position , and , , and represent the row frequency, column frequency, and spatial frequency. The spatial frequency can be expressed as:
For evaluating the effectiveness of image fusion, Root Mean Square Error (RMSE) is a commonly used quantitative metric to measure the difference between the fused image and the original image. The higher the quality of the fused image, the smaller the difference between the fused image and the original image should be. Therefore, a lower RMSE value indicates a better quality of the fused image.
For image fusion, let’s assume there is a reference image or an original image and a fused image , both of which have the same size . For each pixel position , let and represent the color values of the reference image and the fused image, respectively. Then, RMSE is defined as:
3.4. Implementation Procedure of the Proposed NSCT-Based GPR Data-Fusion Methodology
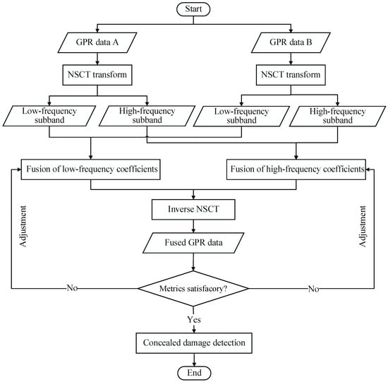
The multifrequency GPR data-fusion framework consisting of the NSCT algorithm, fusion rules, and evaluation metrics is illustrated in Figure 2. The implementation procedure for this multifrequency GPR data-fusion methodology is summarized as follows:
Figure 2.
NSCT-based GPR data-fusion framework.
- (1)
- Decomposing the GPR images acquired by radar antennas with different central frequencies and acquiring low-frequency and high-frequency coefficients using multilevel NSCT;
- (2)
- Conducting data fusion of the input images according to the high-frequency and low-frequency fusion rules in Equations (12) and (13), and outputting the fusion data corresponding to the high-frequency and low-frequency sub-bands.
- (3)
- Obtaining a fused GPR image by performing the NSCT inverse transform of the new low-frequency and high-frequency coefficients after fusion.
- (4)
- Evaluating the performance of the fused radargram using the metrics defined in Equations (14)–(19). If satisfactory values of the metrics are witnessed, then the fused radargram can be employed for concealed damage detection or object target identification. Otherwise, the parameters of the NSCT algorithm and fusion rules are adjusted until satisfactory fusion results are obtained.
- (5)
- Conducting concealed damage detection or object target identification and reporting the identified abnormal information, when the evaluation metrics of the output radargram after fusion are improved compared to those of the input radargrams.
4. Numerical, Experimental, and Field Tests for Performance Verification
4.1. Numerical Simulation and Analysis
This paper utilizes the electromagnetic wave simulation software gprMax 3.0 to generate simulated GPR data at frequencies of 2.6 GHz and 900 MHz for conducting multifrequency GPR data-fusion simulation experiments. In this experiment, the decomposition level of the fusion algorithm is set to 3 layers.
The model simulates a structure with multiple cavities of different sizes at different lengths, with the background medium set as concrete having a relative permittivity of 8 and a conductivity of 0.01 S/m. A Ricker wavelet is used as the excitation source with an amplitude of 1. The model has a two-dimensional size of 3.5 m by 2.5 m. Within the model, 8 circular voids, as depicted in Figure 3, are arranged for damage simulation. In Figure 3, the blue circles represent cavities, and the red background represents the concrete medium. The simulated GPR data generated by gprMax 3.0 at frequencies of 2.6 GHz and 900 MHz are shown in Figure 4a,b after zero-time correction and spatial alignment. The red rectangles in subsequent radargrams are associated with the locations of cavities.
Figure 3.
Geometric diagram of the model.

Figure 4.
Simulated GPR data. (a) Simulated data at 2.6 GHz central frequency; (b) Simulated data at 900 MHz central frequency.
Using the NSCT approach and fusion rules formulated in Equations (10)–(14) and according to the implementation in Section 3.4, the fused image of simulated radargrams is obtained, as shown in Figure 5.
Figure 5.
NSCT-based fusion result of simulated radargrams.
As shown in Figure 4, the hyperbolic lines representing shallow cavities in the 2.6 GHz high-frequency simulated radargram are clearer, and the four hyperbolic lines in the horizontal direction can be clearly separated. In contrast, the hyperbolic lines of shallow cavities in the 900 MHz low-frequency simulated data are less clear. Moreover, several hyperbolic lines in the horizontal direction on the left side are intertwined and difficult to distinguish. Additionally, for deep-seated cavities, the hyperbolic curves in the 2.6 GHz data are less pronounced, whereas the hyperbolic curves in the 900 MHz data are more prominent. As shown in Figure 5, the fusion result based on the NSCT fusion algorithm enables clear identification of shallow hyperbolic curves and high-intensity recognition of deep hyperbolic curves simultaneously. This means that shallow cavities can be clearly identified, and deep cavities can be recognized with high intensity when using the proposed method.
The evaluation metrics for quantitatively assessing GPR data-fusion performance (Equations (14)–(18)) are applied in the numerical experiment, and the values of the metrics before and after fusion are presented in Table 2.
Table 2.
The evaluation metrics for simulated data fusion.
According to Table 2, the average gradients (the metric of image clarity) of the 2.6 GHz and 900 MHz central frequency data are 1.3717 and 1.0681, respectively. For the NSCT-based fusion GPR data, the value is 1.6395, indicating an improvement over the original data. Concerning image entropy, which characterizes the richness of image information, the entropy values for the 2.6 GHz and 900 MHz central frequency data are 1.1911 and 1.2448, respectively. In contrast, the NSCT-based fusion result yields 1.3131, surpassing the values of the pre-fusion data. As for spatial frequency, the original data for 2.6 GHz and 900 MHz are 7.8355 and 5.2584, respectively, while the result based on the NSCT algorithm is 8.5331, demonstrating an enhancement over the original data. The improvement in average gradient and spatial frequency of the fusion data compared to single-frequency data indicates an increase in image resolution. The RMSE between multifrequency GPR fusion data and single-frequency data is 0.35% for the numerical model, within a permissible range of 10%. The aforementioned fusion results based on the simulated data demonstrate the effectiveness of the multifrequency GPR data-fusion method.
4.2. Tunnel Model Test and Analysis
To validate the proposed fusion algorithm in multiple scenarios, a detection and identification test was conducted with a real tunnel model with two defects. Tests were carried out on a tunnel model at Guangzhou University (as shown in Figure 6), using radar with central frequencies of 900 MHz and 400 MHz to collect data and detect cavities. Measurement lines were arranged along the circumference of the tunnel sidewall. The tunnel model was filled with sand and had two cylindrical cavities buried at different depths and horizontal positions to simulate hidden defects. The dimensions of this model are 5.8 m by 4.8 m.
Figure 6.
The measured segment of the tunnel model. (a) Side view of the tunnel; (b) Top view of the tunnel model with the approximate locations of cavities.
The data collection equipment used was the Italian IDS ground-penetrating radar. The parameters for this data collection were set with a trace spacing of 0.02 m and 512 sampling points per trace. The ground-penetrating radar system mainly consists of antennas, a computer, a distance measurement wheel, and a control unit. The photo of the ground-penetrating radar system is shown in Figure 7.
Figure 7.
Photo of GPR data collection equipment.
After applying direct wave removal, zero-time correction, bandpass filtering, spatial alignment, and standardization to the measured data collected at center frequencies of 900 MHz and 400 MHz, the data after processing are shown in Figure 8a,b. The red rectangles in subsequent radargrams are associated with the locations of cavities in the real tunnel model.

Figure 8.
GPR data from the real tunnel model. (a) Radargram for 900 MHz central frequency; (b) Radargram for 400 MHz central frequency.
The results obtained after performing multifrequency data fusion based on NSCT on the aforementioned measured GPR data of the tunnel model are displayed in Figure 9.
Figure 9.
NSCT-based fusion result of GPR images for the real tunnel model.
As shown in Figure 8, the radargram at 900 MHz central frequency primarily highlights the characteristics of shallow defects. The hyperbola curve within the red box in the radargram indicates the presence of a circular cavity in the shallow part of the tunnel, while deeper cavities are nearly undetectable. The lines in the 900 MHz radar data are relatively clear, indicating that high-frequency radar data have higher resolution and shallower detection depth. In contrast, the radar data at 400 MHz central frequency primarily highlights the characteristics of deeper defects, with the hyperbola curve within the red box in the radargram indicating the presence of a circular cavity in the deeper part of the tunnel. The lines in the 400 MHz radar data are relatively coarse, indicating that low-frequency radar image has lower resolution and deeper detection depth. As shown in Figure 9, by observing the radar data fused based on the NSCT algorithm, both shallow and deep defects can be identified simultaneously. This demonstrates that the fused radar data possesses high resolution and deep detection depth, validating the proposed fusion algorithm. The values of various evaluation metrics for the ground-penetrating radar data of the tunnel model before and after fusion are shown in Table 3.
Table 3.
The evaluation metrics for data fusion of tunnel model.
According to Table 3, regarding the metric of information entropy, which represents the amount of information in the image, the GPR data after fusion shows an improvement compared to that before fusion, indicating an increase in the information content of the fused GPR images. As for the metrics of average gradient and spatial frequency, which characterize the resolution and clarity of GPR data, the values of GPR data after fusion are higher than those before fusion for both the 900 MHz and 400 MHz scenarios, indicating an overall improvement in the resolution of the fused GPR data. GPR data fusion primarily focuses on the resolution change in GPR data since the improved resolution can substantially help with the detection of damage in a deeper location. Additionally, the root mean square error between the fusion data and the single-frequency data is 0.15%, within the 10% error range. This guarantees that the fusion does not distort the original images.
For the measured data of the tunnel model, the high-frequency GPR image can clearly represent the distribution of shallow media in the model, while low-frequency data can represent the distribution of deep media in the model. The fusion data can simultaneously embody the distribution of both shallow and deep cavities in the model.
4.3. Road Test and Analysis
To validate the proposed fusion algorithm in multiple scenarios, this paper also employs bi-frequency GPR equipment to conduct an on-site scan of a road, as shown in Figure 10, to validate and detect road pipelines. The equipment used herein is the Leica DS2000 ground-penetrating radar. Data are collected using the GPR system with the frequencies of 600 MHz and 200 MHz, respectively. The collection parameters include a lane spacing dx of 0.02 m and a sampling interval dt of 0.16 ns. The measurement lines on urban roads are set up in Guangzhou, and there are 6 m of road data scanned along the measurement lines.
Figure 10.
Road data collection using the bi-frequency GPR equipment.
The road measurement data collected at frequencies of 600 MHz and 200 MHz are shown in Figure 11 after zero-time correction, denoising, spatial-temporal alignment, and standardization processing. The image of the road GPR data obtained using the fusion algorithm proposed in this paper is shown in Figure 12. The red rectangles in subsequent radargrams are associated with the locations of hollow targets under the road surface.

Figure 11.
GPR data of road. (a) Radargram for 600 MHz central frequency; (b) Radargram for 200 MHz central frequency.
Figure 12.
NSCT-based fusion result of road GPR images.
As shown in Figure 11, the radargram at the 600 MHz central frequency clearly exhibits a shallow target, while a deeper target is less distinct. Additionally, the radargram at the 600 MHz central frequency is clearer, indicating that high-frequency data has a higher resolution and a shallower detection depth. On the other hand, the radargram at the 200 MHz central frequency can clearly characterize a deeper target (in red box), whereas the feature of the shallow target is not prominent. Moreover, the 200 MHz data image is coarser, indicating that low-frequency radar data have deeper detection depths and lower resolutions. As shown in Figure 12, the fused radar data can exhibit both shallow and deep targets simultaneously, which demonstrates that the fused radar data possesses the high resolution of shallow layers and the big detection depth of deep layers. The hollow targets are then found as underground pipelines. The calculation results of the evaluation metrics for road GPR data before and after fusion are presented in Table 4.
Table 4.
The evaluation metrics for road data fusion.
As shown in Table 4, the average gradient and spatial frequency metrics of the fusion data are higher than those of the pre-fusion single-frequency data, indicating an overall improvement in data resolution. The information entropy metric for the fusion data is higher than those of the pre-fusion single-frequency GPR data, suggesting that the fused radargram contains more information about the target bodies.
5. Conclusions
A method for multifrequency GPR data fusion has been developed for concealed damage detection of transport infrastructures. It consists of an NSCT algorithm, fusion rules, and quantitative evaluation metrics of fusion performance for integrating the radargrams acquired by antennas with different central frequencies and producing a composite radargram characterized by high resolution and deep penetration. The procedure for carrying out this method has been described in detail for ease of implementation. Numerical, experimental, and field tests have been conducted. To address the problem of multiple cavities coexisting inside a structure, high-frequency and low-frequency simulated GPR data were generated for preliminary validation of this method. Furthermore, the tests on a physical model of the tunnel with cavities and a road with underground pipelines were carried out to obtain bi-frequency GPR data. The metrics, including information entropy, average gradient, and spatial frequency, were used to quantitatively assess the fusion results of the simulated and the real GPR data. It was found that the NSCT-based multifrequency GPR data-fusion method could support the identification of multiple concealed targets at different depths through one fusion radargram. After fusion, the average gradient, spatial frequency, and information entropy of the multifrequency composite radargram exceed those of single-frequency GPR data when the RSME representing data distortion before and after the fusion is very small. This result indicates that the method enables one radargram to simultaneously achieve higher resolution and deeper detection with little distortion of GPR data after fusion.
A limitation of the proposed method is that the radargrams inputted to the fusion algorithm are manually selected from the data collected by antennas with different central frequencies in each test scenario. Appropriate selection of the inputted radargrams corresponding to separate frequencies of the antennas can enhance fusion performance. Considering this limitation, it is desirable if future work focuses on the automatic selection of inputted GPR data for fusion in various scenarios. Additionally, more fusion rules for high- and low-frequency components after NSCT decomposition may be pursued to achieve a better fusion result.
The significance of this study in the engineering field is generating one fusion radargram that contains the features of multi-depth targets for the simultaneous detection of concealed hollow targets, therefore reducing the interference of human factors in the interpretation of multiple images and improving the accuracy and efficiency of data interpretation.
Author Contributions
Conceptualization, X.L.; methodology and writing—review and editing, J.W. (Junfang Wang); methodology, J.L.; writing—original draft preparation and validation, S.X.; validation, H.Z. and Y.Z.; writing—review and editing, J.W. (Jing Wang). All authors have read and agreed to the published version of the manuscript.
Funding
This research was funded by the National Key R&D Program of China (Grant No. 2022YFB2603300), Guangdong Basic and Applied Basic Research Foundation (Grant No. 2021B1515130006), Shenzhen Natural Science Fund—the Stable Support Plan Program (Grant No. 20220811141000001), Shenzhen Science and Technology Program (Grant No. KQTD20180412181337494), Shenzhen Key Laboratory of Structure Safety and Health Monitoring of Marine Infrastructures (Grant No. ZDSYS20201020162400001), and the Scientific Instrument Developing Project of Shenzhen University (2023YQ016).
Data Availability Statement
Data are unavailable due to privacy restrictions.
Acknowledgments
The authors wish to acknowledge the support from Guangzhou University for experimentation and data acquisition.
Conflicts of Interest
The authors declare no conflicts of interest.
References
- Hou, F.F.; Rui, X.Y.; Fan, X.Y.; Zhang, H. Review of GPR activities in civil infrastructures: Data analysis and applications. Remote Sens. 2022, 10, 5972. [Google Scholar] [CrossRef]
- Hou, F.F.; Liu, X.; Fan, X.Y.; Guo, Y. DL-aided underground cavity morphology classification based on 3D GPR data. Mathematics 2022, 14, 5972. [Google Scholar]
- Meng, X.; Liu, S.; Xu, Y.; Fu, L. Application of Laplace domain waveform inversion to cross-hole radar data. Remote Sens. 2019, 11, 1839. [Google Scholar] [CrossRef]
- Liu, H.; Shi, Z.; Li, J.; Liu, C.; Meng, X.; Du, Y.; Chen, J. Detection of cavities in urban cities by 3D ground penetrating radar. Geophysics 2021, 86, WA25–WA33. [Google Scholar] [CrossRef]
- Bachiri, T.; Alsharahi, G.; Khamlichi, A.; Bezzazi, M.; Faize, A. GPR application in civil engineering to search and detect underground networks. Int. J. Emerg. Trends Eng. Res. 2020, 8, 59852020. [Google Scholar] [CrossRef]
- Feng, J.L.; Yang, L.; Hoxha, E.; Jiang, B.; Xiao, J.Z. Robotic inspection of underground utilities for construction survey using a ground penetrating radar. J. Comput. Civ. Eng. 2023, 37, 04022049. [Google Scholar] [CrossRef]
- Peng, M.; Wang, D.; Liu, L.; Shi, Z.; Shen, J.; Ma, F. Recent advances in the GPR detection of grouting defects behind shield tunnel segments. Remote Sens. 2021, 13, 4596. [Google Scholar] [CrossRef]
- Mendoza, R.; Araque-Perez, C.; Marinho, B.; Rey, J.; Hidalgo, M.C. Processing GPR surveys in civil engineering to locate buried structures in highly conductive subsoils. Remote Sens. 2023, 15, 4019. [Google Scholar] [CrossRef]
- Solla, M.; Pérez-Gracia, V.; Fontul, S. A review of GPR application on transport infrastructures: Troubleshooting and best practices: Troubleshooting and best Practices. Remote Sens. 2021, 13, 672. [Google Scholar] [CrossRef]
- Jol, H.M. Ground Penetrating Radar: Theory and Applications; Elsevier Science: Amsterdam, The Netherlands, 2009. [Google Scholar]
- Leibowitz, C.; Weiss, A.J. Underground cavity detection through group dispersion of a GPR signal. Remote Sens. 2022, 14, 4808. [Google Scholar] [CrossRef]
- Comite, D.; Ahmad, F.; Amin, M.G.; Dogaru, T. Forward-looking ground-penetrating radar: Subsurface target imaging and detection: A review. IEEE Geosci. Remote Sens. Mag. 2021, 9, 173–190. [Google Scholar] [CrossRef]
- Plati, C.; Loizos, A. Estimation of in-situ density and moisture content in hma pavements based on GPR trace reflection amplitude using different frequencies. J. Appl. Geophys. 2013, 97, 3–10. [Google Scholar] [CrossRef]
- Alani, A.M.; Tost, F. GPR applications in structural detailing of a major tunnel using different frequency antenna systems. Constr. Build. Mater. 2018, 158, 1111–1122. [Google Scholar] [CrossRef]
- Xiao, J.P.; Liu, L.B. Permafrost subgrade condition assessment using extrapolation by deterministic deconvolution on multifrequency GPR data acquired along the Qinghai-Tibet railway. IEEE J. Sel. Top. Appl. Earth Obs. Remote Sens. 2016, 9, 83–90. [Google Scholar] [CrossRef]
- De Coste, A.; Lambot, S. Fusion of multifrequency GPR data freed from antenna effects. IEEE J. Sel. Top. Appl. Earth Obs. Remote Sens. 2018, 11, 664–674. [Google Scholar] [CrossRef]
- Xu, X.L.; Li, J.P.; Qiao, X.; Fang, G. Fusion of multiple time-domain GPR datasets of different center frequencies. Near Surf. Geophys. 2019, 17, 141–150. [Google Scholar] [CrossRef]
- Zhao, W.K.; Yuan, L.; Forte, E.; Lu, G.Z.; Tian, G.; Pipan, M. Multi-frequency GPR data fusion with genetic algorithms for archaeological prospection. Remote Sens. 2021, 13, 2804. [Google Scholar] [CrossRef]
- Lu, G.Z.; Zhao, W.K.; Forte, E.; Tian, G. Multi-frequency and multi-attribute GPR data fusion based on 2-D wavelet transform. Measurement 2020, 166, 108243. [Google Scholar] [CrossRef]
- Shen, H.F.; Tian, G.; Tao, C.H.; Wang, H.C.; Fang, J.W. Multi-frequency data fusion via joint weighted deconvolution for resolution enhancement. J. Appl. Geophys. 2022, 203, 104702. [Google Scholar] [CrossRef]
- Bi, W.D.; Zhao, Y.H.; Shen, R.Q.; Li, B.; Hu, S.F.; Ge, S.C. Multi-frequency gpr data fusion and its application in NDT. NDT E Int. 2020, 115, 102289. [Google Scholar] [CrossRef]
- Zhao, W.K.; Lu, G.Z. A novel multifrequency gpr data fusion algorithm based on time-varying weighting strategy. IEEE Geosci. Remote Sens. Lett. 2022, 19, 1–4. [Google Scholar] [CrossRef]
- Indira, K.P.; Hemamalini, R.R.; Hitha, N.M. Performance evaluation of DWT, SWT and NSCT for fusion of PET and CT Images using different fusion rules. Biomed. Res. 2016, 27, 123–131. [Google Scholar]
- Zhang, W.H.; Jiao, L.C.; Liu, F.; Yang, S.Y.; Liu, J. Adaptive contourlet fusion clustering for SAR image change detection. IEEE Trans. Image Process. 2022, 31, 2295–2308. [Google Scholar] [CrossRef] [PubMed]
- Anandhi, D.; Valli, S. An algorithm for multi-sensor image fusion using maximum a posteriori and nonsubsampled contourlet transform. Comput. Electr. Eng. 2018, 65, 139–152. [Google Scholar] [CrossRef]
- Wang, X.L.; Chen, C.X. Image fusion for synthetic aperture radar and multispectral images based on subband-modulated non-subsampled contourlet transform and pulse coupled neural network methods. Imaging Sci. J. 2016, 64, 87–93. [Google Scholar] [CrossRef]
- Golpardaz, M.; Helfroush, M.S.; Danyali, H. Nonsubsampled contourlet transform-based conditional random field for SAR images segmentation. Signal Process. 2020, 174, 107623. [Google Scholar] [CrossRef]
- Tong, Y.; Zhao, M.R.; Wei, Z.L. Synthetic aperture radar image nonlinear enhancement algorithm based on NSCT transform. Phys. Commun. 2014, 13, 239–243. [Google Scholar] [CrossRef]
- Geng, P.; Gao, Z.; Hu, C. Multi-focus image fusion using the local neighbor sum of Laplacian in NSCT domain. Int. J. Signal Process. Image Process. Pattern Recognit. 2013, 6, 69–80. [Google Scholar]
- Geng, P.; Wang, Z.; Liu, S.; Zhuang, S. Image fusion by combining multiwavelet with nonsubsampled direction filter bank. Soft Comput. 2017, 21, 1977–1989. [Google Scholar]
- Cunha, A.L.; Zhou, J.; Do, M.N. The nonsubsampled Contourlet transform: Theory, design and application. IEEE Trans. Image Process. 2006, 10, 3089–3101. [Google Scholar] [CrossRef]
Disclaimer/Publisher’s Note: The statements, opinions and data contained in all publications are solely those of the individual author(s) and contributor(s) and not of MDPI and/or the editor(s). MDPI and/or the editor(s) disclaim responsibility for any injury to people or property resulting from any ideas, methods, instructions or products referred to in the content. |
© 2024 by the authors. Licensee MDPI, Basel, Switzerland. This article is an open access article distributed under the terms and conditions of the Creative Commons Attribution (CC BY) license (https://creativecommons.org/licenses/by/4.0/).