Machine Learning for Real-Time Building Outdoor Wind Environment Prediction Framework in Preliminary Design: Taking Xinjiekou Area of Nanjing, China as the Case
Abstract
1. Introduction
1.1. Overview of the CFD Plugins into the Rhino–Grasshopper Platform
- First, although plugins can streamline the CFD simulation process, expertise in CFD remains crucial in practice. Moreover, users face a lack of explicit guidance on workflow and simulation operations when employing immature GUI plugins.
- Second, the computational cost of current CFD plugins is high, making it unrealistic for architects to conduct extensive performance analysis and design modifications during the short program design phase. Consequently, these tools fail to meet the design practice expectations.
- Third, while machine learning in CFD prediction is a well-established technique, these studies require a substantial number of wind simulation experiments to generate paired datasets, and data preparation and labeling are intricate and time-consuming.
1.2. Paper Overview
- Building auto-wind, a fully automated and user-friendly working framework on the Rhino–Grasshopper platform, facilitates the integration of machine-learning models, BPS software, and design platforms in a single working environment.
- This study proposes a framework for assessing the wind environment of buildings in real time. This framework considers various geometrical parameters, significantly enhancing architects’ efficiency in the preliminary design stages.
- In the auto-wind framework, we automate dataset production by scripting, freeing users from the complex and time-consuming data preparation task.
2. Method
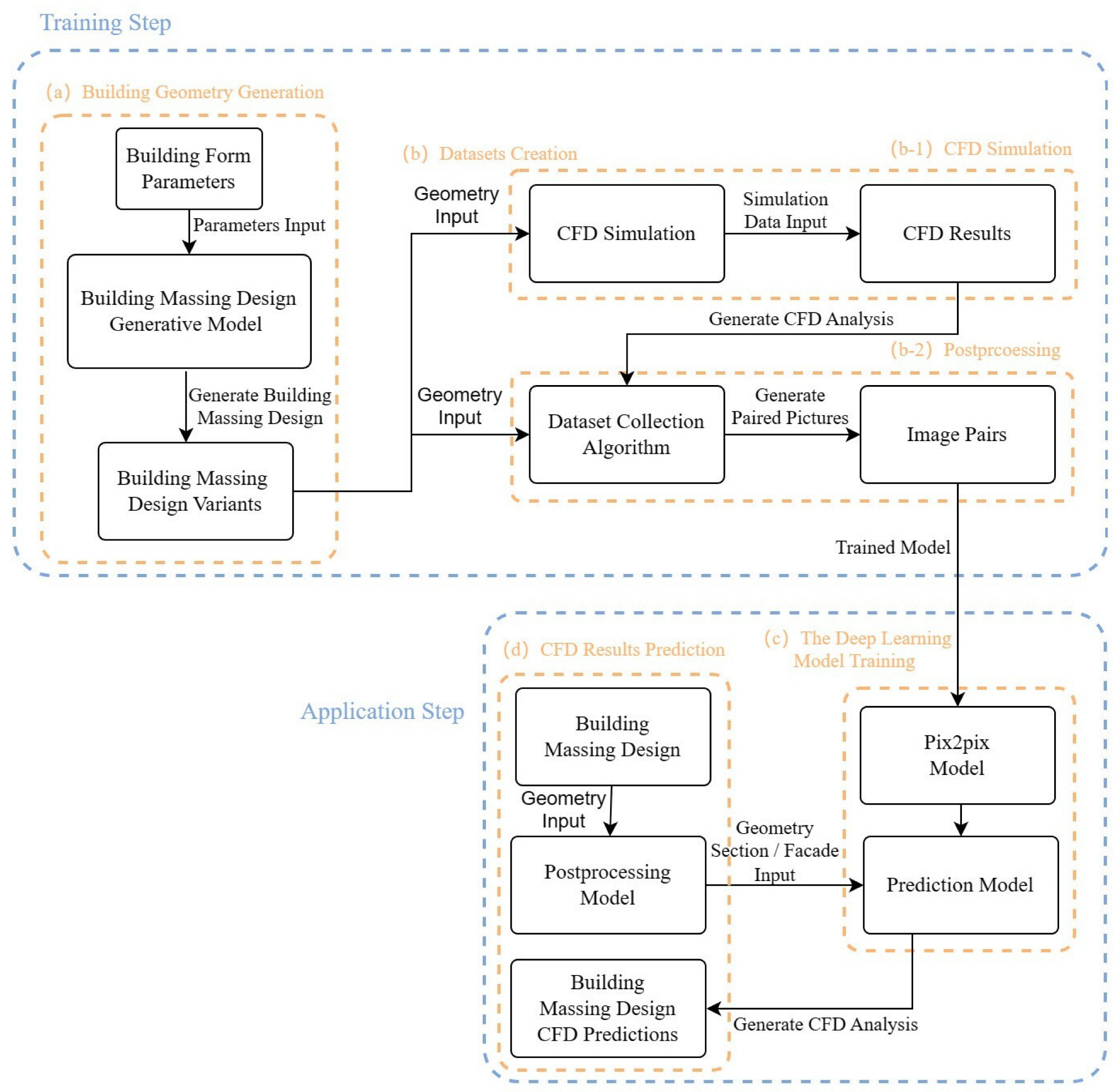
2.1. Automated Workflow Design
2.1.1. Building Geometry Generation (a)
2.1.2. Datasets Creation (b)
(b-1) CFD Simulation
(b-2) Postprocessing
2.1.3. The DL Model Training (c)
2.1.4. CFD Results Prediction (d)
2.2. QueenAnt Toolkit
3. Showcase
3.1. Parameter Setups of Geometry Massing (Step 1)
3.2. Scripts of CFD Simulation Tools
3.2.1. Butterfly
3.2.2. GH_Wind
3.2.3. Eddy3D
3.3. Parameter Setups of CFD Simulation (Step 2)
3.3.1. Tunnel Setup
3.3.2. Meshing
3.3.3. Turbulence Models and Solution
3.4. Datasets (Step 3)
3.5. Parameter Setups of Training (Steps 4&5)
3.6. Results
4. Discussion
4.1. Advantages
4.2. Limitations
5. Conclusions
Author Contributions
Funding
Data Availability Statement
Conflicts of Interest
References
- Blocken, B.; Janssen, W.D.; van Hooff, T. CFD simulation for pedestrian wind comfort and wind safety in urban areas: General decision framework and case study for the Eindhoven University campus. Environ. Model. Softw. 2012, 30, 15–34. [Google Scholar] [CrossRef]
- ANSYS, 2021. Fluent. Available online: https://www.ansys.com/products/fluids/ansys-fluent (accessed on 6 June 2022).
- OpenFOAM, 2021. OpenFOAM V9 User Guide: 7.2 Turbulence Models. Available online: https://cfd.direct/openfoam/userguide/v9-turbulence/ (accessed on 6 June 2022).
- CHAM, 2021. Phoenics. Available online: https://www.cham.co.uk/phoenics.php (accessed on 6 June 2022).
- Hong, T.; Chou, S.K.; Bong, T.Y. Building simulation: An overview of developments and information sources. Build. Environ. 2000, 35, 347–361. [Google Scholar] [CrossRef]
- Van Dijk, E.; Luscuere, P. An architect friendly interface for a dynamic building simulation program. In Proceedings of the Sustainable Building 2002, Oslo, Norway, 23–25 September 2002. [Google Scholar]
- Lam, K.P.; Wong, N.H.; Henry, F. A study of the use of performance-based simulation tools for building design and evaluation in Singapore. Architecture 1999, 1, 11–13. [Google Scholar]
- Gratia, E.; De Herde, A. A simple design tool for the thermal study of an office building. Energy Build. 2002, 34, 279–289. [Google Scholar] [CrossRef]
- Hong, T.; Zhang, J.; Jiang, Y. IISABRE: An integrated building simulation environment. Build. Environ. 1997, 32, 219–224. [Google Scholar] [CrossRef]
- Warren, P. Bringing Simulation to Application; FaberMaunsell Limited: London, UK, 2002. [Google Scholar]
- Spengler, J.D.; Chen, Q. Indoor air quality factors in designing a healthy building. Annu. Rev. Energy Environ. 2000, 25, 567–600. [Google Scholar] [CrossRef]
- Mochida, A.; Tominaga, Y.; Murakami, S.; Yoshie, R.; Ishihara, T.; Ooka, R. Comparison of various ke models and DSM applied to flow around a highrise building-report on AU cooperative project for CFD prediction of wind environment. Wind Struct. 2002, 5, 227–244. [Google Scholar] [CrossRef]
- Jiang, Y.; Alexander, D.; Jenkins, H.; Arthur, R.; Chen, Q. Natural ventilation in buildings: Measurement in a wind tunnel and numerical simulation with large-eddy simulation. J. Wind Eng. Ind. Aerodyn. 2003, 91, 331–353. [Google Scholar] [CrossRef]
- Han, T.; Huang, Q.; Zhang, A.; Zhang, Q. Simulation-based decision support tools in the early design stages of a green building—A review. Sustainability 2018, 10, 3696. [Google Scholar] [CrossRef]
- Bosselmann, P.; Arens, E.; Dunker, K.; Wright, R. Urban form and climate: Case study, Toronto. J. Am. Plan. Assoc. 1995, 61, 226–239. [Google Scholar] [CrossRef]
- Sousa, J.P.M.; Moya, R.A.C.; Prohasky, D.; Vaz, C.E.V. Empirical analysis of three wind simulation tools to support urban planning in early stages of design. Blucher Des. Proc. 2015, 2, 363–370. [Google Scholar] [CrossRef][Green Version]
- Si, B.; Tian, Z.; Jin, X.; Zhou, X.; Tang, P.; Shi, X. Performance indices and evaluation of algorithms in building energy efficient design optimization. Energy 2016, 114, 100–112. [Google Scholar] [CrossRef]
- Wortmann, T. Opossum-introducing and evaluating a model-based optimization tool for grasshopper. In Proceedings of the 22nd CAADRIA Conference, Suzhou, China, 5–8 April 2017; pp. 283–292. [Google Scholar] [CrossRef]
- Marcum, D.L.; Weatherill, N.P. Unstructured grid generation using iterative point insertion and local reconnection. AIAA J. 1995, 33, 1619–1625. [Google Scholar] [CrossRef]
- Löhner, R. Automatic unstructured grid generators. Finite Elem. Anal. Des. 1997, 25, 111–134. [Google Scholar] [CrossRef]
- Nakahashi, K.; Ito, Y.; Togashi, F. Some challenges of realistic flow simulations by unstructured grid CFD. Int. J. Numer. Methods Fluids 2003, 43, 769–783. [Google Scholar] [CrossRef]
- Hu, Y.; Peng, Y.; Gao, Z.; Xu, F. Application of CFD plug-ins integrated into urban and building design platforms for performance simulations: A literature. Front. Archit. Res. 2023, 12, 148–174. [Google Scholar] [CrossRef]
- Aish, R.; Woodbury, R. Multi-Level Interaction in Parametric Design. In Smart Graphics; Springer: Berlin/Heidelberg, Germany, 2005; pp. 151–162. [Google Scholar]
- CHAM, 2017. RhinoCFD. Available online: https://www.cham.co.uk/rhinoCFD.php (accessed on 6 June 2022).
- Chronis, A.; Dubor, A.; Cabay, E.; Roudsari, M.S. Integration of CFD in computational design. In Proceedings of the eCAADe 2017, Rome, Italy, 20–22 September 2017; pp. 601–610. [Google Scholar] [CrossRef]
- food4Rhino, 2021. Rhino Flow-RT. Available online: https://www.food4rhino.com/en/app/rhino-flow-rt (accessed on 6 June 2022).
- Kastner, P.; Dogan, T. A cylindrical meshing methodology for annual urban computational fluid dynamics simulations. J. Build. Perform. Simul. 2020, 13, 59–68. [Google Scholar] [CrossRef]
- Zhang, R.; Waibel, C.; Wortmann, T. Aerodynamic Shape Optimization for High-Rise Conceptual Design. In Proceedings of the eCAADe, 2020, Berlin, Germany, 16–17 September 2020. [Google Scholar] [CrossRef]
- Shen, Y.; Wang, L.; Zhang, R.; Tong, Z.; Ji, G. EvoMass+ GH_Wind An agile wind-driven building massing design optimization framework. In Proceedings of the 39th eCAADe Conference, Novi Sad, Serbia, 8–10 September 2021; Volume 1, pp. 477–486. [Google Scholar] [CrossRef]
- Hu, Y.; Xu, F.; Gao, Z. A Comparative Study of the Simulation Accuracy and Efficiency for the Urban Wind Environment Based on CFD Plug-Ins Integrated into Architectural Design Platforms. Buildings 2022, 12, 1487. [Google Scholar] [CrossRef]
- Roudsari, M.S.; Pak, M. Ladybug: A Parametric Environmental Plugin for Grasshopper to Help Designers Create an Environmentally-Conscious Design; IBPSA: Rapid City, SD, USA, 2013. [Google Scholar]
- ODS, 2017. Swift. Available online: https://www.odsengineering.com (accessed on 6 June 2022).
- Jo, Y.S.; Choi, I.S. A Case of Nasal Septal Abscess Localized at Keystone Area, Suspected of Occurring Following Cauterization for Epistaxis. J. Clin. Otolaryngol. Head Neck Surg. 2020, 31, 74–77. [Google Scholar] [CrossRef]
- Kaijima, S.; Bouffanais, R.; Willcox, K. Computational fluid dynamics for architectural design. Archit. Des. 2013, 83, 118–123. [Google Scholar] [CrossRef]
- Kim, D. The Application of CFD to Building Analysis and Design: A Combined Approach of an Immersive Case Study and Wind Tunnel Testing. Ph.D. Thesis, Virginia Tech, Blacksburg, VA, USA, 2014. [Google Scholar]
- Guo, X.; Li, W.; Iorio, F. Convolutional neural networks for steady flow approximation. In Proceedings of the 22nd ACM SIGKDD International Conference on Knowledge Discovery and Data Mining, San Francisco, CA, USA, 13–17 August 2016; pp. 481–490. [Google Scholar] [CrossRef]
- Goodfellow, I.; Pouget-Abadie, J.; Mirza, M.; Xu, B.; Warde-Farley, D.; Ozair, S.; Courville, A.; Bengio, Y. Generative adversarial nets. Commun. ACM 2014, 63, 139–144. [Google Scholar] [CrossRef]
- Daut, M.A.M.; Hassan, M.Y.; Abdullah, H.; Rahman, H.A.; Abdullah, P.; Hussin, F. Building electrical energy consumption forecasting analysis using conventional and artificial intelligence methods: A review. Renew. Sustain. Energy Rev. 2017, 70, 1108–1118. [Google Scholar] [CrossRef]
- Mokhtar, S.; Sojka, A.; Davila, C.C. Conditional generative adversarial networks for pedestrian wind flow approximation. In Proceedings of the 11th Annual Symposium on Simulation for Architecture and Urban Design, Virtual, 25–27 May 2020; pp. 1–8. [Google Scholar]
- Duering, S.; Chronic, A.; Koenig, R. Optimizing Urban Systems: Integrated optimization of spatial configurations. In Proceedings of the 11th Annual Symposium on Simulation for Architecture and Urban Design, Virtual, 25–27 May 2020; pp. 1–7. [Google Scholar]
- Yousif, S.; Bolojan, D. Deep-Performance: Incorporating Deep Learning for Automating Building Performance Simulation in Generative Systems. In Proceedings of the 26th Association for Computer-Aided Architectural Design Research in Asia (CAADRIA), Hong Kong, China, 29 March–1 April 2021; Volume 1, pp. 151–160. [Google Scholar] [CrossRef]
- Zhao, X. A Multi-Objective Optimization Design Method Integrating CGAN for Wind Environment in Severe Cold Regions. Ph.D. Thesis, Harbin Institute of Technology, Harbin, China, 2022. [Google Scholar]
- Tan, C.; Zhong, X. A Rapid Wind Velocity Prediction Method in Built Environment Based on CycleGAN Model. In Proceedings of the Computational Design and Robotic Fabrication (CDRF) 2022, Shanghai, China, 25–26 June 2022; Springer: Singapore, 2023. [Google Scholar] [CrossRef]
- Huang, C.Y. Study on Environmental Performance-driven Multi-objective Optimization Design Method for Climate-adapted Urban Blocks. Ph.D. Thesis, North China University of Technology, Beijing, China, 2023. [Google Scholar]
- Wang, L.; Chen, K.W.; Janssen, P.; Ji, G. Algorithmic generation of architectural massing models for building design optimisation: Parametric modelling using subtractive and additive form generation principles. In Proceedings of the 25th International Conference on Computer-Aided Architectural Design Research in Asia, CAADRIA 2020, Bangkok, Thailan, 5–6 August 2020; Volume 1, pp. 385–394. [Google Scholar] [CrossRef]
- Wang, L.; Janssen, P.; Chen, K.W.; Tong, Z.; Ji, G. Subtractive building massing for performance-based architectural design exploration: A case study of daylighting optimization. Sustainability 2019, 11, 6965. [Google Scholar] [CrossRef]
- Elwy, I.; Ibrahim, Y.; Fahmy, M.; Mahdy, M. Outdoor microclimatic validation for hybrid simulation workflow in hot arid climates against ENVI-met and field measurements. Energy Procedia 2018, 153, 29–34. [Google Scholar] [CrossRef]
- Estrado, E. Optimisation of Complex Geometry Buildings Based on Wind Load Analysis. Master’s Thesis, Delft University of Technology, Delft, The Netherlands, 2019. [Google Scholar] [CrossRef]
- Brook-Lawson, J.; Holz, S. CFD comparison project for wind simulation in landscape architecture. J. Digit. Landsc. Archit. 2020, 5, 318–329. [Google Scholar]
- Xu, X.; Wu, Y.; Wang, W.; Hong, T.; Xu, N. Performance-driven optimization of urban open space configuration in the cold-winter and hot-summer region of China. In Building Simulation; Tsinghua University Press: Beijing, China, 2019; Volume 12, pp. 411–424. [Google Scholar] [CrossRef]
- Sun, C.; Rao, J. Study on performance-oriented generation of urban block models. In Proceedings of the 2019 Digital FUTURES: The 1st International Conference on Computational Design and Robotic Fabrication (CDRF 2019), 1st ed.; Springer: Singapore, 2020; pp. 179–188. [Google Scholar] [CrossRef]
- Jia, B.; Liu, S.; Ng, M. Air quality and key variables in high-density housing. Sustainability 2021, 13, 4281. [Google Scholar] [CrossRef]
- Sakiyama, N.R.M.; Frick, J.; Bejat, T.; Garrecht, H. Using CFD to evaluate natural ventilation through a 3D parametric modeling approach. Energies 2021, 14, 2197. [Google Scholar] [CrossRef]
- Meng, F.-Q.; He, B.-J.; Zhu, J.; Zhao, D.-X.; Darko, A.; Zhao, Z.-Q. Sensitivity analysis of wind pressure coefficients on CAARC standard tall buildings in CFD simulations. J. Build. Eng. 2018, 16, 146–158. [Google Scholar] [CrossRef]
- Waibel, C.; Bystricky, L.; Kubilay, A.; Evins, R.; Carmeliet, J. Validation of Grasshopper-based Fast Fluid Dynamics for Air Flow around Buildings in Early Design Stage. In Proceedings of the 15th International Conference of IBPSA-Building Simulation 2017, San Francisco, CA, USA, 7–9 August 2017. [Google Scholar] [CrossRef]
- Wang, Z.; Bovik, A.C.; Sheikh, H.R.; Simoncelli, E.P. Image quality assessment: From error visibility to structural similarity. IEEE Trans. Image Process. 2004, 13, 600–612. [Google Scholar] [CrossRef] [PubMed]


























Disclaimer/Publisher’s Note: The statements, opinions and data contained in all publications are solely those of the individual author(s) and contributor(s) and not of MDPI and/or the editor(s). MDPI and/or the editor(s) disclaim responsibility for any injury to people or property resulting from any ideas, methods, instructions or products referred to in the content. |
© 2024 by the authors. Licensee MDPI, Basel, Switzerland. This article is an open access article distributed under the terms and conditions of the Creative Commons Attribution (CC BY) license (https://creativecommons.org/licenses/by/4.0/).
Share and Cite
Sun, L.; Ji, G. Machine Learning for Real-Time Building Outdoor Wind Environment Prediction Framework in Preliminary Design: Taking Xinjiekou Area of Nanjing, China as the Case. Buildings 2024, 14, 2613. https://doi.org/10.3390/buildings14092613
Sun L, Ji G. Machine Learning for Real-Time Building Outdoor Wind Environment Prediction Framework in Preliminary Design: Taking Xinjiekou Area of Nanjing, China as the Case. Buildings. 2024; 14(9):2613. https://doi.org/10.3390/buildings14092613
Chicago/Turabian StyleSun, Lin, and Guohua Ji. 2024. "Machine Learning for Real-Time Building Outdoor Wind Environment Prediction Framework in Preliminary Design: Taking Xinjiekou Area of Nanjing, China as the Case" Buildings 14, no. 9: 2613. https://doi.org/10.3390/buildings14092613
APA StyleSun, L., & Ji, G. (2024). Machine Learning for Real-Time Building Outdoor Wind Environment Prediction Framework in Preliminary Design: Taking Xinjiekou Area of Nanjing, China as the Case. Buildings, 14(9), 2613. https://doi.org/10.3390/buildings14092613
