Abstract
The interior design sector within the construction industry plays a pivotal role in economic development and significantly contributes to environmental degradation. Unlike broader architectural assessments that emphasize structural and external elements, this study highlights the unique challenges and opportunities within interior design. By examining trends and gaps in sustainable interior design criteria from 2013 to 2023, the research provides a foundation for developing specific actionable standards for this often-overlooked sector. The Preferred Reporting Items for Systematic Reviews and Meta-Analyses (PRISMA) checklist guided the review process. Data were collected from recognized indexing databases using rigorous inclusion criteria. Selected studies were analyzed based on a mixed-methods approach. The study aims to highlight key trends and synthesize research themes. This systematic review addresses the critical gap in the literature regarding the sustainability of interior design. The findings reveal a lack of comprehensive criteria and tailored guidelines for assessing interior design sustainability, which hinders the effective implementation of sustainable practices. This review underscores the necessity of micro-scale analysis in interior design, providing new insights into sustainable practices and contributing to the broader discourse on sustainable architecture. The study proposes a guideline as a foundation for developing specific actionable standards for assessing sustainability in interior design.
1. Introduction
The construction industry plays an indispensable role in fostering economic growth and enhancing quality of life [], yet it simultaneously stands as one of the largest contributors to environmental degradation. This presents a critical challenge: how to balance the sector’s economic contributions with the urgent need for sustainability. Notably, the industry, including the interior design sector, is implicated in significant natural resource depletion, energy consumption, pollutant production, and greenhouse gas emissions. The substantial footprint of consuming 40% of all raw materials and nearly 10% of the global energy supply underscores the urgency for sustainable practices [,,]. Moreover, the lifecycle of interior design projects, from construction through demolition, imposes a considerable environmental burden, highlighting the need for sustainable solutions in response to rising energy costs and environmental awareness [,].
To address these issues, this research focuses on sustainable interior design, an area often overlooked in broader architectural studies. Interior design involves the planning, designing, furnishing, and integration of systems that affect the indoor environment in buildings, focusing on the functionality and aesthetics of interior spaces where people live, work, and interact daily. Unlike architectural design, which typically addresses the overall structure and exterior of a building, most existing sustainable assessment systems focus on structural and external aspects, such as site planning, building envelope, and structural integrity. Few studies consider interior design as part of the architectural evaluation, leading to an incomplete assessment of a building’s sustainability. Given the dynamic nature and shorter lifespan of interior design compared to architecture, a deeper analysis of interior design is necessary to determine its sustainability.
The rising demand for sustainable building facilities has heightened interior designers’ awareness toward adopting rationalized and conservative resource use, aiming to reduce environmental impacts significantly [,]. In response, various countries have enacted methods and policies to foster sustainable design, with authorities and organizations launching rating or assessment systems. These systems are designed to evaluate sustainable practices within buildings, focusing on reducing natural resource consumption and controlling pollution [,,]. Although these systems take a holistic approach, only a few address the specific sustainability challenges of interior design [,,,,,]. This gap underscores the need for comprehensive criteria that encompass all facets of interior design sustainability, ensuring that the industry’s significant role and impact are measured accurately and effectively.
Against this backdrop, this research seeks to address the significant gap identified in the literature: the absence of specific actionable criteria for evaluating the sustainability of interior design throughout its entire lifecycle. This gap hinders the ability of stakeholders to measure and mitigate environmental impacts effectively, thereby impeding progress toward genuinely sustainable design solutions. To bridge this gap, this study aims to (1) provide a quantitative analysis of the literature on sustainable building topics, not only identifying trends in academic publications over the past decade but also identifying gaps in sustainability criteria for interior design, and (2) identify and synthesize themes of sustainable assessment criteria specific to interior design through a comprehensive systematic literature review (SLR) and a mixed-methods approach, incorporating both quantitative and qualitative analyses to develop specific actionable standards for assessing the sustainability of interior design.
Examining the sustainability aspects of interior design brings unique perspectives to sustainable design, requiring a micro-scale analysis that accounts for its shorter life cycle compared to architecture. These aspects include selecting sustainable interior materials, finishes, furniture, and fixtures; enhancing indoor environmental quality; promoting energy efficiency; and developing adaptable and flexible design solutions. This review differs from existing studies by focusing specifically on the sustainability of interior design rather than general architectural sustainability.
By conducting a systematic literature review (SLR) from 2013 to 2023, this study identifies and synthesizes guidelines for assessing interior design solutions through a review of the relevant literature on building and interior assessment criteria. Emphasizing the specific challenges and opportunities of interior design, this review provides new insights and directions for future research and policy development.
Engaging with critical debates around the adequacy of current sustainability measures and the need for more rigorous lifecycle-oriented criteria; this research endeavors to make a novel contribution to the field. The methodological rigor of the SLR, combined with a nuanced analysis of the gathered data, will provide a foundation for developing more comprehensive and applicable sustainability criteria, ultimately supporting the advancement of sustainable practices in the construction and interior design industries.
This study contributes to the critical task of harmonizing economic development with environmental stewardship by offering new insights and perspectives on how to address the complex challenges of environmental responsibility. By clarifying the scope of current sustainability criteria and proposing a pathway for the development of more refined measures, this research engages with ongoing scholarly conversations about sustainability in construction and interior design, paving the way for a more sustainable future in the built environment.
2. Exploring Building Sustainability Rating Systems
Exploring Building Sustainability Rating Systems unveils their critical role in advancing sustainable development goals in construction. Rooted in the triple-bottom-line concept that encompasses environmental, economic, and social pillars of sustainability, these systems have evolved to offer a nuanced appraisal of a building’s sustainability performance. Initially focused on environmental and technical aspects, they now integrate social considerations, reflecting a comprehensive approach to sustainability in construction [,,].
The development of sustainable building rating systems has been pivotal in mitigating the environmental impact of construction, encouraging the conservation of natural resources, and catering to user needs. This evolution has led to the widespread adoption of such systems globally, applied to new, refurbished, and existing buildings to reduce energy consumption and environmental impact over the building’s lifecycle [,,]. The impact of sustainability rating systems on building practices and outcomes has been markedly positive. Certified buildings typically demonstrate reduced energy use, lower emissions, and improved indoor environments, fostering innovation in green technologies and sustainable design. Additionally, these systems have elevated sustainability awareness among industry professionals and the public, driving the construction sector toward achieving global sustainability goals.
About 600 sustainability rating systems are in use worldwide, varying in origin from government initiatives to those developed by expert panels and stakeholders. This diversity ensures the systems’ alignment with current sustainability trends and their adaptability to different contexts [,]. Notable systems include LEED, Australia’s Green Star, Germany’s DGNB Certification System, India’s IGBC Rating System, Green Star NZ in New Zealand, Green Star SA in South Africa, the UK’s BREEAM, Japan’s CASBEE, Egypt’s Green Pyramid, Italy’s ITACA Protocol, France’s HQE 31, Estidama in UAE, and Mostadam in KSA, among others, which are each designed to assess building sustainability in a way that fosters an environmentally responsible ethos among project developers, taking into account the unique characteristics of local contexts [,,,,].
These systems either adapt globally recognized tools for local use or are custom-made, facilitating self-assessment at various design stages. However, their effectiveness can vary, leading to different sustainability scores across countries due to local adaptations []. In 2009, councils like BREEAM, LEED, and Green Star sought to unify metrics for CO2 emissions measurement, yet the concept of a singular universally applicable system has been met with resistance, highlighting the challenge of accommodating diverse geographical, cultural, and economic factors [,].
2.1. Sustainability Rating Systems Assessment Methods
Building Sustainability Rating Systems incorporate both quantitative and qualitative measures in their assessments. Qualitative credits simplify the process by verifying that specific environmental concerns are addressed. However, this can be limiting, as it could encourage practitioners to use it as a checklist of standard sustainable techniques, rather than as a catalyst for innovative design. These rating systems do provide flexibility, permitting a building to balance low performance in one area with high performance in another. However, this could lead to situations where a building achieves certification without adequately addressing critical aspects like indoor environmental quality [,].
On the other hand, quantitative criteria, supported by scientific techniques, provide a more complex performance assessment as they necessitate specific calculations and simulations. Incorporating more quantitative measures in rating systems can bolster the scientific validity of credits and stimulate innovative design [].
With regard to assessment methodologies, rating systems typically follow one of two routes. The first is the pre-weighted credits approach, employing a multi-criteria credit system [,]. Such systems verify a building’s compliance with specific criteria by allocating points for benchmarks corresponding to their environmental load intensity. The systems often require a minimum accumulation of points or credits in each category, which can consist of prerequisite or control credits, standard credits, and optional or premium credits. The level of benchmark attained is then determined by the total points amassed by a building or development []. Several aforementioned environmental assessment systems employ this strategy.
A second approach is the Life Cycle Assessment (LCA), which quantifies the environmental impact of buildings and enhances building sustainability evaluation. When LCA is integrated with Building Information Modeling (BIM), it evolves into a robust tool for analyzing LCA data [,,,,]. However, the implementation of LCA in buildings is fraught with challenges due to the complex production processes and extensive lifespans of buildings. These difficulties necessitate assumptions about future stages and are compounded by the building sector’s unique character, which hinders standardization and leads to data inventory shortcomings [,].
Additionally, factors such as geographical location, local regulations, and cultural differences make comparing different LCAs challenging []. The extended life cycle of buildings and the need for future predictions further complicate the reliability of LCA results [,]. For instance, specific local ecology and infrastructure impacts, such as the building’s influence on the micro-climate, wind and solar access, or its potential to alter the surrounding transportation system, are typically not addressed within an LCA framework [].
Despite offering numerical evidence for comparing design choices, LCA does not assure the optimization of sustainability. Considering these constraints, along with the costly, intricate, and time-consuming nature of LCA, its use is typically relegated to supporting decision making during the design phase [,].
2.2. Interior Design Sustainability Rating Systems
Generally, green building rating systems do not explicitly focus on the sustainability of interior design, even when it is connected to construction practices. This gap is noticeable across numerous such systems. For instance, Leadership in Energy and Environmental Design (LEED) version 4, a widely accepted green building certification scheme, includes a distinct rating system for interior design and construction (ID + C). However, it only partially addresses some sustainability aspects of interior design, indicating a gap in dealing with the unique sustainability considerations inherent in interior design [].
The core of this issue lies in the tendency to incorporate elements of interior design, such as material selection, indoor air quality, and occupant comfort, into broader building construction evaluations. This approach often overlooks the specific sustainability opportunities and challenges that interior design can present [,].
An essential oversight in these rating systems is their failure to account for the impacts of interior design changes over a building’s lifespan. Given that interior design experiences more frequent modifications compared to the building structure, these changes can significantly influence the building’s overall environmental performance. Aspects like lighting, HVAC systems, and material selection play a considerable role in energy consumption, indoor environmental quality, and the lifecycle impact of a building.
A more targeted focus on the sustainability aspects specific to interior design could greatly enhance the effectiveness of future sustainable building rating systems. This research, therefore, aims to identify the most pertinent criteria to comprehensively address the sustainability of interior design.
2.3. Sustainability Assessment Criteria Relevant to Interior Design
The review of the existing studies reveals a multifaceted approach to sustainability assessment in interior design, emphasizing both environmental and health impacts. (Table 1) provides a detailed comparison of various studies focusing on sustainability assessment criteria for interior design. It highlights the primary focus of each study, the key sustainability criteria identified, the gaps from an interior design perspective, and the relation of these gaps to sustainable assessment criteria.
Table 1.
Sustainability assessment criteria from existing studies (interior design perspective).
Cheng et al. [] emphasize the need for low-emission materials to enhance indoor air quality, which is crucial for sustainable interior environments. However, a comprehensive evaluation of a broader range of interior materials and their long-term impacts presents a gap in assessing IAQ in interiors. Geng et al. [] underscore thermal comfort, IAQ, and occupant satisfaction, which are vital for sustainable interior design. The gap lies in the absence of clear guidelines linking green building certifications to interior design outcomes, indicating a need for tailored optimization methods for interior spaces.
Altomonte et al. [] stress the importance of ongoing performance monitoring and user feedback to maintain sustainable interior environments. They highlight a common gap where design intent often diverges from operational realities, emphasizing the necessity for continuous monitoring and user engagement. This gap is even more pronounced in interior design due to its variation and dynamic nature, showing the need for an assessment framework for the preoccupation stage. Sandanayake et al. [] discuss material selection, primarily focusing on concrete, and emphasize local availability and lifecycle impact, which are key considerations for interior design. The need to adapt this framework for a broader range of interior materials is a noted gap.
Gan et al. [], focusing on material selection, energy efficiency, and waste management, align well with sustainable interior design principles. However, more detailed guidelines specific to interior design elements are still needed. Finally, Rashdan and Ashour [] directly address sustainable interior design criteria, providing a comprehensive framework. They call for a quantitative evaluation system and validation of proposed criteria in practical applications to ensure efficacy.
Overall, while these studies collectively contribute valuable insights into sustainable interior design, they also reveal significant gaps, particularly in the need for long-term data, tailored guidelines, and continuous performance monitoring. Addressing these gaps will require more adaptive, resilient, and user-centric assessment frameworks that can effectively enhance both environmental and human well-being in interior spaces.
3. Research Method
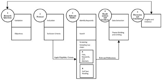
A systematic literature review (SLR) was performed to address the research objectives. The researchers used the Preferred Reporting Items for Systematic Reviews and Meta-Analyses (PRISMA) checklist []. The SLR was executed based on the modified protocol, using explicit inclusion and exclusion criteria and employing the relevant keywords, which led to a comprehensive examination of the literature to identify sustainable assessment criteria globally []. Figure 1 illustrates the SLR process and structure.
Figure 1.
Systematic literature review process and structure diagram.
3.1. SLR Protocol: Inclusion Criteria
The SLR was conducted with specific research questions and rigorous inclusion criteria, allowing for the removal of irrelevant documents. The search selected peer-reviewed articles in journals and conferences to ensure their quality. They should be published between January 2013 and December 2023 in English language only.
Meanwhile, the articles should address the specific problem and answer at least one research question. Namely, they had to report trends in sustainable evaluation criteria or identify and classify the most relevant set of sustainable assessment criteria related to interior design contexts. Conversely, articles that concerned education-based research, agriculture, or other unrelated topics were excluded.
For accuracy inclusion, an 8-point scale was used to assess the remaining publications and only publications scoring at least six out of eight were considered (Table 2) to meet the inclusion assessment criteria. Significant weight was given to the condition “Addressing sustainable assessment criteria for interior design” to ensure relevance. This criterion ensured the inclusion of only those papers that addressed interior design sustainability.
Table 2.
Inclusion assessment criteria.
3.2. Research Strategy
The research strategy was systematically divided into three phases, as illustrated by the PRISMA Flowchart in Figure 2.
Figure 2.
PRISMA flow chart of the literature review process.
Initially, the identification phase utilized keywords derived from the research questions, recognizing the interchangeable use of ‘sustainability’ and ‘green’ in the literature. The keywords for this research were derived from broad sustainability topics to ensure comprehensive coverage, as specific research directly focusing on interior design sustainability is limited. This broader approach was necessary to avoid misleading statistical analysis and to capture relevant studies that address interior design sustainability indirectly within the wider context of architectural sustainability. Keywords were categorized into two sets to capture these terminologies effectively.
Set 1 focused on broader sustainability terms, including comparative sustainable rating systems; sustainable building assessment tools; sustainable rating systems; building life cycle assessment; sustainable building certifications; sustainable assessment framework; sustainable materials assessment; criteria for sustainable interior design; sustainable building assessment criteria; and sustainable architecture rating systems. Set 2 targeted ‘green’ specific terms, like the green building assessment tool; green building rating systems; green building assessment criteria; green building life cycle assessment; and green building materials assessment. Keywords yielding insufficient results, such as green design assessment framework; criteria for green interior design; and green architecture rating systems assessment, were excluded.
The search spanned publications from 2013 to 2023, concluding on 1 March 2024. It yielded 594 publications from databases including Scopus, ScienceDirect, Google Scholar, ProQuest, and EBSCO, alongside an examination of rating guidelines from authorities.
The screening phase involved evaluating titles, keywords, and abstracts, which led to the exclusion of duplicates, non-English publications, and non-peer-reviewed materials. Additionally, works considered outdated due to the availability of more recent research papers with updated sustainable assessment criteria were removed. Publications not directly related to sustainable assessment in building and interior design were also excluded. This process resulted in a refined selection of 229 publications, constituting 38.5% of the initial total, as summarized in Figure 3.
Figure 3.
Screening outcomes for phase 2 selected publications by reason for exclusion and keyword category.
Finally, the eligibility and inclusion phase assessed the relevance of each publication’s content against predefined criteria, individually scoring them. Out of the 229 publications, 79 (34.5%) met the inclusion threshold, scoring six or above, with results detailed in Figure 4a,b. The yearly trends from 2013 to 2023 indicate a growing volume of searched publications, reflecting increased research activity. However, the relatively stable numbers of selected and inclusion-criteria-meeting publications underscore an emphasis on maintaining high standards of quality and relevance as shown in Figure 5.

Figure 4.
Analysis of selected publications in the phase 3 inclusion process. (a) Distribution of publications selected by chosen keywords; (b) Annual trend of publications selected after phase 2 screening and meeting inclusion criteria.
Figure 5.
Yearly trends in publication volumes from 2013 to 2023, depicting searched, selected, and inclusion criteria-meeting publications.
3.3. Data Extraction
The research team extracted data through a two-step process. Initially, a quantitative analysis was conducted to highlight trends in sustainable assessment criteria within the building industries and underscore their significance. Subsequently, a qualitative research methodology, utilizing a meta-synthesis approach [], was adopted to thoroughly analyze and interpret the data across the selected publications. This phase involved identifying and tabulating key phrases, ideas, concepts, and relationships evident within each study. The meta-synthesis process included steps of selection, appraisal, coding, and summarizing to integrate and synthesize qualitative evidence, aiming to directly address the research objectives. Applied consistently to all selected references, this thorough process ensured the reliability and validity of the findings. By synthesizing the manner in which publications discuss sustainable assessment criteria, the research successfully organized the data into seven distinct themes and proposed guidelines for developing interior design sustainable criteria.
4. Data Analysis
Quantitative methods were used to analyze the data, focusing on the frequency of publications associated with key search keywords from 2013 to 2023. To ensure a thorough and reproducible analysis, the following analytical tools were employed:
- Microsoft Excel 365 version 2406 was used for initial data organization and the calculation of descriptive statistics, including the mean, standard deviation, median, and coefficient of variation. This software facilitated efficient data handling and preliminary analysis;
- Custom Python 3.9 code was applied for more advanced statistical analysis, allowing for a deeper understanding of the data trends and variability. The code was particularly useful in ensuring the accuracy and reliability of the statistical calculations.
This period saw diverse and evolving research interests within sustainable building design and assessment, as shown in Figure 6. The graphical representation provides insights into the field’s intricate and broad-ranging facets. The observed trends suggest a maturing field, with research increasingly focusing on interconnected themes and adopting holistic approaches to sustainability in building design. Further elaboration on these trends is provided in the following subsections.
Figure 6.
Trends in research publications: comparative analysis of sustainable and green building topics from 2013 to 2023.
4.1. Analysis of Descriptive Statistics
Descriptive statistics—mean, standard deviation, median, and the coefficient of variation—were calculated to assess the central tendency and variability of research outputs. The descriptive statistics for each keyword over the specified period are detailed in Table 3.
Table 3.
Descriptive statistics of search frequency for sustainability and green building keywords from 2013 to 2023.
The analysis of descriptive statistics is crucial for understanding the landscape of sustainable building research, as it provides insights into not just the trends but also the variability and stability of these trends over time. The descriptive statistics table acts as an indicator of the research community’s interest in various topics related to sustainable building, offering a detailed look at the frequency and dispersion of research outputs.
Utilizing descriptive statistics gives a quantitative basis to supplement the qualitative trends observed in sustainable building research. This integration facilitates deeper discussions about the sustainability of the research itself, highlighting the field’s evolution and its reaction to both internal and external influences. As the domain of sustainable building advances, these statistics become essential for strategic decision making by both academic and industry leaders, aiding in the development of a robust and resilient knowledge base.
The mean annual frequency of publications per keyword is a key measure of central tendency. For example, “Sustainable rating systems” and “Green building rating systems” have the highest mean search frequencies of 6.82 and 6.64, respectively, signaling a strong and consistent research interest. Median values support this, indicating high publication counts for these topics. The standard deviation measures the variability around the mean; for sustainable rating systems, a standard deviation of 1.47 suggests moderate variability, pointing to fluctuating interest possibly due to new certifications or global environmental events. In comparison, green building rating systems have a lower standard deviation of 0.92, reflecting a more stable interest level.
The coefficient of variation (CV) sheds light on the variability relative to the mean. CVs are derived through the following equation:
These values indicate the relative variability of the research outputs for the respective keywords. Higher CVs for keywords like “Sustainable building certifications” and “Sustainable assessment framework”, with values of 0.55 and 1.40, respectively, denote significant fluctuations in research output, potentially driven by regulatory changes or shifts in funding priorities. This variability highlights areas where sustainable practices may be evolving or facing challenges.
Conversely, low CVs, such as those for “Green building rating systems” (CV: 0.14), indicate consistent research output, suggesting a mature area with well-established research agendas. Such stability benefits long-term policy development and the structuring of educational programs, ensuring a steady advancement in the field of sustainable building.
The “Criteria for sustainable interior design” have a high CV of 96.8%, indicating significant variability relative to the mean. This high variability suggests an evolving research focus, influenced by changing standards and trends in sustainable practices. Such fluctuations highlight the dynamic nature of this area and the potential for future growth as sustainability becomes increasingly important in interior design.
4.2. Data Regression Analysis
Regression analysis was conducted to identify significant trends in publication data over time for various keywords related to sustainable assessment topics. The regression equation used is , where y is the publication count for a keyword, x is the year, β0 is the intercept, and β1 is the slope of the regression line. The coefficients β0 and β1 were estimated using the ordinary least squares (OLS) method. The R2 values indicate the proportion of variance explained by the model, while p-values assess the statistical significance of the trends.
The results in Table 4 revealed notable trends, with some areas gaining more attention and others seeing a decline in research activity. Keywords such as comparative sustainable rating systems (β1 = 0.61, R2 = 0.87, p < 0.0001) and sustainable building assessment tool (β1 = 0.82, R2 = 0.94, p < 0.0001) showed significant positive trends, reflecting an increasing focus on comprehensive sustainability assessment methodologies. Similarly, building life cycle assessment (β1 = 0.57, R2 = 0.98, p < 0.0001) and sustainable building certifications (β1 = 0.82, R2 = 0.75, p < 0.001) demonstrated a consistent rise in publications, indicating growing research interest. Conversely, keywords such as sustainable building assessment criteria and green building life cycle assessment did not show significant trends, evidenced by low R2 values and high p-values. This suggests that these areas may require more innovation and research focus to meet evolving demands in sustainable building practices.
Table 4.
Regression analysis of search frequency trends for sustainability and green building keywords from 2013 to 2023.
However, the regression analysis for criteria for sustainable interior design keywords shows a significant positive trend in publication counts, with a slope of 0.227 and an R2 value of 0.638, indicating growing research interest and a reasonably good model fit. The low p-value of 0.003 confirms the trend’s statistical significance. This reflects the increasing recognition of the importance of sustainable practices in interior design, suggesting a need for continued research to explore specific criteria and their implementation in enhancing sustainability outcomes.
4.3. Data Cluster Analysis
Cluster analysis using K-Means was conducted on the keywords related to sustainable and green building assessment publications. The analysis aimed to identify distinct research focus areas and their relationships within the literature. The optimal number of clusters was determined to be four using the elbow method. Standardization was performed to ensure each feature contributed equally to the clustering process using , where x is the original value, μ is the mean, σ is the standard deviation, and z is the standardized value. An Euclidean distance calculation was used to measure the distance between data points and cluster centers. Cluster centers were updated by averaging the points assigned to each cluster. Finally, inertia was calculated to determine the optimal number of clusters.
The keywords were grouped into four distinct clusters as shown in Figure 7. Cluster 0 is characterized by very low mean publication frequencies (0.50 to 1.25) with low and stable research activity. Cluster 1 includes keywords with high mean publication frequencies (5.83 to 6.33) and high stable research activity. Cluster 2 consists of keywords with moderate mean publication frequencies (4.33 to 5.42) and moderate fluctuating research activity. Cluster 3, on the other hand, features a keyword with a moderate mean publication frequency (2.67) but a unique or distinct publication pattern. These differences highlight varying levels of research interest and stability in publication trends across the clusters.
Figure 7.
K-Means clustering analysis: the distribution of sustainable and green building research keywords from 2013 to 2023.
The keyword criteria for sustainable interior design fall into Cluster 0, characterized by consistently low publication frequencies from 2013 to 2023, indicating limited research focus in this area. This suggests a potential gap in the literature and an opportunity for more in-depth exploration. As sustainability gains importance, focusing on sustainable interior design criteria could significantly enhance overall building sustainability, highlighting an area ripe for future research initiatives.
4.4. Data Correlation Analysis
Correlation analysis was conducted to explore the relationships between various sustainable building research keywords, examining their publication frequencies over the years. This analysis aimed to identify topics that are often studied together, indicating potential areas of interdisciplinary research.
The equation used to compute the correlation coefficient (r) is
where n is the number of observations, x and y are the variables being correlated, Σxy is the sum of the product of paired scores, and Σx and Σy are the sums of the scores.
The correlation matrix shown in Figure 8 reveals several strong positive correlations, such as between comparative sustainable rating systems and sustainable building assessment tool (r = 0.95), suggesting that these topics are frequently researched together. Similarly, the sustainable building assessment tool and building life cycle assessment (r = 0.96) showed a high correlation, highlighting their interconnected research focus. Conversely, low or negative correlations, such as between green building life cycle assessment and sustainable architecture rating systems (r = −0.08), indicate that these areas are not commonly studied together, pointing to potential gaps in the current research landscape. The analysis emphasizes the importance of integrating various aspects of sustainable building practices to develop comprehensive and interdisciplinary research frameworks.
Figure 8.
Correlation matrix heatmap of sustainable building keywords from 2013 to 2023.
The keyword criteria for sustainable interior design exhibit strong correlations with several other sustainable building research keywords, particularly comparative sustainable rating systems (r = 0.83), the sustainable building assessment tool (r = 0.74), and sustainable materials assessment (r = 0.8), indicating a significant interdisciplinary research focus on integrating interior design criteria into broader assessment frameworks and material evaluations. Moderate correlations with sustainable rating systems (r = 0.2) and building life cycle assessment (r = 0.77) suggest that interior design is considered a vital aspect of overall building sustainability, although less so in lifecycle assessments. Lower correlations with green building life cycle assessment (r = 0.18) and Green Building Materials Assessment (r = 0.08) highlight potential areas for further research to fully incorporate interior design into comprehensive sustainability evaluations.
5. Discussion
5.1. Interpretation of Research Trends
The analysis of sustainable building research literature elucidates significant trends, demonstrating the field’s evolution through comprehensive quantitative and longitudinal studies. The review identifies a marked increase in publications focused on sustainable design assessment criteria over the last decade, highlighting a shift toward more holistic approaches. Since 2013, there has been a notable surge in studies discussing, comparing, and proposing frameworks for sustainable rating systems, covering various methodologies that adhere to global sustainability objectives.
This growing scholarly interest signifies a deeper exploration into the complex criteria for sustainable design, examining its integration with key building industry facets like material selection, energy efficiency, and ecological impact. The emphasis on detailed sustainable design evaluation reflects a move toward responsible building practices and aligns with a wider societal push for environmental sustainability and sustainable development.
5.1.1. Growth in Sustainable Building Certifications
The analysis reveals a significant increase in publications on sustainable building certifications, notably peaking in 2021. This uptrend likely aligns with global movements toward stricter environmental regulations and a growing awareness of sustainability in construction. Certifications, serving as standards for sustainable building practices, have seen a rise in attention, underscoring their growing importance in the industry. This shift suggests that certifications are increasingly influencing construction practices and becoming a key focus of academic research. The consistent interest in green building assessment tools further highlights the industry’s commitment to developing robust sustainability evaluation methods.
5.1.2. Consistent Interest in Assessment Tools and Rating Systems
The consistent volume of publications on assessment tools and rating systems underscores a sustained academic focus on evaluating and enhancing building sustainability. This interest reflects the complex nature of sustainable building practices, covering aspects like energy efficiency, material selection, and indoor environmental quality. The ongoing refinement of these tools indicates a field that is both responsive and maturing, keeping pace with evolving industry standards and technological advances. Furthermore, the continuous attention to sustainable building assessment tools and green building assessment criteria highlights the enduring need for comprehensive evaluation methods. This ongoing development and evaluation demonstrate the field’s agility in meeting industry demands and adapting to regulatory changes, emphasizing its commitment to advancing building sustainability.
5.1.3. Decline in the Sustainable Assessment Framework Research
There has been a noticeable decline in publications concerning sustainable assessment frameworks, suggesting a shift in the research landscape. This decrease may reflect a move toward integrating research into established frameworks, lessening the need for new studies. Additionally, it indicates a possible shift in focus from developing frameworks to applying and assessing their impact, which is particularly evident post-2018. This trend implies a broader integration of sustainable assessment frameworks into comprehensive systems, streamlining the research focus toward application effectiveness and impact.
5.1.4. Fluctuations in Material-Specific Research
Research into sustainable materials assessment appears to be less frequent and more sporadic, which may be attributed to the unique challenges associated with such materials. These challenges include the difficulty in standardizing evaluations and the rapid pace at which new materials are introduced and adopted by the market. Moreover, these fluctuations highlight a gap between material innovation and academic investigation, offering a promising opportunity for future research endeavors.
5.1.5. Emergent Areas of Interest
Within the dataset, emergent trends suggest new areas of interest in the field of sustainable building. For instance, sustainable interior design criteria are beginning to gain traction. This emerging trend may signal a widening scope of sustainable building research, encompassing interior environments and reflecting a broader understanding of sustainability. This broader understanding incorporates considerations of indoor environmental quality, occupant well-being, and the comprehensive assessment of buildings throughout their entire life cycle, alongside traditional concerns such as energy and water efficiency. While this area may not yet match the volume of publications seen in more established topics, its growth suggests a diversifying field that is increasingly addressing nuanced aspects of sustainable building.
5.2. Identified Research Themes: Analysis and Synthesis
The researchers classify publications into seven themes that have significant contributions to identifying the sustainable assessment criteria. The themes can be categorized as follows: sustainable assessment comparative studies and tools, building life cycle assessment, sustainable building certifications, frameworks for sustainable design, sustainable building materials assessment, sustainable building criteria, and sustainable interior design criteria.
The following elaboration explores various dimensions and their interconnections, offering a more detailed and nuanced understanding of the research themes. It sheds light on the achievements thus far and identifies areas that require further exploration, setting the stage for future inquiries, practices, and policies that effectively respond to the multifaceted challenges and opportunities of sustainability in the building industry.
5.2.1. Comparative Studies and Tools
There is a marked interest in conducting comparative studies of the various sustainable building rating systems available. Researchers are actively discussing and devising tools to measure sustainable building performance and address different rating systems’ nuances. The field of sustainable building design and construction has experienced a proliferation of rating systems, methodologies, and tools to assess and promote sustainability in the built environment. This has led researchers to become interested in comparative studies to understand the strengths, weaknesses, similarities, and differences among these systems [,,,,,,].
Sustainable building rating systems, like LEED, BREEAM, Green Star, and others, have been developed across different cultural, environmental, economic, and regulatory contexts, each with unique approaches and criteria. Comparative studies help identify commonalities and disparities among these systems, providing insights into their applicability and effectiveness across different scenarios. Researchers explore how these systems assess sustainability across dimensions such as energy, water, materials, indoor environmental quality, etc., which is crucial for standardizing assessments and tailoring global systems to local conditions [,,,,].
The findings from these studies offer valuable insights for policymakers, builders, designers, and other stakeholders, enabling them to choose or adapt the most suitable systems and tools for their specific contexts. Furthermore, comparative research reveals challenges and opportunities in existing systems and tools, uncovering inconsistencies, gaps, or biases that need addressing. Alternatively, it may identify innovative practices, emerging trends, and potential synergies to enhance sustainability assessments [,,].
Ultimately, these studies foster a holistic understanding of sustainability in the built environment. By analyzing different systems side by side, researchers gain a nuanced perspective, moving toward a unified and coherent framework that embraces the complex nature of sustainability. Comparative studies thus play a crucial role in deepening our understanding of how sustainability is conceptualized, measured, and implemented in the building industry, contributing to the ongoing evolution of sustainable practices and policies.
5.2.2. Building Life Cycle Assessment
The study of building life cycle assessment (LCA) is gaining prominence, reflecting a comprehensive and multifaceted approach to evaluating the environmental impacts of buildings throughout their entire lifespan.
The analysis of publications reveals that building life cycle assessment encompasses distinct phases: materials extraction and manufacturing, construction, operation, renovation and refurbishment, and demolition and end-of-life. Environmental impact categories such as global warming potential, acidification, eutrophication, ozone depletion, and more are evaluated to quantify the wide-ranging effects that buildings can have on the environment [,,,,,,].
Studies reveal that building a life cycle assessment is increasingly integrated into design practices, empowering designers to make informed decisions that minimize negative environmental effects from the early stages of design. Various tools and standards have been developed to facilitate building LCA, with software applications providing detailed life cycle inventory data and impact assessment methodologies becoming more user-friendly and accessible. Other studies discuss that conducting a full LCA can be complex, requiring comprehensive data and a deep understanding of numerous interacting factors. Challenges include ensuring the availability of accurate data, selecting appropriate boundaries and assumptions, and interpreting results effectively [,,,,,].
Research on building life cycle assessment (LCA) is increasingly used to develop guidelines, incentives, and regulations that support sustainable construction practices. This growing demand for sustainable buildings, coupled with a deeper understanding of their environmental impacts, suggests that the emphasis on LCA will continue to grow. Future developments in this field may include greater standardization, enhanced collaboration among stakeholders, and the integration of social and economic aspects into the LCA framework. This method provides invaluable insights, enabling the building industry, policymakers, and society to make informed and responsible decisions. By deeply understanding and assessing these impacts, stakeholders are better positioned to ensure that the built environment aligns harmoniously with the natural world, advancing us toward a sustainable future [,,,,].
5.2.3. Sustainable Building Certifications
Sustainable building certifications play a crucial role in the construction industry by providing recognized standards to evaluate and acknowledge project sustainability. Serving as benchmarks, these certifications recognize projects that meet or exceed specific criteria concerning energy efficiency, environmental impact, and occupant health. They establish a common language and standard that various stakeholders, including builders, architects, policymakers, and consumers, can understand and utilize. Sustainable building certifications are essential tools that drive responsible and sustainable construction practices, exerting a tangible influence across various industry facets [,,,].
Globally, there are various certifications, each differing in criteria, methodologies, and regional focus, offering options for different types of projects. These certifications are based on comprehensive criteria that evaluate various aspects of sustainability, such as energy consumption, water efficiency, material sourcing, indoor air quality, and social responsibility. The criteria are typically divided into categories, each with its specific standards and requirements [,,,,].
Publications explore the certification process and its noticeable impact on the industry, while others discuss challenges, including cost and accessibility, regional relevance, and innovation vs. standardization. The continued exploration, critique, and adaptation of these certifications are essential to maintain their relevance and effectiveness in promoting sustainability within the built environment [,,,].
5.2.4. Frameworks for Sustainable Design
A recent and prominent trend in sustainable design assessment is the development of innovative frameworks, particularly over the last three years. These frameworks aim to standardize and enhance the evaluation of sustainability across various building projects. By providing a standardized approach, they promote transparency, consistency, and comparability, fostering trust and understanding among architects, builders, policymakers, and the general public. Emerging as vital instruments in the field, these frameworks include key components such as criteria and indicators, rating systems, and certification processes, offering a structured and standardized way to evaluate and promote sustainability in building projects [,,,].
Studies emphasize that developing a robust framework for sustainable design requires an interdisciplinary approach, integrating various fields such as architectural design, engineering, interior design, environmental science, social science, and economics. This inclusive approach ensures a comprehensive assessment that captures the multifaceted nature of sustainability, leading to more consistent and comprehensive sustainable practices in the construction industry. With continued innovation and collaboration across these disciplines, such frameworks can significantly contribute to creating a greener and more responsible built environment [,,,].
However, some studies acknowledge that developing a universally applicable framework can be challenging due to varying priorities and constraints among different regions and cultures. Therefore, context-specific considerations may need to be taken into account.
5.2.5. Sustainable Building Materials Assessment
Assessing sustainable building materials has become a focal point in recent years as part of a broader societal commitment to environmental responsibility. This dynamic area is crucial to modern sustainable construction practices, reflecting a recognition of how material choices fundamentally impact the built environment’s overall sustainability. The assessment process evaluates the environmental, economic, and social impacts of building materials throughout their life cycle, which includes factors such as energy consumption during production, recyclability, durability, sourcing ethics, and potential health impacts. Aimed at reducing energy consumption, decreasing greenhouse gas emissions, conserving natural resources, and enhancing indoor environmental quality, the field is continually evolving, driven by technological innovations, regulatory changes, societal values, and collaborative efforts across the construction industry [,,,].
Studies explore various methods and tools for assessing sustainable materials, ranging from Life Cycle Assessment (LCA) to specialized rating systems and software. These tools consider factors like embodied energy, water usage, toxicity, and renewability. However, assessing sustainable materials is a complex process, involving multifaceted data and considering diverse factors such as data availability, supply chain complexity, and trade-off decisions between different sustainability aspects [,,,].
Some studies highlight the role of innovative products designed for environmental responsibility, such as self-healing concrete, low-emission finishes, and bio-based materials. Legislation, incentives, and market demand are driving growth in the use of sustainable materials. Sustainable building certifications often include criteria related to material sourcing and impacts, influencing design and construction practices. Recent studies recommend focusing on the role of circular economy principles in the material industry [,,,,].
5.2.6. Design Solutions Assessment
Incorporating design solutions such as the biophilic approach into the assessment of interior environments presents a transformative approach to evaluating sustainability during the last few years of publications according to the literature review analysis. Biophilic design emphasizes the integration of natural elements into the built environment, promoting not only environmental sustainability but also enhancing human well-being and connectivity to nature. Most of the publications discussed the application of biophilic principles, which can significantly enrich interior design assessments by introducing metrics that evaluate the qualitative aspects of nature’s presence within indoor spaces, such as natural lighting, vegetation, natural materials, and their configurations. These elements play a crucial role in reducing the carbon footprint of buildings by optimizing energy usage and improving air quality, thereby aligning with sustainable design objectives. Furthermore, the inclusion of biophilic design encourages a holistic view of sustainability that transcends traditional technical measures and fosters a deeper connection between occupants and their living spaces. Despite the fact that recent papers prove that the industry is moving toward more sustainable practices, the integration of biophilic design into standard assessment protocols still needs more comprehensive measuring criteria, ensuring that designs are not only environmentally sound but also inherently human-centric [,,,].
5.2.7. Sustainable Building Assessment Criteria: A Promising Area for Exploration
Building assessment criteria, despite being fundamental to sustainability in construction and design and forming the basis for all sustainable certification and rating systems, have been less frequently discussed in publications throughout the period of study. This limited focus suggests a potential imbalance in the research landscape, where topics like rating systems or material assessments might overshadow the crucial role of establishing clear and comprehensive building assessment criteria.
These criteria comprise the standards, guidelines, and benchmarks that govern the design, construction, and evaluation of buildings, shaping the quality, functionality, and sustainability of the built environment. They address key factors such as energy efficiency, structural integrity, accessibility, aesthetic considerations, and adaptability to environmental changes. However, some important criteria, including interior design aspects, transportation, and structural energy requirements, are often inadequately addressed despite their significant impact on building sustainability.
The scant attention given to building assessment criteria in the literature indicates an area ripe for further exploration and development. Although some researchers have ventured into critiquing and proposing various sustainability-related criteria like energy consumption targets, waste reduction goals, or water efficiency standards, these efforts appear sporadic and not as focused as research on other topics such as sustainable building materials or rating systems.
In recent years, emerging trends have shown a growing interest in this field, particularly in aligning building criteria with global sustainability goals and adapting them to specific local contexts and cultures. These novel approaches suggest promising pathways for making building assessment criteria more relevant and impactful.
The relative lack of research on building assessment criteria presents an opportunity for future studies to explore vital areas. A more systematic approach, including comparative studies across different regions and building types and interdisciplinary collaboration, may be essential to develop building criteria that are holistic, inclusive, and aligned with the complexities of sustainable development.
5.3. Recommended Indicators for Interior Design Sustainability Assessment Criteria
Based on the literature review, the study recommends a comprehensive approach to evaluating and enhancing the sustainability of interior design solutions. This approach should encompass all aspects of interior design, rather than treating it as a single component, as seen in most current sustainable assessment systems.
The sustainability assessment systems for interior design must be established based on the living needs of users, encompassing basic living conditions, comfort needs, and personalized requirements. These systems should consider the diversity of professional disciplines and the extensive content involved in interior design.
The following criteria, extracted from the literature review, provide actionable standards that specifically address the sustainability of interior design throughout the building lifecycle.
- Sustainable Material Selection: Promote the use of eco-friendly materials by selecting those with lower environmental footprints, such as recycled, renewable, and locally sourced materials. Utilize certification systems to ensure materials meet high sustainability standards. Calculate the environmental footprint of both natural and synthetic materials, including manufacturing and transportation. Analyze the lifecycle of interior materials and determine their end-of-life capabilities, such as recycling, reusing, or biodegradability [,,,,,,,,];
- Interior Installation: Implement efficient installation processes that minimize waste and energy use. Promote reusable or recyclable installation methods. Employ prefabrication and off-site construction techniques to reduce on-site waste and improve efficiency. Use sustainable installation materials, such as eco-friendly adhesives, sealants, and fasteners, that have lower environmental impacts and are free from harmful chemicals. Provide training programs and certification for installation professionals to ensure they are knowledgeable about sustainable practices and techniques [,,,,,,];
- Sustainable Furniture and Furnishing: Select items that are made from sustainable materials and produced through environmentally friendly processes. Prioritize items that are durable, repairable, and recyclable to extend their lifecycle. Encourage the use of second-hand or vintage furniture to reduce demand for new products and promote a circular economy. Utilize furnishings that contribute to the overall sustainability of the interior space, such as energy-efficient lighting fixtures and natural textiles [,,];
- Waste Management in Sustainable Interior Design: Effective waste management is essential. Strategies include reducing, reusing, and recycling materials. Choosing modular and prefabricated components reduces on-site waste. Using materials with recycled content and reusing or recycling leftovers helps minimize landfill waste. Training construction teams on waste segregation and disposal best practices further supports sustainability, significantly lowering the environmental impact of interior design projects [,];
- Design Solutions: Encourage modular and flexible design approaches that allow for easy modifications and reconfigurations, reducing the need for complete overhauls and minimizing waste. Addressing the basic living conditions, comfort, and personalized needs of occupants. Design interiors to accommodate future technological advancements and changing user needs without significant structural changes. Promote biophilic design solutions that incorporate natural elements such as plants, natural light, and organic materials to enhance occupant well-being and create a connection with nature [,,,];
- Energy Efficiency: Optimize energy usage by integrating energy-efficient lighting, HVAC systems, and appliances into interior designs. Utilize smart technologies to monitor and optimize energy consumption [,,,,];
- Indoor Environmental Quality: Enhance indoor air quality by selecting low-VOC (Volatile Organic Compounds) materials and products, while incorporating adequate ventilation systems. Apply design solutions that enhance natural lighting and thermal comfort [,,,];
- Lifecycle Assessment Integration: Consider the environmental impact of interior design modifications over the building’s lifecycle. Conduct comprehensive lifecycle assessments (LCAs) for interior design materials, installations, and products to evaluate their environmental impacts from cradle to grave. This includes extraction, production, transportation, usage, and disposal phases. Establish centralized databases that provide standardized LCA data for commonly used materials and products in interior design, facilitating easier and more accurate assessments [,,,,,,,];
- Enhance Existing Sustainability Assessment Frameworks: Incorporate the developed interior design criteria into existing rating systems. Create supplemental guidelines specifically for interior design to be used alongside existing frameworks [,,,];
- Promote Interdisciplinary Research Collaborations: Encourage collaboration between environmental scientists, architects, engineers, and interior designers to develop and refine sustainability criteria. Foster innovation and share best practices through industry forums and academic conferences [,,,,];
- Stakeholder Engagement and Education: Involve all relevant stakeholders, including engineers, architects, clients, manufacturers, and interior designers, in the sustainability assessment process to ensure a holistic approach. Offer training programs and resources on sustainable interior design practices to industry professionals, fostering a culture of sustainability [,];
- Policy and Regulation Support: Advocate for stronger policies with local and international governmental and regulatory bodies to mandate sustainable practices in interior design. Encourage the development of incentive programs for projects that achieve high standards of sustainability in interior design [,,,].
5.4. Interactions between Sustainability Assessment Criteria
Understanding the interactions between sustainability assessment criteria is essential for comprehending their collective impact on overall sustainability outcomes. Each criterion does not operate in isolation; rather, they are interconnected and their interactions significantly support and enhance one another. Understanding these interactions throughout the building lifecycle can support the development of a cohesive framework that permeates every aspect of interior design, addressing environmental, economic, and social sustainability. The following are samples extracted from the literature review for the benefits of interactions between sustainability criteria.
The selection of sustainable low Volatile Organic Compounds (VOC) interior materials and products positively impacts indoor air quality by minimizing the release of harmful substances. Natural, biobased, and recycled materials usually have low VOC content and can contribute to developing a healthier indoor environment, promoting occupant well-being. The interaction between these assessment criteria ensures that the materials used are not only eco-friendly but also foster a healthier indoor atmosphere [,,].
The interaction between energy efficiency, design solutions, material selection, and sustainable furniture and furnishings exemplifies the interconnectedness of assessment criteria in creating holistic sustainable interior designs. Implementing energy-efficient lighting, HVAC systems, and smart technologies within well-thought-out design solutions, such as maximizing natural light and incorporating biophilic elements, can significantly reduce energy consumption. These strategies are enhanced by selecting materials that are renewable, recycled, biodegradable, durable, and low in VOCs, contributing to better indoor environmental quality. The interior design sustainability can be complemented by choosing sustainable products, furniture, and furnishings made from eco-friendly materials and those that are designed for longevity and recyclability. The interaction between these elements develops interior spaces that are energy-efficient, environmentally responsible, and conducive to occupant well-being, demonstrating the effective outcomes of integrated approaches of sustainability assessment criteria [,,,,].
Efficient waste management is closely tied to sustainable installation processes. Prefabrication and modular construction techniques significantly reduce on-site waste. Moreover, using eco-friendly adhesives and sealants minimizes environmental impact and simplifies recycling or reuse during renovations. Training construction teams in sustainable practices ensures effective waste reduction strategies, further enhancing the overall sustainability of the project. Waste reduction efforts can be supported by selecting interior materials, products, furniture, and furnishings that are easy to disassemble and recycle during renovations rather than being disposed of in landfills. This alignment ensures that interior project components foster a circular economy and reduce environmental impact [,].
Conducting comprehensive lifecycle assessments (LCAs) for interior materials and products provides valuable data that can inform policy and regulatory frameworks. Policies advocating for the use of materials with lower environmental impacts and supporting LCAs can drive industry-wide adoption of sustainable practices. Additionally, standardized LCA data can facilitate more accurate sustainability assessments and help set benchmarks for developing policies that promote sustainable interior design practices. This connection between LCA, framework, and policy demonstrates another benefit of the interaction between assessment criteria [,,,].
Another example is the interaction between interdisciplinary collaboration, stakeholder engagement, and education, which is essential for achieving a holistic and effective implementation of interior design sustainability assessment criteria. Interdisciplinary collaboration leads to the development of innovative and practical sustainability solutions. Engaging stakeholders ensures that these solutions are practical and widely accepted. Training programs and resources further support this engagement, ensuring the effective implementation of these solutions and fostering a culture of sustainability across the interior design industry [,,].
5.5. Interior Design Sustainability Policy Implications and Recommendations
By leveraging the insights gained from the previous analysis, policymakers can develop targeted strategies and regulations to foster sustainable interior design practices. Below are the policy recommendations based on the study’s findings:
- Incentivize Sustainable Selections and Energy Efficiency: Introduce tax incentives, grants, or subsidies for interior design projects distinguished by using materials and products with lower environmental impacts throughout their lifecycle. Projects that mandate the use of low-VOC materials and products, as well as those integrating energy-efficient lighting, HVAC systems, smart technologies, and design solutions, promote flexibility and incorporate biophilic elements. These incentives can encourage interior designers to choose environmentally friendly options, reduce energy consumption, and enhance occupant well-being, thereby reducing the overall environmental footprint of interior design projects;
- Support Comprehensive Waste Management Practices: Establish regulations that mandate efficient waste management practices in interior design, including prefabrication and modular construction techniques. Provide guidelines for using eco-friendly adhesives and sealants and require the implementation of recycling and reuse strategies during renovations;
- Standardize Lifecycle Assessment (LCA) Requirements: Develop and enforce standardized LCA requirements for interior design materials and products. This can include creating a centralized database of LCA data for interior projects to facilitate more accurate and consistent sustainability assessments;
- Integrate Sustainable Interior Design Criteria into Existing Frameworks: Policymakers should work to incorporate specific sustainability criteria for interior design into existing building certification and rating systems. This can be achieved by developing supplemental guidelines that address the unique aspects of interior design sustainability;
- Implement Robust Monitoring and Reporting Mechanisms: Establish monitoring and reporting mechanisms to track the implementation and effectiveness of sustainability policies in interior design. Developing a system of regular audits and assessments can ensure compliance and provide valuable data for continuous improvement.
6. Conclusions
The systematic literature review, guided by the PRISMA checklist, examined the development of sustainability assessment research in the building sector over the past decade, with a specific focus on the complexity of interior design. The review systematically analyzed trends in sustainable building research using quantitative methods, including descriptive statistics, regression, cluster, and correlation analyses, to identify research focus areas and interdisciplinary connections.
Key findings highlight that while various sustainability assessment systems include interior design as a criterion, they typically emphasize architecture, construction, and materials due to their environmental impact and consumption. This approach neglects the unique challenges posed by interior materials, which have shorter lifespans due to frequent replacements. This oversight reveals a significant gap in current sustainability assessments, which is the absence of detailed guidance necessary to effectively direct sustainable practices in interior design. This omission undermines the potential for designers to make informed sustainable choices, consequently impacting policymaking and industry standards.
The analysis of sustainable building research literature reveals significant trends and demonstrates the field’s evolution. There has been a marked increase in publications on sustainable design assessment criteria since 2013, reflecting a shift toward holistic approaches. Research on sustainable building certifications peaked in 2021, aligning with global environmental regulations. Consistent interest in assessment tools and rating systems indicates ongoing refinement to meet industry standards. However, there is a decline in new sustainable assessment frameworks, suggesting a focus on application and impact. Emerging areas like sustainable interior design are gaining traction, reflecting a broader understanding of sustainability in building practices.
The research synthesized seven key themes from the selected publications: comparative studies and tools, building life cycle assessment (LCA), sustainable building certifications, frameworks for sustainable design, sustainable building materials assessment, design solutions assessment, and underexplored sustainable building criteria, presenting opportunities for future research.
This research critically contributes to the field by highlighting the often-overlooked significance of interior design in sustainability assessments. By identifying and addressing gaps in current assessment systems, the study offers a pathway to more accurately measure and improve the sustainability of interior environments. This can lead to significant environmental benefits, such as reduced resource consumption and improved indoor air quality, directly impacting occupant health and well-being. Furthermore, integrating specific interior design criteria into existing assessment frameworks can drive policy changes and industry standards, ensuring sustainable practices are implemented and maintained throughout a building’s lifecycle. Therefore, the research proposes a guideline as a base for the development of specific actionable standards for assessing sustainability in interior design. Additionally, the research emphasizes the significance of the interactions between various sustainability assessment criteria and explores the policy implications and recommendations for sustainable interior design.
Researchers advocate for establishing interdisciplinary research collaborations that combine expertise from environmental science, architecture, engineering, and sociology to enrich these assessments. Encouraging industry professionals to adopt these comprehensive criteria can foster innovative and genuinely sustainable interior design solutions.
Future studies should aim to broaden the geographical and cultural scope of research to include diverse building types and interior design practices worldwide. This expansion would help develop sustainability criteria that are universally applicable yet adaptable to local contexts. Additionally, further research into the economic impacts of implementing stringent sustainability criteria in interior design could clarify the cost–benefit balance, enhancing the overall effectiveness of sustainable development initiatives in the building sector.
Author Contributions
Conceptualization, W.R. and A.F.A.; methodology, W.R.; software, A.F.A.; validation, W.R. and A.F.A.; formal analysis, W.R.; investigation, W.R. and A.F.A.; resources, W.R. and A.F.A.; data curation, W.R. and A.F.A.; writing—original draft preparation, W.R.; writing—review and editing, W.R. and A.F.A.; visualization, W.R.; supervision, W.R.; project administration, W.R.; funding acquisition, W.R. All authors have read and agreed to the published version of the manuscript.
Funding
This research was funded by The University of Sharjah, grant number [2203071008]. The APC was funded by The University of Sharjah Research and Graduate Studies.
Acknowledgments
The authors would like to acknowledge the University of Sharjah for the great support and unlimited encouragement for the maximum success of the research.
Conflicts of Interest
The authors declare no conflicts of interest.
References
- Kucukvar, M.; Omer, T. Towards a triple bottom-line sustainability assessment of the US construction industry. Int. J. Life Cycle Assess. 2013, 18, 958–972. [Google Scholar] [CrossRef]
- Rashdan, W. Exploring sustainability impact on interior design solutions. In Proceedings of the 20th International Conference on Engineering Design (ICED 15) Design for Life, Milano, Italy, 27–31 July 2015; Volume 1, pp. 309–318. [Google Scholar]
- Doan, D.T.; Ali, G.; Nicola, N.; Tongrui, Z.; Amirhosein, G.; John, T. A critical comparison of green building rating systems. Build. Environ. 2017, 123, 243–260. [Google Scholar] [CrossRef]
- Heabco, Y.; Kvanb, T.; Liuacd, M.; Liacd, B. How green building rating systems affect designing green. Build. Environ. 2018, 133, 19–31. [Google Scholar] [CrossRef]
- Sandanayake, M.; Zhang, G.; Setunge, S. A comparative method of air emission impact assessment for building construction activities. Environ. Impact Assess. Rev. 2018, 68, 1–9. [Google Scholar] [CrossRef]
- Rashdan, W.; Ashour, A.F. Criteria for sustainable interior design solutions. WIT Trans. Ecol. Environ. 2017, 223, 311–322. [Google Scholar] [CrossRef]
- Yan, L. An Analysis on Sustainable Development of Interior Design. In Proceedings of the 3rd International Conference on Language, Art and Cultural Exchange (ICLACE 2022), Luoyang, China, 27–29 May 2022; Atlantis Press: Amsterdam, The Netherlands, 2022; pp. 342–346. [Google Scholar] [CrossRef]
- Varma, C.S.; Sivakumar, P. Comparison of green building rating schemes used in North America, Europe and Asia. Habitat Int. 2019, 89, 101989. [Google Scholar] [CrossRef]
- López, C.D.; Manuel, C.; Maria, M.; Montserrat, Z. A comparative analysis of sustainable building assessment methods. Sustain. Cities Soc. 2019, 49, 101611. [Google Scholar] [CrossRef]
- Dong, Y.H.; Ng, S.T. A life cycle assessment model for evaluating the environmental impacts of building construction in Hong Kong. Build. Environ. 2015, 89, 183–191. [Google Scholar] [CrossRef]
- Gan, V.J.L.; Lo, I.M.C.; Ma, J.; Tse, K.T.; Cheng, J.C.P.; Chan, C.M. Simulation optimisation towards energy efficient green buildings: Current status and future trends. J. Clean. Prod. 2020, 254, 12001. [Google Scholar] [CrossRef]
- Sandanayake, M.; Gunasekara, C.; Law, D.; Zhang, G.; Setunge, S.; Wanijuru, D. Sustainable criterion selection framework for green building materials—An optimisation based study of fly-ash Geopolymer concrete. Sustain. Mater. Technol. 2020, 25, e00178. [Google Scholar] [CrossRef]
- Altomonte, S.; Stefano, S.; Michael, G.K.; Gail, B. Indoor environmental quality and occupant satisfaction in green-certified buildings. Build. Res. Inf. 2019, 47, 255–274. [Google Scholar] [CrossRef]
- Geng, Y.; Ji, W.; Wang, Z.; Lin, B.; Zhu, Y. A review of operating performance in green buildings: Energy use, indoor environmental quality and occupant satisfaction. Energy Build. 2019, 183, 500–514. [Google Scholar] [CrossRef]
- Cheng, Y.-H.; Lin, C.-C.; Hsu, S.-C. Comparison of conventional and green building materials in respect of VOC emissions and ozone impact on secondary carbonyl emissions. Build. Environ. 2015, 87, 274–282. [Google Scholar] [CrossRef]
- Zuo, J.; Zhao, Z.Y. Green building research-current status and future agenda: A review. Renew. Sustain. Energy Rev. 2014, 30, 271–281. [Google Scholar] [CrossRef]
- Alwisy, A.; Samer, B.; Mustafa, G. Criteria-based ranking of green building design factors according to leading rating systems. Energy Build. 2018, 178, 347–359. [Google Scholar] [CrossRef]
- Gou, Z.; Stephen, S.L.; Deo, P. Market readiness and policy implications for green buildings: Case study from Hong Kong. J. Green Build. 2013, 8, 162–173. [Google Scholar] [CrossRef]
- Lu, W.; Bin, C.; Zhikang, B.; Anna, Z. Evaluating the effects of green building on construction waste management: A comparative study of three green building rating systems. Build. Environ. 2019, 155, 247–256. [Google Scholar] [CrossRef]
- Gou, Z.; Stephen, S.L. Contextualizing green building rating systems: Case study of Hong Kong. Habitat Int. 2014, 44, 282–289. [Google Scholar] [CrossRef]
- Hanga-Fărcaş, I.F.P.; Bungău, C.C.; Scurt, A.A.; Cristea, M.; Prada, M.F. The building certification system- A tool of sustainable development of university campuses. J. Appl. Eng. Sci. 2023, 13, 105–112. [Google Scholar] [CrossRef]
- Mattoni, B.; Guattari, C.; Evangelisti, L.; Bisegna, F.; Gori, P.; Asdrubali, F. Critical review and methodological approach to evaluate the differences among international green building rating tools. Renew. Sustain. Energy Rev. 2018, 82, 950–960. [Google Scholar] [CrossRef]
- Ramani, A.; Borja, G.S. Estidama and the pearl rating system: A comprehensive review and alignment with LCA. Sustainability 2021, 13, 5041. [Google Scholar] [CrossRef]
- BREEAM and LEED to Collaborate on Global Standard. Available online: https://www.building.co.uk/breeam-and-leed-to-collaborate-on-global-standard/3135221.article (accessed on 10 January 2024).
- Marchi, L.; Ernesto, A.; Stefano, P. Green building rating systems (GBRSs). Encyclopedia 2021, 1, 998–1009. [Google Scholar] [CrossRef]
- Sartori, T.; Drogemuller, R.; Omrani, S.; Lamari, F. A schematic framework for Life Cycle Assessment (LCA) and Green Building Rating System (GBRS). J. Build. Eng. 2021, 38, 102180. [Google Scholar] [CrossRef]
- Wu, P.; Mao, C.; Wang, J.; Song, Y.; Wang, X. A decade review of the credits obtained by LEED v2.2 certified green building projects. Build. Environ. 2016, 102, 167–178. [Google Scholar] [CrossRef]
- Kineber, A.F.; Massoud, M.M.; Hamed, M.M.; Alhammadi, Y.; Al-Mhdawi, M.K.S. Impact of overcoming BIM implementation barriers on sustainable building project success: A PLS-SEM approach. Buildings 2023, 13, 178. [Google Scholar] [CrossRef]
- Di Santo, N.; Guante Henriquez, L.; Dotelli, G.; Imperadori, M. Holistic approach for assessing buildings’ environmental impact and user comfort from early design: A method combining life cycle assessment, BIM, and active house protocol. Buildings 2023, 13, 1315. [Google Scholar] [CrossRef]
- Nwodo, M.N.; Anumba, C.J. A review of life cycle assessment of buildings using a systematic approach. Build. Environ. 2019, 162, 106290. [Google Scholar] [CrossRef]
- Alshamrani, O.S.; Khaled, G.; Sabah, A. Integrated LCA–LEED sustainability assessment model for structure and envelope systems of school buildings. Build. Environ. 2014, 80, 61–70. [Google Scholar] [CrossRef]
- Rezaei, F.; Cécile, B.; Pascal, L. Integrating building information modeling and life cycle assessment in the early and detailed building design stages. Build. Environ. 2019, 153, 158–167. [Google Scholar] [CrossRef]
- Bruhn, S.; Sacchi, R.; Cimpan, C.; Birkved, M. Ten questions concerning prospective LCA for decision support for the built environment. Build. Environ. 2023, 242, 110535. [Google Scholar] [CrossRef]
- Cabeza, L.F.; Rincón, L.; Vilariño, V.; Pérez, G.; Castell, A. Life cycle assessment (LCA) and life cycle energy analysis (LCEA) of buildings and the building sector: A review. Renew. Sustain. Energy Rev. 2014, 29, 394–416. [Google Scholar] [CrossRef]
- Islam, H.; Jollands, M.; Setunge, S. Life cycle assessment and life cycle cost implication of residential buildings—A review. Renew. Sustain. Energy Rev. 2015, 42, 129–140. [Google Scholar] [CrossRef]
- Ade, R.; Rehm, M. The unwritten history of green building rating tools: A personal view from some of the ‘founding fathers’. Build. Res. Inf. 2020, 48, 1–17. [Google Scholar] [CrossRef]
- Goridkov, N.; Ye, K.; Wang, Y.; Goucher-Lambert, K. Challenges in extracting insights from life cycle assessment documents during early stage design. In Proceedings of the 24th International Conference on Engineering Design (ICED 23), Design Society, Bordeaux, France, 24–28 July 2023; Cambridge University Press: Cambridge, UK, 2023; Volume 3, pp. 837–846. [Google Scholar] [CrossRef]
- Pomponi, F.; Moncaster, A. Scrutinising embodied carbon in buildings: The next performance gap made manifest. Renew. Sustain. Energy Rev. 2018, 81, 2431–2442. [Google Scholar] [CrossRef]
- U.S. Green Building Council (USGBC). Available online: https://www.usgbc.org/resources/leed-v4-building-design-and-construction-current-version (accessed on 15 January 2024).
- Mohsen, M.S.; Matarneh, R. Exploring the interior designers’ attitudes toward sustainable interior design practices: The case of Jordan. Sustainability 2023, 15, 14491. [Google Scholar] [CrossRef]
- Ferreira, A.; Pinheiro, M.D.; Brito, J.; Mateus, R. A critical analysis of LEED, BREEAM and DGNB as sustainability assessment methods for retail buildings. J. Build. Eng. 2023, 66, 105825. [Google Scholar] [CrossRef]
- Tetzlaff, J.; Page, M.; Moher, D. PNS154 the PRISMA 2020 statement: Development of and key changes in an updated guideline for reporting systematic reviews and meta-analyses. Value Health 2020, 23, S312–S313. [Google Scholar] [CrossRef]
- Snyder, H. Literature review as a research methodology: An overview and guidelines. J. Bus. Res. 2019, 104, 333–339. [Google Scholar] [CrossRef]
- Mengist, W.; Soromessa, T.; Legese, G. Method for conducting systematic literature review and meta-analysis for environmental science research. MethodsX 2020, 7, 100777. [Google Scholar] [CrossRef]
- Hasik, V.; Escott, E.; Bates, R.; Carlisle, S.; Faircloth, B.; Bilec, M.M. Comparative whole-building life cycle assessment of renovation and new construction. Build. Environ. 2019, 161, 106218. [Google Scholar] [CrossRef]
- Wu, Z.; Shen, L.; Yu, A.T.W.; Zhang, X. A comparative analysis of waste management requirements between five green building rating systems for new residential buildings. J. Clean. Prod. 2016, 112, 895–902. [Google Scholar] [CrossRef]
- Freitas, I.A.S.; Zhang, X. Green building rating systems in Swedish market—A comparative analysis between LEED, BREEAM SE, GreenBuilding and Miljöbyggnad. Energy Procedia 2018, 153, 402–407. [Google Scholar] [CrossRef]
- Le, D.-L.; Nguyen, T.-Q.; Huu, K.D. Life cycle carbon dioxide emissions assessment in the design phase: A case of a green building in Vietnam. Eng. J. 2021, 25, 121–133. [Google Scholar] [CrossRef]
- Wang, Z.; Liu, Y.; Shen, S. Review on building life cycle assessment from the perspective of structural design. J. Asian Archit. Build. Eng. 2021, 20, 689–705. [Google Scholar] [CrossRef]
- Dong, Y.; Ng, S.T.; Liu, P. A comprehensive analysis towards benchmarking of life cycle assessment of buildings based on systematic review. Build. Environ. 2021, 204, 108162. [Google Scholar] [CrossRef]
- Huang, B.; Gao, X.; Xu, X.; Song, J.; Geng, Y.; Sarkis, J.; Fishman, T.; Kua, H.; Nakatani, J. A life cycle thinking framework to mitigate the environmental impact of building materials. One Earth 2020, 3, 564–573. [Google Scholar] [CrossRef]
- Dalla Valle, A. Change Management towards Life Cycle AE(C) Practice; Springer: Berlin/Heidelberg, Germany, 2021. [Google Scholar] [CrossRef]
- Pai, V.; Elzarka, H. Whole building life cycle assessment for buildings: A case study ON HOW to achieve the LEED credit. J. Clean. Prod. 2021, 297, 126501. [Google Scholar] [CrossRef]
- Kong, M.; Lee, M.; Kang, H.; Hong, T. Development of a framework for evaluating the contents and usability of the building life cycle assessment tool. Renew. Sustain. Energy Rev. 2021, 150, 111475. [Google Scholar] [CrossRef]
- Ng, W.L.; Chin, M.Y.; Zhou, J.; Woon, K.S.; Ching, A.Y. The overlooked criteria in green building certification system: Embodied energy and thermal insulation on non-residential building with a case study in Malaysia. Energy 2022, 259, 124912. [Google Scholar] [CrossRef]
- Jalaei, F.; Jalaei, F.; Mohammadi, S. An integrated BIM-LEED application to automate sustainable design assessment framework at the conceptual stage of building projects. Sustain. Cities Soc. 2020, 53, 101979. [Google Scholar] [CrossRef]
- Payyanapotta, A.; Thomas, A. An analytical hierarchy based optimization framework to aid sustainable assessment of buildings. J. Build. Eng. 2021, 35, 102003. [Google Scholar] [CrossRef]
- Khan, M.A.; Wang, C.C.; Lee, C.L. A framework for developing green building rating tools based on Pakistan’s local context. Buildings 2021, 11, 202. [Google Scholar] [CrossRef]
- Ferrari, S.; Zoghi, M.; Blázquez, T.; Dall’O’, G. New level(s) framework: Assessing the affinity between the main international Green Building Rating Systems and the european scheme. Renew. Sustain. Energy Rev. 2022, 155, 111924. [Google Scholar] [CrossRef]
- Hashemkhani Zolfani, S.; Pourhossein, M.; Yazdani, M.; Kazimieras Zavadskas, E. Evaluating construction projects of hotels based on environmental sustainability with MCDM framework. Alex. Eng. J. 2018, 57, 357–365. [Google Scholar] [CrossRef]
- Sahlol, D.G.; Elbeltagi, E.; Elzoughiby, M.; Abd Elrahman, M. Sustainable building materials assessment and selection using system dynamics. J. Build. Eng. 2021, 35, 101978. [Google Scholar] [CrossRef]
- Alfuraty, A.B. Sustainable environment in interior design: Design by choosing sustainable materials. IOP Conf. Ser. Mater. Sci. Eng. 2020, 881, 012035. [Google Scholar] [CrossRef]
- Mott, A.; Yu, S.; Tang, S.; Evans, M. Certified Green Building Materials: Policy Impact Assessment; Office of Scientific and Technical Information (OSTI): Oak Ridge, TN, USA, 2021. [Google Scholar] [CrossRef]
- Rashdan, W.; Ashour, A. Mycelium-based materials: An alternative for sustainable interior design. Ideas 2023, 7, 44–61. [Google Scholar]
- Cacique, M.; Ou, S.-J. Biophilic design as a strategy for accomplishing the idea of healthy, sustainable, and resilient environments. Sustainability 2022, 14, 5605. [Google Scholar] [CrossRef]
- Wijesooriya, N.; Brambilla, A. Bridging biophilic design and environmentally sustainable design: A critical review. J. Clean. Prod. 2021, 283, 124591. [Google Scholar] [CrossRef]
- Zhong, W.; Schröder, T.; Bekkering, J. Biophilic design in architecture and its contributions to health, well-being, and sustainability: A critical review. Front. Archit. Res. 2022, 11, 114–141. [Google Scholar] [CrossRef]
- Al-Atesh, E.A.; Rahmawati, Y.; Zawawi, N.A.W.A.; Utomo, C. A decision-making model for supporting selection of green building materials. Int. J. Constr. Manag. 2021, 23, 922–933. [Google Scholar] [CrossRef]
- Lazar, N.; Chithra, K. Benchmarking critical criteria for assessing sustainability of residential buildings in tropical climate. J. Build. Eng. 2022, 45, 103467. [Google Scholar] [CrossRef]
- Ahmad, T.; Aibinu, A.A.; Stephan, A.; Chan, A.P.C. Investigating associations among performance criteria in Green Building projects. J. Clean. Prod. 2019, 232, 1348–1370. [Google Scholar] [CrossRef]
- Appau, W.M.; Attakora-Amaniampong, E.; Anugwo, I.C. Indoor environmental quality and energy use intensity: An empirical post-occupancy evaluation test of on-campus university student housing in Ghana. Prop. Manag. 2024, 42, 333–352. [Google Scholar] [CrossRef]
- Rashdan, W.; Fathy Ashour, A. Growing design: The role of mycelium-based materials in interior and furniture design. Int. J. Des. Objects 2024, 18, 37–62. [Google Scholar] [CrossRef]
- Kineber, A.F.; Massoud, M.M.; Hamed, M.M.; Qaralleh, T.J.O. Exploring sustainable interior design implementation barriers: A partial least structural equation modeling approach. Sustainability 2023, 15, 4663. [Google Scholar] [CrossRef]
- Prebanić, K.R.; Vukomanović, M. Exploring stakeholder engagement process as the success factor for infrastructure projects. Buildings 2023, 13, 1785. [Google Scholar] [CrossRef]
Disclaimer/Publisher’s Note: The statements, opinions and data contained in all publications are solely those of the individual author(s) and contributor(s) and not of MDPI and/or the editor(s). MDPI and/or the editor(s) disclaim responsibility for any injury to people or property resulting from any ideas, methods, instructions or products referred to in the content. |
© 2024 by the authors. Licensee MDPI, Basel, Switzerland. This article is an open access article distributed under the terms and conditions of the Creative Commons Attribution (CC BY) license (https://creativecommons.org/licenses/by/4.0/).