Underlying Causes of NIMBY Conflicts in Power Grid Construction Projects: An ISM–BN Model Perspective
Abstract
1. Introduction
2. Materials and Methods
2.1. Factors
2.2. ISM Hierarchical Analysis
2.3. Bayesian Network Modeling
3. Results
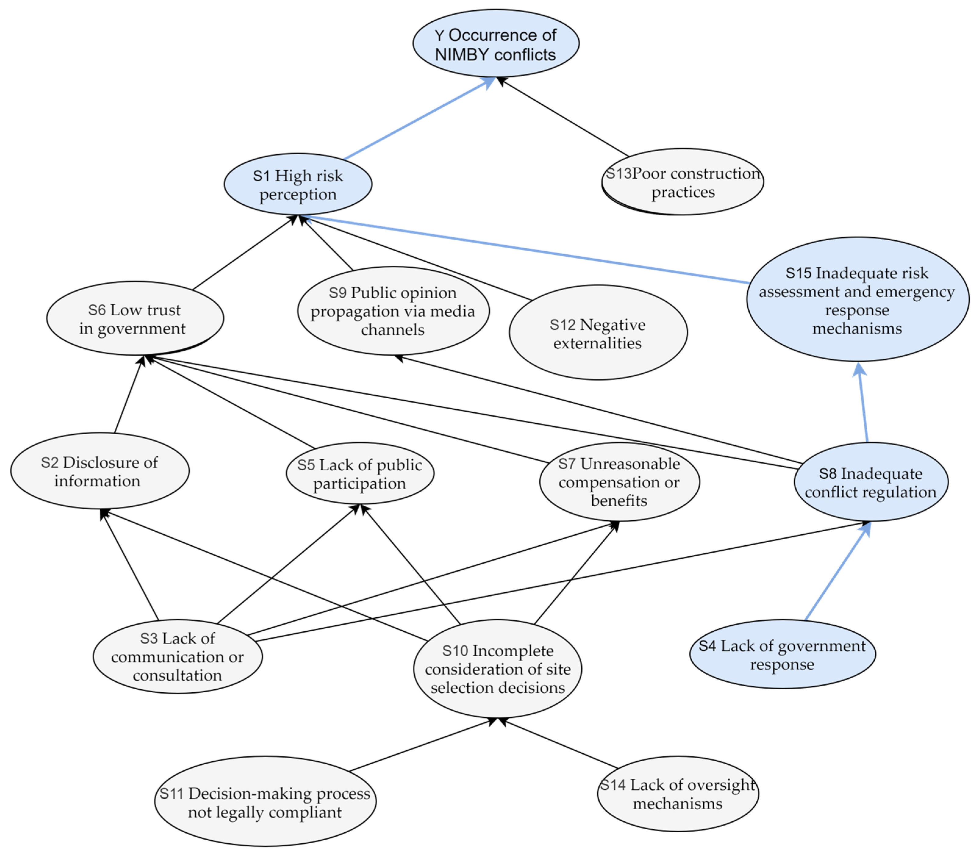
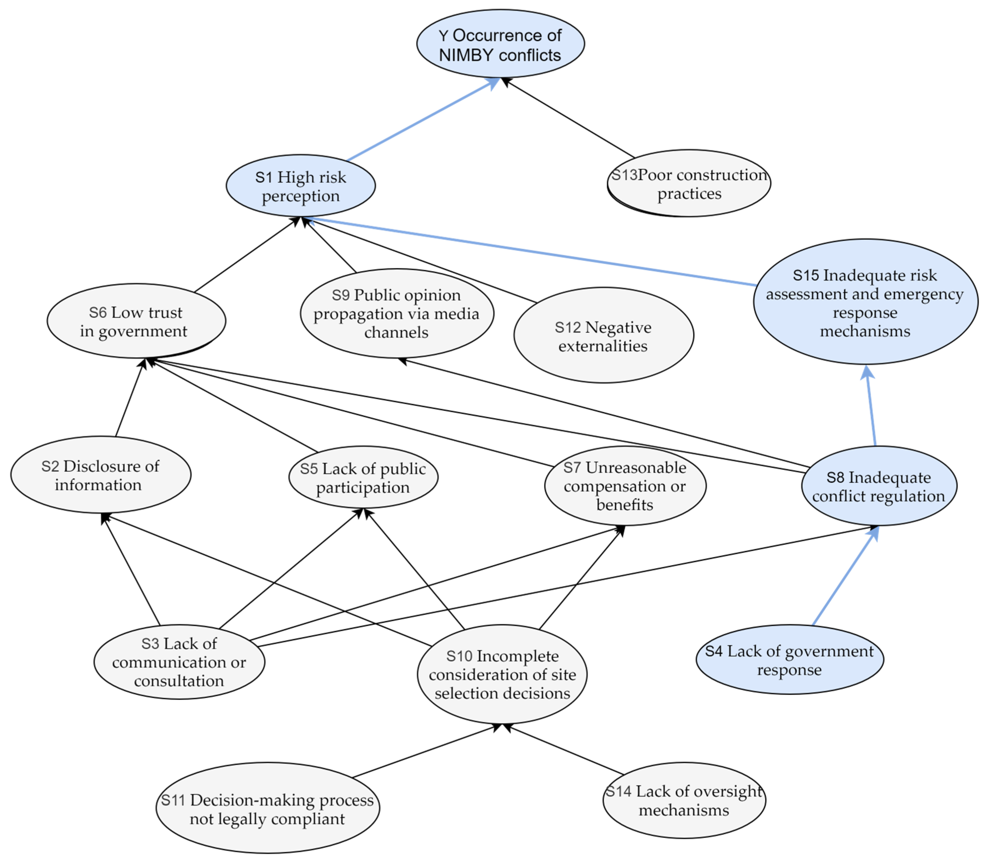
3.1. ISM Hierarchy Analysis Results
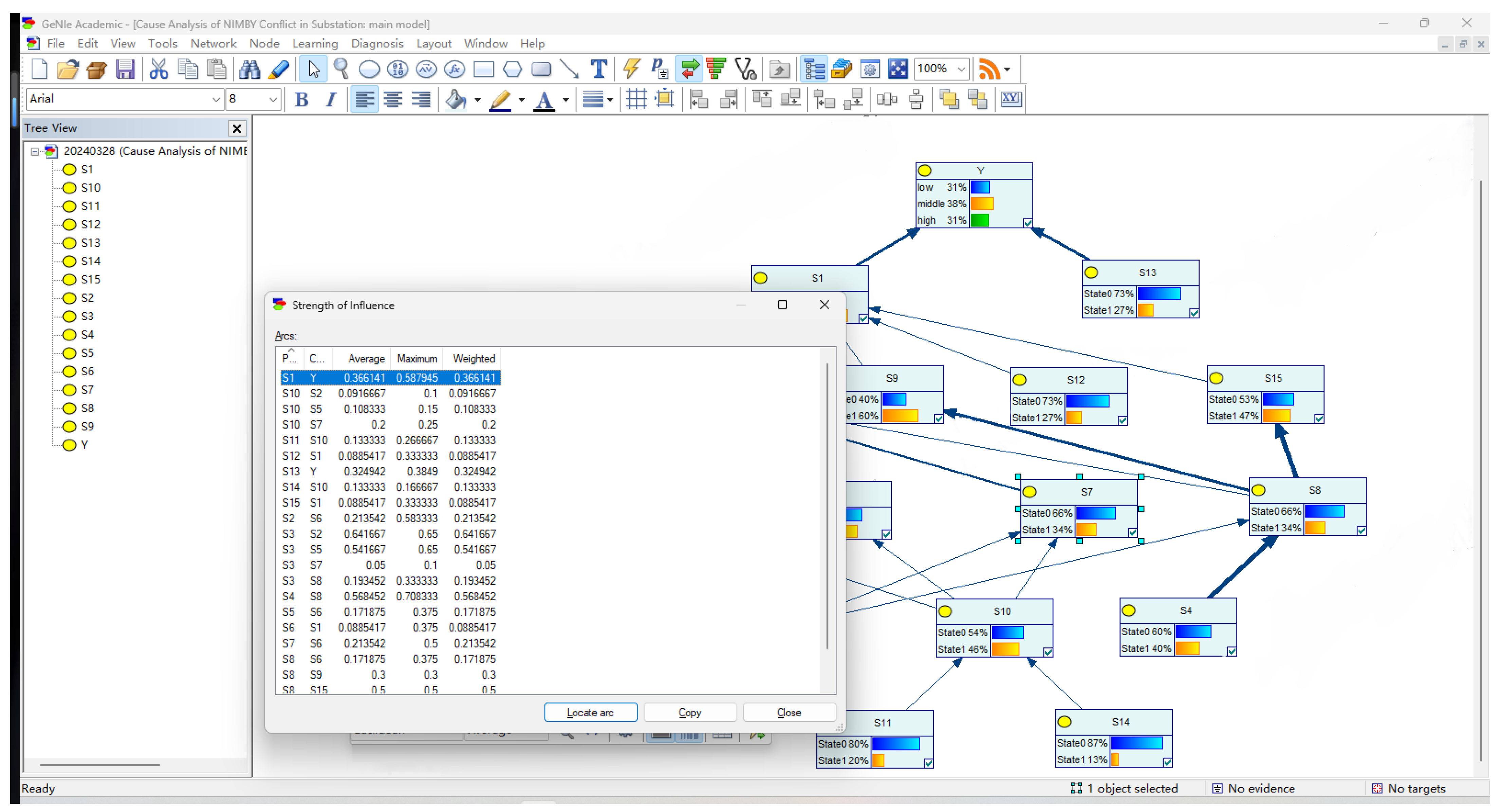
3.2. Bayesian Network Modeling Analysis
4. Discussion
5. Conclusions
- (1)
- In this study, through the analysis of collected case information on power grid-related NIMBY conflicts, 15 key risk factors triggering such events were identified based on expert insights and empirical data. An ISM approach was applied to construct a causal hierarchy diagram delineating the complex interactions and influence pathways among these factors. This provided a structured framework to gain an in-depth understanding of the mechanisms underlying NIMBYism-related events in power grid projects and to clarify the hierarchical relationships between key factors.
- (2)
- A BN model was drawn in GeNIe 4.1 software based on the hierarchical framework from ISM. Parameter learning was conducted using case data and expert scoring information. Analyses based on this model, including causal chain analysis, sensitivity factor analysis, and diagnostic reasoning analysis, were performed for the outcome factor of “NIMBY conflicts”. This revealed 17 pathways and accompanying stability–efficiency indices highlighting key factors influencing the likelihood and severity of NIMBY conflict occurrence. The insights gained in this process may be valuable for relevant authorities to formulate targeted NIMBYism prevention and control measures.
- (3)
- Drawing from the comprehensive analyses of the BN model, key influencing factors and their associated pathways were identified as a basis for recommending specific NIMBYism prevention measures to both government and enterprise stakeholders. These recommendations include enhancing information transparency, improving construction practices, and strengthening the communication and negotiation mechanisms between the government and the public. These measures may reduce the likelihood of NIMBY conflicts and increase social acceptance of power grid projects.
Author Contributions
Funding
Data Availability Statement
Acknowledgments
Conflicts of Interest
Appendix A
- (1)
- Huizhou City Huiyang District Power Grid, 2019: The project was initially scheduled to commence construction in June 2019 and enter production in June 2020. However, shortly after the project began, it faced obstructions from local residents near the station site, who cited concerns over electromagnetic radiation’s environmental impact. From June 2019 to August 2021, the project experienced continuous interruptions. Various protest actions, including petitions, complaints, and road closures, significantly delayed the substation’s construction progress. Consequently, it was designated as a key supervisory task for overdue rectification by the Guangdong Power Grid Corporation. After two years of coordination among local government departments and the power supply bureau, construction resumed in August 2021, and the project became operational by August 2022.
- (2)
- Hanyang 110 kVA Fangcaolu Substation, 2012: The planning and Environmental Impact Assessment (EIA) procedures for the site have been finalized. However, nearby residents have lodged numerous complaints due to concerns regarding the potential impact of the substation on their quality of life and property values. As a result, the project has not commenced construction.
- (3)
- Shanghai Hongyang 50 kV Substation, 2007. The public announcement of the project’s environmental information for the substation in 2007 triggered letters and complaints from neighboring residents for more than four years. It was not until 2012 that the substation resumed operations after years of deadlock.
- (4)
- 110 kV Jinbao Substation in Maonan District, 2018: At the outset of the construction of the 110 kV X Bao substation in Maonan District, dozens of residents from surrounding buildings protested. As the situation developed and escalated, villagers from nearby villages, who had initially adopted a wait-and-see approach, joined the protest efforts, organizing small-scale letter campaigns and visits on their own initiative. This incident also sparked widespread public debate online regarding the construction of the 110 kV X Lake Substation, which began in the same year, leading to a standstill of the project due to public opinion pressure.
- (5)
- Shenzhen 110 kV Shayuanpu Substation, 2009: As early as early 2008, the project was advertised and prepared for the commencement of construction. By the summer of 2009, opposition to the project spread on microblogs, forums, and other news media platforms, prompting owners from nearby neighborhoods to protest through petitions, road blockades, gatherings at the construction site, and the disruption of construction activities. Key concerns raised by local residents centered around project compliance and potential health impacts. Following the protests, local government authorities, in collaboration with public security and municipal office personnel, conducted on-site stabilization efforts and convened a working meeting that led to a decision to halt construction. Subsequently, a special working group was established by the new district management committee to address the issue.
- (6)
- 220 kV Yongfu Substation, Xianlie Zhong Road, Guangzhou, 2003: In 2004, the project site was selected after extensive deliberation and coordination. The local community harbored inherent misconceptions, such as concerns about electromagnetic radiation and cancer risks associated with substations, leading to resistance. To dispel these fears and misunderstandings among residents, the local power supply bureau established multiple working groups and conducted initiatives such as producing brochures and organizing on-site seminars. However, traditional science and technology publicity efforts yielded limited results. By 2006, the Environmental Impact Assessment (EIA) for the site had reached a deadlock. The public’s perception gradually shifted following site visits and other ‘seeing is believing’ initiatives. In 2011, after years of stagnation, the project successfully completed its post-approval publicity and entered the construction phase.
- (7)
- Shantou, Guangdong 110 kV Jinan Station New Outlet #10, #11, and #12, 2014: The site was originally planned to be established in 2013, with construction scheduled to commence in 2014. During the implementation process, initial protests arose among villagers dissatisfied with the compensation for land acquisition. Subsequently, surrounding villagers engaged in on-site construction obstruction. Following the circulation of various false statements online, the Village Board convened a coordination meeting to address the issue and proposed alternative viable construction options. In 2018, villagers entered the construction site and disrupted the construction process. Government departments later verified and investigated the incident. The project was completed and began operations in August 2019; yet, dissatisfaction persisted among many villagers.
- (8)
- Zhejiang 110 kV Sanhuan Substation, 2018: On 20 August 2018, the project began land surveying activities, prompting neighboring residents to question its legality. Residents felt that authorities had not disclosed project information in advance and took measures to block and halt the survey operations. Post-grid staff, along with the local village council, conducted an on-site hearing to explain the situation, but residents remained opposed. On 25 August, project staff faced public protests while conducting red-line mapping of the site. Despite government confirmation that the project’s preliminary formalities and procedures were complete and compliant, implementation has been delayed due to a lack of consensus with the public.
- (9)
- Shanghai Hongyang 500 kV Transmission and Substation Project, 2013: The project has faced delays due to opposition from residents in the surrounding neighborhood.
- (10)
- Zhejiang 220 kV Baisha Transmission Project, 2013: Since the project commenced, there has been significant opposition from neighboring residents. Despite multiple coordination efforts by the township government, the project has faced continued resistance. On 20 November 2012, township authorities mobilized personnel to initiate protective measures for the project. By 8:30 a.m. that day, construction workers encountered fierce conflicts with local residents, resulting in injuries to several individuals, including residents, government officials, construction workers, and security personnel. This incident had a considerable negative social impact.
- (11)
- Dongguan 110 kV Centre Substation, 2009: On 13 June 2009, during the early stages of project planning, neighboring residents raised concerns about the project’s legality. By 20 June, a group of property owners collectively requested the project’s withdrawal. Subsequently, owners organized forums to mobilize support for their cause and called for the project to be relocated. In early July, representatives of several owners visited the Letters and Visits Department and published a letter to the mayor, leveraging public opinion through the Internet. Despite coordination meetings involving planning, environmental protection, power supply departments, and local owners at the project site, no resolution was reached. Public opposition peaked on 29 August with a neighborhood cultural event to protest the project. In November, a local court held a public hearing on a lawsuit filed by 20 property owners against the Planning Department, resulting in their loss but gaining attention from government departments. As of now, the project has yet to commence.
- (12)
- Chongqing 220 kV Xiejiawan Substation, 2019: In July 2019, neighboring residents staged a large-scale protest demanding the removal of the project, citing concerns that electromagnetic radiation was affecting their health. In response, the relevant enterprises established a construction command for the power project to address public concerns comprehensively. They conducted accurate scientific assessments on electromagnetic radiation and organized visits for neighboring residents to completed substations to alleviate their fears. These measures effectively mitigated neighborhood conflicts.
- (13)
- Shanghai Yunshu Transmission Station, 2017: Between 2015 and 2016, during the initial stages of project planning, the government maintained silence and did not adequately disclose information to the public. Later, in August 2018, the government initiated preliminary activities such as “three passes and one leveling” but encountered setbacks and errors in the application of professional knowledge, which led to public dissatisfaction. Neighboring residents expressed their protests in various forms in 2018. In response, relevant authorities undertook explanatory efforts.
- (14)
- Suzhou 110 kV Sheyu Substation, 2017: As word of the project’s details spread publicly, residents in neighboring communities launched a vigorous multi-channel protest, including feedback through forums and mailboxes, accumulating over a thousand complaints. On the evening of 17 September 2015, after 8:00 p.m., nearly 300 residents gathered on the road under the guise of a ‘walk’, staging a ‘road rights’ demonstration that briefly spiraled out of control, causing significant traffic disruptions. The local police station promptly mobilized officers to restore order. In response to local residents’ queries and protests, relevant departments provided formulaic responses based on existing legislation, eroding public trust in the local government.
- (15)
- Zhuhai 110 kV Belvedere Garden Substation, 2006: Between March and April 2006, during the initial planning stages of the project, residents near the site primarily engaged in reasoned protests through individualized actions such as writing open letters, petitions, and face-to-face discussions. Subsequently, from May to June 2006, an increasing number of property owners joined the protests. During the May Day holiday in 2006, over 400 property owners staged a demonstration, leading to the project’s suspension to prevent broader repercussions. The sudden resumption of substation construction from December 2008 to 3 January 2009 sparked outrage and violent clashes among the majority of property owners, including site storms and road blockades. On 13 December 2008, tensions escalated as owners occupied the main traffic artery, causing a significant traffic jam. Subsequently, from 31 December 2008 to 3 January 2009, several police officers were injured during protest actions. Since 4 January 2009, mass collective protests have subsided, and the number of participants has dwindled, although sporadic incidents persist. On 19 February 2009, the City’s Building Commission responded to the project’s necessity, curtailing further discussions on the substation’s relocation by property owners.
- (16)
- Fuzhou 1000 kV UHV Substation, 2013: The Fuzhou 1000 kV UHV substation project team planned to establish the project in Xintang Village, Dahu Township, Minhou County. However, local residents vehemently opposed the project due to concerns about radiation and other potential impacts. As a result, the implementation of the project site was significantly delayed.
- (17)
- Zhengzhou 110 kV Substation, 2016: In 2016, plans were made to construct a 110 kV substation on the southeast side of a neighborhood in Zhengzhou. However, due to the deliberate withholding of planning information regarding the substation and concerns about electromagnetic radiation from its proximity, the neighborhood owners lodged complaints and petitions.
- (18)
- Fuzhou 110 kV Hongwan Substation, 2018: In 2018, residents living near the 110 kV Hongwan substation in the Fuzhou area raised multiple complaints, primarily due to concerns about radiation. Consequently, the project was relocated after consultations with the community.
- (19)
- Chongqing 220 kV Xiejiawan Substation, 2012: The station is surrounded by residential areas and primary schools. Some residents in the neighborhood have requested the demolition or relocation of the station, citing concerns over electromagnetic radiation.
- (20)
- Guangdong 110 kV Binhai Station New Out 16 Line and 110 kV Xiangzhou Station Houhuan Line Network Framework Improvement Project, 2018: The project faced repeated obstructions from neighboring households during the construction period. After coordination between the community and the tenants, the project was relocated to another site. It has since been completed and commissioned.
- (21)
- Guangdong 220 kVH Station 10 kV Gao Yuan Line New Stacked Cui Haoting Commercial and Residential Building #2 Project, 2018: The construction of the project faced hindrances due to opposition from the local population.
- (22)
- Guangdong Haicheng town new Yingchun platform area industry expansion distribution, 2019: During construction, the project encountered opposition from the local community, resulting in multiple unsuccessful coordination attempts and necessitating changes to the route path.
- (23)
- Guangdong 110 kV Jianshanling Station 10 kV Shangpu Line, 10 kV Xinqiao Line Feeder Group Based on Grid Automation Modification Project, 2018: The project faced obstructions during construction, with several villagers citing various reasons such as occupation of fields and concerns about electromagnetic radiation to hinder its progress.
- (24)
- Guangdong 110 kV Annex City Station 10 kV Yingchun Line Based on Grid Automation Modification Project, 2018: The construction of the project was initially hindered as neighboring villagers opposed it, citing concerns that electromagnetic radiation from the electrical equipment could affect their health.
- (25)
- Zhejiang 110 kV Dingzhai Substation Transmission and Distribution Project, 2019: The township where the project is situated is known for kiwi fruit production. Neighboring residents expressed dissatisfaction with the compensation for land acquisition benefits. Despite adjustments to the project schedule agreed upon by the village committee, there were instances during the tower construction where villagers blocked progress, demanding further compensation, leading to delays in construction.
References
- Nie, J.; Yang, H.; Zhang, X.; Xu, N.; Song, Y.; Wang, D. Research on Risk Assessment of Life Cycle of Power Transmission and Distribution Engineering. IOP Conf. Ser. Earth Environ. Sci. 2019, 237, 062041. [Google Scholar] [CrossRef]
- Li, W.; Ji, Y.; Shang, Y. Assessment of Grid Construction Project Risk of Process of Process Based on Fuzzy-Event Tree. In Proceedings of the 2009 International Symposium on Information Engineering and Electronic Commerce, Ternopil, Ukraine, 16–17 May 2009; pp. 393–397. [Google Scholar] [CrossRef]
- Mueller, C.E.; Keil, S.I.; Bauer, C. Effects of spatial proximity to proposed high-voltage transmission lines: Evidence from a natural experiment in Lower Saxony. Energy Policy 2017, 111, 137–147. [Google Scholar] [CrossRef]
- Souza, M.A.; Gonçalves, J.T.; Valle, W.A. In My Backyard? Discussing the NIMBY Effect, Social Acceptability, and Residents’ Involvement in Community-Based Solid Waste Management. Sustainability 2023, 15, 7106. [Google Scholar] [CrossRef]
- Perlaviciute, G.; Görsch, R.; Timmerman, M.; Steg, L.; Vrieling, L. Values in the backyard: The relationship between people’s values and their evaluations of a real, nearby energy project. Environ. Res. Commun. 2021, 3, 105004. [Google Scholar] [CrossRef]
- Song, J.; Sun, Y.; Jin, L. PESTEL analysis of the development of the waste-to-energy incineration industry in China. Renew. Sustain. Energy Rev. 2017, 80, 276–289. [Google Scholar] [CrossRef]
- Fang, L.; Zhiyong, L. The Strategies for I Demand Expression Mechanism in NIMBY Conflict Management. In Proceedings of the 2014 International Conference on Public Administration (10th), Chengdu, China, 24–26 October 2014. [Google Scholar]
- Chen, X.; Chen, X.; Wang, C.; Zhang, N.; Yan, Y.; Guo, W. New Technology of the Power-grid Green Construction under the New Power System. In Proceedings of the 2022 IEEE/IAS Industrial and Commercial Power System Asia (I&CPS Asia), Chongqing, China, 8–11 July 2022. [Google Scholar] [CrossRef]
- Liu, W.; Wang, X.; Ye, P.; Jiang, L.; Feng, R. Safety accident analysis of power transmission and power-grid projects based on association rule mining. Environ. Sci. Pollut. Res. 2023. [Google Scholar] [CrossRef]
- Qiao, Y.; Wang, J. An intuitionistic fuzzy site selection decision framework for waste-to-energy projects from the perspective of ‘Not In My Backyard’ risk. AIMS Math. 2023, 8, 3676–3698. [Google Scholar] [CrossRef]
- Zhang, M.; Wu, W.; Song, Y. Exploring the driving mechanism of environmental mass incidents. J. Clean. Prod. 2022, 370, 133226. [Google Scholar] [CrossRef]
- Liu, H.; Wang, S.; He, H.; Tan, L.; Chan, A.P. Nip risk in the bud: A system dynamic model to govern NIMBY conflict. Environ. Impact Assess. Rev. 2022, 97, 106916. [Google Scholar] [CrossRef]
- Zhang, C.; Zhu, Y.; Xu, L. Information Dissemination and Control of NIMBY Projects under Stigmatization. Complexity 2022, 2022, 4383202. [Google Scholar] [CrossRef]
- Wen, E.; Tang, Z. The Causes and Preventions of Not in My Back Yard Conflict from the Perspective of Risk Perception. In Proceedings of the 2014 International Conference on Public Administration (10th), Chengdu, China, 24–26 October 2014. [Google Scholar]
- Li, Y.F.; Mi, J.; Liu, Y.U.; Yang, Y.J.; Huang, H.Z. Dynamic fault tree analysis based on continuous-time Bayesian networks under fuzzy numbers. Proc. Inst. Mech. Eng. Part O J. Risk Reliab. 2015, 229, 530–541. [Google Scholar] [CrossRef]
- Yu, J.; Zhang, C.; Huang, D.; Shao, Y.; Ren, H. Explore the Conflict and Resolution of Pollution NIMBY Facility Construction in the Context of New Media: An Evolutionary Game Theoretical Approach. Complexity 2021, 2021, 9978968. [Google Scholar]
- Zhang, X.; Chen, X. Study on the Influence of Information Public on Government Credibility. In Proceedings of the International Conference on Public Administration, Hyderabad, India, 25–27 October 2012. [Google Scholar]
- Xu, M.; Liu, Y.; Cui, C.; Xia, B.; Ke, Y.; Skitmore, M. Social acceptance of NIMBY facilities: A comparative study between public acceptance and the social license to operate analytical frameworks. Land Use Policy 2023, 124, 106453. [Google Scholar] [CrossRef]
- Ding, L.P.; Zhao, T.S.; Liu, X.Z. Study on the System of Safe and Civilized Construction. Appl. Mech. Mater. 2011, 71–78, 4852–4857. [Google Scholar] [CrossRef]






| Serial | Factor | Implications |
|---|---|---|
| S1 | High risk perception | Individual and organizational perceptions and assessments of potential risks in power grid construction projects. |
| S2 | Disclosure of information | Process by which a government, organization, or individual makes information available publicly or to other stakeholders. |
| S3 | Lack of communication or consultation | Open, transparent, and constructive exchanges between project managers, government agencies, and the public. |
| S4 | Lack of government response | Government provides feedback or responds to public concerns, including giving formal statements or action plans. |
| S5 | Lack of public participation | Residents and relevant stakeholders can participate in decision-making, planning, and implementation of projects (e.g., sharing opinions and making suggestions). |
| S6 | Low trust in government | Degree of public trust in the government (integrity, transparency, responsibility, appreciation, etc.). |
| S7 | Unreasonable compensation or benefits | Government or project managers provide certain financial or other forms of compensation to residents affected by the project (cash or non-cash). |
| S8 | Inadequate conflict regulation | Conflict mediation between project managers and community residents. |
| S9 | Public opinion propagation via media channels | Public opinion disseminated via news media, social media, forum communities, television, radio, magazines, journals, etc. |
| S10 | Incomplete consideration of site selection decisions | Optimal site selection occurs after comprehensive consideration and evaluation of factors such as infrastructure conditions, land use, environmental impact, community response, and economic benefits. |
| S11 | Decision-making process not legally compliant | Power grid construction project managers must ensure that all planning and construction activities comply with local laws and regulations, including environmental assessments, land use approvals, and construction codes. |
| S12 | Negative externalities | Construction and operation of the power grid may have negative externalities (e.g., electromagnetic field concerns, noise, and visual impacts) that adversely affect the surrounding community. |
| S13 | Poor construction practices | Maintaining order, safety, and cleanliness at construction sites to minimize disruption to the surrounding environment and community life. |
| S14 | Lack of oversight mechanisms | Systems and procedures established by laws, regulations, and relevant organizations or institutions designed to oversee and manage specific areas, projects, or behaviors. |
| S15 | Inadequate risk assessment and emergency response mechanisms | Scientific assessment of potential environmental pollution, health hazards, and other risks associated with the projects. |
| j | S1 | S2 | S3 | S4 | S5 | S6 | S7 | S8 | S9 | S10 | S11 | S12 | S13 | S14 | S15 | Y | |
|---|---|---|---|---|---|---|---|---|---|---|---|---|---|---|---|---|---|
| i | |||||||||||||||||
| S1 | 0 | 0 | 0 | 0 | 0 | 0 | 0 | 0 | 0 | 0 | 0 | 0 | 0 | 0 | 0 | 1 | |
| S2 | 1 | 0 | 0 | 0 | 0 | 1 | 0 | 0 | 0 | 0 | 0 | 0 | 0 | 0 | 0 | 1 | |
| S3 | 0 | 1 | 0 | 0 | 1 | 1 | 1 | 1 | 0 | 0 | 0 | 0 | 0 | 0 | 0 | 1 | |
| S4 | 1 | 0 | 0 | 0 | 0 | 0 | 0 | 1 | 0 | 0 | 0 | 0 | 0 | 0 | 0 | 1 | |
| S5 | 1 | 0 | 0 | 0 | 0 | 1 | 0 | 0 | 0 | 0 | 0 | 0 | 0 | 0 | 0 | 1 | |
| S6 | 1 | 0 | 0 | 0 | 0 | 0 | 0 | 0 | 0 | 0 | 0 | 0 | 0 | 0 | 0 | 1 | |
| S7 | 1 | 0 | 0 | 0 | 0 | 1 | 0 | 0 | 0 | 0 | 0 | 0 | 0 | 0 | 0 | 1 | |
| S8 | 1 | 0 | 0 | 0 | 0 | 1 | 0 | 0 | 1 | 0 | 0 | 0 | 0 | 0 | 1 | 1 | |
| S9 | 1 | 0 | 0 | 0 | 0 | 0 | 0 | 0 | 0 | 0 | 0 | 0 | 0 | 0 | 0 | 1 | |
| S10 | 0 | 1 | 0 | 0 | 1 | 0 | 1 | 0 | 0 | 0 | 0 | 0 | 0 | 0 | 1 | 1 | |
| S11 | 1 | 1 | 0 | 0 | 1 | 1 | 0 | 0 | 0 | 1 | 0 | 0 | 0 | 0 | 1 | 1 | |
| S12 | 1 | 0 | 0 | 0 | 0 | 0 | 0 | 0 | 0 | 0 | 0 | 0 | 0 | 0 | 0 | 1 | |
| S13 | 0 | 0 | 0 | 0 | 0 | 0 | 0 | 0 | 0 | 0 | 0 | 0 | 0 | 0 | 0 | 1 | |
| S14 | 0 | 0 | 0 | 0 | 0 | 1 | 0 | 0 | 0 | 1 | 0 | 0 | 0 | 0 | 0 | 1 | |
| S15 | 1 | 0 | 0 | 0 | 0 | 0 | 0 | 0 | 0 | 0 | 0 | 0 | 0 | 0 | 0 | 1 | |
| Y | 0 | 0 | 0 | 0 | 0 | 0 | 0 | 0 | 0 | 0 | 0 | 0 | 0 | 0 | 0 | 0 | |
| j | S1 | S2 | S3 | S4 | S5 | S6 | S7 | S8 | S9 | S10 | S11 | S12 | S13 | S14 | S15 | Y | |
|---|---|---|---|---|---|---|---|---|---|---|---|---|---|---|---|---|---|
| i | |||||||||||||||||
| S1 | 1 | 0 | 0 | 0 | 0 | 0 | 0 | 0 | 0 | 0 | 0 | 0 | 0 | 0 | 0 | 1 | |
| S2 | 1 | 1 | 0 | 0 | 0 | 1 | 0 | 0 | 0 | 0 | 0 | 0 | 0 | 0 | 0 | 1 | |
| S3 | 1 | 1 | 1 | 0 | 1 | 1 | 1 | 1 | 1 | 0 | 0 | 0 | 0 | 0 | 1 | 1 | |
| S4 | 1 | 0 | 0 | 1 | 0 | 1 | 0 | 1 | 1 | 0 | 0 | 0 | 0 | 0 | 1 | 1 | |
| S5 | 1 | 0 | 0 | 0 | 1 | 1 | 0 | 0 | 0 | 0 | 0 | 0 | 0 | 0 | 0 | 1 | |
| S6 | 1 | 0 | 0 | 0 | 0 | 1 | 1 | 0 | 0 | 0 | 0 | 0 | 0 | 0 | 0 | 1 | |
| S7 | 1 | 0 | 0 | 0 | 0 | 1 | 0 | 0 | 0 | 0 | 0 | 0 | 0 | 0 | 0 | 1 | |
| S8 | 1 | 0 | 0 | 0 | 0 | 1 | 0 | 1 | 1 | 0 | 0 | 0 | 0 | 0 | 1 | 1 | |
| S9 | 1 | 0 | 0 | 0 | 0 | 0 | 0 | 0 | 1 | 0 | 0 | 0 | 0 | 0 | 0 | 1 | |
| S10 | 1 | 1 | 0 | 0 | 1 | 1 | 1 | 0 | 0 | 1 | 0 | 0 | 0 | 0 | 1 | 1 | |
| S11 | 1 | 1 | 0 | 0 | 1 | 1 | 1 | 0 | 0 | 1 | 1 | 0 | 0 | 0 | 1 | 1 | |
| S12 | 1 | 0 | 0 | 0 | 0 | 0 | 0 | 0 | 0 | 0 | 0 | 1 | 0 | 0 | 0 | 1 | |
| S13 | 0 | 0 | 0 | 0 | 0 | 0 | 0 | 0 | 0 | 0 | 0 | 0 | 1 | 0 | 0 | 1 | |
| S14 | 1 | 1 | 0 | 0 | 1 | 1 | 1 | 0 | 0 | 1 | 0 | 0 | 0 | 1 | 1 | 1 | |
| S15 | 1 | 0 | 0 | 0 | 0 | 0 | 0 | 0 | 0 | 0 | 0 | 0 | 0 | 0 | 1 | 1 | |
| Y | 0 | 0 | 0 | 0 | 0 | 0 | 0 | 0 | 0 | 0 | 0 | 0 | 0 | 0 | 0 | 1 | |
| Serial | Reachable Set R | Prior Set Q | Intersection C = R∩Q |
|---|---|---|---|
| S1 | 1 and 16 | 1, 2, 3, 4, 5, 6, 7, 8, 9, 10, 11, 12, 14, and 15 | 1 |
| S2 | 1, 2, 6, and 16 | 2, 3, 10, 11, and 14 | 2 |
| S3 | 1, 2, 3, 5, 6, 7, 8, 9, 15, and 16 | 3 | 3 |
| S4 | 1, 4, 6, 8, 9, 15, and 16 | 4 | 4 |
| S5 | 1, 5, 6, and 16 | 3, 5, 10, 11, and 14 | 5 |
| S6 | 1, 6, and 16 | 2, 3, 4, 5, 6, 7, 8, 10, 11, and 14 | 6 |
| S7 | 1, 6, 7, and 16 | 3, 7, 10, 11, and 14 | 7 |
| S8 | 1, 6, 8, 9, 15, and 16 | 3, 4, and 8 | 8 |
| S9 | 1, 9, and 16 | 3, 4, 8, and 9 | 9 |
| S10 | 1, 2, 5, 6, 7, 10, 15, and 16 | 10, 11, and 14 | 10 |
| S11 | 1, 2, 5, 6, 7, 10, 11, 15, and 16 | 11 | 11 |
| S12 | 1, 12, and 16 | 12 | 12 |
| S13 | 13 and 16 | 13 | 13 |
| S14 | 1, 2, 5, 6, 7, 10, 14, 15, and 16 | 14 | 14 |
| S15 | 1, 15, and 16 | 3, 4, 8, 10, 11, 14, and 15 | 15 |
| Y | 16 | 1, 2, 3, 4, 5, 6, 7, 8, 9, 10, 11, 12, 13, 14, 15, and 16 | 16 |
| S1 | S2 | S3 | S4 | S5 | S6 | S7 | S8 | S9 | S10 | S11 | S12 | S13 | S14 | S15 | Y |
|---|---|---|---|---|---|---|---|---|---|---|---|---|---|---|---|
| 1 | 1 | 1 | 1 | 1 | 0 | 0 | 1 | 1 | 0 | 0 | 1 | 0 | 0 | 1 | middle |
| 1 | 0 | 0 | 0 | 0 | 0 | 0 | 0 | 0 | 0 | 0 | 0 | 0 | 0 | 0 | middle |
| 1 | 0 | 0 | 0 | 0 | 0 | 1 | 0 | 0 | 0 | 1 | 0 | 1 | 0 | 0 | middle |
| 1 | 1 | 1 | 1 | 0 | 1 | 1 | 1 | 1 | 1 | 0 | 1 | 0 | 1 | 1 | high |
| 1 | 1 | 1 | 1 | 0 | 0 | 0 | 1 | 0 | 0 | 0 | 0 | 0 | 0 | 1 | high |
| 1 | 1 | 0 | 0 | 0 | 0 | 0 | 0 | 1 | 0 | 0 | 0 | 0 | 0 | 1 | middle |
| 1 | 1 | 1 | 1 | 1 | 0 | 0 | 1 | 1 | 0 | 0 | 0 | 1 | 1 | 1 | high |
| 0 | 1 | 1 | 0 | 1 | 0 | 1 | 0 | 0 | 1 | 0 | 0 | 0 | 0 | 0 | low |
| 0 | 0 | 0 | 0 | 0 | 0 | 0 | 0 | 0 | 1 | 0 | 0 | 0 | 0 | 0 | low |
| 1 | 0 | 0 | 0 | 0 | 0 | 1 | 0 | 1 | 1 | 1 | 1 | 1 | 0 | 0 | high |
| 1 | 1 | 1 | 0 | 1 | 1 | 1 | 0 | 1 | 0 | 0 | 0 | 1 | 0 | 0 | low |
| 1 | 0 | 0 | 0 | 0 | 0 | 0 | 0 | 1 | 0 | 0 | 0 | 0 | 0 | 0 | low |
| 1 | 1 | 1 | 0 | 0 | 0 | 0 | 0 | 0 | 1 | 1 | 0 | 0 | 0 | 1 | middle |
| 1 | 1 | 1 | 1 | 1 | 0 | 0 | 0 | 1 | 1 | 0 | 0 | 0 | 0 | 1 | middle |
| 1 | 0 | 1 | 1 | 1 | 1 | 0 | 1 | 1 | 1 | 0 | 1 | 0 | 0 | 0 | high |
| Directed Edge | Impact Intensity | Directed Edge | Impact Intensity |
|---|---|---|---|
| S3→S2 | 0.488911 | S9→S1 | 0.143673 |
| S4→S8 | 0.451762 | S5→S6 | 0.13363 |
| S3→S5 | 0.414009 | S8→S6 | 0.13363 |
| S8→S15 | 0.368695 | S14→S10 | 0.0955834 |
| S1→Y | 0.363898 | S11→S10 | 0.095379 |
| S13→Y | 0.33936 | S10→S5 | 0.0918142 |
| S8→S9 | 0.226532 | S10→S2 | 0.0865488 |
| S7→S6 | 0.161272 | S12→S1 | 0.0694688 |
| S2→S6 | 0.16101 | S15→S1 | 0.0694688 |
| S3→S8 | 0.160382 | S6→S1 | 0.0692704 |
| Serial No. | Causal Pathway | Impact Intensity | Trail Step | Stability–Efficiency Value |
|---|---|---|---|---|
| 1 | S13→Y | 0.33936 | 1 | 0.33936 |
| 2 | S12→S1→Y | 0.4333668 | 2 | 0.2166834 |
| 3 | S3→S2→S6→S1→Y | 1.0830894 | 4 | 0.27077235 |
| 4 | S3→S5→S6→S1→Y | 0.9808074 | 4 | 0.24520185 |
| 5 | S3→S7→S6→S1→Y | 0.6300208 | 4 | 0.1575052 |
| 6 | S3→S8→S6→S1→Y | 0.7271804 | 4 | 0.1817951 |
| 7 | S3→S8→S9→S1→Y | 0.894485 | 4 | 0.22362125 |
| 8 | S3→S8→S15→S1→Y | 0.9624438 | 4 | 0.24061095 |
| 9 | S4→S8→S6→S1→Y | 1.0185604 | 4 | 0.2546401 |
| 10 | S4→S8→S9→S1→Y | 1.185865 | 4 | 0.29646625 |
| 11 | S4→S8→S15→S1→Y | 1.2538238 | 4 | 0.31345595 |
| 12 | S11→S10→S2→S6→S1→Y | 0.7761062 | 5 | 0.15522124 |
| 13 | S11→S10→S5→S6→S1→Y | 0.7539916 | 5 | 0.15079832 |
| 14 | S11→S10→S7→S6→S1→Y | 0.8390184 | 5 | 0.16780368 |
| 15 | S14→S10→S2→S6→S1→Y | 0.7763106 | 5 | 0.15526212 |
| 16 | S14→S10→S5→S6→S1→Y | 0.7539916 | 5 | 0.15079832 |
| 17 | S14→S10→S7→S6→S1→Y | 0.8392228 | 5 | 0.16784456 |
| Factor | Sensitivity | Factor | Sensitivity |
|---|---|---|---|
| S13 | 0.106 | S6 | 0.003 |
| S9 | 0.033 | S7 | 0.003 |
| S1 | 0.024 | S2 | 0.002 |
| S4 | 0.014 | S5 | 0.001 |
| S15 | 0.014 | S10 | 0.001 |
| S12 | 0.012 | S11 | 0.001 |
| S3 | 0.005 | S14 | 0 |
| S8 | 0.005 |
| State1 Probability Value | Low = 100% | High = 100% | Change |
|---|---|---|---|
| S1 | 28.00% | 86.00% | 58.00%↑ |
| S2 | 59.00% | 60.00% | 1.00%↑ |
| S3 | 59.00% | 60.00% | 1.00%↑ |
| S4 | 38.00% | 41.00% | 3.00%↑ |
| S5 | 46.00% | 46.00% | 0.00% |
| S6 | 36.00% | 29.00% | −7.00%↓ |
| S7 | 35.00% | 33.00% | −2.00%↓ |
| S8 | 32.00% | 35.00% | 3.00%↑ |
| S9 | 53.00% | 64.00% | 11.00%↑ |
| S10 | 46.00% | 46.00% | 0.00% |
| S11 | 20.00% | 20.00% | 0.00% |
| S12 | 28.00% | 26.00% | −2.00%↓ |
| S13 | 17.00% | 8.00% | −9.00%↓ |
| S14 | 13.00% | 13.00% | 0.00% |
| S15 | 43.00% | 49.00% | 6.00%↑ |
Disclaimer/Publisher’s Note: The statements, opinions and data contained in all publications are solely those of the individual author(s) and contributor(s) and not of MDPI and/or the editor(s). MDPI and/or the editor(s) disclaim responsibility for any injury to people or property resulting from any ideas, methods, instructions or products referred to in the content. |
© 2024 by the authors. Licensee MDPI, Basel, Switzerland. This article is an open access article distributed under the terms and conditions of the Creative Commons Attribution (CC BY) license (https://creativecommons.org/licenses/by/4.0/).
Share and Cite
Jiang, T.; Xu, Z.; Zhou, B.; Zhang, Q.; Liu, Y. Underlying Causes of NIMBY Conflicts in Power Grid Construction Projects: An ISM–BN Model Perspective. Buildings 2024, 14, 2140. https://doi.org/10.3390/buildings14072140
Jiang T, Xu Z, Zhou B, Zhang Q, Liu Y. Underlying Causes of NIMBY Conflicts in Power Grid Construction Projects: An ISM–BN Model Perspective. Buildings. 2024; 14(7):2140. https://doi.org/10.3390/buildings14072140
Chicago/Turabian StyleJiang, Tao, Zhenchao Xu, Busheng Zhou, Qingyun Zhang, and Yong Liu. 2024. "Underlying Causes of NIMBY Conflicts in Power Grid Construction Projects: An ISM–BN Model Perspective" Buildings 14, no. 7: 2140. https://doi.org/10.3390/buildings14072140
APA StyleJiang, T., Xu, Z., Zhou, B., Zhang, Q., & Liu, Y. (2024). Underlying Causes of NIMBY Conflicts in Power Grid Construction Projects: An ISM–BN Model Perspective. Buildings, 14(7), 2140. https://doi.org/10.3390/buildings14072140

