Augmented Reality Framework for Retrieving Information of Moving Objects on Construction Sites
Abstract
1. Introduction
2. Literature Review
2.1. AR Device
2.2. General AR Applications
2.3. Construction AR Applications
3. Research Problem and Objective
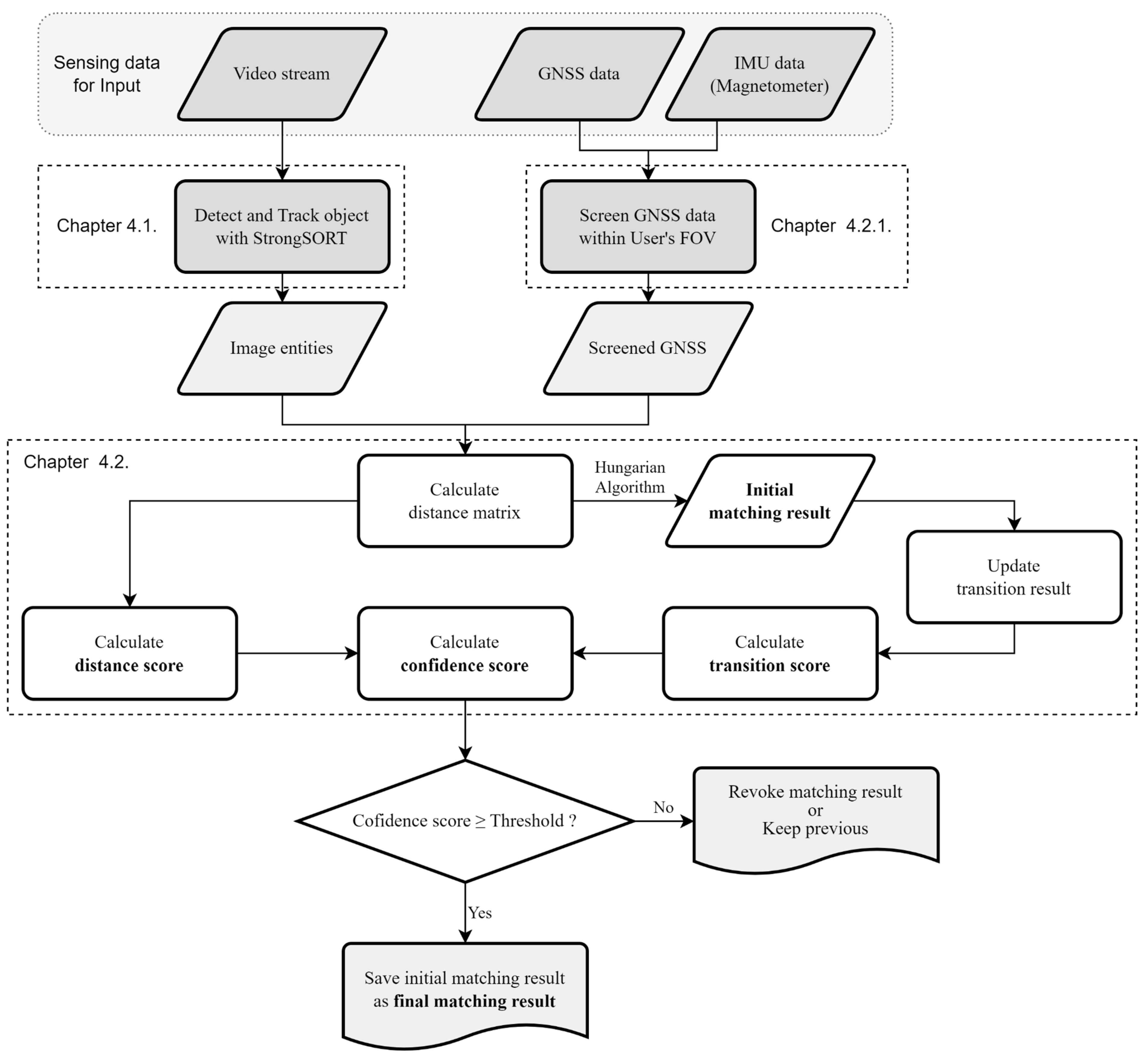
4. Methodology
4.1. Localization of Image Objects through Detection and Tracking
4.2. Matching Algorithm
4.2.1. Screen GPS Data within the User’s FOV
4.2.2. Match Image Objects to GPS Data
4.2.3. Evaluate Matching Results by Confidence Score
5. Experiments and Results
5.1. Performance of Sensors
5.1.1. GPS Sensor
5.1.2. Magnetometer
5.2. Performance of the Matching Framework
5.2.1. Performance Evaluation of Tracking Algorithm
- TP (True Positive) = number of correctly identified and tracked objects
- FP (False Positive) = number of incorrectly identified and tracked objects
- FN (False Negative) = number of undetected and untracked objects
- SW = number of swapped tracking results among ground truth
- GT = number of ground truth detection
5.2.2. Performance Evaluation of Matching Algorithm
5.3. Discussion
6. Conclusions
Author Contributions
Funding
Data Availability Statement
Conflicts of Interest
References
- Rezgui, Y.; Boddy, S.; Wetherill, M.; Cooper, G. Past, Present and Future of Information and Knowledge Sharing in the Construction Industry: Towards Semantic Service-Based e-Construction? Comput.-Aided Des. 2011, 43, 502–515. [Google Scholar] [CrossRef]
- Turner, C.J.; Oyekan, J.; Stergioulas, L.; Griffin, D. Utilizing Industry 4.0 on the Construction Site: Challenges and Opportunities. IEEE Trans. Ind. Inform. 2021, 17, 746–756. [Google Scholar] [CrossRef]
- Ofori, G. Construction Industry Development: Role of Technology Transfer. Constr. Manag. Econ. 1994, 12, 379–392. [Google Scholar] [CrossRef]
- Boje, C.; Guerriero, A.; Kubicki, S.; Rezgui, Y. Towards a Semantic Construction Digital Twin: Directions for Future Research. Autom. Constr. 2020, 114, 103179. [Google Scholar] [CrossRef]
- Sacks, R.; Brilakis, I.; Pikas, E.; Xie, H.S.; Girolami, M. Construction with Digital Twin Information Systems. Data-Centric Eng. 2020, 1, e14. [Google Scholar] [CrossRef]
- Han, M.; Baek, K.; Lee, K.-T.; Ko, S.; Kim, J.-H. A Study on Supporting Design Decision Making in Office Building Remodeling Projects by Introducing Mixed Reality. Korean J. Constr. Eng. Manag. 2021, 22, 3–12. [Google Scholar] [CrossRef]
- Jiang, Y.; Li, M.; Guo, D.; Wu, W.; Zhong, R.Y.; Huang, G.Q. Digital Twin-Enabled Smart Modular Integrated Construction System for on-Site Assembly. Comput. Ind. 2022, 136, 103594. [Google Scholar] [CrossRef]
- Lee, D.; Lee, S. Digital Twin for Supply Chain Coordination in Modular Construction. Appl. Sci. 2021, 11, 5909. [Google Scholar] [CrossRef]
- Kikuchi, N.; Fukuda, T.; Yabuki, N. Future Landscape Visualization Using a City Digital Twin: Integration of Augmented Reality and Drones with Implementation of 3D Model-Based Occlusion Handling. J. Comput. Des. Eng. 2022, 9, 837–856. [Google Scholar] [CrossRef]
- Wang, X.; Dunston, P.S. Design, Strategies, and Issues towards an Augmented Reality-Based Construction Training Platform. J. Inf. Technol. Constr. 2007, 12, 363–380. [Google Scholar]
- Adascalitei, I.; Baltoi, M. The Influence of Augmented Reality in Construction and Integration into Smart City. Inform. Econ. 2018, 22, 55–67. [Google Scholar] [CrossRef]
- Shin, D.H.; Dunston, P.S. Technology Development Needs for Advancing Augmented Reality-Based Inspection. Autom. Constr. 2010, 19, 169–182. [Google Scholar] [CrossRef]
- Lee, Y.-J.; Kim, J.-Y.; Pham, H.; Park, M.-W. Augmented Reality Framework for Efficient Access to Schedule Information on Construction Sites. J. KIBIM 2020, 10, 60–69. [Google Scholar] [CrossRef]
- Microsoft HoloLens 2—Overview, Features, and Specs|Microsoft HoloLens. Available online: https://www.microsoft.com/en-us/hololens/hardware (accessed on 1 July 2024).
- Nuernberger, B.; Ofek, E.; Benko, H.; Wilson, A.D. SnapToReality: Aligning Augmented Reality to the Real World. In Proceedings of the 2016 CHI Conference on Human Factors in Computing Systems, San Jose, CA, USA, 7–12 May 2016; Association for Computing Machinery: New York, NY, USA, 2016; pp. 1233–1244. [Google Scholar]
- Lee, K. Augmented Reality in Education and Training. TechTrends 2012, 56, 13–21. [Google Scholar] [CrossRef]
- Gierwiało, R.; Witkowski, M.; Kosieradzki, M.; Lisik, W.; Groszkowski, Ł.; Sitnik, R. Medical Augmented-Reality Visualizer for Surgical Training and Education in Medicine. Appl. Sci. 2019, 9, 2732. [Google Scholar] [CrossRef]
- Dalager, S.; Majgaard, G. Development of an Educational AR Tool for Visualization of Spatial Figures and Volume Calculation for Vocational Education. In Proceedings of the Virtual, Augmented and Mixed Reality: Applications in Education, Aviation and Industry, Virtual Event, 26 June–1 July 2022; Chen, J.Y.C., Fragomeni, G., Eds.; Springer International Publishing: Cham, Switzerland, 2022; pp. 14–30. [Google Scholar]
- Chen, Y.; Wang, Q.; Chen, H.; Song, X.; Tang, H.; Tian, M. An Overview of Augmented Reality Technology. J. Phys. Conf. Ser. 2019, 1237, 022082. [Google Scholar] [CrossRef]
- Paavilainen, J.; Korhonen, H.; Alha, K.; Stenros, J.; Koskinen, E.; Mayra, F. The Pokémon GO Experience: A Location-Based Augmented Reality Mobile Game Goes Mainstream. In Proceedings of the 2017 CHI Conference on Human Factors in Computing Systems, Denver, CO, USA, 6–11 May 2017; Association for Computing Machinery: New York, NY, USA, 2017; pp. 2493–2498. [Google Scholar]
- Han, J.-G.; Park, K.-W.; Ban, K.-J.; Kim, E.-K. Cultural Heritage Sites Visualization System Based on Outdoor Augmented Reality. AASRI Procedia 2013, 4, 64–71. [Google Scholar] [CrossRef]
- Malta, A.; Mendes, M.; Farinha, T. Augmented Reality Maintenance Assistant Using YOLOv5. Appl. Sci. 2021, 11, 4758. [Google Scholar] [CrossRef]
- Ajanki, A.; Billinghurst, M.; Gamper, H.; Järvenpää, T.; Kandemir, M.; Kaski, S.; Koskela, M.; Kurimo, M.; Laaksonen, J.; Puolamäki, K.; et al. An Augmented Reality Interface to Contextual Information. Virtual Real. 2011, 15, 161–173. [Google Scholar] [CrossRef]
- Sugiura, A.; Kitama, T.; Toyoura, M.; Mao, X. The Use of Augmented Reality Technology in Medical Specimen Museum Tours. Anat. Sci. Educ. 2019, 12, 561–571. [Google Scholar] [CrossRef]
- Vasilis, S.; Nikos, N.; Kosmas, A. An Augmented Reality Framework for Visualization of Internet of Things Data for Process Supervision in Factory Shop-Floor. Procedia CIRP 2022, 107, 1162–1167. [Google Scholar] [CrossRef]
- Gammeter, S.; Gassmann, A.; Bossard, L.; Quack, T.; Van Gool, L. Server-Side Object Recognition and Client-Side Object Tracking for Mobile Augmented Reality. In Proceedings of the 2010 IEEE Computer Society Conference on Computer Vision and Pattern Recognition—Workshops, San Francisco, CA, USA, 13–18 June 2010; pp. 1–8. [Google Scholar]
- Majid, N.A.A.; Mohammed, H.; Sulaiman, R. Students’ Perception of Mobile Augmented Reality Applications in Learning Computer Organization. Procedia-Soc. Behav. Sci. 2015, 176, 111–116. [Google Scholar] [CrossRef]
- Sousa, L.; Alves, R.; Rodrigues, J.M.F. Augmented Reality System to Assist Inexperienced Pool Players. Comp. Vis. Media 2016, 2, 183–193. [Google Scholar] [CrossRef]
- Dong, S.; Behzadan, A.H.; Chen, F.; Kamat, V.R. Collaborative Visualization of Engineering Processes Using Tabletop Augmented Reality. Adv. Eng. Softw. 2013, 55, 45–55. [Google Scholar] [CrossRef]
- Garbett, J.; Hartley, T.; Heesom, D. A Multi-User Collaborative BIM-AR System to Support Design and Construction. Autom. Constr. 2021, 122, 103487. [Google Scholar] [CrossRef]
- Li, X.; Yi, W.; Chi, H.-L.; Wang, X.; Chan, A.P.C. A Critical Review of Virtual and Augmented Reality (VR/AR) Applications in Construction Safety. Autom. Constr. 2018, 86, 150–162. [Google Scholar] [CrossRef]
- Kamat, V.R.; Behzadan, A.H. GPS and 3DOF Tracking for Georeferenced Registration of Construction Graphics in Outdoor Augmented Reality. In Proceedings of the Intelligent Computing in Engineering and Architecture, Ascona, Switzerland, 25–30 June 2006; Smith, I.F.C., Ed.; Springer: Berlin, Heidelberg, 2006; pp. 368–375. [Google Scholar]
- Zollmann, S.; Hoppe, C.; Kluckner, S.; Poglitsch, C.; Bischof, H.; Reitmayr, G. Augmented Reality for Construction Site Monitoring and Documentation. Proc. IEEE 2014, 102, 137–154. [Google Scholar] [CrossRef]
- De Pace, F.; Kaufmann, H. A Systematic Evaluation of an RTK-GPS Device for Wearable Augmented Reality. Virtual Real. 2023, 27, 3165–3179. [Google Scholar] [CrossRef]
- Job Site Productivity Tools: Digital Twin and Construction-Grade Augmented Reality. Available online: https://www.vgis.io/ (accessed on 23 June 2024).
- Chai, C.S.; Klufallah, M.; Kuppusamy, S.; Yusof, A.; Lim, C.S. BIM Integration in Augmented Reality Model. Int. J. Technol. 2019, 10, 1266. [Google Scholar] [CrossRef]
- Hübner, P.; Weinmann, M.; Wursthorn, S. Marker-Based Localization of the Microsoft Hololens in Building Models. Int. Arch. Photogramm. Remote Sens. Spat. Inf. Sci. 2018, XLII–1, 195–202. [Google Scholar] [CrossRef]
- Bochkovskiy, A.; Wang, C.-Y.; Liao, H.-Y.M. YOLOv4: Optimal Speed and Accuracy of Object Detection. arXiv 2020, arXiv:2004.10934. [Google Scholar]
- Du, Y.; Zhao, Z.; Song, Y.; Zhao, Y.; Su, F.; Gong, T.; Meng, H. StrongSORT: Make DeepSORT Great Again. IEEE Trans. Multimed. 2023, 25, 8725–8737. [Google Scholar] [CrossRef]













| GPS Device | Error (m) | |||
|---|---|---|---|---|
| Mean | Max | Min | Standard Deviation | |
| A | 4.78 | 9.91 | 1.41 | 1.01 |
| B | 2.99 | 11.70 | 0.00 | 2.58 |
| C | 3.42 | 8.98 | 0.83 | 1.92 |
| D | 6.73 | 13.41 | 1.97 | 1.02 |
| Error (Degree) | Mean | Max | Min | Standard Deviation |
|---|---|---|---|---|
| 2.768 | 6.697 | 0.728 | 1.055 |
| Experiment No. | Scene No. | Number of Frames | Number of Workers | GPS Type | Crossing Events |
|---|---|---|---|---|---|
| 1 | 1 | 3173 | 2 | A | 5 |
| 2 | 2 | 4752 | 2 | B | 8 |
| 3 | 4752 | 2 | C | 8 | |
| 4 | 3 | 11,149 | 3 | A | 7 |
| 5 | 4 | 3323 | 3 | D | 13 |
| Scene No. | Number of Frames | Number of Objects | Crossing Events | Number of Object Identities | Precision | Recall | MOTA |
|---|---|---|---|---|---|---|---|
| 1 | 3173 | 2 | 5 | 2 | 100.00% | 99.79% | 99.79% |
| 2 | 4752 | 2 | 8 | 5 | 100.00% | 99.20% | 99.20% |
| 3 | 11,149 | 3 | 7 | 3 | 100.00% | 98.72% | 98.72% |
| 4 | 3323 | 3 | 13 | 6 | 100.00% | 99.69% | 99.69% |
| Exp No. | ∑Ti | SC ≥ 80% | SC ≥ 70% | ||||||
|---|---|---|---|---|---|---|---|---|---|
| ∑ai | ∑Mi | Precision | Recall | ∑ai | ∑Mi | Precision | Recall | ||
| 1 | 5847 | 5787 | 5787 | 100.00 | 98.97 | 5787 | 5787 | 100.00 | 98.97 |
| 2 | 7206 | 6644 | 6644 | 100.00 | 92.20 | 6226 | 6917 | 90.01 | 86.40 |
| 3 | 7206 | 6261 | 6580 | 95.15 | 86.89 | 6063 | 6580 | 92.14 | 84.14 |
| 4 | 25,164 | 21,219 | 21,219 | 100.00 | 84.32 | 20,738 | 21,219 | 97.73 | 82.41 |
| 5 | 9247 | 9125 | 9125 | 100.00 | 98.68 | 8462 | 9125 | 92.73 | 91.51 |
Disclaimer/Publisher’s Note: The statements, opinions and data contained in all publications are solely those of the individual author(s) and contributor(s) and not of MDPI and/or the editor(s). MDPI and/or the editor(s) disclaim responsibility for any injury to people or property resulting from any ideas, methods, instructions or products referred to in the content. |
© 2024 by the authors. Licensee MDPI, Basel, Switzerland. This article is an open access article distributed under the terms and conditions of the Creative Commons Attribution (CC BY) license (https://creativecommons.org/licenses/by/4.0/).
Share and Cite
Nguyen, L.; Htet, H.T.; Lee, Y.-J.; Park, M.-W. Augmented Reality Framework for Retrieving Information of Moving Objects on Construction Sites. Buildings 2024, 14, 2089. https://doi.org/10.3390/buildings14072089
Nguyen L, Htet HT, Lee Y-J, Park M-W. Augmented Reality Framework for Retrieving Information of Moving Objects on Construction Sites. Buildings. 2024; 14(7):2089. https://doi.org/10.3390/buildings14072089
Chicago/Turabian StyleNguyen, Linh, Htoo Thiri Htet, Yong-Ju Lee, and Man-Woo Park. 2024. "Augmented Reality Framework for Retrieving Information of Moving Objects on Construction Sites" Buildings 14, no. 7: 2089. https://doi.org/10.3390/buildings14072089
APA StyleNguyen, L., Htet, H. T., Lee, Y.-J., & Park, M.-W. (2024). Augmented Reality Framework for Retrieving Information of Moving Objects on Construction Sites. Buildings, 14(7), 2089. https://doi.org/10.3390/buildings14072089

