Integration of Augmented Reality and Building Information Modeling for Enhanced Construction Inspection—A Case Study
Abstract
1. Introduction
1.1. Research Problem
1.2. Research Objectives
- Examine the potential of AR and BIM integration for building inspection and monitoring in under-construction projects, and its impact on enhancing building data life-cycle management.
- Assess the challenges and limitations of implementing AR-based BIM technology in construction sites, as well as the potential improvements and benefits of utilizing mobile devices for AR-BIM integration.
- Propose experimental research for the development of AR app prototypes to improve accuracy and evaluate their effectiveness in comparison to traditional monitoring methods in construction project management.
2. AR-Based BIM Application in Construction Site
3. Research Methodology
3.1. AR Commercial App Applicability Consideration, Assessment, and Evaluation
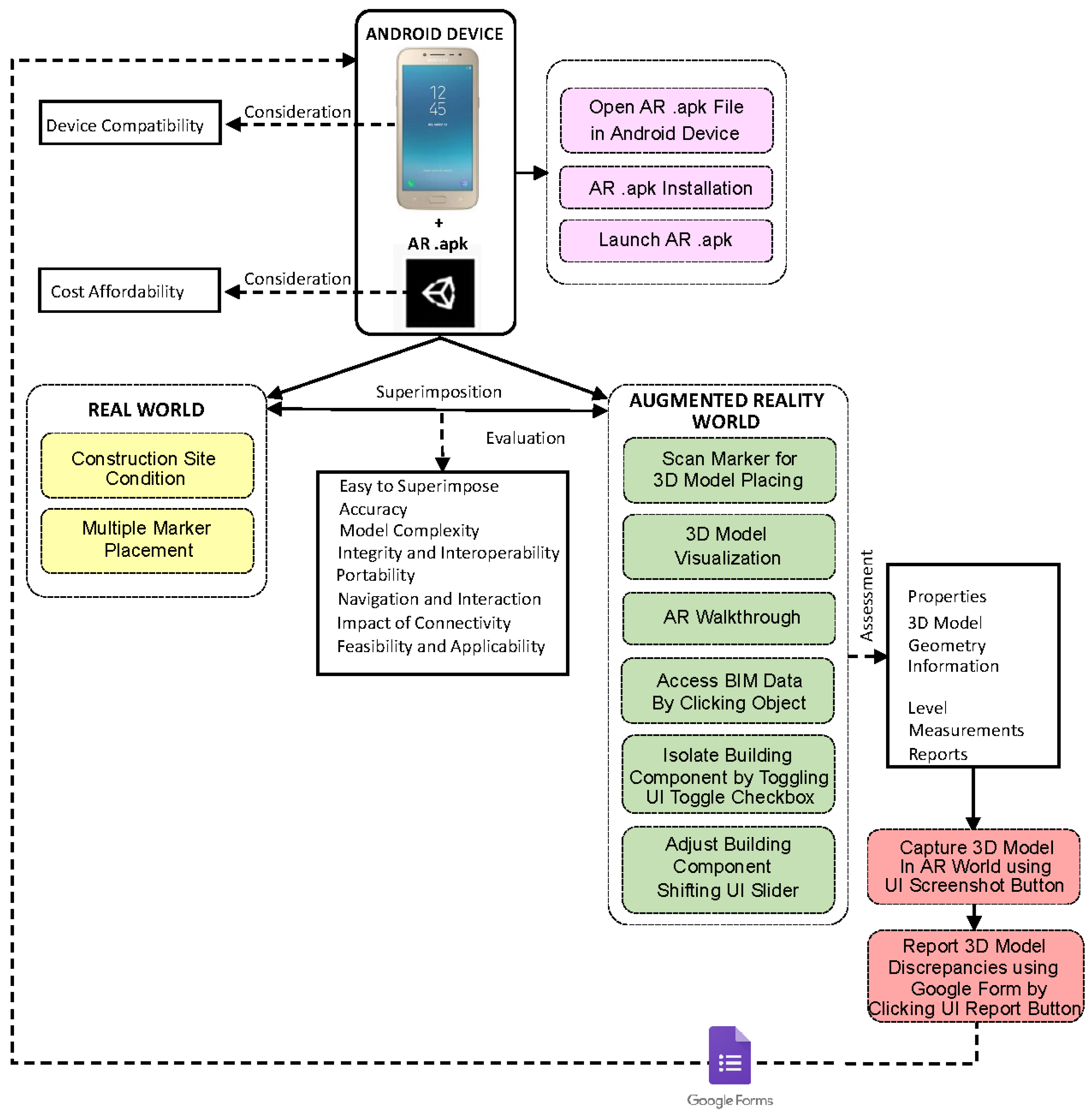
3.2. AR Multiple Marker Mobile Application Prototype Development
3.2.1. Research Tools
Hardware
Software
3.2.2. Design Considerations for the AR App Prototype Development
- A 3D BIM model was divided into 3 sections to make it lightweight in order to reduce the model complexity to be easier to carry by the mobile device and to be easier to load by the AR app. Considering that the internet connection is also included as a barrier, with a lightweight design, it is expected to be accessed easily, as shown in Figure 3.
- The use of multiple markers that are placed in each section of the building as the image recognition for placing the virtual model in the actual world is expected to get better accuracy and precise object placement is possible to obtain. Moreover, the virtual object will hopefully stay in place since the building section is smaller than the whole building that enables each marker to reach it, as shown in Figure 4.
- BIM information and its data properties should be able to be embedded and shown during AR app implementation. Interactions that allow the users to navigate and interact with the virtual objects and components in the AR app prototype are also taken into consideration. Then, the AR app capability that is expected to enable sharing the information immediately during the phase for the ease of communication enhancement should be fulfilled. Here, involving a cloud for uploading and storing the information and data, such as inspection reports, also needs to be considered. But, to make a great AR app design, one thing that needs to be kept in mind is the scripting ability that, in this case, is beyond the researcher’s skill.
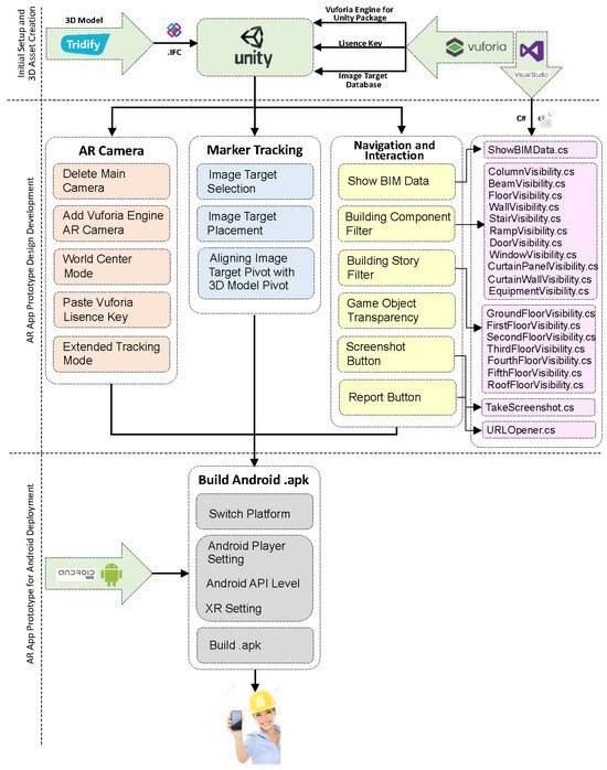
3.2.3. AR App Prototype Development Workflow
3.3. Testing and Final Assessment of the AR App Prototype
4. Case Study
4.1. Examining and Evaluating the Integration of AR-BIM Using Commercial AR Apps in Construction Sites
4.2. Findings and Challenges
4.3. Discussion
- Virtual and Actual Object Superimposition
- Virtual Object Placement Accuracy
- Three-Dimensional BIM Complexity and Device Compatibility
- Integrity, Interoperability, and Portability
- Navigation and Interaction
- Impact of Connectivity
- Feasibility and Applicability
- User Safety
5. Conclusions
- The further evaluation of the AR app prototype: The AR application prototype developed in this study requires further evaluation to fully understand its potential and limitations. Future work could involve the extensive testing of the application in various construction scenarios to assess its performance and identify areas for improvement.
- Improving model complexity handling: The study has identified model complexity as a potential challenge in AR-BIM integration. Future research could focus on developing strategies or techniques to handle the complex model effectively in AR applications.
- Exploring other digital tools: The study has leveraged AR and BIM technologies, but there are other digital tools and technologies that could be explored in future research. This could include machine learning algorithms for data analysis, cloud computing for data storage and sharing, or other emerging technologies.
- Expanding the scope of the study: The current study focuses on under-construction projects. Future research could expand the scope to include other stages of the construction lifecycle, such as planning, design, or post-construction maintenance.
Author Contributions
Funding
Data Availability Statement
Conflicts of Interest
References
- Ratajczak, J.; Riedl, M.; Matt, D.T. BIM-based and AR Application Combined with Location-Based Management System for the Improvement of the Construction Performance. Buildings 2019, 9, 118. [Google Scholar] [CrossRef]
- Chai, J.; Liu, J.C.; Sun, X. A multi-objective optimization model for material selection in sustainable product design. J. Clean. Prod. 2019, 226, 497–510. [Google Scholar]
- Wang, X.; Truijens, M.; Hou, L.; Wang, Y.; Zhou, Y. Integrating augmented reality with BIM: Research, development and future directions. Int. J. Adv. Robot. Syst. 2013, 10, 1–10. [Google Scholar]
- Wang, X.; Love, P.E.D.; Davis, P.R. BIM + AR: A Framework of Bringing BIM to Construction Site. In Proceedings of the Construction Research Congress 2012: Construction Challenges in a Flat World, West Lafayette, IN, USA, 21–23 May 2012. [Google Scholar]
- Zaher, M.; Greenwood, D.; Marzouk, M.; Alshawi, M. Augmented reality for maintenance and repair (ARMAR): A review. Adv. Eng. Inform. 2018, 38, 127–137. [Google Scholar]
- Al-Adhami, M.; Emmitt, S.; Ruikar, K. Enhancing building handover through digital built environment: An action research project. Eng. Constr. Archit. Manag. 2019, 26, 1075–1090. [Google Scholar]
- Chung, D.H.; Lee, S.; Kim, Y.S. A study on the development of an information management framework for enhancing the information management capability of construction projects. J. Asian Archit. Build. Eng. 2018, 17, 23–30. [Google Scholar]
- Tayibe, S.G.; Burcu, K. VR and AR in construction management research: Bibliometric and descriptive analyses. Smart Sustain. Built Environ. 2022, 12, 635–659. [Google Scholar]
- Kim, C.; Son, H.; Kim, C. Fully automated registration of 3D indoor point clouds with reflectorless total station measurements. Autom. Constr. 2013, 35, 272–282. [Google Scholar]
- Keshav, E.; Singh, H. An overview of construction management by using building information modelling software with integration of augmented reality. Int. J. Res. Appl. Sci. Eng. Technol. 2022, 10, 1112. [Google Scholar]
- Machado, R.L.; Vilela, C. Conceptual framework for integrating BIM and augmented reality in construction management. J. Civ. Eng. Manag. 2020, 26, 83–94. [Google Scholar] [CrossRef]
- Mirshokraei, P.; Sabet, A.; Mahdjoubi, L.; Moobela, C. A critical review of positioning technologies for localization in indoor construction environments. Autom. Constr. 2019, 104, 295–309. [Google Scholar]
- Ratajczak, J.; Kepa, K.; Marszałkowski, D. The application of augmented reality for visualization of BIM models in mobile devices. MATEC Web Conf. 2019, 252, 06005. [Google Scholar]
- Lamsala, B.; Kunichikaa, K. Development of an AR system for the advancement of the tasks in the construction sites. In Proceedings of the Creative Construction Conference, Budapest, Hungary, 29 June–2 July 2019, 114, 830–835. [Google Scholar]
- Sidani, A.; Dinis, F.; Sanhudo, L.; Duarte, J.; Calvetti, D.; Martins, J.P.; Soeiro, A. Impact of BIM-based augmented reality interfaces on construction projects: Protocol for a systematic review. Int. J. Occup. Environ. Saf. 2019, 3, 38–45. [Google Scholar] [CrossRef]
- Tabrizi, A.; Sanguinetti, P. Literature Review of Augmented Reality Application in the Architecture, Engineering, and Construction Industry with Relation to Building Information. In Advanced Methodologies and Technologies in Engineering and Environmental Science; M. Khosrow-Pour, D.B.A., Ed.; IGI Global: Hershey, PA, USA, 2019; pp. 61–73. [Google Scholar] [CrossRef]
- Ghanem, S. Implementing virtual reality—Building information modeling in the construction management curriculum. J. Inf. Technol. Constr. 2022, 27, 48–69. [Google Scholar] [CrossRef]
- Salem, O.; Johnsamuel, I.; He, S. Bim and VR/Ar technologies: From project development to lifecycle asset management. In Proceedings of the International Structural Engineering and Construction, Limassol, Cyprus, 3–8 August 2020; Volume 7. [Google Scholar]
- Elshafey, A.; Saar, C.C.; Aminudin, E.B.; Gheisari, M.; Usmani, A. Technology Acceptance Model for Augmented Reality and Building Information Modeling Integration in the Construction Industry. Electron. J. Inf. Technol. Constr. 2020, 25, 161–172. [Google Scholar] [CrossRef]
- Saar, C.; Haghsheno, S.; Gentes, S. A lean-based tool for digital transformation of construction processes. Procedia CIRP 2019, 81, 1185–1190. [Google Scholar]
















Disclaimer/Publisher’s Note: The statements, opinions and data contained in all publications are solely those of the individual author(s) and contributor(s) and not of MDPI and/or the editor(s). MDPI and/or the editor(s) disclaim responsibility for any injury to people or property resulting from any ideas, methods, instructions or products referred to in the content. |
© 2024 by the authors. Licensee MDPI, Basel, Switzerland. This article is an open access article distributed under the terms and conditions of the Creative Commons Attribution (CC BY) license (https://creativecommons.org/licenses/by/4.0/).
Share and Cite
Pan, N.-H.; Isnaeni, N.N. Integration of Augmented Reality and Building Information Modeling for Enhanced Construction Inspection—A Case Study. Buildings 2024, 14, 612. https://doi.org/10.3390/buildings14030612
Pan N-H, Isnaeni NN. Integration of Augmented Reality and Building Information Modeling for Enhanced Construction Inspection—A Case Study. Buildings. 2024; 14(3):612. https://doi.org/10.3390/buildings14030612
Chicago/Turabian StylePan, Nai-Hsin, and Nurani Nanda Isnaeni. 2024. "Integration of Augmented Reality and Building Information Modeling for Enhanced Construction Inspection—A Case Study" Buildings 14, no. 3: 612. https://doi.org/10.3390/buildings14030612
APA StylePan, N.-H., & Isnaeni, N. N. (2024). Integration of Augmented Reality and Building Information Modeling for Enhanced Construction Inspection—A Case Study. Buildings, 14(3), 612. https://doi.org/10.3390/buildings14030612

