Health, Insurance, and Social Capital’s Impact on Housing Debt and Assets Using a Partial Least Squares Structural Equation Modeling Technique
Abstract
1. Introduction
2. Literature Review
2.1. China’s Housing Market
2.2. Housing Market and Family Composition
2.3. Total Assets
2.4. Health Problems, Insurance, and Potential Risks
2.5. Social Capital
2.6. Family Composition
3. Materials and Methods
3.1. Data Collection and Processing
3.2. Partial Least Square Structure Equation Modelling
4. Results
4.1. Descriptive Statistics
4.2. Model Results
5. Discussion
6. Conclusions
Author Contributions
Funding
Data Availability Statement
Conflicts of Interest
References
- Fung, H.-G.; Jeng, J.-L.; Liu, Q. “Wilson” Development of China’s Real Estate Market. Chin. Econ. 2010, 43, 71–92. [Google Scholar] [CrossRef]
- Chen, J.; Han, X. The Evolution of the Housing Market and Its Socioeconomic Impacts in the Post-Reform People’s Republic of China: A Survey of the Literature. In China’s Economy; John Wiley & Sons, Ltd.: Hoboken, NJ, USA, 2015; pp. 63–82. ISBN 978-1-118-98243-3. [Google Scholar]
- Cao, Y.; Chen, J.; Zhang, Q. Housing Investment in Urban China. J. Comp. Econ. 2018, 46, 212–247. [Google Scholar] [CrossRef]
- Li, K.; Qin, Y.; Wu, J. Recent Housing Affordability in Urban China: A Comprehensive Overview. China Econ. Rev. 2020, 59, 101362. [Google Scholar] [CrossRef]
- Li, L.; Wu, X. Housing Price and Entrepreneurship in China. J. Comp. Econ. 2014, 42, 436–449. [Google Scholar] [CrossRef]
- Wen, H.; Xiao, Y.; Zhang, L. School District, Education Quality, and Housing Price: Evidence from a Natural Experiment in Hangzhou, China. Cities 2017, 66, 72–80. [Google Scholar] [CrossRef]
- Xu, G.; Wei, Y.; Dai, L.; Zhao, Y. An Analysis on the Influential Factors in the Changes of Chinese Housing Price. Econ. Theory Bus. Manag. 2010, 8, 5. [Google Scholar]
- Xie, Y.; Jin, Y. Household Wealth in China. Chin. Sociol. Rev. 2015, 47, 203–229. [Google Scholar] [CrossRef]
- Yi, C.; Huang, Y. Housing Consumption and Housing Inequality in Chinese Cities During the First Decade of the Twenty-First Century. Hous. Stud. 2014, 29, 291–311. [Google Scholar] [CrossRef]
- Chen, J.; Zhu, A. The Relationship between Housing Investment and Economic Growth in China: A Panel Analysis Using Quarterly Provincial Data; Working Paper; Department of Economics, Uppsala University: Uppsala, Sweden, 2008. [Google Scholar]
- Wang, S.; Zeng, Y.; Yao, J.; Zhang, H. Economic Policy Uncertainty, Monetary Policy, and Housing Price in China. J. Appl. Econ. 2020, 23, 235–252. [Google Scholar] [CrossRef]
- Deng, L.; Chen, J. Market Development, State Intervention, and the Dynamics of New Housing Investment in China. J. Urban Aff. 2018, 41, 223–247. [Google Scholar] [CrossRef]
- Cao, J.A.; Keivani, R. The Limits and Potentials of the Housing Market Enabling Paradigm: An Evaluation of China’s Housing Policies from 1998 to 2011. Hous. Stud. 2014, 29, 44–68. [Google Scholar] [CrossRef]
- Cui, C.; Huang, Y.; Wang, F. A Relay Race: Intergenerational Transmission of Housing Inequality in Urban China. Hous. Stud. 2020, 35, 1088–1109. [Google Scholar] [CrossRef]
- Wu, Y.; Li, Y. Impact of Government Intervention in the Housing Market: Evidence from the Housing Purchase Restriction Policy in China. Appl. Econ. 2018, 50, 691–705. [Google Scholar] [CrossRef]
- Barot, B.; Yang, Z. House Prices and Housing Investment in Sweden and the UK: Econometric Analysis for the Period 1970–1998. Rev. Urban Reg. Dev. Stud. 2002, 14, 189–216. [Google Scholar] [CrossRef]
- Monnet, E.; Wolf, C. Demographic Cycles, Migration and Housing Investment. J. Hous. Econ. 2017, 38, 38–49. [Google Scholar] [CrossRef]
- Brown, M.; Stein, S.; Zafar, B. The Impact of Housing Markets on Consumer Debt: Credit Report Evidence from 1999 to 2012. J. Money Credit Bank. 2015, 47, 175–213. [Google Scholar] [CrossRef]
- Gu, Y.; Arends-Kuenning, M. Investment in Children’s Higher Education and Household Asset Allocation in China. J. Appl. Econ. 2022, 25, 1081–1126. [Google Scholar] [CrossRef]
- Lan, F.; Wu, Q.; Zhou, T.; Da, H. Spatial Effects of Public Service Facilities Accessibility on Housing Prices: A Case Study of Xi’an, China. Sustainability 2018, 10, 4503. [Google Scholar] [CrossRef]
- Li, S. Mortgage Loan as a Means of Home Finance in Urban China: A Comparative Study of Guangzhou and Shanghai. Hous. Stud. 2010, 25, 857–876. [Google Scholar] [CrossRef]
- Mian, A.; Sufi, A. House Prices, Home Equity-Based Borrowing, and the US Household Leverage Crisis. Am. Econ. Rev. 2011, 101, 2132–2156. [Google Scholar] [CrossRef]
- Kan, D.; Lyu, L.; Huang, W.; Yao, W. The Impact of Urban Education on the Income Gap of Urban Residents: Evidence from Central China. Sustainability 2022, 14, 4493. [Google Scholar] [CrossRef]
- Dunn, J.R. Housing and Health Inequalities: Review and Prospects for Research. Hous. Stud. 2000, 15, 341–366. [Google Scholar] [CrossRef]
- Yuan, K.; Zhang, X. The Impact of Health Risk on Household Risky Financial Asset Allocation Is Analyzed Based on CGSS2017 Data. Cent. Asian J. Innov. Tour. Manag. Financ. 2021, 2, 1–12. [Google Scholar]
- Edwards, R.D. Health Risk and Portfolio Choice. J. Bus. Econ. Stat. 2008, 26, 472–485. [Google Scholar] [CrossRef]
- Lyons, A.C.; Yilmazer, T. Health and Financial Strain: Evidence from the Survey of Consumer Finances. South. Econ. J. 2005, 71, 873–890. [Google Scholar]
- Li, J.; Jiao, C.; Nicholas, S.; Wang, J.; Chen, G.; Chang, J. Impact of Medical Debt on the Financial Welfare of Middle- and Low-Income Families across China. Int. J. Environ. Res. Public Health 2020, 17, 4597. [Google Scholar] [CrossRef]
- Gandelman, N.; Hernández-Murillo, R. What Do Happiness and Health Satisfaction Data Tell Us about Relative Risk Aver-sion? J. Econ. Psychol. 2013, 39, 301–312. [Google Scholar] [CrossRef][Green Version]
- Liu, S.; Zhu, M.; Ling, W. Research on the Impact of Population Aging and Endowment Insurance on Household Financial Asset Allocation- Evidence on CFPS Data. Financ. Res. Lett. 2023, 54, 103719. [Google Scholar] [CrossRef]
- Dong, K. Medical Insurance System Evolution in China. China Econ. Rev. 2009, 20, 591–597. [Google Scholar] [CrossRef]
- Yao, Q.; Li, R.Y.M.; Song, L. Carbon Neutrality vs. Neutralité Carbone: A Comparative Study on French and English Users’ Perceptions and Social Capital on Twitter. Front. Environ. Sci. 2022, 10, 969039. [Google Scholar] [CrossRef]
- Ma, X.; Iwasaki, I. Does Communist Party Membership Bring a Wage Premium in China? A Meta-Analysis. J. Chin. Econ. Bus. Stud. 2021, 19, 55–94. [Google Scholar] [CrossRef]
- Appleton, S.; Knight, J.; Song, L.; Xia, Q. The Economics of Communist Party Membership: The Curious Case of Rising Numbers and Wage Premium during China’s Transition. J. Dev. Stud. 2009, 45, 256–275. [Google Scholar] [CrossRef]
- Verhoeven, W.-J.; Flap, H.; Dessens, J.; Jansen, W. Income Advantages of Communist Party Members before and During the Transformation Process. Eur. Soc. 2008, 10, 379–402. [Google Scholar] [CrossRef]
- Markussen, T.; Ngo, Q.-T. Economic and Non-Economic Returns to Communist Party Membership in Vietnam. World Dev. 2019, 122, 370–384. [Google Scholar] [CrossRef]
- Wang, D.; Liu, D.; Lai, C. Expansion of Higher Education and the Employment Crisis: Policy Innovations in China. Horizon 2012, 20, 336–344. [Google Scholar] [CrossRef]
- Su, B.; Heshmati, A. Analysis of the Determinants of Income and Income Gap between Urban and Rural China. China Econ. Policy Rev. 2013, 2, 1350002. [Google Scholar] [CrossRef]
- Hamilton, W.; Duerr, D.E.; Hemphill, C.; Colello, K. Techno-Capital, Cultural Capital, and the Cultivation of Academic Social Capital: The Case of Adult Online College Students. Internet High. Educ. 2023, 56, 100891. [Google Scholar] [CrossRef]
- Yang, D.; Zheng, G.; Wang, H.; Li, M. Education, Income, and Happiness: Evidence From China. Front. Public Health 2022, 10, 855327. [Google Scholar] [CrossRef]
- De Vries, R. Earning by Degrees; Sutton Trust Report; The Sutton Trust: London, UK, 2014. [Google Scholar]
- Ashworth, J.; Ransom, T. Has the College Wage Premium Continued to Rise? Evidence from Multiple, U.S. Surveys. Econ. Educ. Rev. 2019, 69, 149–154. [Google Scholar] [CrossRef]
- Zhang, S. Wage Shocks, Household Labor Supply, and Income Instability. J. Popul. Econ. 2014, 27, 767–796. [Google Scholar] [CrossRef]
- Artazcoz, L.; Borrell, C.; Benach, J.; Cortès, I.; Rohlfs, I. Women, Family Demands and Health: The Importance of Employment Status and Socio-Economic Position. Soc. Sci. Med. 2004, 59, 263–274. [Google Scholar] [CrossRef] [PubMed]
- Ong, R.; Wood, G.A.; Cigdem, M. Housing Wealth, Mortgages and Australians’ Labour Force Participation in Later Life. Urban Stud. 2022, 59, 810–833. [Google Scholar] [CrossRef]
- Ozili, P.K. The Acceptable R-Square in Empirical Modelling for Social Science Research. In Social Research Methodology and Publishing Results: A Guide to Non-Native English Speakers; IGI Global: Hershey, PA, USA, 2023; pp. 134–143. ISBN 978-1-66846-859-3. [Google Scholar]
- Ullman, J.B.; Bentler, P.M. Structural Equation Modeling. In Handbook of Psychology, 2nd ed.; John Wiley & Sons, Ltd.: Hoboken, NJ, USA, 2012; ISBN 978-1-118-13388-0. [Google Scholar]
- Bagozzi, R.P.; Yi, Y. On the Evaluation of Structural Equation Models. J. Acad. Mark. Sci. 1988, 16, 74–94. [Google Scholar] [CrossRef]
- Hair, J.F.; Ringle, C.M.; Sarstedt, M. PLS-SEM: Indeed a Silver Bullet. J. Mark. Theory Pract. 2011, 19, 139–152. [Google Scholar] [CrossRef]
- Kock, N. Non-Normality Propagation among Latent Variables and Indicators in PLS-SEM Simulations. J. Mod. Appl. Stat. Methods 2016, 15, 299–315. [Google Scholar] [CrossRef]
- Hair, J.F., Jr.; Hult, G.T.M.; Ringle, C.M.; Sarstedt, M.; Danks, N.P.; Ray, S. Partial Least Squares Structural Equation Modeling (PLS-SEM) Using R: A Workbook; Springer Nature: Berlin/Heidelberg, Germany, 2021; ISBN 978-3-030-80519-7. [Google Scholar]
- Fornell, C.; Larcker, D.F. Evaluating Structural Equation Models with Unobservable Variables and Measurement Error. J. Mark. Res. 1981, 18, 39–50. [Google Scholar] [CrossRef]
- Leguina, A. A Primer on Partial Least Squares Structural Equation Modeling (PLS-SEM). Int. J. Res. Method Educ. 2015, 38, 220–221. [Google Scholar] [CrossRef]
- Rosen, H.S.; Wu, S. Portfolio Choice and Health Status. J. Financ. Econ. 2004, 72, 457–484. [Google Scholar] [CrossRef]
- Wang, X.; Zheng, A.; He, X.; Jiang, H. Integration of Rural and Urban Healthcare Insurance Schemes in China: An Empirical Research. BMC Health Serv. Res. 2014, 14, 142. [Google Scholar] [CrossRef]
- Li, J.; Mi, X.; Zhang, C.; Qin, Y. Social Pension Insurance and Household Risky Asset Investment: Evidence from China. Q. Rev. Econ. Financ. 2024, 95, 219–233. [Google Scholar] [CrossRef]
- Lachowska, M.; Myck, M. The Effect of Public Pension Wealth on Saving and Expenditure. Am. Econ. J. Econ. Policy 2018, 10, 284–308. [Google Scholar] [CrossRef]
- Andersen, H.Y.; Hansen, N.L.; Kuchler, A. Mandatory Pension Savings and Long-Run Debt Accumulation: Evidence from Dan-ish Low-Wage Earners. J. Pension Econ. Financ. 2023, 22, 371–399. [Google Scholar] [CrossRef]
- Dickson, B.J.; Rublee, M.R. Membership Has Its Privileges: The Socioeconomic Characteristics of Communist Party Members in Urban China. Comp. Political Stud. 2000, 33, 87–112. [Google Scholar] [CrossRef]
- Markussen, T. Social and Political Capital in Rural Viet Nam; WIDER Working Paper: World Institute for Development Economics Research (UNU-WIDER); United Nations University: Shibuya, Japan, 2015. [Google Scholar]
- Quartiles and Selected Deciles of Usual Weekly Earnings by Educational Attainment. Available online: https://www.bls.gov/charts/usual-weekly-earnings/usual-weekly-earnings-by-quartiles-and-selected-deciles-by-education.htm (accessed on 25 September 2024).
- Shen, Z.; Fan, W.; Hu, J. Income Inequality, Consumption, and the Debt Ratio of Chinese Households. PLoS ONE 2022, 17, e0265851. [Google Scholar] [CrossRef]
- Li, N.; Li, R.Y.M.; Nuttapong, J. Factors Affect the Housing Prices in China: A Systematic Review of Papers Indexed in Chinese Science Citation Database. Prop. Manag. 2022, 40, 780–796. [Google Scholar] [CrossRef]
- Li, N.; Li, R.Y.M. A Bibliometric Analysis of Six Decades of Academic Research on Housing Prices. Int. J. Hous. Mark. Anal. 2024, 17, 307–328. [Google Scholar] [CrossRef]
- Thai, M.T.; Wu, W.; Xiong, H. Big Data in Complex and Social Networks; CRC Press: Boca Raton, FL, USA, 2016. [Google Scholar]




| Variables | Original Questions | Detailed Process & Resources |
|---|---|---|
| Total income | Total income | Total income comprises five sub-items: wage income, agricultural income, industrial and commercial income, property income, and transfer income, which are directly provided by survey results for each family. |
| Minor proportion | When were family members born? | Calculate the percentage of family members who were born in 2001 or later. |
| No-endowment proportion | Which of the following social pension insurance do members currently participate in? | Calculate the percentage of family members not participating in social pension insurance. |
| No-medical proportion | Which social and medical insurance does the member currently have? | Calculate the percentage of family members who do not have medical insurance. |
| Higher education proportion | Family members’ education level? | Calculate the percentage of family members with bachelor’s degrees or higher. |
| Unhealthy proportion | Compared to your peers, how is your rating on your physical condition? The answer scale is from 1 to 5: 1 indicates very good, 2 is good, 3 is medium, 4 is not good, and 5 is very bad. | Calculate the percentage of family members who give a rating of 4 or 5. |
| CCP proportion | Is the family member a member or probationary member of the Communist Party of China? | Calculate the percentage of family members who is the member (and probationary member) of Communist Party. |
| House loan | How much bank loan did you get? | Directly obtained from the survey |
| Total asset | Total asset | Total asset is the sum of financial assets and non-financial assets, which survey participant directly provides for each family. |
| Current value | How much is the house currently worth? | Directly obtained from the survey |
| Current loan | How many loans are still owed so far? | Directly obtained from the survey |
| Items | Mean | Min | Max | Standard Deviation |
|---|---|---|---|---|
| CCP proportion | 0.156 | 0 | 1 | 0.265 |
| Minor proportion | 0.142 | 0 | 0.667 | 0.183 |
| Higher education-proportion | 0.198 | 0 | 1 | 0.315 |
| Unhealthy proportion | 0.082 | 0 | 1 | 0.216 |
| Working proportion | 0.519 | 0 | 1 | 0.352 |
| No endowment-proportion | 0.199 | 0 | 1 | 0.306 |
| No medical proportion | 0.111 | 0 | 1 | 0.25 |
| Current value | 1,052,014 | 1 | 8,000,000 | 1,434,870.359 |
| House loan | 159,134.3 | 0 | 4,600,000 | 415,828.860 |
| Total income | 162,998.7 | −299,930 | 3,196,000 | 279,566.661 |
| Total asset | 1,985,070 | 5245 | 100,840,416 | 4,379,585.744 |
| Current loan | 469,612.699 | 4,500.000 | 4,100,000.000 | 562,653.411 |
| (a) | ||||
| Composite Reliability | Average Variance Extracted (AVE) | |||
| Family assets | 0.800 | 0.575 | ||
| Housing debt | 0.933 | 0.874 | ||
| Potential risk | 0.604 | 0.370 | ||
| Social capital | 0.550 | 0.307 | ||
| (b) | ||||
| Family Assets | Housing Debt | Potential Risk | Social Capital | |
| CCP proportion | 0.147 | 0.061 | −0.122 | 0.484 |
| Minor proportion | 0.097 | 0.037 | −0.109 | 0.060 |
| Current loan | 0.429 | 0.930 | −0.104 | 0.195 |
| Current value | 0.864 | 0.450 | −0.195 | 0.331 |
| Higher-education proportion | 0.302 | 0.239 | −0.163 | 0.923 |
| House loan | 0.441 | 0.940 | −0.106 | 0.279 |
| No-endowment proportion | −0.195 | −0.091 | 0.851 | −0.137 |
| No-medical proportion | −0.021 | −0.009 | 0.307 | −0.077 |
| Total asset | 0.660 | 0.221 | −0.133 | 0.170 |
| Total income | 0.737 | 0.339 | −0.171 | 0.193 |
| Unhealthy proportion | −0.12 | −0.071 | 0.539 | −0.155 |
| Working proportion | 0.056 | 0.140 | −0.033 | 0.371 |
| (c) | ||||
| VIF | ||||
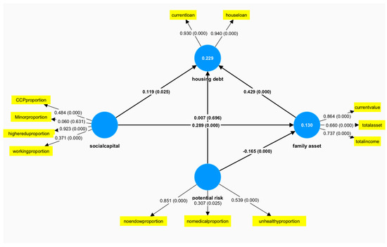
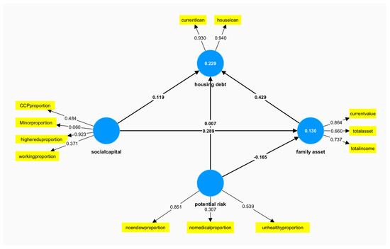
| Family assets → Housing debt | 1.149 | |||
| Potential risk → Family assets | 1.041 | |||
| Potential risk → Housing debt | 1.073 | |||
| Social capital → Family assets | 1.041 | |||
| Social capital → Housing debt | 1.137 | |||
| (d) | ||||
| Loadings | T statistics | p values | ||
| CCP proportion ← Social capital | 0.484 | 5.109 | 0.000 | |
| Minor proportion ← Social capital | 0.060 | 0.480 | 0.631 | |
| Current loan ← Housing debt | 0.930 | 41.347 | 0.000 | |
| Current value ← Family asset | 0.864 | 38.906 | 0.000 | |
| Higher education proportion ← Social capital | 0.923 | 39.132 | 0.000 | |
| House loan ← Housing debt | 0.940 | 59.165 | 0.000 | |
| No-endowment proportion ← Potential risk | 0.851 | 18.498 | 0.000 | |
| No-medical proportion ← Potential risk | 0.307 | 2.240 | 0.025 | |
| Total asset ← Family assets | 0.660 | 4.169 | 0.000 | |
| Total income ← Family assets | 0.737 | 16.073 | 0.000 | |
| Unhealthy proportion ← Potential risk | 0.539 | 6.805 | 0.000 | |
| Working proportion ← Social capital | 0.371 | 4.143 | 0.000 | |
| Coefficients | T statistics | p values | ||
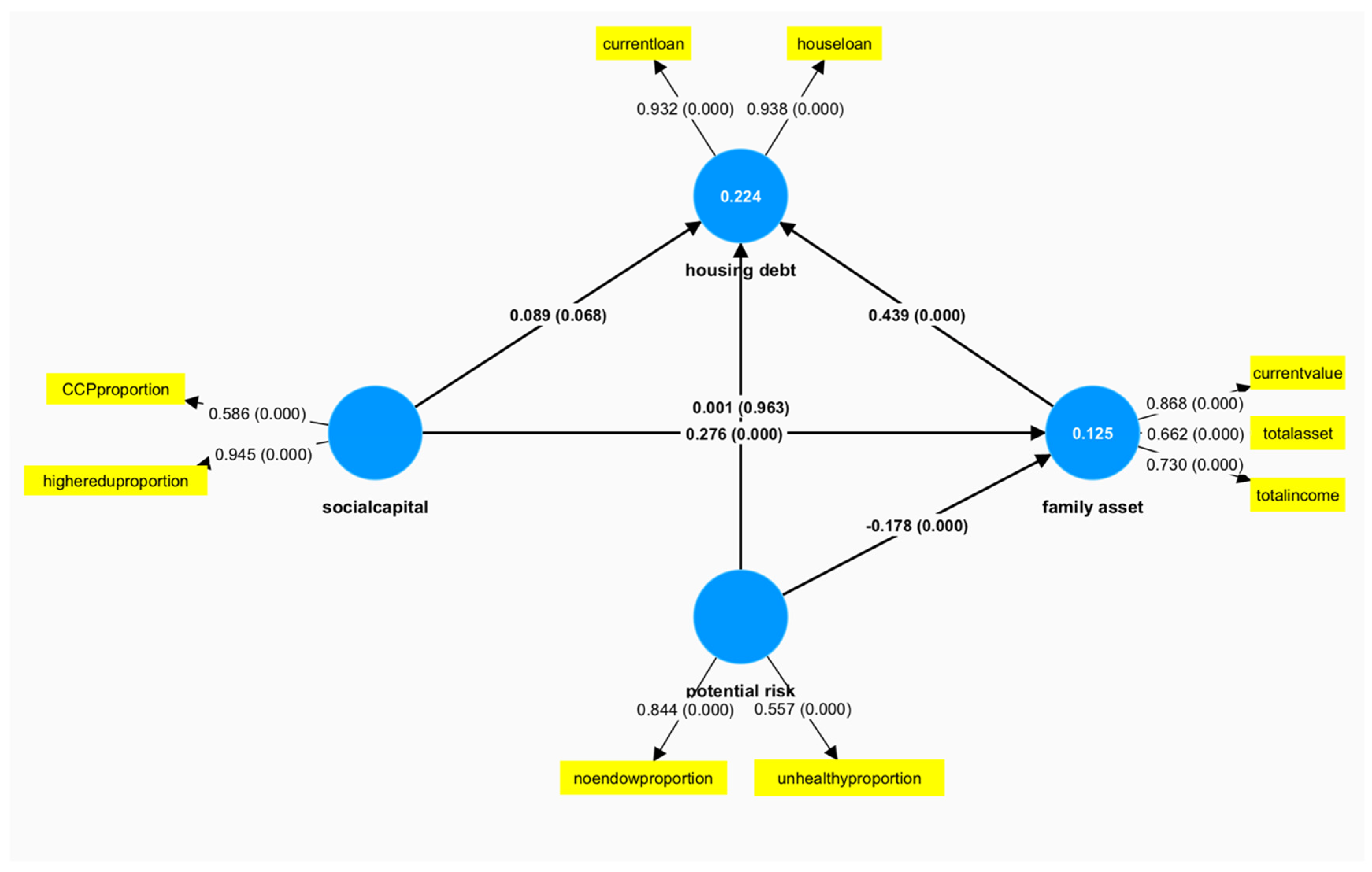
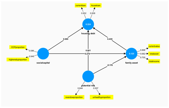
| Family assets → Housing debt | 0.429 | 6.460 | 0.000 | |
| Potential risk → Family assets | −0.165 | 8.010 | 0.000 | |
| Potential risk → Housing debt | 0.007 | 0.391 | 0.696 | |
| Social capital → Family assets | 0.289 | 7.996 | 0.000 | |
| Social capital → Housing debt | 0.119 | 2.247 | 0.025 | |
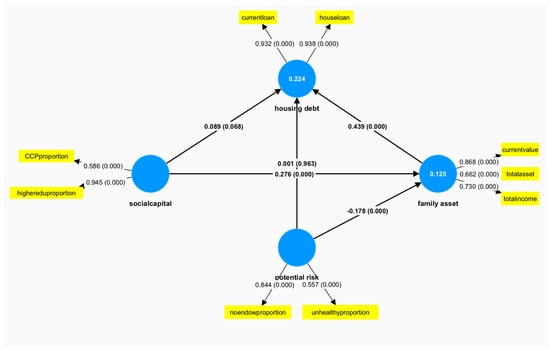
| (a) | ||||
| Composite reliability | Average variance extracted (AVE) | |||
| Family assets | 0.800 | 0.575 | ||
| Housing debt | 0.933 | 0.874 | ||
| Potential risk | 0.667 | 0.511 | ||
| Social capital | 0.754 | 0.618 | ||
| (b) | ||||
| Family assets | Housing debt | Potential risk | Social capital | |
| CCP proportion | 0.148 | 0.061 | −0.115 | 0.586 |
| Current loan | 0.430 | 0.932 | −0.103 | 0.190 |
| Current value | 0.868 | 0.450 | −0.198 | 0.332 |
| Higher-education proportion | 0.303 | 0.239 | −0.160 | 0.945 |
| House loan | 0.441 | 0.938 | −0.110 | 0.226 |
| No-endowment proportion | −0.195 | −0.091 | 0.844 | −0.172 |
| Total asset | 0.662 | 0.221 | −0.135 | 0.165 |
| Total income | 0.730 | 0.339 | −0.174 | 0.157 |
| Unhealthy proportion | −0.120 | −0.071 | 0.557 | −0.060 |
| (c) | ||||
| VIF | ||||
| Family assets → Housing debt | 1.143 | |||
| Potential risk → Family assets | 1.032 | |||
| Potential risk → Housing debt | 1.068 | |||
| Social capital → Family assets | 1.032 | |||
| Social capital → Housing debt | 1.118 | |||
| (d) | ||||
| Loadings | T statistics | p values | ||
| CCP proportion ← Social capital | 0.586 | 7.265 | 0.000 | |
| Current loan ← Housing debt | 0.932 | 45.08 | 0.000 | |
| Current value ← Family assets | 0.868 | 40.299 | 0.000 | |
| Higher education proportion → Social capital | 0.945 | 37.914 | 0.000 | |
| House loan ← Housing debt | 0.938 | 54.863 | 0.000 | |
| No-endowment proportion ← Potential risk | 0.844 | 19.826 | 0.000 | |
| Total asset ← Family asset | 0.662 | 4.216 | 0.000 | |
| Total income ← Family asset | 0.730 | 15.556 | 0.000 | |
| Unhealthy proportion ← Potential risk | 0.557 | 7.883 | 0.000 | |
| (e) | ||||
| Coefficients | T statistics | p values | ||
| Family assets → Housing debt | 0.439 | 6.718 | 0.000 | |
| Potential risk → Family assets | −0.178 | 8.886 | 0.000 | |
| Potential risk → Housing debt | 0.001 | 0.046 | 0.963 | |
| Social capital → Family assets | 0.276 | 7.242 | 0.000 | |
| Social capital → Housing debt | 0.089 | 1.823 | 0.068 | |
| (f) | ||||
| Effect | T statistics | p values | ||
| Potential risk → Family assets → Housing debt | −0.078 | 5.130 | 0.000 | |
| Social capital → Family assets → Housing debt | 0.121 | 4.903 | 0.000 | |
| (g) | ||||
| Effect | T statistics | p values | ||
| Family assets → Housing debt | 0.439 | 6.718 | 0.000 | |
| Potential risk → Family assets | −0.178 | 8.886 | 0.000 | |
| Potential risk → Housing debt | −0.077 | 4.157 | 0.002 | |
| Social capital → Family assets | 0.276 | 7.242 | 0.000 | |
| Social capital → Housing debt | 0.210 | 4.411 | 0.000 | |
| Hypotheses | Status |
|---|---|
| H1. A higher proportion of family members with poor health negatively impacts the accumulation of housing debt and positively impacts family asset accumulation. | Partially accepted |
| H2. The proportion of family members without medical or endowment insurance have less housing debt but more family assets. | Partially accepted |
| H3. Families with a higher proportion of Chinese Communist Party members (political capital) or higher education members (human capital) have more housing debt and family assets. | Partially accepted |
| H4. Better family employment and kids under 18 positively impact housing debt and family asset accumulation. | Not accepted |
Disclaimer/Publisher’s Note: The statements, opinions and data contained in all publications are solely those of the individual author(s) and contributor(s) and not of MDPI and/or the editor(s). MDPI and/or the editor(s) disclaim responsibility for any injury to people or property resulting from any ideas, methods, instructions or products referred to in the content. |
© 2024 by the authors. Licensee MDPI, Basel, Switzerland. This article is an open access article distributed under the terms and conditions of the Creative Commons Attribution (CC BY) license (https://creativecommons.org/licenses/by/4.0/).
Share and Cite
Chen, S.; Li, R.Y.M.; Tang, C.H. Health, Insurance, and Social Capital’s Impact on Housing Debt and Assets Using a Partial Least Squares Structural Equation Modeling Technique. Buildings 2024, 14, 3540. https://doi.org/10.3390/buildings14113540
Chen S, Li RYM, Tang CH. Health, Insurance, and Social Capital’s Impact on Housing Debt and Assets Using a Partial Least Squares Structural Equation Modeling Technique. Buildings. 2024; 14(11):3540. https://doi.org/10.3390/buildings14113540
Chicago/Turabian StyleChen, Siming, Rita Yi Man Li, and Chi Ho Tang. 2024. "Health, Insurance, and Social Capital’s Impact on Housing Debt and Assets Using a Partial Least Squares Structural Equation Modeling Technique" Buildings 14, no. 11: 3540. https://doi.org/10.3390/buildings14113540
APA StyleChen, S., Li, R. Y. M., & Tang, C. H. (2024). Health, Insurance, and Social Capital’s Impact on Housing Debt and Assets Using a Partial Least Squares Structural Equation Modeling Technique. Buildings, 14(11), 3540. https://doi.org/10.3390/buildings14113540

