Analysis of Spatial Vitality Characteristics and Influencing Factors of Old Neighborhoods: A Case Study of Ya’an Xicheng Neighborhood
Abstract
1. Introduction
2. Materials and Methods
2.1. Basic Overview of the Study Area
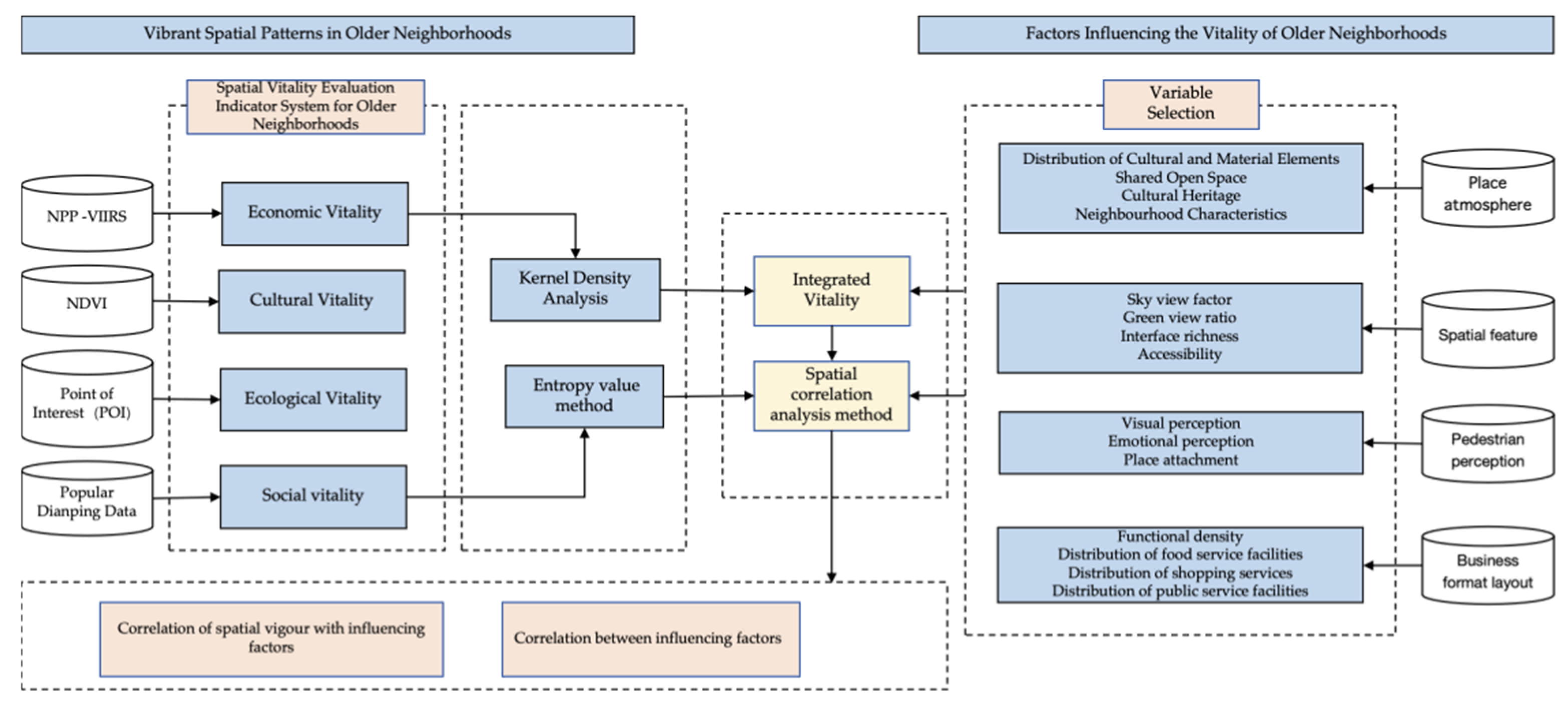
2.2. Construction of the Indicator System and Data Sources
2.3. Research Methodology
2.3.1. Entropy Value Method
2.3.2. Spatial Correlation Analysis Method
3. Characterization Results of Spatial Vitality of Neighborhoods
4. Influences on Space Vitality
4.1. Variable Selection and Description
O = SSky/STotal − STree
W = CCategory/STotal
4.2. Correlation of Spatial Vig
4.3. Correlation between Influencing Factors
5. Discussion
5.1. Reach a Verdict
5.2. Findings
- (1)
- By considering the relationship between spatial vitality and the environment of older neighborhoods, this study found that green visibility, accessibility, and interface richness related to spatial characteristics had the most significant effect on vitality. This conclusion is consistent with findings from previous studies that the attractiveness of urban spaces stems from external elements, such as landscape identification and spatial attractiveness [69,70]. Moreno emphasized the impact of greening and accessibility in urban spaces on ecological sustainability and urban vitality [13]. Giles-Corti used the example of streets to show that attractiveness is dependent on transportation functions and other factors [71], which coincides with the significant impact of green visibility and accessibility on spatial vitality in this study.
- (2)
- Functional density and the distribution of food and beverage facilities also have a more significant effect on vitality, with the importance of an abundance of functional densities in maintaining the vitality of a place confirmed. Jacobs suggests that a lively city needs as much functional mixing as possible, both in terms of the number of functional types and the fact that mixed uses are applied to as many parts of the city as possible. Moreover, this means people have fewer opportunities to enjoy commercial, social, cultural, and other activities of urban life within appropriate distances, reducing the vitality of a place [6,72]. In order to revitalize a place, it is necessary to create opportunities for people to enjoy a wide range of daily life activities through the provision of amenities and services, in particular shopping, leisure, and transportation facilities.
- (3)
- Regarding the relationship between pedestrian perception and the environment, this study found that the visual experience in pedestrian perception was strongly influenced by the richness of the spatial feature interface. Humanized design for urban planning emphasizes that urban space should meet basic human needs and emotional experiences [12]. An urban environment rich in spatially characterized interfaces tends to be more recognizable, enabling pedestrians to more easily identify and understand the structure and function of urban spaces. At the same time, rich interface elements provide pedestrians with a more comfortable and pleasing visual experience. Together, these elements mean that a spatially characterized interface-rich urban environment plays an important role in inducing the persistence of activities and opportunities for people [73].
- (4)
- Regarding the relationship between perception and vitality, this study found that perception affects vitality, and in particular, pedestrians’ emotional experience indicators have a more significant impact on the spatial vitality of older neighborhoods. This is in line with the concept of sustainable communities, which emphasizes the importance of elements, such as residents’ emotional experience and satisfaction [14]. Pedestrian-friendly cities should provide a comfortable and enjoyable walking experience, which is also related to residents’ emotional experience [74]. The number of people in the street, the presence of small commercial activities, the absorption of amenities, and the frequency of cultural events and celebrations, through the enhancement of the emotional experience of the inhabitants, are considered to be applicable to the nourishment of the vibrant atmosphere of a place [75].
5.3. Vitality Enhancement Opinion
5.4. Limitations of the Study
Author Contributions
Funding
Data Availability Statement
Acknowledgments
Conflicts of Interest
References
- Yang, Y.; Ma, M.; Zhu, X.; Ge, W. Research on spatial characteristics of metropolis development using nighttime light data: NTL based spatial characteristics of Beijing. PLoS ONE 2020, 15, e0242663. [Google Scholar] [CrossRef] [PubMed]
- Kim, S.-M.; Cheon, S.-H. A Study on the Estimation Methodology of Traffic Congestion Cost Based on Individual Vehicle Speed Data. J. Transp. Res. 2019, 26, 45–57. [Google Scholar] [CrossRef]
- Irankhahi, M.; Jozi, S.A.; Farshchi, P.; Shariat, S.M.; Liaghati, H. Combination of GISFM and TOPSIS to evaluation of Urban Environment Carrying Capacity (Case study: Shemiran City, Iran). Int. J. Environ. Sci. Technol. 2017, 14, 1317–1332. [Google Scholar] [CrossRef]
- Wang, X.; Zhang, Y.; Yu, D.; Qi, J.; Li, S. Investigating the spatiotemporal pattern of urban vibrancy and its determinants: Spatial big data analyses in Beijing, China. Land Use Policy 2022, 119, 106162. [Google Scholar] [CrossRef]
- Wu, C.; Ye, X.; Ren, F.; Du, Q. Check-in behaviour and spatio-temporal vibrancy: An exploratory analysis in Shenzhen, China. Cities 2018, 77, 104–116. [Google Scholar] [CrossRef]
- Jacobs, J. The Death and Life of Great American Cities; Random House: New York, NY, USA, 1961; pp. 143–241. [Google Scholar]
- Qin, L.; Zong, W.; Peng, K.; Zhang, R. Assessing Spatial Heterogeneity in Urban Park Vitality for a Sustainable Built Environment: A Case Study of Changsha. Land 2024, 13, 480. [Google Scholar] [CrossRef]
- Alexander, C. A New Theory of Urban Design; Oxford University Pres: Oxford, UK, 1987. [Google Scholar]
- Mehaffy, M. Cities Alive: Jane Jacobs, Christopher Alexander, and the Roots of the New Urban Renaissance; Sustasis Press: Sutherland Springs, TX, USA, 2017. [Google Scholar]
- Duany, A. Suburban Nation: The Rise of Sprawl and the Decline of the American Dream; North Point Press: Cambridge, UK, 2000. [Google Scholar]
- Krief, L. The Architecture of Community; Island Press: Washington, DC, USA, 2011. [Google Scholar]
- Buras, N.H. The Art of Classic Planning: Building Beautiful and Enduring Communities; Belknap Press (An Imprint of Harvard University Press): Cambridge, UK, 2020. [Google Scholar]
- Moreno, C. The 15-Minute City: A Solution to Saving Our Time and Our Planet; Wiley: Hoboken, NJ, USA, 2024. [Google Scholar]
- Beatley, T. Native to Nowhere: Sustaining Home & Community in a Global Age; Island Press: Washington, DC, USA, 2004. [Google Scholar]
- Zhang, H.; Yu, Q.; Liu, Y.; Jiang, J.; Chen, J.; Liu, R. The Spatio-Temporal Patterns of Regional Development in Shandong Province of China from 2012 to 2021 Based on Nighttime Light Remote Sensing. Sensors 2023, 23, 8728. [Google Scholar] [CrossRef]
- Jin, A.; Ge, Y.; Zhang, S. Spatial Characteristics of Multidimensional Urban Vitality and Its Impact Mechanisms by the Built Environment. Land 2024, 13, 991. [Google Scholar] [CrossRef]
- Shi, Y.; Zheng, J.; Pei, X. Measurement Method and Influencing Mechanism of Urban Subdistrict Vitality in Shanghai Based on Multisource Data. Remote Sens. 2023, 15, 932. [Google Scholar] [CrossRef]
- Sung, H.-G.; Go, D.-H.; Choi, C.G. Evidence of Jacobs’s street life in the great Seoul city: Identifying the association of physical environment with walking activity on streets. Cities 2013, 35, 164–173. [Google Scholar] [CrossRef]
- Sung, H.; Lee, S. Residential built environment and walking activity: Empirical evidence of Jane Jacobs’ urban vitality. Transp. Res. PART-Transp. Environ. 2015, 41, 318–329. [Google Scholar] [CrossRef]
- Pan, J.; Zhu, X.; Zhang, X. Urban Vitality Measurement and Influence Mechanism Detection in China. Int. J. Environ. Res. Public Health 2023, 20, 46. [Google Scholar] [CrossRef]
- Zhang, Z.; Liu, J.; Wang, C.; Zhao, Y.; Zhao, X.; Li, P.; Sha, D. A spatial projection pursuit model for identifying comprehensive urban vitality on blocks using multisource geospatial data. Sustain. Cities Soc. 2024, 100, 104998. [Google Scholar] [CrossRef]
- Yang, Y.; Ma, Y.; Jiao, H. Exploring the Correlation between Block Vitality and Block Environment Based on Multisource Big Data: Taking Wuhan City as an Example. Land 2021, 10, 984. [Google Scholar] [CrossRef]
- Lyu, Y.; Abd Malek, I.; Ja’afar, N.H.; Sima, Y.; Han, Z.; Liu, Z. Unveiling the potential of space syntax approach for revitalizing historic urban areas: A case study of Yushan Historic District, China. Front. Archit. Res. 2023, 12, 1144–1156. [Google Scholar] [CrossRef]
- Xia, X.; Zhang, Y.; Zhang, Y.; Rao, T. The spatial pattern and influence mechanism of urban vitality: A case study of Changsha, China. Front. Environ. Sci. 2022, 10, 942577. [Google Scholar] [CrossRef]
- Liu, H.; Li, X. Understanding the Driving Factors for Urban Human Settlement Vitality at Street Level: A Case Study of Dalian, China. Land 2022, 11, 646. [Google Scholar] [CrossRef]
- Li, M.; Pan, J. Assessment of Influence Mechanisms of Built Environment on Street Vitality Using Multisource Spatial Data: A Case Study in Qingdao, China. Sustainability 2023, 15, 1518. [Google Scholar] [CrossRef]
- Ding, J.; Luo, L.; Shen, X.; Xu, Y. Influence of built environment and user experience on the waterfront vitality of historical urban areas: A case study of the Qinhuai River in Nanjing, China. Front. Archit. Res. 2023, 12, 820–836. [Google Scholar] [CrossRef]
- Deng, H.; Liu, K.; Feng, J. Understanding the impact of modifiable areal unit problem on urban vitality and its built environment factors. Geo-Spat. Inf. Sci. 2024, 20, 1–17. [Google Scholar] [CrossRef]
- Still, B.; Simmonds, D. Parking restraint policy and urban vitality. Transp. Rev. 2000, 20, 291–316. [Google Scholar] [CrossRef]
- Lopes, M.N.; Camanho, A.S. Public Green Space Use and Consequences on Urban Vitality: An Assessment of European Cities. Soc. Indic. Res. 2013, 113, 751–767. [Google Scholar] [CrossRef]
- Wu, J.; Ta, N.; Song, Y.; Lin, J.; Chai, Y. Urban form breeds neighborhood vibrancy: A case study using a GPS-based activity survey in suburban Beijing. Cities 2018, 74, 100–108. [Google Scholar] [CrossRef]
- Zeng, P.; Wei, M.; Liu, X. Investigating the Spatiotemporal Dynamics of Urban Vitality Using Bicycle-Sharing Data. Sustainability 2020, 12, 1714. [Google Scholar] [CrossRef]
- Bai, X.; Zhou, M.; Li, W. Analysis of the influencing factors of vitality and built environment of shopping centers based on mobile-phone signaling data. PLoS ONE 2024, 19, e0296261. [Google Scholar] [CrossRef]
- Ai, D.; Wang, H.; Kuang, D.; Zhang, X.; Rao, X. Measuring pedestrians’ movement and building a visual-based attractiveness map of public spaces using smartphones. Comput. Environ. Urban Syst. 2024, 108, 102070. [Google Scholar] [CrossRef]
- Kang, C.; Fan, D.; Jiao, H. Validating activity, time, and space diversity as essential components of urban vitality. Environ. Plan. B Urban Anal. City Sci. 2021, 48, 1180–1197. [Google Scholar] [CrossRef]
- Yang, M.; Qian, Y.; Li, X.; Liu, Z.; Zeng, J. Dynamic coupling between transportation networks and urban vitality in the Lanzhou-Xining urban agglomeration. Front. Earth Sci. 2024, 12, 1349398. [Google Scholar] [CrossRef]
- Xu, J.; Xiong, Q.; Jing, Y.; Xing, L.; An, R.; Tong, Z.; Liu, Y.; Liu, Y. Understanding the nonlinear effects of the street canyon characteristics on human perceptions with street view images. Ecol. Indic. 2023, 154, 110756. [Google Scholar] [CrossRef]
- Chen, M.; Cai, Y.; Guo, S.; Sun, R.; Song, Y.; Shen, X. Evaluating implied urban nature vitality in San Francisco: An interdisciplinary approach combining census data, street view images, and social media analysis. Urban For. Urban Green. 2024, 95, 128289. [Google Scholar] [CrossRef]
- Wu, C.; Ye, Y.; Gao, F.; Ye, X. Using street view images to examine the association between human perceptions of locale and urban vitality in Shenzhen, China. Sustain. Cities Soc. 2023, 88, 104291. [Google Scholar] [CrossRef]
- Huang, Y.; Zheng, B. Social Media Users’ Visual and Emotional Preferences of Internet-Famous Sites in Urban Riverfront Public Spaces: A Case Study in Changsha, China. Land 2024, 13, 930. [Google Scholar] [CrossRef]
- Song, J.; Zhu, Y.; Chu, X.; Yang, X. Research on the Vitality of Public Spaces in Tourist Villages through Social Network Analysis: A Case Study of Mochou Village in Hubei, China. Land 2024, 13, 359. [Google Scholar] [CrossRef]
- Wang, M.; He, Y.; Meng, H.; Zhang, Y.; Zhu, B.; Mango, J.; Li, X. Assessing Street Space Quality Using Street View Imagery and Function-Driven Method: The Case of Xiamen, China. ISPRS Int. J. GEO-Inf. 2022, 11, 282. [Google Scholar] [CrossRef]
- Lan, F.; Gong, X.; Da, H.; Wen, H. How do population inflow and social infrastructure affect urban vitality? Evidence from 35 large- and medium-sized cities in China. Cities 2020, 100, 102454. [Google Scholar] [CrossRef]
- Wang, W.; Wang, S.; Chen, H.; Liu, L.; Fu, T.; Yang, Y. Analysis of the Characteristics and Spatial Pattern of the Catering Industry in the Four Central Cities of the Yangtze River Delta. ISPRS Int. J. GEO-Inf. 2022, 11, 321. [Google Scholar] [CrossRef]
- Li, S.; Chen, P.; Hui, F.; Gong, M. Evaluating urban vitality and resilience under the influence of the COVID-19 pandemic from a mobility perspective: A case study in Shenzhen, China. J. Transp. Geogr. 2024, 117, 103886. [Google Scholar] [CrossRef]
- Liu, S.; Long, Y.; Zhang, L.; Yang, J.; Dong, W. Quantitative measurement of urban spatial vitality by integrating physical built environment and subjective perception dimensions. Environ. Plan. B Urban Anal. City Sci. 2024, 26, 44–57. [Google Scholar] [CrossRef]
- Rui, J.; Li, X. Decoding vibrant neighborhoods: Disparities between formal neighborhoods and urban villages in eye-level perceptions and physical environment. Sustain. Cities Soc. 2024, 101, 105122. [Google Scholar] [CrossRef]
- Pakoz, M.Z.; Isik, M. Rethinking urban density, vitality and healthy environment in the post-pandemic city: The case of Istanbul. Cities 2022, 124, 103598. [Google Scholar] [CrossRef]
- Wang, Y.; Qiu, W.; Jiang, Q.; Li, W.; Ji, T.; Dong, L. Drivers or Pedestrians, Whose Dynamic Perceptions Are More Effective to Explain Street Vitality? A Case Study in Guangzhou. Remote Sens. 2023, 15, 568. [Google Scholar] [CrossRef]
- Ewing, R.; Tian, G.; Goates, J.P.; Zhang, M.; Greenwald, M.J.; Joyce, A.; Kircher, J.; Greene, W. Varying influences of the built environment on household travel in 15 diverse regions of the United States. Urban Stud. 2015, 52, 2330–2348. [Google Scholar] [CrossRef]
- Li, X.; Li, Y.; Jia, T.; Zhou, L.; Hijazi, I.H. The six dimensions of built environment on urban vitality: Fusion evidence from multi-source data. Cities 2022, 121, 103482. [Google Scholar] [CrossRef]
- Wang, T.; Li, Y.; Li, H.; Chen, S.; Li, H.; Zhang, Y. Research on the Vitality Evaluation of Parks and Squares in Medium-Sized Chinese Cities from the Perspective of Urban Functional Areas. Int. J. Environ. Res. Public Health 2022, 19, 15238. [Google Scholar] [CrossRef]
- Chen, Y.; Li, B.; Liu, S.; Cai, Z. Exploring the Impact of Public Health Emergencies on Urban Vitality Using a Difference-In-Difference Model. Remote Sens. 2024, 16, 1697. [Google Scholar] [CrossRef]
- Huang, C.; Hong, S.; Niu, X.; Wu, Q.; Zhong, Y.; Yang, H.; Zhang, H. Mapping of nighttime light trends and refugee population changes in Ukraine during the Russian-Ukrainian War. Front. Environ. Sci. 2023, 11, 1055100. [Google Scholar] [CrossRef]
- Chu, H.-J.; Yang, C.-H.; Chou, C.C. Adaptive Non-Negative Geographically Weighted Regression for Population Density Estimation Based on Nighttime Light. ISPRS Int. J. GEO-Inf. 2019, 8, 26. [Google Scholar] [CrossRef]
- Chen, J.; Gao, M.; Cheng, S.; Hou, W.; Song, M.; Liu, X.; Liu, Y. Global 1 km x 1 km gridded revised real gross domestic product and electricity consumption during 1992–2019 based on calibrated nighttime light data. Sci. Data 2022, 9, 202. [Google Scholar] [CrossRef] [PubMed]
- Mushunje, L.; Mashasha, M. Non-banking sector development effect on economic growth. A nighttime light data approach. Cogent. Econ. Financ. 2024, 12, 2351374. [Google Scholar] [CrossRef]
- Gu, Y.; Shao, Z.; Huang, X.; Cai, B. GDP Forecasting Model for China’s Provinces Using Nighttime Light Remote Sensing Data. Remote Sens. 2022, 14, 3671. [Google Scholar] [CrossRef]
- Jiang, L.; Liu, Y. Spatiotemporal Dynamics of COVID-19 Pandemic City Lockdown: Insights From Nighttime Light Remote Sensing. Geohealth 2024, 8, e2024GH001034. [Google Scholar] [CrossRef]
- Tan, L.; Jin, G. Human activities along southwest border of China: Findings based on DMSP/OLS Nighttime light data. Heliyon 2024, 10, e24324. [Google Scholar] [CrossRef] [PubMed]
- Zhao, M.; Zhou, Y.; Li, X.; Cao, W.; He, C.; Yu, B.; Li, X.; Elvidge, C.D.; Cheng, W.; Zhou, C. Applications of Satellite Remote Sensing of Nighttime Light Observations: Advances, Challenges, and Perspectives. Remote Sens. 2019, 11, 1971. [Google Scholar] [CrossRef]
- Kammerlander, A.; Schulze, G.G. Local economic growth and infant mortality? J. Health Econ. 2023, 87, 102699. [Google Scholar] [CrossRef] [PubMed]
- McSharry, P.; Mawejje, J. Estimating urban GDP growth using nighttime lights and machine learning techniques in data poor environments: The case of South Sudan. Technol. Forecast. Soc. Chang. 2024, 203, 123399. [Google Scholar] [CrossRef]
- Uchida, K.; Kato, H.; Murakami, J.; Takeuchi, W. Does new airport investment promote urban economic development?: Global evidence from nighttime light data. Transp. Res. Part-Policy Pract. 2024, 180, 103948. [Google Scholar] [CrossRef]
- Dong, L.; Zhang, L. Spatial Coupling Coordination Evaluation of Mixed Land Use and Urban Vitality in Major Cities in China. Int. J. Environ. Res. Public Health 2022, 19, 15586. [Google Scholar] [CrossRef]
- Zhou, Q.; Zheng, Y. Evaluation Research on the Spatial Vitality of Huaihe Road Commercial Block in Hefei City Based on Multi-Source Data Correlation. Sustainability 2024, 16, 3372. [Google Scholar] [CrossRef]
- He, S.; Zhang, Z.; Yu, S.; Xia, C.; Tung, C.-L. Investigating the effects of urban morphology on vitality of community life circles using machine learning and geospatial approaches. Appl. Geogr. 2024, 167, 103287. [Google Scholar] [CrossRef]
- Hu, X.; Shen, X.; Shi, Y.; Li, C.; Zhu, W. Multidimensional Spatial Vitality Automated Monitoring Method for Public Open Spaces Based on Computer Vision Technology: Case Study of Nanjing’s Daxing Palace Square. ISPRS Int. J. GEO-Inf. 2024, 13, 48. [Google Scholar] [CrossRef]
- Gehl, J. Life between Buildings: Using Public Space; Island Press: Washington, DC, USA, 2011. [Google Scholar]
- Marcus, C.C. People Places: Design Guidlines for Urban Open Space, 2nd ed.; John Wiley and Sons: New York, NY, USA, 1997. [Google Scholar]
- Giles-Corti, B.; Broomhall, M.H.; Knuiman, M.; Collins, C.; Douglas, K.; Ng, K.; Lange, A.; Donovan, R.J. Increasing walking. Am. J. Prev. Med. 2005, 28, 169–176. [Google Scholar] [CrossRef] [PubMed]
- Boessen, A.; Hipp, J.R.; Butts, C.T.; Nagle, N.N.; Smith, E.J. The built environment, spatial scale, and social networks: Do land uses matter for personal network structure? Environ. Plan. B Urban Anal. City Sci. 2018, 45, 400–416. [Google Scholar] [CrossRef]
- Lynch, K. The Image of the City; MIT Press: Boston, FL, USA, 1960. [Google Scholar]
- Speck, J. Walkable City: How Downtown Can Save America, One Step at a Time; North Point Press: Richland, DC, USA, 2013. [Google Scholar]
- Montgomery, J. Making a city: Urbanity, vitality and urban design. J. Urban Des. 1998, 3, 93–116. [Google Scholar] [CrossRef]








| Data Type | Data Name | Source |
|---|---|---|
| Basic geographic data | Administrative boundary vector data | National Centre for Basic Geographic Information (https://www.webmap.cn/) |
| Road network data | OpenStreetMap open-source map download platform (https://www.openstreetmap.org/) | |
| Remote sensing image data | NPP-VIIRS night-time light data | National Oceanic and Atmospheric Administration (https://www.noaa.gov/) |
| Normalized difference vegetation index (NDVI) | Chinese Academy of Sciences Resource and Environmental Science and Data Centre (https://www.resde.cn/) | |
| Web open-source data | Point of interest (POI) | Gaode Open Platform (https://lbs.amap.com/) |
| Social media data | Popular Dianping data | Massdrop (https://www.dianping.com) |
| Level 1 Indicators | Indicators | Level 2 Indicators | Indicator Description |
|---|---|---|---|
| Place atmosphere | X1 | Distribution of cultural and material elements | Density of cultural and physical elements in the neighborhood |
| X2 | Shared open space | Density of shared open spaces in the neighborhood | |
| X3 | Cultural heritage | Evaluation score of spatial cultural heritage | |
| X4 | Neighborhood characteristics | Neighborhood character evaluation Score | |
| Spatial feature | X5 | Sky view factor | Density of cultural and physical elements in the neighborhood |
| X6 | Green view ratio | Density of shared open spaces in the neighborhood | |
| X7 | Interface richness | Evaluation score of spatial cultural heritage | |
| X8 | Accessibility | Neighborhood character evaluation score | |
| Pedestrian perception | X10 | Visual perception | Spatial visual experience evaluation score |
| X11 | Emotional perception | Spatial emotion perception evaluation score | |
| X12 | Place attachment | Place attachment evaluation score | |
| Business format layout | X13 | Functional density | Density of shops |
| X14 | Distribution of food service facilities | Density of public service facilities | |
| X15 | Distribution of shopping services | Density of food and beverage services | |
| X16 | Distribution of public service facilities | Density of shopping services |
Disclaimer/Publisher’s Note: The statements, opinions and data contained in all publications are solely those of the individual author(s) and contributor(s) and not of MDPI and/or the editor(s). MDPI and/or the editor(s) disclaim responsibility for any injury to people or property resulting from any ideas, methods, instructions or products referred to in the content. |
© 2024 by the authors. Licensee MDPI, Basel, Switzerland. This article is an open access article distributed under the terms and conditions of the Creative Commons Attribution (CC BY) license (https://creativecommons.org/licenses/by/4.0/).
Share and Cite
Chen, L.; Jiang, X.; Tan, L.; Chen, C.; Yang, S.; You, W. Analysis of Spatial Vitality Characteristics and Influencing Factors of Old Neighborhoods: A Case Study of Ya’an Xicheng Neighborhood. Buildings 2024, 14, 3348. https://doi.org/10.3390/buildings14113348
Chen L, Jiang X, Tan L, Chen C, Yang S, You W. Analysis of Spatial Vitality Characteristics and Influencing Factors of Old Neighborhoods: A Case Study of Ya’an Xicheng Neighborhood. Buildings. 2024; 14(11):3348. https://doi.org/10.3390/buildings14113348
Chicago/Turabian StyleChen, Lan, Xinqi Jiang, Lin Tan, Chunhua Chen, Shuiying Yang, and Wenjuan You. 2024. "Analysis of Spatial Vitality Characteristics and Influencing Factors of Old Neighborhoods: A Case Study of Ya’an Xicheng Neighborhood" Buildings 14, no. 11: 3348. https://doi.org/10.3390/buildings14113348
APA StyleChen, L., Jiang, X., Tan, L., Chen, C., Yang, S., & You, W. (2024). Analysis of Spatial Vitality Characteristics and Influencing Factors of Old Neighborhoods: A Case Study of Ya’an Xicheng Neighborhood. Buildings, 14(11), 3348. https://doi.org/10.3390/buildings14113348
