Abstract
In order to obtain conductive concrete with good electrical conductivity and good mechanical properties, nanographite and magnetite sand excited by different activators and their combinations are added to ordinary concrete to obtain high quality and efficient conductive concrete. The optimal mixture ratio of alkali-excited conductive concrete and the effects of different activators and their combinations on the mechanics and electrical conductivity of concrete were studied. The microstructure of alkali-excited conductive concrete was analyzed by scanning electron microscope (SEM) to study its conductive mechanism. Results show that the conductive concrete obtained by compounding sodium hydroxide, sodium sulfate and calcium hydroxide has optimal mechanical and electrical properties when the graphite is 6% cement, and magnetite sand is 40% fine aggregate. The conductive concrete sample prepared by this method has a flexural strength of 6.84 MPa, a compressive strength of 47.79 MPa and a resistivity of 4805 Ω·cm (28 days). Compared with ordinary concrete (no nanographite and no magnetite sand), the compressive strength of conductive concrete is increased by 122.3%, the bending strength is increased by 116.5%, and the resistivity is reduced by 99.1%. SEM shows that the distribution of conductive materials in concrete is more uniform due to alkali excitation and calcium silicate hydrate (CSH) gel can be formed, which leads to better performance. The research in this paper is only a preliminary exploration of the characteristics of green conductive concrete, and the conductive heating characteristics and electromagnetic wave absorption properties of concrete, along with strength characteristics after adding conductive fillers, need to be further studied. It is suggested that further research should be carried out on the deicing characteristics of conductive concrete and the electromagnetic wave absorption properties used in stealth military engineering.
1. Introduction
Concrete plays a significant role in the construction industry due to its excellent mechanical properties, economic benefits and durability [1]. However, ordinary cement based concrete has some problems such as heavy dead weight and proneness to crack, which leads to structural performance degradation and even serious safety hazards [2]. Therefore, the health monitoring of concrete structures has become a key research topic to ensure the safety of the entire concrete building structure [3,4]. Based on the piezoresistive effect, structural health monitoring can evaluate structural fault signals through camera image processing [5,6], acoustic emission [7] and optical fiber sensors [8,9]. However, most monitoring methods are indirect and require the embedding of sensors in concrete, which can damage the integrity and mechanical properties of concrete structures [10,11]. Therefore, conductive concrete can be used for intelligent health monitoring of concrete structures due to its inherent properties and sufficient interaction with cement components. Compared with traditional sensors, conductive concrete features high durability, ease of manufacture, and good compatibility with cement matrix [12,13]. In addition, its electrical conductivity serves as a self-heating element when energized, which makes conductive concrete useful for pavement deicing [14], building radiant heating [15], indoor dehumidification [16], electromagnetic shielding [17,18], etc.
Traditional cement based concrete remains constantly insulated, and its resistivity ranges from 106 Ω·cm to 109 Ω·cm [19]. At present, adding conductive filler into concrete is the most effective method to give concrete high electrical conductivity. Wang et al. and Aslani et al. [20] summarized 12 kinds of conductive fillers, which can effectively improve the conductivity of concrete. By incorporating 0.1 wt% carbon nanotubes, the resistivity of conductive concrete can be reduced to 60 Ω·cm. Among these conductive fillers, carbon-based materials are most widely used in engineering practice due to their excellent electrical conductivity, light weight and work stability [21,22]. Among them, graphite, which features wide material sources, low price, large heat capacity, strong conductivity and stable performance, is a good conductive material [23].
Ren et al. [24,25] and Chereches et al. [26] prepared conductive concrete to give the concrete a certain conductivity by mixing nanographite as a conductive filler into concrete. The research shows that the conductivity of concrete increases with the increase of the amount of nanographite admixture, and an excessive amount of nanographite admixture can reduce the mechanical strength of concrete. For instance, Ren’s research shows that, when the mass fraction of nanographite is 3 wt%, the mass fraction of copper slag is 60 wt%, the best compressive strength of composite activation sample is 44.55 MPa, the bending strength is 6.65 MPa, and the resistance is 8180 Ω·cm. Moreover, driven by advanced nanotechnology, nanoscale carbon-based materials have attracted extensive attention due to their high electrical conductivity and multifunctional applications. The admixture of nanocarbon components can reduce the self-shrinkage of concrete at all ages and reduce the porosity of concrete [27,28]. This shows that the admixture of an appropriate amount of nanoscale carbon-based materials in concrete can improve both conductivity and strength [29]. However, when the admixture amount of nanoscale carbon based materials is too large, the smooth micro-surface and particle agglomeration leads to a decrease in the relative content of fine aggregate and coarse aggregate in concrete, thereby reducing mechanical properties. Therefore, other fillers need to be added to block its lubrication [30].
As a widely used iron-containing mineral, magnetite sand can be used as an ideal auxiliary filler in carbon-based conductive composites, with excellent mechanical and conductive properties [31]. Huang and Xu [32] found that the compressive strength and flexural strength with the use of magnetite aggregate increased by 25.9% and 26.5% respectively, and the compressive strength and flexural strength increased linearly with the content of magnetite aggregate [33]. Ores containing iron, titanium, magnesium, aluminum, barium and other metal elements can shield X-rays. In addition, the ores with higher atomic numbers have a better shielding effect, on the condition that they contain more than 70% of metal elements [34]. As a result, magnetite can be used in the field of anti-radiation concrete. In addition, the rough surface of magnetite sand can reduce the strength loss of concrete caused by excessive nanographite. Therefore, the compound addition of nano-carbon-based materials and magnetite is conducive to improving the electrical conductivity, reducing the cost and improving the mechanical properties of concrete.
At present, the research on conductive concrete at home and abroad is mainly on adding conductive filler such as nanographite or mineral powder into concrete to improve the conductive property. However, modification techniques for conductive concrete are few and far between. Conductive concrete without modification exhibits low strength. Alkaline activator can stimulate the potential activity of mineral powder, thus improving the strength of concrete [35]. Under the alkali environment, salic mineral materials have high activity and a hydration rate faster than cement, so cementitious material can be produced in a short time, and the reaction rate is faster in materials with high calcium content. Compared with ordinary concrete, alkali-activated concrete has higher strength, lower hydration heat, better fast hardness, corrosion resistance, frost resistance, steel bar protection, and high utilization of mineral powder. The mineral powder in concrete will react with the activator, resulting in a smaller particle size, thus promoting the uniform distribution of mineral powder in concrete and improving the overall electrical conductivity.
Electrically conductive concrete (ECC) is a technology patent developed by a Canadian National committee. It is a multi-functional intelligent concrete material composed of cementing materials and conductive materials (such as carbon fiber, nano carbon black, steel fiber, etc.) and water. Adding conductive materials to concrete can effectively reduce the resistivity of concrete by 3–4 orders of magnitude, so that it has good electrical conductivity. In addition, conductive concrete has the characteristics of good durability, excellent bending and impact resistance and self-monitoring. Therefore, it is used in the fields of snowmelt deicing, electromagnetic shielding, cathodic protection and structural health monitoring.
Thus, this study focuses on the effects of different activators on the mechanical and electrical properties of concrete mixed with nanographite and magnetite sand, in which the addition method includes the single addition of activator and the compound addition of various kind of activators. Through the comparative experiments on concrete samples prepared by different methods, the mechanical and electrical conductivity tests of alkali-activated concrete were studied. The compressive and flexural strength tests of 35 kinds (except for the control 1 group) of concrete samples were carried out. The resistivity of concrete samples was measured by the quadrupole method, and then the modification effect and performance improvement mechanism were evaluated by scanning electron microscope (SEM). The innovation of this paper lies in how to focus on the effect of alkali excitation and its combined action on concrete properties without reducing the mechanical properties of concrete for the addition of conductive fillers, which lays a foundation for further research on the deicing properties and electromagnetic wave absorption properties of concrete.
2. Experimental Material and Experimental Design
2.1. Conductive Concrete Material
2.1.1. Superplasticizer
Poly-carboxylic acid superplasticizers can ensure the uniform dispersion of nanographite nanoparticles and improve the fluidity and workability of concrete, with specifications of PH 7, density 1.046, water-reduction rate 45%, air content 6%, and chlorinity 0.03%.
2.1.2. Cement and Conductive Fillers
The cement used is 42.5 ordinary Portland cement produced by Zhucheng Yangchun Cement Co., Ltd. (Weifang, China). The test shows that the initial setting time of the cement is 150 min and the final setting time is 240 min. Nanographite is produced by Liugong Graphite Co., Ltd. (Liuzhou, China), with a carbon content of 98.50% and a particle size of 0.9–1.0 μm. Therefore, it exhibits considerable conductive capacity. Magnetite sand is produced by Sichuan Liangshan Mining Co., Ltd. (Xichang, China), with its particle size ranging from 73 μm to 84 μm, and Fe3O4 and SiO2 account for about 90% of magnetite sand.
Since the size of nanographite is small (Figure 1a,c), it can be used to fill microscopic pores and aggregate voids in concrete. However, untreated nanographite is partially agglomerated and fails to form stable conductive networks. Figure 1b shows a sample of magnetite sand. Figure 1d is an SEM diagram of magnetite sand, from which it can be observed that the rough micro-structure of magnetite sand can compensate for the negative effect on the mechanical strength of concrete due to the smooth surface properties of nanographite.
Figure 1.
Conductive filler sample diagram. (a) Nanographite sample diagram; (b) Magnetite sand sample diagram; (c) Nanographite SEM diagram; (d) Magnetite sand of SEM diagram.
2.1.3. Alkali-Activator
Graphite is an inert material with good electrical conductivity. Alkali activators and their different combinations only excite magnetite sand. This study is mainly devoted to the effects of different activators and multiple activators on the mechanics and electrical conductivity of concrete. Calcium silicate hydrate (CSH) gel can be formed when the activator reacts with magnetite sand, which can improve the strength of concrete. The contents of the three kinds of activators used in the experiment all reached more than 90%, and the contents of chloride, heavy metal and magnesium oxide did not exceed the standard, which met the requirements of national and industry standards. Table 1 shows the chemical composition of the alkaline activator.
Table 1.
Chemical Composition of Activator.
2.2. Preparation of Alkali-Activated Conductive Concrete
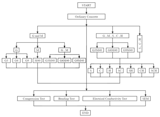
The variables studied in this study are the mass percentage of nanographite to cement, the substitution ratio of fine aggregate to magnetite sand and the mixing methods of the activator; there are 8 mixing methods: (1) no mixing activator, (2) mixing sodium sulfate alone, (3) mixing calcium hydroxide alone, (4) mixing sodium hydroxide alone, (5) mixing sodium sulfate and calcium hydroxide, (6) mixing sodium sulfate with sodium hydroxide, (7) mixing calcium hydroxide with sodium hydroxide, (8) mixing sodium sulfate, sodium hydroxide and calcium hydroxide. The water–cement ratio remains unchanged at 0.44, the amount of nanographite admixture is 3%, 6% and 9% of the cement mass, respectively, and the replacement amount of magnetite sand is 40% (unchanged) of the fine aggregate mass.
Figure 2 shows magnetite samples before and after excitation. Figure 3 shows the preparation steps of alkali-activated conductive concrete.
Figure 2.
Magnetite sample diagram. (a) Unactivated magnetite sample; (b) Alkali-activated modified magnetite sample.
Figure 3.
Preparation steps of alkali-activated conductive concrete.
As a water-soluble material and superplasticizer, the total amount of activator is first dissolved in mixed water with 1% of the mass of cement, and then magnetite and nanographite are poured into a concrete mixer with cement, fly ash and quartz sand. After mixing well, add the coarse river sand to the mixture and continue to stir evenly, then slowly add the mixed solution containing the activator and superplasticizer in the mixing process, and pour the prepared conductive concrete into the mold after the concrete is fully stirred. A small concrete shaking table is used to vibrate the concrete. After 24 h, the concrete is demoulded and put into the concrete maintenance box for curing under a temperature of 20 °C and a humidity of 90%.
The formulation mechanism adopted in this paper is as follows: 1 group of contrast ordinary concrete G0M0 (G adding graphite, M adding magnet sand, 0 adding zero amount), 1 group adding magnet sand separately, 3 groups adding graphite separately, and 7 groups adding 3 kinds of alkali activators separately or in combination, respectively. 24 groups were mixed with graphite and magnetite sand, and 3 kinds of alkali activators were mixed separately or in combination. The total number of groups was 36. Each group of specimens was guaranteed to have 3 valid specimens for mechanical properties and electrical conductivity tests, and some specimens were scanned by electron microscopy. Figure 4 shows a block diagram of the formulation mechanism.
Figure 4.
Test formula and test method.
In the block diagram and the table below, the letters S, C, H, SC, SH, CH and SCH signify to excite with sodium sulfate, with calcium hydroxide, with sodium hydroxide, with sodium sulfate and calcium hydroxide, with sodium sulfate and sodium hydroxide, with calcium hydroxide and sodium sulfate, and with three kinds of activators, respectively. The numbers 3, 6 and 9 represent the percentages of nanographite of 3%, 6% and 9%, respectively, and the sand replaced by magnetite sand is represented by the number 40, which indicates that the amount of magnetite sand incorporated is 40% by weight of sand.
2.3. Ratio of Conductive Concrete
Table 2.
Formula table of alkali excited conductive concrete (control groups, kg/m3).
Table 3.
Formula table of alkali excited conductive concrete (Test groups kg/m3).
2.4. Mechanical Test
In this study, the compressive strength and flexural strength of conductive concrete were tested to determine the effects of the amount of nanographite admixture, the amount of magnetite admixture and the activator on its mechanical properties. After curing for 7 days, 14 days and 28 days, the compressive strength and flexural strength of the cube specimens of 50 mm × 50 mm × 50 mm and 40 mm × 40 mm × 160 mm were tested respectively.
The servo-hydraulic universal testing machine is used. The loading speed of the compressive strength test is 0.6 kN/s and the load rate of the flexural strength test is 0.03 MPa/s. In the flexural strength test, the distance between the loading points is 140 mm. Each load-displacement curve is read by the software installed on the testing machine until it fails [24,25].
2.5. Electrical Conductivity Test
The quadrupole method is used to measure the resistivity of concrete specimens for 7-day, 14-day, 21-day and 28-day curing ages, as shown in Figure 5.
Figure 5.
Schematic diagram of the four-electrode method.
The size of the specimen is 40 mm × 40 mm × 160 mm, and the metal mesh electrodes of 30 mm × 80 mm are parallelly embedded in the specimen.
The metal mesh spacing is shown in Figure 5. The resistivity of conductive concrete is recorded with a digital multimeter. The resistivity is calculated by Equation (1):
where ρ is resistivity, Ω·cm; A is the cross-sectional area of the concrete specimen, cm2; L is the distance between electrodes, cm; U is voltage (volt) and I is current (ampere).
3. Results and Discussion
The mechanical test and resistivity test results of the specimen are shown in Table 4, Table 5, Table 6 and Table 7. The strength and resistivity changes caused by different variables are discussed in detail in the following sections.
Table 4.
Compressive strength, flexural strength and resistivity of alkali excited conductive concrete (Control groups).
Table 5.
Compressive strength, flexural strength and resistivity of alkali excited conductive concrete (G3 groups).
Table 6.
Compressive strength, flexural strength and resistivity of alkali excited conductive concrete (G6 groups).
Table 7.
Compressive strength, flexural strength and resistivity of alkali excited conductive concrete (G9 groups).
3.1. Compressive Strength Results
Figure 6 shows the compressive strength results of 12 cont. group specimens. From the results of G0M0 (0% G, 0% M, G stands for nanographite content, M stands for magnetite content), G0M40 (0% G and 40% M), it can be seen that the addition of magnetite significantly improves the compressive strength of concrete in different curing periods. When the quartz sand is replaced by magnetite sand in a proportion of 40%, the compressive strength increases linearly from 20.50 MPa to 24.15 MPa. There are two reasons for the increase of concrete strength caused by the addition of magnetite: (1) the rough microstructure of magnetite enhances the friction between aggregates; (2) the magnetite sand of small particle size can fill the micro-pores of concrete and make the concrete denser.
Figure 6.
Compressive strength curve of conductive concrete specimen cont.1–cont.12. (a) Control group specimens containing different amounts of magnetite and graphite. (b) Control group specimens with different excitation methods (without G and M).
G3M0 (3% G, 0% M), G6M0 (6% G, 0% M) and G9M0 (9% G, 0% M) represent the amount of nanographite admixture at 3%, 6% and 9% of the nanographite control group. By comparing the compressive strength of the three control groups, it can be observed that, when the amount of nanographite admixture is between 3% and 6%, the compressive strength of the conductive concrete increases with the increase of the amount of nanographite admixture, and when the amount of nanographite admixture is 6%, the compressive strength continuously increases to 34.59 MPa, and the compressive strength of the conductive concrete specimen reaches its peak. When the amount of nanographite admixture is between 6% and 9%, the compressive strength of conductive concrete decreases gradually with the increase of the amount of nanographite admixture. When the amount of nanographite admixture is 9%, the compressive strength of concrete decreases to 31.28 MPa. The reasons are as follows: (1) when the amount of nanographite admixture is small, nanographite fills the micro-pores of concrete, which makes the concrete denser and the strength of conductive concrete higher, whereas when the amount of nanographite admixture is excessive, the lubricity of nanographite can lead to low friction between the aggregates inside the concrete, thereby reducing the mechanical properties of the conductive concrete; (2) nanographite itself does not have high strength, and the excessive amount of nanographite admixture can reduce the overall strength of conductive concrete and cause agglomeration. Compared with the control group, the compressive strength of the specimen mixed with nanographite and magnetite was significantly improved.
S, C, H, SC, SH, CH and SCH signify adding sodium sulfate, calcium hydroxide and sodium hydroxide respectively, adding sodium sulfate and calcium hydroxide respectively, adding sodium sulfate and calcium hydroxide, adding sodium sulfate and sodium hydroxide, mixing sodium sulfate and sodium hydroxide, mixing calcium hydroxide and sodium hydroxide, adding sodium sulfate, sodium hydroxide and calcium hydroxide, respectively.
Comparing the compressive strength of G0M0 and S-SCH, it can be found that the early strength of concrete can be improved by adding the alkaline activator, and the strength of concrete can be improved by adding the alkaline activator properly, but the effect of concrete strength improvement caused by alkali activation without magnetite sand is very little.
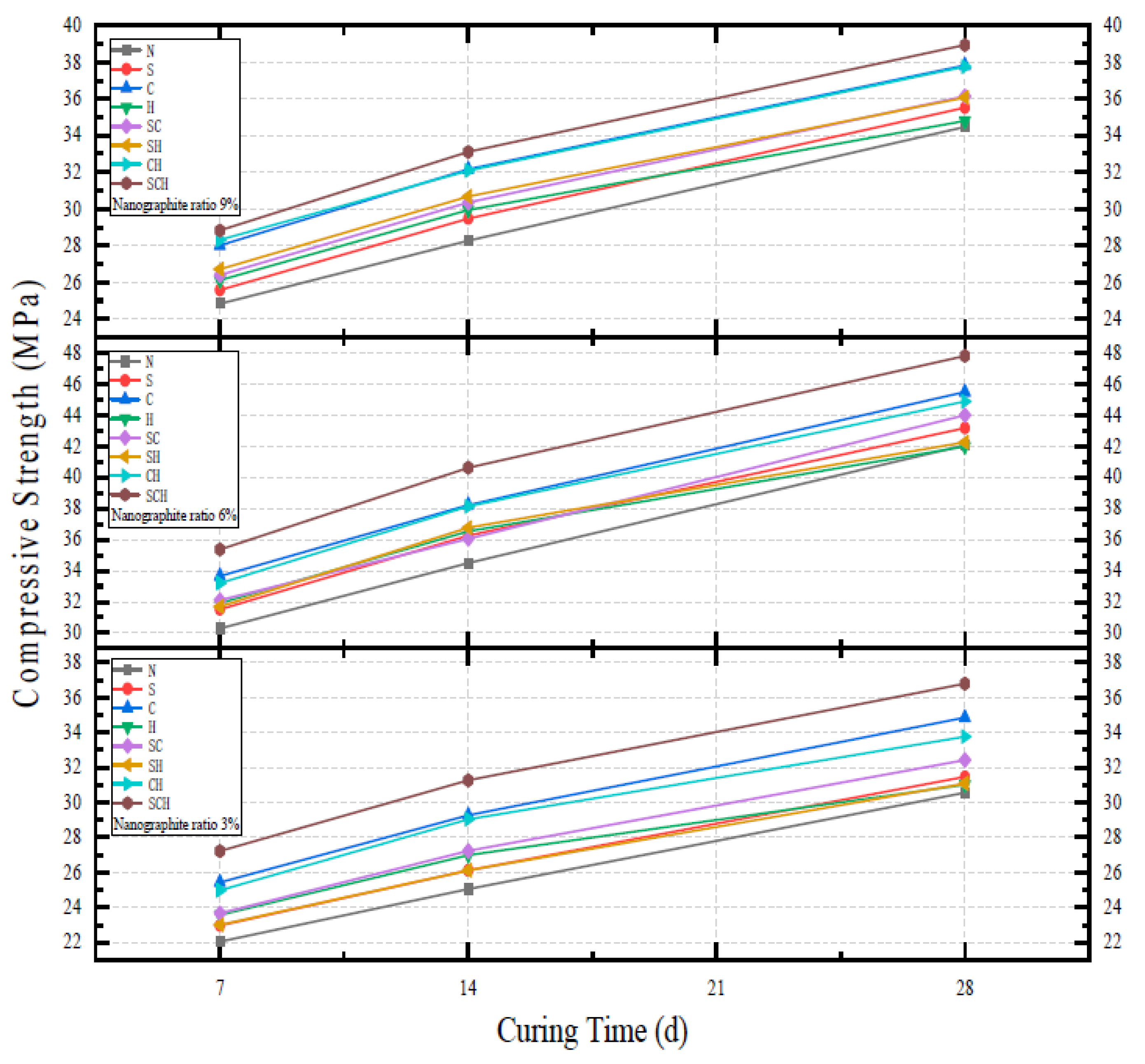
Figure 7 compares the effects of different chemical excitation modes on the compressive strength of three kinds of concrete samples with different amounts of nanographite admixture under different curing ages. As can be seen from when the amount of nanographite admixture is 6% and the amount of magnetite admixture is 40%, the compressive strength reaches 42.06 MPa. An alkaline activator not only stimulates the mineral activity of magnetite sand but also stimulates the fly ash-cement system, which increases the early PH value. While the alkali-activated cementitious material is formed, the pozzolanic reaction of fly ash and the hydration reaction of cement are also accelerated. During this period, the covalent bonds Si-O-Si and Al-O-Al in concrete are broken down, and ions (silicon and aluminum) enter the solution. With the breakdown of the covalent bond, the dissolved silicon will participate in the pozzolanic reaction and form C-S-H, providing additional strength. Therefore, the early strength of concrete is improved.
Figure 7.
Compressive strength of alkali-activated conductive concrete.
The three alkaline activators used in this study are sodium sulfate, calcium hydroxide and sodium hydroxide. The alkalinity of sodium hydroxide is greater than that of calcium hydroxide, and the alkalinity of calcium hydroxide is greater than that of sodium sulfate. All three kinds can be used as activators to excite concrete with alkali. The strength of alkalinity determines the reaction speed, but this comes with risk. When concrete contains excess alkali, the concrete may produce an alkali-aggregate reaction, i.e., alkaline matter interacts with active SiO2 in aggregate (sand, stone) to form alkali silicate gel, which results in concrete volume expansion and spider web-like cracking, ultimately leading to poorer performance of concrete. Take the experimental group in which only sodium hydroxide is added to excite the conductive concrete in this study as an example. Although the early strength of the concrete is higher (the compressive strength on the 7th day is about 76% of the 28-day compressive strength), the compressive strength of the 28-day conductive concrete is negligible compared with that of the experimental group with nanographite and magnetite, due to the excessive alkali content of the concrete. The continuous increase of the amount of sodium hydroxide admixture will reduce the strength of concrete and destroy the internal structure of concrete. Therefore, the mechanical properties of alkali-activated conductive concrete can be improved to the maximum by exciting the potential activity of magnetite sand to the maximum while avoiding the excessive alkali content of concrete. After compounding sodium sulfate, sodium hydroxide and calcium hydroxide, the PH of concrete can be more accurately controlled, which can maximize the potential activity of magnetite sand without excessive alkali content, and can improve the strength of concrete more stably. In Table 4, Table 5, Table 6 and Table 7, when the amount of nanographite admixture is 6%, the content of magnetite is 40%, and the compressive strength of the test group excited by three kinds of the activator (the mass ratio of sodium sulfate, calcium hydroxide and sodium hydroxide is 1:1:1) is 47.79 Mpa. Compared with magnetite of the same content, the compressive strength of the test group with nanographite content but without any excitation measures is only 42.06 MPa. Thus, it can be seen that the change of excitation mode can increase the compressive strength by more than 10%.
3.2. Flexural Strength Results
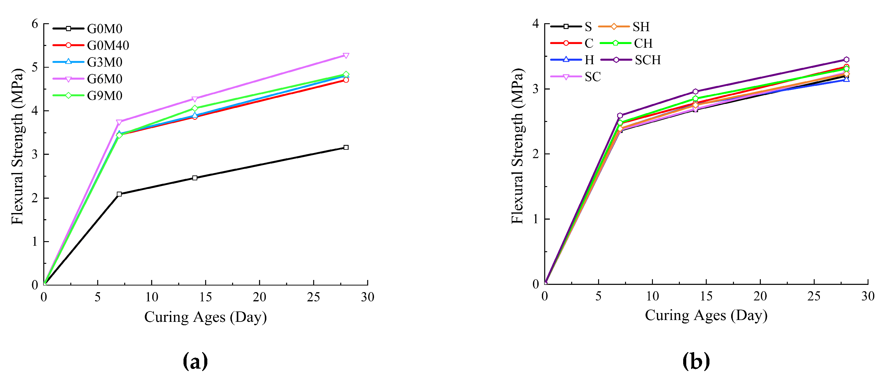
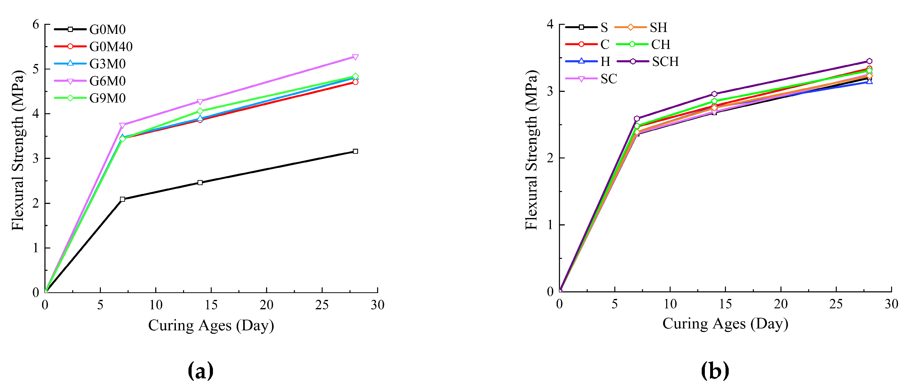
Figure 8 shows that adding a certain amount of magnetite and nanographite into concrete can increase the flexural strength. The flexural test shows that the replacement of quartz sand with magnetite in a proportion of 40% can improve the flexural strength of concrete, but the flexural strength of nanographite filler has a threshold. The content of nanographite increased from 0% to 6%, the flexural strength of concrete increased from 3.16 MPa to 5.28 MPa, the content of nanographite increased from 6% to 9%, and the flexural strength of concrete decreased from 5.28 MPa to 4.84 MPa. This is mainly attributed to the particle agglomeration effect caused by excessive nanographite in contact with water, which reduces the adhesion of aggregates and lowers the local strength of concrete accordingly. That is, the strength of the role of nanographite agglomeration becomes lower, causing the concrete to break more easily. Therefore, the threshold of nanographite filler is 6%.
Figure 8.
Flexural strength curve of conductive concrete specimen cont.1–cont.12.
Figure 9 compares the effects of different chemical excitation modes on the flexural strength of three kinds of concrete specimens with different amounts of nanographite admixture under different curing ages. The amount of nanographite admixture is 6%, the content of magnetite is 40%, and the flexural strength of the experimental group excited by three kinds of activators reached 6.84 MPa. It can be seen from Figure 8 that the change in flexural strength of alkali-activated conductive concrete is similar to its compressive strength. To sum up, the combination of three activators (the mass ratio of sodium sulfate, calcium hydroxide and sodium hydroxide is 1:1:1) is the best excitation mode, which can effectively stimulate the activity of magnetite sand mixed with concrete. especially for concrete specimens with a high content of magnetite sand and nanographite (such as 40% magnetite and 6% nanographite). The reason is that some of the nanographite fills the micro-pores of magnetite, which hinders the agglomeration of nanographite, reduces the local strength of the flexural test block due to nanographite agglomeration, and improves the flexural strength of the specimen.
Figure 9.
Flexural strength of alkali-activated conductive concrete specimens.
3.3. Conductive Resistivity Results
Figure 10 depicts the effects of magnetite and nanographite and different excitation modes on the resistivity of conductive concrete. Compared with the control specimens, the electrical conductivity of concrete mixed with magnetite and nanographite can be greatly improved, and the resistivity and electrical conductivity are linearly related to the content of conductive fillers. For example, when the amount of magnetite admixture goes from 0% to 40% (excluding nanographite), the resistivity decreases from 540,000 Ω·cm to 32,000 Ω·cm at 28 days, which is about 94%. When the amount of magnetite admixture is fixed at 40%, the amount of nanographite admixture increases from 0% to 3%, and the resistivity decreases by about 80.5% from 32,000 Ω·cm to 6210 Ω·cm. For the concrete specimens without magnetite sand and graphite, the different alkali excitation methods have little effect on the electrical conductivity of concrete, no matter how the concrete without magnetite sand is chemically excited. The internal components of concrete are insulating materials, such as coarse aggregate, quartz sand, cement, etc. If magnetite sand is added to the concrete, the activator will react with magnetite, and the electrical conductivity of the concrete will be affected. Therefore, to study the influence of different alkali excitation modes on the electrical conductivity of concrete, concrete must contain conductive aggregates that can react with the activator. At the same time, the curing time also significantly affects the electrical conductivity of conductive concrete.
Figure 10.
Resistivity of conductive concrete specimen cont.1–cont.12.
Among all the conductive concrete specimens, early concrete has a lower resistivity compared with the specimens cured for 28 days. This is attributed to the positive influence of water molecules on the electrical conductivity of concrete.
Figure 11 depicts the effect of different excitation methods on the resistivity of concrete specimens at different curing ages. The results indicate that, although chemical excitation has little effect on resistivity, the particle size of magnetite can be reduced by chemical excitation, which makes the distribution of magnetite sand more uniform. When three kinds of activators are used together, the potential activity of magnetite sand can be maximized without excessive alkali content. When the alkali content of concrete is well controlled, the number of pores in the concrete will also be significantly reduced, and the electrical conductivity can be improved as a result. When the amount of magnetite admixture is 40% and the amount of nanographite admixture is 9%, the best resistivity of 3080 Ω·cm (curing for 7 days) can be obtained by the combined excitation of three kinds of activator (The mass ratio of sodium sulfate, calcium hydroxide and sodium hydroxide is 1:1:1).
Figure 11.
Resistivity of alkali excited conductive concrete specimen.
Figure 11 indicates that the electrical conductivity of alkali-excited conductive concrete is also related to the alkali content of concrete. When concrete contains excessive alkali content, the concrete may produce an alkali–aggregate reaction. That is, the alkaline material interacts with the active SiO2 in the aggregate (sand, stone) to form alkali silicate gel, which causes the concrete to expand and crack in the shape of a spider web, resulting in the decrease of the performance of the concrete, the increase of pores in the concrete and the decrease of electrical conductivity. For example, when the amount of magnetite sand admixture is 40% and the amount of nanographite admixture is 6%, the electrical conductivity of concrete specimens without any chemical excitation is better than that of concrete samples excited only by sodium hydroxide. The alkali content of alkali-excited conductive concrete decreases with the increase of alkali content in a certain range, and the electrical conductivity is enhanced to a certain extent. However, beyond this range, the electrical conductivity of alkali-excited conductive concrete decreases with the increase in alkali content.
To sum up, based on the electrical conductivity test and mechanical test, it can be concluded that conductive concrete specimens with 6% nanographite admixture and 40% magnetite admixture have the optimal mechanical properties and a markedly improved electrical conductivity compared with ordinary concretes, with compressive strength reaching 47.79 MPa, flexural strength 6.84 MPa and resistivity 4805 Ω·cm.
3.4. Microstructure Analysis
Figure 12 is the SEM diagram of magnetite sand under different modification conditions. It can be observed from the figure that the increase in alkali content can reduce the particle size of magnetite sand, fill the micro-void of concrete to a certain extent, and then improve the strength of concrete. However, excessive alkali content can also lead to a decrease in concrete strength. From Figure 12h (SEM diagram of the specimen excited by three kinds of activators) and Table 4, Table 5, Table 6 and Table 7, it can be seen that the compressive strength of the specimen excited by three kinds of activators is the highest, which further verifies that the strength of alkali-excited conductive concrete is correlated to the alkali content of the activator.

Figure 12.
SEM diagram of magnetite sand under different modification conditions. (a) Magnetite sand without alkali activation treatment alkali; (b) Magnetite sand modified by sodium sulfate; (c) Magnetite sand modified by calcium hydroxide; (d) Magnetite sand modified by sodium hydroxide; (e) Magnetite sand modified by sodium sulfate and calcium hydroxide; (f) Magnetite sand modified by sodium sulfate and sodium hydroxide; (g) Magnetite sand modified by calcium hydroxide and sodium hydroxide; (h) Magnetite sand modified by sodium sulfate, sodium hydroxide and calcium hydroxide.
The chemically excited magnetite has a relatively rough surface attached to nanographite crystals. Nanographite has a huge covalent structure and there are delocalized electrons around the carbon atoms. Therefore, local displacement and electron exchange can direct the current to the proposed electric field. In addition, nanographite can fill the micro-pores of conductive concrete, and nanographite is dispersed in calcium-silicate-hydrate (C-S-H) gel to form a conductive network, which can enhance the mechanical properties of the interface. However, excessive nanographite leads to the agglomeration of particles, which reduces the internal friction in the mixture and degrades the mechanical properties of concrete. Therefore, the proportion of nanographite admixture is a critical factor to balance the mechanical properties and electrical conductivity of alkali-excited conductive concrete.
Alkali excitation increases the roughness of the magnetite surface. Due to the increase of the surface porosity of magnetite, the nanographite is filled into the micro-pores of magnetite, which prevents the agglomeration of nanographite and makes it distribute more uniformly in concrete, thus enhancing the electrical conductivity. The alkaline activator stimulates both the mineral activity of magnetite sand and the fly ash-cement system, which makes the fly ash-cement system easy to react with the activator to form C-S-H gel. On the other hand, compared with the magnetite sand samples without alkali excitation modification, the particle size of the magnetite sand treated by alkali excitation is greatly reduced, making its distribution in concrete more uniform and electrical conductivity more stable.
There is a violent reaction on the surface of the specimen excited by three kinds of activators (the mass ratio of sodium sulfate, calcium hydroxide and sodium hydroxide is 1:1:1), which are characterized by a large amount of dense sediment and gel film. The conductive fillers are uniformly distributed at the interface between magnetite and calcium silicate hydrate. Magnetite is used as a rigid skeleton to fill the microscopic pores in the C-S-H gel under load. Therefore, the adhesive friction between aggregate and paste is enhanced, and the mechanical and electrical properties of conductive concrete are improved.
The combination of a large number of magnetite sand with square sharp edges, magnetite sand with nanometer graphite, and the decrease of pores in the concrete under an appropriate alkaline environment, and conductive filler bonds fully and closely with C-S-H gel, leads to the particle size of magnetite decreasing with the reaction of activator and magnetite, which allows magnetite to be more evenly distributed in concrete, promoting the consistency of the distribution of nanographite and reducing the agglomeration effect. To sum up, the combined excitation of the three activators has the advantage of enhancing the compactness of mortar and allowing the uniform distribution of concrete particles.
4. Conclusions
In this study, the compressive strength, flexural strength, resistivity and microstructure of alkali-activated conductive concrete are studied using the combined activation of various kinds of activators. The following conclusions are drawn.
- (1)
- Nanographite is an excellent conductive filler, and its addition can significantly improve the conductivity of concrete. However, when its content exceeds 6%, such as 9%, the mechanical properties of concrete will decline. Therefore, in order to obtain satisfactory conductive properties of concrete without compromising its mechanical properties, the mixing amount of nanographite is better than 6% of the cement content in conductive concrete.
- (2)
- Magnetite sand is an excellent conductive filler with a certain mechanical strength. The mechanical strength and electrical conductivity of concrete can be improved significantly when magnetite sand is added to concrete. When the addition amount of magnetite sand is 40% of the fine aggregate content in concrete, the resistivity at 28 days decreases from 540,000 Ω·cm to 32,000 Ω·cm, a decrease of 94%.
- (3)
- The mechanical properties and electrical conductivity of concrete can be significantly improved after alkali excitation of magnetite sand and incorporation. While avoiding the excessive alkali content in concrete, alkali excitation can maximize the potential activity of magnetite sand, so as to greatly improve the mechanical strength and electrical conductivity of concrete.
- (4)
- When concrete contains conductive aggregate which can react with an activator, alkali excitation can further improve the electrical conductivity of concrete. If there is no conductive aggregate in the concrete that can react with the activator, the alkali excitation has little effect on the electrical conductivity of the concrete.
- (5)
- The particle size of magnetite can be reduced by chemical excitation, so that the distribution of magnetite sand is more uniform. When the alkali content of concrete is well controlled, the number of pores in concrete will be greatly reduced, and the electrical conductivity will be improved.
- (6)
- The combined excitation of three kinds of activators is the optimal way to improve the mechanical and electrical properties of alkali-excited conductive concrete. When the amount of magnetite admixture is 40% and the amount of nanographite admixture is 6%, the concrete specimens prepared by the combined excitation of three kinds of activators show the best compressive strength and compressive strength (the compressive strength is 47.79 MPa and the flexural strength is 6.84 MPa). When the amount of magnetite admixture is 40% and the amount of nanographite admixture is 9%, the concrete specimens prepared by the combined excitation of three kinds of activators show the lowest resistivity (the compressive strength is 38.95 MPa, the flexural strength is 5.93 MPa, and the resistivity is 3080 Ω·cm).
- (7)
- According to the research in this paper, nanographite is a high-quality conductive filler, and the addition of magnet sand not only ensures the conductive characteristics of concrete, but also increases the strength of concrete. The next work will focus on the conductive heating characteristics and electromagnetic wave absorption properties of concrete with conductive filler, and carry out research on the deicing characteristics of conductive concrete and the electromagnetic wave absorption properties of conductive concrete used in stealth military engineering.
Author Contributions
Conceptualization, Z.R. and X.Z.; methodology, Z.R. and X.Z.; software, H.Z. and X.C.; validation, H.Z. and X.C.; formal analysis, X.Z. and H.Z.; investigation, Z.R.; resources, Z.R. and X.Z.; data curation, H.Z. and X.C.; writing—original draft preparation, H.Z.; writing—review and editing, Z.R. and X.Z.; visualization, H.Z. and X.C.; supervision, Z.R. and X.W.; project administration, Z.R. and X.Z.; funding acquisition, Z.R. and X.Z. All authors have read and agreed to the published version of the manuscript.
Funding
This research was supported by the Catastrophe and Reinforcement of Dangerous Engineering Structures, Hunan Key Laboratory of Intelligent Disaster Prevention and Mitigation and Ecological Restoration in Civil Engineering, Gran number 2020TP1010; Natural Science Foundation of Hunan Province, Gran number 2021JJ50106, 2022JJ30193; Hunan Provincial Science and Technology Promotion Talent Project, 2022TJ-Q17; The science and technology innovation Program of Hunan Province, 2022RC4032.
Data Availability Statement
All data used to support the study are included within the article.
Conflicts of Interest
The authors declare no conflict of interest.
References
- Nabodyuti, D.; Singh, M.; Prakash, N.; Gyanendra, V. Investigation on electromagnetic pulse shielding of conductive concrete. Proc. Inst. Civ. Eng.-Constr. Mater. 2022; ahead of print. [Google Scholar]
- Albidah, A.S.; Alsaif, A.S. Mechanical performance of alkali-activatedconcrete reinforced with recycled tire steel fibers. Mater. Today Proc. 2022, 65, 1271–1279. [Google Scholar] [CrossRef]
- Li, C.; Sun, L.; Xu, Z.Q.; Wu, X.X.; Liang, T.Q.; Shi, W.L. Experimental investigation and error analysis of high precision FBG displacement sensor for structural health monitoring. Int. J. Struct. Stab. Dyn. 2020, 20, 2040011. [Google Scholar] [CrossRef]
- Ranjitham, M.; Manjunath, N.V. Experimental and numerical investigation on structural behaviour of Bubble Deck Slab with conventional slab. J. Trend Sci. Res. Dev. 2018, 2, 2614–2617. [Google Scholar] [CrossRef]
- Verma, A.; Gahir, J. A Study on Electro-Magnetic Properties of Concrete by Using Steel Fiber and Graphite. IOP Conf. Ser. Earth Environ. Sci. 2021, 889, 012073. [Google Scholar] [CrossRef]
- Luo, J.M.; Yang, X.Q.; Xue, Y.; Yang, C.X.; Yang, Z.H.; Rogers, T.; Liu, Y.; Zhang, H.; Yu, J.Y. Simultaneous optimization of the thermal conductivity and mechanical properties of epoxy resin composites through PES and AgNP functionalized BNs. Compos. Part B Eng. 2023, 248, 110373. [Google Scholar] [CrossRef]
- Gao, N.S.; Wu, J.G.; Lu, K.; Zhong, H.B. Hybrid composite meta-porous structure for improving and broadening sound absorption. Mech. Syst. Signal Process. 2021, 154, 107504. [Google Scholar] [CrossRef]
- Imai, M.; Nakano, R.; Kono, T.; Ichinomiya, T.; Miura, S.; Mure, M. Crack detection application for fiber reinforced concrete using BOCDA-based optical fiber strain sensor. J. Struct. Eng. 2010, 136, 1001–1008. [Google Scholar] [CrossRef]
- Majumder, M.; Gangopadhyay, T.K.; Chakraborty, A.K.; Dasgupta, K.; Bhattacharya, D.K. Fibre Bragg gratings in structural health monitoring—Present status and applications. Sens. Actuators A Phys. 2008, 147, 150–164. [Google Scholar] [CrossRef]
- Pourrastegar, A.; Marzouk, H. Vibration-Based Nondestructive Damage Detection for Concrete Plates. ACI Struct. J. 2021, 118, 117–129. [Google Scholar]
- Li, Z.X.; Guo, T.T.; Chen, Y.Z.; Lu, Y.; Nie, X.J.; Yang, X.; Jin, L.H. Study on road performance and electrothermal performance of poured conductive asphalt concrete. Adv. Mater. Sci. Eng. 2022, 2022, 2462126. [Google Scholar] [CrossRef]
- Dong, W.K.; Li, W.G.; Wang, K.J.; Vessalas, K.; Zhang, S.H. Mechanical strength and self-sensing capacity of smart cementitious composite containing conductive rubber crumbs. J. Intell. Mater. Syst. Struct. 2020, 31, 1325–1340. [Google Scholar] [CrossRef]
- Wu, T.S.; Huang, R.; Chi, M.; Weng, T.L. A study on electrical and thermal properties of conductive concrete. Comput. Concr. 2013, 12, 337–349. [Google Scholar] [CrossRef]
- Liu, S.H.; Ge, Y.C.; Wu, M.Q.; Xiao, H.L.; Kong, Y.N. Properties and road engineering application of carbon fiber modified-electrically conductive concrete. Struct. Concr. 2021, 22, 410–421. [Google Scholar] [CrossRef]
- Zhao, R.H.; Tuan, C.; Luo, B.; Xu, A. Radiant heating utilizing conductive concrete tiles. Build. Environ. 2019, 148, 82–95. [Google Scholar] [CrossRef]
- Wang, R.; Gao, P.; Li, W.X.; Tian, Y.; Wang, L.M. Experimental study on dehumidification and chlorine-removal efficiency of conductive polymer mortar. Constr. Build. Mater. 2020, 240, 117950. [Google Scholar] [CrossRef]
- Khalid, T.; Smieee, L.; Qaddoumi, A.; Smieee, N.; Yehia, S. Feasibility study of using electrically conductive concrete for electromagnetic shielding applications as a substitute for carbon-laced polyurethane absorbers in anechoic chambers. IEEE Trans. Antennas Propag. 2017, 65, 2428–2435. [Google Scholar] [CrossRef]
- Choi, H.; Kim, H.; Lim, S.; Lee, H. An experimental study on the development of electromagnetic shielding concrete wall for shielding high-altitude electromagnetic pulse (HEMP). J. Korea Concr. Inst. 2017, 29, 169–177. [Google Scholar] [CrossRef]
- Xu, T.; Feng, P.; Liu, X.; Jia, L.L.; Deng, C.X.; Yang, P.H.; Cheng, H.B. Comparison of corrosion characteristics of conductive concrete. IOP Conf. Ser. Earth Environ. Sci. 2020, 431, 012048. [Google Scholar] [CrossRef]
- Wang, L.N.; Aslani, F. A review on material design, performance, and practical application of electrically conductive cementitious composites. Constr. Build. Mater. 2019, 229, 116892. [Google Scholar] [CrossRef]
- Ding, Y.N.; Chen, Z.P.; Han, Z.B.; Zhang, Y.L.; Pacheco-Torgal, F. Nano-carbon black and carbon fiber as conductive materials for the diagnosing of the damage of concrete beam. Constr. Build. Mater. 2013, 43, 233–241. [Google Scholar] [CrossRef]
- Zhang, J.R.; Xu, L.N.; Zhao, Q.X. Investigation of carbon fillers modified electrically conductive concrete as grounding electrodes for transmission towers: Computational model and case study. Constr. Build. Mater. 2017, 145, 347–353. [Google Scholar] [CrossRef]
- He, W.; Hao, W.R.; Meng, X.; Zhang, P.C.; Sun, X.; Shen, Y.L. Influence of graphite powder on the mechanical and acoustic emission characteristics of concrete. Buildings 2022, 12, 18. [Google Scholar] [CrossRef]
- Ren, Z.H.; Sun, J.B.; Zeng, X.T.; Chen, X.; Wang, Y.F.; Tang, W.C.; Wang, X.Y. Research on the electrical conductivity and mechanical properties of copper slag mult-iphase nano-modified electrically conductive cementitious composite. Constr. Build. Mater. 2022, 339, 127650. [Google Scholar] [CrossRef]
- Ren, Z.H.; Sun, J.B.; Tang, W.C.; Zeng, X.T.; Zeng, H.; Wang, Y.X. Mechanical and electrical properties investigation for electrically conductive cementitious composite containing nano-graphite activated magnetite. J. Build. Eng. 2022, 57, 104847. [Google Scholar] [CrossRef]
- Chereches, M.; Bejan, D.; Chereches, E.; Alexandru, A.; Minea, A. An experimental study on electrical conductivity of several oxide nanoparticle enhanced PEG 400 fluid. Int. J. Thermophys. 2021, 42, 104. [Google Scholar] [CrossRef]
- Meng, W.N.; Khayat, K.H. Mechanical properties of ultra-high-performance concrete enhanced with graphite nanoplatelets and carbon nanofibers. Compos. Part B Eng. 2016, 107, 113–122. [Google Scholar] [CrossRef]
- Ahmad, F.; Jamal, A.; Iqbal, M.; Alqurashi, M.; Almoshaogeh, M.; Al-Ahmadi, H.; Hussein, E. Performance evaluation of cementitious composites incorporating nano graphite platelets as additive carbon material. Materials 2022, 15, 290. [Google Scholar] [CrossRef]
- Du, Y.H.; Lu, S.; Xu, J.Y.; Xia, W.; Wang, T.J.; Wang, Z.H. Experimental study of impact mechanical and microstructural properties of modified carbon fiber reinforced concrete. Sci. Rep. 2022, 12, 12928. [Google Scholar] [CrossRef]
- Yan, Z.H.; Sun, Z.P.; Yang, H.J.; Zhang, T.; Ge, H.S. Influence of Copper Slag on Mechanical Performance, Hydrate Assemblage, and Mechanism of Cementitious System. J. Mater. Civ. Eng. 2022, 34, 04022344. [Google Scholar] [CrossRef]
- Ali, S.I.A.; Lublóy, É. Fire resistance properties of heavyweight magnetite concrete in comparison with normal basalt-and quartz-based concrete. J. Therm. Anal. Calorim. 2022, 147, 11679–11691. [Google Scholar] [CrossRef]
- Huang, H.; Xu, J.Y. Effect of magnetite on concrete mechanics and microwave deicing performance. IOP Conf. Ser. Earth Environ. Sci. 2019, 267, 042019. [Google Scholar] [CrossRef]
- Ali, S.; Omid, L.; Iman, M.N. Influence of cement content and maximum aggregate size on the fracture parameters of magnetite concrete using WFM, SEM and BEM. Theor. Appl. Fract. Mech. 2020, 107, 102482. [Google Scholar]
- Abdullah, M.; Rashid, R.M.; Amran, M.; Hejazii, F.; Masenwat, N.; Azreen, N.M.; Fediuk, R.; Voo, Y.L.; Vatin, N.I.; Idris, M.I. Recent trends in advanced radiation shielding concrete for construction of facilities: Materials and properties. Polymers 2022, 14, 2830. [Google Scholar] [CrossRef] [PubMed]
- Wang, Q.; Sun, S.K.; Yao, G.; Wang, Z.M.; Lyu, X.J. Preparation and characterization of an alkali-activated cementitious material with blast-furnace slag, soda sludge, and industrial gypsum. Constr. Build. Mater. 2022, 340, 127735. [Google Scholar] [CrossRef]
Disclaimer/Publisher’s Note: The statements, opinions and data contained in all publications are solely those of the individual author(s) and contributor(s) and not of MDPI and/or the editor(s). MDPI and/or the editor(s) disclaim responsibility for any injury to people or property resulting from any ideas, methods, instructions or products referred to in the content. |
© 2023 by the authors. Licensee MDPI, Basel, Switzerland. This article is an open access article distributed under the terms and conditions of the Creative Commons Attribution (CC BY) license (https://creativecommons.org/licenses/by/4.0/).












