Next Article in Journal
Cyclic Behavior of Different Connections in Precast Concrete Shear Walls: Experimental and Analytical Investigations
Previous Article in Journal
Characteristics of Sustainable Concrete Containing Metakaolin and Magnetized Water
 
 
Font Type:
Arial Georgia Verdana
Font Size:
Aa Aa Aa
Line Spacing:
Column Width:
Background:
Article

Research on the Mechanism Influencing the Sustainable Development of a Contemporary Chinese Artist Village

1
School of Management Science & Real Estate, Chongqing University, Chongqing 400045, China
2
International Research Center for Sustainable Built Environment, Chongqing University, Chongqing 400045, China
3
Construction Economics and Management Research Center, Chongqing University, Chongqing 400045, China
4
Management in the Built Environment, Faculty of Architecture and the Built Environment, Delft University of Technology, Julianalaan 134, 2628BL Delft, The Netherlands
*
Authors to whom correspondence should be addressed.
Buildings 2023, 13(6), 1432; https://doi.org/10.3390/buildings13061432
Submission received: 21 April 2023 / Revised: 17 May 2023 / Accepted: 23 May 2023 / Published: 31 May 2023
(This article belongs to the Section Architectural Design, Urban Science, and Real Estate)

Abstract

Contemporary Chinese artist villages (CCAVs) have been developing rapidly and have become an important locus for developing cultural and creative industries, providing a strong pathway for China to achieve high-quality development and promote new urbanization. However, in practice, there are still many CCAVs that struggle with sustainable development. At present, the academic research on CCAVs mainly focuses on demonstrating the role of artist villages in promoting development in economic, social, artistic, and other fields without forming a systematic, sustainable development model or targeted policy recommendations. Therefore, the CCAV must be taken as a research object, and the influencing factors and mechanisms of its development must be analyzed through systematic quantitative research to provide a theoretical basis for the sustainable development (SD) of CCAVs. This paper identifies the factors influencing the sustainable development of CCAVs through grounded theory and expert interviews and creates a list of 21 influencing factors. Based on internal and external considerations, these influencing factors can be divided into the following four categories: artists, government, company/capital, and outside environment. This paper constructs a mechanism model for the SD of CCAVs with the help of a structural equation model, which is a quantitative analysis tool based on empirical research. The key mechanisms influencing the SD of CCAVs are obtained through research. Using quantitative research, the paper determines four categories of influencing factors and the mechanisms influencing the SD of CCAVs. This study provides an important resource for governments at all levels to promote the sustainable development of artist villages in the region.

1. Introduction

An artist village is a space where artists gather together to live and create, accompanied by opportunities for professional networking. It is also a special space where cultural and creative industries can cohere after a certain stage of social and productive development [1]. Unlike ordinary commercial arts districts, artist villages provide original artists with a place for long-term creation and residence. They offer opportunities for strong artistic creation in addition to the marketing or copying of existing artistic works [2].
The Painters’ Village in the Old Summer Palace in the suburbs of Beijing at the end of the 1980s and early 1990s is the earliest artist village in China. Artist villages entered a period of rapid development in the 21st century. According to statistics, there were about 140 artist villages in China by 2011, by which time there were at least 30 over a certain size [3]. There were more than 400 artist villages in China by 2018, including more than 50 of a certain size (more than 50 artists). The 10 most influential ones included Beijing’s Songzhuang Artist Village, Beijing’s 798 Artist Village, Shanghai’s FengJing Peasant Artist Village, and Chengdu’s Artist Village [4].
After periods of reform and opening up, the earliest artist villages were developed in the suburbs of Beijing, Shanghai, and other places. They played a positive role in promoting the urbanization process of local cities and urban renewal and provided opportunities for artists to create and sell their works. The win–win scenario of artists, the government, and residents has resulted in a “herd effect”. Artist villages have been recognized as a model of development in cultural and creative industries by artists, enterprises, and governments in the central and western regions, so the number of artist villages in the central and western regions has shown explosive growth in recent years [5]. At present, the number of artist villages in Jiangsu, Zhejiang, Fujian, and other developed coastal areas is still growing, and artist villages are also emerging in Xinjiang, Yunnan, and other minority and rural areas. For example, Shangxiaozi Village in Changji, Xinjiang, and Shuanglang Village in Dali, Yunnan, are cities that have retained their traditional residential atmospheres and have attracted many artists to gather there for long periods due to their beautiful natural landscape and rich cultural traditions, thus forming new artist villages [6,7]. As an important carrier of cultural and creative industries, the contemporary Chinese artist village will maintain rapid momentum in its development thanks to the development of cultural and creative industries, the government’s increasing attention to the artist village, and the growing consumer demand for cultural and creative products. It can be predicted that in the near future, the number of contemporary artist villages will continue to increase, and the distribution area will also be wider.
Ren (2012) pointed out that the development of the artist village can directly promote local urbanization [8]. The development of artist villages with cultural and creative industries at their core has brought about the integration of primary, secondary, and tertiary industries. This is a favored development path for rural areas compared with traditional industries, which result in high pollution, high energy consumption, and low added value [9]. The development of artist villages in suburban and rural areas has shown initial success in some areas. Qi (2013) found that the arrival of artists promoted the transformation of Songzhuang from an agricultural economy to a cultural economy, and rural residents also changed from engaging in agriculture to engaging in secondary and tertiary industries through the development of the artist village, resulting in sustainable, effective, and low-cost local urbanization [10].
While the number of contemporary Chinese artist villages has grown, their sustainable development has also received more and more attention. However, in practice, the development of contemporary Chinese artist villages has encountered many difficulties. Some artist villages that formed spontaneously lacked the ability to open up the market and gain the necessary support during the initial stage of development, which led to a lack of follow-up and eventually caused them to disappear. Shanghehejia Village in Bao’an, Shenzhen, once attracted twenty or thirty writers to write there. However, although literary works have been generating income for a long time, the settled writers did not receive support from the market or the government and disappeared after only five years [11]. Some artist villages that formed spontaneously in the suburbs of big cities were forced to relocate or disappeared rapidly due to their limited contributions to GDP. Many artist villages, such as Heiqiao, Tiehuan, Dongying, and Jiangfu in the suburbs of Beijing, and Shanghai Painter Village in Shanghai, have disappeared due to urbanization. At present, this trend occurs not only in international metropolises but also in some second- and third-tier cities, such as the North Village Artist Village in Chengdu and the Wayaobao Artist Village in Nanning, which disappeared due to government planning. At the same time, artist villages deliberately built for commercial purposes often become “empty shell villages” due to a lack of endogenous power after the completion of houses and gradually die out. Nanchang Shuicheng Art District in Jiangxi Province was set up locally to attract people. Because its positioning and housing design did not meet the needs of artists’ creations and life, the artist village quickly disappeared after several artists settled there for a short time [12]. Similar to Nanchang Water City are Nanjing Liuhe Jasmine Artist Village, Changsha Creative West Street, and Beijing Wayaobao Art Village.
Economic sustainability, social sustainability, and ecological sustainability are essential to sustainable development. Any social organization can only exist for a long time by generating sustainable benefits to the economy, continuously improving the ecological environment of the organization’s region, and improving the lives of local residents. As a form of social organization, artist villages therefore need to meet these three requirements in order to achieve long-term and sustainable development. An artist village that does not achieve sustainable development will eventually face extinction.
The failure of the development of artist villages has brought about many negative impacts on the local economy and society. This not only affects the artistic atmosphere that has been built for many years but also causes artists to lose the psychological sense of security and belonging, which, to some extent, harms the development of China’s cultural and creative industries [13]. Therefore, going deep into the SD of CCAVs is crucial.
The research objective of this paper is to reveal the mechanism influencing the SD of CCAVs. Firstly, this paper comprehensively identifies the factors influencing the SD of CCAVs based on grounded theory and expert interviews. Secondly, the influence mechanism model of the SD of CCAVs is constructed based on the SEM. Thirdly, the paper empirically studies the impact mechanism of the SD of CCAVs to obtain the key factors affecting the SD of CCAVs through the data obtained from the questionnaire survey. The theoretical contribution of the thesis lies in revealing the mechanism influencing the SD of CCAVs and providing a theoretical basis for constructing an SD model of CCAVs. At the same time, it also provides a scientific basis for the sustainable development practice of CCAVs. Figure 1 illustrates this paper’s primary research steps.

2. Literature Review

In early research, artists were considered to be the most important driving force for the formation and development of cultural and creative industries such as artist villages.
Webster et al. (2011) studied the development of art villages in Western countries. They believed that successful clusters of creative industry were formed from bottom to top and that the most important influencing factor in their initial stage was artists rather than other entities such as governments and enterprises [14]. Portert (2006) and Stern (2005) believe that artist villages that formed naturally under the leadership of artists have rich creativity and endogenous power because artists have more foresight and follow the laws of industrial development when planning the development of artist villages, and that they are more capable of sustainable development than those formed by government planning [15,16]. With the continuous rise and development of China’s cultural and creative industry space, scholars have gradually realized that more artists and other cultural and creative talents are needed as the basis for the development of contemporary Chinese artist villages. Wan Yan and Xiang Yong (2012) noted that “the cultural industry is the building of houses”. They said that “the quality of talents and industrial development” is the basis for determining whether a region has the ability to develop the industry. Only on this basis can it develop related tourism industries and cultural industry parks. Otherwise, it is just an increase in physical space and lacks the original power of development [17].
Many scholars believe that the market power represented by enterprises is the force driving the artist village to achieve sustainable development. Moss conducted a comparative study on the sustainable development of the north district of Manchester and the art district of Sheffield. Their research found that the north area of Manchester is more dependent on the cheap rent for local houses and the accumulation of traditional music, and that this area develops further on this basis. Sheffield was formed and developed under the promotion of the government with the aim of reviving the local urban economy. For this reason, the Sheffield government invested a lot of money in improving the infrastructure in the planned art district and building related art theaters, exhibition halls, etc., but due to the lack of real participation of artists, the law of market development has been replaced by administrative orders and the vision of government officials. Even though the Sheffield government has continuously supported it for more than 20 years, there is still no influential art district and art leader there, which has become a typical failure of “top-down” creative districts [18]. Tang Zitao (2012) believed that the market is a key force for the development of the artist village. After analyzing Chongqing Huangjueping Artist Village, he found that the formation of an artist village here depended more on the prosperity of the art market at that time than on the talent resources of the Sichuan Academy of Fine Arts. At the same time, the government attracts people by holding relevant activities, which can only be effective when the art market is depressed but cannot support the artist village to achieve long-term sustainable development [19]. Kang Sheng and Jin Bo (2014) believe that under China’s special social system, the formation of an artist village needs the support of the government and the intervention of enterprise market forces; however, after the artist village has taken shape, it should integrate resources from all aspects through market-oriented operation to achieve the sustainable development of the artist village [20].
The government is an important factor in the formation of artist villages. O’Conner (2000) found that many creative industries in the UK were brought in by local governments through massive investments in house repair, tax relief, and rent reduction, thus activating these once-declining areas. The local government of Liverpool alone invested a total of 100 million pounds to improve the local hard environment and make it more attractive to artists [21]. Frost Kumpf (1998) pointed out that by the 1990s, the governments of more than 90 cities had planned the areas to develop creative industries in old industrial zones. Through administrative forces, idle or abandoned factories were transformed into artist studios, thus promoting the formation and development of creative industrial zones [22]. Zhang (2017) believed that an art district such as Songzhuang forms when the Chinese government allows artists to gather to establish an open and inclusive image in an environment of globalization. Therefore, the government and its related political environment are important factors in the formation and development of art districts [23]. More and more artist villages have received government support for their development in China. Sonn (2017) showed that the 798 art cluster, which formed spontaneously in the early stage, won a lot of support from the government in the follow-up development and achieved “the development of creativity under the influence of the government” [24]. In fact, some scholars believe that there can be no pure “bottom-up” artist village and that only the combination of government and market forces in a certain way can play the best role. McCarthy (1998) analyzed the gathering places of artists, such as the Temple Bar in Dublin, Ireland, and found that these areas were spontaneously formed by artists in their early days. The government did not directly interfere with their development, but it indirectly supported their development platforms and other methods. Otherwise, under rising rent and other pressures, artists can hardly stay standing in these areas [25]. Park (2015) studied the Changdong Art Village project in Changyuan, South Korea, Guangzhou Daguan Art Market, and Busan Totatoga Art Cluster and found that in the development of these three artist villages, the government intervention functioned differently as follows: the government played the role of “director” in Changdong Art Village, appeared as “partner” in Daguan Art Market, and silently supported as “sponsor” behind the scenes in the Totatoga Art Cluster. Among these three artist villages, the Totatoga art cluster has fully respected the opinions of artists and local culture lovers and has developed the best. Therefore, the most important role for the government is to give the leading power to artists while giving corresponding support without direct intervention [26]. Under the special national conditions of China, the space of cultural and creative industries, including the artist village, is regarded as the result of the joint promotion of the government and market forces. Zhao Kaixu (2019) believed that the government would focus on promoting local regional development or economic progress, maintaining social stability, and participating in the generation and development of cultural and creative industry space through policies [27].
From existing research, whether domestic or foreign, and whether using qualitative or quantitative research, we have examined the factors influencing the artist village to varying degrees. However, this review is often based on the characteristics of a certain discipline or only a certain influencing factor, which is fragmented, one-sided, and highly subjective. At the same time, there is a lack of research on the influencing factors of industrial spatial development from the perspective of importance and ranking. There is also a lack of systematic analysis of the roles and ways in which relevant stakeholders such as artists, governments, and enterprises can play their roles.
Therefore, it is necessary to identify the factors influencing the SD of CCAVs and explore the mechanism influencing the SD of CCAVs.

3. Identifying the Factors Influencing the SD of CCAV

This paper identifies the factors affecting the sustainable development of CCAVs using grounded theory and expert interviews. “Chinese artist village” was used as a keyword to search Chinese websites such as CNKI, Wanfang, and Weipu, and “artist village” was used as a keyword to search foreign periodical websites such as Web Science. Only a dozen related studies were found. A considerable part of these documents has nothing to do with this study, such as some studies on the housing property disputes in the artist village from the legal perspective, the design of public space in the artist village from the planning perspective, and the impact of artists entering the community from the sociological perspective, and their role in improving the local social culture, reducing juvenile delinquency, and accelerating the rehabilitation of patients. In this regard, the paper includes “artist village”, “art village”, “painter village”, “writer village”, “art district”, “art space”, and “cultural and creative space” as keywords and also includes “art village”, “art zone”, “artist community”, “artist in residence”, etc., into the search. At the same time, the paper expanded the scope of the literature to include authoritative media, such as People’s Daily, China Youth Daily, etc., and found 529 relevant materials. Extensive reading and sorting of these documents were carried out to eliminate content that was not related to this or had a low degree of correlation, and 109 documents were selected for key analysis and research.
These 109 articles were divided into two categories. One was those that obtained the core classification after open coding and spindle coding for 80%, or about 87 articles. In order to verify whether the core classification reached theoretical saturation, the remaining 22 articles were used for testing. The coding and classification obtained in the previous section could cover the coding and classification of the following 22 articles, proving that theoretical saturation had been reached.
This paper applies the grounded theory to identify the factors influencing the sustainable development of CCAVs. Firstly, we needed to show that the research purpose was to find the factors affecting the sustainable development of the artist village. Secondly, through three-level coding from the literature, concepts were constantly generated, and the core concepts of 30 influencing factors were formed.
To ensure the comprehensiveness and accuracy of the preliminary factors affecting artist villages, we further conducted field interviews and research on some artist villages and conducted in-depth interviews with relevant experts based on the preliminary identification of the influencing factors using the grounded theory. From 2017 to 2019, the authors conducted in-depth research and interviews in China Songzhuang Art District, 798 Art District, Guangzhou Xiaozhou Art District, Chongqing Gujianshan International Artist Village, Chengdu Lanting Art District, Chengdu Nongyuan International Art District, Guiyang Banqiao Art District, Houhu International Art District, etc. Among these districts, 798 Art District, China Songzhuang Art District, Chengdu Lanting Art District, Chongqing Gujianshan Art District, and Guangzhou Xiaozhou Art Village were visited twice, and other artist villages were visited at least once. The interviewees included artists, local villagers, local village and town cadres, cadres of relevant cultural authorities, heads of enterprises, heads of galleries and training institutions, heads of exhibition halls, and relevant experts.
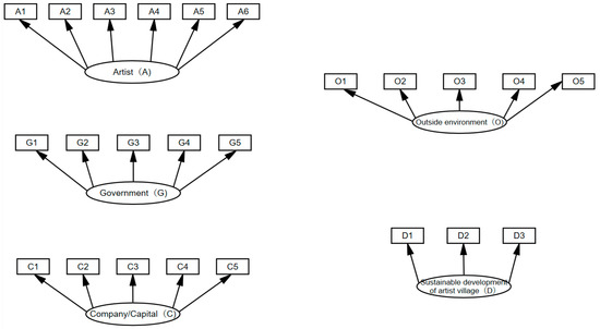
In the expert interviews, the experts believed that the development of the contemporary artist village was affected by both the internal environment and the external environment. The stakeholders of the internal environment included artists, governments, and company/capital. Therefore, the factors influencing the sustainable development of the artist village can be divided into the following four dimensions: Artist, Government, Company/Capital, and the Outside environment. These four dimensions basically include the factors influencing the sustainable development of CCAVs and can effectively explain the role played by specific factors. For specific influencing factors, based on field research and expert interviews, we further combined the similar or repeated influencing factors and removed the factors generally considered to have less impact so as to obtain the list of influencing factors for the sustainable development of CCAVs. The list of influencing factors for the sustainable development of CCAVs includes 4 dimensions and 21 influencing factors, as shown in Table 1.

4. Theory and Hypothesis of the Impact Mechanism Model of the SD of CCAVs

4.1. Proposed Theoretical Model

On the basis of theoretical experience, we built a theoretical model, proposed corresponding research assumptions, and analyzed the relationship between the variable composition and different factors in the structural equation so as to verify whether the assumptions and models are reasonable. The main purpose of the research is to verify whether the model’s assumptions are valid and determine the key influence paths in the model. Based on the identified factors affecting the sustainable development of the artist village and further combining the information obtained from the field visits and in-depth interviews, a theoretical model of the sustainable development of the artist village is constructed.

4.1.1. Build Measurement Model

Through analysis, we determined that the relationship between the factors affecting the development of the artist village (A “Artist”, G “Government”, and C “Company/Capital”) and their corresponding secondary influencing factors, as well as the relationship between the primary indicators of sustainable development of the artist village and its specific indicators, are similar to the potential variables and observation variables that the structural model requires. The secondary indicators under the O, “Outside environment”, are a separate indicator in the model. In the research process, two pairs of similar variables were classified; that is, the first-level indicators are regarded as potential variables, and the corresponding second-level indicators are regarded as observation variables. Table 1 shows the internal logical relationship between the first-level indicators and their specific factors (i.e., the second-level indicators). We can thereby obtain the relationship between potential variables and observation variables, and then, according to this correspondence, we can build a measurement model of the factors affecting the development of contemporary Chinese artist villages, as shown in Figure 2.

4.1.2. Building a Structural Model

A structural model is used to describe the causal relationship between the potential variables in the system, and in this paper, it is used to describe the causal relationship between the influencing factors and the level of development of the artist village. Generally speaking, based on relevant theories and practical experience, a causal relationship must be assumed between potential variables to build a more reasonable structural model. The paper studies the various factors affecting the sustainable development of the artist village. Combining the collected data, field visits, and in-depth interviews, it considers the effect of all the factors for the sustainable development of the artist village and assumes that each factor plays a role in the sustainable development of the artist village. Each factor in the “external environment”, i.e., variables not subject to human and experimental control, has varying degrees of influence on other variables, so it exists in the model as a covariate. Figure 3 shows the structural model built on this basis.
The cause and effect in the structural model correspond to the potential independent variable and the potential dependent variable, respectively. However, the residuals present in the model can lead to a certain degree of explained variation in the potential dependent variable when explaining the potential independent variable. In this regard, the paper takes O “Outside environment” as a potential independent variable, and A “Artist”, G “Government”, C “Company/capital”, and “artist village development” as potential dependent variables. Theoretically, A, G, and C are affected by O, and D is affected by A, G, C, and O. The causality in Figure 2 can be expressed by linear regression as follows:
D = α1A + α2G + α3C + α4O1 + α5O2 + α6O3 + α7O4 + α8O5 + δ1
A = β1O1 + β2O2 + β3O3 + β4O4 + β5O5 + δ2
G = γ1O1 + γ2O2 + γ3O3 + γ4O4 + γ5O5 + δ3
C = ε1O1 + ε2O2 + ε3O3 + ε4O4 + ε5O5 + δ4
where α1, α2, α3……, respectively, represent the degree of influence of A, G, and C on O, δ is used to represent the residual error of the equation, and so on for the others.

4.1.3. Construction of Structural Equation Theory Model

There are two aspects to the construction of the structural equation model. First, it is constructed through the measurement model and structural model. Then, the above two are combined to obtain a complete initial theoretical model of the factors influencing the sustainable development of the artist village. The model displays the relationship between potential variables, and the relationship between potential variables and observation variables is described in detail. Figure 4 shows the specific path of the model.

4.2. Research Assumptions of the Model

SEM analysis requires researchers to explain the assumptions of each specific path and more rigorously consider the corresponding relationships between variables in the theoretical model. This paper proposes its hypotheses on this basis.
According to the theory of collaborative governance and stakeholder theory, the subjects in a system are pluralistic [28]. The benign interaction between them can promote the overall development of the system. Through an analysis of the literature based on grounded theory and information obtained through field visits and expert interviews, the paper finds that the contemporary Chinese artist village, as a complex system, has multiple stakeholders and formal and informal institutional arrangements. Among these subjects, the most important comes from the influence of the Artist, Governments, the Company/Capital, and the Outside environment. However, in different artist villages, artists, governments, enterprises/capital, and the external environment show different functional relationships.
This study analyzes four typical artist villages—Government-led [29], Company/Capital-initiated [30], Artist-led [31], Artist and Company/Capital jointly led [32]—and identifies assumptions about the impact of each type of artist village on sustainable development.

4.2.1. Government-Led

The government plays the most direct role in the development of these artist villages, represented by Chongqing Gujianshan International Artist Village and Jiangxi Nanchang Shuicheng Art District. According to the region’s development needs, the government plans the relevant plots in the region as artist villages. In this process, enterprises become an important regulatory variable that determine the development of government-led artist villages. When the development value of the plot is high and the location is well adjusted, the enterprise/capital will provide funds for the development of the artist village, which can quickly cause artists to form a scale effect. On the contrary, if the enterprise/capital investment intention is not strong, it will be less attractive to artists, and it will be difficult to achieve the government’s expected development goals.
In this development model, the following assumptions are made about the government as the direct factor and the enterprise/capital as the adjusting variable:
H1: 
The Government has a significant impact on the sustainable development of the artist village;
H2: 
The Outside environment has a significant impact on the artist village;
H3: 
Artists have a significant influence on the government;
H4: 
Company/Capital will regulate the interaction between artists and the government.

4.2.2. Company/Capital-Initiated

Represented by Beijing 798 Art District and Sichuan Chengdu Nongyuan Art District, enterprises have played a direct role in the development of these artist villages. Some cultural and creative enterprises plan to build a certain area into an artist village to develop a certain area. In this process, the government has become an important regulatory variable in determining the development of the artist village. If the government where the Company/Capital is located supports the development of cultural and creative industries, it will be easier for the Company/Capital to recruit or invite artists to work in the artist village. On the contrary, if the government’s support is not strong, it will be difficult to achieve the expected goals of the Company/Capital.
In this development model, the following assumptions are made about the enterprise/capital as a direct factor and the government as a regulatory variable:
H5: 
The Company/Capital has a significant impact on the sustainable development of the artist village;
H6: 
The Outside environment has a significant impact on the development of the art village;
H7: 
Artists have a significant influence on Company/Capital;
H8: 
The Government will regulate the interaction between artists and the Company/Capital.

4.2.3. Artist-Led

Representatives from Songzhuang Art District of China and Cuigang Artist Village of Anhui Province played the most direct role in the development of these artist villages, and the government also led the development of artist villages to a large extent through support in the later stage. Some artists gathered in a specific area to form a scale effect due to the needs of their work. Later, the government made a unified plan for the area and developed it into an artist village. Enterprises play a regulatory role in the process of cooperation between artists and the government to promote the development of the artist village. When the government carries out unified planning for the artist village, there will be sufficient social capital or powerful enterprises willing to invest, which will accelerate the implementation of government planning projects and attract more artists to gather there. On the contrary, if the government’s development plan fails to attract enterprises, it will lead to slow project implementation, which may also lead to the original artists leaving the gathering area.
In this development model, the following assumptions are made about the artists as direct factors and corporate and social capital as regulatory variables:
H9: 
Artists have a significant impact on artists’ sustainable development;
H10: 
The outside environment has a significant impact on the development of the artist village;
H11: 
The government has a significant influence on artists;
H12: 
Company/Capital will regulate the interaction between the government and artists.

4.2.4. Artist and Company/Capital Jointly Led

Taking Changsha Houhu International Art District as a representative, artists played the most direct role in the development of these artist villages, and enterprises/capital led the development of artist villages to a certain extent through their later participation. Some artists gather in specific areas for daily work and creation to form a scale effect due to the of their work. The value of these artists is valued by some enterprises, and they hope to develop the place into an artist village. The government plays a regulatory role in the process of cooperation between artists and enterprises. When the government supports cooperation between enterprises and artists, it can properly provide the support and policies needed for the development of the artist village, making the cooperation between artists and enterprises smoother. On the contrary, if the government does not support cooperation between enterprises and artists, the relationship between artists and enterprises will become insignificant.
In this development model, the following assumptions are made about the artists as the most direct factor and the government as a regulator:
H13: 
Artists have a significant impact on the sustainable development of the artist village;
H14: 
The outside environment has a significant impact on the development of the artist village;
H15: 
Company/Capital have a significant impact on artists;
H16: 
The government will regulate the interaction between Company/Capital and artists.

5. Empirical Analysis of the Impact Mechanism Model of the SD of CCAV

5.1. Data Collection and Analysis

As the basis for model operation and simulation results, empirical data from reality are important in research. Since the quality and quantity of the data obtained from the samples directly affect the final simulation effect of the structural equation model, during the data collection process, we should not only pay attention to the sample size but also carefully examine whether the data results have typicality, stability, and consistency.

5.1.1. Questionnaire Design, Distribution, and Recovery

The structural equation model (SEM) is an empirical method that requires researchers to collect sample data to evaluate whether the theoretical model is reliable and effective. For the obtained results, more scientific quantitative results must be obtained through optimization. To test whether the theoretical model of the impact mechanism of the sustainable development of a contemporary Chinese artist village is both reliable and effective, we collected the data needed for the model using a questionnaire survey. Because SEM requires a high number of samples, the sample size required for this paper was more than 200. While ensuring sufficient data, we also needed to pay attention to the quality of the data obtained to ensure that these data met the needs of the research.
A questionnaire is an important way to obtain empirical data. By decomposing the research questions into a number of small quantifiable questions for the research objects to answer, the relevant data required by the research can be obtained. The data obtained from the questionnaire were mainly used for further empirical analysis of the above 16 research hypotheses. The questionnaire of this research has the following four main steps:
  • Design of the first draft of the questionnaire. By analyzing and sorting out the literature in the early stage and borrowing the relevant structure of the classic questionnaire, the overall structure and corresponding form of the paper questionnaire were drawn up, and the required survey content and measurement indicators to be collected were determined to form the first draft of the questionnaire before the formal survey;
  • Evaluation and adjustment of the first draft. The first draft of the questionnaire was distributed to the staff in the cultural and creative industry chain, with art as the core and relevant professional scholars and experts, who revised the rationality of the questionnaire structure and the accuracy of terms. After the expert consultation was completed, the survey was modified based on the feedback of all parties;
  • Formation of a formal questionnaire. After expert argumentation and research, the final formal questionnaire was formed after the measurement model framework was further refined and designed. One or more questions in the questionnaire reflect the observed variables in the measurement model. The questionnaire on the factors influencing the artist village in this paper is in the category of qualitative research. The weight value was set and measured with a Likert scale. The respondents’ attitudes were divided into the following five levels through a five-point scale: “5 = very important, 4 = relatively important, 3 = generally important, 2 = not very important, 1 = very important”. The interviewees combined their professional knowledge, practical experience, and specific thinking to outline the corresponding level. The questionnaire mainly consists of the following two parts: The first part focuses on the basic information of the interviewees to determine whether they are representative and professional. The second part is a survey on the importance of the factors influencing the sustainable development of contemporary Chinese artist villages and the status of sustainable development. It lists relevant factors such as artists, governments, enterprises, and external conditions. The interviewees could objectively evaluate their impact;
  • Distribution and recovery of questionnaires. The questionnaire lasted 7 months, from distribution to recovery. The questionnaire distribution and filling mainly consisted of face-to-face filling and network platform distribution and filling. The objects of the field survey mainly came from the artist villages visited on the spot, including China Songzhuang Art District, Beijing 798 Art District, Guangzhou Xiaozhou Art Village, Chengdu Nongyuan International Art Village, Chengdu Lanting Art District, Nanjing International Painter Village, Jiangxi Nanchang Shuicheng Art District, Changsha Houhu International Art District, Guiyang Banqiao Art District, and Chongqing Gujian Mountain International Painter Village. The online platform was mainly distributed and filled out through questionnaires and emails. Among them, the Questionstar platform is one of the main platforms for collecting questionnaires in China. A total of 327 questionnaires were returned from this survey, excluding unreasonable questionnaires with incomplete answers and only one choice, and finally, 239 valid questionnaires were obtained, with an effective recovery rate of 73.23%. In general, SEM requires more than 200 samples. Therefore, the 239 samples recovered to meet the basic operational requirements of SEM.

5.1.2. Data Analysis, Processing and Description Statistics

First, descriptive statistics were analyzed on the questionnaires. This survey selected relevant samples from the three major economic belts in eastern, central, and western China, involving artists, government officials, business owners and operators, local residents, students and teachers of art schools, relevant leading research experts, tourists, galleries, collectors, etc. Descriptive statistics of samples are shown in Table 2.

5.1.3. Statistical Analysis of Observed Variables

This study used the descriptive statistical analysis function in SPSS20.0 to analyze the quality of sample data by calculating the mean, standard deviation, skewness, kurtosis, and other statistical data of each variable and its measurement indicators so as to grasp the distribution pattern of sample data as a whole. Table 3 shows the analysis results of each variable and measurement index.
The range of all variables in Table 3, whether kurtosis or skewness, is in the range (−1.487, 1.852). This meets the requirements of the structural equation model and normal distribution.

5.2. Data Inspection

Data validation is key to the application of structural equation models. Only when the data meet the inspection standard can the relevant analysis and calculation be carried out. If the data do not meet the model’s inspection standard, the relevant indicators in the model shall be modified until they can pass the inspection. The data in the questionnaire were tested, mainly including the reliability test and the validity test.

5.2.1. Reliability Test

The paper passes the Cronbach α Coefficient to reflect the reliability index of sample data. Cooper and Schindler believe that the Cronbach α coefficient is the most effective in reflecting the consistency of the internal reliability of the scale [33]. Guilford pointed out that when Cronbach α < 0.35, the reliability of the scale is low; at 0.35 < Cronbach α < 0.7, the reliability is medium; Cronbach α > 0.7 represents a high confidence level [34]. The sample reliability of the questionnaire was analyzed using SPSS20.0 software, and the results are shown in Table 4. The table shows the Cronbach α of the all potential variables were greater than 0.7. Therefore, the questionnaire passed the reliability test.

5.2.2. Validity Test

Validity is an indicator that measures the accuracy of detection tools. If the tool used for measurement cannot truly reflect the situation, it indicates its invalidity. The validity of general measurement tools can be judged from content validity and structural validity. Content validity refers to the degree to which the measurement tool can truly reflect the content to be evaluated [35]. If the questionnaire fully reflects the content to be evaluated, the content validity of the questionnaire is good. Structural validity refers to the degree of theoretical structure that measuring tools can achieve. It measures the model as a whole and evaluates the relationship between each potential variable and its measurement index [36]. If the relationship between the latent variables reflected by each measurement index conforms to the research hypothesis, the structural validity of the measurement tool is good.
When testing content validity and structural validity, factor analysis is required first. The KMO test and the Bartlett sphere test are to be conducted before factor analysis. The KMO can be between 0 and 1. When the KMO detection value exceeds 0.7 or above and the P value of Bartlett’s sphere test is not greater than 0.05, the content analysis can meet the needs of factor analysis [37].
The results of the calculation and analysis using SPSS20.0 are shown in Table 5. The KMO value of sample data was 0.739, and the significance level value of the Bartlett test was <0.001. According to the requirements of the KMO test value and the Bartlett sphere test’s P value, the data obtained from the questionnaire meet the subsequent factor analysis criteria of the paper.
Using the “factor analysis” function in SPSS20.0, this paper evaluates the content validity and structural validity of the questionnaire. To test the content validity, we mainly calculated the eigenvalue and total variance contribution rate of the principal components, as shown in Table 6. In this paper, five principal components were extracted from the calculation, and the value of the explanatory power of these five principal components to the variance of variables reached 91.084%. Generally speaking, if the cumulative contribution rate of the components extracted from the analysis sample data exceeds 60%, the content validity reaches the standard [38], so the content validity of this questionnaire reaches the standard.
Next, the paper conducted a structural validity test, mainly by calculating the component matrix after the transition. In general, the rotated component matrix does not limit the size of the factor value. Generally, if the factor load is higher than 0.4, the questionnaire structure validity has reached the standard [39]. The factor loads of 0.434–0.787 calculated from the paper data are all above 0.4. The detailed calculation results are shown in Table 7.
To sum up, the reliability and validity of the questionnaire and its data passed the relevant tests are required before the model is run.

5.3. Model Identification

The verification and modification of the models are important prerequisites for identifying models. The so-called model identification refers to the judgment that the unique estimated value of each parameter to be estimated can be obtained from the observation data. If a parameter cannot be estimated from the observation data, the model cannot be identified. Only when all the parameters are obtained from the observation data can the model be identified. This recognition includes just recognition and over-recognition, and the latter can be used for model checking. At present, model recognition mainly includes the MIMIC rule, the two-step rule, the t rule, etc. According to the research needs, the paper will adopt the t rule, where t is the number of parameters to be estimated, p is the number of endogenous measurable variables, and q is the number of exogenous measurable variables.
According to the t rule, if t < 1/2 (p + q) (p + q + 1), the model is over-recognized. There is no solution to the equation set under the condition of over-identification, which is also an ideal condition for model checking. At this time, researchers can use the least squares method or the maximum likelihood method to calculate a group of estimated values θ ^ of parameter θ, which minimizes the difference between the reproducing covariance matrix θ ^ and the sample covariance matrix S. The model is rich in information that can be used for testing, so new models can be developed.
If t = 1/2 (p + q) (p + q + 1), the model provides “just identification”. At this time, the model has a unique solution, which shows that the model built based on the parameter estimation is completely consistent with the model of exploratory factor analysis, and the degree of freedom of the model is 0, so the entire model cannot be tested. Because there is no falsification in this case, it does not belong to an effective model.
If t > 1/2 (p + q) (p + q + 1), the model provides “insufficient recognition”. At this time, there are infinite solutions to the equations, and there are no solutions to the parameters. In this case, the model has no meaning.
In this study, t = 43, p = 5, q = 19. At this time, 24 < 1/2 (5 + 19) (5 + 19 + 1), so the model has strong identifiability.

5.4. Model Fitting and Correction

In order to fit the model and revise it on this basis, the paper uses the Maximum Likelihood method to estimate the model. Then, through comparative analysis of the data obtained from the sample and the fitting index of the model, the substandard content of the fitting index is debugged, and the modified model fitting degree is analyzed in detail so as to finally obtain a stable structural equation model.
Hair believes that the absolute fitting index (AFI), incremental fitting index (IFI), and parsimonious fitting index (PFI) can be used to reflect the degree of model fitting [40]. The evaluation criteria for each fitting index are shown in Table 8.
The model fitting results obtained by running AMOS20.0 are shown in Table 9. All indicators met the evaluation criteria, so hypothesis testing could be conducted.

5.5. Model Hypothesis Test

5.5.1. Direct Relation Test

Based on the results of AMOS20.0 analysis, the first three direct relationship assumptions among the four assumptions of the above models were verified. The results show that all 12 direct assumptions were verified, as shown in Table 10.

5.5.2. Indirect Relation Test

With the results of AMOS20.0 analysis, we verify whether the last coordination relationship assumption among the four assumptions in the above models is true, and all four coordination relationship assumptions are verified, as shown in Table 11.

5.6. Analysis of Results

5.6.1. Results of Measurement Model Demonstration

It can be seen from the above results that when artists are the leading factor, internal variables have the greatest impact on the sustainable development of the artist village. The calculation results of the model in which “Company/Capital” is a regulating variable, “Artist” is a direct variable, “Government” is a regulating variable, and “Artist” is a direct variable are shown in Figure 5.

5.6.2. Analysis of Empirical Results of the Measurement Model

The paper analyzes the empirical results of the measurement model path. According to the same criteria, the factor grades are shown in Table 12.
Table 12 shows the following results. The final coefficients are 0.440, 0.285, 0.257, and 0.545, respectively, for the factors A, G, C, and O. The internal factors A, G, and C account for 64%, and the outside environment (O) accounts for 36%. From a single dimension, artists (A) and the outside environment (O) can be divided into primary factors, while government (G) and company/capital (C) can be divided into secondary factors.
As far as the specific influencing factors are concerned, the final coefficients of the external influencing factors are all greater than 0.49, which has a great impact on the sustainable development of artists and can be divided into primary factors. The final coefficients of the A1, A2, and A3 factors related to the artist dimension among the internal influencing factors are greater than 0.4, which can be divided into the first-level factors. For the factors of government and company/capital dimensions, the top two factors are divided into the first-level factors according to the size of the final coefficient, namely, G2, G4 and C1, C2. Therefore, among the internal influencing factors, the first-level factor, namely, the factor of “great influence”, includes A1 “, the improvement of artists’ own creative level”, A2 “the need for artists to realize their own professional value”, A3 “artists to drive local development”, G2 “the importance and policy support of the government”, G4 “the need for the government to promote economic growth”, C1 “the need for enterprises to enhance brand awareness”, and C2 “the need for enterprises to pursue economic profits”.

6. Conclusions

This paper explores and identifies the factors influencing the sustainable development of CCAVs through grounded theory and expert interviews. These factors are categorized into the following four dimensions: Artist, Government, Company/Capital, and Outside environment. On this basis, the final list of influencing factors for the SD of CCAV was determined, including 21 influencing factors. This provides a basis for the construction of the impact mechanism model of the SD of CCAVs.
With the structural equation model as a research tool, this paper proposes the theoretical model and research hypothesis of the impact mechanism of the sustainable development of CCAVs and establishes the framework of the impact mechanism model. Based on the survey data, the impact mechanism model was tested, identified, fitted, and modified, and hypothesis testing was conducted to obtain the size of the model’s action path. The paper finds that the most important factors influencing the sustainable development of contemporary Chinese artist villages are the need for artists to drive local development, the need for artists to realize their professional value, the improvement in artists’ creative level, the government’s attention and policy support to the artist village, the need for enterprises to pursue economic profits, and the need for enterprises to improve brand awareness.
As the primary constituents of artist villages, artists’ individual capabilities and future development have significant implications for the sustainable evolution of these communities. Villages housing high-caliber artists generate more valuable artistic output, thereby securing income, prestige, and more promising growth trajectories for the artist villages. This has the potential to sway governmental and corporate investment decisions concerning artist villages, making it a fundamental determinant of whether these villages can achieve sustainable development. Given the limited resources available for artist recruitment during the initial construction phase of artist villages, assembling a small team of high-quality artists with a strong sense of local identity and willingness to foster local development is a judicious strategy.
The government’s attention to and policy support for the artist village, the need for enterprises to pursue economic profits, and the need for enterprises to improve brand awareness are factors that directly influence whether governments and businesses invest in artist villages. An artist village in a region where the government emphasizes the development of the art industry and where businesses are involved in the art sector is favorably positioned for sustainable development. Therefore, considering the attitudes of the local government and the structure of the industry during the establishment of an artist village is crucial for its sustainable development.

7. Research Limitations and Future Outlook

The sustainable development of contemporary Chinese artist villages involves multiple disciplines and stakeholders. Although this paper has conducted a relatively in-depth study on its sustainable development model and has proposed corresponding sustainable development strategies, there are still many limitations and areas to be explored in future research.
Firstly, contemporary Chinese artist villages are a relatively new phenomenon, and continuous observation is needed to identify and address newly emerging impediments and influential factors. Given that contemporary Chinese artist villages have only been established for just over 30 years, many have not yet experienced a full life cycle, and many influential factors are still in their nascent stages without having fully exerted their influence. Future research will need to continually follow up on these developments.
Secondly, the quantitative analysis process in the paper could be further refined. The study collected as many data as possible on the development of artist villages through the literature and field visits. In future research, it would be advantageous to select samples from different regions that are representative and have typical characteristics.
Lastly, considering China’s vast territory and the different levels of socio-economic development across regions, future efforts should continue exploring development models that incorporate local characteristics in terms of key development areas, steps, and strategies. By supplementing or subtracting from this model, it can be continually improved and refined in practice, thereby advancing the overall sustainable development of contemporary Chinese artist villages.

Author Contributions

Conceptualization, Y.L.; Formal analysis, Y.L. and J.G.; Funding acquisition, P.X.; Investigation, Y.L. and B.L.; Methodology, Y.L. and J.G.; Project administration, P.X.; Software, P.X.; Supervision, P.X.; Validation, P.X.; Visualization, Y.L. and B.L.; Writing—original draft, Y.L. All authors have read and agreed to the published version of the manuscript.

Funding

This research was funded by Major Project of Chongqing Social Science Foundation, grant number 2021ZDSC08, and Project No. 2022CDJSKJC18 supported by the Fundamental Research Funds for the Central Universities.

Institutional Review Board Statement

Not applicable.

Informed Consent Statement

Informed consent was obtained from all subjects involved in the study.

Data Availability Statement

Some or all data, models, or code that support the findings of this study are available from the corresponding author upon reasonable request.

Acknowledgments

We thank the anonymous reviewers and the editor for their helpful suggestions.

Conflicts of Interest

We wish to confirm that there are no known conflict of interest associated with this publication.

References

  1. Zhao, Q.; Jia, F.; Chen, L.; Li, Y. A survival for freedom and art—A dialogue on living status of artists in artist villages. Artist 2003, 10, 43–45. [Google Scholar]
  2. Zhang, Z. Primary investigation on cultural creative industrial development in rural areas in China. East. China Econ. Manag. 2013, 2, 62–67. [Google Scholar]
  3. Zheng, N. The social space of contemporary art. In 2018 Annual Collection of Chinese Art Critics; Li, X., Ed.; Shanghai University Press: Shanghai, China, 2018. [Google Scholar]
  4. Sun, C.; Wu, X. Howe artist village in China become a real creation cradle of artists. Dly. Entrep. 2022, 1, 1–14. [Google Scholar]
  5. Zhang, D. Countermeasures for the “three more and three less” phenomenon of current cultural and creative industry talents. One Hundred Artist. 2015, 5, 106–109. [Google Scholar]
  6. Niu, G. The local flavor of Xiaofenzi Village. Changji Daily, 27 March 2019. [Google Scholar]
  7. Dines, M.; Shah, H.N.; Daykin, J.; Beaven, Z.; Evans, F. Post-graduate arts students meet the artists of Notting Hill Carnival; an ongoing programme by Middlesex University London to develop and promote carnival arts. The pioneering work of Adela Ruth Tompsett. Int. J. Carnival Arts 2022, 5, 83–96. [Google Scholar]
  8. Ren, X.; Sun, M. Artistic Urbanization: Creative Industries and Creative Control in Beijing. Int. J. Urban Reg. Res. 2012, 3, 504–521. [Google Scholar] [CrossRef]
  9. Dai, C. Creative villages and towns: New exploration of China’s urbanization process. Shanghai Rural. Econ. 2011, 12, 36–39. [Google Scholar]
  10. Qi, S. Make good use of cultural resources to realize local urbanization. Adm. Reform 2013, 9, 31–33. [Google Scholar]
  11. Liu, Q.; Liao, J.; Zhang, Y. The Lost “Writer Village”. Guangzhou Daily, 18 September 2009. [Google Scholar]
  12. Xie, Q. Provincial Zhuang, 791 and Shuicheng Nanchang are about to disappear. Jiangxi Morning Post, 7 December 2016. [Google Scholar]
  13. Sun, Z. Ten years of changes in China’s art district: Where is the gospel of avant-garde artists. China Culture Daily, 6 December 2010. [Google Scholar]
  14. Webster, D.; Muller, L.; Cai, J. The emerging cultural economy in Chinese cities: Early dynamics. Int. Dev. Plan. Rev. 2011, 3, 343–369. [Google Scholar] [CrossRef]
  15. Oh, Y. From concrete walls to digital walls: Transmedia construction of place myth in Ihwa Mural Village, South Korea. Media Cult. Soc. 2020, 42, 1326–1342. [Google Scholar] [CrossRef]
  16. Stern, M.; Seifert, S. ‘Natural’ Cultural Districts: Arts Agglomerations in Metropolitan Philadelphia and Implications for Cultural District Planning; Social Impact of the Arts Project; University of Pennsylvania: Philadelphia, PA, USA, 2005. [Google Scholar]
  17. Wan, Y.; Xiang, Y. Vitality through time and space. Cult. Ind. 2012, 7, 72–73. [Google Scholar]
  18. Moss, L. Sheffield’s cultural industries quarter 20 years on: What can be learned from a pioneering example? Int. J. Cult. Policy 2002, 2, 211–219. [Google Scholar] [CrossRef]
  19. Tang, Z. Chongqing Huangjueping Art District: Lost Art Park. Shanghai Securities Journal, 27 November 2012. [Google Scholar]
  20. Kang, S.; Jin, B. Transformation and integration: The new trend of China’s cultural and creative industries. China Social Science Daily, 5 November 2014. [Google Scholar]
  21. O’Conner, J. The definition of the ‘cultural industries’. Eur. J. Arts Educ. 2000, 3, 15–27. [Google Scholar]
  22. Frost-Krumpf, A. Cultural Districts:The Arts as a Strategy for Revitalizing Our Cities; Americans for the Arts: Washington, DC, USA, 1998. [Google Scholar]
  23. Zhang, J. The geographic political economy of art district formation in China: The case of Songzhuang. Geoforum 2017, 11, 340–348. [Google Scholar] [CrossRef]
  24. Sonn, J.; Chen, W.; Wang, H.; Liu, X. A top-down creation of a cultural cluster for urban regeneration: The case of OCT Loft, Shenzhen. Land Use Policy 2017, 69, 307–316. [Google Scholar] [CrossRef]
  25. McCarthy, J. Dublin’s temple bar—A case study of cultureed regeneration. Eur. Plan. Stud. 1998, 3, 271–281. [Google Scholar] [CrossRef]
  26. Park, H. Can we implant an artist community? A reflection on government-led cultural districts in Korea. Cities 2015, 12, 172–179. [Google Scholar] [CrossRef]
  27. Zhao, K. Research on Spatial Production of Large Cultural Industrial Parks in the Suburbs—Taking Xi’an Qujiang New Area as an Example; Northwest University: Xi’an, China, 2019. [Google Scholar]
  28. Ansell, C.; Gash, A. Collaborative governance in theory and practice. J. Public Adm. Res. Theory 2008, 18, 543–571. [Google Scholar] [CrossRef]
  29. Throsby, D. Economics and Culture; Cambridge University Press: Cambridge, UK, 2001. [Google Scholar]
  30. Bourdieu, P. Distinction: A Social Critique of the Judgement of Taste; Harvard University Press: Cambridge, MA, USA, 1984. [Google Scholar]
  31. Becker, H.S. Art Worlds; University of California Press: Berkeley, CA, USA, 1982. [Google Scholar]
  32. Schreck, P.; Scherer, A.G. Corporate social responsibility: A microeconomic review of the literature. J. Econ. Surv. 2017, 31, 291–324. [Google Scholar]
  33. Cooper, R.; Schindler, S. Business research methods: Empirical investigation. J. Serv. Res. 2006, 2, 108–128. [Google Scholar]
  34. Parish, L.; Guilford, P. Fundamental Statistics in Psychology and Education. Br. J. Educ. Stud. 1957, 2, 191. [Google Scholar] [CrossRef]
  35. Haynes, N.; Richard, D.; Kubany, S. Content validity in psychological assessment: A functional approach to concepts and methods. Psychol. Assess. 1995, 3, 238. [Google Scholar] [CrossRef]
  36. Samejima, F. Graded response model based on the logistic positive exponent family of models for dichotomous responses. Psychometrika 2008, 4, 561–578. [Google Scholar] [CrossRef]
  37. Grace, D.; O’Cass, A. Examining service experiences and post-consumption evaluations. J. Serv. Mark. 2004, 6, 450–461. [Google Scholar] [CrossRef]
  38. Carmines, E.; Zeller, R. Reliability Assessment; Sage Publication: Newbury Park, CA, USA, 1979. [Google Scholar]
  39. Chen, H.; Du, Y.; Jia, G. The Application of Factor Analysis in the Structural Validity Test of Family Burden Scale. China Health Stat. 2003, 2, 93–94. [Google Scholar]
  40. Hair, J.F.; Anderson, R.E.; Tatham, R.L. Multivariate Data Analysis, 5th ed.; Prentice Hall Press: Upper Saddle River, NJ, USA, 1998. [Google Scholar]
Figure 1. The primary research steps of this paper.
Figure 1. The primary research steps of this paper.
Buildings 13 01432 g001
Figure 2. Measurement model of the factors influencing the development of an artist village.
Figure 2. Measurement model of the factors influencing the development of an artist village.
Buildings 13 01432 g002
Figure 3. Structural model of factors affecting the sustainable development of an artist village. (a) “Company/Capital” as an adjusting variable, “Government” as a direct influencing variable; (b) “Government” as an adjusting variable, “Company/Capital” as a direct influencing variable; (c) “Company/Capital” as an adjusting variable, “Artist” as a direct influencing variable; (d) “Government” as an adjusting variable, “Artist” as a direct influencing variable.
Figure 3. Structural model of factors affecting the sustainable development of an artist village. (a) “Company/Capital” as an adjusting variable, “Government” as a direct influencing variable; (b) “Government” as an adjusting variable, “Company/Capital” as a direct influencing variable; (c) “Company/Capital” as an adjusting variable, “Artist” as a direct influencing variable; (d) “Government” as an adjusting variable, “Artist” as a direct influencing variable.
Buildings 13 01432 g003aBuildings 13 01432 g003b
Figure 4. Initial model path diagram of factors influencing the sustainable development of artist village. (a) “Company/Capital” is an adjusting variable, “Government” is a direct influencing variable; (b) “Government” is an adjusting variable, “Company/Capital” is a direct influencing variable; (c) “Company/Capital” as adjusting variable, “Artist” as direct influencing variable; (d) “Government” is an adjusting variable, “Artist” is a direct influencing variable.
Figure 4. Initial model path diagram of factors influencing the sustainable development of artist village. (a) “Company/Capital” is an adjusting variable, “Government” is a direct influencing variable; (b) “Government” is an adjusting variable, “Company/Capital” is a direct influencing variable; (c) “Company/Capital” as adjusting variable, “Artist” as direct influencing variable; (d) “Government” is an adjusting variable, “Artist” is a direct influencing variable.
Buildings 13 01432 g004
Figure 5. Measurement model empirical results. (a) Company/Capital as a coordinating variable; artist as a direct variable in the model; (b) government as a coordinating variable; artist as a direct variable in the model.
Figure 5. Measurement model empirical results. (a) Company/Capital as a coordinating variable; artist as a direct variable in the model; (b) government as a coordinating variable; artist as a direct variable in the model.
Buildings 13 01432 g005
Table 1. A list of factors affecting sustainable development of CCAVs.
Table 1. A list of factors affecting sustainable development of CCAVs.
Serial No.Impact
Dimension
Serial No.Dimension No.
1ArtistA1Artists improve the level of artistic creation through tacit knowledge
2A2The need for artists to realize their professional value
3A3Artists drive local development
4A4Cultivation of artistic talent resources
5A5Artists are eager for cultural recognition
6A6Self-organization ability of artists
7GovernmentG1The government attaches importance to the cultural and creative industry with art as the core
8G2Government policy support
9G3The government’s pursuit of political achievements
10G4The government’s demand for promoting economic growth
11G5Create a macro atmosphere for the development of art and culture
12Company
/Capital
C1The need for enterprises to improve brand awareness
13C2Enterprises’ pursuit of economic benefits
14C3Enterprises’ demand for activating idle resources
15C4Reduce transaction costs by participating in the perfect industrial chain
16C5Innovate the development model to obtain new profit growth points
17Outside
environment
O1Market demand (public demand for spiritual products)
18O2Good natural ecological environment
19O3Rich historical and cultural details
20O4The living and creative cost of artists represented by house price or rent
21O5Social system changes
Table 2. Sample description statistics of interviewees.
Table 2. Sample description statistics of interviewees.
Basic Information of IntervieweesNumber of SamplesPercentage
LocationEast8133.82%
Central section239.56%
West13556.62%
Relevant identityArtist8435.15%
Government official2711.29%
Enterprise6728.03%
Other6125.52%
Industry working years0–2 years145.86%
2–5 years9841.00%
5–10 years5623.43%
10–19 years4719.67%
More than 20 years2410.04%
Table 3. Statistical analysis of observed variables.
Table 3. Statistical analysis of observed variables.
VariableMinimumMaximumMeanStandard DeviationSkewnessKurtosis
A1152.741.4930.147−1.415
A2152.771.4930.191−1.380
A3152.751.4440.230−1.290
A4152.821.5000.131−1.401
A5152.781.4980.162−1.389
A6152.771.5040.197−1.372
G1152.991.319−0.019−1.211
G2152.991.3260.002−1.171
G3152.991.382−0.008−1.223
G4152.951.3160.031−1.131
G5152.951.3280.063−1.179
C1152.991.3240.060−1.172
C2153.041.3240.000−1.127
C3153.011.337−0.053−1.086
C4153.011.371−0.006−1.197
C5153.011.316−0.003−1.128
O1153.121.319−0.196−1.101
O2153.101.353−0.159−1.174
O3153.121.339−0.189−1.153
O4153.161.321−0.145−1.103
O5153.111.329−0.220−1.081
D1153.011.2070.108−1.036
D2153.041.2090.080−1.002
D3153.001.2590.023−1.056
Table 4. Reliability analysis results.
Table 4. Reliability analysis results.
Latent VariableCronbach α ValueNumber of ItemsWhether It Is Credible
A0.9706Yes
G0.9665Yes
C0.9705Yes
O0.9815Yes
D0.9003Yes
Total0.98324Yes
Table 5. KMO test and Bartlett’s sphere test results.
Table 5. KMO test and Bartlett’s sphere test results.
KMO Test and Bartlett’s Sphere Test
Kaiser Meyer Olkin measurement of sampling adequacy0.965
Bartlett’s sphere testApproximate chi-square8896.017
df276
Sig.<0.001
Table 6. Eigenvalues and variances of the principal components.
Table 6. Eigenvalues and variances of the principal components.
CompositionInitial Characteristic ValueExtract Square Sum Load
TotalVariance %Cumulative %TotalVariance %Cumulative %
116.31167.96467.96416.31167.96467.964
21.8447.68575.6491.8447.68575.649
31.5466.44182.0901.5466.44182.090
41.1234.67986.7681.1234.67986.768
51.0364.31591.0841.0364.31591.084
60.2751.14692.230
70.2140.89093.119
80.2050.85393.972
90.1850.76994.741
100.1740.72395.465
110.1380.57496.039
120.1150.48096.519
130.1030.42996.948
140.0960.39897.347
150.0940.39097.737
160.0840.34998.086
170.0810.33998.424
180.0680.28598.709
190.0660.27498.983
200.0580.24199.225
210.0550.22799.452
220.0490.20699.658
230.0430.18099.838
240.0390.162100.000
Table 7. Factor load table after rotation.
Table 7. Factor load table after rotation.
VariableComposition
12345
A10.8110.2510.2820.2820.239
A20.8100.2620.2740.2760.265
A30.8100.2760.2590.2670.254
A40.7900.2600.2490.2470.198
A50.7680.3200.2470.2360.197
A60.8050.2920.2370.1940.168
G10.3490.2620.3020.7480.277
G20.2840.3000.3090.7760.271
G30.2560.4040.2650.7200.172
G40.3440.3200.2780.7600.213
G50.2870.2810.3650.7640.214
C10.2840.2510.8120.2660.253
C20.3020.2610.7960.3050.239
C30.2970.2740.7920.2590.244
C40.3280.2860.7630.2780.240
C50.2560.3040.7810.2960.226
O10.2890.8460.2420.2460.137
O20.2870.8340.2480.2510.177
O30.2840.8400.2370.2630.170
O40.2530.8520.2420.2510.154
O50.2830.8500.2460.2470.133
D10.2850.1670.2690.2440.803
D20.2630.2110.2900.2310.792
D30.2680.1590.2390.2170.818
Table 8. The index of fit degree of the whole SEM model and its evaluation standard.
Table 8. The index of fit degree of the whole SEM model and its evaluation standard.
Indicator TypeStatistical Inspection QuantityApplicable Standard or Critical Value
Absolute fitting indexGFI Value>Above 0.80
AGFI Value>Above 0.8
RMR Value<0.05
RMSEA Value<0.05 (good adaptation);
<0.08 (reasonable adaptation)
Relative fitting indexNFI Value>Above 0.90
NFI Value>Above 0.90
RFI Value>Above 0.90
Absolute fitting indexCFI Value>Above 0.50
PGFI Value>Above 0.50
Table 9. Initial model fitting index test results.
Table 9. Initial model fitting index test results.
The Model Fit: “Company/Capital” as a Moderator, “Government” as a Direct Influence Variable
Indicator TypeStatistical inspection quantityApplicable standard or critical valueInspection resultsAcceptance
Absolute fitting indexGFI Value>Above 0.800.825Accept
AGFI Value>Above 0.80.812Accept
RMR Value<0.050Accept
RMSEA Value<0.05 (good adaptation);
<0.08 (reasonable adaptation)
0.08Accept
Relative fitting indexNFI Value>Above 0.900.927Accept
NFI Value>Above 0.900.918Accept
RFI Value>Above 0.900.952Accept
Parsimony fit indexCFI Value>Above 0.500.676Accept
PGFI Value>Above 0.500.826Accept
The model fit: “Government” as a moderator, “Company/Capital” as a direct impact variable
Indicator TypeStatistical inspection quantityApplicable standard or critical valueInspection resultsAcceptance
Absolute fitting indexGFI Value>Above 0.800.839Accept
AGFI Value>Above 0.80.803Accept
RMR Value<0.050Accept
RMSEA Value<0.05 (good adaptation);
<0.08 (reasonable adaptation)
0.079Accept
Relative fitting indexNFI Value>Above 0.900.934Accept
NFI Value>Above 0.900.926Accept
RFI Value>Above 0.900.959Accept
Parsimony fit indexCFI Value>Above 0.500.688Accept
PGFI Value>Above 0.500.832Accept
The model fit: “Company/Capital” as the adjusting variable, “Artist” as the direct variable
Indicator TypeStatistical inspection quantityApplicable standard or critical valueInspection resultsAcceptance
Absolute fitting indexGFI Value>Above 0.800.827Accept
AGFI Value>Above 0.80.8Accept
RMR Value<0.050Accept
RMSEA Value<0.05 (good adaptation);
<0.08 (reasonable adaptation)
0.084Accept
Relative fitting indexNFI Value>Above 0.900.929Accept
NFI Value>Above 0.900.92Accept
RFI Value>Above 0.900.954Accept
Parsimony fit indexCFI Value>Above 0.500.678Accept
PGFI Value>Above 0.500.828Accept
The model fit: “Government” as a regulating variable, “Artist” as a direct variable
Indicator TypeStatistical inspection quantityApplicable standard or critical valueInspection resultsAcceptance
Absolute fitting indexGFI Value>Above 0.800.837Accept
AGFI Value>Above 0.80.801Accept
RMR Value<0.050Accept
RMSEA Value<0.05 (good adaptation);
<0.08 (reasonable adaptation)
0.08Accept
Relative fitting indexNFI Value>Above 0.900.933Accept
NFI Value>Above 0.900.925Accept
RFI Value>Above 0.900.959Accept
Parsimony fit indexCFI Value>Above 0.500.686Accept
PGFI Value>Above 0.500.832Accept
Table 10. Direct hypothesis testing of the influencing factors of the SD of CCVA by SEM.
Table 10. Direct hypothesis testing of the influencing factors of the SD of CCVA by SEM.
The Model Coordination Hypothesis: “Company/Capital” as a Moderator, “Government” as a Direct Influence Variable
Unstd EstimateEstimateS.E.C.R.p
Artist <---Company/Capital0.7790.8010.05614.369<0.001
Government<---Artist 0.5350.520.0677.816<0.001
Government<---Company/Capital0.3330.3340.0655.1<0.001
Sustainable development<---Government0.2560.2050.045.103<0.001
Sustainable development<---Outside environment0.7050.5620.04712.049<0.001
The model coordination hypothesis: “Government” as a moderator, “Company/Capital” as a direct impact variable
Unstd EstimateEstimateS.E.C.R.p
Artist <---Government0.8050.830.05515.067<0.001
Company/Capital<---Artist 0.4740.4390.076.28<0.001
Company/Capital<---Government0.3640.3480.074.959<0.001
Sustainable development<---Company/Capital0.3680.3110.0437.175<0.001
Sustainable development<---Outside environment0.6230.4980.04411.223<0.001
The model coordination hypothesis: “Company/Capital” as the adjusting variable, “Artist” as the direct variable
Unstd EstimateEstimate S.E. C.R.p
Government<---Company/Capital0.7480.7480.0514.906<0.001
Artist <---Government0.4750.4990.0647.839<0.001
Artist <---Company/Capital0.4250.4470.0637.082<0.001
Sustainable development<---Artist 0.4370.330.0418.1<0.001
Sustainable development<---Outside environment0.5540.4370.04310.143<0.001
The model coordination hypothesis: “Government” as a regulating variable, “Artist” as a direct variable
Unstd EstimateEstimateS.E.C.R.p
Company/Capital<---Government0.7450.7120.0514.153<0.001
Artist <---Government0.5250.5530.0648.633<0.001
Artist <---Company/Capital0.3760.4150.0666.319<0.001
Sustainable development<---Artist 0.4360.3330.0437.761<0.001
Sustainable development<---Outside environment0.5240.4330.0459.585<0.001
Table 11. The coordination hypothesis test of SEM for influencing factors of SD of CCVA.
Table 11. The coordination hypothesis test of SEM for influencing factors of SD of CCVA.
The Model Coordination Hypothesis: “Company/Capital” as a Moderator, “Government” as a Direct Influence Variable
Adjustment pathEstimated valueReliability intervalTwo tailed test
Point estimationS.E.ZLowerUpperp
Artist -->“Company/Capital” --> Government0.1540.0234.090.0530.143<0.001
The model coordination hypothesis: “Government” as a moderator, “Company/Capital” as a direct impact variable
Adjustment pathEstimated valueReliability intervalTwo tailed test
Point estimationS.E.ZLowerUpperp
Artist --> Government -->“Company/Capital”0.1630.0154.410.1060.131<0.001
The model coordination hypothesis: “Company/Capital” as the adjusting variable, “Artist” as the direct variable
Adjustment pathEstimated valueReliability intervalTwo tailed test
Point estimationS.E.ZLowerUpperp
Government -->“Company/Capital” --> Artist0.1310.0214.210.0250.127<0.001
The model coordination hypothesis: “Government” as a regulating variable, “Artist” as a direct variable
Adjustment pathEstimated valueReliability intervalTwo tailed test
Point estimationS.E.ZLowerUpperp
“Company/Capital” --> Government --> Artist0.1270.0173.960.0450.114<0.001
Table 12. Analysis of the measurement model.
Table 12. Analysis of the measurement model.
FactorMeasuring Model PathCoefficientFinal CoefficientEffect SizeGrade
AA→D0.440.44Great influencePrimary factor
GG→D0.2850.285General impactSecondary factor
CC→D0.2570.257General impactSecondary factor
OO→D0.5450.545Great influencePrimary factor
A1A1→A0.970.427Great influencePrimary factor
A2A2→A0.980.431Great influencePrimary factor
A3A3→A0.960.422Great influencePrimary factor
A4A4→A0.870.383General impactSecondary factor
A5A5→A0.860.378General impactSecondary factor
A6A6→A0.880.387General impactSecondary factor
G1G1→G0.9450.269General impactSecondary factor
G2G2→G0.950.271Great influencePrimary factor
G3G3→G0.810.231General impactSecondary factor
G4G4→G0.950.271Great influencePrimary factor
G5G5→G0.9450.269General impactSecondary factor
C1C1→C0.950.244Great influencePrimary factor
C2C2→C0.970.249Great influencePrimary factor
C3C3→C0.920.236General impactSecondary factor
C4C4→C0.90.231General impactSecondary factor
C5C5→C0.910.234General impactSecondary factor
O1O1→O0.920.501Great influencePrimary factor
O2O2→O0.9250.504Great influencePrimary factor
O3O3→O0.920.501Great influencePrimary factor
O4O4→O0.90.491Great influencePrimary factor
O5O5→O0.910.496Great influencePrimary factor
Disclaimer/Publisher’s Note: The statements, opinions and data contained in all publications are solely those of the individual author(s) and contributor(s) and not of MDPI and/or the editor(s). MDPI and/or the editor(s) disclaim responsibility for any injury to people or property resulting from any ideas, methods, instructions or products referred to in the content.

Share and Cite

MDPI and ACS Style

Luo, Y.; Xiang, P.; Guo, J.; Li, B. Research on the Mechanism Influencing the Sustainable Development of a Contemporary Chinese Artist Village. Buildings 2023, 13, 1432. https://doi.org/10.3390/buildings13061432

AMA Style

Luo Y, Xiang P, Guo J, Li B. Research on the Mechanism Influencing the Sustainable Development of a Contemporary Chinese Artist Village. Buildings. 2023; 13(6):1432. https://doi.org/10.3390/buildings13061432

Chicago/Turabian Style

Luo, Yun, Pengcheng Xiang, Jin Guo, and Bo Li. 2023. "Research on the Mechanism Influencing the Sustainable Development of a Contemporary Chinese Artist Village" Buildings 13, no. 6: 1432. https://doi.org/10.3390/buildings13061432

APA Style

Luo, Y., Xiang, P., Guo, J., & Li, B. (2023). Research on the Mechanism Influencing the Sustainable Development of a Contemporary Chinese Artist Village. Buildings, 13(6), 1432. https://doi.org/10.3390/buildings13061432

Note that from the first issue of 2016, this journal uses article numbers instead of page numbers. See further details here.

Article Metrics

Back to TopTop