Development of a Joint Penalty Signal for Building Energy Flexibility in Operation with Power Grids: Analysis and Case Study
Abstract
1. Introduction
- What are the main drivers of the CO2eq. intensity in the German power grid?
- 2.
- How does the observation interval affect the definition of penalty signal thresholds?
- 3.
- What is the impact of joint penalty signals?
2. Methodology
2.1. Dynamic CO2eq. Intensity Calculation
2.2. Threshold Calculation
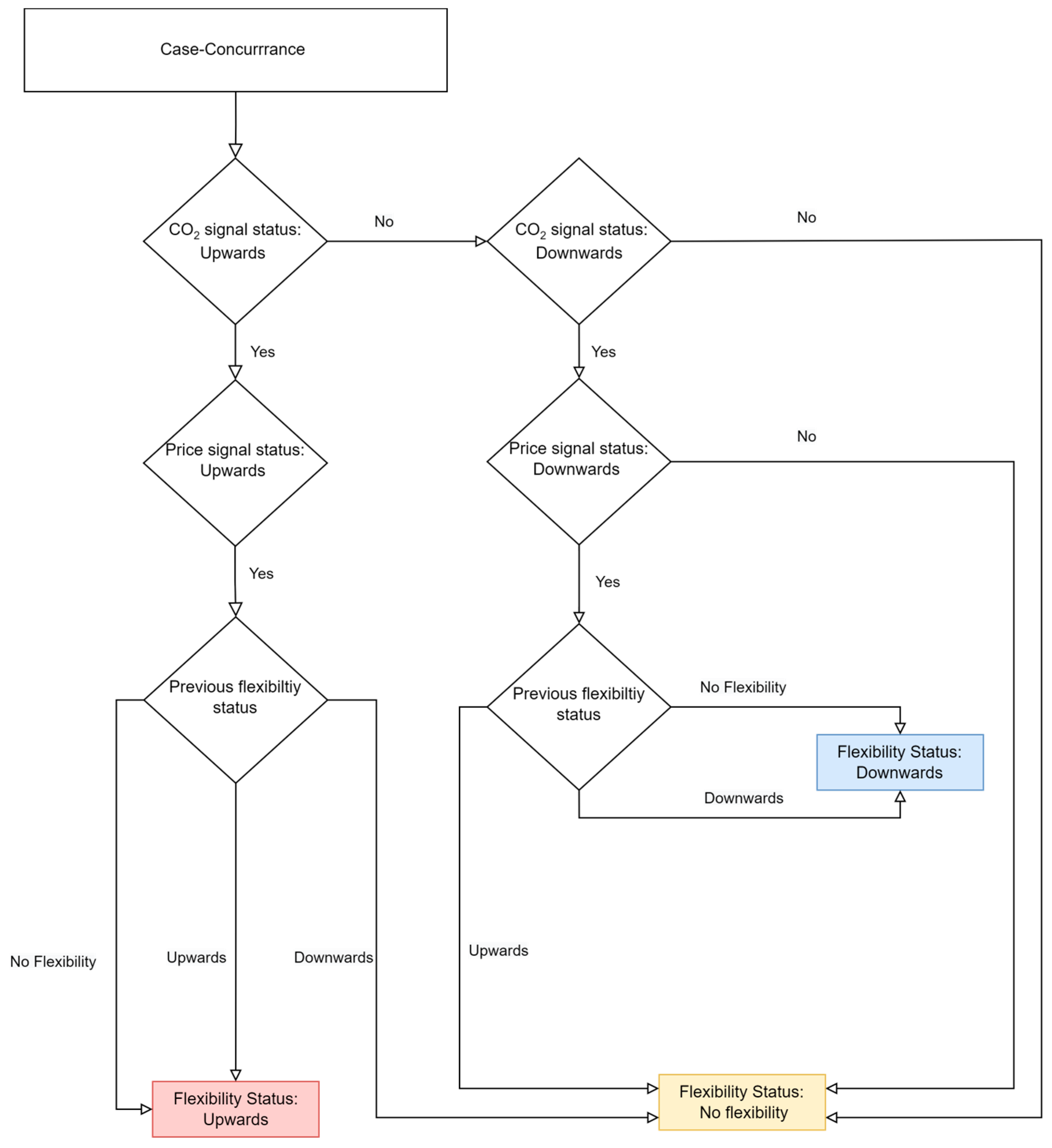
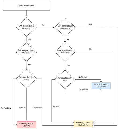
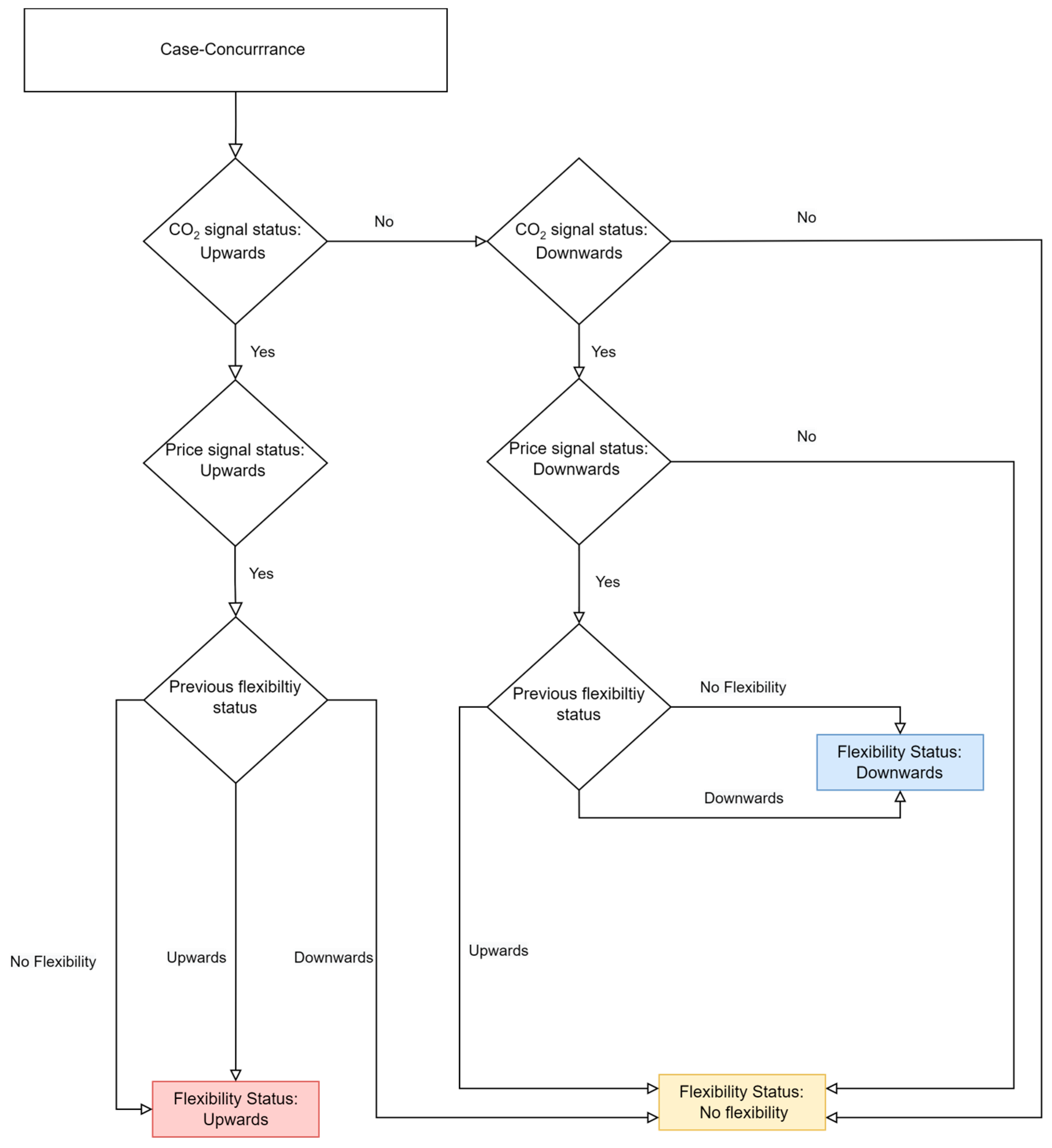
2.3. Development of Penalty Signals and the Simulation Cases
3. Results
3.1. Dynamic CO2eq. Intensity
3.2. Penalty Signals Threshold
4. A Case Study
5. Discussion
- The approach for aggregation intervals of penalty signals plays a critical role for the determination of thresholds and the maximum possible interaction hours from the grid side. In the heating season, marked differences were observed for upper and lower thresholds between aggregation intervals.
- Biweekly aggregation intervals might provide an improved building performance based on the time of the year during heating season. However, no significant difference is found between aggregation intervals in the yearly metrics.
- With Case Combined, the environmental and economic performance closely approximates that of Case Emission and Case Price, respectively, thereby achieving the research’s objective of minimizing both metrics to nearly the same level.
- Biweekly aggregation reduces peak demand compared to daily aggregation and results in less indoor temperature fluctuation.
6. Conclusions
Author Contributions
Funding
Acknowledgments
Conflicts of Interest
Nomenclature
| Abbreviations | |
| CO2eq. | Carbon dioxide equivalent emissions |
| COP | Coefficient of performance |
| GHG | Greenhouse gas |
| HVAC | Heating, ventilation, and air conditioning |
| RES | Renewable energy system |
| Indices | |
| ∈ H | Index and set of hours (hour) |
| ∈ I | Index and set of electricity production technologies (-) |
| ∈ J | Index and set of import countries (-) |
| ∈ K | Index and set of export countries (-) |
| Parameter | |
| CO2,i | CO2 equivalent emission coefficient of electricity production technology i |
| CO2eq,j | CO2eq. intensity of country j |
| Variables | |
| Exported electrical energy to interconnected country k at hour h (kWh) | |
| Ratio of exported electrical energy (-) | |
| Total CO2 emission of exported electricity to interconnected country from Germany (gCO2eq.) | |
| Total CO2 emission in the power grid (gCO2eq.) | |
| Dynamic CO2eq. intensity in the power grid (gCO2eq./kWh) | |
| Total load in the power grid (kwh) | |
| Total CO2 emission of imported electricity from interconnected country to Germany (gCO2eq.) | |
| Imported electrical energy from country j at hour (kWh) | |
| Generated electricity from production technology i at hour h (kWh) | |
| Total CO2 emission from electricity production technology at hour h (gCO2eq.) | |
References
- Climate Action, 2030 Climate Target Plan. Available online: https://ec.europa.eu/clima/eu-action/european-green-deal/2030-climate-target-plan_en (accessed on 5 August 2022).
- Communication from The Commission to The European Parliament, The Council, The European Economic and Social Committee and The Committee of the Regions. 2020. Available online: https://eur-lex.europa.eu/legal-content/EN/TXT/?uri=CELEX:52020DC0562 (accessed on 5 August 2022).
- Federal Ministry for the Environment, Nature Conservation, Building and Nuclear Safety (BMUB). Climate Action Plan 2050: Principles and Goals of the German Government’s Climate Policy. 2016. Available online: https://www.bmuv.de/en/publication/climate-action-plan-2050-en (accessed on 3 March 2023).
- Climate Change Act: Climate Neutrality by 2045. Available online: https://www.bundesregierung.de/breg-de/themen/klimaschutz/climate-change-act-2021-1936846 (accessed on 7 August 2022).
- Lashmar, N.; Wade, B.; Molyneaux, L.; Ashworth, P. Motivations, barriers, and enablers for demand response programs: A commercial and industrial consumer perspective. Energy Res. Soc. Sci. 2022, 90, 102667. [Google Scholar] [CrossRef]
- Bando, S.; Sasaki, Y.; Asano, H.; Tagami, S. Balancing control method of a microgrid with intermittent renewable energy generators and small battery storage. In Proceedings of the 2008 IEEE Power and Energy Society General Meeting—Conversion and Delivery of Electrical Energy in the 21st Century, Pittsburgh, PA, USA, 20–24 July 2008; pp. 1–6. [Google Scholar]
- Makolo, P.; Zamora, R.; Lie, T.-T. The role of inertia for grid flexibility under high penetration of variable renewables—A review of challenges and solutions. Renew. Sustain. Energy Rev. 2021, 147, 111223. [Google Scholar] [CrossRef]
- Eto, J.H.; Alvarado, F.L.; Dagle, J.E.; Hauer, J.F.; Widergren, S.E.; Gross, G.; Overbye, T.; Hirst, E.; Kirby, B.; Meyer, D.; et al. National Transmission Grid Study. 2002. Available online: http://energy.gov/oe/downloads/national-transmission-grid-study-2002 (accessed on 3 March 2023).
- Executive Office of the President. Economic Benefits of Increasing Electric Grid Resilience to Weather Outages; Technical Report; President’s Council of Economic Advisers and the U.S. Department of Energy’s Office of Electricity Delivery and Energy Reliability: Washington, DC, USA, 2013.
- Sahari, A. Electricity prices and consumers’ long-term technology choices: Evidence from heating investments. Eur. Econ. Rev. 2019, 114, 19–53. [Google Scholar] [CrossRef]
- Li, J.; Ge, S.; Liu, H.; Zhang, S.; Wang, C.; Wang, P. Distribution locational pricing mechanisms for flexible interconnected distribution system with variable renewable energy generation. Appl. Energy 2023, 335, 120476. [Google Scholar] [CrossRef]
- Kroposki, B.; Johnson, B.; Zhang, Y.; Gevorgian, V.; Denholm, P.; Hodge, B.M.; Hannegan, B. Achieving a 100% Renewable Grid: Operating Electric Power Systems with Extremely High Levels of Variable Renewable Energy. IEEE Power Energy Mag. 2017, 15, 61–73. [Google Scholar] [CrossRef]
- Knaut, A. Essays on the Integration of Renewables in Electricity Markets; Köln Universität: Köln, Germany, 2017; Available online: https://kups.ub.uni-koeln.de/7729/ (accessed on 25 February 2023).
- Widuto, A. Reforming the EU Electricity Market; European Parliamentary Research Service: Brussels, Belgium, 2023. [Google Scholar]
- European Union Agency for the Cooperation of Energy Regulators. Energy Bills Continue to Be Very Different across EU Member States: The new Energy Retail and Consumer Protection Volume. Available online: https://documents.acer.europa.eu/Media/News/Pages/Energy-bills-continue-to-be-very-different-across-EU-Member-States.aspx (accessed on 3 March 2023).
- Dahl Knudsen, M.; Petersen, S. Demand response potential of model predictive control of space heating based on price and carbon dioxide intensity signals. Energy Build. 2016, 125, 196–204. [Google Scholar] [CrossRef]
- Saberi, K.; Pashaei-Didani, H.; Nourollahi, R.; Zare, K.; Nojavan, S. Optimal performance of CCHP based microgrid considering environmental issue in the presence of real time demand response. Sustain. Cities Soc. 2019, 45, 596–606. [Google Scholar] [CrossRef]
- Hawkes, A.D. Estimating marginal CO2 emissions rates for national electricity systems. Energy Policy 2010, 38, 5977–5987. [Google Scholar] [CrossRef]
- Bigazzi, A. Comparison of marginal and average emission factors for passenger transportation modes. Appl. Energy 2019, 242, 1460–1466. [Google Scholar] [CrossRef]
- Fleschutz, M.; Bohlayer, M.; Braun, M.; Henze, G.; Murphy, M.D. The effect of price-based demand response on carbon emissions in European electricity markets: The importance of adequate carbon prices. Appl. Energy 2021, 295, 117040. [Google Scholar] [CrossRef]
- Zohrabian, A.; Mayes, S.; Sanders, K.T. A data-driven framework for quantifying consumption-based monthly and hourly marginal emissions factors. J. Clean. Prod. 2023, 396, 136296. [Google Scholar] [CrossRef]
- Bardwell, L.; Blackhall, L.; Shaw, M. Emissions and prices are anticorrelated in Australia’s electricity grid, undermining the potential of energy storage to support decarbonisation. Energy Policy 2023, 173, 113409. [Google Scholar] [CrossRef]
- Song, M.; Alvehag, K.; Widén, J.; Parisio, A. Estimating the impacts of demand response by simulating household behaviours under price and CO2 signals. Electr. Power Syst. Res. 2014, 111, 103–114. [Google Scholar] [CrossRef]
- Wu, J. Scheduling Smart Home Appliances in the Stockholm Royal Seaport; School of Electrical Engineering, Automatic Control, KTH Royal Institute of Technology: Stockholm, Sweden, 2012. [Google Scholar]
- Setlhaolo, D.; Xia, X. Combined residential demand side management strategies with coordination and economic analysis. Int. J. Electr. Power Energy Syst. 2016, 79, 150–160. [Google Scholar] [CrossRef]
- Pooranian, Z.; Abawajy, J.H.; Conti, M. Scheduling Distributed Energy Resource Operation and Daily Power Consumption for a Smart Building to Optimize Economic and Environmental Parameters. Energies 2018, 11, 1348. [Google Scholar] [CrossRef]
- Zhang, D.; Evangelisti, S.; Lettieri, P.; Papageorgiou, L.G. Economic and environmental scheduling of smart homes with microgrid: DER operation and electrical tasks. Energy Convers. Manag. 2016, 110, 113–124. [Google Scholar] [CrossRef]
- Nilsson, A.; Stoll, P.; Brandt, N. Assessing the impact of real-time price visualization on residential electricity consumption, costs, and carbon emissions. Resour. Conserv. Recycl. 2017, 124, 152–161. [Google Scholar] [CrossRef]
- ENTSO-E Transparency Platform. Available online: https://transparency.entsoe.eu/dashboard/show (accessed on 8 July 2022).
- Bavarian State for the Environment. Calculate Your Greenhouse Gas Emissions with the CO2 Calculator. Available online: https://www.umweltpakt.bayern.de/energie_klima/fachwissen/217/berechnen-sie-ihre-treibhausgasemissionen-mit-co2-rechner (accessed on 16 August 2022).
- European Environment Agency. CO2 Emission Intensity from Electricity Generation. Available online: https://www.eea.europa.eu/data-and-maps/daviz/sds/co2-emission-intensity-from-electricity-generation-5/@@view (accessed on 16 August 2022).
- Carbon Footprint. Country Specific Electricity Grid Greenhouse Gas Emissions Factors. Available online: https://www.carbonfootprint.com/docs/2019_06_emissions_factors_sources_for_2019_electricity.pdf (accessed on 16 August 2022).
- Nowtricity. CO2 Emissions Per kWh in Norway. Available online: https://www.nowtricity.com/country/norway/ (accessed on 16 August 2022).
- European Environment Agency. Greenhouse Gas Emission Intensity of Electricity Generation by Country. Available online: https://www.eea.europa.eu/data-and-maps/daviz/co2-emission-intensity-9/#tab-chart_2_filters=%7B%22rowFilters%22%3A%7B%22ugeo%22%3A%5B%22Germany%22%5D%7D%3B%22columnFilters%22%3A%7B%7D%7D (accessed on 16 August 2022).
- Statista. Emissions. Available online: https://www.statista.com/markets/408/topic/949/emissions/#overview (accessed on 16 August 2022).
- Hall, M.; Geissler, A. Comparison of Flexibility Factors and Introduction of A Flexibility Classification Using Advanced Heat Pump Control. Energies 2021, 14, 8391. [Google Scholar] [CrossRef]
- Clauß, J.; Stinner, S.; Solli, C.; Lindberg, K.B.; Madsen, H.; Georges, L. Evaluation Method for the Hourly Average CO2eq. Intensity of the Electricity Mix and Its Application to the Demand Response of Residential Heating. Energies 2019, 12, 1345. [Google Scholar] [CrossRef]
- Le Dréau, J.; Heiselberg, P. Energy flexibility of residential buildings using short term heat storage in the thermal mass. Energy 2016, 111, 991–1002. [Google Scholar] [CrossRef]
- Georges, E., Garsoux, P., Masy, G., d’Aertrycke, G.D., Lemort, V., Eds.; Analysis of the flexibility of Belgian residential buildings equipped with heat pumps and thermal energy storage. In Proceedings of the CLIMA 2016 Conference and 12th REHVA World Congress, Aalborg, Denmark, 22–25 May 2016. [Google Scholar]
- Clauß, J.; Stinner, S.; Sartori, I.; Georges, L. Predictive rule-based control to activate the energy flexibility of Norwegian residential buildings: Case of an air-source heat pump and direct electric heating. Appl. Energy 2019, 237, 500–518. [Google Scholar] [CrossRef]
- Fraunhofer Institute for Solar Energy Systems ISE. Public Net Electricity Generation in Germany in 2021: Renewables Weaker Due to Weather—Fraunhofer ISE. Available online: https://www.ise.fraunhofer.de/en/press-media/news/2022/public-net-electricity-in-germany-in-2021-renewables-weaker-due-to-weather.html (accessed on 10 August 2022).
- Equa Simulation AB, IDA Indoor Climate and Energy 4.8. 2018. Available online: https://www.equa.se/en/ (accessed on 20 September 2022).











| Electricity Production Technology | CO2 Coefficient (gCO2eq./kWh) |
|---|---|
| Biomass | 70 |
| Fossil brown coal/lignite | 1054 |
| Fossil coal-derived gas | 433 |
| Fossil gas | 433 |
| Fossil hard coal | 873 |
| Fossil oil | 841 |
| Geothermal | 183 |
| Hydro pumped storage-aggregated | 14 |
| Hydro run-of-river and poundage | 3 |
| Hydro water reservoir | 14 |
| Solar | 67 |
| Waste | 342 |
| Wind offshore | 6 |
| Wind onshore | 10 |
| Nuclear | 68 |
| Other | 45 |
| Other renewable | 45 |
| Country | CO2eq. Intensity (gCO2eq./kWh) | ||||
|---|---|---|---|---|---|
| 2017 | 2018 | 2019 | 2020 | 2021 | |
| Austria | 103 | 100 | 92 | 82 | 82 |
| Belgium | - | - | 174 | 161 | 140 |
| Czech Republic | 472 | 465 | 433 | 437 | 403 |
| Denmark | 179 | 193 | 123 | 109 | 155 |
| France | 69 | 58 | 56 | 51 | 58 |
| Germany | 413 | 404 | 344 | 311 | 349 |
| Luxembourg | 64 | 65 | 73 | 59 | 55 |
| Netherlands | 460 | 440 | 392 | 328 | 325 |
| Norway | - | - | - | 32 | 27 |
| Poland | 778 | 784 | 719 | 710 | 736 |
| Sweden | 10 | 11 | 10 | 9 | 10 |
| Switzerland | 35 | 35 | 35 | 35 | 35 |
| Cases | Penalty Signal |
|---|---|
| Emission | CO2eq. intensity |
| Price | Electricity spot price |
| Concurrence | Simultaneous |
| Combined | Combined |
| Reference | Penalty unaware case—Thermostatic valve control |
| Daily—CO2eq. Intensity Signal | Biweekly—CO2eq. Intensity Signal | |||||||
|---|---|---|---|---|---|---|---|---|
| Upper | Lower | Upward | Downward | Upper | Lower | Upward | Downward | |
| (gCO2eq./kwh) | (Hour) | (gCO2eq./kwh) | (Hour) | |||||
| Day 1 | 481 | 447 | 6 | 5 | 531 | 435 | 24 | 0 |
| Day 2 | 499 | 465 | 6 | 6 | 7 | 2 | ||
| Day 3 | 527 | 467 | 6 | 5 | 3 | 2 | ||
| Day 4 | 494 | 440 | 6 | 7 | 0 | 9 | ||
| Day 5 | 473 | 333 | 5 | 6 | 7 | 2 | ||
| Day 6 | 553 | 513 | 7 | 5 | 14 | 2 | ||
| Day 7 | 515 | 492 | 6 | 7 | 0 | 23 | ||
| Day 8 | 539 | 497 | 6 | 5 | 0 | 10 | ||
| Day 9 | 481 | 408 | 5 | 7 | 0 | 15 | ||
| Day 10 | 508 | 456 | 7 | 5 | 13 | 2 | ||
| Day 11 | 499 | 473 | 6 | 6 | 4 | 6 | ||
| Day 12 | 464 | 426 | 6 | 6 | 0 | 4 | ||
| Day 13 | 488 | 453 | 5 | 5 | 13 | 0 | ||
| Day 14 | 513 | 481 | 6 | 6 | 0 | 2 | ||
| Daily—Price Signal | Biweekly—Price Signal | |||||||
|---|---|---|---|---|---|---|---|---|
| Upper | Lower | Upward | Downward | Upper | Lower | Upward | Downward | |
| (cent/kwh) | (Hour) | (cent/kwh) | (Hour) | |||||
| Day 1 | 23 | 17 | 5 | 6 | 32 | 12 | 19 | 0 |
| Day 2 | 21 | 9 | 6 | 6 | 6 | 0 | ||
| Day 3 | 33 | 19 | 7 | 6 | 12 | 0 | ||
| Day 4 | 29 | 13 | 5 | 6 | 3 | 11 | ||
| Day 5 | 24 | 10 | 6 | 6 | 8 | 1 | ||
| Day 6 | 34 | 20 | 7 | 6 | 9 | 0 | ||
| Day 7 | 28 | 20 | 5 | 6 | 2 | 13 | ||
| Day 8 | 28 | 21 | 7 | 6 | 3 | 2 | ||
| Day 9 | 24 | 11 | 5 | 6 | 1 | 0 | ||
| Day 10 | 32 | 19 | 7 | 6 | 12 | 0 | ||
| Day 11 | 37 | 20 | 6 | 6 | 5 | 13 | ||
| Day 12 | 34 | 24 | 6 | 6 | 4 | 14 | ||
| Day 13 | 41 | 26 | 6 | 6 | 0 | 14 | ||
| Day 14 | 39 | 27 | 5 | 6 | 0 | 16 | ||
| Case Emission | Case Price | Case Concurrence | Case Combined | Case Reference | |||||
|---|---|---|---|---|---|---|---|---|---|
| 1 Day | 2 W | 1 Day | 2 W | 1 Day | 2 W | 1 Day | 2 W | - | |
| Load demand (kWh) | 690 | 710 | 715 | 740 | 740 | 730 | 710 | 740 | 875 |
| CO2 emission (kgCO2eq.) | 620 | 615 | 690 | 650 | 685 | 690 | 665 | 640 | 840 |
| Cost (Euro) | 310 | 280 | 245 | 240 | 300 | 305 | 290 | 250 | 380 |
| Case Emission | Case Price | Case Concurrence | Case Combined | Case Reference | |||||
|---|---|---|---|---|---|---|---|---|---|
| 1 Day | 2 W | 1 Day | 2 W | 1 Day | 2 W | 1 Day | 2 W | - | |
| Load demand (kWh) | 20,800 | 22,200 | 20,400 | 21,350 | 21,000 | 22,000 | 20,800 | 21,700 | 23,300 |
| CO2 emission (kgCO2eq.) | 5660 | 5900 | 6170 | 6120 | 6240 | 6260 | 5900 | 5960 | 8290 |
| Cost (Euro) | 1500 | 1450 | 1270 | 1300 | 1530 | 1515 | 1360 | 1330 | 2070 |
Disclaimer/Publisher’s Note: The statements, opinions and data contained in all publications are solely those of the individual author(s) and contributor(s) and not of MDPI and/or the editor(s). MDPI and/or the editor(s) disclaim responsibility for any injury to people or property resulting from any ideas, methods, instructions or products referred to in the content. |
© 2023 by the authors. Licensee MDPI, Basel, Switzerland. This article is an open access article distributed under the terms and conditions of the Creative Commons Attribution (CC BY) license (https://creativecommons.org/licenses/by/4.0/).
Share and Cite
Kırant Mitić, T.; Voss, K. Development of a Joint Penalty Signal for Building Energy Flexibility in Operation with Power Grids: Analysis and Case Study. Buildings 2023, 13, 1338. https://doi.org/10.3390/buildings13051338
Kırant Mitić T, Voss K. Development of a Joint Penalty Signal for Building Energy Flexibility in Operation with Power Grids: Analysis and Case Study. Buildings. 2023; 13(5):1338. https://doi.org/10.3390/buildings13051338
Chicago/Turabian StyleKırant Mitić, Tuğçin, and Karsten Voss. 2023. "Development of a Joint Penalty Signal for Building Energy Flexibility in Operation with Power Grids: Analysis and Case Study" Buildings 13, no. 5: 1338. https://doi.org/10.3390/buildings13051338
APA StyleKırant Mitić, T., & Voss, K. (2023). Development of a Joint Penalty Signal for Building Energy Flexibility in Operation with Power Grids: Analysis and Case Study. Buildings, 13(5), 1338. https://doi.org/10.3390/buildings13051338

