Influence of Organizational Culture on Construction Firms’ Performance: The Mediating Roles of Innovation and Marketing Capabilities
Abstract
1. Introduction
2. Literature Review and Hypotheses
2.1. The Organizational Culture (OC) Concept
2.2. The Concept of Firm Performance
2.3. Organizational Culture and Firm Performance
2.4. Firm Capabilities (FC)
2.4.1. Innovation Capability (IC) and Firm Performance
2.4.2. Marketing Capability (MC) and Firm Performance
2.5. Mediation
2.5.1. The Mediating Role of Firms’ Capabilities
2.5.2. Organizational Culture and Innovation Capabilities
2.5.3. Organizational Culture and Marketing Capabilities
3. Methodology
3.1. Data and Sample
3.2. Measures
4. Results
4.1. Measurement Model Validation
4.1.1. Validating Reflective Constructs
4.1.2. Validating Formative Constructs
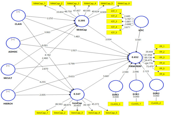
4.2. Assessing the Structural Model and Testing the Hypotheses
4.3. Mediation Analysis
5. Discussion of Findings
5.1. Theoretical Implications
5.2. Managerial Implications
6. Conclusions
Author Contributions
Funding
Data Availability Statement
Conflicts of Interest
Appendix A
| Industry Conditions Scarce job opportunities; |
| Increasing cost of building materials and components; |
| Currency depreciation and high interest rates; |
| Increasing cost of labor and union agitations; |
| Limited credit from banks and material and component suppliers. |
| Innovation Capability |
| Capacity to use innovative construction processes to meet specifications; |
| Ability to adapt product/service and process technologies to meet future needs; |
| Ability to respond to unexpected opportunities arising from change in competitor activities; |
| Skills in offering a service/product that offers new features on demand; |
| Ability to support and drive innovation. |
| Marketing Capability |
| Ability to develop marketing information about specific client needs; |
| Ability to offer competitive rates and monitoring pricing in the industry; |
| Ability to deliver construction products that meet clients demands; |
| Ability to control and obtain access to credit supply; |
| Skills in focusing on client recruitment and retention; |
| Sustainable construction and corporate social responsibility. |
| Firm Performance |
| Growth in contract awards; |
| Profitability; |
| Employee satisfaction; |
| Client satisfaction; |
| Quality of products and services; |
| Achievement of objectives with fewer resources. Organizational Culture Organizational culture assessment instrument (OCAI). |
References
- Ghana Statistical Service. 2017 Annual Gross Domestic Product; Ghana Statistical Service: Accra, Ghana, 2018. [Google Scholar]
- Yeboah, C.N. Construction Industry: Ghana Ranked 7th in Value, 6th in Attractiveness—Report. Available online: https://www.myjoyonline.com/construction-industry-ghana-ranked-7th-in-value-6th-in-attractiveness-report/ (accessed on 30 August 2021).
- International Trade Administration. Ghana—Country Commercial Guide. Available online: https://www.trade.gov/country-commercial-guides/ghana-construction-and-infrastructure (accessed on 28 November 2022).
- Ofori, G. Research on Construction Industry Development at the Crossroads. Constr. Manag. Econ. 1993, 11, 175–185. [Google Scholar] [CrossRef]
- Ayirebi, D. Strategic Planning Practice of Construction Firms in Ghana. Constr. Manag. Econ. 2005, 23, 163–168. [Google Scholar] [CrossRef]
- Ayirebi, D.; Frimpong, S.; Oteng, D. A Conceptual Review of the Challenges in Construction Industry Reform. In Proceedings of the 6th International Conference on Infrastructure Development in Africa, Kumasi, Ghana, 12–14 April 2017; pp. 152–160. [Google Scholar]
- Atuahene, B.T.; Baiden, B.K. Organizational Culture of Ghanaian Construction Firms. Int. J. Constr. Manag. 2018, 18, 177–188. [Google Scholar] [CrossRef]
- Barney, J. Firm Resources and Sustained Competitive Advantage. J. Manag. 1991, 17, 99–120. [Google Scholar] [CrossRef]
- Barney, J.B. Organizational Culture: Can It Be a Source of Sustained Competitive Advantage? Acad. Manag. Rev. 1986, 11, 656–665. [Google Scholar] [CrossRef]
- Zhang, S.B.; Liu, A.M.M. Organisational Culture Profiles of Construction Enterprises in China. Constr. Manag. Econ. 2006, 24, 817–828. [Google Scholar] [CrossRef]
- Cheung, S.O.; Wong, P.S.P.; Wu, A.W.Y. Towards an Organizational Culture Framework in Construction. Int. J. Proj. Manag. 2011, 29, 33–44. [Google Scholar] [CrossRef]
- Arogyaswamy, B.; Byles, C.M. Organisational Culture: Internal and External Fits. J. Manag. 1987, 13, 647–659. [Google Scholar]
- Wilderom, C.P.; Glunk, U.; Maslowski, R. Organizational Culture as a Predictor of Organizational Performance. In Handbook of Organizational Culture and Climate; Ashkanasy, N.M., Wilderom, C.P.M., Peterson, M.F., Eds.; SAGE: Newbury Park, CA, USA, 2000; pp. 193–209. [Google Scholar]
- Dadzie, C.A.; Winston, E.M.; Dadzie, K.Q. Organizational Culture, Competitive Strategy, and Performance in Ghana. J. Afr. Bus. 2012, 13, 172–182. [Google Scholar] [CrossRef]
- Hartmann, A. The Role of Organizational Culture in Motivating Innovative Behaviour in Construction Firms. Constr. Innov. 2006, 6, 159–172. [Google Scholar] [CrossRef]
- Han, H.J. The Relationship among Corporate Culture, Strategic Orientation, and Financial Performance. Cornell Hosp. Q. 2012, 53, 207–219. [Google Scholar] [CrossRef]
- Naranjo-Valencia, J.C.; Jiménez-Jiménez, D.; Sanz-Valle, R. Studying the Links between Organizational Culture, Innovation, and Performance in Spanish Companies. Rev. Latinoam. Psicol. 2016, 48, 30–41. [Google Scholar] [CrossRef]
- Aboramadan, M.; Albashiti, B.; Alharazin, H.; Zaidoune, S. Organizational Culture, Innovation and Performance: A Study from a Non-Western Context. J. Manag. Dev. 2020, 39, 437–451. [Google Scholar] [CrossRef]
- Panuwatwanich, K.; Nguyen, T.T. Influence of Organisational Culture on Total Quality Management Implementation and Firm Performance: Evidence from the Vietnamese Construction Industry. Manag. Prod. Eng. Rev. 2017, 8, 5–15. [Google Scholar] [CrossRef]
- Chang, W.J.; Hu, D.C.; Keliw, P. Organizational Culture, Organizational Citizenship Behavior, Knowledge Sharing and Innovation: A Study of Indigenous People Production Organizations. J. Knowl. Manag. 2021, 25, 2274–2292. [Google Scholar] [CrossRef]
- Acquaah, M.; Agyapong, A. The Relationship between Competitive Strategy and Firm Performance in Micro and Small Businesses in Ghana: The Moderating Role of Managerial and Marketing Capabilities. Afr. J. Manag. 2015, 1, 172–193. [Google Scholar] [CrossRef]
- Ahmadi, S.A.A.; Salamzadeh, Y.; Daraei, M.; Akbari, J. Relationship between Organizational Culture and: Typologies and Dimensions. Glob. Bus. Manag. Res. Int. J. 2012, 4, 286–299. [Google Scholar]
- Day, G.S. The Capabilities of Market-Driven Organizations. J. Mark. 1994, 58, 37–52. [Google Scholar] [CrossRef]
- Lado, A.A.; Boyd, N.G.; Wright, P. A Competency-Based Model of Sustainable Competitive Advantage: Toward a Conceptual Integration. J. Manag. 1992, 18, 77–91. [Google Scholar] [CrossRef]
- Chan, L.L.M.; Shaffer, M.A.; Snape, E. In Search of Sustained Competitive Advantage: The Impact of Organizational Culture, Competitive Strategy and Human Resource Management Practices on Firm Performance. Int. J. Hum. Resour. Manag. 2004, 15, 17–35. [Google Scholar] [CrossRef]
- Drucker, P.F. The Practice of Management; Harper Press: New York, NY, USA, 1954. [Google Scholar]
- Giritli, H.; Öney-Yazici, E.; Topçu-Oraz, G.; Acar, E. The Interplay between Leadership and Organizational Culture in the Turkish Construction Sector. Int. J. Proj. Manag. 2013, 31, 228–238. [Google Scholar] [CrossRef]
- Ozorhon, B.; Arditi, D.; Dikmen, I.; Birgonul, M.T. Implications of Culture in the Performance of International Construction Joint Ventures. J. Constr. Eng. Manag. 2008, 134, 361–370. [Google Scholar] [CrossRef]
- Cheung, S.O.; Wong, P.S.P.; Lam, A.L. An Investigation of the Relationship between Organizational Culture and the Performance of Construction Organizations. J. Bus. Econ. Manag. 2012, 13, 688–704. [Google Scholar] [CrossRef]
- Hartnell, C.A.; Ou, A.Y.; Kinicki, A. Organizational Culture and Organizational Effectiveness: A Meta-Analytic Investigation of the Competing Values Framework’s Theoretical Suppositions. J. Appl. Psychol. 2011, 96, 677–694. [Google Scholar] [CrossRef] [PubMed]
- Sathe, V. Implications of Corporate Culture; Jossey-Bass: San Francisco, CA, USA, 1983. [Google Scholar]
- Smircich, L.; Stubbart, C. Strategic Management in an Enacted World. Acad. Manag. Rev. 1985, 10, 724–736. [Google Scholar] [CrossRef]
- Schein, E.H. Organizational Culture and Leadership; Jossey-Bass: San Francisco, CA, USA, 1985. [Google Scholar]
- Martins, E.C.; Terblanche, F. Building Organisational Culture That Stimulates Creativity and Innovation. Eur. J. Innov. Manag. 2003, 6, 64–74. [Google Scholar] [CrossRef]
- Teräväinen, V.; Junnonen, J.M.; Salopää, T.; Sobolev, A. Relationships between Organisational Culture and Efficiency in Finnish Construction Projects. Int. J. Constr. Manag. 2018, 21, 12–26. [Google Scholar] [CrossRef]
- Peters, T.; Waterman, R. In Search of Excellence; Harper and Row: New York, NY, USA, 1982. [Google Scholar]
- Kotter, J.P.; Hesket, J.L. Corporate Culture and Performance; Free Press: New York, NY, USA, 1992. [Google Scholar]
- Cooke, R.A.; Szumal, J.L. Measuring Normative Beliefs and Shared Behavioral Expectations in Organizations: The Reliability and Validity of the Organizational Culture Inventory. Psychol. Rep. 1993, 72, 1299–1330. [Google Scholar] [CrossRef]
- Iii, C.A.O.R.; Caldwell, D.F. People and organizational culture: A profile comparison approach to assessing person-organization fit. Acad. Manag. J. 1991, 34, 487–516. [Google Scholar]
- Cameron, K.S.; Quinn, R.E. Diagnosing and Changing Organisational Culture; Jossey-Bass, A Wiley Imprint: San Francisco, CA, USA, 2011; ISBN 9780470650264. [Google Scholar]
- Quinn, R.E.; Rohrbaugh, J. Spatial Model of Effectiveness Criteria: Towards a Competing Values Approach to Organizational Analysis. Manag. Sci. 1983, 29, 363–377. [Google Scholar] [CrossRef]
- Cameron, K.S.; Quinn, R.E.; DeGraff, J.; Thakor, A.V. Competing Values Leadership: Creating Value in Organizations; MPG Books: London, UK, 2006; ISBN 1845427351. [Google Scholar]
- Howard, L.W. Validating the Competing Values Model as a Representation of Organizational Culture Through Inter-Institutional Comparisons. Organ. Anal. 1998, 6, 231–250. [Google Scholar] [CrossRef]
- Nukic, I.S.; Huemann, M. Organizational Culture of the Croatian Construction Industry. Eng. Constr. Archit. Manag. 2016, 23, 237–260. [Google Scholar] [CrossRef]
- Ten Have, S.; Ten Have, W.; Stevens, A.F.; vander Elst, M.; Pol-Coyne, F. Key Management Models: The Management Tools and Practices That Will Improve Your Business; Prentice-Hall: London, UK, 2003. [Google Scholar]
- Deshpandé, R.; Farley, J.U.; Webster, F.E. Corporate Culture, Customer Orientation, and Innovativeness in Japanese Firms: A Quadrad Analysis. Dev. A Mark. Orientat. 2012, 57, 79–102. [Google Scholar] [CrossRef]
- Deng, F.; Liu, G.; Jin, Z. Factors Formulating the Competitiveness of the Chinese Construction Industry: Empirical Investigation. J. Manag. Eng. 2013, 29, 435–445. [Google Scholar] [CrossRef]
- Oney-Yazici, E.; Giritli, H.; Topcu-Oraz, G.; Acar, E. Organizational Culture: The Case of Turkish Construction Industry. Eng. Constr. Archit. Manag. 2007, 14, 519–531. [Google Scholar] [CrossRef]
- Willar, D.; Trigunarsyah, B.; Coffey, V. Organisational Culture and Quality Management System Implementation in Indonesian Construction Companies. Eng. Constr. Archit. Manag. 2016, 23, 114–133. [Google Scholar] [CrossRef]
- Teräväinen, V.J.; Junnonen, J.-M.; Ali-Löytty, S. Organizational Culture: Case of the Finnish Construction Industry. Constr. Econ. Build. 2018, 18, 48–69. [Google Scholar] [CrossRef]
- Coelho, C.; Mojtahedi, M.; Kabirifar, K.; Yazdani, M. Influence of Organisational Culture on Total Quality Management Implementation in the Australian Construction Industry. Buildings 2022, 12, 496. [Google Scholar] [CrossRef]
- Cheng, C.W.M.; Liu, A.M.M. The Relationship of Organizational Culture and the Implementation of Total Quality Management in Construction Firms. Surv. Built Environ. 2007, 18, 7–16. [Google Scholar]
- Deng, F.; Smyth, H. Contingency-Based Approach to Firm Performance in Construction: Critical Review of Empirical Research. J. Constr. Eng. Manag. 2013, 139, 04013004. [Google Scholar] [CrossRef]
- Venkatraman, N.; Ramanujam, V. Measurement of Business Performance in Strategy Research: A Comparison of Approaches. Acad. Manag. Rev. 1986, 11, 801–814. [Google Scholar] [CrossRef]
- Tan, Y.; Shen, L.Y.; Langston, C. A Fuzzy Approach for Assessing Contractors’ Competitiveness. Eng. Constr. Archit. Manag. 2011, 18, 234–247. [Google Scholar] [CrossRef]
- Duodu, B.; Rowlinson, S. Intellectual Capital, Innovation, and Performance in Construction Contracting Firms. J. Manag. Eng. 2021, 37, 04020097. [Google Scholar] [CrossRef]
- Bassioni, H.A.; Price, A.D.; Hassan, T.M. Performance Measurement in Construction. J. Manag. Eng. 2004, 20, 42–50. [Google Scholar] [CrossRef]
- Bassioni, H.A.; Price, A.D.F.; Hassan, T.M. Building a Conceptual Framework for Measuring Business Performance in Construction: An Empirical Evaluation. Constr. Manag. Econ. 2005, 23, 495–507. [Google Scholar] [CrossRef]
- Love, P.E.D.; Holt, G.D. Construction Business Performance Measurement: The SPM Alternative. Bus. Process Manag. J. 2000, 6, 408–416. [Google Scholar] [CrossRef]
- DeNisi, A.; Smith, C.E. Performance Appraisal, Performance Management, and Firm-Level Performance: A Review, a Proposed Model, and New Directions for Future Research. Acad. Manag. Ann. 2014, 8, 127–179. [Google Scholar] [CrossRef]
- Deal, T.E.; Kennedy, A. Corporate Cultures: The Rites and Rituals of Corporate Life; Addison-Wesley: Reading, MA, USA, 1982. [Google Scholar]
- Mello, J.E.; Stank, T.P. Linking Firm Culture and Orientation to Supply Chain Success. Int. J. Phys. Distrib. Logist. Manag. 2005, 35, 542–554. [Google Scholar] [CrossRef]
- Balthazard, P.A.; Cooke, R.A.; Potter, R.E. Dysfunctional Culture, Dysfunctional Organization: Capturing the Behavioral Norms That Form Organizational Culture and Drive Performance. J. Manag. Psychol. 2006, 21, 709–732. [Google Scholar] [CrossRef]
- Kaul, A. Culture vs Strategy: Which to Precede, Which to Align? J. Strateg. Manag. 2019, 12, 116–136. [Google Scholar] [CrossRef]
- Fey, C.F.; Denison, D.R. Organizational Culture and Effectiveness: Can American Theory Be Applied in Russia? Organ. Sci. 2003, 14, 686–706. [Google Scholar] [CrossRef]
- Gordon, G.G.; DiTomaso, N. Predicting Corporate Performance from Organizational Culture. J. Manag. Stud. 1992, 29, 783–798. [Google Scholar] [CrossRef]
- Hofstede. Hofstede Insights. Available online: https://www.hofstede-insights.com/country/ghana/ (accessed on 12 January 2023).
- Vorhies, D.W.; Morgan, R.E.; Autry, C.W. Product-Market Strategy and the Marketing Capabilities of the Firm: Impact on Market Effectiveness and Cash Flow Performance. Strateg. Manag. J. 2009, 30, 1310–1334. [Google Scholar] [CrossRef]
- Hafeez, K.; Zhang, Y.B.; Malak, N. Core Competence for Sustainable Competitive Advantage: A Structured Methodology for Identifying Core Competence. IEEE Trans. Eng. Manag. 2002, 49, 28–35. [Google Scholar] [CrossRef]
- Collis, D.J. How Valuable Are Organizational Capabilities? Strateg. Manag. J. 1994, 15, 143–152. [Google Scholar] [CrossRef]
- Desarbo, W.S.; Benedetto, C.A.; Song, M. A Heterogeneous Resource Based View for Exploring Relationships between Firm Performance and Capabilities. J. Model. Manag. 2007, 2, 103–130. [Google Scholar] [CrossRef]
- Amit, R.; Schoemaker, P.J.H. Strategic Assets and Organizational Rent. Strateg. Manag. J. 1993, 14, 33–46. [Google Scholar] [CrossRef]
- Ngo, L.V.; O’Cass, A. In Search of Innovation and Customer-Related Performance Superiority: The Role of Market Orientation, Marketing Capability, and Innovation Capability Interactions. J. Prod. Innov. Manag. 2012, 29, 861–877. [Google Scholar] [CrossRef]
- Teece, D.J.; Pisano, G.; Shuen, A. Dynamic Capabilities and Strategic Management. Strateg. Manag. J. 1997, 18, 509–533. [Google Scholar] [CrossRef]
- Leonard-Barton, D. Core Capabilities and Core Rigidities: A Paradox in Managing New Product Development. Strateg. Manag. J. 1992, 13, 111–125. [Google Scholar] [CrossRef]
- Acquaah, M.; Adjei, M.C.; Mensa-Bonsu, I.F. Competitive Strategy, Environmental Characteristics and Performance in African Emerging Economies: Lessons from Firms in Ghana. J. Afr. Bus. 2008, 19, 93–120. [Google Scholar] [CrossRef]
- Agyapong, A.; Ellis, F.; Domeher, D. Competitive Strategy and Performance of Family Businesses: Moderating Effect of Managerial and Innovative Capabilities. J. Small Bus. Entrep. 2016, 28, 449–477. [Google Scholar] [CrossRef]
- Krasnikov, A.; Jayachandran, S. The Relative Impact of Marketing, Research-and-Development, and Operations Capabilities on Firm Performance. J. Mark. 2008, 72, 1–11. [Google Scholar] [CrossRef]
- Aghimien, D.O.; Aghimien, E.I.; Fadiyimu, A.O.; Adegbembo, T.F. Survival Strategies of Built Environment Organisations in a Challenging Economy. Eng. Constr. Archit. Manag. 2018, 25, 861–876. [Google Scholar] [CrossRef]
- Ulubeyli, S.; Kazaz, A.; Sahin, S. Survival of Construction SMEs in Macroeconomic Crises: Innovation-Based Competitive Strategies. J. Eng. Des. Technol. 2018, 16, 654–673. [Google Scholar] [CrossRef]
- Seaden, G.; Guolla, M.; Doutriaux, J.; Nash, J. Strategic Decisions and Innovation in Construction Firms. Constr. Manag. Econ. 2003, 21, 603–612. [Google Scholar] [CrossRef]
- Tushman, M.L. Winning through Innovation. Strateg. Leadersh. 1997, 25, 14–19. [Google Scholar] [CrossRef]
- Atuahene-Gima, K. Resolving the Capability—Rigidity in New Product Innovation. J. Mark. 2005, 69, 61–83. [Google Scholar] [CrossRef]
- Jeng, D.J.-F.; Pak, A. Innovation Capability, Marketing Capability, Dynamic Capability and Performance. Innov. Capab. Mark. Capab. Dyn. Capab. Perform. 2009, 1, 1–9. [Google Scholar]
- Hurley, R.F.; Hult, G.T.M. Innovation, Market Orientation, and Organizational Learning: An Integration and Empirical Examination. J. Mark. 1998, 62, 42–54. [Google Scholar] [CrossRef]
- Farley, J.U.; Hoenig, S.; Ismail, Z. Organizational Culture, Innovativeness, Market Orientation and Firm Performance in South Africa: An Interdisciplinary Perspective. J. Afr. Bus. 2008, 9, 59–76. [Google Scholar] [CrossRef]
- Lim, J.N.; Ofori, G. Classification of Innovation for Strategic Decision Making in Construction Businesses. Constr. Manag. Econ. 2007, 25, 963–978. [Google Scholar] [CrossRef]
- Setiawan, H.; Erdogan, B.; Ogunlana, S.O. Innovativeness: A Key Factor to Support Contractors’ Business Success. Procedia Eng. 2017, 171, 379–386. [Google Scholar] [CrossRef]
- Giménez, J.; Madrid-Guijarro, A.; Duréndez, A. Competitive Capabilities for the Innovation and Performance of Spanish Construction Companies. Sustainability 2019, 11, 5475. [Google Scholar] [CrossRef]
- Mu, J. Dynamic Capability and Firm Performance: The Role of Marketing Capability and Operations Capability. IEEE Trans. Eng. Manag. 2017, 64, 554–565. [Google Scholar] [CrossRef]
- Mu, J. Marketing Capability, Organizational Adaptation and New Product Development Performance. Ind. Mark. Manag. 2015, 49, 151–166. [Google Scholar] [CrossRef]
- Vorhies, D.W.; Morgan, N.A. Benchmarking Marketing Capabilities for Sustainable Competitive Advantage. J. Mark. 2005, 69, 80–94. [Google Scholar] [CrossRef]
- Martin, S.L.; Javalgi, R.R.G. Entrepreneurial Orientation, Marketing Capabilities and Performance: The Moderating Role of Competitive Intensity on Latin American International New Ventures. J. Bus. Res. 2016, 69, 2040–2051. [Google Scholar] [CrossRef]
- Yitmen, I. Intellectual Capital: A Competitive Asset for Driving Innovation in Engineering Design Firms. EMJ Eng. Manag. J. 2011, 23, 3–19. [Google Scholar] [CrossRef]
- Arad, S.; Hanson, M.A.; Schneider, R.J. A Framework for the Study of Relationships between Organizational Characteristics and Organizational Innovation. J. Creat. Behav. 1997, 31, 42–58. [Google Scholar] [CrossRef]
- McLean, L.D. Organizational Culture’s Influence on Creativity and Innovation: A Review of the Literature and Implications for Human Resource Development. Adv. Dev. Hum. Resour. 2005, 7, 226–246. [Google Scholar] [CrossRef]
- Amabile, T.M.; Conti, R.; Coon, H.; Lazenby, J.; Herron, M. Assessing the Work Environment. Acad. Manag. J. 1996, 39, 1154–1184. [Google Scholar] [CrossRef]
- Mumford, M.D. Managing Creative People: Strategies and Tactics for Innovation. Hum. Resour. Manag. Rev. 2000, 10, 313–351. [Google Scholar] [CrossRef]
- Jaskyte, K.; Dressler, W.W. Organizational Culture and Innovation in Nonprofit Human Service Organizations. Adm. Soc. Work 2005, 29, 23–41. [Google Scholar] [CrossRef]
- Ahmed, P.K. Culture and Climate for Innovation. Eur. J. Innov. Manag. 1998, 1, 30–43. [Google Scholar] [CrossRef]
- Wolpert, J.D. Breaking out of the Innovation Box. Harv. Bus. Rev. 2002, 80, 76–83. [Google Scholar] [PubMed]
- Jaskyte, K.; Kisieliene, A. Organizational Innovation: A Comparison of Nonprofit Human-Service Organizations in Lithuania and the United States. Int. Soc. Work 2006, 49, 165–176. [Google Scholar] [CrossRef]
- Sanz-Valle, R.; Naranjo-Valencia, J.C.; Jiménez-Jiménez, D.; Perez-Caballero, L. Linking Organizational Learning with Technical Innovation and Organizational Culture. J. Knowl. Manag. 2011, 15, 997–1015. [Google Scholar] [CrossRef]
- Hair, J.F., Jr.; Hult, G.; Tomas, M.; Ringle, C.M.; Sarstedt, M.; Danks, N.P.; Ray, S. Partial Least Squares Structural Equation Modeling with R. Pract. Assess. Res. Eval. 2016, 21, 11. [Google Scholar]
- Zeng, N.; Liu, Y.; Gong, P.; Hertogh, M.; König, M. Do Right PLS and Do PLS Right: A Critical Review of the Application of PLS-SEM in Construction Management Research. Front. Eng. Manag. 2021, 8, 356–369. [Google Scholar] [CrossRef]
- Hair, J.F.; Risher, J.J.; Sarstedt, M.; Ringle, C.M. When to Use and How to Report the Results of PLS-SEM. Eur. Bus. Rev. 2019, 31, 2–24. [Google Scholar] [CrossRef]
- Liu, A.M.M.; Shuibo, Z.; Meiyung, L. A Framework for Assessing Organisational Culture of Chinese Construction Enterprises. Eng. Constr. Archit. Manag. 2006, 13, 327–342. [Google Scholar] [CrossRef]
- Vorhies, D.W.; Harker, M. The Capabilities and Perfor Mance Advantages of Market-Driven Firms: An Empirical Investigation. Aust. J. Manag. 2000, 25, 145–171. [Google Scholar] [CrossRef]
- Tan, Y.; Shen, L.; Langston, C. Competition Environment, Strategy, and Performance in the Hong Kong Construction Industry. J. Constr. Eng. Manag. 2012, 138, 352–360. [Google Scholar] [CrossRef]
- Kale, S.; Arditi, D. Competitive Positioning in United States Construction Industry. J. Constr. Eng. Manag. 2002, 128, 238–247. [Google Scholar] [CrossRef]
- Berson, Y.; Oreg, S.; Dvir, T. CEO Values, Organizational Culture and Firm Outcomes Linking CEO Values to Organizational Characteristics. J. Organ. Behav. 2008, 29, 615–633. [Google Scholar] [CrossRef]
- Ho, P.H.K. Analysis of Competitive Environments, Business Strategies, and Performance in Hong Kong’s Construction Industry. J. Manag. Eng. 2016, 32, 04015044. [Google Scholar] [CrossRef]
- Kock, N. Common Method Bias in PLS-SEM: A Full Collinearity Assessment Approach. Int. J. E Collab. 2015, 11, 1–10. [Google Scholar] [CrossRef]
- Benitez, J.; Henseler, J.; Castillo, A.; Schuberth, F. How to Perform and Report an Impactful Analysis Using Partial Least Squares: Guidelines for Confirmatory and Explanatory IS Research. Inf. Manag. 2020, 57, 103168. [Google Scholar] [CrossRef]
- Diamantopoulos, A.; Siguaw, J.A. Formative versus Reflective Indicators in Organizational Measure Development: A Comparison and Empirical Illustration. Br. J. Manag. 2006, 17, 263–282. [Google Scholar] [CrossRef]
- Hair, J.F.; Ringle, C.M.; Sarstedt, M. PLS-SEM: Indeed a Silver Bullet. J. Mark. Theory Pract. 2011, 19, 139–152. [Google Scholar] [CrossRef]
- Hair, J.F.; Sarstedt, M.; Pieper, T.M.; Ringle, C.M. The Use of Partial Least Squares Structural Equation Modeling in Strategic Management Research: A Review of Past Practices and Recommendations for Future Applications. Long Range Plan. 2012, 45, 320–340. [Google Scholar] [CrossRef]
- Hair, J.F. Multivariate Data Analysis: An Overview. In International Encyclopedia of Statistical Science; Springer: Berlin/Heidelberg, Germany, 2011; pp. 904–907. [Google Scholar]
- Kock, N.; Hadaya, P. Minimum Sample Size Estimation in PLS-SEM: The Inverse Square Root and Gamma-Exponential Methods. Inf. Syst. J. 2018, 28, 227–261. [Google Scholar] [CrossRef]
- Preacher, K.J.; Hayes, A.F. Asymptotic and Resampling Strategies for Assessing and Comparing Indirect Effects in Multiple Mediator Models. Behav. Res. Methods 2008, 40, 879–891. [Google Scholar] [CrossRef] [PubMed]
- Cohen, J. Statistical Power Analysis for the Behavioural Sciences, 2nd ed.; Lawrence Erlbaum Associates: New York, NY, USA, 1988. [Google Scholar]
- Baron, R.M.; Kenny, D.A. The Moderator-Mediator Variable Distinction in Social Psychological Research. Conceptual, Strategic, and Statistical Considerations. J. Pers. Soc. Psychol. 1986, 51, 1173–1182. [Google Scholar] [CrossRef] [PubMed]
- Hayes, A.F. Introduction to Mediation, Moderation and Conditional Process Analysis: A Regression-Based Approach, 2nd ed.; The Guilford Press: New York, NY, USA, 2022; ISBN 9781462534654. [Google Scholar]
- Menguc, B.; Auh, S. Creating a Firm-Level Dynamic Capability through Capitalizing on Market Orientation and Innovativeness. J. Acad. Mark. Sci. 2006, 34, 63–73. [Google Scholar] [CrossRef]



| Constructs | CA | CR | AVE | 1 | 2 | 3 | 5 |
|---|---|---|---|---|---|---|---|
| 1. Firm performance | 0.941 | 0.953 | 0.773 | 0.879 | |||
| 2. Industry conditions | 0.885 | 0.897 | 0.638 | −0.102 | 0.799 | ||
| 3. Innovation capability | 0.905 | 0.930 | 0.726 | 0.699 | −0.107 | 0.852 | |
| 4. Marketing capability | 0.884 | 0.914 | 0.644 | 0.571 | −0.187 | 0.373 | 0.802 |
| Constructs | 1 | 2 | 3 | 4 |
|---|---|---|---|---|
| 1. Firm performance | ||||
| 2. Industry conditions | 0.084 | |||
| 3. Innovation capability | 0.756 | 0.094 | ||
| 4. Marketing capability | 0.619 | 0.217 | 0.407 | 0.530 |
| Construct | Indicators | VIF | Outer Weights | T-Statistic | p-Values | Outer Loading | p-Values |
|---|---|---|---|---|---|---|---|
| Clan culture | Clan_1 | 1.905 | 0.132 | 0.948 | 0.343 | 0.725 | 0.000 |
| Clan_2 | 2.972 | 0.227 | 1.002 | 0.316 | 0.858 | 0.000 | |
| Clan_3 | 2.470 | 0.140 | 0.735 | 0.462 | 0.759 | 0.000 | |
| Clan_4 | 1.880 | 0.563 | 3.581 | 0.000 | 0.917 | 0.000 | |
| Clan_5 | 2.797 | 0.141 | 0.812 | 0.417 | 0.727 | 0.000 | |
| Clan_6 | 2.782 | −0.022 | 0.131 | 0.895 | 0.705 | 0.000 | |
| Adhocracy culture | Adhoc_1 | 1.216 | −0.050 | 0.432 | 0.665 | 0.361 | 0.004 |
| Adhoc_2 | 1.429 | 0.355 | 2.939 | 0.003 | 0.730 | 0.000 | |
| Adhoc_3 | 1.496 | 0.185 | 1.486 | 0.137 | 0.650 | 0.000 | |
| Adhoc_4 | 1.398 | 0.034 | 0.285 | 0.776 | 0.529 | 0.000 | |
| Adhoc_5 | 1.261 | 0.372 | 3.144 | 0.002 | 0.676 | 0.000 | |
| Adhoc_6 | 1.325 | 0.478 | 4.402 | 0.000 | 0.772 | 0.000 | |
| Hierarchy culture | Hierch_1 | 2.045 | −0.528 | 1.192 | 0.233 | 0.301 | 0.263 |
| Hierch_2 | 2.066 | 0.324 | 0.807 | 0.420 | 0.690 | 0.004 | |
| Hierch_3 | 2.297 | 0.218 | 0.527 | 0.598 | 0.675 | 0.004 | |
| Hierch_4 | 2.286 | 0.887 | 1.838 | 0.066 | 0.894 | 0.000 | |
| Hierch_5 | 2.206 | −0.071 | 0.174 | 0.862 | 0.504 | 0.038 | |
| Hierch_6 | 1.581 | 0.058 | 0.127 | 0.899 | 0.526 | 0.076 | |
| Market culture | Mcult_1 | 2.240 | 0.305 | 2.191 | 0.028 | 0.829 | 0.000 |
| Mcult_2 | 2.585 | 0.047 | 0.298 | 0.765 | 0.781 | 0.000 | |
| Mcult_3 | 2.724 | −0.025 | 0.163 | 0.870 | 0.770 | 0.000 | |
| Mcult_4 | 2.531 | 0.258 | 1.694 | 0.090 | 0.837 | 0.000 | |
| Mcult_5 | 2.907 | 0.134 | 0.644 | 0.520 | 0.832 | 0.000 | |
| Mcult_6 | 2.362 | 0.446 | 2.916 | 0.004 | 0.903 | 0.000 |
| Model 1 | Model 2 | Model 3 | ||||
|---|---|---|---|---|---|---|
| Constructs | Innovation Capability | Marketing Capability | Firm Performance (FP) | Innovation Capability | Marketing Capability | Firm Performance (FP) |
| Organizational Culture (OC) | ||||||
| 1. Clan culture | 0.293(3.990) *** | 0.157(2.544) *** | 0.275(4.240) *** | 0.301(4.182) *** | 0.151(2.252) ** | 0.086(1.483) |
| 2. Adhocracy culture | 0.222(3.008) ** | 0.188(2.706) ** | 0.349(6.157) *** | 0.218(2.870) ** | 0.207(3.063) ** | 0.190(2.921) ** |
| 3. Hierarchy culture | −0.095(0.778) | −0.130(1.482) | −0.162(0.941) | −0.178(2.005) * | −0.196(2.460) * | −0.103(0.633) |
| 4. Market culture | 0.249(3.887) *** | 0.531(7.549) *** | 0.282(5.890) *** | 0.255(4.255) *** | 0.431(6.091) *** | 0.043(0.799) |
| Firm Capabilities (FC) | ||||||
| 5. Innovation capability | 0.443(5.687) *** | |||||
| 6. Marketing capability | 0.280(3.934) *** | |||||
| Controls | ||||||
| Financial Class | ||||||
| D1K1 | −0.104(2.116) * | |||||
| D2K2 | −0.123(2.507) * | |||||
| D3K3 | −0.134(2.658) * | |||||
| ICFC | 0.057(0.533) | −0.108(1.454) | −0.062(0.954) | 0.050(0.424) | ||
| R-Square | 0.352 | 0.499 | 0.504 | 0.347 | 0.395 | 0.652 |
| Q-Square | 0.243 | 0.230 | 0.378 | 0.245 | 0.203 | 0.497 |
| Hypothesis | Specific Indirect Effects | ||||
|---|---|---|---|---|---|
| Coefficient | SD | T-Value | p-Value | BI (2.5%; 97.5%) | |
| H8a: Clan → Innov Cap → Firm Perf. | 0.133 | 0.038 | 3.554 | 0.000 *** | 0.049; 0.198 |
| H8b: Clan → MrktCap → Firm Perf. | 0.042 | 0.022 | 1.873 | 0.061 † | 0.007; 0.085 |
| H9a: Adhoc → Innoc Cap → Firm Perf | 0.097 | 0.041 | 2.380 | 0.017 * | 0.024; 0.160 |
| H9b: Adhoc → Mrkt Cap → Firm Perf | 0.047 | 0.021 | 2.235 | 0.025 * | 0.014; 0.098 |
| H10a: Hierach → Innoc Cap → Firm Perf | −0.062 | 0.032 | 1.898 | 0.058 † | −0.133; −0.023 |
| H10b: Hierach → Mrkt Cap → Firm Perf | −0.044 | 0.022 | 2.030 | 0.042 * | −0.097; −0.009 |
| H11a: Market → Innoc Cap → Firm Perf | 0.089 | 0.028 | 3.109 | 0.002 ** | 0.043; 0.160 |
| H11b: Market → Mrkt Cap → Firm Perf | 0.097 | 0.035 | 2.798 | 0.005 ** | 0.039; 0.176 |
Disclaimer/Publisher’s Note: The statements, opinions and data contained in all publications are solely those of the individual author(s) and contributor(s) and not of MDPI and/or the editor(s). MDPI and/or the editor(s) disclaim responsibility for any injury to people or property resulting from any ideas, methods, instructions or products referred to in the content. |
© 2023 by the authors. Licensee MDPI, Basel, Switzerland. This article is an open access article distributed under the terms and conditions of the Creative Commons Attribution (CC BY) license (https://creativecommons.org/licenses/by/4.0/).
Share and Cite
Osman, A.M.; Liu, Y.; Wang, Z. Influence of Organizational Culture on Construction Firms’ Performance: The Mediating Roles of Innovation and Marketing Capabilities. Buildings 2023, 13, 308. https://doi.org/10.3390/buildings13020308
Osman AM, Liu Y, Wang Z. Influence of Organizational Culture on Construction Firms’ Performance: The Mediating Roles of Innovation and Marketing Capabilities. Buildings. 2023; 13(2):308. https://doi.org/10.3390/buildings13020308
Chicago/Turabian StyleOsman, Abdul Manaan, Yisheng Liu, and Zhaojing Wang. 2023. "Influence of Organizational Culture on Construction Firms’ Performance: The Mediating Roles of Innovation and Marketing Capabilities" Buildings 13, no. 2: 308. https://doi.org/10.3390/buildings13020308
APA StyleOsman, A. M., Liu, Y., & Wang, Z. (2023). Influence of Organizational Culture on Construction Firms’ Performance: The Mediating Roles of Innovation and Marketing Capabilities. Buildings, 13(2), 308. https://doi.org/10.3390/buildings13020308

